Integrating Enhanced Profiling and Chemometrics to Unveil the Potential Markers for Differentiating among the Leaves of Panax ginseng, P. quinquefolius, and P. notoginseng by Ultra-High Performance Liquid Chromatography/Ion Mobility-Quadrupole Time-of-Flight Mass Spectrometry
Abstract
:1. Introduction
2. Results and Discussion
2.1. Optimization of a UHPLC/IM-QTOF-MS Approach for the Enhanced Profiling and Characterization of Ginsenosides Simultaneously from PGL, PQL, and PNL
2.2. Superiority Demonstration for the HDMSE-PIL/HDDDA Hybrid Scan Approach
2.3. In-Depth Characterization of Ginsenosides from PGL, PQL, and PNL Based on the HDMSE-PIL/HDDDA CID-MS2 Data and UNIFI Intelligent Peak Annotation Workflows
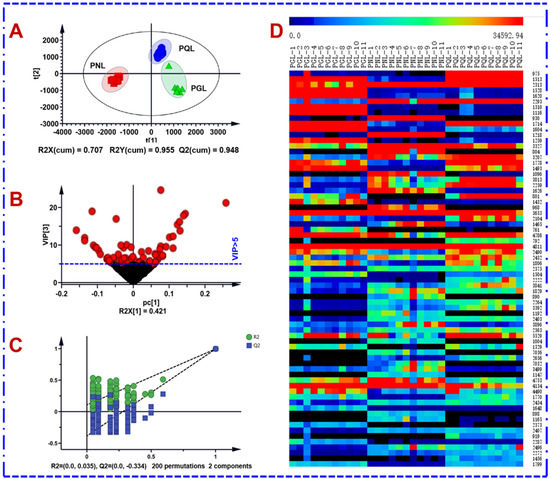
2.4. Holistic Comparison of the Ginsenosides among PQL, PGL, and PNL by the Untargeted Metabolomics Workflows
3. Materials and Methods
3.1. Chemicals and Materials
3.2. Sample Preparation
3.3. UHPLC/IM-QTOF-MS
3.4. Performance Comparison between HDMSE-HDDDA and Three other MS2 Data Acquisition Methods
3.5. Automated Peak Annotation Workflows Facilitated by UNIFITM and an in-House Ginsenoside Library
3.6. Holistic Ginsenoside Comparison among PGL, PQL, and PNL Based on Untargeted Metabolomics
4. Conclusions
Supplementary Materials
Author Contributions
Funding
Institutional Review Board Statement
Informed Consent Statement
Data Availability Statement
Conflicts of Interest
Sample Availability
References
- Kim, J.H.; Kim, D.H.; Jo, S.; Cho, M.J.; Cho, Y.R.; Lee, Y.J.; Byun, S. Immunomodulatory functional foods and their molecular mechanisms. Exp. Mol. Med. 2022, 54, 1–11. [Google Scholar] [CrossRef] [PubMed]
- Ichim, M.C.; de Boer, H.J. A review of authenticity and authentication of commercial ginseng herbal medicines and food supplements. Front. Pharmacol. 2021, 11, 612071. [Google Scholar] [CrossRef]
- Piao, X.M.; Huo, Y.; Kang, J.P.; Mathiyalagan, R.; Zhang, H.; Yang, D.U.; Kim, M.; Yang, D.C.; Kang, S.C.; Wang, Y.P. Diversity of ginsenoside profiles produced by various processing technologies. Molecules 2020, 25, 4390. [Google Scholar] [CrossRef]
- Qi, H.Y.; Zhang, Z.P.; Liu, J.Q.; Chen, Z.P.; Huang, Q.X.; Li, J.; Chen, J.J.; Wang, M.X.; Zhao, D.Q.; Wang, Z.Y.; et al. Comparisons of isolation methods, structural features, and bioactivities of the polysaccharides from three common Panax species: A review of recent progress. Molecules 2021, 26, 4997. [Google Scholar] [CrossRef]
- Kim, H.M.; Song, Y.X.; Hyun, G.H.; Long, N.P.; Park, J.H.; Hsieh, Y.S.; Kwon, S.W. Characterization and antioxidant activity determination of neutral and acidic polysaccharides from Panax ginseng C. A. Meyer. Molecules 2020, 25, 791. [Google Scholar] [CrossRef]
- Song, M.; Cui, Y.L.; Wang, Q.; Zhang, X.L.; Zhang, J.; Liu, M.L.; Li, Y.F. Ginsenoside Rg3 alleviates aluminum chloride-induced bone impairment in rats by activating the TGF-β1/Smad signaling pathway. J. Agric. Food Chem. 2021, 69, 12634–12644. [Google Scholar] [CrossRef]
- Liu, L.; Xu, F.R.; Wang, Y.Z. Traditional uses, chemical diversity and biological activities of Panax L. (Araliaceae): A review. J. Ethnopharmacol. 2020, 263, 112792. [Google Scholar] [CrossRef]
- Han, S.W.; Sheng, S.M.; Zou, Y.X.; Wang, Z.C.; Wang, Y.Q.; Shi, L. Chemical constituents from acid hydrolyzates of Panax quinquefolius total saponins and their inhibition activity to α-glycosidase and protein tyrosine phosphatase 1B. Chin. Herb. Med. 2020, 12, 195–199. [Google Scholar] [CrossRef]
- Yang, W.Z.; Hu, Y.; Wu, W.Y.; Ye, M.; Guo, D.A. Saponins in the genus Panax L. (Araliaceae): A systematic review of their chemical diversity. Phytochemistry 2014, 106, 7–24. [Google Scholar] [CrossRef]
- Qi, D.L.; Yang, X.L.; Chen, J.; Li, F.; Zhou, P.P.; Chen, P.; Yang, L.; Wang, R.F. A mathematical model for quality evaluation of total saponins of Panax japonicas based on hypolipidemic activity. Chin. Herb. Med. 2021, 13, 43–48. [Google Scholar] [CrossRef]
- Li, X.; Liu, J.; Zuo, T.T.; Hu, Y.; Li, Z.; Wang, H.D.; Xu, X.Y.; Yang, W.Z.; Guo, D.A. Advances and challenges in ginseng research from 2011 to 2020: The phytochemistry, quality control, metabolism, and biosynthesis. Nat. Prod. Rep. 2022, 39, 875–909. [Google Scholar] [CrossRef]
- Yang, W.Z.; Qiao, X.; Li, K.; Fan, J.R.; Bo, T.; Guo, D.A.; Ye, M. Identification and differentiation of Panax ginseng, Panax quinquefolium, and Panax notoginseng by monitoring multiple diagnostic chemical markers. Acta Pharm. Sin. B 2016, 6, 568–575. [Google Scholar] [CrossRef]
- Shi, X.J.; Yang, W.Z.; Qiu, S.; Yao, C.L.; Shen, Y.; Pan, H.Q.; Bi, Q.R.; Yang, M.; Wu, W.Y.; Guo, D.A. An in-source multiple collision-neutral loss filtering based nontargeted metabolomics approach for the comprehensive analysis of malonyl-ginsenosides from Panax ginseng, P. quinquefolius, and P. notoginseng. Anal. Chim. Acta 2017, 952, 59–70. [Google Scholar] [CrossRef]
- Yang, W.Z.; Shi, X.J.; Yao, C.L.; Huang, Y.; Hou, J.J.; Han, S.M.; Feng, Z.J.; Wei, W.L.; Wu, W.Y.; Guo, D.A. A novel neutral loss/product ion scan-incorporated integral approach for the untargeted characterization and comparison of the carboxyl-free ginsenosides from Panax ginseng, Panax quinquefolius, and Panax notoginseng. J. Pharm. Biomed. Anal. 2020, 177, 112813. [Google Scholar] [CrossRef]
- Jia, L.; Zuo, T.T.; Zhang, C.X.; Li, W.W.; Wang, H.D.; Hu, Y.; Wang, X.Y.; Qian, Y.X.; Yang, W.Z.; Yu, H.S. Simultaneous profiling and holistic comparison of the metabolomes among the flower buds of Panax ginseng, Panax quinquefolius, and Panax notoginseng by UHPLC/IM-QTOF-HDMSE-based metabolomics analysis. Molecules 2019, 24, 2188. [Google Scholar] [CrossRef]
- Li, F.; Lv, C.N.; Li, Q.; Wang, J.; Song, D.; Liu, P.P.; Zhang, D.D.; Lu, J.C. Chemical and bioactive comparison of flowers of Panax ginseng Meyer, Panax quinquefolius L., and Panax notoginseng Burk. J. Ginseng Res. 2017, 41, 487–495. [Google Scholar] [CrossRef]
- Li, W.W.; Yang, X.N.; Chen, B.X.; Zhao, D.X.; Wang, H.D.; Sun, M.X.; Li, X.; Xu, X.Y.; Liu, J.; Wang, S.M.; et al. Ultra-high performance liquid chromatography/ion mobility time-of-flight mass spectrometry-based untargeted metabolomics combined with quantitative assay unveiled the metabolic difference among the root, leaf, and flower bud of Panax notoginseng. Arab. J. Chem. 2021, 14, 103409. [Google Scholar] [CrossRef]
- Zhang, C.X.; Wang, X.Y.; Lin, Z.Z.; Wang, H.D.; Qian, Y.X.; Li, W.W.; Yang, W.Z.; Guo, D.A. Highly selective monitoring of in-source fragmentation sapogenin product ions in positive mode enabling group-target ginsenosides profiling and simultaneous identification of seven Panax herbal medicines. J. Chromatogr. A 2020, 1618, 460850. [Google Scholar] [CrossRef]
- Qian, Y.X.; Zhao, D.X.; Wang, H.D.; Sun, H.; Xiong, Y.; Xu, X.Y.; Hu, W.D.; Liu, M.Y.; Chen, B.X.; Hu, Y.; et al. An ion mobility-enabled and high-efficiency hybrid scan approach in combination with ultra-high performance liquid chromatography enabling the comprehensive characterization of the multicomponents from Carthamus tinctorius. J. Chromatogr. A 2022, 1667, 462904. [Google Scholar] [CrossRef]
- Wang, S.M.; Qian, Y.X.; Sun, M.X.; Jia, L.; Hu, Y.; Li, X.; Wang, H.D.; Huo, J.H.; Wang, W.M.; Yang, W.Z. Holistic quality evaluation of Saposhnikoviae radix (Saposhnikovia divaricata) by reversed-phase ultra-high performance liquid chromatography and hydrophilic interaction chromatography coupled with ion mobility quadrupole time-of-flight mass spectrometry-based untargeted metabolomics. Arab. J. Chem. 2020, 13, 8835–8847. [Google Scholar]
- Feng, K.Y.; Wang, S.M.; Han, L.F.; Qian, Y.X.; Li, H.F.; Li, X.; Jia, L.; Hu, Y.; Wang, H.D.; Liu, M.Y.; et al. Configuration of the ion exchange chromatography, hydrophilic interaction chromatography, and reversed-phase chromatography as off-line three-dimensional chromatography coupled with high-resolution quadrupole-Orbitrap mass spectrometry for the multicomponent characterization of Uncaria sessilifructus. J. Chromatogr. A 2021, 1649, 462237. [Google Scholar]
- Xie, H.M.; Wang, H.D.; Chen, B.X.; Lou, J.; Wang, H.M.; Xiong, Y.; Hu, Y.; Xu, X.Y.; Jing, Q.; Jiang, M.T.; et al. Untargeted metabolomics analysis to unveil the chemical markers for the differentiation among three Gleditsia sinensis-derived herbal medicines by ultra-high performance liquid chromatography/quadrupole time-of-flight mass spectrometry. Arab. J. Chem. 2022, 15, 103762. [Google Scholar] [CrossRef]
- Guo, J.; Shen, S.; Xing, S.P.; Huan, T. DADIA: Hybridizing data-dependent and data-independent acquisition modes for generating high-quality metabolomic data. Anal. Chem. 2021, 93, 2669–2677. [Google Scholar] [CrossRef] [PubMed]
- Wang, H.D.; Zhang, C.X.; Zuo, T.T.; Li, W.W.; Jia, L.; Wang, X.Y.; Qian, Y.X.; Guo, D.A.; Yang, W.Z. In-depth profiling, characterization, and comparison of the ginsenosides among three different parts (the root, stem leaf, and flower bud) of Panax quinquefolius L. by ultra-high performance liquid chromatography/quadrupole-Orbitrap mass spectrometry. Anal. Bioanal. Chem. 2019, 411, 7817–7829. [Google Scholar] [CrossRef] [PubMed]
- Pan, H.Q.; Yao, C.L.; Yang, W.Z.; Yao, S.; Huang, Y.; Zhang, Y.B.; Wu, W.Y.; Guo, D.A. An enhanced strategy integrating offline two-dimensional separation and step-wise precursor ion list-based raster-mass defect filter: Characterization of indole alkaloids in five botanical origins of Uncariae Ramulus Cum Unicis as an exemplary application. J. Chromatogr. A 2018, 1563, 124–134. [Google Scholar] [CrossRef] [PubMed]
- Pan, H.Q.; Zhou, H.; Miao, S.; Cao, J.Y.; Liu, J.M.; Lan, L.; Hu, Q.; Mao, X.; Ji, S. An integrated approach for global profiling of multi-type constituents: Comprehensive chemical characterization of Lonicerae Japonicae Flos as a case study. J. Chromatogr. A 2020, 1613, 460674. [Google Scholar] [CrossRef]
- Wang, R.H.; Yin, Y.D.; Zhu, Z.J. Advancing untargeted metabolomics using data-independent acquisition mass spectrometry technology. Anal. Bioanal. Chem. 2019, 411, 4349–4357. [Google Scholar] [CrossRef]
- Qiu, J.Q.; Li, T.Z.; Zhu, Z.J. Multi-dimensional characterization and identification of sterols in untargeted LC-MS analysis using all ion fragmentation technology. Anal. Chim. Acta 2021, 1142, 108–117. [Google Scholar] [CrossRef]
- Qian, Y.X.; Xie, H.M.; Zuo, T.T.; Li, X.; Hu, Y.; Wang, H.D.; Gao, X.M.; Yang, W.Z. Ultra-high performance liquid chromatography/ion mobility-quadrupole time-of-flight mass spectrometry and database-driven automatic peak annotation for the rapid profiling and characterization of the multicomponents from Stephaniae Tetrandrae Radix (Fang-Ji). World J. Tradit. Chin. Med. 2021, 7, 120–134. [Google Scholar]
- Zhang, K.; Liu, W.J.; Song, Q.Q.; Wan, J.B.; Yu, J.; Gong, X.C.; Cao, L.B.; Si, D.D.; Tu, P.F.; Li, J.; et al. Integrated strategy drives direct infusion-tandem mass spectrometry as an eligible tool for shotgun pseudo-targeted metabolomics of medicinal plants. Anal. Chem. 2021, 93, 2541–2550. [Google Scholar] [CrossRef]
- Guo, J.; Huan, T. Comparison of full-scan, data-dependent, and data-independent acquisition modes in liquid chromatography-mass spectrometry based untargeted metabolomics. Anal. Chem. 2020, 92, 8072–8080. [Google Scholar] [CrossRef]
- Gabelica, V.; Marklund, E. Fundamentals of ion mobility spectrometry. Curr. Opin. Chem. Biol. 2018, 42, 51–59. [Google Scholar] [CrossRef]
- Zuo, T.T.; Zhang, C.X.; Li, W.W.; Wang, H.D.; Hu, Y.; Yang, W.Z.; Jia, L.; Wang, X.Y.; Gao, X.M.; Guo, D.A. Offline two-dimensional liquid chromatography coupled with ion mobility-quadrupole time-of-flight mass spectrometry enabling four-dimensional separation and characterization of the multicomponents from white ginseng and red ginseng. J. Pharm. Anal. 2020, 10, 597–609. [Google Scholar] [CrossRef]
- Tu, J.; Zhou, Z.W.; Li, T.Z.; Zhu, Z.J. The emerging role of ion mobility-mass spectrometry in lipidomics to facilitate lipid separation and identification. Trends Anal. Chem. 2019, 116, 332–339. [Google Scholar] [CrossRef]
- Du, Z.X.; Li, J.H.; Zhang, X.; Pei, J.; Huang, L.F. An integrated LC-MS-based strategy for the quality assessment and discrimination of three Panax species. Molecules 2018, 23, 2988. [Google Scholar] [CrossRef]
- He, M.; Zhou, Y. How to identify “material basis–quality markers” more accurately in Chinese herbal medicines from modern chromatography-mass spectrometry data-sets: Opportunities and challenges of chemometric tools. Chin. Herb. Med. 2021, 13, 2–16. [Google Scholar] [CrossRef]
- Li, Y.; Jin, Y.; Yang, S.P.; Zhang, W.W.; Zhang, J.Z.; Zhao, W.; Chen, L.Z.; Wen, Y.Q.; Zhang, Y.X.; Lu, K.Z.; et al. Strategy for comparative untargeted metabolomics revels honey markers of different floral and geographic origins using ultrahigh-performance liquid chromatography-hybrid quadrupole-orbitrap mass spectrometry. J. Chromatogr. A 2017, 1499, 78–89. [Google Scholar] [CrossRef]
- Qiu, S.; Yang, W.Z.; Yao, C.L.; Qiu, Z.D.; Shi, X.J.; Zhang, J.X.; Hou, J.J.; Wang, Q.R.; Wu, W.Y.; Guo, D.A. Nontargeted metabolomic analysis and “commercial-homophyletic” comparison-induced biomarkers verification for the systematic chemical differentiation of five different parts of Panax ginseng. J. Chromatogr. A 2016, 1453, 78–87. [Google Scholar] [CrossRef]
- Chang, X.W.; Zhang, J.J.; Li, D.K.; Zhou, D.Z.; Zhang, Y.L.; Wang, J.C.; Hu, B.; Ju, A.C.; Ye, Z.L. Nontargeted metabolomics approach for the differentiation of cultivation ages of mountain cultivated ginseng leaves using UHPLC/QTOF-MS. J. Pharm. Biomed. Anal. 2017, 141, 108–122. [Google Scholar] [CrossRef]
- Zhu, H.L.; Lin, H.Q.; Tan, J.; Wang, G.Z.; Wang, H.; Wu, F.L.; Dong, Q.H.; Liu, Y.H.; Li, P.Y.; Liu, J.P. UPLC-QTOF/MS-based nontargeted metabolomic analysis of mountain- and garden-cultivated ginseng of different ages in northeast China. Molecules 2018, 24, 33. [Google Scholar] [CrossRef]
- Zheng, F.J.; Zhao, X.J.; Zeng, Z.D.; Wang, L.C.; Lv, W.J.; Wang, Q.Q.; Xu, G.W. Development of a plasma pseudotargeted metabolomics method based on ultra-high-performance liquid chromatography-mass spectrometry. Nat. Protoc. 2020, 15, 2519–2537. [Google Scholar] [CrossRef]
- Zhao, Y.N.; Zhang, L.; Zhao, C.X.; Hu, C.X.; Li, Y.L.; Zhao, J.Y.; Zhang, J.J.; Li, L.L.; Chang, Y.W.; Wang, F. Metabolic response of rice leaves and seeds under transgenic backcross breeding and pesticide stress by pseudo-targeted metabolomics. Metabolomics 2015, 11, 1802–1814. [Google Scholar] [CrossRef]
- Zuo, M.T.; Liu, Y.C.; Sun, Z.L.; Lin, L.; Tang, Q.; Cheng, P.; Liu, Z.Y. An integrated strategy toward comprehensive characterization and quantification of multiple components from herbal medicine: An application study in Gelsemium elegans. Chin. Herb. Med. 2021, 13, 17–32. [Google Scholar] [CrossRef]
- Wang, H.D.; Wang, H.M.; Wang, X.Y.; Xu, X.Y.; Hu, Y.; Li, X.; Shi, X.J.; Wang, S.M.; Liu, J.; Qian, Y.X.; et al. A novel hybrid scan approach enabling the ion-mobility separation and the alternate data-dependent and data-independent acquisitions (HDDIDDA): Its combination with off-line two-dimensional liquid chromatography for comprehensively characterizing the multicomponents from Compound Danshen Dripping Pill. Anal. Chim. Acta 2022, 1193, 339320. [Google Scholar]
- Shi, X.J.; Yang, W.Z.; Qiu, S.; Hou, J.J.; Wu, W.Y.; Guo, D.A. Systematic profiling and comparison of the lipidomes from Panax ginseng, P. quinquefolius, and P. notoginseng by ultrahigh performance supercritical fluid chromatography/high-resolution mass spectrometry and ion mobility-derived collision cross section measurement. J. Chromatogr. A 2018, 1548, 64–75. [Google Scholar]
- Wang, M.; Xu, X.Y.; Wang, H.D.; Wang, H.M.; Liu, M.Y.; Hu, W.D.; Chen, B.X.; Jiang, M.T.; Jing, Q.; Li, X.H.; et al. A multi-dimensional liquid chromatography/high-resolution mass spectrometry approach combined with computational data processing for the comprehensive characterization of the multicomponents from Cuscuta chinensis. J. Chromatogr. A 2022, 1675, 463162. [Google Scholar] [CrossRef]
- Qiu, S.; Yang, W.Z.; Shi, X.J.; Yao, C.L.; Yang, M.; Liu, M.; Jiang, B.H.; Wu, W.Y.; Guo, D.A. A green protocol for efficient discovery of novel natural compounds characterization of new ginsenosides from the stems and leaves of Panax ginseng as a case study. Anal. Chim. Acta 2015, 893, 65–76. [Google Scholar] [CrossRef]
- Jia, L.; Wang, H.D.; Xu, X.Y.; Wang, H.M.; Li, X.; Hu, Y.; Chen, B.X.; Liu, M.Y.; Gao, X.M.; Li, H.F.; et al. An off-line three-dimensional liquid chromatography/Q-Orbitrap mass spectrometry approach enabling the discovery of 1561 potentially unknown ginsenosides from the flower buds of Panax ginseng, Panax quinquefolius and Panax notoginseng. J. Chromatogr. A 2022, 1675, 463177. [Google Scholar] [CrossRef]
- Paglia, G.; Angel, P.; Williams, J.P.; Richardson, K.; Olivos, H.J.; Thompson, J.W.; Menikarachchi, L.; Lai, S.; Walsh, C.; Moseley, A.; et al. Ion mobility-derived collision cross section as an additional measure for lipid fingerprinting and identification. Anal. Chem. 2015, 87, 1137–1144. [Google Scholar] [CrossRef]
- Yao, C.L.; Yang, W.Z.; Zhang, J.X.; Qiu, S.; Chen, M.; Shi, X.J.; Pan, H.Q.; Wu, W.Y.; Guo, D.A. UHPLC-Q-TOF-MS-based metabolomics approach to compare the saponin compositions of Xueshuantong injection and Xuesaitong injection. J. Sep. Sci. 2017, 40, 834–841. [Google Scholar] [CrossRef]








Publisher’s Note: MDPI stays neutral with regard to jurisdictional claims in published maps and institutional affiliations. |
© 2022 by the authors. Licensee MDPI, Basel, Switzerland. This article is an open access article distributed under the terms and conditions of the Creative Commons Attribution (CC BY) license (https://creativecommons.org/licenses/by/4.0/).
Share and Cite
Yang, F.; Chen, B.; Jiang, M.; Wang, H.; Hu, Y.; Wang, H.; Xu, X.; Gao, X.; Yang, W. Integrating Enhanced Profiling and Chemometrics to Unveil the Potential Markers for Differentiating among the Leaves of Panax ginseng, P. quinquefolius, and P. notoginseng by Ultra-High Performance Liquid Chromatography/Ion Mobility-Quadrupole Time-of-Flight Mass Spectrometry. Molecules 2022, 27, 5549. https://doi.org/10.3390/molecules27175549
Yang F, Chen B, Jiang M, Wang H, Hu Y, Wang H, Xu X, Gao X, Yang W. Integrating Enhanced Profiling and Chemometrics to Unveil the Potential Markers for Differentiating among the Leaves of Panax ginseng, P. quinquefolius, and P. notoginseng by Ultra-High Performance Liquid Chromatography/Ion Mobility-Quadrupole Time-of-Flight Mass Spectrometry. Molecules. 2022; 27(17):5549. https://doi.org/10.3390/molecules27175549
Chicago/Turabian StyleYang, Feifei, Boxue Chen, Meiting Jiang, Huimin Wang, Ying Hu, Hongda Wang, Xiaoyan Xu, Xiumei Gao, and Wenzhi Yang. 2022. "Integrating Enhanced Profiling and Chemometrics to Unveil the Potential Markers for Differentiating among the Leaves of Panax ginseng, P. quinquefolius, and P. notoginseng by Ultra-High Performance Liquid Chromatography/Ion Mobility-Quadrupole Time-of-Flight Mass Spectrometry" Molecules 27, no. 17: 5549. https://doi.org/10.3390/molecules27175549
APA StyleYang, F., Chen, B., Jiang, M., Wang, H., Hu, Y., Wang, H., Xu, X., Gao, X., & Yang, W. (2022). Integrating Enhanced Profiling and Chemometrics to Unveil the Potential Markers for Differentiating among the Leaves of Panax ginseng, P. quinquefolius, and P. notoginseng by Ultra-High Performance Liquid Chromatography/Ion Mobility-Quadrupole Time-of-Flight Mass Spectrometry. Molecules, 27(17), 5549. https://doi.org/10.3390/molecules27175549

