Protective Effects of L-Theanine on IPEC-J2 Cells Growth Inhibition Induced by Dextran Sulfate Sodium via p53 Signaling Pathway
Abstract
:1. Introduction
2. Results
2.1. Dose-Effect of L-Theanine on the Viability of IPEC-J2 Cells
2.2. Effect of L-Theanine on DSS-Induced IPEC-J2 Cells
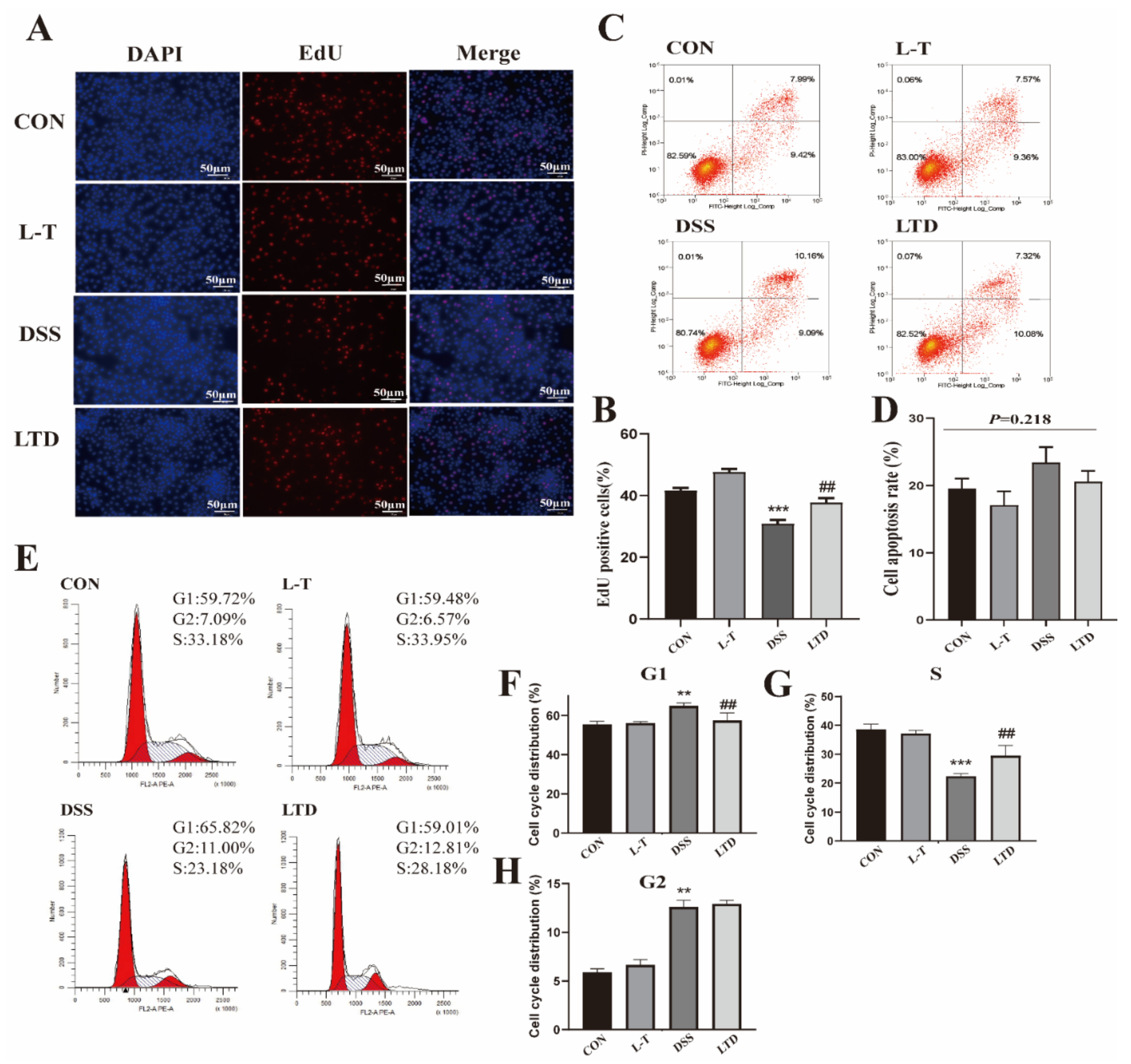
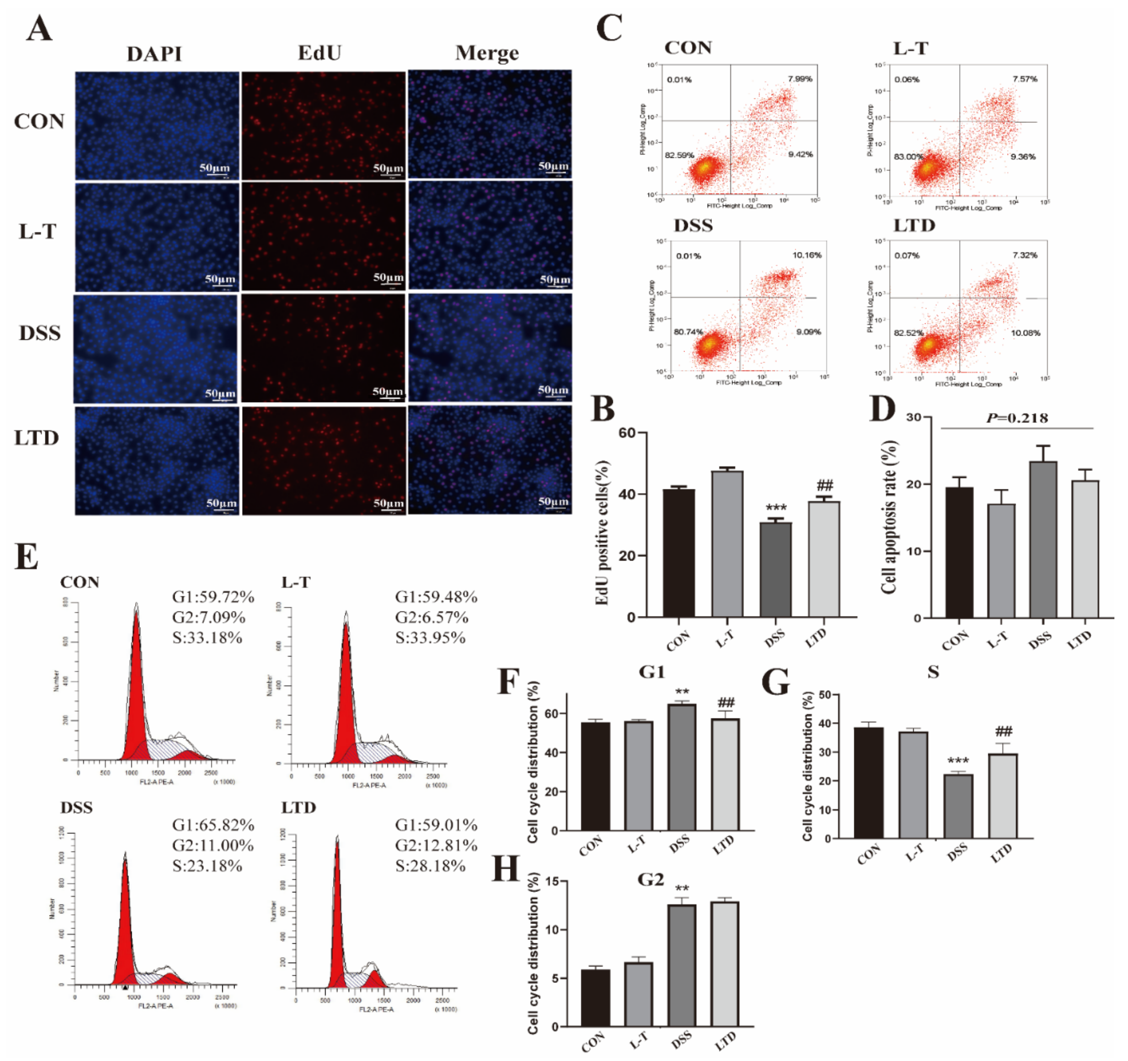
2.3. Effect of L-Theanine on the Proliferation and Apoptosis of IPEC-J2 Cells Induced by DSS
2.4. Effect of L-Theanine on DSS-Induced IPEC-J2 Cells Metabolism Disorders
2.4.1. Cellular Metabolites Detection and Analysis
2.4.2. Pathway Analysis
2.5. Effect of L-Theanine on the Proliferation-Related Genes Expression of IPEC-J2 Cells Induced by DSS
2.6. Effect of L-Theanine on the p53 Cell Signaling Pathway of IPEC-J2 Cells Induced by DSS
3. Discussion
4. Materials and Methods
4.1. Materials
4.2. Cell Culture and Viability
4.3. Cell Proliferation Assay
4.4. Cell Apoptosis Assay
4.5. Cell Cycle Assay
4.6. Real-Time qPCR
4.7. Western Blotting
4.8. Extraction of Cell Metabolites
4.9. Statistical Analysis
Author Contributions
Funding
Institutional Review Board Statement
Data Availability Statement
Conflicts of Interest
Sample Availability
References
- Cao, G.; Tao, F.; Hu, Y.; Li, Z.; Zhang, Y.; Deng, B.; Zhan, X. Positive effects of a: Clostridium butyricum-based compound probiotic on growth performance, immune responses, intestinal morphology, hypothalamic neurotransmitters, and colonic microbiota in weaned piglets. Food Funct. 2019, 10, 2926–2934. [Google Scholar] [CrossRef] [PubMed]
- Jayaraman, B.; Nyachoti, C.M. Husbandry practices and gut health outcomes in weaned piglets: A review. Anim. Nutr. 2017, 3, 205–211. [Google Scholar] [CrossRef] [PubMed]
- Van Der Meulen, J.; Koopmans, S.J.; Dekker, R.A.; Hoogendoorn, A. Increasing weaning age of piglets from 4 to 7 weeks reduces stress, increases post-weaning feed intake but does not improve intestinal functionality. Animal 2010, 4, 1653–1661. [Google Scholar] [CrossRef] [PubMed] [Green Version]
- Allaire, J.M.; Crowley, S.M.; Law, H.T.; Chang, S.Y.; Ko, H.J.; Vallance, B.A. The Intestinal Epithelium: Central Coordinator of Mucosal Immunity. Trends Immunol. 2018, 39, 677–696. [Google Scholar] [CrossRef]
- Nowarski, R.; Jackson, R.; Gagliani, N.; De Zoete, M.R.; Palm, N.W.; Bailis, W.; Low, J.S.; Harman, C.C.D.; Graham, M.; Elinav, E.; et al. Epithelial IL-18 Equilibrium Controls Barrier Function in Colitis. Cell 2015, 163, 1444–1456. [Google Scholar] [CrossRef] [Green Version]
- Deng, Q.; Xu, J.; Yu, B.; He, J.; Zhang, K.; Ding, X.; Chen, D. Effect of dietary tea polyphenols on growth performance and cell-mediated immune response of post-weaning piglets under oxidative stress. Arch. Anim. Nutr. 2010, 64, 12–21. [Google Scholar] [CrossRef]
- Fang, L.; Li, M.; Zhao, L.; Han, S.; Li, Y.; Xiong, B.; Jiang, L. Dietary grape seed procyanidins suppressed weaning stress by improving antioxidant enzyme activity and mRNA expression in weanling piglets. J. Anim. Physiol. Anim. Nutr. (Berl). 2020, 104, 1178–1185. [Google Scholar] [CrossRef]
- Chen, X.; Zeng, Z.; Huang, Z.; Chen, D.; He, J.; Chen, H.; Yu, B.; Yu, J.; Luo, J.; Luo, Y.; et al. Effects of dietary resveratrol supplementation on immunity, antioxidative capacity and intestinal barrier function in weaning piglets. Anim. Biotechnol. 2021, 32, 240–245. [Google Scholar] [CrossRef]
- Gong, Z.; Liu, Q.; Lin, L.; Deng, Y.; Cai, S.; Liu, Z.; Zhang, S.; Xiao, W.; Xiong, S.; Chen, D. L-Theanine prevents ETEC-induced liver damage by reducing intrinsic apoptotic response and inhibiting ERK1/2 and JNK1/2 signaling pathways. Eur. J. Pharmacol. 2018, 818, 184–190. [Google Scholar] [CrossRef]
- Tsai, W.H.; Wu, C.H.; Yu, H.J.; Chien, C.T. l-Theanine inhibits proinflammatory PKC/ERK/ICAM-1/IL-33 signaling, apoptosis, and autophagy formation in substance P-induced hyperactive bladder in rats. Neurourol. Urodyn. 2017, 36, 297–307. [Google Scholar] [CrossRef]
- Wang, D.; Gao, Q.; Wang, T.; Qian, F.; Wang, Y. Theanine: The unique amino acid in the tea plant as an oral hepatoprotective agent. Asia Pac. J. Clin. Nutr. 2017, 26, 384–391. [Google Scholar] [CrossRef]
- Kaufmann, W.K.; Paules, R.S. DNA damage and cell cycle checkpoints. FASEB J. 1996, 10, 238–247. [Google Scholar] [CrossRef]
- Molinari, M. Cell cycle checkpoints and their inactivation in human cancer. Cell Prolif. 2000, 33, 261–274. [Google Scholar] [CrossRef]
- Pucci, B.; Kasten, M.; Giordano, A. Cell cycle and apoptosis. Neoplasia 2000, 2, 291–299. [Google Scholar] [CrossRef] [Green Version]
- Zhang, C.; He, A.; Liu, S.; He, Q.; Luo, Y.; He, Z.; Chen, Y.; Tao, A.; Yan, J. Inhibition of HtrA2 alleviated dextran sulfate sodium (DSS)-induced colitis by preventing necroptosis of intestinal epithelial cells. Cell Death Dis. 2019, 10, 1–14. [Google Scholar] [CrossRef] [Green Version]
- Ben, P.; Zhang, Z.; Xuan, C.; Sun, S.; Shen, L.; Gao, Y.; Cao, X.; Zhou, Y.; Lan, L.; Yin, Z.; et al. Protective Effect of l-Theanine on Cadmium-Induced Apoptosis in PC12 Cells by Inhibiting the Mitochondria-Mediated Pathway. Neurochem. Res. 2015, 40, 1661–1670. [Google Scholar] [CrossRef]
- Dias, T.R.; Bernardino, R.L.; Alves, M.G.; Silva, J.; Barros, A.; Sousa, M.; Casal, S.; Silva, B.M.; Oliveira, P.F. l-Theanine promotes cultured human Sertoli cells proliferation and modulates glucose metabolism. Eur. J. Nutr. 2019, 58, 2961–2970. [Google Scholar] [CrossRef] [Green Version]
- Jingwen, B.; Yaochen, L.; Guojun, Z. Cell cycle regulation and anticancer drug discovery. Cancer Biol. Med. 2017, 14, 348. [Google Scholar] [CrossRef]
- Van Pelt, K.; De Haan, G.; Vellenga, E.; Daenen, S.M.G.J. Administration of low-dose cytarabine results in immediate S-phase arrest and subsequent activation of cell cycling in murine stem cells. Exp. Hematol. 2005, 33, 226–231. [Google Scholar] [CrossRef]
- Kuerbitz, S.J.; Plunkett, B.S.; Walsh, W.V.; Kastan, M.B. Wild-type p53 is a cell cycle checkpoint determinant following irradiation. Proc. Natl. Acad. Sci. USA 1992, 89, 7491–7495. [Google Scholar] [CrossRef] [Green Version]
- Chen, C.Y.; Oliner, J.D.; Zhan, Q.; Fornace, A.J.; Vogelstein, B.; Kastan, M.B. Interactions between p53 and MDM2 in a mammalian cell cycle checkpoint pathway. Proc. Natl. Acad. Sci. USA 1994, 91, 2684–2688. [Google Scholar] [CrossRef] [Green Version]
- Yang, Q.; Gao, H.; Dong, R.; Wu, Y.Q. Sequential changes of endoplasmic reticulum stress and apoptosis in myocardial fibrosis of diabetes mellitus-induced rats. Mol. Med. Rep. 2016, 13, 5037–5044. [Google Scholar] [CrossRef] [Green Version]
- Maria-Ferreira, D.; Nascimento, A.M.; Cipriani, T.R.; Santana-Filho, A.P.; Watanabe, P.d.S.; Sant’Ana, D.d.M.G.; Luciano, F.B.; Bocate, K.C.P.; van den Wijngaard, R.M.; Werner, M.F.d.P.; et al. Rhamnogalacturonan, a chemically-defined polysaccharide, improves intestinal barrier function in DSS-induced colitis in mice and human Caco-2 cells. Sci. Rep. 2018, 8, 1–14. [Google Scholar] [CrossRef]
- Araki, Y.; Sugihara, H.; Hattori, T. In vitro effects of dextran sulfate sodium on a Caco-2 cell line and plausible mechanisms for dextran sulfate sodium-induced colitis. Oncol. Rep. 2006, 16, 1357–1362. [Google Scholar] [CrossRef]
- Araki, Y.; Bamba, T.; Mukaisho, K.I.; Kanauchi, O.; Ban, H.; Bamba, S.; Andoh, A.; Fujiyama, Y.; Hattori, T.; Sugihara, H. Dextran sulfate sodium administered orally is depolymerized in the stomach and induces cell cycle arrest plus apoptosis in the colon in early mouse colitis. Oncol. Rep. 2012, 28, 1597–1605. [Google Scholar] [CrossRef]
- Wu, X.; Song, M.; Gao, Z.; Sun, Y.; Wang, M.; Li, F.; Zheng, J.; Xiao, H. Nobiletin and its colonic metabolites suppress colitis-associated colon carcinogenesis by down-regulating iNOS, inducing antioxidative enzymes and arresting cell cycle progression. J. Nutr. Biochem. 2017, 42, 17–25. [Google Scholar] [CrossRef]
- Lai, P.E.I.C.; Chiu, T.E.D.H.; Huang, Y.E.N.T.A. Increased apoptosis and decreased proliferation of colonic epithelium in dextran sulfate sodium-induced colitis in mice. Anticancer Res. 2010, 31, 1265–1270. [Google Scholar] [CrossRef]
- Strasser, A.; Harris, A.W.; Jacks, T.; Cory, S. DNA damage can induce apoptosis in proliferating lymphoid cells via p53-independent mechanisms inhibitable by Bcl-2. Cell 1994, 79, 329–339. [Google Scholar] [CrossRef]
- Li, Q.; Liang, X.; Guo, N.; Hu, L.; Prasad, M.E.; Wu, Y.; Xue, X.; Wu, L.; Wang, K. Protective effects of Bee pollen extract on the Caco-2 intestinal barrier dysfunctions induced by dextran sulfate sodium. Biomed. Pharmacother. 2019, 117, 109200. [Google Scholar] [CrossRef]







| Iteam | Number of Total Metabolites | Number of Differential Metabolites | Up | Down | Ionization Mode |
|---|---|---|---|---|---|
| DSS VS CON | 767 | 202 | 106 | 96 | (+) |
| 498 | 139 | 33 | 106 | (−) | |
| LTD VS DSS | 767 | 76 | 36 | 40 | (+) |
| 498 | 60 | 53 | 7 | (−) |
| Name | Kegg_ID | P Value (CVA) a | Up/Down | P Value (DVC) b | Up/Down | Ionization Mode |
|---|---|---|---|---|---|---|
| Penicillin G | C05551 | 0.0034 | down | (+) | ||
| d-Alanyl-d-alanine | C00993 | 0.0176 | up | (+) | ||
| Coniferyl alcohol | C00590 | 0.0205 | up | (+) | ||
| Naringenin | C00509 | 0.0009 | down | (+) | ||
| Mevalonic acid | C00418 | 0.0402 | up | (+) | ||
| Vitamin A | C00473 | 0.0009 | down | (+) | ||
| Retinal | C00376 | 0.0133 | down | (+) | ||
| Desthiobiotin | C01909 | (+) | ||||
| Nicotinic acid | C00253 | 0.0396 | down | (+) | ||
| Triethanolamine | C06771 | 0.0222 | down | (+) | ||
| Pyroglutamic acid | C01879 | 0.0074 | down | (+) | ||
| L-Pyroglutamic acid | C01879 | 0.0202 | down | (+) | ||
| Pantothenic acid | C00864 | 0.0002 | down | (+) | ||
| L-Kynurenine | C00328 | 0.0063 | up | (+) | ||
| Serotonin | C00780 | 0.0032 | up | (+) | ||
| Indole-3-acetic acid | C00954 | 0.0032 | down | (+) | ||
| Phenylpyruvic Acid | C00166 | 0.0038 | down | (+) | ||
| Phenylacetylglycine | C05598 | 0.0019 | down | (+) | ||
| 2-Phenylacetamide | C02505 | 0.0099 | down | (+) | ||
| Hippuric acid | C01586 | 0.0041 | down | (+) | ||
| 3-Methoxytyramine | C05587 | 0.0064 | up | (+) | ||
| (R)-(-)-Epinephrine | C00788 | 0.0029 | down | (+) | ||
| Methylimidazoleacetic acid | C05828 | 0.0032 | down | (+) | ||
| 4-Guanidinobutyric acid | C01035 | 0.0434 | down | (+) | ||
| Spermine | C00750 | 0.0010 | up | (+) | ||
| Spermidine | C00315 | 0.0000 | up | (+) | ||
| cis-4-Hydroxy-d-proline | C03440 | 0.0002 | down | (+) | ||
| L-Saccharopine | C00449 | 0.0005 | down | (+) | ||
| Pipecolic acid | C00408 | 0.0017 | up | (+) | ||
| N6-Acetyl-L-lysine | C02727 | 0.0121 | up | (+) | ||
| L-Cystathionine | C02291 | 0.0059 | up | (+) | ||
| O-Phospho-L-serine | C01005 | 0.0000 | down | (+) | ||
| Serine | C00065 | 0.0003 | up | (+) | ||
| L-Asparagine | C00152 | 0.0018 | up | (+) | ||
| D-Glucosamine 6-phosphate | C00352 | 0.0000 | down | (+) | ||
| dTMP | C00364 | 0.0029 | down | (+) | ||
| Cytidine | C00475 | 0.0407 | down | 0.0217 | up | (+) |
| Cytosine | C00380 | 0.0003 | down | (+) | ||
| Uridine 5’-monophosphate | C00105 | 0.0019 | down | (+) | ||
| Pseudouridine | C02067 | 0.0146 | up | (+) | ||
| Deoxyguanosine | C00330 | 0.0022 | up | (+) | ||
| Adenine | C00147 | 0.0059 | down | (+) | ||
| Xanthine | C00385 | 0.0051 | down | (+) | ||
| 17alpha-Hydroxyprogesterone | C01176 | 0.0016 | down | (+) | ||
| p-Coumaric acid | C00811 | 0.0003 | up | (+) | ||
| Glycocholic acid | C01921 | 0.0005 | up | (+) | ||
| Taurocholic acid | C05122 | 0.0042 | up | (+) | ||
| D-Galactosamine | C02262 | 0.0009 | up | (+) | ||
| N-Acetyl-d-galactosamine | C01132 | 0.0488 | down | (+) | ||
| Succinic Acid | C00042 | 0.0193 | down | (+) | ||
| Dodecanedioic acid | C03990 | 0.0062 | down | (−) | ||
| N-Acetylmannosamine | C16513 | 0.0084 | down | (−) | ||
| N-Acetyl-L-phenylalanine | C06429 | 0.0272 | down | (−) | ||
| 1,3-Dimethyluracil | C06428 | 0.0117 | down | (−) | ||
| 19-Nortestosterone | C00486 | 0.0108 | up | (−) | ||
| Dodecanoic acid | C02191 | 0.0206 | up | (−) | ||
| Pentadecanoic acid | C00931 | (−) | ||||
| Prostaglandin A3 | C16683 | 0.0067 | down | (−) | ||
| LPC 16:1 | C00415 | 0.0007 | down | (−) | ||
| PMeOH (16:0–18:1) | C01182 | 0.0348 | down | (−) | ||
| Phosphoribosyl pyrophosphate | C01595 | 0.0077 | down | (−) | ||
| FAHFA (18:1/22:3) | C00219 | 0.0171 | down | (−) | ||
| LPA 20:1 | C14179 | 0.0117 | up | 0.0052 | down | (−) |
| 2’-Deoxyadenosine 5’-monophosphate (dAMP) | C00805 | 0.0017 | down | (−) | ||
| L-Histidine | C00601 | 0.0001 | up | (−) | ||
| Flavin mononucleotide (FMN) | C03519 | 0.0233 | up | (−) | ||
| Adenosine 3’5’-cyclic monophosphate | C00135 | 0.0029 | up | (−) | ||
| Υ-Aminobutyric acid (GABA) | C00148 | 0.0322 | up | (−) | ||
| LPS 20:4 | C00047 | 0.0132 | up | (−) | ||
| Uridine monophosphate (UMP) | C00431 | 0.0004 | up | (−) | ||
| Kynurenic acid | C00021 | 0.0020 | down | (−) | ||
| D-(+)-Malic acid | C00073 | 0.0005 | up | (−) | ||
| Salicylic acid | C00460 | 0.0262 | down | (−) | ||
| Cer-EODS (d21:0/15:0-O-18:1) | C00295 | 0.0000 | down | (−) | ||
| 2,4-Dinitrophenol | C07130 | 0.0023 | up | (−) | ||
| MAM2201 N-pentanoic acid metabolite | C00130 | 0.0088 | up | (−) | ||
| Uridine | C00437 | 0.0004 | up | (−) | ||
| Uridine 5’-diphosphoglucuronic acid | C00049 | 0.0000 | up | (−) | ||
| L-Tyrosinemethylester | C02140 | 0.0063 | down | (−) | ||
| 1-acetyl-N-(6-chloro-1,3-benzothiazol-2-yl)-4-piperidinecarboxamide | C03681 | 0.0054 | down | (−) | ||
| Pyrrole-2-carboxylic acid | C00353 | 0.0002 | up | (−) | ||
| DL-Malic acid | C00423 | 0.0107 | up | (−) | ||
| ent-Prostaglandin F2α | C00245 | 0.0007 | up | (−) | ||
| Heneicosanoic acid | C06423 | 0.0113 | down | (−) | ||
| Ethyl paraben | C00167 | 0.0206 | up | (−) | ||
| Phenylacetaldehyde | C00031 | 0.0001 | up | (−) | ||
| D-(-)-Mannitol | C00024 | 0.0067 | down | (−) | ||
| Dodecanedioic acid | C03990 | 0.0062 | down | (−) |
| No. | Pathways | Total Cmpd. | Biomarkers | -LOG(P) |
|---|---|---|---|---|
| Regulation (DSS Group VS. CON Group) | ||||
| 1 | Pyrimidine metabolism | 7 | 5 | 1.390822757 |
| 2 | Glutathione metabolism | 6 | 4 | 1.023205601 |
| 3 | beta-Alanine metabolism | 3 | 3 | 1.452609105 |
| 4 | Taurine and hypotaurine metabolism | 4 | 3 | 1.538068701 |
| 5 | Steroid hormone biosynthesis | 2 | 2 | 1.366699737 |
| 6 | Linoleic acid metabolism | 2 | 2 | 1.366699737 |
| Regulation (LTD Group VS. DSS Group) | ||||
| 1 | Pertussis | 1 | 1 | 1.197280558 |
| 2 | Phenylalanine metabolism | 8 | 2 | 1.087752287 |
| 3 | Aminoacyl-tRNA biosynthesis | 5 | 4 | 3.080342138 |
| 4 | Central carbon metabolism in cancer | 3 | 3 | 2.760981397 |
| 5 | Protein digestion and absorption | 6 | 4 | 2.637796477 |
| 6 | Biosynthesis of amino acids | 11 | 5 | 2.299502419 |
| 7 | 2-Oxocarboxylic acid metabolism | 6 | 3 | 1.565706497 |
| 8 | Mineral absorption | 3 | 2 | 1.367406194 |
| 9 | Phenylalanine metabolism | 8 | 3 | 1.189310988 |
| 10 | ABC transporters | 8 | 3 | 1.189310988 |
| Genes | Forward | Reverse |
|---|---|---|
| EGF | CTGGCTCTGAATGGCCAAGA | TCGCCAACGTAGCCAAAAAC |
| CDC2 | GTCGCGGGATAATAAGCTGG | GGAGTGCCCAAAGCTCTGAA |
| FGF2 | TTTGGTACCTGCACCCCAAT | GATGTCCCCTTTCCCTACTGT |
| Rb | GTCCGGTTTTTCTCAGGGGAC | ATCCGTGCACTCCTGTTCTG |
| P53 | GTCGGCTCTGACTGTACCAC | TTCAGCTCCAAGGCGTCATT |
| P21 | ACGTCTCAGGAGGACCATGT | AGAAGATCAGCCGGCGTTTG |
| GAPDH | GGGCATGAACCATGAGAAGT | AAGCAGGGATGATGTTCTGG |
Publisher’s Note: MDPI stays neutral with regard to jurisdictional claims in published maps and institutional affiliations. |
© 2021 by the authors. Licensee MDPI, Basel, Switzerland. This article is an open access article distributed under the terms and conditions of the Creative Commons Attribution (CC BY) license (https://creativecommons.org/licenses/by/4.0/).
Share and Cite
Zhang, L.; Ma, M.; Li, Z.; Zhang, H.; He, X.; Song, Z. Protective Effects of L-Theanine on IPEC-J2 Cells Growth Inhibition Induced by Dextran Sulfate Sodium via p53 Signaling Pathway. Molecules 2021, 26, 7002. https://doi.org/10.3390/molecules26227002
Zhang L, Ma M, Li Z, Zhang H, He X, Song Z. Protective Effects of L-Theanine on IPEC-J2 Cells Growth Inhibition Induced by Dextran Sulfate Sodium via p53 Signaling Pathway. Molecules. 2021; 26(22):7002. https://doi.org/10.3390/molecules26227002
Chicago/Turabian StyleZhang, Longlin, Mengmeng Ma, Zhengyi Li, Haihan Zhang, Xi He, and Zehe Song. 2021. "Protective Effects of L-Theanine on IPEC-J2 Cells Growth Inhibition Induced by Dextran Sulfate Sodium via p53 Signaling Pathway" Molecules 26, no. 22: 7002. https://doi.org/10.3390/molecules26227002
APA StyleZhang, L., Ma, M., Li, Z., Zhang, H., He, X., & Song, Z. (2021). Protective Effects of L-Theanine on IPEC-J2 Cells Growth Inhibition Induced by Dextran Sulfate Sodium via p53 Signaling Pathway. Molecules, 26(22), 7002. https://doi.org/10.3390/molecules26227002
