LC-MS and Spectrophotometric Approaches for Evaluation of Bioactive Compounds from Peru Cocoa By-Products for Commercial Applications
Abstract
1. Introduction
2. Results and Discussion
2.1. Characterization of Cocoa Husk and Bean Extracts by HPLC-ESI-TOF
2.1.1. Phenolic Acid Derivatives
2.1.2. Flavonoids
2.1.3. Amino Acid Derivatives
2.1.4. Other Compounds
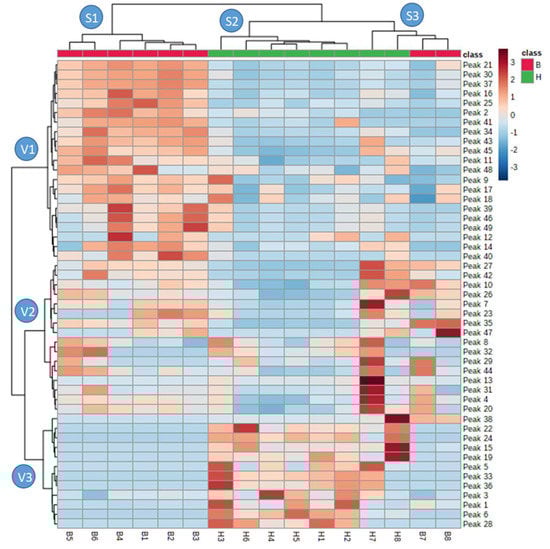
2.1.5. Hierarchical Clustering Analysis
2.2. Total Phenol and Flavan-3-ol Contents and Antioxidant Capacities
3. Materials and Methods
3.1. Chemicals
3.2. Plant Collection and Extract Preparation
3.3. HPLC-ESI-TOF-MS Analysis
3.4. Total Phenolic and Flavan-3-ol Content
3.5. Antioxidant Capacity Measurements
3.6. Data Processing and Statistics
4. Conclusions
Supplementary Materials
Author Contributions
Funding
Acknowledgments
Conflicts of Interest
References
- Martinez, R.; Torres, P.; Meneses, M.; Figueroa, J.G.; Pérez-Álvarez, J.Á.; Viuda-Martos, M. Chemical, technological and in vitro antioxidant properties of cocoa (Theobroma cacao L.) co-products. Food Res. Int. 2012, 49, 39–45. [Google Scholar] [CrossRef]
- Sarriá, B.; Martínez-López, S.; Sierra-Cinos, J.L.; García-Diz, L.; Goya, L.; Mateos, R.; Bravo, L. Effects of bioactive constituents in functional cocoa products on cardiovascular health in humans. Food Chem. 2015, 174, 214–218. [Google Scholar] [CrossRef] [PubMed]
- Cádiz-Gurrea, M.D.L.L.; Borrás-Linares, I.; Lozano-Sánchez, J.; Joven, J.; Fernández-Arroyo, S.; Segura-Carretero, A. Cocoa and Grape Seed Byproducts as a Source of Antioxidant and Anti-Inflammatory Proanthocyanidins. Int. J. Mol. Sci. 2017, 18, 376. [Google Scholar] [CrossRef] [PubMed]
- Ebuehi, O.A.; Anams, C.; Gbenle, O.D.; Ajagun-Ogunleye, M.O. Hydro-ethanol seed extract of Theobroma cacao exhibits antioxidant activities and potential anticancer property. J. Food Biochem. 2019, 43, e12767. [Google Scholar] [CrossRef] [PubMed]
- Kamei, M.; Nishimura, H.; Takahashi, T.; Takahashi, N.; Inokuchi, K.; Mato, T.; Takahashi, K. Anti-influenza virus effects of cocoa. J. Sci. Food Agric. 2015, 96, 1150–1158. [Google Scholar] [CrossRef] [PubMed]
- Santos, R.; Oliveira, D.; Sodré, G.; Gosmann, G.; Brendel, M.; Pungartnik, C. Antimicrobial activity of fermented Theobroma cacao pod husk extract. Genet. Mol. Res. 2014, 13, 7725–7735. [Google Scholar] [CrossRef] [PubMed]
- Cimini, A.; Gentile, R.; D’Angelo, B.; Benedetti, E.; Cristiano, L.; Avantaggiati, M.L.; Giordano, A.; Ferri, C.; Desideri, G. Cocoa powder triggers neuroprotective and preventive effects in a human Alzheimer’s disease model by modulating BDNF signaling pathway. J. Cell. Biochem. 2013, 114, 2209–2220. [Google Scholar] [CrossRef]
- Hernández-Hernández, C.; Viera-Alcaide, I.; Sillero, A.M.M.; Fernández-Bolaños, J.; Rodríguez-Gutiérrez, G. Bioactive compounds in Mexican genotypes of cocoa cotyledon and husk. Food Chem. 2017, 240, 831–839. [Google Scholar] [CrossRef]
- Felice, F.; Fabiano, A.; De Leo, M.; Piras, A.M.; Beconcini, D.; Cesare, M.M.; Braca, A.; Zambito, Y.; Di Stefano, R. Antioxidant Effect of Cocoa By-Product and Cherry Polyphenol Extracts: A Comparative Study. Antioxidants 2020, 9, 132. [Google Scholar] [CrossRef]
- Reyes, C.N.Q.; Fogliano, V. Design cocoa processing towards healthy cocoa products: The role of phenolics and melanoidins. J. Funct. Foods 2018, 45, 480–490. [Google Scholar] [CrossRef]
- Okiyama, D.C.; Navarro, S.L.; Rodrigues, C.E.D.C. Cocoa shell and its compounds: Applications in the food industry. Trends Food Sci. Technol. 2017, 63, 103–112. [Google Scholar] [CrossRef]
- Murthy, P.S.; Naidu, M.M. Recovery of Phenolic Antioxidants and Functional Compounds from Coffee Industry By-Products. Food Bioprocess Technol. 2010, 5, 897–903. [Google Scholar] [CrossRef]
- Balentić, J.P.; Ačkar, Đ.; Jokić, S.; Jozinović, A.; Babić, J.; Miličević, B.; Šubarić, D.; Pavlović, N. Cocoa Shell: A By-Product with Great Potential for Wide Application. Molecules 2018, 23, 1404. [Google Scholar] [CrossRef] [PubMed]
- Grillo, G.; Boffa, L.; Binello, A.; Mantegna, S.; Cravotto, G.; Chemat, F.; Dizhbite, T.; Lauberte, L.; Telysheva, G. Cocoa bean shell waste valorisation; extraction from lab to pilot-scale cavitational reactors. Food Res. Int. 2019, 115, 200–208. [Google Scholar] [CrossRef]
- Nguyen, V.T. Potential of Agricultural Wastes: Uses and Future Perspectives. In Recovering Bioactive Compounds from Agricultural Wastes; Nguyen, V.T., Ed.; John Wiley & Sons: Hoboken, NJ, USA, 2017; pp. 1–32. [Google Scholar]
- Albertini, B.; Schoubben, A.; Guarnaccia, D.; Pinelli, F.; Della Vecchia, M.; Ricci, M.; Di Renzo, G.C.; Blasi, P. Effect of Fermentation and Drying on Cocoa Polyphenols. J. Agric. Food Chem. 2015, 63, 9948–9953. [Google Scholar] [CrossRef]
- Utrilla-Vázquez, M.; Rodríguez-Campos, J.; Avendaño-Arazate, C.H.; Gschaedler, A.; Lugo-Cervantes, E. Analysis of volatile compounds of five varieties of Maya cocoa during fermentation and drying processes by Venn diagram and PCA. Food Res. Int. 2020, 129, 108834. [Google Scholar] [CrossRef] [PubMed]
- Diomande, D.; Antheaume, I.; Leroux, M.; Lalande, J.; Balayssac, S.; Remaud, G.S.; Tea, I. Multi-element, multi-compound isotope profiling as a means to distinguish the geographical and varietal origin of fermented cocoa (Theobroma cacao L.) beans. Food Chem. 2015, 188, 576–582. [Google Scholar] [CrossRef] [PubMed]
- Rojo-Poveda, O.; Barbosa-Pereira, L.; Zeppa, G.; Stévigny, C. Cocoa Bean Shell—A By-Product with Nutritional Properties and Biofunctional Potential. Nutrients 2020, 12, 1123. [Google Scholar] [CrossRef] [PubMed]
- González, J.; Pérez, D.; Gómez, E.; Salgado, D.D.L.C.; Monan, M. UHPLC-DAD-ESI-MS/MS Analysis of Flavonoids from Ethanolic Extracts of Theobroma cacao Husk in Cuba. OALib 2019, 6, 1–8. [Google Scholar] [CrossRef]
- Barnaba, C.; Nardin, T.; Pierotti, A.; Malacarne, M.; Larcher, R. Targeted and untargeted characterisation of free and glycosylated simple phenols in cocoa beans using high resolution-tandem mass spectrometry (Q-Orbitrap). J. Chromatogr. A 2017, 1480, 41–49. [Google Scholar] [CrossRef]
- Toro-Uribe, S.; Montero, L.; López-Giraldo, L.J.; Ibañez, E.; Herrero, M. Characterization of secondary metabolites from green cocoa beans using focusing-modulated comprehensive two-dimensional liquid chromatography coupled to tandem mass spectrometry. Anal. Chim. Acta 2018, 1036, 204–213. [Google Scholar] [CrossRef] [PubMed]
- Cádiz-Gurrea, M.; Lozano-Sánchez, J.; Contreras, M.D.M.; Legeai-Mallet, L.; Fernández-Arroyo, S.; Segura-Carretero, A. Isolation, comprehensive characterization and antioxidant activities of Theobroma cacao extract. J. Funct. Foods 2014, 10, 485–498. [Google Scholar] [CrossRef]
- Lechtenberg, M.; Henschel, K.; Liefländer-Wulf, U.; Quandt, B.; Hensel, A. Fast determination of N-phenylpropenoyl-l-amino acids (NPA) in cocoa samples from different origins by ultra-performance liquid chromatography and capillary electrophoresis. Food Chem. 2012, 135, 1676–1684. [Google Scholar] [CrossRef] [PubMed]
- Qin, X.; Li, W.; He, Y.; Zhu, Z.; Liu, G.; Cai, J.; Li, S.; Wang, Q. Green Extracts from Chinese Medicinal Plants as Bio-source of Drugs. In Plant Based “Green Chemistry 2.0”; Li, Y., Chemat, F., Eds.; Springer Nature Singapore Pte Ltd.: Singapore, 2019; pp. 277–337. [Google Scholar]
- Chen, Q.; Zhu, Y.; Dai, W.; Lv, H.; Mu, B.; Li, P.; Tan, J.; Ni, D.; Lin, Z. Aroma formation and dynamic changes during white tea processing. Food Chem. 2018, 274, 915–924. [Google Scholar] [CrossRef]
- Guerrero-Chavez, G.; Scampicchio, M.; Andreotti, C. Influence of the site altitude on strawberry phenolic composition and quality. Sci. Hortic. 2015, 192, 21–28. [Google Scholar] [CrossRef]
- de la Luz Cádiz-Gurrea, M.; Fernández-Arroyo, S.; Segura-Carretero, A. Pine bark and green tea concentrated extracts: Antioxidant activity and comprehensive characterization of bioactive compounds by HPLC-ESI-QTOF-MS. Int. J. Mol. Sci. 2014, 15, 20382–20402. [Google Scholar] [CrossRef]
- D’Souza, R.; Grimbs, A.; Behrends, B.; Bernaert, H.; Ullrich, M.S.; Kuhnert, N. Origin-based polyphenolic fingerprinting of Theobroma cacao in unfermented and fermented beans. Food Res. Int. 2017, 99, 550–559. [Google Scholar] [CrossRef]
- Oracz, J.; Nebesny, E. Antioxidant Properties of Cocoa Beans (Theobroma cacao L.): Influence of Cultivar and Roasting Conditions. Int. J. Food Prop. 2015, 19, 1242–1258. [Google Scholar] [CrossRef]
- Hernández-Carlos, B.; Santos-Sánchez, N.F.; Salas-Coronado, R.; Villanueva-Cañongo, C.; Guadarrama-Mendoza, P.C. Antioxidant Compounds from Agro-Industrial Residue. In Antioxidants; Shalaby, E., Ed.; IntechOpen: London, UK, 2019; pp. 1–22. [Google Scholar]
- García-Salas, P.; Morales-Soto, A.; Segura-Carretero, A.; Fernández-Gutiérrez, A. Phenolic-Compound-Extraction Systems for Fruit and Vegetable Samples. Molecules 2010, 15, 8813–8826. [Google Scholar] [CrossRef]
- Barrientos, L.D.P.; Torres, J.; Gil, M.; Álvarez, O.L.M. Effect of the solar drying process on the sensory and chemical quality of cocoa (Theobroma cacao L.) cultivated in Antioquia, Colombia. Food Res. Int. 2019, 115, 259–267. [Google Scholar] [CrossRef]
- Jakobsen, J.; Jäpelt, R.B. Vitamin D. In Handbook of Analysis of Active Compounds in Functional Foods; Nollet, L.M.L., Toldra, F., Eds.; CRC Press: Boca Raton, FL, USA, 2012; pp. 219–242. [Google Scholar]
- Zhang, Y.-J.; Gan, R.-Y.; Li, S.; Zhou, Y.; Li, A.-N.; Xu, D.-P.; Li, H.-B. Antioxidant Phytochemicals for the Prevention and Treatment of Chronic Diseases. Molecules 2015, 20, 21138–21156. [Google Scholar] [CrossRef] [PubMed]
- Hernández-Hernández, C.; Sillero, A.M.; Fernández-Bolaños, J.; Oria, A.B.; Morales, A.A.; Rodríguez-Gutiérrez, G. Cocoa bean husk: Industrial source of antioxidant phenolic extract. J. Sci. Food Agric. 2018, 99, 325–333. [Google Scholar] [CrossRef] [PubMed]
- Ghasemzadeh, A. Flavonoids and phenolic acids: Role and biochemical activity in plants and human. J. Med. Plants Res. 2011, 5, 6697–6703. [Google Scholar] [CrossRef]
- Braicu, C.; Pilecki, V.; Balacescu, O.; Irimie, A.; Neagoe, I.B. The Relationships Between Biological Activities and Structure of Flavan-3-Ols. Int. J. Mol. Sci. 2011, 12, 9342–9353. [Google Scholar] [CrossRef] [PubMed]
- Kajiya, K.; Hojo, H.; Suzuki, M.; Nanjo, F.; Kumazawa, S.; Nakayama, T. Relationship between Antibacterial Activity of (+)-Catechin Derivatives and Their Interaction with a Model Membrane. J. Agric. Food Chem. 2004, 52, 1514–1519. [Google Scholar] [CrossRef]
- Monteiro, J.P.; Alves, M.G.; Oliveira, P.F.; Silva, B.M. Structure-Bioactivity Relationships of Methylxanthines: Trying to Make Sense of All the Promises and the Drawbacks. Molecules 2016, 21, 974. [Google Scholar] [CrossRef]
- Sanjeewa, K.K.A.; Kim, E.-A.; Son, K.-T.; Jeon, Y.-J.; Sanjeewa, K.K.A. Bioactive properties and potentials cosmeceutical applications of phlorotannins isolated from brown seaweeds: A review. J. Photochem. Photobiol. B: Boil. 2016, 162, 100–105. [Google Scholar] [CrossRef]
- Mavarro, M.; Zamora, W.; Quesada, S.; Azofeifa, G.; Alvarado, D.; Monagas, M. Fractioning of Proanthocyanidins of Uncaria tomentosa. Composition and Structure-Bioactivity Relationship. Antioxidants 2017, 6, 60. [Google Scholar] [CrossRef]
- Rice-Evans, C.A.; Miller, N.J.; Paganga, G. Structure-antioxidant activity relationships of flavonoids and phenolic acids. Free. Radic. Biol. Med. 1996, 20, 933–956. [Google Scholar] [CrossRef]
- Dong, Y.; Hou, Q.; Sun, M.; Sun, J.; Zhang, B. Targeted Isolation of Antioxidant Constituents from Plantago asiatica L. and In Vitro Activity Assay. Molecules 2020, 25, 1825. [Google Scholar] [CrossRef]
- Kim, H.J.; Kim, E.J.; Seo, S.H.; Shin, C.-G.; Jin, C.; Lee, Y.S. Vanillic Acid Glycoside and Quinic Acid Derivatives from Gardeniae Fructus. J. Nat. Prod. 2006, 69, 600–603. [Google Scholar] [CrossRef] [PubMed]
- Cádiz-Gurrea, M.D.L.L.; Nieves, I.F.D.L.; Saez, L.M.A.; Fernández-Arroyo, S.; Legeai-Mallet, L.; Bouaziz, M.; Segura-Carretero, A. Bioactive Compounds from Theobroma cacao: Effect of Isolation and Safety Evaluation. Plant. Foods Hum. Nutr. 2018, 74, 40–46. [Google Scholar] [CrossRef] [PubMed]
- Chong, J.; Soufan, O.; Li, C.; Caraus, I.; Li, S.; Bourque, G.; Wishart, D.S.; Xia, J. MetaboAnalyst 4.0: Towards more transparent and integrative metabolomics analysis. Nucleic Acids Res. 2018, 46, W486–W494. [Google Scholar] [CrossRef] [PubMed]
Sample Availability: Samples of the compounds are available from the authors. |




| Peak | RT (min) | m/z exp | m/z cal | Error (ppm) | mSigma | Molecular Formula | Proposed Compound | H1 | H2 | H3 | H4 | H5 | H6 | H7 | H8 | B1 | B2 | B3 | B4 | B5 | B6 | B7 | B8 |
|---|---|---|---|---|---|---|---|---|---|---|---|---|---|---|---|---|---|---|---|---|---|---|---|
| 1 | 3.1 | 195.0516 | 195.0510 | 2.9 | 2.6 | C6 H12 O7 | Gluconic acid | X | X | X | X | X | X | X | X | X | X | X | X | X | X | X | |
| 2 | 3.5 | 341.1086 | 341.1089 | 0.8 | 29.5 | C12 H22 O11 | Sacarose | X | X | X | X | X | X | X | X | X | X | X | X | X | X | ||
| 3 | 6.6 | 191.0198 | 191.0197 | 0.1 | 0.6 | C6 H8 O7 | Citric acid | X | X | X | X | X | X | X | X | X | X | X | X | X | X | X | |
| 4 | 7.9 | 180.0670 | 180.0666 | 2.1 | 0.6 | C9 H11 NO3 | Tyrosine | X | X | X | X | X | X | X | X | X | X | X | X | X | X | X | X |
| 5 | 8.4 | 292.1405 | 292.1402 | 0.9 | 15.4 | C12 H23 NO7 | Fructose-leucine | X | X | X | X | X | X | ||||||||||
| 6 | 8.6 | 265.0935 | 265.0929 | 2.2 | 2.0 | C10 H18 O8 | Unknown 1 | X | X | X | X | X | X | X | X | ||||||||
| 7 | 9.0 | 282.0872 | 282.0884 | 4.2 | 25.7 | C15 H13 N3 O3 | Hydroxy-triaminoflavone | X | X | X | X | X | X | X | X | X | X | X | X | X | X | X | |
| 8 | 9.5 | 383.1559 | 383.1559 | 0.0 | 11.1 | C15 H28 O11 | Tri-O-methylsacarose | X | X | X | X | X | X | X | X | X | X | X | X | X | X | X | X |
| 9 | 9.8 | 442.1566 | 442.1566 | 0.0 | 0.0 | C16 H29 NO13 | Fructofuranosyl-treonyl-glucopyranoside | X | X | X | X | X | X | X | X | X | X | X | X | X | X | X | X |
| 10 | 10.2 | 164.0718 | 164.0717 | 0.6 | 2.3 | C9 H11 NO2 | Phenylalanine | X | X | X | X | X | X | X | X | X | X | X | X | X | X | X | X |
| 11 | 10.9 | 179.0580 | 179.0574 | 3.1 | 2.2 | C7 H8 N4 O2 | Theobromine | X | X | X | X | X | X | X | X | X | X | X | X | X | X | X | X |
| 12 | 11.3 | 451.1245 | 451.1246 | 0.1 | 5.6 | C21 H24 O11 | Aspalathin isomer 1 | X | X | X | X | X | X | ||||||||||
| 13 | 11.3 | 294.0626 | 294.0619 | 2.2 | 6.9 | C13 H13 NO7 | N-caffeoyl-l-aspartate isomer 1 | X | X | X | X | X | X | X | X | ||||||||
| 14 | 11.7 | 865.1971 | 865.1985 | 1.6 | 23.1 | C45 H38 O18 | Procyanidin C isomer 1 | X | X | X | X | X | X | X | X | X | X | X | X | ||||
| 15 | 11.7 | 153.0202 | 153.0193 | 5.7 | 1.1 | C7 H6 O4 | Protocatechuic acid | X | X | X | X | X | X | X | X | X | |||||||
| 16 | 12.0 | 576.1274 | 576.1273 | 0.3 | 159.7 | C60 H50 O24 | (Epi)catechin tetramer isomer 1 | X | X | X | X | X | X | X | X | X | X | X | X | X | X | X | |
| 17 | 12.4 | 451.1254 | 451.1246 | 1.7 | 3.1 | C21 H24 O11 | Aspalathin isomer 2 | X | X | X | X | X | X | X | X | X | X | X | X | X | X | X | |
| 18 | 12.8 | 369.028 | 369.0252 | 7.6 | 18.9 | C18 H10 O9 | Phlorotannin | X | X | X | X | X | X | X | X | X | X | X | X | X | X | X | |
| 19 | 12.9 | 181.0514 | 181.0506 | 4.2 | 9.8 | C9 H10 O4 | Homovanillic acid | X | X | X | X | X | X | X | X | ||||||||
| 20 | 13.0 | 294.0622 | 294.0619 | 0.8 | 3.1 | C13 H13 NO7 | N-caffeoyl-l-aspartate isomer 2 | X | X | X | X | X | X | X | X | X | X | X | X | X | X | X | X |
| 21 | 13.3 | 577.1353 | 577.1351 | 0.2 | 1.7 | C30 H26 O12 | Procyanidin dimer type B isomer 1 | X | X | X | X | X | X | X | X | X | X | X | X | X | X | X | |
| 22 | 13.4 | 329.0893 | 329.0878 | 4.6 | 40.8 | C14 H18 O9 | Vanillic acid glycoside isomer 1 | X | X | X | X | X | X | X | X | ||||||||
| 23 | 13.9 | 451.1233 | 451.1246 | 2.9 | 9.0 | C21 H24 O11 | Aspalathin isomer 3 | X | X | X | X | X | X | X | X | ||||||||
| 24 | 14.1 | 329.0896 | 329.0878 | 5.5 | 30.0 | C14 H18 O9 | Vanillic acid glycoside isomer 2 | X | X | X | X | X | X | X | X | ||||||||
| 25 | 14.3 | 577.1343 | 577.1351 | 1.4 | 34.5 | C30 H26 O12 | Procyanidin dimer type B isomer 2 | X | X | X | X | X | X | X | X | X | X | X | X | ||||
| 26 | 14.6 | 305.0675 | 305.0667 | 2.7 | 26.3 | C15 H14 O7 | (Epi)gallocatechin | X | X | X | X | X | X | X | X | X | X | X | X | X | X | X | X |
| 27 | 15.6 | 278.0668 | 278.0670 | 0.9 | 1.7 | C13 H13 NO6 | l-aspartic acid N-[3-(4-hydroxyphenyl)-1-oxo-2-propenyl] | X | X | X | X | X | X | X | X | X | X | X | X | X | X | X | X |
| 28 | 16.0 | 177.0200 | 177.0193 | 3.8 | 3.6 | C9 H6 O4 | Aesculetin | X | X | X | X | X | X | ||||||||||
| 29 | 16.3 | 407.1552 | 407.1559 | 1.7 | 30.5 | C17 H28 O11 | Unknown 2 | X | X | X | X | X | X | X | X | X | X | ||||||
| 30 | 16.8 | 289.0726 | 289.0718 | 2.8 | 5.8 | C15 H14 O6 | Catechin | X | X | X | X | X | X | X | X | X | X | X | X | X | X | X | X |
| 31 | 19.3 | 358.0927 | 358.0932 | 1.5 | 4.8 | C18 H17 NO7 | Trans-clovamide (N-[(2E)-3-(3.4-dihydroxyphenyl)-1-oxo-2-propen-1-yl] -3-hydroxy-l-tyrosine) | X | X | X | X | X | X | X | X | X | X | X | X | X | X | X | |
| 32 | 19.5 | 381.1760 | 381.1766 | 1.7 | 1.8 | C16 H30 O10 | Everlastoside C isomer 1 | X | X | X | X | X | X | X | X | X | |||||||
| 33 | 20.3 | 381.1760 | 381.1766 | 1.2 | 6.4 | C16 H30 O10 | Everlastoside C isomer 2 | X | X | X | X | X | X | X | |||||||||
| 34 | 20.4 | 737.1735 | 737.1723 | 1.6 | 10.3 | C36 H34 O17 | (Epi)catechin dimer hexose | X | X | X | X | X | X | X | X | X | X | X | X | X | X | ||
| 35 | 21.0 | 707.1641 | 707.1618 | 3.4 | 4.1 | C35 H32 O16 | Arabinopyranosyl-(epi)catechin-(epi)catechin | X | X | X | X | X | X | X | X | X | X | X | X | X | X | X | X |
| 36 | 21.3 | 415.1589 | 415.1610 | 5.0 | 31.9 | C19 H28 O10 | β-d-Glucopyranoside, 2-phenylethyl 6-O-β-d-xylopyranose | X | X | X | X | X | X | X | |||||||||
| 37 | 21.6 | 577.1339 | 577.1351 | 2.2 | 4.1 | C30 H26 O12 | Procyanidin dimer type B isomer 3 | X | X | X | X | X | X | X | X | X | X | X | X | X | X | X | X |
| 38 | 22.1 | 165.0560 | 165.0557 | 1.6 | 4.4 | C9 H10 O3 | Paeonol | X | X | X | X | X | X | X | X | X | X | ||||||
| 39 | 23.1 | 605.1679 | 605.1664 | 2.4 | 4.7 | C32 H30 O12 | (Epi)catechin methyl dimer isomer 1 | X | X | X | X | X | X | X | X | X | X | X | X | X | |||
| 40 | 24.0 | 575.1181 | 575.1195 | 2.3 | 126.2 | C30 H24 O12 | Procyanidin dimer type A isomer 1 | X | X | X | X | X | X | X | X | ||||||||
| 41 | 25.5 | 576.1296 | 576.1273 | 3.9 | 29.1 | C60 H50 O24 | (Epi)catechin tetramer isomer 2 | X | X | X | X | X | X | X | X | X | X | ||||||
| 42 | 26.8 | 326.1039 | 326.1034 | 1.4 | 12.1 | C18 H17 NO5 | Deoxyclovamide (N-[(2E)-3-(3.4-dihydroxyphenyl)-1-oxo-2-propen-1-yl]-l-tyrosine) | X | X | X | X | X | X | X | X | X | X | X | X | X | X | X | X |
| 43 | 28.4 | 463.0878 | 463.0882 | 0.9 | 3.2 | C21 H20 O12 | Quercetin glucoside | X | X | X | X | X | X | X | X | X | X | X | X | X | X | X | X |
| 44 | 28.8 | 393.1778 | 393.1766 | 3.1 | 9.5 | C17 H30 O10 | Hexenyl primeveroside | X | X | X | X | X | X | X | X | X | X | X | X | X | X | X | X |
| 45 | 29.5 | 433.0774 | 433.0776 | 0.5 | 12.4 | C20 H18 O11 | Quercetin arabinofuranoside | X | X | X | X | X | X | X | X | X | X | X | X | X | X | X | X |
| 46 | 30.3 | 605.1643 | 605.1664 | 3.6 | 7.8 | C32 H30 O12 | (Epi)catechin methyl dimer isomer 3 | X | X | X | X | X | X | X | X | X | X | X | X | X | X | ||
| 47 | 30.9 | 516.2475 | 516.2450 | 4.8 | 13.4 | C24 H39 NO11 | Unknown 3 | X | X | X | X | X | X | ||||||||||
| 48 | 31.3 | 575.1190 | 575.1195 | 1.0 | 35.6 | C30 H24 O12 | Procyanidin dimer type A isomer 2 | X | X | X | X | X | X | X | X | X | X | X | X | X | X | ||
| 49 | 31.6 | 605.1664 | 605.1671 | 1.1 | 10.3 | C32 H30 O12 | (Epi)catechin methyl dimer isomer 4 | X | X | X | X | X | X | X | X | X | X | X | X | X | X |
| Sample | Yield (%) | Folin–Ciocalteau (µg GAE/mg Dry Extract) | Vanillin (µg CE/mg Dry Extract) | FRAP (µg eq. FeSO4/mg Dry Extract) | TEAC (µg eq. Trolox/mg Dry Extract) |
|---|---|---|---|---|---|
| H1 | 19.3 | 9.3 ± 0.8 | 22 ± 2 | 0.073 ± 0.003 | 0.9 ± 0.1 |
| H2 | 20.9 | 14.8 ± 0.7 | 32 ± 9 | 0.11 ± 0.01 | 0.96 ± 0.02 |
| H3 | 17.9 | 22.2 ± 0.7 | 36 ± 2 | 0.131 ± 0.003 | 1.048 ± 0.001 |
| H4 | 23.3 | 11.4 ± 0.2 | 33 ± 1 | 0.096 ± 0.006 | 1.1 ± 0.1 |
| H5 | 16.0 | 7.8 ± 0.4 | 24.9 ± 0.5 | 0.069 ± 0.003 | 0.618 ± 0.005 |
| H6 | 17.4 | 4.9 ± 0.2 | 16.1 ± 0.8 | 0.044 ± 0.004 | 0.5 ± 0.1 |
| H7 | 8.6 | 10.7 ± 0.1 | 27 ± 6 | 0.078 ± 0.003 | 0.3 ± 0.1 |
| H8 | 7.9 | 8.6 ± 0.1 | 16 ± 1 | 0.065 ± 0.008 | 0.44 ± 0.02 |
| B1 | 10.6 | 29.8 ± 0.7 | 96 ± 8 | 0.195 ± 0.005 | 1.54 ± 0.04 |
| B2 | 10.3 | 28.1 ± 0.4 | 99 ± 2 | 0.23 ± 0.01 | 1.4 ± 0.3 |
| B3 | 7.9 | 20.9 ± 0.1 | 74 ± 8 | 0.157 ± 0.008 | 1.1 ± 0.4 |
| B4 | 11.0 | 31.3 ± 0.1 | 130 ± 2 | 0.266 ± 0.008 | 1.0 ± 0.1 |
| B5 | 8.7 | 15.0 ± 0.1 | 50.6 ± 0.5 | 0.128 ± 0.005 | 1.03 ± 0.01 |
| B6 | 10.0 | 29.5 ± 0.5 | 118 ± 16 | 0.216 ± 0.002 | 2.2 ± 0.1 |
| B7 | 15.8 | 11.4 ± 0.1 | 19 ± 2 | 0.095 ± 0.003 | 1.07 ± 0.02 |
| B8 | 8.0 | 13.7 ± 0.2 | 34.6 ± 0.2 | 0.116 ± 0.001 | 1.4 ± 0.1 |
| Origin | La Convención | Zarumilla | Leoncio Prado | |||||
|---|---|---|---|---|---|---|---|---|
| Genotype | CHUNCHO | TRINITARIO | CCN51 | |||||
| N° samples | 1 | 2 | 3 | 4 | 5 | 6 | 7 | 8 |
| Crop locus | Quillabamba | Papayal | Km. 51 | Huayranga | Pumahuasi | Cadena | La Victoria | Las Vegas |
| Altitude (m.a.s.l.) | 950 | 42 | 710 | 670 | 720 | 700 | 830 | 900 |
| Type of fermentation & days | Wooden boxes (6 days) | Polypropylene bags with wooden platform (7 days) | Polypropylene bags (5 days) | Polypropylene bags (5 days) | Polypropylene bags (4 days) | Polypropylene bags (5 days) | Polypropylene bags (5 days) | Polypropylene bags (4 days) |
| Drying methods | Sun-dried with plastic film cover (Agro Films) | Sun-dried with plastic film cover (Agro Films) | Drying by direct sunlight | Drying by direct sunlight | Drying by direct sunlight | Drying by direct sunlight | Drying by direct sunlight | Drying by direct sunlight |
© 2020 by the authors. Licensee MDPI, Basel, Switzerland. This article is an open access article distributed under the terms and conditions of the Creative Commons Attribution (CC BY) license (http://creativecommons.org/licenses/by/4.0/).
Share and Cite
Cádiz-Gurrea, M.d.l.L.; Fernández-Ochoa, Á.; Leyva-Jiménez, F.J.; Guerrero-Muñoz, N.; Villegas-Aguilar, M.d.C.; Pimentel-Moral, S.; Ramos-Escudero, F.; Segura-Carretero, A. LC-MS and Spectrophotometric Approaches for Evaluation of Bioactive Compounds from Peru Cocoa By-Products for Commercial Applications. Molecules 2020, 25, 3177. https://doi.org/10.3390/molecules25143177
Cádiz-Gurrea MdlL, Fernández-Ochoa Á, Leyva-Jiménez FJ, Guerrero-Muñoz N, Villegas-Aguilar MdC, Pimentel-Moral S, Ramos-Escudero F, Segura-Carretero A. LC-MS and Spectrophotometric Approaches for Evaluation of Bioactive Compounds from Peru Cocoa By-Products for Commercial Applications. Molecules. 2020; 25(14):3177. https://doi.org/10.3390/molecules25143177
Chicago/Turabian StyleCádiz-Gurrea, María de la Luz, Álvaro Fernández-Ochoa, Francisco Javier Leyva-Jiménez, Noelia Guerrero-Muñoz, María del Carmen Villegas-Aguilar, Sandra Pimentel-Moral, Fernando Ramos-Escudero, and Antonio Segura-Carretero. 2020. "LC-MS and Spectrophotometric Approaches for Evaluation of Bioactive Compounds from Peru Cocoa By-Products for Commercial Applications" Molecules 25, no. 14: 3177. https://doi.org/10.3390/molecules25143177
APA StyleCádiz-Gurrea, M. d. l. L., Fernández-Ochoa, Á., Leyva-Jiménez, F. J., Guerrero-Muñoz, N., Villegas-Aguilar, M. d. C., Pimentel-Moral, S., Ramos-Escudero, F., & Segura-Carretero, A. (2020). LC-MS and Spectrophotometric Approaches for Evaluation of Bioactive Compounds from Peru Cocoa By-Products for Commercial Applications. Molecules, 25(14), 3177. https://doi.org/10.3390/molecules25143177

