Next Article in Journal
The Influence Mechanism of Narrative Strategies Used by Virtual Influencers on Consumer Product Preferences
Previous Article in Journal
Antecedents and Consequences of Attitudes toward Donation-Based Crowd-Funding Platforms
 
 
Font Type:
Arial Georgia Verdana
Font Size:
Aa Aa Aa
Line Spacing:
Column Width:
Background:
Article

The Influence of Artificial Intelligence on Generation Z’s Online Fashion Purchase Intention

by
Carmen Ruiz-Viñals
1,*,
Marilé Pretel-Jiménez
2,
José Luis Del Olmo Arriaga
1 and
Albert Miró Pérez
3
1
Business Management Department, University Abat Oliba CEU, 08022 Barcelona, Spain
2
Communication Department, University San Pablo CEU, 28003 Madrid, Spain
3
Business Management Department, University Oberta de Catalunya, 08018 Barcelona, Spain
*
Author to whom correspondence should be addressed.
J. Theor. Appl. Electron. Commer. Res. 2024, 19(4), 2813-2827; https://doi.org/10.3390/jtaer19040136
Submission received: 24 September 2024 / Revised: 8 October 2024 / Accepted: 9 October 2024 / Published: 15 October 2024

Abstract

The advance of digitalization has generated an ever-increasing number of options in the digital sphere. This phenomenon has transformed multiple sectors, including e-commerce and, in particular, the fashion industry. Artificial intelligence (AI) has emerged as a powerful tool that is redefining the online shopping experience. However, there is little research on how AI influences this purchasing process, limiting its full exploitation. This study provides new insight into how artificial intelligence influences online purchase intention in this sector by examining Generation Z consumers’ attitude and purchase intention using the Echo Look AI device. This study involved 210 university students aged between 18 and 25 years old who were surveyed in the cities of Madrid and Barcelona. The results indicate that perceived quality, attitude towards AI and perceived usefulness have a positive influence on purchase intention. Based on these results, theoretical and practical implications are discussed.

1. Introduction

Technological advancement has brought about major changes in consumer purchasing and consumption behaviour. Technology is transforming consumers’ self-awareness and fashion sense Liang, Y; Lee, S.H.; Workman, J.E [1]. As combinations of fashion and digital innovations are emerging, it is critical for researchers, as well as fashion brands and retailers in the sector, to understand consumers’ responses to new technologies Huynh, PH [2]; Ikram, M [3]. For example, technologies such as mass customisation Alptekinoğlu, A; Örsdemir, A [4], smart in-store technology Kashyap, R [5], augmented reality Xue, L; Parker, C.J; Hart, C.A [6], virtual try-ons Lund, A; Gattani, S; Mane, R; Mudras, S; Chopra, S [7] and virtual personal assistants Shin, Y; Lee, S [8]; Imrie, P [9] are being used by the fashion industry and retailers in the sector.
AI has emerged as one of the most important frontiers in technological innovation in recent years Mariani, M.M; Machado, I; Magrelli, V; Dwivedi, Y.K [10]; Wang, G; Gong, Y; Zhu, M; Yuan, J; Wei, K [11]. In the fashion industry, AI has begun to play a crucial role, providing significant improvements in terms of speed, cost and flexibility throughout the entire supply chain. These advantages have enabled AI to reinvent design, merchandising and marketing in the sector Langley, P; Rieple, A [12]; Liang, Y; Lee, S.H; Workman, J.E [1].
AI, through computer vision, analyses and stores information from thousands of images and videos Mahadevkar, S.V.; Khemani, B.; Patil, S.; Kotecha, K.; Vora, D.R [13]. This has allowed designers to integrate trending colours, patterns and styles more efficiently, reducing lead times and expanding creative potential Marku, E [14]. Furthermore, AI has been used to personalise style recommendations for customers based on their preferences for price, size, style, order history and activities on social media sites such as Pinterest Xue, Z.; Li, Q.; Zeng, X [15].
Fashion retailers such as Nordstrom, Zara and H&M have implemented chatbots, virtual assistants and AI-powered product browsers to improve the customer experience both online and in physical stores Dhama, A.; Kaur, A.; Döngül, E.S.; Singh, N [16]; Konina, N.Y [17]. One notable example is Amazon’s Echo Look, a virtual style consultant launched as part of the company’s Echo product line Ramadan, Z [18]; Watanabe, C.; Akhtar, W.; Tou, Y.; Neittaanmäki, P [19]. This device allows photos to be taken using voice commands, offers style checks and enables sharing on social media. In this study, we focus on all the features of Echo Look, especially its style check feature, which combines machine learning with advice from fashion experts and which has been featured in Amazon’s commercial videos Liang, Y.; Lee, S.H.; Workman, J.E [1].
Although Echo Look is not currently available on retail websites, it is expected to be available in the near future, which will open up new possibilities for integrating AI into everyday style and fashion.
According to a report by McKinsey & Company [20], fashion companies are increasingly interested in implementing AI to redefine customer interactions and engagement, seeing it as the next big frontier in the sector. As retailers study consumer purchasing behaviour and promote on-demand manufacturing, a deeper understanding of consumer acceptance of the application of AI in fashion is needed Liang, Y.; Lee, S.H.; Workman, J.E [1]. However, as the development and application of AI in fashion is in its early stages, so too is research in this field. Until now, few studies have addressed consumer acceptance of AI in fashion.
In the present study, we aim to develop and empirically test the technology acceptance model (TAM) in the context of an AI fashion product, incorporating variables such as perceived quality, attitude towards AI, perceived usefulness and purchase intention Suleman, D; Zuniarti, I [21]; Tahar, A.; Riyadh, H.A.; Sofyani, H.; Purnomo, W.E [22]; Wilson, N [23]. Therefore, the purpose of this study is to examine the effects of these variables, together with attitudes towards technology, on consumers’ purchase intentions towards a fashion product. In addition, it aims to evaluate the moderating influence of fashion involvement on attitudes towards technology and purchase intention.
Specifically, we seek to shed light on consumers’ acceptance and purchase intention towards a fashion product using AI in order to predict how consumers’ fashion sense is affected by new technologies. We also wish to analyse the moderating effects of fashion participation on acceptance and purchase intention Kim, J.; Kang, S.; Lee, K.H [24]; Liang, Y.; Lee, S.H.; Workman, J.E [1].
To this end, a conceptual model based on the TAM was developed, and, based on this model, a set of research hypotheses aligned with the objectives of this study is proposed. By analysing which of these beliefs is the best predictor of the intention to adopt a technological innovation, we hope to provide theoretical and managerial implications for future technological development.
The results of this research will be beneficial to both fashion industry professionals and academics interested in better understanding Generation Z’s preferences and acceptance of the application of AI in this sector. It will provide valuable insights for practitioners, enabling them to tailor marketing strategies more effectively. It will also be a critical source of knowledge for academics and scholars looking to delve deeper into the impact of artificial intelligence on consumer behaviour.

2. Literature Review and Hypotheses

The technology acceptance model (TAM), adapted from the theory of reasoned action (TRA), is specifically designed to examine the acceptance of information systems Alshammari, S.H; Rosli, M.S [25]. The goal of TAM is to provide an explanation of the determinants of computer acceptance across a wide range of computing technologies and among diverse user populations, while being careful and theoretically grounded. A key purpose of TAM is to provide a basis for ascertaining the impact of external factors on internal beliefs, attitudes and intentions Davis, F.D.; Bagozzi, R.P.; Warshaw, P.R [26].
TAM posits that two particular beliefs—perceived usefulness and perceived ease of use—are of primary relevance to technology acceptance Davis, F.D.; Bagozzi, R.P.; Warshaw, P.R [26]. Even in the original version of TAM, researchers considered perceived usefulness and ease of use as related constructs. However, recent studies related to technology in general Manda, E.F.; Salim, R [27]; Wang, Q.; Qu, J.; Wang, B.; Wang, P.; Yang, T [28] have found that there is no direct relationship between these two constructs. Most respondents in these studies were tech-savvy individuals aged 25–44, which might explain why they found the product easy to use. Thus, theoretically, perceived ease of use does not always lead to higher perceived usefulness by users Anifa, N; Sanaji, S [29]. To remain consistent with recent research and to consider participant characteristics, we did not include this relationship in the proposed model.
Similar to TRA, the TAM model posits that computer use is determined by behavioural intention (BI) to use. This behavioural intention is defined as an individual’s cognitive plan for using an information system Davis, F.D.; Bagozzi, R.P.; Warshaw, P.R [26]. In the context of marketing research, behavioural intention is conceptualised as consumers’ willingness to buy and is established by an individual’s attitude toward the information system Liang, Y.; Lee, S.H.; Workman, J.E [1].
TAM has been widely used to assess consumer acceptance of technology applications in the fashion industry. For example, the model has been applied to test consumer attitudes and acceptance of online mass customisation technology Shukla, A; Sharma, S.K [30], wearable fitness technology Wang, Z.; Fang, D.; Liu, X.; Zhang, L.; Duan, H.; Wang, C.; Guo, K [31] and smart technology applications in retail stores Perumal, S.; Qing, Y.; Jaganathan, M [32], confirming positive relationships between perceived usefulness, perceived ease of use and acceptance. Researchers have extended the original TAM to different contexts by identifying and including additional variables. Thus, in addition to the two main beliefs—perceived usefulness and perceived ease of use—factors such as performance risk Iriani, S.S; Andjarwati, A.L [33] and technological attitudes Tahar, A.; Riyadh, H.A.; Sofyani, H.; Purnomo, W.E [22] have been added to extend the original TAM.
Although TAM has been criticised for its simplicity, it remains one of the most widely accepted and applied theoretical models in the study of technology acceptance. TAM provides a proven theoretical framework that has been validated in numerous contexts. By integrating it with structural equation modelling (SEM), which we will use extensively in our study, we can leverage this theoretical stability while also using advanced statistical tools to deepen our understanding of the relationships between constructs Bagozzi, R.P [34]; Marsh, H.W.; Morin, A.J.; Parker, P.D.; Kaur, G [35].
In this study, the variable fashion participation has been added to test its moderating effects in groups with higher (vs. lower) interest in fashion. The conceptual framework presented in Figure 1 shows the variables included and the proposed hypotheses: perceived quality, attitude towards artificial intelligence, perceived usefulness and purchase intention.

2.1. Perceived Quality

Perceived quality refers to a consumer’s subjective evaluation of the excellence or superiority of a product or service Apiraksattayakul, A.; Sungkakarn, K.; Prasongsukarn, K [36]. According to Yeo, V.C.S.; Goh, S.K.; Rezaei, S [37], perceived quality is a consumer’s overall judgement of product superiority, which is influenced by factors such as product performance, durability and reliability. Zeithaml, V.A [38] defined perceived quality as “the consumer’s perception of the overall quality or superiority of a product or service with respect to its intended purpose” (p. 3). In this study, perceived quality focuses on the specific product, Echo Look, and refers to consumers’ evaluations of the product’s features and functionality.
Previous research has shown that perceived quality has a significant impact on customer satisfaction and purchase intention. For example, Wang, G.; Gong, Y.; Zhu, M.; Yuan, J.; Wei, K [11] point out that perceived quality directly influences customer loyalty in the luxury fashion industry, highlighting that consumers who perceive high quality in luxury fashion products are more likely to show brand loyalty. Furthermore, Joo, J; Kim, D [39] emphasize that perceived quality is a determining factor in the purchase intention of sustainable clothing, demonstrating that consumers value quality in eco-friendly fashion products and are willing to purchase them if they perceive high quality.
In the fashion sector, the perceived quality of a product plays an essential role in shaping positive attitudes towards the brand and in the consumer’s purchasing decision. Since fashion is a highly competitive industry, where consumers seek not only style but quality, the perception of quality significantly influences the acceptance and preference of products, including those powered by artificial intelligence (AI) technologies. Therefore, based on these findings, we propose the following hypothesis:
Hypothesis 1. 
The perceived quality of the AI-derived product will positively influence consumers’ attitudes towards AI.

2.2. Attitude towards AI

Attitudes are general, enduring evaluations that people have about other people, objects or issues Park, J; Woo, S.E [40]. According to Perugini, M; Bagozzi, R.P [41], attitude is “a psychological tendency that is expressed by evaluating a particular entity with some degree of favour or disfavour” (p. 1). In this study, “attitudes towards AI” focus on a specific product, Echo Look, and refer particularly to evaluations about the product’s performance in related functions. Recent research has confirmed the influence of consumer attitudes on their purchase intention Huang, M.H; Rust, R.T [42]; Kim, J; Lee, K [43]. Moreover, Liang, Y.; Lee, S.H.; Workman, J.E [1] highlighted that positive attitudes toward emerging technologies such as AI can significantly boost consumers’ purchase intention by improving their perception of usefulness and ease of use. Therefore, based on these findings, we propose the following hypothesis:
Hypothesis 2. 
Consumers’ attitude towards AI will positively influence their purchase intention of the AI product.

2.3. Perceived Usefulness

Perceived usefulness, defined as “the degree to which a person believes that using a particular system would improve his or her performance” Davis, F.D.; Bagozzi, R.P.; Warshaw, P.R [26] p. 320, is a key determinant in the adoption of new technologies Venkatesh, V.; Morris, M.G.; Davis, G.B.; Davis, F.D [44]. Several studies have shown that perceived usefulness positively influences attitudes towards technology use Williams, M.D.; Slade, E.L.; Dwivedi, Y.K [45]; Wilson, N [23]. Furthermore, recent research has continued to support this relationship, indicating that perceived usefulness is crucial for the acceptance and continued use of advanced technologies Arachchi, M; Samarasinghe, S [46].
Take, for example, the Echo Look, an artificial intelligence (AI) product for fashion that offers users the ability to take photos or videos of themselves (“selfies”) using a hands-free camera. The product’s style check feature provides professional suggestions for choosing the most fashionable outfit. In addition, the built-in lighting and depth-sensing camera enable clear, full-featured photos and videos that can be instantly shared on social media. These features and interactions have the potential to improve consumers’ efficiency in choosing their clothing and facilitate decision-making on what to wear. Therefore, consumers are expected to have a positive attitude towards this new AI fashion product. Accordingly, we propose the following hypothesis:
Hypothesis 3. 
Consumer attitudes towards AI lead to increased perception of usefulness.

2.4. Purchase Intention

Purchase intention is defined as the probability that a consumer will purchase a product or service in the future Liang, Y.; Lee, S.H.; Workman, J.E [1]. This intention is an essential measure of consumer behaviour, reflecting not only their interest in the product but also their willingness to make an actual purchase. Liang, Y.; Lee, S.H.; Workman, J.E [1] highlight that, in the context of fashion, purchase intention is strongly influenced by factors such as brand perception, perceived quality and current trends.
In the fashion sector, consumers’ experience with the brand and previous satisfaction also play a crucial role in shaping purchase intention. Kim, H; Koo, D [47] found that positive interaction with a fashion brand, coupled with high satisfaction with previous products, significantly increases the likelihood of consumers repurchasing. This suggests that perceived usefulness of previous products directly influences future purchase intention.
Moreover, Hwang, J; Kandampully, J [48] suggest that digital marketing strategies, including AI-based product personalisation and recommendation, can improve purchase intention by creating a more engaging, personalised shopping experience. These strategies increase the perceived usefulness of the recommended products, thereby strengthening purchase intention.
Purchase intention can also be influenced by the perception of the brand’s sustainability and social responsibility. Olšanová, K.; Escobar Ríos, A.; Cook, G.; Král, P.; Zlatić, M [49] show that fashion consumers are increasingly concerned about sustainability and tend to prefer brands that demonstrate responsible, eco-friendly practices. This perception of social responsibility increases the perceived usefulness of the brand and, consequently, the purchase intention.
Based on these findings, we propose the following hypothesis:
Hypothesis 4. 
The intention to purchase a product is positively influenced by the consumer’s prior perceived usefulness.

3. Method

This research is based on the use of structural equation modelling (SEM) as a methodological approach to evaluate the hypotheses raised in this study. SEM, widely recognised in the social sciences, offers a robust tool to analyse the complex relationships between variables in a conceptual model. SEM can be used to examine not only direct relationships between variables but also mediated, indirect relationships, thereby providing a deeper understanding of the underlying mechanisms that influence the phenomena studied.
Previous studies in various fields, such as business education and sustainable development, have demonstrated the effectiveness of SEM in analysing causal relationships and evaluating theoretical models. For example, Lang, C.; Seo, S.; Liu, C [50] used SEM to examine the relationship between management practices and business performance, while Al-Sharafi, M.A.; Al-Emran, M.; Arpaci, I.; Iahad, N.A.; AlQudah, A.A.; Iranmanesh, M.; Al-Qaysi, N [51] applied this technique to investigate the influence of technology on organisational sustainability. Furthermore, Simay, A.E.; Wei, Y.; Gyulavári, T.; Syahrivar, J.; Gaczek, P.; Hofmeister-Tóth, Á [52] used SEM to analyse the relationship between consumer perception and sustainability in the fashion industry.
In the context of our study, SEM will allow us to accurately and rigorously assess the interrelationships between perceived quality, attitude towards AI, perceived usefulness and purchase intention in the context of AI applied to fashion. This method provides us the ability to not only confirm the hypotheses posed but also to explore and understand in depth the underlying dynamics of these relationships.

3.1. Research Variables

The key variables or dimensions of this study, as highlighted in the previous literature review, are perceived quality, attitude towards AI, perceived usefulness and purchase intention. Perceived quality refers to the consumer’s evaluation of the product’s excellence and performance. Attitude towards AI measures the user’s perceptions and feelings towards AI in general. Perceived usefulness assesses the extent to which the consumer believes that using the product will improve his or her performance or satisfaction. Finally, purchase intention indicates the likelihood that the consumer will purchase the product. The indicators selected to measure these variables, presented in Table 1, ensure an accurate, consistent representation of each construct. This table includes specific codes, key questions and the bibliographical references from which these indicators were derived. This structure not only facilitates the replication of this study but also ensures that the measurements are consistent and based on previous research, strengthening the validity and reliability of the results obtained.
In order to ensure a valid comparison between the selected dimensions, it is also necessary to normalize them, using a single measurement on the radial axes. This strategy was adopted in order to enhance the deductive capacity inherent to the method used.

3.2. Sample Design and Selection

A representative sample of 210 university students in Spain during the 2023–2024 academic year was selected. The choice of this specific demographic group was based on several considerations. Firstly, an age range was selected that encompasses Generation Z, born in 1994 and onwards Vilanova, N [53]. Secondly, to contribute to the knowledge and greater understanding of how this generation relates to AI and identify how potential risks are defined Jia, K; Zhang, N [54]. Finally, because of the importance of understanding the attitudes and behaviors of younger generations, who are especially influential in the adoption of new technologies and consumer trends Seemiller, C; Grace, M [55]; Twenge, J.M [56].
Furthermore, the choice of university students as the study group was based on previous research that showed that this demographic segment tends to be active in online shopping and is receptive to new technologies Kelly, S.; Kaye, S.A.; Oviedo-Trespalacios, O [57]; Korzaan, M.L [58]. University students are immersed in a digital environment and are regular users of online platforms for shopping, information seeking and socializing, making them a relevant group to study attitudes towards artificial intelligence in the fashion context.
To carry out this research, all participants were provided with a detailed informed consent form prior to taking part in this research. This document clearly described the purpose of this research, the types of data to be collected and how the data would be used. To ensure protection of participant privacy, the data collection process was designed to anonymize responses. No personally identifiable information was collected, and responses were coded in such a way that they could not be traced back to individual participants. This is in line with the general data protection regulation (GDPR) in Europe, which mandates strict guidelines for personal data protection. This approach also aligns with previous research methodologies used in studies involving digital interactions, where safeguarding participant anonymity is crucial to obtaining accurate and unbiased data

3.3. Data Collection

Data collection was conducted using a questionnaire designed specifically for this study. Prior to administering the questionnaire, students watched a 120-s commercial video advertising Amazon’s Echo Look Amazonfashion [59]. This video provided participants with a visual and contextual understanding of the product, ensuring that everyone had the same knowledge base regarding the product before responding.
The students then answered the questionnaire items, which included measures established in previous research on perceived quality, attitude towards artificial intelligence, perceived usefulness and purchase intention of a fashion product. These measures were selected to ensure the validity and reliability of this study.
To measure participants’ responses, 5-point Likert scales were used, where 1 represented “strongly disagree” and 5 “strongly agree”. This scale format allowed for a detailed quantitative assessment of students’ perceptions and attitudes.
The questionnaire took around 12 min to complete, a time considered adequate to maintain the attention and concentration of the participants. This structured, detailed method ensured the collection of accurate, representative data for subsequent analysis.

3.4. Field Work

The survey was conducted during the months of March and April 2024, allowing the participants’ current perceptions and behaviors to be captured in relation to artificial intelligence in fashion. The data obtained from this sample provide valuable information on the consumption trends and preferences of young people in this field. Table 2 presents the detailed results of the profile of the subjects surveyed, including their demographic information.

4. Results

The factor analysis carried out in this study allowed us to identify and break down the dimensions of the proposed conceptual model. After selecting the representative variables, a confirmatory factor analysis (CFA) was carried out for each dimension identified, resulting in a model composed of 16 factors distributed across four dimensions. Those factors that did not reach the established threshold of 0.7, as recommended by Carmines E.G; Zeller, R.A [60], were eliminated to ensure the suitability of the model.
The internal consistency of the dimensions was assessed using Cronbach’s alpha coefficient, revealing values higher than the minimum required of 0.7, which is in line with the guidelines of Carmines, E.G; Zeller, R.A [60]. In addition, a reliability and convergent validity analysis was performed to examine the dimensions, the results of which are shown in Table 3. Similarly, the variables considered representative of the dimensions of the model were selected. Those variables with a value less than 0.5 were excluded from the analysis to avoid distortions in the model, following the recommendation of Loiacono, T.; Watson, R.T.; Goodhue, D.L [61]. As a result, four dimensions were identified that grouped the variables under analysis.
In a further stage, the dimensions were examined through a consistency, reliability and convergent validity analysis. The results of this factor analysis are shown in Table 3. The confirmatory factor analysis (CFA) revealed that the reliability indices for the constructs “Perceived usefulness” and “Purchase intention” exceeded the threshold of 0.8 in all variables, while the variables of the constructs “Perceived quality” and “Attitude towards AI” range between 0.660 and 0.915.
It is important to point out the evident internal consistency since the four constructs evaluated exceeded the threshold set at 0.6, as indicated in the literature Fabregá, M.B.; Masferrer, N.; Patau, J.; Miró Pérez, A.P [62]. The values obtained were 0.798 for “Perceived quality”, 0.839 for “Attitude towards AI”, 0.953 for “Perceived usefulness” and 0.955 for “Purchase intention”. In addition, the average variance extracted (AVE) exceeded 0.5 in the four dimensions, with values of 0.593, 0.717, 0.797 and 0.906, respectively.
The final step in the discriminant validity analysis, presented in Table 4, confirms the correlation of each construct with its associated dimensions, excluding dimensions linked to other constructs. All correlations are significant at a confidence level of 0.01. The correlation between the commitment of “Purchase intention” and “Attitude towards AI” is 0.586, while that between “Purchase intention” and “Perceived usefulness” is 0.521. Similarly, the correlation between “Perceived quality” and “Perceived usefulness” is 0.287.
Model testing using the SmartPLS 4 software (SmartPLS GmbH, Bönningstedt, Germany) allowed us to assess the robustness and significance of the relationships established between the various constructs Schermelleh-Engel, K.; Moosbrugger, H.; Müller, H [63]. Table 5 shows how our model exceeds the standards established by the scientific literature, as indicated below.
Similarly, the bootstrapping method was implemented to determine the significance of the relationships. The results, shown in Table 6, reveal that all the relationships in the structural model are statistically significant. These findings suggest a positive association between the constructs, which is essential to understanding the interactions in the context of this study.
Therefore, taking the overall results at a significance level of 5%, we focused on the 95% bootstrapped confidence interval. We observed that all the relationships in the structural model were statistically significant. These findings suggest that the connections between the various constructs show a positive association. Thus, the judgements presented are crucial to establishing these relationships.
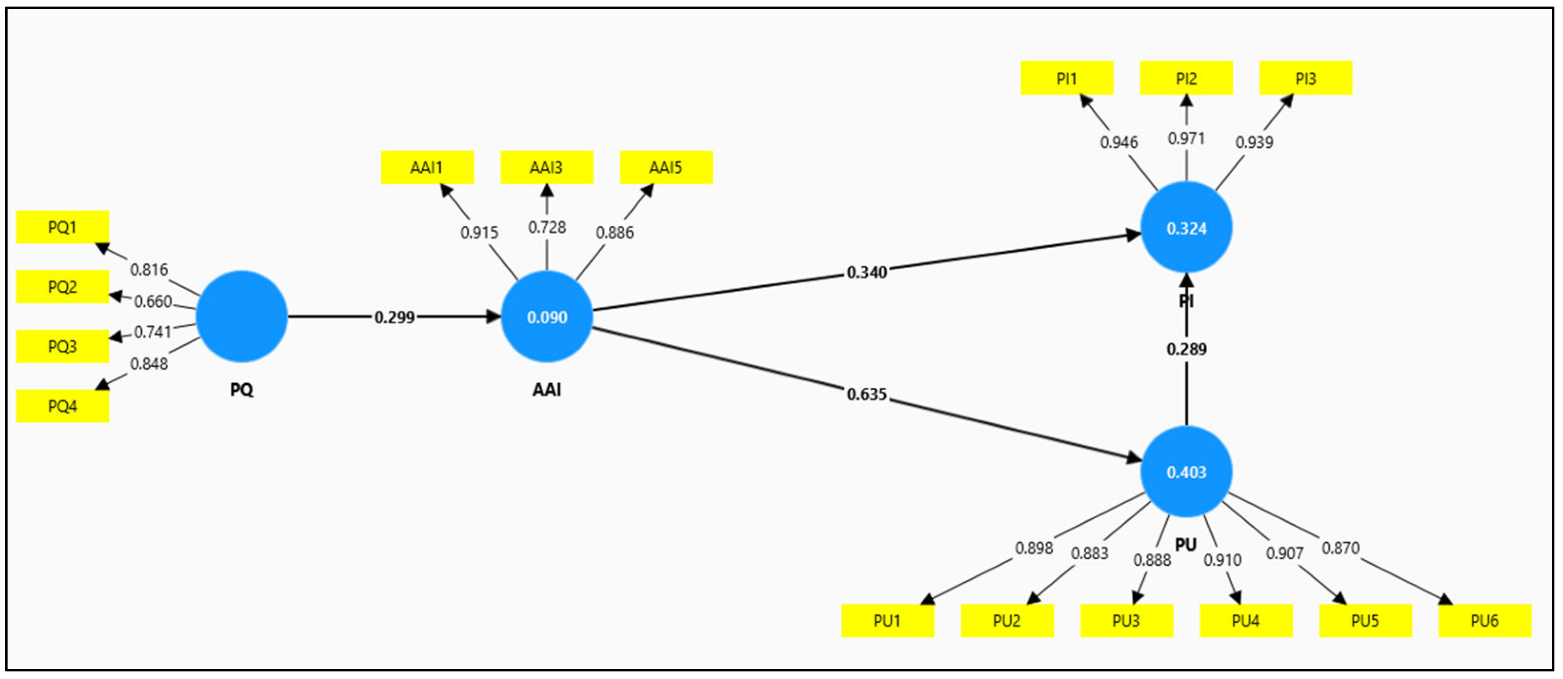
Figure 2 shows the statistical result of the hypothesis formulated in the model after applying the described method, with the results showing a positive and significant relationship between the constructs analyzed.

5. Discussion of the Results

The analysis of the results obtained through structural equation modelling (SEM) in this study provides detailed insight into the relationships between the key variables of the proposed conceptual model. By employing advanced statistical techniques and validating the internal consistency and reliability of the constructs, a deep understanding of how perceptions of perceived quality, attitude towards artificial intelligence, perceived usefulness and purchase intention relate to each other in the context of AI has been obtained.
Overall, the results reveal that the model dimensions, such as perceived quality, attitude towards artificial intelligence, perceived usefulness and purchase intention, show significant levels of internal consistency and reliability, exceeding the thresholds established in the literature. Moreover, the discriminant validity of the constructs has been demonstrated, confirming that each variable correlates more strongly with its associated dimensions than with dimensions linked to other constructs.
Furthermore, the model test yielded robust results, supported by quality statistics such as Chi-square, NFI and RMSEA, which meet the standards recommended in the scientific literature. The significance of the established relationships was validated using the bootstrapping method, confirming that the connections between the various constructs are statistically significant and positive.
Therefore, based on the hypotheses raised in this article on the implementation of AI in fashion, it has been possible to verify how perceived quality, attitude towards artificial intelligence, perceived usefulness and purchase intention are important constructs when taken into consideration in relation to the attitude of the Generation Z consumer. This suggests that young consumers value artificial intelligence technologies that improve their efficiency in selecting fashion garments and provide easy-to-use experiences Liang, Y.; Lee, S.H.; Workman, J.E [1].
We also found that attitude towards AI has a positive influence on the purchase intention of devices that help and simplify the act of purchasing fashion, as is the case analysed. However, it is necessary for these devices to improve their ability to recommend in order to generate a more loyal clientele Horst, H.A; Mohammid, S [64]. This suggests that consumers who have a positive general attitude towards technology are more likely to purchase AI-powered fashion products Bolesnikov, M.; Chebotareva, E.; Nikitina, O [65].
Overall, the discussion highlights the importance of understanding consumer perceptions, preferences and concerns regarding AI technologies in the fashion industry. By addressing key factors such as perceived quality, attitude towards AI, perceived usefulness and purchase intention, retailers can improve consumer acceptance and adoption of AI-powered fashion solutions.
From a theoretical point of view, the results of this study expand the existing understanding of the influence of artificial intelligence (AI) on consumer behaviour in e-commerce, specifically in the fashion industry. By demonstrating that perceived quality, attitude towards AI and perceived usefulness positively influence purchase intention, this study suggests the need to integrate technological variables into theoretical models of purchase intention. These findings reinforce the idea that personalisation and user experience with AI are crucial components to understanding consumer behaviour in the digital age Huang, M.H; Rust, R.T [66]; Gentsch, P [67].
From a practical standpoint, the results provide valuable recommendations for marketing professionals and AI developers in the fashion industry. Brands can benefit by investing in AI technologies that improve the perceived usefulness and quality of their products. Implementing personalised virtual assistants and AI-based recommendation systems can make the shopping experience more engaging and satisfying, thereby increasing purchase intention.
Furthermore, marketing strategies should focus on educating consumers about the benefits of AI and creating campaigns that demonstrate its added value. Providing interactive demonstrations and concrete use cases can help increase the acceptance of AI. As Marinchak, C.M.; Forrest, E.; Hoanca, B [68] suggest, different AI interfaces can have varying effects on user experience and satisfaction, which highlights the importance of choosing the right tools for each context.

6. Conclusions

The analysis of the results obtained using structural equation modelling (SEM) in this study has provided an in-depth understanding of the relationships between the key variables of the proposed conceptual model. The findings reveal that perceptions of perceived quality, attitude towards artificial intelligence (AI), perceived usefulness and purchase intention are significantly and positively interrelated in the context of AI-driven fashion.
Firstly, the results confirm that a positive attitude towards AI significantly influences the intention to buy AI products. This finding suggests that consumers with a favourable perception of technology are more willing to adopt fashion products that incorporate AI, which is in line with previous studies indicating a positive correlation between technological attitude and the adoption of technological innovations Bolesnikov, M.; Chebotareva, E.; Nikitina, O [65].
Secondly, perceived product quality has been validated as a crucial factor in purchase intention. Consumers tend to highly value the quality of AI products, which in turn increases their willingness to buy them. This result emphasises the importance of maintaining high quality standards in the development and marketing of AI-powered fashion products, as highlighted by Yeo, V.C.S.; Goh, S.K.; Rezaei, S [37].
Similarly, the perception of brand sustainability also plays an important role in the purchase intention of fashion products. Consumers are increasingly concerned about sustainability and prefer brands that demonstrate responsible, eco-friendly practices. This reflects a growing trend towards environmental and social awareness in purchasing behaviour, which is consistent with research by Wang, Y.; Hazen, B.T.; Patten, M [69].
Furthermore, this study has shown that perceived usefulness and ease of use are determining factors in consumer attitudes towards AI in fashion. Consumers value technologies that improve their efficiency in selecting clothes and provide intuitive and satisfying user experiences. This finding highlights the need to develop user-friendly interfaces and functionalities that truly add value to the shopping experience.
Finally, this study highlights the importance of prior consumer satisfaction with the brand and its products. A positive prior experience with the brand can significantly increase future purchase intention, which emphasises the relevance of maintaining high levels of customer satisfaction and loyalty.
Overall, this study highlights the importance of understanding and addressing consumer perceptions, preferences and concerns regarding AI technologies in the fashion industry. Brands and retailers in the fashion sector that focus on improving the perceived quality, usefulness, usability and sustainability of their products can significantly increase the acceptance and adoption of AI-powered fashion solutions. These findings provide valuable implications for developing effective marketing strategies and improving consumer experience in the era of artificial intelligence.
Despite the promising results of this study on the influence of AI on online purchase intention in the fashion industry, there are several limitations that need to be considered and addressed in future research.
Firstly, this study focused exclusively on the Echo Look AI device and a specific group of participants: 210 university students aged between 18 and 25 years old were surveyed in Madrid and Barcelona. Although these participants represent a relevant sample of young, technologically adept consumers, the generalisability of the findings to a broader population may be limited. Future studies could consider including a more diverse sample in terms of age, geographic location and socioeconomic background to validate and extend the current results.
Furthermore, it is important to explore how other AI tools and platforms influence purchase intention in the fashion sector. For example, comparing different AI devices, such as virtual assistants (e.g., Google Assistant or Amazon Alexa) and chatbots on e-commerce platforms, could provide a broader view of variations in AI perception and usage. Studies such as that by Qureshi, F [70] have pointed out that different AI interfaces can have varied effects on user experience and satisfaction, suggesting that the diversity of AI tools deserves further investigation.
In addition to the fashion industry, it may be interesting to investigate how AI affects purchase intention in other sectors as well. For example, the food, entertainment and financial services sectors are also undergoing significant transformation due to digitalisation and the use of AI. Research such as that of Huang, M.H; Rust, R.T [66] on AI adoption in different industries indicates that its effects can vary significantly depending on the industry context, which highlights the importance of broadening the scope of study.
Moreover, the role of subjective emotions and perceptions in AI adoption could be further explored. Future studies can use sentiment analysis to evaluate how emotions expressed in consumer reviews and comments affect their purchase intention when interacting with AI technologies, as suggested by Gentsch, P [67].

Author Contributions

Conceptualization, C.R.-V., M.P.-J. and J.L.D.O.A.; methodology, C.R.-V.; M.P.-J. and A.M.P.; software, A.M.P.; validation, C.R.-V. and A.M.P.; formal analysis, A.M.P.; investigation, C.R.-V., M.P.-J. and J.L.D.O.A.; resources, C.R.-V.; data curation, A.M.P. and M.P.-J.; writing—original draft preparation, C.R.-V. and J.L.D.O.A.; writing—review and editing, M.P.-J. and C.R.-V.; visualization, C.R.-V.; supervision, C.R.-V.; project administration, C.R.-V. and M.P.-J.; funding acquisition, C.R.-V. and M.P.-J. All authors have read and agreed to the published version of the manuscript.

Funding

This research was funded by the Chair of Entrepreneurship and Family Business UAO CEU, grant number B02.0402-2. Additional support has been given by the I+D+i PID2022-140183OB-I00, financed by MCIN/AEI/10.13039/501100011033/. “FEDER Una manera de hacer Europa”. The APC was funded by Chair of Entrepreneurship and Family Business UAO CEU.

Institutional Review Board Statement

Not applicable.

Informed Consent Statement

Informed consent was obtained from all subjects involved in the study.

Data Availability Statement

The raw data supporting the conclusions of this article will be made available by the authors on request.

Conflicts of Interest

The authors declare no conflicts of interest.

References

  1. Liang, Y.; Lee, S.H.; Workman, J.E. Implementation of artificial intelligence in fashion: Are consumers ready? Cloth. Text. Res. J. 2020, 38, 3–18. [Google Scholar] [CrossRef]
  2. Huynh, P.H. Enabling circular business models in the fashion industry: The role of digital innovation. Int. J. Product. Perform. Manag. 2021, 71, 870–895. [Google Scholar] [CrossRef]
  3. Ikram, M. Transition toward green economy: Technological Innovation’s role in the fashion industry. Curr. Opin. Green Sustain. Chem. 2022, 37, 100657. [Google Scholar] [CrossRef]
  4. Alptekinoğlu, A.; Örsdemir, A. Is adopting mass customization a path to environmentally sustainable fashion? Manuf. Serv. Oper. Manag. 2022, 24, 2982–3000. [Google Scholar] [CrossRef]
  5. Kashyap, R. Reconfigure the apparel retail stores with interactive technologies. Res. J. Text. Appar. 2023, 27, 54–73. [Google Scholar]
  6. Xue, L.; Parker, C.J.; Hart, C.A. How augmented reality can enhance fashion retail: A UX design perspective. Int. J. Retail Distrib. Manag. 2023, 51, 59–80. [Google Scholar] [CrossRef]
  7. Lund, A.; Gattani, S.; Mane, R.; Mudras, S.; Chopra, S. AI-Driven Fashion: A New Era of Personalized Virtual Fitting and Styling. In Proceedings of the International Conference on Soft Computing for Security Applications, Dhirajlal Gandhi College of Technology, Tamil Nadu, India, 21–22 April 2023; Springer Nature: Singapore, 2023; pp. 441–454. [Google Scholar]
  8. Shin, Y.; Lee, S. Issues of virtual fashion influencers’ reproduced bodies: A qualitative analysis based on body discourse. Fash. Text. 2023, 10, 30. [Google Scholar] [CrossRef]
  9. Imrie, P. An Investigation into the Development of a Theoretical Model for a Virtual Personal Assistant. Ph.D. Thesis, University of Portsmouth, Portsmouth, UK, 2023. [Google Scholar]
  10. Mariani, M.M.; Machado, I.; Magrelli, V.; Dwivedi, Y.K. Artificial intelligence in innovation research: A systematic review, conceptual framework, and future research directions. Technovation 2023, 122, 102623. [Google Scholar] [CrossRef]
  11. Wang, G.; Gong, Y.; Zhu, M.; Yuan, J.; Wei, K. Unveiling the future navigating next-generation ai frontiers and innovations in application. Int. J. Comput. Sci. Inf. Technol. 2023, 1, 147–156. [Google Scholar] [CrossRef]
  12. Langley, P.; Rieple, A. Incumbents’ capabilities to win in a digitised world: The case of the fashion industry. Technol. Forecast. Soc. Chang. 2021, 167, 120718. [Google Scholar] [CrossRef]
  13. Mahadevkar, S.V.; Khemani, B.; Patil, S.; Kotecha, K.; Vora, D.R.; Abraham, A.; Gabralla, L.A. A review on machine learning styles in computer vision—Techniques and future directions. IEEE Access 2022, 10, 107293–107329. [Google Scholar] [CrossRef]
  14. Marku, E. AI-Artificial Intelligence and the Growth of the Creative Potential of Designers in the Fashion Industry. In Forum A+P 27 | Venturing into the Age of AI: Insights and Perspectives; POLIS University Press: Tiranë, Albania, 2023; Volume 27, pp. 54–61. [Google Scholar] [CrossRef]
  15. Xue, Z.; Li, Q.; Zeng, X. Social media user behavior analysis applied to the fashion and apparel industry in the big data era. J. Retail. Consum. Serv. 2023, 72, 103299. [Google Scholar] [CrossRef]
  16. Dhama, A.; Kaur, A.; Döngül, E.S.; Singh, N. Artificial Intelligence and Sustainable Green Fashion Industry. In Handbook of Artificial Intelligence Applications for Industrial Sustainability; CRC Press: Boca Raton, FL, USA, 2024; pp. 74–91. [Google Scholar]
  17. Konina, N.Y. Artificial Intelligence in the Fashion Industry—Reality and Prospects. In Anti-Crisis Approach to the Provision of the Environmental Sustainability of Economy; Springer Nature: Singapore, 2023; pp. 273–280. [Google Scholar]
  18. Ramadan, Z. The democratization of intangible luxury. Mark. Intell. Plan. 2019, 37, 660–673. [Google Scholar] [CrossRef]
  19. Watanabe, C.; Akhtar, W.; Tou, Y.; Neittaanmäki, P. Amazon’s initiative transforming a non-contact society-Digital disruption leads the way to stakeholder capitalization. Technol. Soc. 2021, 65, 101596. [Google Scholar] [CrossRef]
  20. McKinsey & Company. Sizing Up the Effects of Generative AI on the Fashion Industry. 2023. Available online: https://www.mckinsey.com/featured-insights/themes/sizing-up-the-effects-of-generative-ai-on-the-fashion-industry (accessed on 11 April 2024).
  21. Suleman, D.; Zuniarti, I. Consumer decisions toward fashion product shopping in Indonesia: The effects of attitude, perception of ease of use, usefulness, and trust. Manag. Dyn. Knowl. Econ. 2019, 7, 133–146. [Google Scholar] [CrossRef]
  22. Tahar, A.; Riyadh, H.A.; Sofyani, H.; Purnomo, W.E. Perceived ease of use, perceived usefulness, perceived security and intention to use e-filing: The role of technology readiness. J. Asian Financ. Econ. Bus. 2020, 7, 537–547. [Google Scholar] [CrossRef]
  23. Wilson, N. The impact of perceived usefulness and perceived ease-of-use toward repurchase intention in the Indonesian e-commerce industry. J. Manaj. Indones. 2019, 19, 241–249. [Google Scholar] [CrossRef]
  24. Kim, J.; Kang, S.; Lee, K.H. How social capital impacts the purchase intention of sustainable fashion products. J. Bus. Res. 2020, 117, 596–603. [Google Scholar] [CrossRef]
  25. Alshammari, S.H.; Rosli, M.S. A review of technology acceptance models and theories. Innov. Teach. Learn. J. (ITLJ) 2020, 4, 12–22. [Google Scholar]
  26. Davis, F.D.; Bagozzi, R.P.; Warshaw, P.R. User acceptance of computer technology: A comparison of two theoretical models. Manag. Sci. 1989, 35, 982–1003. [Google Scholar] [CrossRef]
  27. Manda, E.F.; Salim, R. Analysis of the influence of perceived usefulness, perceived ease of use and attitude toward using technology on actual to use Halodoc application using the technology acceptance model (TAM) method approach. Int. Res. J. Adv. Eng. Sci 2021, 6, 135–140. [Google Scholar]
  28. Wang, Q.; Qu, J.; Wang, B.; Wang, P.; Yang, T. Green technology innovation development in China in 1990–2015. Sci. Total Environ. 2019, 696, 134008. [Google Scholar] [CrossRef] [PubMed]
  29. Anifa, N.; Sanaji, S. Augmented reality users: The effect of perceived ease of use, perceived usefulness, and customer experience on repurchase intention. J. Bus. Manag. Rev. 2022, 3, 252–274. [Google Scholar] [CrossRef]
  30. Shukla, A.; Sharma, S.K. Evaluating consumers’ adoption of mobile technology for grocery shopping: An application of technology acceptance model. Vision 2018, 22, 185–198. [Google Scholar] [CrossRef]
  31. Wang, Z.; Fang, D.; Liu, X.; Zhang, L.; Duan, H.; Wang, C.; Guo, K. Consumer acceptance of sports wearables: The role of products attributes. Sage Open 2023, 13, 21582440231182653. [Google Scholar] [CrossRef]
  32. Perumal, S.; Qing, Y.; Jaganathan, M. Factors influencing attitudes and intentions towards smart retail technology. Int. J. Data Netw. Sci. 2022, 6, 595–602. [Google Scholar] [CrossRef]
  33. Iriani, S.S.; Andjarwati, A.L. Analysis of perceived usefulness, perceived ease of use, and perceived risk toward online shopping in the era of COVID-19 pandemic. Syst. Rev. Pharm. 2020, 11, 313–320. [Google Scholar]
  34. Bagozzi, R.P. The legacy of the technology acceptance model and a proposal for a paradigm shift. J. Assoc. Inf. Syst. 2007, 8, 3. [Google Scholar] [CrossRef]
  35. Marsh, H.W.; Morin, A.J.; Parker, P.D.; Kaur, G. Exploratory structural equation modeling: An integration of the best features of exploratory and confirmatory factor analysis. Annu. Rev. Clin. Psychol. 2014, 10, 85–110. [Google Scholar] [CrossRef]
  36. Apiraksattayakul, A.; Sungkakarn, K.; Prasongsukarn, K. The Influence of Perceived Service Quality, Brand Image, and Brand Trust on Customer Loyalty in the Airline Industry. J. Bus. Retail Manag. Res. 2017, 12, 1–12. [Google Scholar]
  37. Yeo, V.C.S.; Goh, S.K.; Rezaei, S. Consumer Experiences, Attitude and Behavioral Intention Toward Online Food Delivery (OFD) Services. J. Retail. Consum. Serv. 2022, 63, 102686. [Google Scholar] [CrossRef]
  38. Zeithaml, V.A. Consumer Perceptions of Price, Quality, and Value: A Means-End Model and Synthesis of Evidence. J. Mark. 1988, 52, 2–22. [Google Scholar] [CrossRef]
  39. Joo, J.; Kim, D. Sustainable Fashion Consumption and the Theory of Planned Behavior: Examining Consumer Attitudes and Intentions. Cloth. Text. Res. J. 2020, 38, 43–57. [Google Scholar]
  40. Park, J.; Woo, S.E. Who likes artificial intelligence? Personality predictors of attitudes toward artificial intelligence. J. Psychol. 2022, 156, 68–94. [Google Scholar] [CrossRef] [PubMed]
  41. Perugini, M.; Bagozzi, R.P. The Role of Desires and Anticipated Emotions in Goal-directed Behaviours: Broadening and Deepening the Theory of Planned Behaviour. Br. J. Soc. Psychol. 2001, 40, 79–98. [Google Scholar] [CrossRef]
  42. Huang, M.H.; Rust, R.T. Artificial Intelligence in Service. J. Serv. Res. 2021, 24, 30–41. [Google Scholar] [CrossRef]
  43. Kim, J.; Lee, K. Influence of Integration on Innovation Capability and Performance of AI: Moderating Role of IT and Marketing Capabilities. J. Bus. Res. 2020, 120, 106–117. [Google Scholar]
  44. Venkatesh, V.; Morris, M.G.; Davis, G.B.; Davis, F.D. User acceptance of information technology: Toward a unified view. MIS Q. 2003, 27, 425–478. [Google Scholar] [CrossRef]
  45. Williams, M.D.; Slade, E.L.; Dwivedi, Y.K. Consumers’ intentions to use e-readers. J. Comput. Inf. Syst. 2014, 54, 66–76. [Google Scholar] [CrossRef]
  46. Arachchi, M.; Samarasinghe, S. Evaluating Consumer Acceptance of AI-Powered Fashion Technologies. J. Fash. Mark. Manag. 2023, 27, 15–31. [Google Scholar]
  47. Kim, H.; Koo, D. Linking Local Brands to Local Consumers: How Do Local Brands Promote Consumer Purchase Intentions in the Emerging Market? J. Retail. Consum. Serv. 2020, 52, 101912. [Google Scholar]
  48. Hwang, J.; Kandampully, J. The Role of Emotional Aspects in Younger Consumer-Brand Relationships. J. Fash. Mark. Manag. 2019, 23, 328–344. [Google Scholar] [CrossRef]
  49. Olšanová, K.; Escobar Ríos, A.; Cook, G.; Král, P.; Zlatić, M. Impact of the awareness of brand-related CSR activities on purchase intention for luxury brands. Soc. Responsib. J. 2022, 18, 597–618. [Google Scholar] [CrossRef]
  50. Lang, C.; Seo, S.; Liu, C. Motivations and obstacles for fashion renting: A cross-cultural comparison. J. Fash. Mark. Manag. Int. J. 2019, 23, 519–536. [Google Scholar] [CrossRef]
  51. Al-Sharafi, M.A.; Al-Emran, M.; Arpaci, I.; Iahad, N.A.; AlQudah, A.A.; Iranmanesh, M.; Al-Qaysi, N. Generation Z use of artificial intelligence products and its impact on environmental sustainability: A cross-cultural comparison. Comput. Hum. Behav. 2023, 143, 107708. [Google Scholar] [CrossRef]
  52. Simay, A.E.; Wei, Y.; Gyulavári, T.; Syahrivar, J.; Gaczek, P.; Hofmeister-Tóth, Á. The e-WOM intention of artificial intelligence (AI) color cosmetics among Chinese social media influencers. Asia Pac. J. Mark. Logist. 2023, 35, 1569–1598. [Google Scholar] [CrossRef]
  53. Vilanova, N. Generación Z: Los jóvenes que han dejado viejos a los millennials. Economistas 2019, 161, 43–51. [Google Scholar]
  54. Jia, K.; Zhang, N. Categorization and eccentricity of AI risks: A comparative study of the global AI guidelines. Electron. Mark. 2022, 32, 59–71. [Google Scholar] [CrossRef]
  55. Seemiller, C.; Grace, M. Generation Z Goes to College; John Wiley & Sons: Hoboken, NJ, USA, 2015. [Google Scholar]
  56. Twenge, J.M. iGen: Why Today’s Super-Connected Kids Are Growing Up Less Rebellious, More Tolerant, Less Happy—and Completely Unprepared for Adulthood—and What That Means for the Rest of Us; Simon and Schuster: New York, NY, USA, 2017. [Google Scholar]
  57. Kelly, S.; Kaye, S.A.; Oviedo-Trespalacios, O. What factors contribute to the acceptance of artificial intelligence? A systematic review. Telemat. Inform. 2023, 77, 101925. [Google Scholar] [CrossRef]
  58. Korzaan, M.L. Going with the flow: Predicting online purchase intentions. J. Comput. Inf. Syst. 2003, 43, 25–31. [Google Scholar] [CrossRef]
  59. Amazonfashion. Introducing Echo Look. Love Your Look. Every Day. 2017. Available online: https://www.youtube.com/watch?v=9X_fP4pPWPw (accessed on 4 April 2024).
  60. Carmines, E.G.; Zeller, R.A. Reliability and Validity Assessment; Sage Publications: Thousand Oaks, CA, USA, 1979. [Google Scholar]
  61. Loiacono, T.; Watson, R.T.; Goodhue, D.L. WebQual: A measure of website quality. Mark. Theory Appl. 2002, 13, 432–438. [Google Scholar]
  62. Fabregá, M.B.; Masferrer, N.; Patau, J.; Miró Pérez, A.P. Self-consciousness competence as driver of innovation and environmental commitment in higher education students. Int. J. Sustain. High. Educ. 2020, 21, 1507–1523. [Google Scholar] [CrossRef]
  63. Schermelleh-Engel, K.; Moosbrugger, H.; Müller, H. Evaluating the fit of structural equation models: Tests of significance and descriptive goodness-of-fit measures. Methods Psychol. Res. Online 2003, 8, 23–74. [Google Scholar]
  64. Horst, H.A.; Mohammid, S. Framing Fashion: Human-machine learning and the Amazon Echo Look. In Everyday Automation; Routledge: London, UK, 2022; pp. 102–113. [Google Scholar]
  65. Bolesnikov, M.; Chebotareva, E.; Nikitina, O. The Impact of Consumer Attitudes on the Adoption of AI-Powered Fashion Technologies. J. Retail. Consum. Serv. 2022, 66, 102937. [Google Scholar]
  66. Huang, M.H.; Rust, R.T. A Strategic Framework for Artificial Intelligence in Marketing. J. Acad. Mark. Sci. 2020, 48, 30–50. [Google Scholar] [CrossRef]
  67. Gentsch, P. AI in Marketing, Sales and Service: How Marketers without a Data Science Degree Can Use AI, Big Data and Bots; Springer Nature: Geneva, Switzerland, 2019. [Google Scholar]
  68. Marinchak, C.M.; Forrest, E.; Hoanca, B. Artificial intelligence: Redefining marketing management and the customer experience. Int. J. E-Entrep. Innov. (IJEEI) 2018, 8, 14–24. [Google Scholar] [CrossRef]
  69. Wang, Y.; Hazen, B.T.; Patten, M. Sustainable Supply Chain Management Practices and Performance. Int. J. Oper. Prod. Manag. 2021, 41, 265–290. [Google Scholar] [CrossRef]
  70. Qureshi, F. Navigating the Future: Harnessing Artificial Intelligence for Business Success. J. Environ. Sci. Technol. 2023, 2, 81–92. [Google Scholar]
Figure 1. Variables and hypotheses.
Figure 1. Variables and hypotheses.
Jtaer 19 00136 g001
Figure 2. Standardized solution of the causal model.
Figure 2. Standardized solution of the causal model.
Jtaer 19 00136 g002
Table 1. Research measurement and its source.
Table 1. Research measurement and its source.
DimensionCodeQuestionBibliography
Perceived qualityPQ1Fashion apparel quality is important to me when I shop on InstagramApiraksattayakul, A.; Sungkakarn, K.; Prasongsukarn, K [36]
Yeo, V.C.S.; Goh, S.K.; Rezaei, S [37]
PQ2Higher credibility of the online sellers indicates better quality of fashion apparelApiraksattayakul, A.; Sungkakarn, K.; Prasongsukarn, K [36]
Yeo, V.C.S.; Goh, S.K.; Rezaei, S [37]
PQ3When I shop on Instagram, more positive feedback indicates better quality of fashion apparelApiraksattayakul, A.; Sungkakarn, K.; Prasongsukarn, K [36] Yeo, V.C.S.; Goh, S.K.; Rezaei, S [37]
PQ4I will consider all comprehensive factors to choose the best fashion apparel when I shop on InstagramApiraksattayakul, A.; Sungkakarn, K.; Prasongsukarn, K [36]
Yeo, V.C.S.; Goh, S.K.; Rezaei, S [37]
Attitude towards AIAAI1Worthless–valuableLiang, Y.; Lee, S.H.; Workman, J.E [1]
AAI3Unfavourable–favourableLiang, Y.; Lee, S.H.; Workman, J.E [1]
AAI5Harmful–beneficialLiang, Y.; Lee, S.H.; Workman, J.E [1]
Perceived usefulnessPU1Choose my outfit fasterArachchi, M; Samarasinghe, S [46]
PU2Improve my performance in choosing the trendiest fashion outfitArachchi, M; Samarasinghe, S [46]
PU3Increase my efficiency in choosing the trendiest fashion outfitArachchi, M; Samarasinghe, S [46]
PU4Enhance my effectiveness in choosing the trendiestArachchi, M; Samarasinghe, S [46]
PU5Make it easier for me to pick out what to wearArachchi, M; Samarasinghe, S [46] (2023)
PU6Overall, I find my voice-based assistant useful when I am searching for informationArachchi, M; Samarasinghe, S [46]
Purchase intentionPI1The likelihood that I would purchase Echo LookLiang, Y.; Lee, S.H.; Workman, J.E [1]
PI2The probability that I would consider buying Echo LookLiang, Y.; Lee, S.H.; Workman, J.E [1]
PI3My willingness to buy Echo LookLiang, Y.; Lee, S.H.; Workman, J.E [1]
Table 2. Profile of survey respondents.
Table 2. Profile of survey respondents.
Variable (N = 210)AgePercentage
AgeBetween 18 and 20 years58.09%
From 21 to 23 years36.67%
From 24 to 25 years5.24%
GenderMale30%
Female70%
Table 3. Factor analysis of the dimensions.
Table 3. Factor analysis of the dimensions.
DimensionCodeCFAInternal Consistency and Reliability Statistics
Perceived qualityPQ10.816Cronbach’s alpha: 0.771
Composite reliability: 0.798
AVE: 0.593
PQ20.660
PQ30.741
PQ40.848
Attitude towards AIAAI10.915Cronbach’s alpha: 0.800
Composite reliability: 0.839
AVE: 0.717
AAI30.728
AAI50.886
Perceived usefulnessPU10.898Cronbach’s alpha: 0.949
Composite reliability: 0.953
AVE: 0.797
PU20.883
PU30.888
PU40.910
PU50.907
PU60.870
Purchase intentionPI10.946Cronbach’s alpha: 0.948
Composite reliability: 0.955
AVE: 0.906
PI20.971
PI30.939
Table 4. Discriminant validity (heterotrait–monotrait ratio).
Table 4. Discriminant validity (heterotrait–monotrait ratio).
AAIPIPQPU
AAI
PI0.586
PQ0.3760.102
PU0.7150.5210.287
Table 5. Main statistics. Contrast of the model.
Table 5. Main statistics. Contrast of the model.
Assessment ItemValuesIdeal Value
Chi-squared401.455
d_ULS0.504
D_G0.338
NFI0.8530 < NFI < 1
RMSEA (root mean square error of approx.)0.061>0.06
Table 6. Bootstrapping. Total effects.
Table 6. Bootstrapping. Total effects.
Original SampleSample MeanStd. Dev.p-Values
AAI -> PI0.5240.5260.0460.000
AAI -> PU0.6350.6370.0480.000
PQ -> AAI0.2990.3110.0630.000
PQ -> PI0.1570.1630.0370.000
PQ -> PU0.1900.1980.0440.000
PU -> PI0.2890.2890.0900.001
Disclaimer/Publisher’s Note: The statements, opinions and data contained in all publications are solely those of the individual author(s) and contributor(s) and not of MDPI and/or the editor(s). MDPI and/or the editor(s) disclaim responsibility for any injury to people or property resulting from any ideas, methods, instructions or products referred to in the content.

Share and Cite

MDPI and ACS Style

Ruiz-Viñals, C.; Pretel-Jiménez, M.; Del Olmo Arriaga, J.L.; Miró Pérez, A. The Influence of Artificial Intelligence on Generation Z’s Online Fashion Purchase Intention. J. Theor. Appl. Electron. Commer. Res. 2024, 19, 2813-2827. https://doi.org/10.3390/jtaer19040136

AMA Style

Ruiz-Viñals C, Pretel-Jiménez M, Del Olmo Arriaga JL, Miró Pérez A. The Influence of Artificial Intelligence on Generation Z’s Online Fashion Purchase Intention. Journal of Theoretical and Applied Electronic Commerce Research. 2024; 19(4):2813-2827. https://doi.org/10.3390/jtaer19040136

Chicago/Turabian Style

Ruiz-Viñals, Carmen, Marilé Pretel-Jiménez, José Luis Del Olmo Arriaga, and Albert Miró Pérez. 2024. "The Influence of Artificial Intelligence on Generation Z’s Online Fashion Purchase Intention" Journal of Theoretical and Applied Electronic Commerce Research 19, no. 4: 2813-2827. https://doi.org/10.3390/jtaer19040136

APA Style

Ruiz-Viñals, C., Pretel-Jiménez, M., Del Olmo Arriaga, J. L., & Miró Pérez, A. (2024). The Influence of Artificial Intelligence on Generation Z’s Online Fashion Purchase Intention. Journal of Theoretical and Applied Electronic Commerce Research, 19(4), 2813-2827. https://doi.org/10.3390/jtaer19040136

Article Metrics

Back to TopTop