Sign in to use this feature.

Years

Between: -

Subjects

remove_circle_outline
remove_circle_outline
remove_circle_outline
remove_circle_outline
remove_circle_outline
remove_circle_outline
remove_circle_outline

Journals

Article Types

Countries / Regions

Search Results (69)

Search Parameters:
Keywords = xenotransplant

Order results
Result details
Results per page
Select all
Export citation of selected articles as:
28 pages, 2857 KB  
Article
Further Evidence for the Immunosuppressive Activity of Transmembrane Envelope Protein p15E of Porcine Endogenous Retrovirus
by Joachim Denner, Reinhard Schwinzer, Claudia Pokoyski, Benedikt B. Kaufer, Björn Dierkes, Jinzhao Ban and Lovlesh Lovlesh
Int. J. Mol. Sci. 2026, 27(2), 1094; https://doi.org/10.3390/ijms27021094 (registering DOI) - 22 Jan 2026
Abstract
Retroviruses are immunosuppressive, and there is evidence that a highly conserved immunosuppressive domain (isu domain) in their transmembrane envelope protein contributes to this activity. Studies have shown that inactivated retroviruses, their purified transmembrane envelope proteins, and synthetic peptides corresponding to the isu domain [...] Read more.
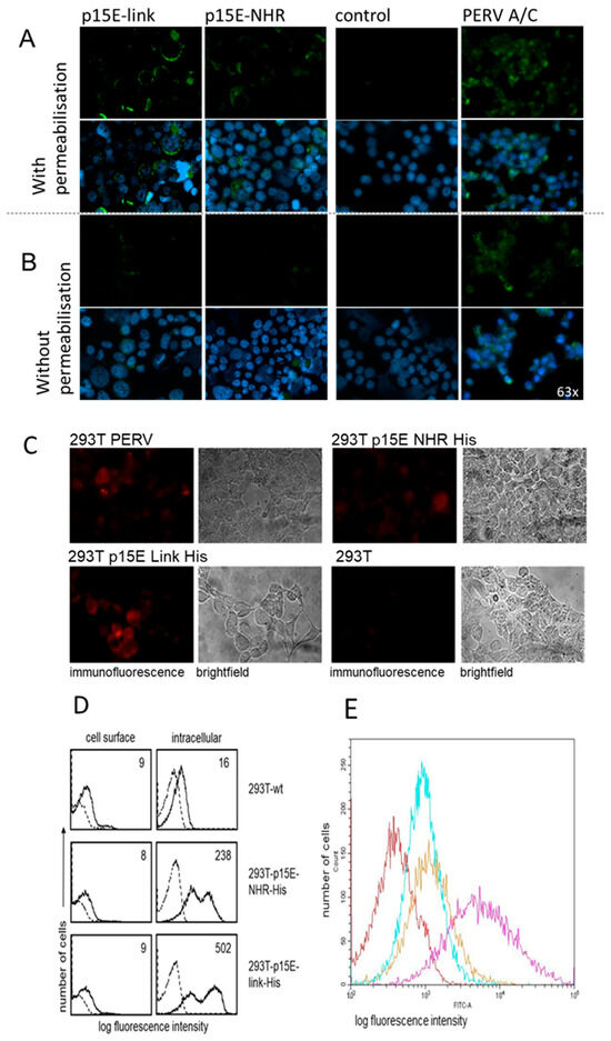
Retroviruses are immunosuppressive, and there is evidence that a highly conserved immunosuppressive domain (isu domain) in their transmembrane envelope protein contributes to this activity. Studies have shown that inactivated retroviruses, their purified transmembrane envelope proteins, and synthetic peptides corresponding to the isu domain inhibit mitogen-triggered proliferation of peripheral blood mononuclear cells (PBMCs) and modulate their cytokine and gene expression. This has been demonstrated for human immunodeficiency virus type 1 (HIV-1), as well as for beta- and gammaretroviruses and for both exogenous and endogenous retroviruses, including syncytins. In the case of HIV-1, homopolymers of its isu peptide stimulated an increased release of IL-10, IL-6, and other cytokines from human PBMCs. Up-regulated genes included IL-6, IL-8, and IL-10, as well as MMP-1, TREM-1, and IL-1β. In vivo, in a mouse tumor model, tumor cells that were unable to induce tumors in immunocompetent animals gained the ability to do so when expressing the transmembrane envelope protein or the isu domain of various retroviruses on their surface. Here, we demonstrate that the transmembrane envelope protein p15E of PERV can modulate cytokine expression in human PBMCs. Human 293 cells were transfected with four constructs that express a portion of p15E, including the isu domain, and were cultured in the presence of a selection medium containing hygromycin. The p15E-expressing cells were co-cultured with human PBMCs, leading to the release of IL-6 and IL-10 protein and the modulation of multiple cytokines and other markers, including IL-6, IL-10, IFN-α, TNF-α, MMP1, and SEPP1. Similar, but more pronounced, effects were observed when PERV-producing 293 and pig cells were used in parallel; both expressed higher levels of p15E. Additionally, p15E expression reduced MHC class I expression, and preliminary data indicate that p15E expression could have a protective effect against cellular cytotoxicity. This finding underscores the need for further research to elucidate the dynamics of p15E expression and its immunosuppressive activity. It also contributes to the understanding of the immunosuppressive properties of pathogenic retroviruses. Furthermore, expressing the immunosuppressive p15E of PERV on the surface of a pig xenotransplant may reduce the need for pharmaceutical immunosuppressants. Full article
Show Figures

Figure 1

20 pages, 8787 KB  
Article
Crocins Ameliorate Experimental Immune Checkpoint Inhibitor-Related Myocarditis by Targeting the Hpx/Nrf2/HO-1 Pathway
by Jing Yan, Qingqing Cai, Yu Li, Yi Zhang, Ye Zhao, Fangbo Zhang and Huamin Zhang
Int. J. Mol. Sci. 2026, 27(2), 911; https://doi.org/10.3390/ijms27020911 - 16 Jan 2026
Viewed by 133
Abstract
Immune checkpoint inhibitors (ICIs) for cancer therapy may induce immune-related adverse events including myocarditis, which occurs infrequently but carries a high mortality rate. Crocins are the active constituents derived from Crocus sativus L. (saffron), and have demonstrated various bioactivities including anti-tumor, anti-inflammation, antioxidation, [...] Read more.
Immune checkpoint inhibitors (ICIs) for cancer therapy may induce immune-related adverse events including myocarditis, which occurs infrequently but carries a high mortality rate. Crocins are the active constituents derived from Crocus sativus L. (saffron), and have demonstrated various bioactivities including anti-tumor, anti-inflammation, antioxidation, anti-ischemia, anti-aging, and neuroprotective effects. This study established a subcutaneous xenotransplanted tumor model of human liver cancer in nude mice to better mimic ICI-related myocarditis. Animal experimental results revealed that crocins improved cardiac function, relieved myocardial damage and autoimmune response, and suppressed oxidative stress and inflammatory reaction. Quantitative proteomics and Western blotting verification confirmed that crocins ameliorated experimental ICI-related myocarditis by targeting the Hpx/Nrf2/HO-1 pathway. Molecular docking revealed that the best docking activities were demonstrated by crocin I–HO-1, crocin II–Hpx, and crocin III–Nrf2. These findings shed new light on the development of therapeutic strategies for treating ICI-related myocarditis and provided the fundamental basis for expanding the clinical application of crocins. Full article
(This article belongs to the Section Molecular Pharmacology)
Show Figures

Figure 1

18 pages, 2012 KB  
Article
Fab Antibody Fragments to Dog Leukocyte Antigen DR (DLA-DR) Directly Suppress Canine Lymphoma Cell Line Growth In Vitro and in Murine Xenotransplant Model
by Aleksandra Studzińska, Marek Pieczka, Angelika Kruszyńska, Leszek Moniakowski, Anna Urbaniak, Andrzej Rapak and Arkadiusz Miazek
Cancers 2026, 18(1), 48; https://doi.org/10.3390/cancers18010048 - 23 Dec 2025
Viewed by 336
Abstract
Background/Objectives: Canine Diffuse Large B-cell Lymphoma (cDLBCL) is characterized by a high prevalence of MHC II DR (DLA-DR) antigen overexpression. Murine anti-pan-DLA-DR monoclonal antibodies (mAbs) B5 and E11 have been previously observed to promote death of cDLBCL cells in vitro and in vivo. [...] Read more.
Background/Objectives: Canine Diffuse Large B-cell Lymphoma (cDLBCL) is characterized by a high prevalence of MHC II DR (DLA-DR) antigen overexpression. Murine anti-pan-DLA-DR monoclonal antibodies (mAbs) B5 and E11 have been previously observed to promote death of cDLBCL cells in vitro and in vivo. Consequently, DLA-DR antigens are considered a prospective target for passive immunotherapy aside from CD20. While infusion of anti-pan MHC II mAbs has demonstrated tumor suppression in cDLBCL xenografted immunodeficient mice, the relative contributions of direct cellular versus immune-mediated mechanisms to this therapeutic effect remain undefined. This study aimed to dissect these potential mechanisms of mAb E11. Methods: Canine lymphoma and leukemia cell lines CLBL1 and CLB70 were incubated with full E11 antibody or its F(ab′)2 and Fab fragments and cell viability was assessed with sub-G1 assay then, NOD-SCID mice were xenotransplanted with 1.5 × 107 canine CLBL1 cells expressing nanoluciferase and were infused either with mAb E11 or its fragments, each at 1 mg/kg body mass, twice weekly for three consecutive weeks. Tumor burden was monitored by assessing body weight, nanoluciferase activity in blood, and by flow cytometric analyses of bone marrow tumor cell content. Time to tumor progression (TTP) was calculated based on weight loss and luminescence measurements. Results: We observed cytotoxic activity of monovalent E11-Fab fragments in vitro and in vivo. The mean TTP for mice treated with irrelevant mouse IgG antibodies was 9.8 ± 4.65 days. In contrast, treatment with E11 Fab fragments resulted in a TTP of 19.1 ± 2.67 days, which was similar to that achieved with the full E11 mAb (19.5 ± 1.73 days) and E11 F(ab′)2 fragments (18.1 ± 2.9 days). Conclusions: Our findings demonstrate a potent antibody cytotoxicity mechanism that operates in vivo and is independent of cell surface MHC II crosslinking or Fc engagement. These data support the promising potential of E11-Fab fragments for further clinical development as a therapeutic agent in canine lymphoma. Full article
(This article belongs to the Special Issue Advances in B-Cell Lymphoma: From Diagnostics to Cure)
Show Figures

Figure 1

16 pages, 8499 KB  
Article
Wharton’s Jelly Hydrogel: An Innovative Artificial Ovary for Xenotransplantation of Isolated Human Ovarian Follicles
by Farnaz Tajbakhsh, Somayeh Tavana, Mohammad Kazemi Ashtiani, Ashraf Moini, Christiani Andrade Amorim and Rouhollah Fathi
Biology 2025, 14(10), 1340; https://doi.org/10.3390/biology14101340 - 1 Oct 2025
Viewed by 1182
Abstract
Background: An artificial ovary has emerged as a novel alternative approach to prevent the reintroduction of cancerous cells after ovarian tissue autotransplantation. This study evaluates the ability of decellularized Wharton’s jelly (dWJ) to facilitate human ovarian follicle growth in a xenotransplantation model. Materials [...] Read more.
Background: An artificial ovary has emerged as a novel alternative approach to prevent the reintroduction of cancerous cells after ovarian tissue autotransplantation. This study evaluates the ability of decellularized Wharton’s jelly (dWJ) to facilitate human ovarian follicle growth in a xenotransplantation model. Materials and Methods: Two transplanted groups were established; one consisted of a decellularized Wharton’s jelly/alginate (dWJ/Alg) composite, and an alginate (Alg) group was used as the control group. Each artificial ovary received approximately 20 partially isolated viable human ovarian follicles, subsequently undergoing xenotransplantation into ovariectomized, non-immunodeficient NMRI mice. Grafts were extracted at 1, 2, 4, or 5 weeks for comprehensive histological and immunohistochemical evaluations. Additionally, mouse blood serum was collected for hormonal analysis. Results: H&E staining confirmed granulosa cell proliferation and follicle growth in dWJ/Alg after 1 week of grafting. While human ovarian-like structures and cell proliferation were visible in other grafts, follicles were not observed. Conversely, immunohistochemical staining for Vimentin, Ki67, and CD45 confirmed the presence of human cells, proliferative cells, and inflammatory cells, respectively. However, hormonal assays revealed no significant difference in estrogen or progesterone levels between the experimental groups. Conclusions: It seems that Wharton’s jelly/alginate hydrogel can be used as an artificial niche for simulating the ovarian environment, effectively supporting the growth of xenotransplants of isolated human follicles. Full article
Show Figures

Figure 1

14 pages, 269 KB  
Article
Porcine Lymphotropic Herpesvirus (PLHV) Was Not Transmitted During Transplantation of Genetically Modified Pig Hearts into Baboons
by Hina Jhelum, Martin Bender, Bruno Reichart, Jan-Michael Abicht, Matthias Längin, Benedikt B. Kaufer and Joachim Denner
Int. J. Mol. Sci. 2025, 26(15), 7378; https://doi.org/10.3390/ijms26157378 - 30 Jul 2025
Viewed by 1044
Abstract
Porcine lymphotropic herpesviruses -1, -2, and -3 (PLHV-1, PLHV-2, and PLHV-3) are gammaherpesviruses that are widespread in pigs. These viruses are closely related to the human pathogens Epstein–Barr virus (EBV) and Kaposi sarcoma-associated herpesvirus (KSHV), both of which are known to cause severe [...] Read more.
Porcine lymphotropic herpesviruses -1, -2, and -3 (PLHV-1, PLHV-2, and PLHV-3) are gammaherpesviruses that are widespread in pigs. These viruses are closely related to the human pathogens Epstein–Barr virus (EBV) and Kaposi sarcoma-associated herpesvirus (KSHV), both of which are known to cause severe diseases in humans. To date, however, no definitive association has been established between PLHVs and any disease in pigs. With the growing interest in xenotransplantation as a means to address the shortage of human organs for transplantation, the safety of using pig-derived cells, tissues, and organs is under intense investigation. In preclinical trials involving pig-to-nonhuman primate xenotransplantation, another porcine herpesvirus—porcine cytomegalovirus, a porcine roseolovirus (PCMV/PRV)—was shown to be transmissible and significantly reduced the survival time of the xenotransplants. In the present study, we examined donor pigs and their respective baboon recipients, all of which were part of preclinical pig heart xenotransplantation studies, for the presence of PLHV. PLHV-1, PLHV-2, and PLHV-3 were detected in nearly all donor pigs; however, no evidence of PLHV transmission to the baboon recipients was observed. Full article
9 pages, 405 KB  
Review
How Does a Porcine Herpesvirus, PCMV/PRV, Induce a Xenozoonosis
by Joachim Denner
Int. J. Mol. Sci. 2025, 26(8), 3542; https://doi.org/10.3390/ijms26083542 - 9 Apr 2025
Cited by 1 | Viewed by 1472
Abstract
Porcine cytomegalovirus/porcine roseolovirus (PCMV/PRV), a porcine herpesvirus, has been shown to significantly reduce the survival time of porcine xenotransplants in non-human primates. The virus was detected in all the examined organs of baboons transplanted with PCMV/PRV-positive organs and it was also transmitted to [...] Read more.
Porcine cytomegalovirus/porcine roseolovirus (PCMV/PRV), a porcine herpesvirus, has been shown to significantly reduce the survival time of porcine xenotransplants in non-human primates. The virus was detected in all the examined organs of baboons transplanted with PCMV/PRV-positive organs and it was also transmitted to the first human recipient of a pig heart, contributing to the patient’s death. PCMV/PRV induces consumptive coagulopathy and thrombocytopenia in xenotransplant recipients. Initial studies in baboons revealed that the virus triggered increased release of tumor necrosis factor α (TNFα) and interleukin 6 (IL-6), along with elevated levels of tissue plasminogen activator (tPA) and plasminogen activator inhibitor 1 (PAI-1) complexes. Since there is no evidence that PCMV/PRV infects primate cells, including human cells, the virus appears to directly interact with immune and endothelial cells, disrupting cytokine signaling and coagulation pathways. The highest viral load was detected in the explanted pig heart, suggesting active replication at this site. Additionally, cells expressing PCMV/PRV proteins were identified in all the examined baboon organs, where pig cells were also found. Since PCMV/PRV affects only xenotransplant recipients and not healthy humans, this condition should be classified as a xenozoonosis. Interestingly, antibodies against human herpesvirus 6 (HHV-6) cross-react with PCMV/PRV and may contribute to protection against infection in humans. Further research is needed to uncover the molecular mechanisms underlying this xenozoonotic disease. Full article
(This article belongs to the Special Issue Molecular Insights into Zoonotic Diseases)
Show Figures

Figure 1

23 pages, 18470 KB  
Article
Single-Cell RNA Sequencing Reveals LEF1-Driven Wnt Pathway Activation as a Shared Oncogenic Program in Hepatoblastoma and Medulloblastoma
by Christophe Desterke, Yuanji Fu, Jenny Bonifacio-Mundaca, Claudia Monge, Pascal Pineau, Jorge Mata-Garrido and Raquel Francés
Curr. Oncol. 2025, 32(1), 35; https://doi.org/10.3390/curroncol32010035 - 9 Jan 2025
Cited by 3 | Viewed by 3580
Abstract
(1) Background: Hepatoblastoma and medulloblastoma are two types of pediatric tumors with embryonic origins. Both tumor types can exhibit genetic alterations that affect the β-catenin and Wnt pathways; (2) Materials and Methods: This study used bioinformatics and integrative analysis of multi-omics data at [...] Read more.
(1) Background: Hepatoblastoma and medulloblastoma are two types of pediatric tumors with embryonic origins. Both tumor types can exhibit genetic alterations that affect the β-catenin and Wnt pathways; (2) Materials and Methods: This study used bioinformatics and integrative analysis of multi-omics data at both the tumor and single-cell levels to investigate two distinct pediatric tumors: medulloblastoma and hepatoblastoma; (3) Results: The cross-transcriptome analysis revealed a commonly regulated expression signature between hepatoblastoma and medulloblastoma tumors. Among the commonly upregulated genes, the transcription factor LEF1 was significantly expressed in both tumor types. In medulloblastoma, LEF1 upregulation is associated with the WNT-subtype. The analysis of LEF1 genome binding occupancy in H1 embryonic stem cells identified 141 LEF1 proximal targets activated in WNT medulloblastoma, 13 of which are involved in Wnt pathway regulation: RNF43, LEF1, NKD1, AXIN2, DKK4, DKK1, LGR6, FGFR2, NXN, TCF7L1, STK3, YAP1, and NFATC4. The ROC curve analysis of the combined expression of these 13 WNT-related LEF1 targets yielded an area under the curve (AUC) of 1.00, indicating 100% specificity and sensitivity for predicting the WNT subtype in the PBTA medulloblastoma cohort. An expression score based on these 13 WNT-LEF1 targets accurately predicted the WNT subtype in two independent medulloblastoma transcriptome cohorts. At the single-cell level, the WNT-LEF1 expression score was exclusively positive in WNT-medulloblastoma tumor cells. This WNT-LEF1-dependent signature was also confirmed as activated in the hepatoblastoma tumor transcriptome. At the single-cell level, the WNT-LEF1 expression score was higher in tumor cells from both human hepatoblastoma samples and a hepatoblastoma patient-derived xenotransplant model; (4) Discussion: This study uncovered a shared transcriptional activation of a LEF1-dependent embryonic program, which orchestrates the regulation of the Wnt signaling pathway in tumor cells from both hepatoblastoma and medulloblastoma. Full article
(This article belongs to the Special Issue Novel Biomarkers and Liver Cancer)
Show Figures

Figure 1

26 pages, 1144 KB  
Review
Cancer Stem Cells in Oral Squamous Cell Carcinoma: A Narrative Review on Experimental Characteristics and Methodological Challenges
by Surendra Kumar Acharya, Saptarsi Shai, Yee Fan Choon, Indrayadi Gunardi, Firstine Kelsi Hartanto, Kathreena Kadir, Ajoy Roychoudhury, Rahmi Amtha and Vui King Vincent-Chong
Biomedicines 2024, 12(9), 2111; https://doi.org/10.3390/biomedicines12092111 - 16 Sep 2024
Cited by 13 | Viewed by 6333
Abstract
Cancer stem cells (CSCs) represent a subpopulation of cancer cells that are believed to initiate and drive cancer progression. In animal models, xenotransplanted CSCs have demonstrated the ability to produce tumors. Since their initial isolation in blood cancers, CSCs have been identified in [...] Read more.
Cancer stem cells (CSCs) represent a subpopulation of cancer cells that are believed to initiate and drive cancer progression. In animal models, xenotransplanted CSCs have demonstrated the ability to produce tumors. Since their initial isolation in blood cancers, CSCs have been identified in various solid human cancers, including oral squamous cell carcinoma (OSCC). In addition to their tumorigenic properties, dysregulated stem-cell-related signaling pathways—Wnt family member (Wnt), neurogenic locus notch homolog protein (Notch), and hedgehog—have been shown to endow CSCs with characteristics like self-renewal, phenotypic plasticity, and chemoresistance, contributing to recurrence and treatment failure. Consequently, CSCs have become targets for new therapeutic agents, with some currently in different phases of clinical trials. Notably, small molecule inhibitors of the hedgehog signaling pathway, such as vismodegib and glasdegib, have been approved for the treatment of basal cell carcinoma and acute myeloid leukemia, respectively. Other strategies for eradicating CSCs include natural compounds, nano-drug delivery systems, targeting mitochondria and the CSC microenvironment, autophagy, hyperthermia, and immunotherapy. Despite the extensive documentation of CSCs in OSCC since its first demonstration in head and neck (HN) SCC in 2007, none of these novel pharmacological approaches have yet entered clinical trials for OSCC patients. This narrative review summarizes the in vivo and in vitro evidence of CSCs and CSC-related signaling pathways in OSCC, highlighting their role in promoting chemoresistance and immunotherapy resistance. Additionally, it addresses methodological challenges and discusses future research directions to improve experimental systems and advance CSC studies. Full article
(This article belongs to the Special Issue Novel Insights on Cancer Stem Cells)
Show Figures

Figure 1

14 pages, 3902 KB  
Article
Evaluation of Four Humanized NOD-Derived Mouse Models for Dengue Virus-2 Infection
by Hernando Gutierrez-Barbosa, Sandra Medina-Moreno, Federico Perdomo-Celis, Harry Davis, Joel V. Chua and Juan C. Zapata
Pathogens 2024, 13(8), 639; https://doi.org/10.3390/pathogens13080639 - 30 Jul 2024
Cited by 3 | Viewed by 3008
Abstract
Dengue is a significant public health problem with no specific viral treatment. One of the main challenges in studying dengue is the lack of adequate animal models recapitulating human immune responses. Most studies on humanized mice use NOD-scid IL2R gamma null (NSG) mice, [...] Read more.
Dengue is a significant public health problem with no specific viral treatment. One of the main challenges in studying dengue is the lack of adequate animal models recapitulating human immune responses. Most studies on humanized mice use NOD-scid IL2R gamma null (NSG) mice, which exhibit poor hematopoiesis for some cell populations. This study compares three humanized (hu) NOD-derived mouse models for dengue virus-2 (DENV-2) infection in the context of human cytokine expression. Three mouse strains (hu-NSG, hu-EXL, and hu-SGM3) received xenotransplants of human CD34+ fetal cord blood cells from a single donor, and one mouse strain received human peripheral blood mononuclear cells (hu-SGM3-PBMCs). All models exhibited infectious viruses in blood confirmed by plaque assay, but mice expressing human cytokines showed higher viremia compared to conventional NSG mice. The hu-SGM3-PBMCs model developed lethal infections, showing a significant increase in viremia and clinical signs. A detectable human cytokine response was observed in all the DENV-2-infected humanized mouse models. In conclusion, humanized NOD-derived mouse models expressing human cytokines offer a relevant platform for the study of dengue pathogenesis and antiviral therapies. Full article
(This article belongs to the Special Issue Emerging Arboviruses: Epidemiology, Vector Dynamics, and Pathogenesis)
Show Figures

Figure 1

20 pages, 10605 KB  
Article
Persistence of Infectious Canine Distemper Virus in Murine Xenotransplants of Canine Histiocytic Sarcoma Cells after Intratumoral Application
by Mara Sophie Lombardo, Federico Armando, Katarzyna Marek, Karl Rohn, Wolfgang Baumgärtner and Christina Puff
Int. J. Mol. Sci. 2024, 25(15), 8297; https://doi.org/10.3390/ijms25158297 - 30 Jul 2024
Cited by 2 | Viewed by 1979
Abstract
Oncolytic viruses and morbilliviruses in particular, represent an interesting therapeutic approach for tumors with a poor prognosis and frequent resistance to conventional therapies. Canine histiocytic sarcomas (HS) exemplify such a neoplasm in need for new curative approaches. Previous investigations demonstrated a limited success [...] Read more.
Oncolytic viruses and morbilliviruses in particular, represent an interesting therapeutic approach for tumors with a poor prognosis and frequent resistance to conventional therapies. Canine histiocytic sarcomas (HS) exemplify such a neoplasm in need for new curative approaches. Previous investigations demonstrated a limited success of an acute intratumoral application of canine distemper virus (CDV) on xenotransplanted canine histiocytic sarcoma cells (DH82 cells), while persistently CDV-infected DH82 cell transplants exhibited a complete spontaneous regression. Therefore, the present study focuses on an intratumoral application of persistently CDV vaccine strain Onderstepoort-infected DH82 (DH82 Ond p.i.) cells into non-infected subcutaneous DH82 cell transplants in a murine model. DH82 cell transplants that received 10 applications, two days apart, showed a transient growth retardation as well as larger areas of intratumoral necrosis, lower mitotic rates, and a decreased intratumoral vascularization compared to controls. Viral mRNA was detected in all neoplasms following application of DH82 Ond p.i. cells until 66 days after the last injection. Furthermore, infectious virus was present until 62 days after the last injection. Although complete regression was not achieved, the present application regimen provides promising results as a basis for further treatments, particularly with genetically modified viruses, to enhance the observed effects. Full article
(This article belongs to the Section Molecular Microbiology)
Show Figures

Figure 1

8 pages, 404 KB  
Article
Molecular Detection of Porcine Cytomegalovirus, Porcine Parvovirus, Aujeszky Disease Virus and Porcine Reproductive and Respiratory Syndrome Virus in Wild Boars Hunted in Serbia during 2023
by Nemanja Jezdimirović, Božidar Savić, Bojan Milovanović, Dimitrije Glišić, Milan Ninković, Jasna Kureljušić, Jelena Maletić, Jelena Aleksić Radojković, Dragan Kasagić and Vesna Milićević
Vet. Sci. 2024, 11(6), 249; https://doi.org/10.3390/vetsci11060249 - 3 Jun 2024
Cited by 4 | Viewed by 2564
Abstract
Porcine cytomegalovirus (PCMV) infection is widespread worldwide and has a high prevalence in swine herds, especially in countries with intensive swine production. PCMV is zoonotic and can impact xenotransplants. It is the third swine virus known to be zoonotic, following swine influenza virus [...] Read more.
Porcine cytomegalovirus (PCMV) infection is widespread worldwide and has a high prevalence in swine herds, especially in countries with intensive swine production. PCMV is zoonotic and can impact xenotransplants. It is the third swine virus known to be zoonotic, following swine influenza virus (influenza A) and hepatitis E virus genotype 3 (HEVgt3 or HEV-3). Wild boars, serving as reservoirs for various pathogens, including PCMV, pose a risk to both the pig industry and public health. This study aimed to investigate PCMV infection in Serbian wild boars using real-time PCR and assess other viral infections. We also tested samples for the presence of other viral infections: Aujeszky disease virus (ADV), Porcine parvovirus (PPV) and Porcine reproductive respiratory syndrome (PRRSV). Samples from 50 wild boars across 3 districts were tested. Results showed 8% positivity for PCMV DNA, with females showing higher infection rates. Porcine parvovirus (PPV) was detected in 56% of samples, while Porcine reproductive respiratory syndrome virus (PRRSV) was absent. ADV was found in 18% of samples, primarily in younger animals. This research contributes to understanding PCMV prevalence in Serbian wild boars and emphasizes the importance of monitoring viral infections in wild populations, considering the potential zoonotic and economic implications. Full article
(This article belongs to the Section Veterinary Microbiology, Parasitology and Immunology)
Show Figures

Figure 1

14 pages, 3896 KB  
Article
Targeted Integration of siRNA against Porcine Cytomegalovirus (PCMV) Enhances the Resistance of Porcine Cells to PCMV
by Hongzhen Mao, Jinyang Li, Mengyu Gao, Xinmei Liu, Haohan Zhang, Yijia Zhuang, Tianyi He, Wei Zuo, Lang Bai and Ji Bao
Microorganisms 2024, 12(4), 837; https://doi.org/10.3390/microorganisms12040837 - 22 Apr 2024
Cited by 1 | Viewed by 2816
Abstract
In the world’s first pig-to-human cardiac cytomegalovirus (PCMV), xenotransplant and elevated levels of porcine key factors contributing to patient mortality were considered. This has renewed attention on PCMV, a virus widely prevalent in pigs. Currently, there are no effective drugs or vaccines targeting [...] Read more.
In the world’s first pig-to-human cardiac cytomegalovirus (PCMV), xenotransplant and elevated levels of porcine key factors contributing to patient mortality were considered. This has renewed attention on PCMV, a virus widely prevalent in pigs. Currently, there are no effective drugs or vaccines targeting PCMV, and its high detection difficulty poses challenges for prevention and control research. In this study, antiviral small hairpin RNA (shRNA) was selected and inserted into the Rosa26 and miR-17-92 loci of pigs via a CRISPR/Cas9-mediated knock-in strategy. Further in vitro viral challenge experiments demonstrated that these genetically edited pig cells could effectively limit PCMV replication. Through this process, we constructed a PCMV-infected cell model, validated partial viral interference sites, enhanced gene knock-in efficiency, performed gene editing at two different gene loci, and ultimately demonstrated that RNA interference (RNAi) technology combined with CRISPR/Cas9 has the potential to generate pig cells with enhanced antiviral infection capabilities. This opens up possibilities for the future production of pig populations with antiviral functionalities. Full article
(This article belongs to the Special Issue Diversity and Pathogenesis of Common Human and Animal Viruses)
Show Figures

Figure 1

18 pages, 122750 KB  
Article
Autosomal Dominant Alzheimer’s Disease Mutations in Human Microglia Are Not Sufficient to Trigger Amyloid Pathology in WT Mice but Might Affect Pathology in 5XFAD Mice
by Carmen Romero-Molina, Sarah M. Neuner, Marcelina Ryszawiec, Alice Pébay, Dominantly Inherited Alzheimer Network, Edoardo Marcora and Alison Goate
Int. J. Mol. Sci. 2024, 25(5), 2565; https://doi.org/10.3390/ijms25052565 - 22 Feb 2024
Cited by 1 | Viewed by 3517
Abstract
Several genetic variants that affect microglia function have been identified as risk factors for Alzheimer’s Disease (AD), supporting the importance of this cell type in disease progression. However, the effect of autosomal dominant mutations in the amyloid precursor protein (APP) or [...] Read more.
Several genetic variants that affect microglia function have been identified as risk factors for Alzheimer’s Disease (AD), supporting the importance of this cell type in disease progression. However, the effect of autosomal dominant mutations in the amyloid precursor protein (APP) or the presenilin (PSEN1/2) genes has not been addressed in microglia in vivo. We xenotransplanted human microglia derived from non-carriers and carriers of autosomal dominant AD (ADAD)-causing mutations in the brain of hCSF1 WT or 5XFAD mice. We observed that ADAD mutations in microglia are not sufficient to trigger amyloid pathology in WT mice. In 5XFAD mice, we observed a non-statistically significant increase in amyloid plaque volume and number of dystrophic neurites, coupled with a reduction in plaque-associated microglia in the brain of mice xenotransplanted with ADAD human microglia compared to mice xenotransplanted with non-ADAD microglia. In addition, we observed a non-statistically significant impairment in working and contextual memory in 5XFAD mice xenotransplanted with ADAD microglia compared to those xenotransplanted with non-ADAD-carrier microglia. We conclude that, although not sufficient to initiate amyloid pathology in the healthy brain, mutations in APP and PSEN1 in human microglia might cause mild changes in pathological and cognitive outcomes in 5XFAD mice in a manner consistent with increased AD risk. Full article
Show Figures

Figure 1

30 pages, 1622 KB  
Review
Targeted Radium Alpha Therapy in the Era of Nanomedicine: In Vivo Results
by György Trencsényi, Csaba Csikos and Zita Képes
Int. J. Mol. Sci. 2024, 25(1), 664; https://doi.org/10.3390/ijms25010664 - 4 Jan 2024
Cited by 11 | Viewed by 6044
Abstract
Targeted alpha-particle therapy using radionuclides with alpha emission is a rapidly developing area in modern cancer treatment. To selectively deliver alpha-emitting isotopes to tumors, targeting vectors, including monoclonal antibodies, peptides, small molecule inhibitors, or other biomolecules, are attached to them, which ensures specific [...] Read more.
Targeted alpha-particle therapy using radionuclides with alpha emission is a rapidly developing area in modern cancer treatment. To selectively deliver alpha-emitting isotopes to tumors, targeting vectors, including monoclonal antibodies, peptides, small molecule inhibitors, or other biomolecules, are attached to them, which ensures specific binding to tumor-related antigens and cell surface receptors. Although earlier studies have already demonstrated the anti-tumor potential of alpha-emitting radium (Ra) isotopes—Radium-223 and Radium-224 (223/224Ra)—in the treatment of skeletal metastases, their inability to complex with target-specific moieties hindered application beyond bone targeting. To exploit the therapeutic gains of Ra across a wider spectrum of cancers, nanoparticles have recently been embraced as carriers to ensure the linkage of 223/224Ra to target-affine vectors. Exemplified by prior findings, Ra was successfully bound to several nano/microparticles, including lanthanum phosphate, nanozeolites, barium sulfate, hydroxyapatite, calcium carbonate, gypsum, celestine, or liposomes. Despite the lengthened tumor retention and the related improvement in the radiotherapeutic effect of 223/224Ra coupled to nanoparticles, the in vivo assessment of the radiolabeled nanoprobes is a prerequisite prior to clinical usage. For this purpose, experimental xenotransplant models of different cancers provide a well-suited scenario. Herein, we summarize the latest achievements with 223/224Ra-doped nanoparticles and related advances in targeted alpha radiotherapy. Full article
(This article belongs to the Collection Feature Papers in Molecular Nanoscience)
Show Figures

Figure 1

17 pages, 2399 KB  
Article
Inhibition of Survivin Homodimerization Decreases Neuroblastoma Cell Growth
by Carmen Dorneburg, Celimene Galiger, Giovanna L. Stadler, Mike-Andrew Westhoff, Volker Rasche, Thomas F. E. Barth, Klaus-Michael Debatin and Christian Beltinger
Cancers 2023, 15(24), 5775; https://doi.org/10.3390/cancers15245775 - 9 Dec 2023
Cited by 3 | Viewed by 2079
Abstract
Increased expression of BIRC5/survivin, a crucial regulator of the mitotic spindle checkpoint, is associated with poor prognosis in neuroblastoma (NB), the most common extracranial tumor of childhood. Transcriptional inhibitors of survivin have been tested in adult cancers and inhibitors of survivin homodimerization are [...] Read more.
Increased expression of BIRC5/survivin, a crucial regulator of the mitotic spindle checkpoint, is associated with poor prognosis in neuroblastoma (NB), the most common extracranial tumor of childhood. Transcriptional inhibitors of survivin have been tested in adult cancers and inhibitors of survivin homodimerization are emerging. We compared genetic inhibition of survivin transcription with the inhibition of survivin homodimerization by S12 and LQZ-7I, chosen from a larger panel of survivin dimerization inhibitors with activity against NB cells. Mice hemizygous for Birc5 were crossed with NB-prone TH-MYCN mice to generate Birc5+/-/MYCNtg/+ mice. The marked decrease of survivin transcription in these mice did not suffice to attenuate the aggressiveness of NB, even when tumors were transplanted into wild-type mice to assure that immune cell function was not compromised by the lack of survivin. In contrast, viability, clonogenicity and anchorage-independent growth of NB cells were markedly decreased by S12. S12 administered systemically to mice with subcutaneous NB xenotransplants decreased intratumoral hemorrhage, albeit not tumor growth. LQZ-7I, which directly targets the survivin dimerization interface, was efficacious in controlling NB cell growth in vitro at markedly lower concentrations compared to S12. LQZ-7I abrogated viability, clonogenicity and anchorage-independent growth, associated with massively distorted mitotic spindle formation. In vivo, LQZ-7I effectively reduced tumor size and cell proliferation of NB cells in CAM assays without apparent toxicity to the developing chick embryo. Collectively, these findings show that inhibiting survivin homodimerization with LQZ-7I holds promise for the treatment of NB and merits further investigation. Full article
(This article belongs to the Section Pediatric Oncology)
Show Figures

Figure 1

Back to TopTop