Sign in to use this feature.

Years

Between: -

Subjects

remove_circle_outline
remove_circle_outline
remove_circle_outline
remove_circle_outline
remove_circle_outline
remove_circle_outline
remove_circle_outline

Journals

Article Types

Countries / Regions

Search Results (64)

Search Parameters:
Keywords = western honey bee

Order results
Result details
Results per page
Select all
Export citation of selected articles as:
16 pages, 5863 KB  
Article
Transcriptomic Analysis of the Cold Resistance Mechanisms During Overwintering in Apis mellifera
by Xiaoyin Deng, Yali Du, Jiaxu Wu, Jinming He, Haibin Jiang, Yuling Liu, Qingsheng Niu and Kai Xu
Insects 2026, 17(1), 59; https://doi.org/10.3390/insects17010059 - 1 Jan 2026
Viewed by 545
Abstract
Safe overwintering is a challenging issue in rearing management that is inevitably faced by beekeepers in high-latitude regions. Under the combined influence of multiple factors, the overwintering loss rate of Western honey bees has risen continuously, and investigating the molecular mechanisms related to [...] Read more.
Safe overwintering is a challenging issue in rearing management that is inevitably faced by beekeepers in high-latitude regions. Under the combined influence of multiple factors, the overwintering loss rate of Western honey bees has risen continuously, and investigating the molecular mechanisms related to safe overwintering has become key. The Hunchun bee, an Apis mellifera ecotype in Jilin Province, China, exhibits strong overwintering ability during an overwintering period of more than five months. To investigate the molecular mechanisms of its cold resistance, we conducted a comparative transcriptomic analysis between the summer breeding period (July) and different overwintering intervals (November, December, January, and February), and then systematically identified key genes and signaling pathways related to cold resistance. The results showed that the highest number of differentially expressed genes (DEGs) was found between December and July. Compared with July, the upregulated genes in Hunchun bee in December were significantly enriched in several pathways, such as ion transport and neuroactive ligand–receptor interactions, and the downregulated genes were significantly enriched in pathways related to fatty acid metabolism, glutathione metabolism, and the peroxisome. Notably, a total of 378 shared DEGs were obtained from the four comparison groups, and several candidate cold-resistant gene families, such as AFPs, HSPs, C2H2-ZFPs, STKs, and LRRCs, were identified among the shared DEGs of the winter season. Additionally, 749 shared DEGs related to protein modification and metabolic process regulation were identified between the four successive overwintering intervals. Four shared genes, including sensory neuron membrane protein 1 (SNMP1), were revealed by pairwise comparison of the four intervals. The above results collectively indicate that the Hunchun bee attenuates winter-induced stress responses during the overwintering process by maintaining osmotic pressure balance, reducing fatty acid metabolism, increasing antioxidant capacity, and synthesizing cold-resistant macromolecular proteins. It was also found that chemical signal perception may serve a role in maintaining the stability of the overwintering bee colony. The key genes and pathways related to cold resistance identified in this study not only provide a basis for explaining the overwintering molecular mechanism for Apis mellifera of Hunchun bee but also offer key data to improve overwintering management strategies for Western honey bees. Full article
(This article belongs to the Special Issue Insect Transcriptomics)
Show Figures

Figure 1

14 pages, 3352 KB  
Article
An XGBoost-Based Morphometric Classification System for Automatic Subspecies Identification of Apis mellifera
by Miaoran Zhang, Yali Du, Xiaoyin Deng, Jinming He, Haibin Jiang, Yuling Liu, Jingyu Hao, Peng Chen, Kai Xu and Qingsheng Niu
Insects 2026, 17(1), 27; https://doi.org/10.3390/insects17010027 - 24 Dec 2025
Viewed by 392
Abstract
The conservation and breeding of the western honey bee (Apis mellifera) is central dependent on accurate subspecies assignment, but the most commonly used methods are labor-intensive classical morphometrics and costly molecular assays. We developed an XGBoost-based classification framework using a compact [...] Read more.
The conservation and breeding of the western honey bee (Apis mellifera) is central dependent on accurate subspecies assignment, but the most commonly used methods are labor-intensive classical morphometrics and costly molecular assays. We developed an XGBoost-based classification framework using a compact set of routinely measurable characters. A curated dataset of labeled workers was measured under harmonized protocols; features were screened according to embedded importance, and model performance was assessed using five-fold cross-validation, outperforming standard machine learning baselines. The resulting model using only the top 10 characters—primarily forewing venation angles and abdominal plate metrics—achieved high performance (accuracy = 0.98; F1 = 0.99) and an area under the receiver operating characteristic curve (AUC) of 0.99 (95% CI = 0.995–0.999). SHAP analyses confirmed the discriminatory contributions of these features, while error inspection suggested that misclassifications were concentrated in morphologically overlapping lineages. The model’s performance supports its use as a rapid triage tool alongside genetic testing, providing a scalable and interpretable tool for researchers to create and deploy custom morphometric models, demonstrated here for A. mellifera but portable to other insect taxa. Full article
(This article belongs to the Special Issue Biology and Conservation of Honey Bees)
Show Figures

Graphical abstract

9 pages, 205 KB  
Article
Evaluating the Toxicity of Known Western Honey Bee-Safe Insecticides in Controlling Small Hive Beetles (Aethina tumida)
by Julia St. Amant and Cameron J. Jack
Diversity 2025, 17(4), 230; https://doi.org/10.3390/d17040230 - 25 Mar 2025
Viewed by 1689
Abstract
Currently, there is no integrated pest management approach for controlling small hive beetles (Aethina tumida), a widespread honey bee (Apis mellifera) pest. To date, only hive trapping has shown any effectiveness in controlling the pest. In this study, we [...] Read more.
Currently, there is no integrated pest management approach for controlling small hive beetles (Aethina tumida), a widespread honey bee (Apis mellifera) pest. To date, only hive trapping has shown any effectiveness in controlling the pest. In this study, we tested several possible active ingredients that have been shown previously to demonstrate low toxicity towards honey bees. To test their toxicities, we treated both SHBs and honey bees topically and exposed SHBs to these compounds orally via pollen. Coumaphos (industry standard), a solvent control (acetone), and a positive control (dimethoate) were used for comparisons. Thiacloprid (LD50 = 1.3 ng/SHB; LC50 = 12 µg/g pollen) was the most toxic active ingredient tested against SHBs both topically and through pollen. Topically, thiacloprid was 340× more toxic to SHBs than coumaphos (LD50 = 431 ng/SHB). However, acetamiprid (selectivity ratio = 152) was much more toxic to SHBs than to honey bees compared to thiacloprid (selectivity ratio = 3). These findings demonstrate the need to find other active ingredients other than coumaphos and that acetamiprid has the greatest potential to reduce SHB populations safely in a honey bee hive. Field research using acetamiprid should be conducted to explore possible sub-lethal effects on honey bees. Full article
(This article belongs to the Special Issue Integrated Pest Management and Its Role in Biodiversity Conservation)
17 pages, 5600 KB  
Article
Stonebrood Disease—Histomorphological Changes in Honey Bee Larvae (Apis mellifera) Experimentally Infected with Aspergillus flavus
by Tammo von Knoblauch, Annette B. Jensen, Christoph K. W. Mülling, Anton Heusinger, Heike Aupperle-Lellbach and Elke Genersch
Vet. Sci. 2025, 12(2), 124; https://doi.org/10.3390/vetsci12020124 - 4 Feb 2025
Viewed by 2397
Abstract
Stonebrood (Aspergillus sp.) is a rare, poorly described disease of the Western honey bee (Apis mellifera) that can affect adult bees and brood. This study describes the pathogenesis using artificially reared pathogen-free Apis mellifera larvae, experimentally infected (5 × 10 [...] Read more.
Stonebrood (Aspergillus sp.) is a rare, poorly described disease of the Western honey bee (Apis mellifera) that can affect adult bees and brood. This study describes the pathogenesis using artificially reared pathogen-free Apis mellifera larvae, experimentally infected (5 × 102 spores/larva) with Aspergillus flavus. Between days 1 and 5 p.i. (larval age 4 until 8 days), five uninfected control larvae, up to five infected living larvae, and up to five infected dead larvae were examined macroscopically. Subsequently, the larvae were photographed, fixed (4% formaldehyde), and processed for histological examination (hematoxylin–eosin stain, Grocott silvering). Sections were digitized, measured (area, thickness), and statistically analyzed. In total, 19 of the 43 collected infected larvae showed signs of infection (germinating spores/fungal mycelium): dead larvae (from day 2 p.i.) showed clear histological and macroscopic signs of infection, while larvae collected alive (from day 1 p.i.) were only locally affected. Infected larvae were significantly smaller (day 2 p.i.: p < 0.001, 4 p.i.: p < 0.01, 5 p.i.: p < 0.01) than uninfected larvae (control group). Our study shows that the pathogenesis of stonebrood is characterized by a short period between Aspergillus germination and the onset of disease (about one day), and a rapid larval death. Full article
(This article belongs to the Section Veterinary Microbiology, Parasitology and Immunology)
Show Figures

Figure 1

27 pages, 2194 KB  
Article
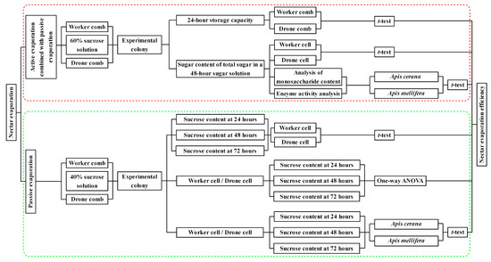
Impact of Comb Cell Diameter on Nectar Evaporation Efficiency in Honey Bees
by Shunhua Yang, Qingxin Meng, Tao Ye, Jianming Wang, Wenzheng Zhao, Yakai Tian and Kun Dong
Insects 2025, 16(1), 71; https://doi.org/10.3390/insects16010071 - 12 Jan 2025
Cited by 1 | Viewed by 2251
Abstract
Honey bees transform nectar into honey through a combination of physical and chemical processes, with the physical process primarily involving the evaporation of excess water to concentrate the nectar. However, the factors affecting evaporation efficiency, such as evaporation duration, cell type, and bee [...] Read more.
Honey bees transform nectar into honey through a combination of physical and chemical processes, with the physical process primarily involving the evaporation of excess water to concentrate the nectar. However, the factors affecting evaporation efficiency, such as evaporation duration, cell type, and bee species, remain incompletely understood. This study aimed to examine how these factors affect nectar evaporation efficiency during honey production. We measured the sucrose content in solutions subjected to combined active and passive evaporation, as well as passive evaporation alone. The results showed that eastern honey bee (EHB; Apis cerana) colonies were more efficient at concentrating sucrose solutions in worker cells than in drone cells under both combined active and passive evaporation conditions, as well as passive evaporation alone. Conversely, western honey bee (WHB; Apis mellifera) colonies exhibited greater efficiency in drone cells. Additionally, EHB colonies were more effective than WHB colonies in converting sucrose into fructose and glucose. Under passive evaporation, EHB colonies required at least 48 h to significantly concentrate the sucrose solution, while WHB colonies achieved similar concentrations in just 24 h. Sucrose content increased with the duration of passive evaporation. These findings provide insights into how honey bee colonies can efficiently produce mature honey during periods of abundant nectar flow. Full article
(This article belongs to the Section Social Insects and Apiculture)
Show Figures

Figure 1

17 pages, 3347 KB  
Article
Assessing Genetic Diversity and Population Structure of Western Honey Bees in the Czech Republic Using 22 Microsatellite Loci
by Aleš Knoll, Martin Šotek, Jan Prouza, Lucie Langová, Antonín Přidal and Tomáš Urban
Insects 2025, 16(1), 55; https://doi.org/10.3390/insects16010055 - 9 Jan 2025
Cited by 1 | Viewed by 2483
Abstract
To date, no study has been conducted to investigate the diversity in honeybee populations of Apis mellifera in the Czech Republic. Between 2022 and 2023, worker bees were collected from colonies distributed throughout the Czech Republic in 77 districts, and their genetic differences [...] Read more.
To date, no study has been conducted to investigate the diversity in honeybee populations of Apis mellifera in the Czech Republic. Between 2022 and 2023, worker bees were collected from colonies distributed throughout the Czech Republic in 77 districts, and their genetic differences were examined using 22 microsatellite loci. The samples were obtained from hives (n = 3647) and through the process of capture on flowers (n = 553). Genetic diversity parameters were assessed for both populations in all 77 districts. The findings demonstrated that honeybee populations exhibit moderate genetic diversity, as evidenced by the number of observed alleles, the Shannon index, and heterozygosity values. There was no discrepancy in diversity between hive and flower samples. Diversity characteristics were determined: mean observed heterozygosity 0.55 (hives) and 0.56 (flowers), and fixation index 0.58 for both populations. The average number of alleles per locus was 13.77 and 11.18 from hives and flowers, respectively. The low FST and FIS values (they measured the level of genetic differentiation between populations and the level of inbreeding, respectively) suggest the absence or minimal genetic diversity within and among studied populations. The genetic variation was calculated as 2% and 1% between populations, 8% and 6% between individuals within populations, and 91% and 93% between all individuals in samples from hives and flowers, respectively. Cluster and DAPC (discriminant analysis principal component) analysis classified the bee samples collected from across the country into three and five to six distinguishable groups, respectively. The honeybee population in the Czech Republic displays sufficient diversity and a partial structure. However, there appears to be no correlation between the genetic groups and the geographic regions to which they are assigned. Full article
(This article belongs to the Special Issue Biology and Conservation of Honey Bees)
Show Figures

Figure 1

17 pages, 6319 KB  
Article
Chalkbrood Disease Caused by Ascosphaera apis in Honey Bees (Apis mellifera)—Morphological and Histological Changes in Infected Larvae
by Tammo von Knoblauch, Annette B. Jensen, Christoph K. W. Mülling, Heike Aupperle-Lellbach and Elke Genersch
Vet. Sci. 2024, 11(9), 415; https://doi.org/10.3390/vetsci11090415 - 6 Sep 2024
Cited by 5 | Viewed by 3627
Abstract
Chalkbrood is a mycological brood disease of the Western honey bee (Apis mellifera), caused by the fungus Ascosphaera apis. The aim of this study was the investigation of the pathology of artificially reared Apis mellifera larvae, experimentally infected with A. [...] Read more.
Chalkbrood is a mycological brood disease of the Western honey bee (Apis mellifera), caused by the fungus Ascosphaera apis. The aim of this study was the investigation of the pathology of artificially reared Apis mellifera larvae, experimentally infected with A. apis spores (1.0 × 103 spores/larva). Non-infected larvae served as control. Five living larvae and every dead larva were collected daily (day 1–7 p.i.). All larvae were macroscopically measured, photographed, formalin-fixed, and histologically processed (hematoxylin-eosin stain, Grocott silvering). Histological sections were digitized, and the size of the larvae was measured (mouth-after length, area) and statistically analyzed. Twenty-six larvae from the collected larvae (n = 64; 23 dead, 3 alive) showed histological signs of infection from 3 d p.i. onwards. The dead larvae showed macroscopically white/brown deposits, indistinct segmentation, and a lack of body elongation. Infected larvae were significantly smaller than the controls on days 3 p.i. (p < 0.05), 4 p.i. (p < 0.001), and 6 p.i. (p < 0.05). The early time of death, the low number of transitional stages, and the strong penetration of the larval carcass with fungal mycelium indicate a rapid and fulminant infection process, which is probably relevant for spreading the disease within the colony. Full article
(This article belongs to the Section Anatomy, Histology and Pathology)
Show Figures

Figure 1

17 pages, 2991 KB  
Article
Allele Frequencies of Genetic Variants Associated with Varroa Drone Brood Resistance (DBR) in Apis mellifera Subspecies across the European Continent
by Regis Lefebre, Lina De Smet, Anja Tehel, Robert J. Paxton, Emma Bossuyt, Wim Verbeke, Coby van Dooremalen, Zeynep N. Ulgezen, Trudy van den Bosch, Famke Schaafsma, Dirk-Jan Valkenburg, Raffaele Dall’Olio, Cedric Alaux, Daniel S. Dezmirean, Alexandru I. Giurgiu, Nuno Capela, Sandra Simões, José Paulo Sousa, Martin Bencsik, Adam McVeigh, Michael Thomas Ramsey, Sausan Ahmad, Tarun Kumar, Marc O. Schäfer, Alexis L. Beaurepaire, Arrigo Moro, Claude J. Flener, Severine Matthijs and Dirk C. de Graafadd Show full author list remove Hide full author list
Insects 2024, 15(6), 419; https://doi.org/10.3390/insects15060419 - 4 Jun 2024
Cited by 3 | Viewed by 2486
Abstract
Implementation of marker-assisted selection (MAS) in modern beekeeping would improve sustainability, especially in breeding programs aiming for resilience against the parasitic mite Varroa destructor. Selecting honey bee colonies for natural resistance traits, such as brood-intrinsic suppression of varroa mite reproduction, reduces the [...] Read more.
Implementation of marker-assisted selection (MAS) in modern beekeeping would improve sustainability, especially in breeding programs aiming for resilience against the parasitic mite Varroa destructor. Selecting honey bee colonies for natural resistance traits, such as brood-intrinsic suppression of varroa mite reproduction, reduces the use of chemical acaricides while respecting local adaptation. In 2019, eight genomic variants associated with varroa non-reproduction in drone brood were discovered in a single colony from the Amsterdam Water Dune population in the Netherlands. Recently, a new study tested the applicability of these eight genetic variants for the same phenotype on a population-wide scale in Flanders, Belgium. As the properties of some variants varied between the two studies, one hypothesized that the difference in genetic ancestry of the sampled colonies may underly these contribution shifts. In order to frame this, we determined the allele frequencies of the eight genetic variants in more than 360 Apis mellifera colonies across the European continent and found that variant type allele frequencies of these variants are primarily related to the A. mellifera subspecies or phylogenetic honey bee lineage. Our results confirm that population-specific genetic markers should always be evaluated in a new population prior to using them in MAS programs. Full article
(This article belongs to the Special Issue Healthy and Sustainable Beekeeping)
Show Figures

Figure 1

14 pages, 2686 KB  
Article
High Rates of Honey Bee Colony Losses and Regional Variability in Ethiopia Based on the Standardised COLOSS 2023 Survey
by Teweldemedhn Gebretinsae Hailu, Alem Tadesse Atsbeha, Kibebew Wakjira and Alison Gray
Insects 2024, 15(6), 376; https://doi.org/10.3390/insects15060376 - 22 May 2024
Cited by 5 | Viewed by 4394
Abstract
The COLOSS research association has been assessing honey bee colony losses, associated risk factors and management, focusing on Western countries but with a progressive international expansion. Here, we report the first survey on the loss rates of colonies in 2022/2023 in Ethiopia using [...] Read more.
The COLOSS research association has been assessing honey bee colony losses, associated risk factors and management, focusing on Western countries but with a progressive international expansion. Here, we report the first survey on the loss rates of colonies in 2022/2023 in Ethiopia using COLOSS monitoring survey tools. A face-to-face interview questionnaire survey was conducted on 64 beekeepers selected from Oromia and Tigray regions. This covered 1713 honey bee colonies distributed in 68 apiaries. The percentages of colonies lost were significantly different between Oromia (24.1%) and Tigray (66.4%) regions. Colony losses were attributed as unsolvable queen problems (8% in Oromia; 10% in Tigray), natural disaster (32%; 82%), and empty hives or dead colonies (60%; 8%). The loss rate was significantly affected by queen replacement (p < 0.0001), use of natural comb (p < 0.0001), feed supplementation (p < 0.0001), region (p < 0.0001), varroa treatment (p < 0.0001), colony splitting (p < 0.01), and merging (p < 0.01). Beekeepers in Oromia managed more colonies and implemented improved practices compared to those in Tigray. However, all beekeepers in Oromia detected at least some bees with signs of deformed wing virus, compared to 76% of beekeepers in Tigray. In conclusion, the colony loss rate was significantly different between Oromia and Tigray regions due to differences in natural disasters, management, environment and health factors. Full article
Show Figures

Figure 1

35 pages, 49247 KB  
Article
Decline in Honeybees and Its Consequences for Beekeepers and Crop Pollination in Western Nepal
by Susanne Kortsch, Thomas P. Timberlake, Alyssa R. Cirtwill, Sujan Sapkota, Manish Rokoya, Kedar Devkota, Tomas Roslin, Jane Memmott and Naomi Saville
Insects 2024, 15(4), 281; https://doi.org/10.3390/insects15040281 - 16 Apr 2024
Cited by 12 | Viewed by 9909
Abstract
In understudied regions of the world, beekeeper records can provide valuable insights into changes in pollinator population trends. We conducted a questionnaire survey of 116 beekeepers in a mountainous area of Western Nepal, where the native honeybee Apis cerana cerana is kept as [...] Read more.
In understudied regions of the world, beekeeper records can provide valuable insights into changes in pollinator population trends. We conducted a questionnaire survey of 116 beekeepers in a mountainous area of Western Nepal, where the native honeybee Apis cerana cerana is kept as a managed bee. We complemented the survey with field data on insect–crop visitation, a household income survey, and an interview with a local lead beekeeper. In total, 76% of beekeepers reported declines in honeybees, while 86% and 78% reported declines in honey yield and number of beehives, respectively. Honey yield per hive fell by 50% between 2012 and 2022, whilst the number of occupied hives decreased by 44%. Beekeepers ranked climate change and declining flower abundance as the most important drivers of the decline. This raises concern for the future food and economic security of this region, where honey sales contribute to 16% of total household income, and where Apis cerana cerana plays a major role in crop pollination, contributing more than 50% of all flower visits to apple, cucumber, and pumpkin. To mitigate further declines, we promote native habitat and wildflower preservation, and using well-insulated log hives to buffer bees against the increasingly extreme temperature fluctuations. Full article
(This article belongs to the Special Issue Healthy and Sustainable Beekeeping)
Show Figures

Figure 1

14 pages, 2414 KB  
Article
Roles of DNA Methylation in Color Alternation of Eastern Honey Bees (Apis cerana) Induced by the Royal Jelly of Western Honey Bees (Apis mellifera)
by Amal Abdelmawla, Xin Li, Wenkai Shi, Yunlin Zheng, Zhijiang Zeng and Xujiang He
Int. J. Mol. Sci. 2024, 25(6), 3368; https://doi.org/10.3390/ijms25063368 - 16 Mar 2024
Cited by 6 | Viewed by 3161
Abstract
Honey bees have a very interesting phenomenon where the larval diets of two different honey bee species are exchanged, resulting in altered phenotypes, namely, a honey bee nutritional crossbreed. This is a classical epigenetic process, but its underlying mechanisms remain unclear. This study [...] Read more.
Honey bees have a very interesting phenomenon where the larval diets of two different honey bee species are exchanged, resulting in altered phenotypes, namely, a honey bee nutritional crossbreed. This is a classical epigenetic process, but its underlying mechanisms remain unclear. This study aims to investigate the contribution of DNA methylation to the phenotypic alternation of a Apis mellifera–Apis cerana nutritional crossbreed. We used a full nutritional crossbreed technique to rear A. cerana queens by feeding their larvae with A. mellifera royal-jelly-based diets in an incubator. Subsequently, we compared genome-wide methylation sequencing, body color, GC ratio, and the DMRs between the nutritional crossbreed, A. cerana queens (NQs), and control, A. cerana queens (CQs). Our results showed that the NQ’s body color shifted to yellow compared to the black control queens. Genome methylation sequencing revealed that NQs had a much higher ratio of mCG than that of CQs. A total of 1020 DMGs were identified, of which 20 DMGs were enriched into key pathways for melanin synthesis, including tryptophan, tyrosine, dopamine, and phenylalanine KEGG pathways. Three key differentially methylated genes [OGDH, ALDH(NAD+) and ALDH7] showed a clear, altered DNA methylation in multiple CpG islands in NQs compared to CQs. Consequently, these findings revealed that DNA methylation participates in A. cerana–A. mellifera nutritional crossbreeding as an important epigenetic modification. This study serves as a model of cross-kingdom epigenetic mechanisms in insect body color induced by environmental factors. Full article
Show Figures

Figure 1

15 pages, 2892 KB  
Article
Fall Treatment with Fumagillin Contributes to an Overwinter Shift in Vairimorpha Species Prevalence in Honey Bee Colonies in Western Canada
by Sarah Biganski, Oleksii Obshta, Ivanna Kozii, Roman Koziy, Michael W. Zabrodski, Midhun S. Jose, Jenna M. Thebeau, Marina C. B. Silva, Muhammad F. Raza, Fatima Masood, Sarah C. Wood and Elemir Simko
Life 2024, 14(3), 373; https://doi.org/10.3390/life14030373 - 12 Mar 2024
Cited by 3 | Viewed by 2221
Abstract
(1) Background: Microsporidiosis (nosemosis) is an intestinal disorder of adult honey bees caused by the microsporidian pathogens Vairimorpha apis and Vairimorpha ceranae. In Canada, fumagillin is an approved antibiotic used to treat this disease. However, the recommended dosage is based on efficacy studies [...] Read more.
(1) Background: Microsporidiosis (nosemosis) is an intestinal disorder of adult honey bees caused by the microsporidian pathogens Vairimorpha apis and Vairimorpha ceranae. In Canada, fumagillin is an approved antibiotic used to treat this disease. However, the recommended dosage is based on efficacy studies for V. apis, the native pathogen in European honey bees. Since the detection of V. ceranae in Apis mellifera, V. ceranae became more prevalent in managed European honey bees and seems to have replaced V. apis due to yet unknown reasons. (2) Methods: This colony study investigated the efficacy of fumagillin administered in the fall to colonies infected with both V. apis and V. ceranae and its effects on the Vairimorpha species’ prevalence overwinter. Spore loads in control and fumagillin-treated colonies were analysed by microscopy; Vairimorpha species prevalence was determined molecularly and infection and treatment effects on colony productivity were assessed. (3) Results: Fall fumagillin treatment was associated with a temporary reduction in spore load, but there was no difference in spore loads between treated and control colonies the following spring. Interestingly, fumagillin-treated colonies had a significantly greater prevalence of V. ceranae relative to V. apis the following spring, suggesting fumagillin is less effective in controlling V. ceranae. Full article
(This article belongs to the Collection Feature Papers in Animal Science)
Show Figures

Graphical abstract

22 pages, 3229 KB  
Article
Bridging the Gap between Field Experiments and Machine Learning: The EC H2020 B-GOOD Project as a Case Study towards Automated Predictive Health Monitoring of Honey Bee Colonies
by Coby van Dooremalen, Zeynep N. Ulgezen, Raffaele Dall’Olio, Ugoline Godeau, Xiaodong Duan, José Paulo Sousa, Marc O. Schäfer, Alexis Beaurepaire, Pim van Gennip, Marten Schoonman, Claude Flener, Severine Matthijs, David Claeys Boúúaert, Wim Verbeke, Dana Freshley, Dirk-Jan Valkenburg, Trudy van den Bosch, Famke Schaafsma, Jeroen Peters, Mang Xu, Yves Le Conte, Cedric Alaux, Anne Dalmon, Robert J. Paxton, Anja Tehel, Tabea Streicher, Daniel S. Dezmirean, Alexandru I. Giurgiu, Christopher J. Topping, James Henty Williams, Nuno Capela, Sara Lopes, Fátima Alves, Joana Alves, João Bica, Sandra Simões, António Alves da Silva, Sílvia Castro, João Loureiro, Eva Horčičková, Martin Bencsik, Adam McVeigh, Tarun Kumar, Arrigo Moro, April van Delden, Elżbieta Ziółkowska, Michał Filipiak, Łukasz Mikołajczyk, Kirsten Leufgen, Lina De Smet and Dirk C. de Graafadd Show full author list remove Hide full author list
Insects 2024, 15(1), 76; https://doi.org/10.3390/insects15010076 - 22 Jan 2024
Cited by 2 | Viewed by 4089
Abstract
Honey bee colonies have great societal and economic importance. The main challenge that beekeepers face is keeping bee colonies healthy under ever-changing environmental conditions. In the past two decades, beekeepers that manage colonies of Western honey bees (Apis mellifera) have become [...] Read more.
Honey bee colonies have great societal and economic importance. The main challenge that beekeepers face is keeping bee colonies healthy under ever-changing environmental conditions. In the past two decades, beekeepers that manage colonies of Western honey bees (Apis mellifera) have become increasingly concerned by the presence of parasites and pathogens affecting the bees, the reduction in pollen and nectar availability, and the colonies’ exposure to pesticides, among others. Hence, beekeepers need to know the health condition of their colonies and how to keep them alive and thriving, which creates a need for a new holistic data collection method to harmonize the flow of information from various sources that can be linked at the colony level for different health determinants, such as bee colony, environmental, socioeconomic, and genetic statuses. For this purpose, we have developed and implemented the B-GOOD (Giving Beekeeping Guidance by computational-assisted Decision Making) project as a case study to categorize the colony’s health condition and find a Health Status Index (HSI). Using a 3-tier setup guided by work plans and standardized protocols, we have collected data from inside the colonies (amount of brood, disease load, honey harvest, etc.) and from their environment (floral resource availability). Most of the project’s data was automatically collected by the BEEP Base Sensor System. This continuous stream of data served as the basis to determine and validate an algorithm to calculate the HSI using machine learning. In this article, we share our insights on this holistic methodology and also highlight the importance of using a standardized data language to increase the compatibility between different current and future studies. We argue that the combined management of big data will be an essential building block in the development of targeted guidance for beekeepers and for the future of sustainable beekeeping. Full article
(This article belongs to the Special Issue Healthy and Sustainable Beekeeping)
Show Figures

Figure 1

14 pages, 4431 KB  
Article
The Response of the Honey Bee Gut Microbiota to Nosema ceranae Is Modulated by the Probiotic Pediococcus acidilactici and the Neonicotinoid Thiamethoxam
by Thania Sbaghdi, Julian R. Garneau, Simon Yersin, Frédérique Chaucheyras-Durand, Michel Bocquet, Anne Moné, Hicham El Alaoui, Philippe Bulet, Nicolas Blot and Frédéric Delbac
Microorganisms 2024, 12(1), 192; https://doi.org/10.3390/microorganisms12010192 - 18 Jan 2024
Cited by 11 | Viewed by 3294
Abstract
The honey bee Apis mellifera is exposed to a variety of biotic and abiotic stressors, such as the highly prevalent microsporidian parasite Nosema (Vairimorpha) ceranae and neonicotinoid insecticides. Both can affect honey bee physiology and microbial gut communities, eventually reducing its lifespan. [...] Read more.
The honey bee Apis mellifera is exposed to a variety of biotic and abiotic stressors, such as the highly prevalent microsporidian parasite Nosema (Vairimorpha) ceranae and neonicotinoid insecticides. Both can affect honey bee physiology and microbial gut communities, eventually reducing its lifespan. They can also have a combined effect on the insect’s survival. The use of bacterial probiotics has been proposed to improve honey bee health, but their beneficial effect remains an open question. In the present study, western honey bees were experimentally infected with N. ceranae spores, chronically exposed to the neonicotinoid thiamethoxam, and/or supplied daily with the homofermentative bacterium Pediococcus acidilactici MA18/5M thought to improve the honey bees’ tolerance to the parasite. Deep shotgun metagenomic sequencing allowed the response of the gut microbiota to be investigated with a taxonomic resolution at the species level. All treatments induced significant changes in honey bee gut bacterial communities. Nosema ceranae infection increased the abundance of Proteus mirabilis, Frischella perrara, and Gilliamella apicola and reduced the abundance of Bifidobacterium asteroides, Fructobacillus fructosus, and Lactobacillus spp. Supplementation with P. acidilactici overturned some of these alterations, bringing back the abundance of some altered species close to the relative abundance found in the controls. Surprisingly, the exposure to thiamethoxam also restored the relative abundance of some species modulated by N. ceranae. This study shows that stressors and probiotics may have an antagonistic impact on honey bee gut bacterial communities and that P. acidilactici may have a protective effect against the dysbiosis induced by an infection with N. ceranae. Full article
(This article belongs to the Section Parasitology)
Show Figures

Figure 1

28 pages, 5774 KB  
Article
Processing of the 3C/D Region of the Deformed Wing Virus (DWV)
by Carina Maria Reuscher, Sandra Barth, Fiona Gockel, Anette Netsch, Kerstin Seitz, Till Rümenapf and Benjamin Lamp
Viruses 2023, 15(12), 2344; https://doi.org/10.3390/v15122344 - 29 Nov 2023
Cited by 2 | Viewed by 2187
Abstract
The deformed wing virus (DWV) belongs to the genus Iflavirus and the family Iflaviridae within the order Picornavirales. It is an important pathogen of the Western honey bee, Apis mellifera, causing major losses among honey bee colonies in association with the [...] Read more.
The deformed wing virus (DWV) belongs to the genus Iflavirus and the family Iflaviridae within the order Picornavirales. It is an important pathogen of the Western honey bee, Apis mellifera, causing major losses among honey bee colonies in association with the ectoparasitic mite Varroa destructor. Although DWV is one of the best-studied insect viruses, the mechanisms of viral replication and polyprotein processing have been poorly studied in the past. We investigated the processing of the protease-polymerase region at the C-terminus of the polyprotein in more detail using recombinant expression, novel serological reagents, and virus clone mutagenesis. Edman degradation of purified maturated polypeptides uncovered the C- and N-termini of the mature 3C-like (3CL) protease and RNA-dependent RNA polymerase (3DL, RdRp), respectively. Autocatalytic processing of the recombinant DWV 3CL protease occurred at P1 Q2118 and P1′ G2119 (KPQ/GST) as well as P1 Q2393 and P1′ S2394 (HAQ/SPS) cleavage sites. New monoclonal antibodies (Mab) detected the mature 3CL protease with an apparent molecular mass of 32 kDa, mature 3DL with an apparent molecular mass of 55 kDa as well as a dominant 3CDL precursor of 90 kDa in DWV infected honey bee pupae. The observed pattern corresponds well to data obtained via recombinant expression and N-terminal sequencing. Finally, we were able to show that 3CL protease activity and availability of the specific protease cleavage sites are essential for viral replication, protein synthesis, and establishment of infection using our molecular clone of DWV-A. Full article
(This article belongs to the Section Invertebrate Viruses)
Show Figures

Figure 1

Back to TopTop