Sign in to use this feature.

Years

Between: -

Subjects

remove_circle_outline
remove_circle_outline
remove_circle_outline
remove_circle_outline
remove_circle_outline
remove_circle_outline
remove_circle_outline
remove_circle_outline
remove_circle_outline

Journals

remove_circle_outline
remove_circle_outline
remove_circle_outline
remove_circle_outline
remove_circle_outline
remove_circle_outline
remove_circle_outline
remove_circle_outline
remove_circle_outline
remove_circle_outline
remove_circle_outline
remove_circle_outline
remove_circle_outline
remove_circle_outline
remove_circle_outline

Article Types

Countries / Regions

remove_circle_outline
remove_circle_outline
remove_circle_outline
remove_circle_outline
remove_circle_outline
remove_circle_outline
remove_circle_outline

Search Results (505)

Search Parameters:
Keywords = weak instruments

Order results
Result details
Results per page
Select all
Export citation of selected articles as:
40 pages, 2633 KB  
Article
Exploring Educational Leadership Orientations Through Survey-Based Pattern Analysis: Digital Transformation and Leadership Self-Concept in Primary Education Teachers
by Alexandra Ntavlourou, Hera Antonopoulou and Constantinos Halkiopoulos
Sustainability 2026, 18(3), 1555; https://doi.org/10.3390/su18031555 (registering DOI) - 3 Feb 2026
Abstract
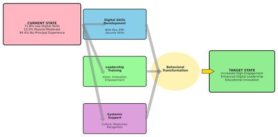
The digital transformation of education demands a comprehensive understanding of how leadership orientations and digital competencies intersect among educators. This exploratory cross-sectional study examined associations between self-reported leadership orientations, digital skills, and organizational readiness for innovation among 71 primary school teachers in Western [...] Read more.
The digital transformation of education demands a comprehensive understanding of how leadership orientations and digital competencies intersect among educators. This exploratory cross-sectional study examined associations between self-reported leadership orientations, digital skills, and organizational readiness for innovation among 71 primary school teachers in Western Attica, Greece. Using the Multifactor Leadership Questionnaire (MLQ Form-5x) adapted for respondents without administrative roles, we measured leadership self-concept—teachers’ preferences and tendencies regarding leadership—rather than enacted behaviors. This distinction is critical given that 94.4% of participants lacked principal experience; thus, responses reflect aspirational orientations rather than observed behavioral patterns. Descriptive profiling approaches, including K-means clustering and multinomial logistic regression, identified three tentative response pattern groupings: Passive-Moderate (53.5%), Balanced-Active (33.8%), and High-Engagement (12.7%), with observed multivariate differences. After reverse-coding the passive-avoidant items, transformational leadership showed the highest mean score (M = 4.33), followed by passive-avoidant (M = 4.15; reflecting low endorsement of avoidant behaviors) and transactional (M = 3.91). Transformational leadership demonstrated acceptable internal consistency (α = 0.783), while transactional (α = 0.583) and passive-avoidant (α = 0.617) scales showed lower reliability, warranting cautious interpretation. Critical competency gaps emerged in professional digital domains—particularly web development (22.5% deficit) and administrative systems (18.3% deficit)—despite a surplus in consumer technologies such as social media (−29.6%), revealing an ‘aspirational gap’ between leadership self-concept and digital readiness—technology familiarity does not automatically translate to digital leadership capability. Digital skills showed the strongest association with profile membership, with each additional skill associated with a 32–67% increase in the odds of membership in more engaged profiles. These findings suggest digital competency development may be associated with leadership orientation patterns, though the cross-sectional design precludes causal inference. Methodological limitations—including lower scale reliability, weak cluster separation (silhouette = 0.150), and modest sample size—require that findings be interpreted as hypothesis-generating rather than definitive. This work offers preliminary insights relevant to SDG4 (Quality Education) regarding heterogeneity in leadership orientation among primary educators, while highlighting the need for culturally validated instruments and for replication with larger samples. Full article
Show Figures

Figure 1

28 pages, 973 KB  
Article
Mapping Global Green Transformation: Integrating OECD Green Growth Indicators into a Composite Policy-Innovation Index
by Yavuz Selim Balcioglu, Ceren Cubukcu Cerasi, Arzu Kilitci Calayir and Ayse Bilgen
Sustainability 2026, 18(3), 1513; https://doi.org/10.3390/su18031513 - 2 Feb 2026
Abstract
Measuring national progress toward green transformation remains challenging due to fragmented assessment frameworks. This study develops and validates a Green Transformation Index that captures the capacity for sustainability transitions by integrating resource efficiency, innovation systems, and policy instruments. Using OECD Green Growth Indicators [...] Read more.
Measuring national progress toward green transformation remains challenging due to fragmented assessment frameworks. This study develops and validates a Green Transformation Index that captures the capacity for sustainability transitions by integrating resource efficiency, innovation systems, and policy instruments. Using OECD Green Growth Indicators covering 58 economies from 2017 to 2025, we construct a composite index from 47 standardized indicators organized into three theoretically grounded dimensions. The GTI measures transformation capacity through innovation investment and policy frameworks rather than environmental outcomes. Results reveal substantial heterogeneity in transformation capacity with a Gini coefficient of 0.283, indicating persistent global inequality. Temporal analysis identifies a three-phase trajectory: consolidation from 2017 to 2019, acceleration during 2021 to 2023 driven by green recovery investments, and marked reversal in 2024 to 2025, highlighting vulnerability to economic shocks. Cluster analysis identifies four distinct pathways: innovation-driven, balanced integration, resource-first, and policy-led approaches. Critical findings show only 19 percent of countries demonstrate strong coordination between innovation investments and policy instruments, revealing significant governance fragmentation. Validation tests confirm the index effectively measures innovation capacity but shows weak correlation with emissions outcomes, underscoring the distinction between transformation inputs and environmental performance. Full article
(This article belongs to the Special Issue Green Innovation, Circular Economy and Sustainability Transition)
29 pages, 12706 KB  
Article
Feasibility and Optimization Analysis of Discrete-Wavelength DOAS for NO2 Retrieval Based on TROPOMI and EMI-II Observations
by Runze Song, Liang Xi, Haijin Zhou, Yi Zeng and Fuqi Si
Remote Sens. 2026, 18(3), 481; https://doi.org/10.3390/rs18030481 - 2 Feb 2026
Abstract
High-spectral-resolution retrievals of nitrogen dioxide (NO2) provide detailed atmospheric absorption information, but they usually involve large data volume, low computational efficiency, and complex instrument requirements. To address these limitations, we employ a low-spectral-information retrieval strategy for fast atmospheric monitoring. In this [...] Read more.
High-spectral-resolution retrievals of nitrogen dioxide (NO2) provide detailed atmospheric absorption information, but they usually involve large data volume, low computational efficiency, and complex instrument requirements. To address these limitations, we employ a low-spectral-information retrieval strategy for fast atmospheric monitoring. In this study, the Discrete-Wavelength Differential Optical Absorption Spectroscopy (DWDOAS) technique is applied by selecting 14 representative wavelength samples in the 420–450 nm window. Multiple wavelength–resolution configurations are constructed and quantitatively assessed using an entropy-weighting scheme to identify the optimal setup. Using TROPOspheric Monitoring Instrument (TROPOMI) and Environmental Trace Gases Monitoring Instrument (EMI-II) measurements as case studies, we show that at a spectral resolution of ~2 nm, DWDOAS-derived NO2 vertical column density (VCD) are highly consistent with those from conventional DOAS retrievals (correlation coefficient R > 0.7) and exhibit relative differences of approximately ±30%. Monte Carlo simulations further demonstrate method robustness, yielding mean uncertainties below 2 × 1014 molecules·cm−2. The results indicate that DWDOAS effectively suppresses high-frequency spectral noise while preserving key differential absorption structures, thereby achieving a favorable trade-off between information retention and noise robustness. Nevertheless, increased retrieval uncertainty is observed under low-NO2 background conditions or strong aerosol loading, which reduces sensitivity to weak absorption features. Overall, this study confirms that reliable NO2 retrieval performance can be maintained while substantially reducing spectral information requirements, offering practical implications for low-resolution spectrometer design, onboard data compression, and rapid, wide-area atmospheric trace-gas monitoring. Full article
(This article belongs to the Section Atmospheric Remote Sensing)
Show Figures

Figure 1

25 pages, 1383 KB  
Article
Diagnosis of Multiscalar Prospective Planning in Santa Marta: Gaps and Opportunities for Coastal-Marine Governance
by Zully David Hoyos, Seweryn Zielinski and Celene Milanes Batista
Water 2026, 18(3), 359; https://doi.org/10.3390/w18030359 - 30 Jan 2026
Viewed by 212
Abstract
Land-use planning in Latin American coastal cities faces the challenge of integrating visions of the future with multiscale approaches amid high socio-environmental pressure. Using a mixed methodology that included documentary and comparative analysis of regulatory and planning instruments, workshops with experts, and evaluation [...] Read more.
Land-use planning in Latin American coastal cities faces the challenge of integrating visions of the future with multiscale approaches amid high socio-environmental pressure. Using a mixed methodology that included documentary and comparative analysis of regulatory and planning instruments, workshops with experts, and evaluation matrices, this article analyzes the prospective and multiscale capabilities of the 2020–2032 Land Use Plan for the district of Santa Marta. This study provides a methodological and applied novelty by integrating, for the first time in this context, a dual analytical framework that simultaneously assesses the quality of the prospective dimension and the degree of multi-scalar articulation in coastal spatial planning. The study area is a strategic coastal territory exposed to environmental, urban, and socio-ecological pressures. The results reveal limitations in integrating future scenarios, polycentric governance, and adaptive coastal management, as well as a weak prospective approach limited to short time horizons, without constructed scenarios or early warning systems. At the same time, there is fragmented multiscale coordination between the local, regional, and national levels. These limitations partly explain the socio-environmental conflicts identified, particularly at the land-sea interface, where there is an apparent disconnect between urban planning and coastal management. On the other hand, significant progress has been made in the biophysical and social characterization of the territory. Our analysis generated specific knowledge for fast-growing intermediate cities, a critical type of coastal settlement, but less studied than large metropolises. The study provides a replicable framework for other seaside towns in the region. The study concludes that overcoming these gaps requires systematically incorporating forward-looking instruments and strengthening multilevel governance mechanisms. To this end, it summarizes lessons learned for more adaptive, resilient territorial planning in coastal contexts. Full article
(This article belongs to the Special Issue Coastal and Marine Governance and Protection, 2nd Edition)
Show Figures

Figure 1

22 pages, 4027 KB  
Article
Indoor–Outdoor Particulate Matter Monitoring in a University Building: A Pilot Study Using Low-Cost Sensors
by Mare Srbinovska, Vesna Andova, Aleksandra Krkoleva Mateska, Maja Celeska Krstevska, Maksim Panovski, Ilija Mizhimakoski and Mia Darkovska
Sustainability 2026, 18(3), 1385; https://doi.org/10.3390/su18031385 - 30 Jan 2026
Viewed by 139
Abstract
Sustainable management of indoor and outdoor air quality is essential for protecting public health, enhancing well-being, and supporting resilient urban environments. Low-cost air quality sensors enable continuous, real-time monitoring of key pollutants and, when combined with data analytics, provide scalable and cost-effective insights [...] Read more.
Sustainable management of indoor and outdoor air quality is essential for protecting public health, enhancing well-being, and supporting resilient urban environments. Low-cost air quality sensors enable continuous, real-time monitoring of key pollutants and, when combined with data analytics, provide scalable and cost-effective insights for smart building operation and environmental decision-making. This pilot study evaluates an indoor–outdoor air quality monitoring system deployed at the Faculty of Electrical Engineering and Information Technologies in Skopje, with a focus on: (i) PM2.5 and PM10 concentrations and their relationship with meteorological conditions and human occupancy; (ii) sensor responsiveness and reliability in an educational setting; and (iii) implications for sustainable building operation. From January to March 2025, two indoor sensors (a classroom and a faculty hall) and two outdoor rooftop sensors continuously measured PM2.5 and PM10 at one-minute intervals. All sensors were calibrated against a reference instrument prior to deployment, while meteorological data were obtained from a nearby station. Time-series analysis, Pearson correlation, and multiple regression were applied. Indoor particulate levels varied strongly with occupancy and ventilation status, whereas outdoor concentrations showed weak to moderate correlations with meteorological variables, particularly atmospheric pressure. Moderate correlations between indoor and outdoor PM suggest partial pollutant infiltration. Overall, this pilot study demonstrates the feasibility of low-cost sensors for long-term monitoring in educational buildings and highlights the need for adaptive, context-aware ventilation strategies to reduce indoor exposure. Full article
(This article belongs to the Section Air, Climate Change and Sustainability)
Show Figures

Figure 1

23 pages, 2787 KB  
Article
Participatory Geographic Information Systems and the CFS-RAI: Experience from the FBC-UPM-FESBAL
by Mayerly Roncancio-Burgos, Irely Joelia Farías Estrada, Cristina Velilla-Lucini and Carmen Marín-Ferrer
Sustainability 2026, 18(3), 1232; https://doi.org/10.3390/su18031232 - 26 Jan 2026
Viewed by 132
Abstract
This paper analyzes the implementation of the Geoportal SIG FESBAL–UPM, a Participatory Geographic Information System (PGIS) developed within the Master’s and Doctorate programs in Rural Development Project Planning and Sustainable Management at UPM. The study introduces a model integrated with Project-Based Learning (PBL), [...] Read more.
This paper analyzes the implementation of the Geoportal SIG FESBAL–UPM, a Participatory Geographic Information System (PGIS) developed within the Master’s and Doctorate programs in Rural Development Project Planning and Sustainable Management at UPM. The study introduces a model integrated with Project-Based Learning (PBL), the Working With People (WWP) framework, and the CFS-RAI principles to address challenges in responsible food systems. The geoportal designed to be applied at the Food Bank–UPM Chair–FESBAL, acts as an innovative instrument for participation among the different stakeholders enabling the spatialization and analysis of data across social, environmental, and governance dimensions. Functionally, it offers a robust foundation for evidence-based decision-making, systematizes geographic information, and visualizes data via the web, supporting research, training, and community engagement actions. Furthermore, this study details the specific projects and activities developed under the three involved action lines: research, training, and community engagement, identifying strengths and weaknesses in each. The findings affirm that this participatory approach ensures that the proposed solutions are aligned with local needs and priorities, increasing the sustainability and long-term success of the projects implemented through the geoportal. Full article
Show Figures

Figure 1

23 pages, 1761 KB  
Article
“I Know That Clinic Isn’t Meant for Me”: Barriers to Primary Health Care for Adults with Physical Disabilities in Rural Ethiopia—A Critical Disability Theory Perspective
by Addisu Taye Abate, Lenora Duhn, Rosemary Wilson and Pilar Camargo-Plazas
Disabilities 2026, 6(1), 12; https://doi.org/10.3390/disabilities6010012 - 23 Jan 2026
Viewed by 144
Abstract
Access to health care is a fundamental human right established in various legal frameworks worldwide. However, increasing evidence indicates that individuals with physical disabilities in rural Ethiopia continue to face barriers and disparities in accessing health care, leading to unmet needs and worsening [...] Read more.
Access to health care is a fundamental human right established in various legal frameworks worldwide. However, increasing evidence indicates that individuals with physical disabilities in rural Ethiopia continue to face barriers and disparities in accessing health care, leading to unmet needs and worsening health. Guided by Critical Disability Theory and Intersectionality Theory, this instrumental case study explored the barriers to accessing primary health care (PHC) for adults with physical disabilities in rural Ethiopia and examined how disability intersects with poverty, gender, and rurality to shape exclusion. Following purposeful sampling, we conducted 14 interviews and one focus group discussion (n = 7) with adults with physical disabilities, supplemented by PHC facility infrastructure observation. Using reflexive thematic analysis, we identified intersecting barriers across four domains: physical and environmental barriers, socioeconomic marginalization, socio-cultural stigma and attitudinal barriers, and systemic weaknesses in health service delivery. This revealed that disability-related barriers are rooted in structural ableism and intersecting inequities, underscoring the urgent need for inclusive policies and disability-inclusive practices. Such practices include enforcing accessibility standards, expanding community-based health insurance to cover disability-specific needs, supporting transportation, and providing disability-specific training for health professionals. Implementing these practices is essential to advancing disability rights and ensuring equitable health access in Ethiopia. Full article
Show Figures

Figure 1

20 pages, 592 KB  
Review
Detection of Feigned Impairment of the Shoulder Due to External Incentives: A Comprehensive Review
by Nahum Rosenberg
Diagnostics 2026, 16(2), 364; https://doi.org/10.3390/diagnostics16020364 - 22 Jan 2026
Viewed by 356
Abstract
Background: Feigned restriction of shoulder joint movement for secondary gain is clinically relevant and may misdirect care, distort disability determinations, and inflate system costs. Distinguishing feigning from structural pathology and from functional or psychosocial presentations is difficult because pain is subjective, performance varies, [...] Read more.
Background: Feigned restriction of shoulder joint movement for secondary gain is clinically relevant and may misdirect care, distort disability determinations, and inflate system costs. Distinguishing feigning from structural pathology and from functional or psychosocial presentations is difficult because pain is subjective, performance varies, and no single sign or test is definitive. This comprehensive review hypothesizes that the systematic integration of clinical examination, objective biomechanical and neurophysiological testing, and emerging technologies can substantially improve detection accuracy and provide defensible medicolegal documentation. Methods: PubMed and reference lists were searched within a prespecified time frame (primarily 2015–2025, with foundational earlier works included when conceptually essential) using terms related to shoulder movement restriction, malingering/feigning, symptom validity, effort testing, functional assessment, and secondary gain. Evidence was synthesized narratively, emphasizing objective or semi-objective quantification of motion and effort (goniometry, dynamometry, electrodiagnostics, kinematic sensing, and imaging). Results: Detection is best approached as a stepwise, multidimensional evaluation. First-line clinical assessment focuses on reproducible incongruence: non-anatomic patterns, internal inconsistencies, distraction-related improvement, and mismatch between claimed disability and observed function. Repeated examinations and documentation strengthen inference. Instrumented strength testing improves quantification beyond manual testing but remains effort-dependent; repeat-trial variability and atypical agonist–antagonist co-activation can indicate submaximal performance without proving intent. Imaging primarily tests plausibility by confirming lesions or highlighting discordance between claimed limitation and minimal pathology, while recognizing that normal imaging does not exclude pain. Diagnostic anesthetic injections and electrodiagnostics can clarify pain-mediated restriction or exclude neuropathic weakness but require cautious interpretation. Motion capture and inertial sensors can document compensatory strategies and context-dependent normalization, yet validated standalone thresholds are limited. Conclusions: Feigned shoulder impairment cannot be confirmed by any single test. The desirable strategy combines structured assessment of inconsistencies with objective biomechanical and neurophysiologic measurements, interpreted within the whole clinical context and rigorously documented; however, prospective validation is still needed before routine implementation. Full article
Show Figures

Figure 1

17 pages, 2599 KB  
Article
Performance of the Sardinia Radio Telescope Using the Dual-Polarized Cryogenic C-Low Receiver in the 4.2–5.6 GHz Frequency Band
by Luca Schirru, Elise Egron, Adelaide Ladu, Francesco Gaudiomonte, Alessandro Attoli, Alessandro Cabras, Giuseppe Carboni, Francesca Loi, Paolo Marchegiani, Marco Marongiu, Sara Mulas, Matteo Murgia, Mauro Pili, Alberto Pellizzoni, Sergio Poppi, Fabio Schirru and Valentina Vacca
Sensors 2026, 26(2), 698; https://doi.org/10.3390/s26020698 - 21 Jan 2026
Viewed by 172
Abstract
The Sardinia Radio Telescope (SRT) is an Italian antenna utilized for scientific research in the field of radio astronomy across a broad frequency range from 300 MHz to 116 GHz. Among the various cryogenic receivers installed on SRT, the dual-polarized C-Low receiver operates [...] Read more.
The Sardinia Radio Telescope (SRT) is an Italian antenna utilized for scientific research in the field of radio astronomy across a broad frequency range from 300 MHz to 116 GHz. Among the various cryogenic receivers installed on SRT, the dual-polarized C-Low receiver operates within the frequency range of 4.2–5.6 GHz, which is the lower portion of the well-known C-band, and is installed at the Gregorian focus of the telescope. This article presents a general description of the design of the receiver, highlighting its signal acquisition chain, which conditions weak signals from the sky for transmission to the digital back-end, responsible for data processing. An analysis of the radio-frequency interference environment affecting scientific observations is also presented, together with the adopted mitigation strategies. Finally, we report the results of the characterization tests performed with the C-Low receiver at SRT, focusing on the pointing accuracy model, gain-curve calibration, focus-curve calibration, and beam-shape analysis. The results of these characterization tests demonstrate the performance and accuracy of the C-Low receiver, providing a reference for future observations and instrumentation improvements. Full article
(This article belongs to the Section Physical Sensors)
Show Figures

Figure 1

31 pages, 3039 KB  
Article
Digital Learning Hubs: Evaluating Their Role in Fostering Complex and Computational Thinking
by Inés Alvarez-Icaza, Luis Magdiel Oliva-Córdova, Rasikh Tariq and José Luis Martín-Núñez
Future Internet 2026, 18(1), 55; https://doi.org/10.3390/fi18010055 - 19 Jan 2026
Viewed by 221
Abstract
Digital Learning Hubs and educational repositories are key tools to offer innovative educational experiences in the context of the digital transformation of education. However, their evaluation has often been approached from fragmented perspectives, limiting a comprehensive understanding of their role as integrated digital [...] Read more.
Digital Learning Hubs and educational repositories are key tools to offer innovative educational experiences in the context of the digital transformation of education. However, their evaluation has often been approached from fragmented perspectives, limiting a comprehensive understanding of their role as integrated digital learning ecosystems. This study aimed to evaluate the functionalities, usability, and accessibility of 25 digital platforms through 1519 observations, conceiving these dimensions as interconnected components for supporting the development of complex and computational thinking, and testing five hypotheses related to their performance. A quantitative descriptive–correlational approach was employed for the study. Internal and external functionalities were assessed using a specifically designed instrument, while usability was analyzed according to ISO 9241: Ergonomics of human–system interaction (efficiency, effectiveness, and user satisfaction), and accessibility was evaluated based on WCAG 2.1 standards. The results showed that platforms with higher scores in internal functionalities, particularly personalization and evaluation, exhibited a positive correlation with higher usability metrics, including efficiency and user satisfaction. Accessibility limitations and weaknesses in external functionalities were identified as relevant factors affecting platform performance, with recurring shortcomings in Operable and Understandable. In addition, the availability of courses explicitly focused on complex and computational thinking revealed a gap in specialized training within the analyzed platforms. From a research perspective, this study contributes by providing a multi-criteria evaluation framework and comparative empirical evidence that clarifies the relationships between platform functionality, usability, accessibility, and the development of complex and computational thinking. These findings support developing a Digital Learning Hub as balanced, robust, and evidence informed digital learning ecosystems. Full article
Show Figures

Graphical abstract

17 pages, 5408 KB  
Article
Investigating Color as a Non-Destructive Indicator of Strength Loss in High Tensile Nylon 6,6 Webbings
by Nilesh Rajendran, David Eisenberg, Brady J. Clapsaddle, Girish Srinivas and Emiel DenHartog
Textiles 2026, 6(1), 13; https://doi.org/10.3390/textiles6010013 - 18 Jan 2026
Viewed by 145
Abstract
High-performance nylon 6,6 webbings used in critical applications degrade under solar exposure, necessitating reliable methods to assess their residual strength non-destructively. This study investigates the feasibility of using instrumental color change as a predictive indicator for the loss of breaking strength. Four colors [...] Read more.
High-performance nylon 6,6 webbings used in critical applications degrade under solar exposure, necessitating reliable methods to assess their residual strength non-destructively. This study investigates the feasibility of using instrumental color change as a predictive indicator for the loss of breaking strength. Four colors of nylon 6,6 webbings were subjected to accelerated xenon-arc solar weathering for up to 15 days. The resulting color change was quantified using both the CIELab and CIEDE2000 formulas, and residual breaking strength was measured following ASTM D6775. A regression analysis was performed to correlate these properties. The results demonstrate that a strong predictive relationship exists, but its efficacy is highly color-dependent. Webbing with high initial chroma, namely tan (R2 = 0.889) and navy (R2 = 0.817), showed a strong correlation between color change and strength loss. In contrast, the models for low-chroma black and white webbings were weak and unreliable. Furthermore, the simpler CIELab (ΔE*ab) formula provided slightly more accurate predictions than the more complex CIEDE2000 (ΔE*00) metric. It is concluded that colorimetry can be a viable non-destructive tool for predicting mechanical degradation, but its application is limited to specific high-chroma materials, precluding a universal model based entirely on colorimetry. Full article
Show Figures

Figure 1

16 pages, 1371 KB  
Article
Large Language Model-Assisted Point-in-Time Interpretation of Advanced Hemodynamics in Liver Transplant Recipients: A Pilot Evaluation of Content Quality and Safety
by Selma Kahyaoglu, Abdullah Kaygisiz, Izzet Alatli, Ayse Isik Boyaci, Emre Aray, Serkan Tulgar and Deniz Balci
J. Clin. Med. 2026, 15(2), 716; https://doi.org/10.3390/jcm15020716 - 15 Jan 2026
Viewed by 264
Abstract
Background: Large language models (LLMs) are increasingly used in clinical medicine, yet their ability to interpret advanced intraoperative hemodynamic monitoring—particularly in the context of liver transplantation—remains largely unexplored. In this proof-of-concept study, we evaluated ChatGPT’s capacity to interpret multimodal hemodynamic data derived from [...] Read more.
Background: Large language models (LLMs) are increasingly used in clinical medicine, yet their ability to interpret advanced intraoperative hemodynamic monitoring—particularly in the context of liver transplantation—remains largely unexplored. In this proof-of-concept study, we evaluated ChatGPT’s capacity to interpret multimodal hemodynamic data derived from both standard anesthesia monitoring and the PiCCO system. The study also employed a structured assessment instrument (ARQuAT), adapted through a Delphi-based process to evaluate LLM-generated clinical interpretations. Methods: Ten key surgical–hemodynamic phases of liver transplantation were identified using a modified Delphi approach to capture the major physiological transitions of the procedure. Sequential screenshots representing these phases were obtained from five liver transplant recipients, yielding a total of 50 images. Each screenshot, along with standardized clinical background information, was submitted to ChatGPT. Five expert anesthesiologists independently assessed the model’s responses using the modified ARQuAT tool, which includes six content-quality domains (Accuracy, Up-to-dateness, Contextual Consistency, Clinical Usability, Trustworthiness, Clarity) and a separate catastrophic Risk item. Descriptive statistics were calculated for domain-level performance. Inter-rater reliability (Kendall’s W) and internal consistency (Cronbach’s alpha, McDonald’s omega) were also analyzed. All statistical analyses and visualizations were performed using NumIQO. Results: ChatGPT demonstrated consistently high performance across all content-quality domains, with median scores ranging from 4.6 to 4.8 and more than 90% of all ratings classified as satisfactory. Lower scores appeared only in a small subset of frames associated with abrupt hemodynamic changes and did not indicate a recurring weakness in any specific domain. Catastrophic Risk exhibited a pronounced floor effect, with 86% of ratings scored as 0 and only three isolated high-risk assessments across the dataset. Internal consistency of the six ARQuAT content domains was excellent, while inter-rater agreement was modest, reflecting ceiling effects and tied ratings among evaluators. Conclusions: ChatGPT generated clinically acceptable, contextually aligned interpretations of complex intraoperative hemodynamic data in liver transplant recipients, with minimal evidence of unsafe recommendations. These findings suggest preliminary promise for LLM-assisted interpretation of advanced monitoring, while underscoring the need for future studies involving larger datasets, dynamic physiological inputs, and expanded evaluator groups. The reliability characteristics observed also provide initial support for further refinement and broader validation of the Delphi-derived ARQuAT framework. Full article
(This article belongs to the Special Issue Innovations in Perioperative Anesthesia and Intensive Care)
Show Figures

Figure 1

41 pages, 2683 KB  
Article
Multilevel Governance of Urban Climate Adaptation in the European Union: An Overview
by Grazia Brunetta and Martina Caputo
Urban Sci. 2026, 10(1), 50; https://doi.org/10.3390/urbansci10010050 - 14 Jan 2026
Viewed by 289
Abstract
Europe is warming faster than the global average, making climate change adaptation a central concern for urban policy and planning. This article develops and applies an analytical framework to assess the maturity of multilevel adaptation governance across European Union Member States as of [...] Read more.
Europe is warming faster than the global average, making climate change adaptation a central concern for urban policy and planning. This article develops and applies an analytical framework to assess the maturity of multilevel adaptation governance across European Union Member States as of 2025. Governance is operationalised through eight dimensions: (i) National Adaptation Strategies/Plans; (ii) Regional Adaptation Plans; (iii) Local Adaptation Plans; (iv) Sectoral Adaptation Plans; (v) integration in National Urban Policies; (vi) adaptive content in Long-Term Strategies; (vii) adaptation relevance in climate laws; and (viii) participation in the Covenant of Mayors. The results reveal pronounced heterogeneity: many Member States have up-to-date national strategies but display incomplete territorial diffusion, weak legal anchoring, or limited urban policy standards. By linking auditable rules to urban-facing instruments, this study offers a practical tool for benchmarking governance capacities, prioritising reforms, and tracking progress towards integrated, multilevel adaptation systems that support resilient urban development across the European Union. Full article
Show Figures

Figure 1

13 pages, 254 KB  
Article
Skeletal Muscle Strength in Patients on the Heart Transplant Waiting List: Are There Any Associations with Instrumental Examination Data?
by Alexey N. Sumin, Anna V. Shcheglova, Darya P. Golubovskaya, Yaroslav I. Bryukhanov, Darina N. Fedorova, Maria I. Anchkova and Tamara B. Pecherina
J. Clin. Med. 2026, 15(2), 665; https://doi.org/10.3390/jcm15020665 - 14 Jan 2026
Viewed by 110
Abstract
Background: Peripheral muscle dysfunction in chronic heart failure (CHF) potentiates hemodynamic insufficiency through neuroendocrine activation and deterioration of myocardial perfusion. Objectives: The aim of this study was to compare skeletal muscle strength in patients on the heart transplant (HT) waiting list [...] Read more.
Background: Peripheral muscle dysfunction in chronic heart failure (CHF) potentiates hemodynamic insufficiency through neuroendocrine activation and deterioration of myocardial perfusion. Objectives: The aim of this study was to compare skeletal muscle strength in patients on the heart transplant (HT) waiting list and in patients undergoing cardiac surgery and to identify associations between muscle status and clinical and instrumental parameters. Methods: This study included 152 patients divided into two groups: Group I (n = 30)—candidates for HT; Group II (n = 122)—patients undergoing cardiac surgery. A comprehensive clinical and anamnestic assessment and instrumental diagnostics were performed. Muscle status was assessed using a Lafayette MMT01165 isokinetic dynamometer (knee and foot extensor/flexor strength) and a DK 100 dynamometer (handgrip strength). Echocardiographic parameters were assessed in the study groups; in the HT group, cardiac catheterization and volumetric sphygmography data were used. Results: Group HT had a higher proportion of men (p = 0.042) and a higher revascularization rate (p ≤ 0.027) compared with Group II. Patients in Group I had enlarged left and right heart diameters and critically low left ventricular ejection fraction (LVEF) (22%; p < 0.001). Group HT showed a significant decrease in lower extremity muscle strength compared with Group II (p < 0.001). The only independent predictors of knee extensor muscle strength were echocardiographic parameters (right atrial volume index, TAPSE, and LVEF/end diastolic volume). No association was found between knee extensor strength and the strength of other muscle groups studied. Conclusions: Patients on the HT waiting list had significant lower extremity muscle weakness compared with preoperative patients. The only independent predictors of knee extensor muscle strength were echocardiographic parameters. Knee extensor muscle strength was associated only with contralateral muscle strength, but not with other muscle groups. These results will facilitate the development and evaluation of personalized rehabilitation programs for patients on the heart transplant waiting list. Full article
(This article belongs to the Special Issue Cardiac Rehabilitation: Clinical Challenges and New Insights)
18 pages, 531 KB  
Article
Digital Transformation and Supply Chain Resilience in Resource-Constrained Regions: Evidence from Central and Western China
by Yang Jiang and Jijing Hang
Sustainability 2026, 18(2), 802; https://doi.org/10.3390/su18020802 - 13 Jan 2026
Viewed by 327
Abstract
In recent years, global supply chains have become increasingly vulnerable to geopolitical tensions, pandemics, and energy crises, particularly in resource-constrained regions characterized by weak infrastructure and high transaction costs. Using panel data on A-share listed firms in China’s central and western regions from [...] Read more.
In recent years, global supply chains have become increasingly vulnerable to geopolitical tensions, pandemics, and energy crises, particularly in resource-constrained regions characterized by weak infrastructure and high transaction costs. Using panel data on A-share listed firms in China’s central and western regions from 2010 to 2022, this study examines the effect of firm-level digital transformation on supply chain resilience. We construct a digital transformation index and employ an instrumental-variable approach based on the interaction between terrain ruggedness and lagged digital transformation to address endogeneity concerns. Empirical results show that the digital transformation of enterprises has significantly enhanced the resistance and recovery capabilities of the supply chain, verifying its effectiveness in resource-constrained environments. Mechanism analyses reveal that this effect operates through increased supply chain diversification—especially customer diversification—and improved supply–demand matching enabled by more accurate demand forecasting and inventory management. Heterogeneity tests indicate that the resilience-enhancing effects are more pronounced among non-state-owned firms, manufacturing enterprises, and firms in less technology-intensive industries. Overall, our findings provide empirical support for transaction cost economics, dynamic capability theory, and the resource-based view, highlighting the strategic role of digital investment in strengthening supply chain resilience in infrastructure-constrained settings and contributing to the aims of Sustainable Development Goal 9. Full article
Show Figures

Figure 1

Back to TopTop