Exploring Educational Leadership Orientations Through Survey-Based Pattern Analysis: Digital Transformation and Leadership Self-Concept in Primary Education Teachers
Abstract
1. Introduction
- (1)
- The prevalent style of leadership used or preferred among primary teachers,
- (2)
- How sample demographics correspond to such leadership styles,
- (3)
- The status of present-day digital competency levels among teachers,
- (4)
- How do individual styles of leadership, levels of digital competency, and the effectiveness of such leadership correspond?
2. Literature Review
2.1. Conceptual Framework of Digital Leadership
2.2. ICT Integration in Educational Contexts
2.3. Digital Transformation of Educational Administration
2.4. The School Principal as Technological and Digital Leader
2.5. Characteristics and Competencies of Digital Leaders
- Establish and articulate their technology vision and the technology goals of their institutions to direct efforts related to technology integration.
- Encourage technological change in their business or organization and be their innovation advocates.
- Engage with ICTs and internet tools directly and leverage current opportunities fully to show your personal dedication to technology usage.
- Access to technological infrastructure and its constant improvement according to the demands of students and teachers to ensure appropriate material support for technology-based initiatives.
- Strengthen policies for innovation and equip oneself professionally in technology integration in educational work with a commitment to learning.
- Raising awareness concerning the usage of Information and Communication Technology and its relevance to the educational workforce.
- Offer technology-based visions to every member of the educational units to define their purposes related to technology efforts.
- Build and sustain online learning cultures that encourage innovation and continuous improvement.
- Encourage environments where technology is employed and digital resources are exploited successfully.
- Control institutions through proper technology deployment to leverage technology for administration purposes.
- Model and understand social, ethical, and legal issues related to digital technologies, ensuring responsible technology use.
2.6. Digital Skills and Competencies
2.7. Research Questions
- RQ1: What type of leadership do primary school teachers in Western Attica prefer or would prefer if they held or had held a management position?
- RQ2: Are there differences in the type of leadership depending on characteristics such as gender, age, level of education, etc.?
- RQ3: To what extent are digital skills recognized in primary school teachers in Western Attica?
- RQ4: Is there a correlation between the possession of digital skills and various characteristics of teachers, such as age, gender, etc.?
3. Materials and Methods
3.1. Research Design and Sample
Conceptual Framework: Leadership in Non-Administrative Contexts
3.2. Instrumentation
3.2.1. Instrument Adaptation and Validation
3.2.2. Digital Skills Operationalization
3.3. Data Collection and Analysis
3.4. Cluster Analysis Methodology
3.4.1. Variable Selection and Preprocessing
3.4.2. Algorithm Parameters and Implementation
3.4.3. Optimal Cluster Determination
3.4.4. Cluster Stability Validation
4. Results
4.1. Demographic Characteristics of the Sample
4.2. Leadership Style Preferences and Scale Reliability
4.3. Correlations Between Leadership Dimensions
4.4. Regression Analyses: Leadership Styles Predicting Outcomes
4.5. Digital Leadership Relationships
4.6. Demographic Comparisons
4.7. Digital Skills Assessment
4.8. Digital Skills and Leadership Effectiveness
4.9. Behavioral Cluster Analysis and Optimization
4.10. Digital Skills Distribution Across Clusters
- Digital Skills Count: 0.24 importance;
- Years of Experience: 0.19 importance;
- Employment Status: 0.16 importance;
- Education Level: 0.14 importance;
- Age: 0.15 importance;
- Gender: 0.12 importance.
5. Discussion
5.1. The Leadership Style Paradox
5.2. Digital Competency Landscape and Professional Development Needs
5.3. Cross-Sectional Behavioral Profiles
5.4. Theoretical Implications for Educational Leadership
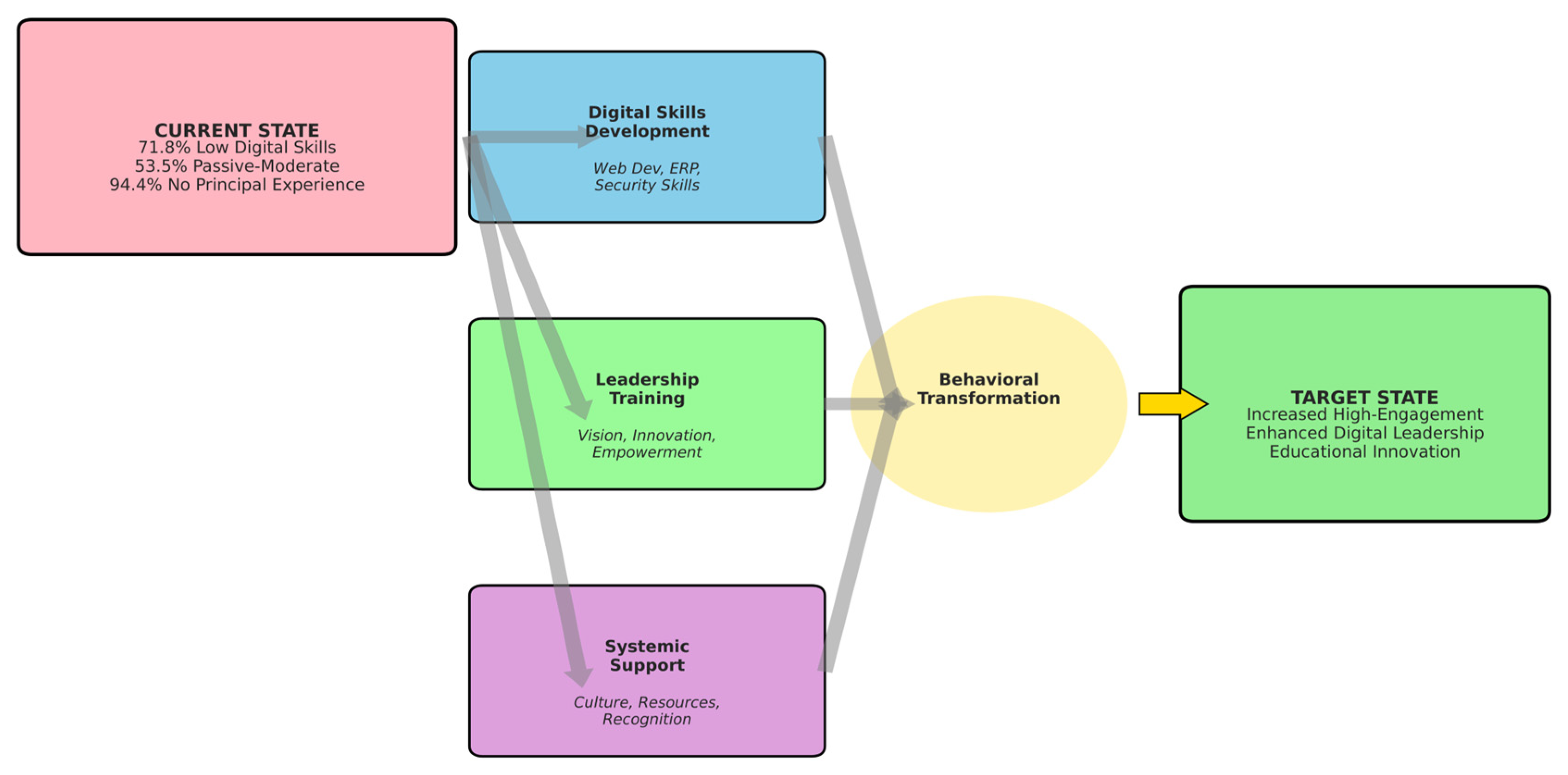
5.5. Practical Implications and Implementation Framework
5.6. Methodological Contributions and Future Directions
5.7. Limitations and Implications for Interpretation
5.8. Sustainability Implications
6. Conclusions
Supplementary Materials
Author Contributions
Funding
Institutional Review Board Statement
Informed Consent Statement
Data Availability Statement
Acknowledgments
Conflicts of Interest
References
- Granić, A. Educational technology adoption: A systematic review. Educ. Inf. Technol. 2022, 27, 9725–9744. [Google Scholar] [CrossRef]
- Asimakopoulos, G.; Antonopoulou, H.; Giotopoulos, K.; Halkiopoulos, C. Impact of Information and Communication Technologies on Democratic Processes and Citizen Participation. Societies 2025, 15, 40. [Google Scholar] [CrossRef]
- Ullah, N.; Mugahed Al-Rahmi, W.; Alzahrani, A.I.; Alfarraj, O.; Alblehai, F.M. Blockchain technology adoption in smart learning environments. Sustainability 2021, 13, 1801. [Google Scholar] [CrossRef]
- Smidt, H.J.; Jokonya, O. Factors affecting digital technology adoption by small-scale farmers in agriculture value chains (AVCs) in South Africa. Inf. Technol. Dev. 2022, 28, 558–584. [Google Scholar] [CrossRef]
- Asimakopoulos, G.; Antonopoulou, H.; Giannoukou, I.; Golfi, A.; Sataraki, I.; Halkiopoulos, C. Virtual Collaboration and E-Democracy During the Pandemic Era: Insights on Digital Engagement, Infrastructure, and Social Dynamics. Information 2025, 16, 492. [Google Scholar] [CrossRef]
- Elbanna, S.; Armstrong, L. Exploring the integration of ChatGPT in education: Adapting for the future. Manag. Sustain. Arab Rev. 2024, 3, 16–29. [Google Scholar] [CrossRef]
- Selwyn, N. The future of AI and education: Some cautionary notes. Eur. J. Educ. 2022, 57, 620–631. [Google Scholar] [CrossRef]
- Okoye, K.; Hussein, H.; Arrona-Palacios, A.; Quintero, H.N.; Ortega, L.O.P.; Sanchez, A.L.; Ortiz, E.A.; Escamilla, J.; Hosseini, S. Impact of digital technologies upon teaching and learning in higher education in Latin America: An outlook on the reach, barriers, and bottlenecks. Educ. Inf. Technol. 2023, 28, 2291–2360. [Google Scholar] [CrossRef]
- Subrahmanyam, S. The paradigm shift in leadership owing to technological development. In Leadership Paradigms and the Impact of Technology; IGI Global: New York, NY, USA, 2025; pp. 381–406. [Google Scholar] [CrossRef]
- Niță, V.; Guțu, I. The role of leadership and digital transformation in higher education students’ work engagement. Int. J. Environ. Res. Public Health 2023, 20, 5124. [Google Scholar] [CrossRef]
- Karakose, T.; Kocabas, I.; Yirci, R.; Papadakis, S.; Ozdemir, T.Y.; Demirkol, M. The development and evolution of digital leadership: A bibliometric mapping approach-based study. Sustainability 2022, 14, 16171. [Google Scholar] [CrossRef]
- Nurhas, I.; Aditya, B.R.; Jacob, D.W.; Pawlowski, J.M. Understanding the challenges of rapid digital transformation: The case of COVID-19 pandemic in higher education. Behav. Inf. Technol. 2022, 41, 2924–2940. [Google Scholar] [CrossRef]
- Mhlanga, D.; Denhere, V.; Moloi, T. COVID-19 and the key digital transformation lessons for higher education institutions in South Africa. Educ. Sci. 2022, 12, 464. [Google Scholar] [CrossRef]
- Aljanazrah, A.; Yerousis, G.; Hamed, G.; Khlaif, Z.N. Digital transformation in times of crisis: Challenges, attitudes, opportunities and lessons learned from students’ and faculty members’ perspectives. Front. Educ. 2022, 7, 1047035. [Google Scholar] [CrossRef]
- Deroncele-Acosta, A.; Palacios-Núñez, M.L.; Toribio-López, A. Digital transformation and technological innovation on higher education post-COVID-19. Sustainability 2023, 15, 2466. [Google Scholar] [CrossRef]
- Kavallari, C.; Loukis, E. The impact of COVID-19 on government digital transformation from a resource-based perspective: The case of the Greek Ministry of Education. In Proceedings of the 28th Pan-Hellenic Conference on Progress in Computing and Informatics, Athens, Greece, 13–15 December 2024; Association for Computing Machinery: New York, NY, USA, 2024; pp. 155–161. [Google Scholar] [CrossRef]
- Timotheou, S.; Miliou, O.; Dimitriadis, Y.; Sobrino, S.V.; Giannoutsou, N.; Cachia, R.; Monés, A.M.; Ioannou, A. Impacts of digital technologies on education and factors influencing schools’ digital capacity and transformation: A literature review. Educ. Inf. Technol. 2023, 28, 6695–6726. [Google Scholar] [CrossRef]
- Exarchou, V.A.; Aspridis, G.M.; Savvas, I.K. The digital transformation as a strategic policy in Greek higher education institutions. In Strategy Models in Digital Transformation; IGI Global: New York, NY, USA, 2024; pp. 99–120. [Google Scholar] [CrossRef]
- Karousiou, C. Navigating challenges in school digital transformation: Insights from school leaders in the Republic of Cyprus. Educ. Media Int. 2025, 62, 54–76. [Google Scholar] [CrossRef]
- Karagiannidis, C.; Karamatsouki, A.; Chorozidis, G. Report on smart education in Greece. In Smart Education in China and Central & Eastern European Countries; Springer Nature: Singapore, 2023; pp. 131–154. [Google Scholar] [CrossRef]
- Antonopoulou, H.; Matzavinou, P.; Giannoukou, I.; Halkiopoulos, C. Teachers’ digital leadership and competencies in primary education: A cross-sectional behavioral study. Educ. Sci. 2025, 15, 215. [Google Scholar] [CrossRef]
- Karakose, T.; Polat, H.; Tülübaş, T.; Demirkol, M. A review of the conceptual structure and evolution of digital leadership research in education. Educ. Sci. 2024, 14, 1166. [Google Scholar] [CrossRef]
- Karakose, T.; Polat, H.; Papadakis, S. Examining teachers’ perspectives on school principals’ digital leadership roles and technology capabilities during the COVID-19 pandemic. Sustainability 2021, 13, 13448. [Google Scholar] [CrossRef]
- Lin, Q. Digital leadership: A systematic literature review and future research agenda. Eur. J. Innov. Manag. 2025, 28, 2469–2488. [Google Scholar] [CrossRef]
- Avidov-Ungar, O.; Shamir-Inbal, T.; Blau, I. Typology of digital leadership roles tasked with integrating new technologies into teaching: Insights from metaphor analysis. J. Res. Technol. Educ. 2022, 54, 92–107. [Google Scholar] [CrossRef]
- Rasdiana, W.; Wiyono, B.B.; Imron, A.; Rahma, L.; Arifah, N.; Azhari, R.; Elfira; Sibula, I.; Maharmawan, M.A. Elevating teachers’ professional digital competence: Synergies of principals’ instructional e-supervision, technology leadership, and digital culture for educational excellence in the digital-savvy era. Educ. Sci. 2024, 14, 266. [Google Scholar] [CrossRef]
- Panagopoulos, N.; Karamanis, K.; Anastasiou, S. Exploring the impact of different leadership styles on job satisfaction among primary school teachers in the Achaia Region, Greece. Educ. Sci. 2023, 14, 45. [Google Scholar] [CrossRef]
- Hoque, K.E.; Raya, Z.T. Relationship between principals’ leadership styles and teachers’ behavior. Behav. Sci. 2023, 13, 111. [Google Scholar] [CrossRef] [PubMed]
- Yalçınkaya, S.; Dağlı, G.; Altınay, F.; Altınay, Z.; Kalkan, Ü. The effect of leadership styles and initiative behaviors of school principals on teacher motivation. Sustainability 2021, 13, 2711. [Google Scholar] [CrossRef]
- Parveen, K.; Tran, P.Q.B.; Kumar, T.; Shah, A.H. Impact of principal leadership styles on teacher job performance: An empirical investigation. Front. Educ. 2022, 7, 814159. [Google Scholar] [CrossRef]
- Kılınç, A.Ç.; Polatcan, M.; Savaş, G.; Er, E. How transformational leadership influences teachers’ commitment and innovative practices: Understanding the moderating role of trust in principal. Educ. Manag. Adm. Leadersh. 2024, 52, 455–474. [Google Scholar] [CrossRef]
- Sarwar, U.; Tariq, R.; Yong, Q.Z. Principals’ leadership styles and its impact on teachers’ performance at college level. Front. Psychol. 2022, 13, 919693. [Google Scholar] [CrossRef]
- Peng, B. Digital leadership: State governance in the era of digital technology. Cult. Sci. 2022, 4, 25–40. [Google Scholar] [CrossRef]
- Priharsari, D.; Abedin, B.; Burdon, S.; Clegg, S.; Clay, J. National digital strategy development: Guidelines and lesson learnt from Asia Pacific countries. Technol. Forecast. Soc. Change 2023, 196, 122855. [Google Scholar] [CrossRef]
- Gabriel, F.; Marrone, R.; Van Sebille, Y.; Kovanovic, V.; de Laat, M. Digital education strategies around the world: Practices and policies. Ir. Educ. Stud. 2022, 41, 85–106. [Google Scholar] [CrossRef]
- Mohamed Hashim, M.A.; Tlemsani, I.; Matthews, R. Higher education strategy in digital transformation. Educ. Inf. Technol. 2022, 27, 3171–3195. [Google Scholar] [CrossRef]
- Lee-Geiller, S.; Lee, T. How does digital governance contribute to effective crisis management? A case study of Korea’s response to COVID-19. Public Perform. Manag. Rev. 2022, 45, 1040–1064. [Google Scholar] [CrossRef]
- Idzi, F.M.; Gomes, R.C. Digital governance: Government strategies that impact public services. Glob. Public Policy Gov. 2022, 2, 481–496. [Google Scholar] [CrossRef]
- Dener, C.; Nii-Aponsah, H.; Ghunney, L.E.; Johns, K.D. GovTech Maturity Index: The State of Public Sector Digital Transformation; World Bank: Washington, DC, USA, 2021. [Google Scholar] [CrossRef]
- Lee, C.H.; Wang, D.; Lyu, S.; Evans, R.D.; Li, L. A digital transformation-enabled framework and strategies for public health risk response and governance: China’s experience. Ind. Manag. Data Syst. 2023, 123, 133–154. [Google Scholar] [CrossRef]
- Christina, P.; Asimina, K.; Anastasios, M.; Luca, S. Assessing school teachers’ perception of disasters: Insights from a socio-environmentally stressed Mediterranean area (Attica, Greece). Int. J. Disaster Risk Reduct. 2022, 79, 103134. [Google Scholar] [CrossRef]
- Petropoulou, A.; Antonopoulou, H.; Vlachou, A.A.; Gkintoni, E.; Halkiopoulos, C. Social–Cognitive Factors in Antisocial Behavior and School Violence: A Cross-Sectional Analysis of Greek Vocational Students. Children 2025, 12, 1647. [Google Scholar] [CrossRef] [PubMed]
- Aivazidi, M.; Michalakelis, C. Information and communication technologies in primary education: Teachers’ perceptions in Greece. Informatics 2023, 10, 57. [Google Scholar] [CrossRef]
- Bourou, A.; Papageorgiou, E. Prevalence of aggressive behavior in Greek elementary school settings from teachers’ perspectives. Behav. Sci. 2023, 13, 390. [Google Scholar] [CrossRef]
- Berkovich, I.; Hassan, T. Principals’ digital instructional leadership during the pandemic: Impact on teachers’ intrinsic motivation and students’ learning. Educ. Manag. Adm. Leadersh. 2022, 51, 817–834. [Google Scholar] [CrossRef]
- Antonopoulou, H.; Halkiopoulos, C.; Barlou, O.; Beligiannis, G. Transition from Educational Leadership to e-Leadership: A Data Analysis Report from TEI of Western Greece. Int. J. Learn. Teach. Educ. Res. 2019, 18, 238–255255. [Google Scholar] [CrossRef]
- Tanniru, M.; Peral, J. Digital leadership in education. In Effective Leadership for Overcoming ICT Challenges in Higher Education: What Faculty, Staff and Administrators Can Do to Thrive Amidst the Chaos; Emerald Publishing Limited: Leeds, UK, 2021; pp. 73–91. [Google Scholar] [CrossRef]
- Uzorka, A.; Kalabuki, K. Educational leadership in the digital age: An exploration of technology’s impact on leadership practices. Soc. Sci. Humanit. Open 2025, 14, 101581. [Google Scholar] [CrossRef]
- Ruloff, M.; Petko, D. School principals’ educational goals and leadership styles for digital transformation: Results from case studies in upper secondary schools. Int. J. Leadersh. Educ. 2025, 28, 422–440. [Google Scholar] [CrossRef]
- Antonopoulou, H.; Halkiopoulos, C.; Barlou, O.; Beligiannis, G.N. Transformational leadership and digital skills in higher education institutes during the COVID-19 pandemic. Emerg. Sci. J. 2021, 5, 1–15. [Google Scholar] [CrossRef]
- Gilli, K.; Lettner, N.; Guettel, W. The future of leadership: New digital skills or old analog virtues? J. Bus. Strategy 2024, 45, 168–176. [Google Scholar] [CrossRef]
- El Akid, I. The challenges of digital leadership—A critical analysis in times of disruptive changes. In Digital Management in COVID-19 Pandemic and Post-Pandemic Times, Proceedings of the International Scientific-Practical Conference (ISPC 2021), Online, 4 November 2022; Springer International Publishing: Berlin/Heidelberg, Germany, 2023; pp. 117–129. [Google Scholar] [CrossRef]
- Bresciani, S.; Ferraris, A.; Romano, M.; Santoro, G. Digital leadership. In Digital Transformation Management for Agile Organizations: A Compass to Sail the Digital World; Emerald Publishing Limited: Leeds, UK, 2021; pp. 97–115. [Google Scholar] [CrossRef]
- Cardon, P.W.; Huang, Y.; Power, G. Leadership communication on internal digital platforms, emotional capital, and corporate performance: The case for leader-centric listening. Int. J. Bus. Commun. 2025, 62, 495–521. [Google Scholar] [CrossRef]
- Brunner, T.J.J.; Schuster, T.; Lehmann, C. Leadership’s long arm: The positive influence of digital leadership on managing technology-driven change over a strengthened service innovation capacity. Front. Psychol. 2023, 14, 988808. [Google Scholar] [CrossRef]
- Borah, P.S.; Iqbal, S.; Akhtar, S. Linking social media usage and SMEs’ sustainable performance: The role of digital leadership and innovation capabilities. Technol. Soc. 2022, 71, 101900. [Google Scholar] [CrossRef]
- Bastidas, V.; Oti-Sarpong, K.; Nochta, T.; Wan, L.; Tang, J.; Schooling, J. Leadership for responsible digital innovation in the built environment: A socio-technical review for re-establishing competencies. J. Urban Manag. 2023, 12, 57–73. [Google Scholar] [CrossRef]
- Sacavém, A.; de Bem Machado, A.; dos Santos, J.R.; Palma-Moreira, A.; Belchior-Rocha, H.; Au-Yong-Oliveira, M. Leading in the digital age: The role of leadership in organizational digital transformation. Adm. Sci. 2025, 15, 43. [Google Scholar] [CrossRef]
- Hao, Y.; Guo, Y.; Wu, H. The role of information and communication technology on green total factor energy efficiency: Does environmental regulation work? Bus. Strategy Environ. 2022, 31, 2528–2545. [Google Scholar] [CrossRef]
- Wang, C.; Chen, X.; Yu, T.; Liu, Y.; Jing, Y. Education reform and change driven by digital technology: A bibliometric study from a global perspective. Humanit. Soc. Sci. Commun. 2024, 11, 256. [Google Scholar] [CrossRef]
- Alenezi, M.; Wardat, S.; Akour, M. The need of integrating digital education in higher education: Challenges and opportunities. Sustainability 2023, 15, 4782. [Google Scholar] [CrossRef]
- Taormina, F.; Baraldi, S.B. Museums and digital technology: A literature review on organizational issues. Eur. Plan. Stud. 2022, 30, 1123–1143. [Google Scholar] [CrossRef]
- Adtani, R.; Neelam, N.; Raut, R.; Deshpande, A.; Mittal, A. Embracing ICT in academia: Adopting and adapting to the new normal pedagogy. Glob. Knowl. Mem. Commun. 2025, 74, 806–823. [Google Scholar] [CrossRef]
- Ong, Q.K.L.; Annamalai, N. Technological pedagogical content knowledge for twenty-first-century learning skills: The game changer for teachers of Industrial Revolution 5.0. Educ. Inf. Technol. 2024, 29, 1939–1980. [Google Scholar] [CrossRef]
- Mogas, J.; Palau, R.; Fuentes, M.; Cebrián, G. Smart schools on the way: How school principals from Catalonia approach the future of education within the Fourth Industrial Revolution. Learn. Environ. Res. 2022, 25, 875–893. [Google Scholar] [CrossRef]
- Mhlongo, S.; Mbatha, K.; Ramatsetse, B.; Dlamini, R. Challenges, opportunities, and prospects of adopting and using smart digital technologies in learning environments: An iterative review. Heliyon 2023, 9, e16348. [Google Scholar] [CrossRef]
- Duarte, N.; Vardasca, R. Literature review of accreditation systems in higher education. Educ. Sci. 2023, 13, 582. [Google Scholar] [CrossRef]
- Bellei, C.; Muñoz, G. Models of regulation, education policies, and changes in the education system: A long-term analysis of the Chilean case. J. Educ. Change 2023, 24, 55–79. [Google Scholar] [CrossRef]
- Bucea-Manea-Țoniș, R.; Kuleto, V.; Gudei, S.C.D.; Lianu, C.; Ilić, M.P.; Păun, D. Artificial intelligence potential in higher education institutions: Enhanced learning environment in Romania and Serbia. Sustainability 2022, 14, 5842. [Google Scholar] [CrossRef]
- Teixeira, J.E.; Tavares-Lehmann, A.T.C. Industry 4.0 in the European Union: Policies and national strategies. Technol. Forecast. Soc. Change 2022, 180, 121664. [Google Scholar] [CrossRef]
- Kvien, T.K.; Patel, K.; Strand, V. The cost savings of biosimilars can help increase patient access and lift the financial burden of health care systems. Semin. Arthritis Rheum. 2022, 52, 151–159. [Google Scholar] [CrossRef]
- Fernández-Batanero, J.M.; Montenegro-Rueda, M.; Fernández-Cerero, J.; García-Martínez, I. Digital competences for teacher professional development: A systematic review. Eur. J. Teach. Educ. 2022, 45, 513–531. [Google Scholar] [CrossRef]
- Crawford, J.; Cifuentes-Faura, J. Sustainability in higher education during the COVID-19 pandemic: A systematic review. Sustainability 2022, 14, 1879. [Google Scholar] [CrossRef]
- Gkrimpizi, T.; Peristeras, V.; Magnisalis, I. Classification of barriers to digital transformation in higher education institutions: Systematic literature review. Educ. Sci. 2023, 13, 746. [Google Scholar] [CrossRef]
- Nazaretsky, T.; Ariely, M.; Cukurova, M.; Alexandron, G. Teachers’ trust in AI-powered educational technology and a professional development program to improve it. Br. J. Educ. Technol. 2022, 53, 914–931. [Google Scholar] [CrossRef]
- Alexaki, P.-S.; Antonopoulou, H.; Gkintoni, E.; Adamopoulos, N.; Halkiopoulos, C. Psychological Dimensions of Professional Burnout in Special Education: A Cross-Sectional Behavioral Data Analysis of Emotional Exhaustion, Personal Achievement, and Depersonalization. Int. J. Environ. Res. Public Health 2025, 22, 1420. [Google Scholar] [CrossRef]
- Eadie, P.; Levickis, P.; Murray, L.; Page, J.; Elek, C. Early childhood educators’ wellbeing during the COVID-19 pandemic. Early Child. Educ. J. 2021, 49, 903–913. [Google Scholar] [CrossRef] [PubMed]
- Yu, H. Reflection on whether ChatGPT should be banned by academia from the perspective of education and teaching. Front. Psychol. 2023, 14, 1181712. [Google Scholar] [CrossRef]
- Ahmed, V.; Opoku, A. Technology-supported learning and pedagogy in times of crisis: The case of the COVID-19 pandemic. Educ. Inf. Technol. 2022, 27, 3657–3679. [Google Scholar] [CrossRef]
- Alenezi, M. Digital learning and digital institution in higher education. Educ. Sci. 2023, 13, 88. [Google Scholar] [CrossRef]
- Imran, R.; Fatima, A.; Salem, I.E.; Allil, K. Teaching and learning delivery modes in higher education: Looking back to move forward post-COVID-19 era. Int. J. Manag. Educ. 2023, 21, 100805. [Google Scholar] [CrossRef]
- Cooper, G. Examining science education in ChatGPT: An exploratory study of generative artificial intelligence. J. Sci. Educ. Technol. 2023, 32, 703–716. [Google Scholar] [CrossRef]
- Sayaf, A.M.; Alamri, M.M.; Alqahtani, M.A.; Al-Rahmi, W.M. Information and communications technology used in higher education: An empirical study on digital learning as sustainability. Sustainability 2021, 13, 7074. [Google Scholar] [CrossRef]
- Kutieshat, R.; Farmanesh, P. The effect of new human resource management practices on innovation performance during the COVID-19 crisis: A new perception on enhancing the educational sector. Sustainability 2022, 14, 2872. [Google Scholar] [CrossRef]
- Akram, H.; Abdelrady, A.H.; Al-Adwan, A.S.; Ramzan, M. Teachers’ perceptions of technology integration in teaching–learning practices: A systematic review. Front. Psychol. 2022, 13, 920317. [Google Scholar] [CrossRef]
- Seufert, S.; Guggemos, J.; Sailer, M. Technology-related knowledge, skills, and attitudes of pre- and in-service teachers: The current situation and emerging trends. Comput. Hum. Behav. 2021, 115, 106552. [Google Scholar] [CrossRef]
- Carroll, F.; Faruque, R.; Hewage, C.; Bentotahewa, V.; Meace, S. The journey to making “digital technology” education a community learning venture. Educ. Sci. 2023, 13, 428. [Google Scholar] [CrossRef]
- Osorio Vanegas, H.D.; Segovia Cifuentes, Y.D.M.; Sobrino Morrás, A. Educational technology in teacher training: A systematic review of competencies, skills, models, and methods. Educ. Sci. 2025, 15, 1036. [Google Scholar] [CrossRef]
- Pappa, C.I.; Georgiou, D.; Pittich, D. Technology education in primary schools: Addressing teachers’ perceptions, perceived barriers, and needs. Int. J. Technol. Des. Educ. 2024, 34, 485–503. [Google Scholar] [CrossRef]
- Nipyrakis, A.; Stavrou, D.; Avraamidou, L. Designing technology-enhanced science experiments in elementary teacher preparation: The role of learning communities. Res. Sci. Technol. Educ. 2024, 42, 889–911. [Google Scholar] [CrossRef]
- Stamenkov, G.; Zhaku-Hani, R. Perceived benefits and post-adoption usage of education management information system. Libr. Hi Tech 2023, 41, 812–828. [Google Scholar] [CrossRef]
- Çelik, K.; Ayaz, A. Validation of the Delone and McLean information systems success model: A study on student information system. Educ. Inf. Technol. 2022, 27, 7817–7838. [Google Scholar] [CrossRef]
- Perifanou, M.; Economides, A.A. Digital skills for teachers: Policies and initiatives in Greece. In Proceedings of the 2021 Innovation and New Trends in Engineering, Science and Technology Education Conference (IETSEC), Amman, Jordan, 16–18 May 2021; IEEE: New York, NY, USA, 2021; pp. 1–5. [Google Scholar] [CrossRef]
- Baxevani, M.; Tsiotas, D.; Kolkos, G.; Zafeiriou, E.; Arabatzis, G. Peri-urban and urban green space management and planning: The case of Thessaloniki, Greece. Land 2024, 13, 1235. [Google Scholar] [CrossRef]
- Anastasopoulou, E.; Tsagri, A. Transforming Greek primary education through information systems: Trends and challenges. Asian J. Educ. Soc. Stud. 2025, 51, 1978. [Google Scholar] [CrossRef]
- Mikroyannidis, A.; Papastilianou, A. Open educational resources in public administration: A case study in Greece. Open Learn. J. Open Distance E-Learn. 2024, 39, 226–240. [Google Scholar] [CrossRef]
- Kalogeratos, G.; Pierrakeas, C. The COVID-19 pandemic as a reason for accelerating the transformation of the Greek primary school into a learning organization. In EDULEARN21 Proceedings; IATED: Valencia, Spain, 2021; pp. 9123–9131. [Google Scholar] [CrossRef]
- Kaleli, Z.; Konteos, G.; Avlogiaris, G.; Kilintzis, P. Total quality management as competitive advantage for the internal strategy and policy of Greek special education school units. J. Knowl. Econ. 2025, 16, 739–758. [Google Scholar] [CrossRef]
- Renz, A.; Hilbig, R. Digital transformation of educational institutions accelerated by COVID-19: A digital dynamic capabilities approach. In Beyond the Pandemic? Exploring the Impact of COVID-19 on Telecommunications and the Internet; Emerald Publishing Limited: Leeds, UK, 2023; pp. 103–119. [Google Scholar] [CrossRef]
- Haslam, C.R.; Madsen, S.; Nielsen, J.A. Crisis-driven digital transformation: Examining the online university triggered by COVID-19. In Digitalization: Approaches, Case Studies, and Tools for Strategy, Transformation and Implementation; Springer International Publishing: Berlin/Heidelberg, Germany, 2021; pp. 291–303. [Google Scholar] [CrossRef]
- Khamis, T.; Naseem, A.; Khamis, A.; Petrucka, P. The COVID-19 pandemic: A catalyst for creativity and collaboration for online learning and work-based higher education systems and processes. J. Work-Appl. Manag. 2021, 13, 184–196. [Google Scholar] [CrossRef]
- Musleh Alsartawi, A.; Hegazy, M.A.A.; Hegazy, K. Guest editorial: The COVID-19 pandemic: A catalyst for digital transformation. Manag. Audit. J. 2022, 37, 769–774. [Google Scholar] [CrossRef]
- Balaskas, S.; Panagiotarou, A.; Rigou, M. The impact of trustworthiness and technology acceptance factors on the usage of e-government services during COVID-19: A case study of post COVID-19 Greece. Adm. Sci. 2022, 12, 129. [Google Scholar] [CrossRef]
- Dionysopoulou, P.; Tsakopoulou, K. Policy responses to critical issues for the digital transformation of tourism SMEs: Evidence from Greece. In Cultural and Tourism in a Smart, Globalized, and Sustainable World, Proceedings of the 7th International Conference of IACuDiT, Hydra, Greece, 2–4 September 2020; Springer International Publishing: Berlin/Heidelberg, Germany, 2021; pp. 499–510. [Google Scholar] [CrossRef]
- Lykidis, I.; Drosatos, G.; Rantos, K. The use of blockchain technology in e-government services. Computers 2021, 10, 168. [Google Scholar] [CrossRef]
- Margariti, V.; Stamati, T.; Anagnostopoulos, D.; Nikolaidou, M.; Papastilianou, A. A holistic model for assessing organizational interoperability in public administration. Gov. Inf. Q. 2022, 39, 101712. [Google Scholar] [CrossRef]
- Losada-Puente, L.; Blanco, J.A.; Dumitru, A.; Sebos, I.; Tsakanikas, A.; Liosi, I.; Psomas, S.; Merrone, M.; Quiñoy, D.; Rodríguez, E. Cross-case analysis of the energy communities in Spain, Italy, and Greece: Progress, barriers, and the road ahead. Sustainability 2023, 15, 14016. [Google Scholar] [CrossRef]
- Skoulariki, A. Political polarisation in Greece: The Prespa Agreement, left/right antagonism and the nationalism/populism nexus. In The Politics of Polarisation; Rico, C., Ed.; Routledge: London, UK, 2022; pp. 146–164. [Google Scholar] [CrossRef]
- Ladi, S.; Angelou, A.; Panagiotatou, D. Regaining trust: Evidence-informed policymaking during the first phase of the COVID-19 crisis in Greece. In Southern Europe in the COVID-19 Pandemic; Routledge: London, UK, 2024; pp. 118–143. [Google Scholar] [CrossRef]
- Geronikolos, I.; Potoglou, D. An exploration of electric-car mobility in Greece: A stakeholders’ perspective. Case Stud. Transp. Policy 2021, 9, 1773–1782. [Google Scholar] [CrossRef]
- Lee, T.; Pham, K.; Crosby, A.; Peterson, J.F. Digital collaboration in design education: How online collaborative software changes the practices and places of learning. Pedagog. Cult. Soc. 2021, 29, 231–245. [Google Scholar] [CrossRef]
- Selfa-Sastre, M.; Pifarré, M.; Cujba, A.; Cutillas, L.; Falguera, E. The role of digital technologies to promote collaborative creativity in language education. Front. Psychol. 2022, 13, 828981. [Google Scholar] [CrossRef] [PubMed]
- Allcoat, D.; Hatchard, T.; Azmat, F.; Stansfield, K.; Watson, D.; von Mühlenen, A. Education in the digital age: Learning experience in virtual and mixed realities. J. Educ. Comput. Res. 2021, 59, 795–816. [Google Scholar] [CrossRef]
- Mena-Guacas, A.F.; Meza-Morales, J.A.; Fernández, E.; López-Meneses, E. Digital collaboration in higher education: A study of digital skills and collaborative attitudes in students from diverse universities. Educ. Sci. 2023, 14, 36. [Google Scholar] [CrossRef]
- Gopinathan, S.; Kaur, A.H.; Veeraya, S.; Raman, M. The role of digital collaboration in student engagement towards enhancing student participation during COVID-19. Sustainability 2022, 14, 6844. [Google Scholar] [CrossRef]
- Zhang, P.; Tur, G. A systematic review of ChatGPT use in K-12 education. Eur. J. Educ. 2024, 59, 403–423. [Google Scholar] [CrossRef]
- Yigzaw, K.Y.; Olabarriaga, S.D.; Michalas, A.; Marco-Ruiz, L.; Hillen, C.; Verginadis, Y.; de Oliveira, M.T.; Krefting, D.; Penzel, T.; Bowden, J.; et al. Health data security and privacy: Challenges and solutions for the future. In Roadmap to Successful Digital Health Ecosystems; Elsevier: Amsterdam, The Netherlands, 2022; pp. 335–362. [Google Scholar] [CrossRef]
- Farid, G.; Warraich, N.F.; Iftikhar, S. Digital information security management policy in academic libraries: A systematic review (2010–2022). J. Inf. Sci. 2025, 51, 1000–1014. [Google Scholar] [CrossRef]
- Gebremeskel, B.K.; Jonathan, G.M.; Yalew, S.D. Information security challenges during digital transformation. Procedia Comput. Sci. 2023, 219, 1491–1500. [Google Scholar] [CrossRef]
- Wenhua, Z.; Qamar, F.; Abdali, T.A.N.; Hassan, R.; Jafri, S.T.A.; Nguyen, Q.N. Blockchain technology: Security issues, healthcare applications, challenges and future trends. Electronics 2023, 12, 546. [Google Scholar] [CrossRef]
- Imran, F.; Shahzad, K.; Butt, A.; Kantola, J. Digital transformation of industrial organizations: Toward an integrated framework. J. Change Manag. 2021, 21, 451–479. [Google Scholar] [CrossRef]
- Zhang, X.; Xu, Y.; Ma, L. Research on successful factors and influencing mechanism of the digital transformation in SMEs. Sustainability 2022, 14, 2549. [Google Scholar] [CrossRef]
- Schiuma, G.; Schettini, E.; Santarsiero, F.; Carlucci, D. The transformative leadership compass: Six competencies for digital transformation entrepreneurship. Int. J. Entrep. Behav. Res. 2022, 28, 1273–1291. [Google Scholar] [CrossRef]
- Khaw, K.W.; Alnoor, A.; Al-Abrrow, H.; Tiberius, V.; Ganesan, Y.; Atshan, N.A. Reactions towards organizational change: A systematic literature review. Curr. Psychol. 2023, 42, 19137–19160. [Google Scholar] [CrossRef] [PubMed]
- Kulkov, I.; Kulkova, J.; Rohrbeck, R.; Menvielle, L.; Kaartemo, V.; Makkonen, H. Artificial intelligence–driven sustainable development: Examining organizational, technical, and processing approaches to achieving global goals. Sustain. Dev. 2024, 32, 2253–2267. [Google Scholar] [CrossRef]
- Tołwińska, B. The role of principals in learning schools to support teachers’ use of digital technologies. Technology. Technol. Knowl. Learn. 2021, 26, 917–930. [Google Scholar] [CrossRef]
- Al-Adwan, A.S.; Li, N.; Al-Adwan, A.; Abbasi, G.A.; Albelbisi, N.A.; Habibi, A. Extending the technology acceptance model (TAM) to predict university students’ intentions to use metaverse-based learning platforms. Educ. Inf. Technol. 2023, 28, 15381–15413. [Google Scholar] [CrossRef] [PubMed]
- Liu, G.; Ma, C. Measuring EFL learners’ use of ChatGPT in informal digital learning of English based on the technology acceptance model. Innov. Lang. Learn. Teach. 2024, 18, 267–283. [Google Scholar] [CrossRef]
- Peled, Y.; Perzon, S. Systemic model for technology integration in teaching. Educ. Inf. Technol. 2022, 27, 3011–3033. [Google Scholar] [CrossRef]
- Mehmood, T.; Hassan, D.H.C. The role of the interpersonal skills of school principals in optimizing positive school climate: A concept paper. Int. J. Educ. Humanit. Soc. Sci. Adv. 2023, 1, 24–33. [Google Scholar] [CrossRef]
- Eddy, M.; Blatt-Gross, C.; Edgar, S.N.; Gohr, A.; Halverson, E.; Humphreys, K.; Smolin, L. Local-level implementation of social emotional learning in arts education: Moving the heart through the arts. Arts Educ. Policy Rev. 2021, 122, 193–204. [Google Scholar] [CrossRef]
- Idrees, H.; Xu, J.; Haider, S.A.; Tehseen, S. A systematic review of knowledge management and new product development projects: Trends, issues, and challenges. J. Innov. Knowl. 2023, 8, 100350. [Google Scholar] [CrossRef]
- Hong, Y.; Cho, K. Differences in CEO communication strategies between high- and low-performing firms in the global auto parts industry. Sustainability 2024, 16, 3100. [Google Scholar] [CrossRef]
- Buonocore, F.; Annosi, M.C.; de Gennaro, D.; Riemma, F. Digital transformation and social change: Leadership strategies for responsible innovation. J. Eng. Technol. Manag. 2024, 74, 101843. [Google Scholar] [CrossRef]
- Richardson, J.W.; Watts, J.L.D.; Sterrett, W.L. Challenges of being a digitally savvy principal. J. Educ. Adm. 2021, 59, 318–334. [Google Scholar] [CrossRef]
- Kim, M.; Adlof, L. Adapting to the future: ChatGPT as a means for supporting constructivist learning environments. TechTrends 2024, 68, 231–242. [Google Scholar] [CrossRef]
- Liu, M.; Ren, Y.; Nyagoga, L.M.; Stonier, F.; Wu, Z.; Yu, L. Future of education in the era of generative artificial intelligence: Consensus among Chinese scholars on applications of ChatGPT in schools. Future Educ. Res. 2023, 1, 72–101. [Google Scholar] [CrossRef]
- Klus, M.F.; Müller, J. The digital leader: What one needs to master today’s organisational challenges. J. Bus. Econ. 2021, 91, 977–1002. [Google Scholar] [CrossRef]
- Türk, A. Digital leadership role in developing business strategy suitable for digital transformation. Front. Psychol. 2023, 14, 1066180. [Google Scholar] [CrossRef]
- Shea, P.; Richardson, J.; Swan, K. Building bridges to advance the community of inquiry framework for online learning. Educ. Psychol. 2022, 57, 148–161. [Google Scholar] [CrossRef]
- Greenhow, C.; Graham, C.R.; Koehler, M.J. Foundations of online learning: Challenges and opportunities. Educ. Psychol. 2022, 57, 162–175. [Google Scholar] [CrossRef]
- Zamiri, M.; Esmaeili, A. Methods and technologies for supporting knowledge sharing within learning communities: A systematic literature review. Adm. Sci. 2024, 14, 17. [Google Scholar] [CrossRef]
- Gore, J.; Rosser, B. Beyond content-focused professional development: Powerful professional learning through genuine learning communities across grades and subjects. Prof. Dev. Educ. 2022, 48, 652–669. [Google Scholar] [CrossRef]
- Kaya-Kasikci, S.; Zayim-Kurtay, M.; Kondakci, Y. The role of leadership in developing a climate of technology integration in public schools. Teach. Teach. Educ. 2023, 132, 104234. [Google Scholar] [CrossRef]
- Zhang, Y.; Chen, D.; Xu, J. The relationship between faculty members’ perceptions of technology leadership and their technology integration into higher education—Evidence from China. Br. Educ. Res. J. 2025, 51, 2837–2870. [Google Scholar] [CrossRef]
- Caneva, C.; Monnier, E.; Pulfrey, C.; El-Hamamsy, L.; Avry, S.; Delher Zufferey, J. Technology integration needs empowered instructional coaches: Accompanying in-service teachers in school digitalization. Int. J. Mentor. Coach. Educ. 2023, 12, 194–215. [Google Scholar] [CrossRef]
- Chiu, T.K.F. School learning support for teacher technology integration from a self-determination theory perspective. Educ. Technol. Res. Dev. 2022, 70, 769–786. [Google Scholar] [CrossRef]
- Gomez, F.C., Jr.; Trespalacios, J.; Hsu, Y.C.; Yang, D. Exploring teachers’ technology integration self-efficacy through the 2017 ISTE Standards. TechTrends 2022, 66, 190–200. [Google Scholar] [CrossRef]
- Hong, X.; Zhang, M.; Liu, Q. Preschool teachers’ technology acceptance during COVID-19: An adapted technology acceptance model. Front. Psychol. 2021, 12, 691492. [Google Scholar] [CrossRef]
- Ng, D.T.K.; Lee, M.; Tan, R.J.Y.; Hu, X.; Downie, J.S.; Chu, S.K.W. A review of AI teaching and learning from 2000 to 2020. Educ. Inf. Technol. 2023, 28, 8445–8501. [Google Scholar] [CrossRef]
- Sun, J.; Ma, H.; Zeng, Y.; Han, D.; Jin, Y. Promoting the AI teaching competency of K-12 computer science teachers: A TPACK-based professional development approach. Educ. Inf. Technol. 2023, 28, 1509–1533. [Google Scholar] [CrossRef]
- Munyeka, W.; Maharaj, A. Female information and communication technology professionals’ perceptive description of work and home intricacies. Cogent Educ. 2023, 10, 2224990. [Google Scholar] [CrossRef]
- Ertiö, T.; Eriksson, T.; Rowan, W.; McCarthy, S. The role of digital leaders’ emotional intelligence in mitigating employee technostress. Bus. Horiz. 2024, 67, 429–440. [Google Scholar] [CrossRef]
- Henderikx, M.; Stoffers, J. An exploratory literature study into digital transformation and leadership: Toward future-proof middle managers. Sustainability 2022, 14, 687. [Google Scholar] [CrossRef]
- Erhan, T.; Uzunbacak, H.H.; Aydin, E. From conventional to digital leadership: Exploring digitalization of leadership and innovative work behavior. Manag. Res. Rev. 2022, 45, 1581–1599. [Google Scholar] [CrossRef]
- Antonopoulou, H.; Halkiopoulos, C.; Barlou, O.; Beligiannis, G.N. Associations between traditional and digital leadership in academic environment: During the COVID-19 pandemic. Emerg. Sci. J. 2021, 5, 405–428. [Google Scholar] [CrossRef]
- Gouda, H. Exploring the effects of learning abilities, technology, and market changes on the need for future skills. High. Educ. Ski. Work. Learn. 2022, 12, 900–913. [Google Scholar] [CrossRef]
- Kvirchishvili, L. The evolving workforce: Technological advancements and their impact on employee skills and characteristics. In Digital Management in COVID-19 Pandemic and Post-Pandemic Times; Springer Nature: Berlin/Heidelberg, Germany, 2023; pp. 85–100. [Google Scholar] [CrossRef]
- Saniuk, S.; Caganova, D.; Saniuk, A. Knowledge and skills of industrial employees and managerial staff for the Industry 4.0 implementation. Mob. Netw. Appl. 2023, 28, 1445–1461. [Google Scholar] [CrossRef]
- Pereira, T.; Amaral, A.; Mendes, I. A competency definition based on the knowledge, skills, and human dispositions constructs. In Proceedings of the International Conference on Internet of Everything, Guimarães, Portugal, 16–17 September 2022; Springer Nature: Cham, Switzerland, 2022; pp. 29–38. [Google Scholar] [CrossRef]
- Ciarli, T.; Kenney, M.; Massini, S.; Piscitello, L. Digital technologies, innovation, and skills: Emerging trajectories and challenges. Res. Policy 2021, 50, 104289. [Google Scholar] [CrossRef]
- Nuccio, M.; Mogno, S. Knowledge, skills, and competences (KSC) in the knowledge-based economy. In Mapping Digital Skills in Cultural and Creative Industries in Italy: A Natural Language Processing Approach; Springer Nature: Cham, Switzerland, 2023; pp. 1–22. [Google Scholar] [CrossRef]
- Huu, P.T. Impact of employee digital competence on the relationship between digital autonomy and innovative work behavior: A systematic review. Artif. Intell. Rev. 2023, 56, 9751–9781. [Google Scholar] [CrossRef]
- Symeonaki, M.; Stamatopoulou, G.; Parsanoglou, D. Factors explaining adolescents’ digital skills in Europe. Humanit. Soc. Sci. Commun. 2025, 12, 937. [Google Scholar] [CrossRef]
- Karatrantou, A.; Panagiotakopoulos, C. 2024 Digital divide issues in Greece: A systematic review. In From Digital Divide to Digital Inclusion: Challenges, Perspectives and Trends in The Development of Digital Competences; Springer Nature: Singapore, 2024; pp. 263–290. [Google Scholar] [CrossRef]
- Tsouparopoulou, E.; Symeonaki, M.; Parsanoglou, D.; Kazani, A. European youth and digital engagement: Attitudes, skills, and civic participation. J. Appl. Youth Stud. 2025, 5, 219–247. [Google Scholar] [CrossRef]
- van Kessel, R.; Wong, B.L.H.; Rubinić, I.; O’Nuallain, E.; Czabanowska, K. Is Europe prepared to go digital? Making the case for developing digital capacity: An exploratory analysis of Eurostat survey data. PLoS Digit. Health 2022, 1, e0000013. [Google Scholar] [CrossRef]
- Mechkova, V.; Pemstein, D.; Seim, B.; Wilson, S.L. Measuring online political activity: Introducing the Digital Society Project dataset. J. Inf. Technol. Politics 2025, 22, 279–295. [Google Scholar] [CrossRef]
- Lnenicka, M.; Luterek, M.; Majo, L.T. Analysis of e-government and digital society indicators over the years: A comparative study of the EU member states. Digit. Policy Regul. Gov. 2024, 26, 560–582. [Google Scholar] [CrossRef]
- Ahmad, M.; Ali, A.; Nawaz, M.; Sattar, F.; Hussain, H. National spatial data infrastructure as a catalyst for good governance and policy improvements in Pakistan. ISPRS Int. J. Geo-Inf. 2025, 14, 324. [Google Scholar] [CrossRef]
- Dionisio, M.; de Souza Junior, S.J. The role of digital social innovations to address SDGs: A systematic review. Environ. Dev. Sustain. 2023, 26, 7123–7149. [Google Scholar] [CrossRef]
- Okunlola, J.O.; Naicker, S.R. Principals’ digital leadership competencies in the Fourth Industrial Revolution: Teachers’ perspectives. Educ. Sci. 2025, 15, 656. [Google Scholar] [CrossRef]
- Sterrett, W.L.; Richardson, J.W. Innovation beyond the pandemic: The powerful potential of digital principal leadership. Dev. Learn. Organ. Int. J. 2023, 37, 14–17. [Google Scholar] [CrossRef]
- Zaman, U.; Florez-Perez, L.; Farías, P.; Abbasi, S.; Khwaja, M.G.; Wijaksana, T.I. Shadow of your former self: Exploring project leaders’ post-failure behaviors (resilience, self-esteem and self-efficacy) in high-tech startup projects. Sustainability 2021, 13, 12868. [Google Scholar] [CrossRef]
- Popkova, E.G.; Sergi, B.S. Strategic academic leadership and high-tech economic growth. Front. Educ. 2023, 8, 1108527. [Google Scholar] [CrossRef]
- Holmemo, M.D.Q.; Ingvaldsen, J.A.; Powell, D. Beyond the lean manager: Insights on how to develop corporate lean leadership. Total Qual. Manag. Bus. Excell. 2023, 34, 19–31. [Google Scholar] [CrossRef]
- Park, C.; McQuaid, R.; Mawson, S. Key factors influencing the sustained growth of high-tech SMEs in South Korea: The perspectives of founder owner-managers. Int. J. Entrep. Behav. Res. 2023, 29, 2135–2156. [Google Scholar] [CrossRef]
- Gamazo, A.; Martínez-Abad, F. An exploration of factors linked to academic performance in PISA 2018 through data mining techniques. Front. Psychol. 2020, 11, 575167. [Google Scholar] [CrossRef]
- Avolio, B.J.; Bass, B.M. Multifactor Leadership Questionnaire (MLQ Form 5x-Short); Mind Garden: Redwood City, CA, USA, 1995. [Google Scholar] [CrossRef]
- Lu, Z. Clustering longitudinal data: A review of methods and software packages. Int. Stat. Rev. 2024, 92, 213–249. [Google Scholar] [CrossRef]
- Tzachrista, M.; Gkintoni, E.; Halkiopoulos, C. Neurocognitive Profile of Creativity in Improving Academic Performance—A Scoping Review. Educ. Sci. 2023, 13, 1127. [Google Scholar] [CrossRef]
- Denaro, K.; Kranzfelder, P.; Owens, M.T.; Sato, B.; Zuckerman, A.L.; Hardesty, R.A.; Signorini, A.; Aebersold, A.; Verma, M.; Lo, S.M. Predicting implementation of active learning by tenure-track teaching faculty using robust cluster analysis. Int. J. STEM Educ. 2022, 9, 49. [Google Scholar] [CrossRef] [PubMed]
- Taub, M.; Banzon, A.M.; Zhang, T.; Chen, Z. Tracking changes in students’ online self-regulated learning behaviors and achievement goals using trace clustering and process mining. Front. Psychol. 2022, 13, 813514. [Google Scholar] [CrossRef]
- Heikkinen, S.; Saqr, M.; Malmberg, J.; Tedre, M. A longitudinal study of interplay between student engagement and self-regulation. Int. J. Educ. Technol. High. Educ. 2025, 22, 21. [Google Scholar] [CrossRef]
- Sortwell, A.; Trimble, K.; Ferraz, R.; Geelan, D.R.; Hine, G.; Ramirez-Campillo, R.; Carter-Thuiller, B.; Gkintoni, E.; Xuan, Q. A Systematic Review of Meta-Analyses on the Impact of Formative Assessment on K-12 Students’ Learning: Toward Sustainable Quality Education. Sustainability 2024, 16, 7826. [Google Scholar] [CrossRef]
- Gkintoni, E.; Halkiopoulos, C.; Antonopoulou, H. Neuroleadership an Asset in Educational Settings: An Overview. Emerg. Sci. J. 2022, 6, 893–904. [Google Scholar] [CrossRef]
- Halkiopoulos, C.; Gkintoni, E. Leveraging AI in E-Learning: Personalized Learning and Adaptive Assessment through Cognitive Neuropsychology—A Systematic Analysis. Electronics 2024, 13, 3762. [Google Scholar] [CrossRef]
- Gkintoni, E.; Dimakos, I.; Halkiopoulos, C.; Antonopoulou, H. Contribution of Neuroscience to Educational Praxis: A Systematic Review. Emerg. Sci. J. 2023, 7, 146–158. [Google Scholar] [CrossRef]
- Gkintoni, E.; Sortwell, A.; Vassilopoulos, S.P.; Nikolaou, G. Neuroplasticity-Informed Learning Under Cognitive Load: A Systematic Review of Functional Imaging, Brain Stimulation, and Educational Technology Applications. Multimodal Technol. Interact. 2025, 10, 5. [Google Scholar] [CrossRef]
- Sortwell, A.; Gkintoni, E.; Díaz-García, J.; Ellerton, P.; Ferraz, R.; Hine, G. Beyond Cognitive Load Theory: Why Learning Needs More than Memory Management. Brain Sci. 2026, 16, 109. [Google Scholar] [CrossRef] [PubMed]
- Sortwell, A.; Evgenia, G.; Zagarella, S.; Granacher, U.; Forte, P.; Ferraz, R.; Ramirez-Campillo, R.; Carter-Thuillier, B.; Konukman, F.; Nouri, A.; et al. Making neuroscience a priority in Initial Teacher Education curricula: A call for bridging the gap between research and future practices in the classroom. Neurosci. Res. Notes 2023, 6, 266.1–266.7. [Google Scholar] [CrossRef]
- Gkintoni, E.; Antonopoulou, H.; Sortwell, A.; Halkiopoulos, C. Challenging Cognitive Load Theory: The Role of Educational Neuroscience and Artificial Intelligence in Redefining Learning Efficacy. Brain Sci. 2025, 15, 203. [Google Scholar] [CrossRef] [PubMed]








| Characteristic | Category | n | % |
|---|---|---|---|
| Gender | Female | 58 | 81.7 |
| Male | 13 | 18.3 | |
| Age Group | 22–30 years | 42 | 59.2 |
| 31–40 years | 14 | 19.7 | |
| 41–50 years | 9 | 12.7 | |
| >50 years | 6 | 8.5 | |
| Education Level | Bachelor’s degree | 18 | 25.4 |
| Master’s degree | 51 | 71.8 | |
| Doctoral degree | 2 | 2.8 | |
| Employment Status | Substitute | 49 | 69.0 |
| Permanent | 15 | 21.1 | |
| Hourly | 7 | 9.9 | |
| Years of Experience | 1–5 years | 4 | 5.6 |
| 6–10 years | 54 | 76.1 | |
| 11–20 years | 9 | 12.7 | |
| >20 years | 4 | 5.6 | |
| Principal Experience | Yes | 4 | 5.6 |
| No | 67 | 94.4 |
| Construct | M | SD | Min | Max | Skewness | Kurtosis | Cronbach’s α | 95% CI for α |
|---|---|---|---|---|---|---|---|---|
| Transformational Leadership | 4.33 | 0.37 | 2.95 | 5.00 | 0.18 | −0.52 | 0.783 | [0.35, 0.65] |
| Transactional Leadership | 3.91 | 0.46 | 3.08 | 4.33 | −0.17 | −0.82 | 0.583 | [0.40, 0.68] |
| Passive-Avoidant Leadership | 4.15 | 0.54 | 3.50 | 5.00 | −0.31 | −1.08 | 0.617 | [0.84, 0.92] |
| Leadership Outcome | 4.45 | 0.47 | 3.43 | 5.00 | −0.44 | −0.93 | 0.867 | [0.82, 0.91] |
| Digital Leadership | 4.34 | 0.60 | 2.40 | 5.00 | −0.98 | 0.52 | 0.821 | [0.76, 0.87] |
| Variable | 1 | 2 | 3 | 4 | 5 |
|---|---|---|---|---|---|
| 1. Transformational Leadership | — | ||||
| 2. Transactional Leadership | 0.490 *** | — | |||
| 3. Passive-Avoidant Leadership | 0.162 | 0.070 | — | ||
| 4. Leadership Outcome | 0.608 *** | 0.582 *** | 0.320 ** | — | |
| 5. Digital Leadership | 0.483 *** | 0.436 *** | 0.138 | 0.629 *** | — |
| Model/Predictor | B | SE B | β | t | p | 95% CI for B | R2 | Adj. R2 | F |
|---|---|---|---|---|---|---|---|---|---|
| Model 1 | 0.122 | 0.109 | 9.59 *** | ||||||
| Constant | 2.37 | 0.54 | 4.39 | <0.001 | [1.30, 3.44] | ||||
| Transformational | 0.490 | 0.015 | 0.490 | 39.22 | <0.001 | [0.55, 0.61] | |||
| Model 2 | 0.222 | 0.211 | 19.70 *** | ||||||
| Constant | 1.81 | 0.47 | 3.85 | <0.001 | [0.88, 2.74] | ||||
| Transactional | 0.692 | 0.013 | 0.692 | 53.07 | <0.001 | [0.67, 0.72] | |||
| Model 3 | 0.102 | 0.089 | 7.84 ** | ||||||
| Constant | −0.06 | 0.09 | −0.67 | 0.506 | [−0.24, 0.12] | ||||
| Passive-Avoidant | 1.013 | 0.002 | 1.013 | 513.50 | <0.001 | [1.01, 1.02] |
| Model/Predictor | B | SE B | β | t | p | 95% CI for B | R2 | Adj. R2 | F |
|---|---|---|---|---|---|---|---|---|---|
| Model 1 | 0.153 | 0.141 | 12.47 *** | ||||||
| Constant | 1.40 | 0.67 | 2.09 | 0.040 | [0.07, 2.73] | ||||
| Transformational | 0.834 | 0.019 | 0.834 | 44.83 | <0.001 | [0.80, 0.87] | |||
| Model 2 | 0.082 | 0.069 | 6.16 ** | ||||||
| Constant | 2.32 | 0.65 | 3.57 | 0.001 | [1.03, 3.61] | ||||
| Transactional | 0.540 | 0.018 | 0.540 | 29.76 | <0.001 | [0.50, 0.58] |
| Leadership Dimension | Male (n = 13) | Female (n = 58) | |||
|---|---|---|---|---|---|
| M (SD) | M (SD) | U | Z | p | |
| Transformational Leadership | 3.50 (0.31) | 3.52 (0.28) | 359.5 | −0.20 | 0.800 |
| Transactional Leadership | 3.79 (0.36) | 3.74 (0.31) | 418.0 | 0.60 | 0.546 |
| Passive-Avoidant Leadership | 4.41 (0.43) | 4.41 (0.47) | 372.0 | −0.07 | 0.946 |
| Leadership Outcome | 4.40 (0.44) | 4.41 (0.48) | 358.5 | −0.27 | 0.788 |
| Digital Leadership | 4.38 (0.56) | 4.33 (0.62) | 383.5 | 0.09 | 0.928 |
| Digital Skill | Teachers Identifying as Needed | Teachers Currently Possessing | Gap | |
|---|---|---|---|---|
| n (%) | n (%) | Percentage Points | Classification | |
| Web Development and Tools | 44 (62.0) | 28 (39.4) | +22.5 | Critical Deficit |
| ERP Systems | 25 (35.2) | 12 (16.9) | +18.3 | Critical Deficit |
| Security Skills | 30 (42.3) | 19 (26.8) | +15.5 | Significant Deficit |
| Cloud Computing | 37 (52.1) | 31 (43.7) | +8.5 | Moderate Deficit |
| Big Data | 27 (38.0) | 23 (32.4) | +5.6 | Minor Deficit |
| Mobile Applications | 28 (39.4) | 45 (63.4) | −23.9 | Surplus |
| Social Media | 29 (40.8) | 50 (70.4) | −29.6 | Surplus |
| Leadership Dimension | Low Digital Skills (n = 51) | High Digital Skills (n = 20) | Statistical Test | ||
|---|---|---|---|---|---|
| M (SD) | M (SD) | Mann–Whitney U | Z | p | |
| Transformational Leadership | 3.49 (0.29) | 3.58 (0.26) | 435.0 | −1.19 | 0.234 |
| Transactional Leadership | 3.72 (0.33) | 3.82 (0.28) | 428.5 | −1.16 | 0.249 |
| Passive-Avoidant Leadership | 4.39 (0.48) | 4.47 (0.39) | 468.5 | −0.67 | 0.509 |
| Leadership Outcome | 4.39 (0.49) | 4.47 (0.40) | 467.0 | −0.64 | 0.520 |
| Digital Leadership | 4.25 (0.63) | 4.56 (0.47) | 365.0 | −1.99 | 0.047 * |
| Cluster Designation | n | % of Sample | Leadership Scores M (SD) | Digital Skills | Primary Demographics | |||
|---|---|---|---|---|---|---|---|---|
| Transformational | Transactional | Passive-Avoidant | Digital Leadership | M (SD) | ||||
| Cluster 1: Passive-Moderate | 38 | 53.5 | 3.45 (0.24) | 3.62 (0.28) | 4.48 (0.41) | 4.15 (0.58) | 2.50 (1.58) | Age: 22–30 yrs (68%) Experience: 6–10 yrs (71%) Substitute: 76% |
| Cluster 2: Balanced-Active | 24 | 33.8 | 3.58 (0.26) | 3.85 (0.29) | 4.35 (0.45) | 4.45 (0.52) | 3.25 (1.62) | Age: 31–40 yrs (54%) Experience: 10–20 yrs (58%) Mixed employment |
| Cluster 3: High-Engagement | 9 | 12.7 | 3.68 (0.31) | 4.02 (0.33) | 4.25 (0.56) | 4.72 (0.48) | 4.33 (1.50) | Age: 41–50 yrs (67%) Experience: >20 yrs (56%) Permanent: 89% |
| Leadership Dimension | Comparison | Mean Difference | SE | 95% CI | p | Cohen’s d |
|---|---|---|---|---|---|---|
| Transformational Leadership | C2 vs. C1 | 0.13 | 0.07 | [−0.04, 0.30] | 0.158 | 0.48 |
| C3 vs. C1 | 0.23 | 0.08 | [0.04, 0.42] | 0.015 * | 0.84 | |
| C3 vs. C2 | 0.10 | 0.09 | [−0.11, 0.31] | 0.783 | 0.35 | |
| Transactional Leadership | C2 vs. C1 | 0.23 | 0.08 | [0.04, 0.42] | 0.012 * | 0.79 |
| C3 vs. C1 | 0.40 | 0.09 | [0.19, 0.61] | <0.001 *** | 1.37 | |
| C3 vs. C2 | 0.17 | 0.10 | [−0.06, 0.40] | 0.216 | 0.56 | |
| Digital Leadership | C2 vs. C1 | 0.30 | 0.14 | [−0.03, 0.63] | 0.088 | 0.53 |
| C3 vs. C1 | 0.57 | 0.16 | [0.19, 0.95] | 0.002 ** | 0.99 | |
| C3 vs. C2 | 0.27 | 0.18 | [−0.15, 0.69] | 0.294 | 0.48 |
| Digital Skill | Cluster 1 (n = 38) | Cluster 2 (n = 24) | Cluster 3 (n = 9) | ||
|---|---|---|---|---|---|
| n (%) | n (%) | n (%) | χ2 | p | |
| Social Media | 25 (65.8) | 18 (75.0) | 8 (88.9) | 2.24 | 0.326 |
| Mobile Applications | 22 (57.9) | 16 (66.7) | 7 (77.8) | 1.44 | 0.487 |
| Cloud Computing | 14 (36.8) | 12 (50.0) | 6 (66.7) | 3.21 | 0.201 |
| Web Development | 12 (31.6) | 11 (45.8) | 6 (66.7) | 4.82 | 0.090 |
| Big Data | 10 (26.3) | 9 (37.5) | 5 (55.6) | 3.08 | 0.214 |
| Security Skills | 8 (21.1) | 7 (29.2) | 4 (44.4) | 2.36 | 0.308 |
| ERP Systems | 4 (10.5) | 5 (20.8) | 3 (33.3) | 3.29 | 0.193 |
| Mean Skills Count | 2.50 (1.58) | 3.25 (1.62) | 4.33 (1.50) | F = 5.67 | 0.005 ** |
| Predictor | Cluster 2 vs. Cluster 1 | Cluster 3 vs. Cluster 1 | ||||
|---|---|---|---|---|---|---|
| B | SE | OR [95% CI] | B | SE | OR [95% CI] | |
| Years of Experience | 0.42 * | 0.18 | 1.52 [1.07, 2.17] | 0.78 ** | 0.26 | 2.18 [1.31, 3.64] |
| Postgraduate Degree | 0.65 * | 0.31 | 1.92 [1.04, 3.54] | 1.12 * | 0.45 | 3.06 [1.27, 7.40] |
| Permanent Employment | 0.38 | 0.33 | 1.46 [0.77, 2.79] | 1.35 ** | 0.48 | 3.86 [1.50, 9.92] |
| Digital Skills Count | 0.28 * | 0.12 | 1.32 [1.05, 1.67] | 0.51 ** | 0.18 | 1.67 [1.17, 2.37] |
| Constant | −2.14 ** | 0.78 | — | −4.28 *** | 1.12 | — |
| Cluster | Precision | Recall | F1-Score | Support | Correctly Classified |
|---|---|---|---|---|---|
| Cluster 1 (Passive-Moderate) | 0.82 | 0.85 | 0.83 | 38 | 32 |
| Cluster 2 (Balanced-Active) | 0.74 | 0.71 | 0.72 | 24 | 17 |
| Cluster 3 (High-Engagement) | 0.70 | 0.67 | 0.68 | 9 | 6 |
| Overall Accuracy | 78.6% | 55/70 |
Disclaimer/Publisher’s Note: The statements, opinions and data contained in all publications are solely those of the individual author(s) and contributor(s) and not of MDPI and/or the editor(s). MDPI and/or the editor(s) disclaim responsibility for any injury to people or property resulting from any ideas, methods, instructions or products referred to in the content. |
© 2026 by the authors. Licensee MDPI, Basel, Switzerland. This article is an open access article distributed under the terms and conditions of the Creative Commons Attribution (CC BY) license.
Share and Cite
Ntavlourou, A.; Antonopoulou, H.; Halkiopoulos, C. Exploring Educational Leadership Orientations Through Survey-Based Pattern Analysis: Digital Transformation and Leadership Self-Concept in Primary Education Teachers. Sustainability 2026, 18, 1555. https://doi.org/10.3390/su18031555
Ntavlourou A, Antonopoulou H, Halkiopoulos C. Exploring Educational Leadership Orientations Through Survey-Based Pattern Analysis: Digital Transformation and Leadership Self-Concept in Primary Education Teachers. Sustainability. 2026; 18(3):1555. https://doi.org/10.3390/su18031555
Chicago/Turabian StyleNtavlourou, Alexandra, Hera Antonopoulou, and Constantinos Halkiopoulos. 2026. "Exploring Educational Leadership Orientations Through Survey-Based Pattern Analysis: Digital Transformation and Leadership Self-Concept in Primary Education Teachers" Sustainability 18, no. 3: 1555. https://doi.org/10.3390/su18031555
APA StyleNtavlourou, A., Antonopoulou, H., & Halkiopoulos, C. (2026). Exploring Educational Leadership Orientations Through Survey-Based Pattern Analysis: Digital Transformation and Leadership Self-Concept in Primary Education Teachers. Sustainability, 18(3), 1555. https://doi.org/10.3390/su18031555

