Sign in to use this feature.

Years

Between: -

Subjects

remove_circle_outline
remove_circle_outline
remove_circle_outline
remove_circle_outline
remove_circle_outline
remove_circle_outline
remove_circle_outline
remove_circle_outline
remove_circle_outline

Journals

remove_circle_outline
remove_circle_outline
remove_circle_outline
remove_circle_outline
remove_circle_outline
remove_circle_outline
remove_circle_outline
remove_circle_outline
remove_circle_outline
remove_circle_outline
remove_circle_outline
remove_circle_outline
remove_circle_outline
remove_circle_outline
remove_circle_outline
remove_circle_outline
remove_circle_outline
remove_circle_outline
remove_circle_outline
remove_circle_outline
remove_circle_outline

Article Types

Countries / Regions

remove_circle_outline
remove_circle_outline
remove_circle_outline
remove_circle_outline
remove_circle_outline
remove_circle_outline
remove_circle_outline

Search Results (2,433)

Search Parameters:
Keywords = viral-vector

Order results
Result details
Results per page
Select all
Export citation of selected articles as:
20 pages, 1417 KB  
Article
Rational Design of a Chimpanzee Adenoviral-Vector Vaccine Against Yellow Fever Through the Modification of Antigen Transmembrane Domains
by Marta Ulaszewska, Ji Ma, Susan J. Morris, Sophie M. Jegouic Goodall, Winnie Kerstens, Hendrik Jan Thibaut, Lotte Coelmont, Kai Dallmeier, Sarah C. Gilbert and Barbara Dema
Vaccines 2026, 14(3), 273; https://doi.org/10.3390/vaccines14030273 (registering DOI) - 20 Mar 2026
Abstract
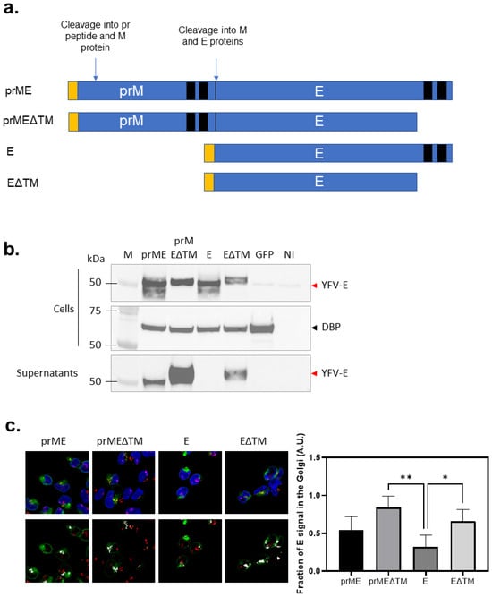
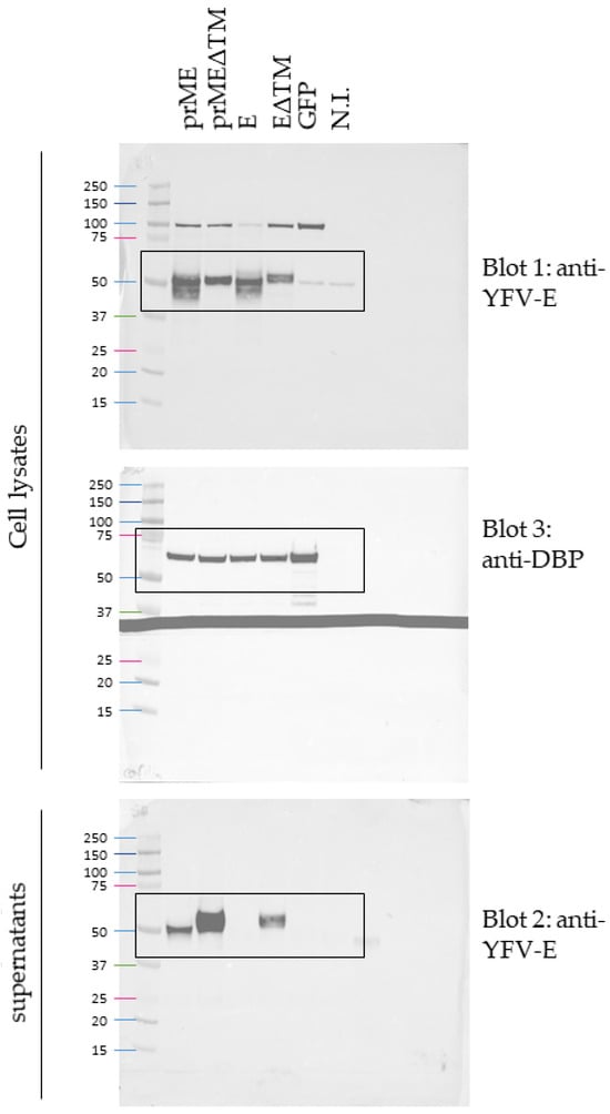
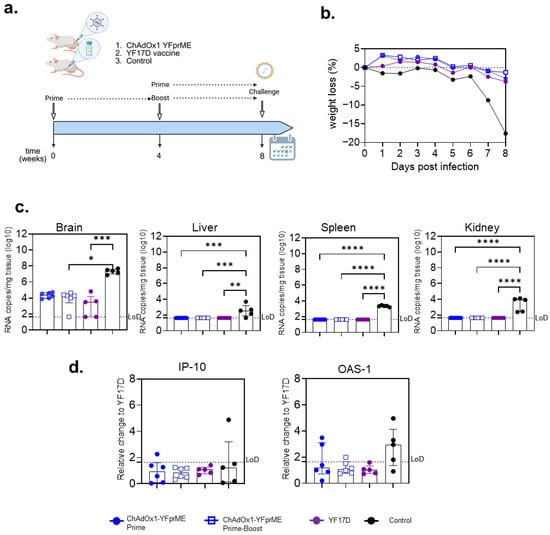
Background/Objectives: Chimpanzee adenoviral-vectored vaccines have proven to be both safe and effective, with a manufacturing and distribution pipeline capable of rapid global supply, as demonstrated during the COVID-19 pandemic. Yellow fever is a mosquito-borne viral hemorrhagic disease endemic in parts of Africa [...] Read more.
Background/Objectives: Chimpanzee adenoviral-vectored vaccines have proven to be both safe and effective, with a manufacturing and distribution pipeline capable of rapid global supply, as demonstrated during the COVID-19 pandemic. Yellow fever is a mosquito-borne viral hemorrhagic disease endemic in parts of Africa and Latin America, and although an effective live attenuated vaccine exists, its use is limited by safety and eligibility restrictions. Moreover, large outbreaks continue to expose critical challenges, such as an insufficient vaccine supply, reliance on fractional dosing, and slow and difficult-to-scale manufacturing processes. Here, we report the design, development and in vivo immunogenicity of multiple yellow fever virus (YFV) antigen constructs based on the pre-membrane (prM) and envelope (E) proteins—with or without the transmembrane domain (TM or ΔTM)—delivered using the ChAdOx1 adenoviral vector. Methods: Four ChAdOx1 YF vaccines were developed, and immunogenicity was evaluated. The efficacy of the full-length YF envelope vaccine was also tested in Balb/c mice. Results/Conclusions: In contrast to previously described orthoflavivirus vaccines on the same platform, the full-length antigen elicited superior immunogenicity and conferred protection against intracranial challenge with the YF17D virus in mice. Notably, this protection was comparable to that induced by the licensed YF17D vaccine, highlighting the promise of this platform as a next-generation yellow fever vaccine candidate. Full article
Show Figures

Figure 1

11 pages, 2266 KB  
Article
Establishment of a Cell-Fusing Agent Virus Infection Model in Aedes albopictus and Its Impact on Vector Competence for Zika Virus
by Dongqin Li, Ningxin Zhou, Li Xiong, Xi Pu, Mingqiang Li, Qing Liu, Lu Liu, Rui Xiao, Yuanhang Wang, Hengduan Zhang, Xiaoxia Guo, Dan Xing, Tongyan Zhao, Jiahong Wu and Yuting Jiang
Viruses 2026, 18(3), 384; https://doi.org/10.3390/v18030384 - 19 Mar 2026
Abstract
The overuse of chemical insecticides highlights the urgent need for novel vector control strategies. Insect-specific viruses (ISVs), such as the cell-fusing agent virus (CFAV), have shown potential to block arbovirus transmission by inhibiting viral replication in mosquitoes. However, the effects of CFAV beyond [...] Read more.
The overuse of chemical insecticides highlights the urgent need for novel vector control strategies. Insect-specific viruses (ISVs), such as the cell-fusing agent virus (CFAV), have shown potential to block arbovirus transmission by inhibiting viral replication in mosquitoes. However, the effects of CFAV beyond its natural host, Aedes aegypti, remain largely unexplored. In this study, we established a CFAV infection model in Aedes albopictus, a major vector for Zika virus (ZIKV), via intrathoracic injection. Stable infection was achieved, with viral loads reaching up to 107 copies per mosquito by day 10 post-injection. Nevertheless, high post-injection mortality (median survival: 3 days) was observed, which we attribute primarily to mechanical injury. No evidence of vertical transmission of CFAV was detected in Ae. albopictus. Co-injection of CFAV and ZIKV did not significantly affect ZIKV replication in this species. In contrast, in Ae. aegypti pre-infected with CFAV followed by oral ZIKV challenge, CFAV significantly reduced ZIKV infection rates in the ovaries at day 4 and viral loads in salivary glands at day 10. These findings demonstrate that while CFAV can productively infect Ae. albopictus, it does not undergo vertical transmission in this species, and has no inhibitory effect on ZIKV under the co-infection conditions tested. This study underscores challenges associated with using single ISVs such as CFAV for arbovirus control and highlights the complex, bidirectional role of multiple ISV co-infections. While exploring multi-ISV combinations may offer a potential strategy to enhance antiviral efficacy, their net effect—whether suppression or enhancement of arboviruses—warrants careful investigation. Full article
(This article belongs to the Section General Virology)
Show Figures

Figure 1

22 pages, 2299 KB  
Article
Protein Priming Followed by a Replication-Competent VSV-GP Vector Boost Induces Sustained Immune Control in Therapeutic Hepatitis B Vaccination
by Jinpeng Su, Anna D. Kosinska, Susanne Miko, Edanur Ates Öz, Dorothee von Laer, Janine Kimpel and Ulrike Protzer
Vaccines 2026, 14(3), 266; https://doi.org/10.3390/vaccines14030266 - 16 Mar 2026
Abstract
Background/Objectives: Eliciting robust immune responses against the hepatitis B virus (HBV) through therapeutic vaccination holds promise for curing chronic hepatitis B. We previously developed the heterologous protein prime/viral vector boost clinical vaccine candidate, TherVacB. Here, we evaluated a replication-competent chimeric vesicular [...] Read more.
Background/Objectives: Eliciting robust immune responses against the hepatitis B virus (HBV) through therapeutic vaccination holds promise for curing chronic hepatitis B. We previously developed the heterologous protein prime/viral vector boost clinical vaccine candidate, TherVacB. Here, we evaluated a replication-competent chimeric vesicular stomatitis virus vector (VSV-GP) as an alternative viral vector boost vaccine. Methods: A recombinant VSV-GP vector co-expressing HBV surface and core antigens (VSV-GP-HBs/c) was generated and characterized for antigen expression. Its immunogenicity, antiviral efficacy, and durability were assessed in HBV-naïve and HBV-carrier mice, using protein primed, viral vector-primed, and multi-viral vector boost regimens. Results: VSV-GP-HBs/c efficiently expressed both HBV antigens in vitro. A single immunization with VSV-GP-HBs/c induced only weak HBV-specific immune responses in vivo. Replacing protein priming with VSV-GP-HBs/c resulted in modest immune activation and limited antiviral effects in HBV-carrier mice. In contrast, substituting the modified vaccinia virus Ankara (MVA)-HBs/c boost in the TherVacB regimen with VSV-GP-HBs/c elicited robust HBV-specific antibody responses and strong CD4 and CD8 T-cell immunity, assessed by intracellular IFN-γ staining after peptide stimulation. This regimen achieved a substantial reduction in serum HBsAg levels, numbers of HBV-positive hepatocytes, and intrahepatic HBV-DNA, with antiviral efficacy comparable to that of the classical TherVacB regimen. Notably, a second viral vector boost did not enhance HBV-specific immunity or antiviral efficacy; instead, it promoted dominant vector-specific CD8 T-cell responses. Long-term analyses performed 10 weeks after the last vaccination further demonstrated that a single protein-prime/VSV-GP-HBs/c boost was sufficient to achieve sustained antiviral control. Conclusions: These findings identify VSV-GP-HBs/c as an effective boost vector for therapeutic hepatitis B vaccination and establish protein priming followed by a single viral vector boost as an optimal strategy for sustained antiviral immunity. Full article
(This article belongs to the Special Issue Vaccines and Vaccination: HIV, Hepatitis Viruses, and HPV)
Show Figures

Figure 1

16 pages, 1426 KB  
Article
Association Between Homologous and Heterologous COVID-19 Vaccine Regimens and Doses and Mortality in Hemodialysis Patients: A Nationwide Cohort Study from Thailand
by Pattharawin Pattharanitima, Suthiya Anumas, Manoch Rattanasompattikul, Sukit Raksasuk, Suchai Sritippayawan and Thatsaphan Srithongkul
COVID 2026, 6(3), 49; https://doi.org/10.3390/covid6030049 - 13 Mar 2026
Viewed by 52
Abstract
Background: During the COVID-19 pandemic, Thailand prioritized hemodialysis patients for vaccination. Due to limited supply, heterologous regimens were used. This study evaluates the mortality rate and risk factors in hemodialysis patients who received heterologous versus homologous vaccine regimens. Methods: We retrospectively reviewed data [...] Read more.
Background: During the COVID-19 pandemic, Thailand prioritized hemodialysis patients for vaccination. Due to limited supply, heterologous regimens were used. This study evaluates the mortality rate and risk factors in hemodialysis patients who received heterologous versus homologous vaccine regimens. Methods: We retrospectively reviewed data of hemodialysis patients in Thailand from January 2021 to December 2022, using data from the Department of Medical Sciences, Ministry of Public Health, and Thailand Renal Replacement Therapy Registry. Mortality was defined as death within 30 days of a positive RT-PCR or rapid antigen test for SARS-CoV-2. Multivariate logistic regression was used to identify mortality risk factors. Results: The associated risks of mortality in hemodialysis patients with COVID-19 were female sex, age ≥ 50 years, diabetes, and BMI ≥ 25.0 kg/m2. Regarding vaccination regimens, the inactivated–Viral vector–mRNA regimen was associated with lower mortality compared with the mRNA–mRNA regimen (OR 0.29, 95% CI 0.08–0.99). In contrast, no vaccination (OR 16.95, 95% CI 7.86–36.54) and single-dose vaccination with inactivated vaccine (OR 17.54, 95% CI 7.01–43.88) or Viral vector vaccine (OR 20.74, 95% CI 9.38–45.86) were associated with markedly higher mortality risk. Conclusion: The inactivated–Viral vector–mRNA vaccine regimen was associated with a decreased mortality risk among this population. Full article
(This article belongs to the Special Issue COVID and Public Health)
Show Figures

Figure 1

12 pages, 967 KB  
Article
An Improved Method for Determining the Infection Titer of Replication-Competent Adeno-Associated Virus
by Jianning Fu, Lei Yu, Zhihao Fu, Guangyu Wang, Chenggang Liang, Xinchang Shi and Yixuan Zhang
Biomedicines 2026, 14(3), 653; https://doi.org/10.3390/biomedicines14030653 - 13 Mar 2026
Viewed by 67
Abstract
Background/Objectives: Recombinant adeno-associated virus (rAAV) has become a leading vector in gene therapy. However, manufacturing limitations may result in replication-competent AAV (rcAAV) contamination of clinical rAAV products, posing safety risks. Rigorous testing is therefore essential, and the use of accurately calibrated rcAAV [...] Read more.
Background/Objectives: Recombinant adeno-associated virus (rAAV) has become a leading vector in gene therapy. However, manufacturing limitations may result in replication-competent AAV (rcAAV) contamination of clinical rAAV products, posing safety risks. Rigorous testing is therefore essential, and the use of accurately calibrated rcAAV reference standard materials is critical for ensuring assay stability and reliability. A disadvantage of the widely used Tissue Culture Infectious Dose 50 (TCID50) assay is its high variability. This study introduces an optimized TCID50 assay for the precise quantification of infectious rcAAV particles. Methods: We developed a TCID50 assay tailored to rep2-based rcAAV, optimizing key aspects such as viral infection conditions, qPCR reaction systems, and standard curve preparation. We employed an innovative strategy to prepare the standard curve using serial dilutions of rcAAV in cell lysate, ensuring alignment with the test sample matrices. Results: The rcAAV-derived standard curve demonstrated exceptional linearity (R2 > 0.99), sensitivity (LOQ ≈ 38 copies), and reproducibility, enabling robust endpoint qPCR analysis. The optimized assay significantly improved the precision of the TCID50 assay, as an inter-assay coefficient of variation (CV) of 11.4% was achieved. Conclusions: This refined TCID50 assay is a reliable method for calibrating infectious titers of rcAAV reference standard materials, thereby enabling the standardization of rcAAV testing. Full article
(This article belongs to the Collection Feature Papers in Gene and Cell Therapy)
Show Figures

Graphical abstract

20 pages, 2252 KB  
Article
Development and Evaluation of Compact Semi-Synthetic Promoters for Enhanced Antigen Expression in Adenoviral-Vectored Vaccines
by Matěj Hlaváč, Susan J. Morris, Barbara Dema, Marta Ulaszewska, Zakia Al-Hareth, Bruno Douradinha and Sarah C. Gilbert
Vaccines 2026, 14(3), 260; https://doi.org/10.3390/vaccines14030260 - 13 Mar 2026
Viewed by 94
Abstract
Background/Objectives: The large size of commonly used regulatory elements such as the cytomegalovirus (CMV) immediate-early promoter imposes a significant burden on the already restricted payload capacity of first-generation adenoviral vectors, potentially hindering the development of multi-antigen vaccine candidates. To address this limitation, we [...] Read more.
Background/Objectives: The large size of commonly used regulatory elements such as the cytomegalovirus (CMV) immediate-early promoter imposes a significant burden on the already restricted payload capacity of first-generation adenoviral vectors, potentially hindering the development of multi-antigen vaccine candidates. To address this limitation, we have engineered a panel of novel, small, semi-synthetic promoters designed to leverage the changes in transcriptomic milieu following adenoviral vector entry. Methods: Eight synthetic enhancer modules (SE1–SE8) were designed in silico, each composed of transcription factor binding sites (TFBSs) previously found in host genes that are upregulated during early adenoviral infection. These synthetic enhancers were coupled with a minimal CMV core promoter to generate a panel of compact semi-synthetic promoters (cSE1–cSE8), and their activity was evaluated in the context of ChAdOx1 viral vectors expressing GFP or a modified Plasmodium falciparum circumsporozoite (CSN) antigen. Promoter performance was characterised in vitro via flow cytometry, RT-qPCR, and Western blotting, and in vivo by quantifying antigen-specific T-cell (IFN-γ ELISpot) and IgG antibody (ELISA) responses in BALB/c mice. Results: In vitro characterisation revealed a wide range of promoter activity across the panel, with cSE3 and cSE5 driving transgene expression levels comparable to the benchmark CMV promoters despite their markedly reduced genomic footprint. In vivo, ChAdOx1 vectors incorporating cSE3 and cSE5 elicited potent antigen-specific T-cell and IgG responses that were comparable to those induced by the larger CMV control promoters. Conclusions: We have successfully developed semi-synthetic promoters that match the potency of the much larger, frequently used CMV promoters whilst simultaneously reducing genomic footprint. These novel regulatory elements will facilitate the design of next-generation vaccines, particularly those requiring large antigens or multi-antigen cassettes. Full article
(This article belongs to the Special Issue Innovations in Vaccine Technology)
Show Figures

Figure 1

22 pages, 1102 KB  
Review
Genomic Context and Insert Orientation in the Regulation of Transgene Expression in Adenoviral Vectors
by Anna Muravyeva and Svetlana Smirnikhina
Int. J. Mol. Sci. 2026, 27(6), 2542; https://doi.org/10.3390/ijms27062542 - 10 Mar 2026
Viewed by 257
Abstract
Adenoviral vectors are among the most efficient platforms for gene delivery; however, the level and pattern of transgene expression in these vectors are largely shaped by the viral genomic context. This review discusses the mechanisms of adenoviral transcription and alternative splicing and how [...] Read more.
Adenoviral vectors are among the most efficient platforms for gene delivery; however, the level and pattern of transgene expression in these vectors are largely shaped by the viral genomic context. This review discusses the mechanisms of adenoviral transcription and alternative splicing and how they influence the expression of inserted expression cassettes. Particular attention is given to the role of insertion orientation and transgene placement within the E1 and E3 regions, as well as to the effects of viral regulatory elements, including the E1A enhancer. We analyze evidence on the use of insulating sequences to reduce nonspecific activation and improve the controllability of transgene expression. We also consider the use of endogenous adenoviral promoters—the major late promoter (MLP) and the E3 region promoter—and their contribution to enhanced transgene expression through late viral transcription. Overall, these findings support principles for the rational design of adenoviral vectors, both for high-level protein production and for building systems with regulated or tissue-specific expression. Full article
(This article belongs to the Section Molecular Genetics and Genomics)
Show Figures

Figure 1

20 pages, 509 KB  
Review
West Nile Virus in Europe: Epidemiology, Vector Ecology, Environmental Drivers, and the Role of Equine Sentinel Surveillance in a One Health Framework
by Paula Nistor, Livia Stanga, Vlad Iorgoni, Razvan Grigore Cojocaru, Alexandru Gligor, Alexandru Ciresan, Bogdan Florea, Vlad Cocioba, Ionica Iancu, Horia Iorgoni, Cristian Zaha, Cosmin Horatiu Maris and Viorel Herman
Pathogens 2026, 15(3), 298; https://doi.org/10.3390/pathogens15030298 - 10 Mar 2026
Viewed by 231
Abstract
West Nile virus (WNV) is a mosquito-borne flavivirus that remains an important public and veterinary health concern across Europe. Periodic outbreaks affecting humans, horses, and wildlife highlight the complex ecological interactions underlying viral circulation. This narrative review aims to synthesize current knowledge regarding [...] Read more.
West Nile virus (WNV) is a mosquito-borne flavivirus that remains an important public and veterinary health concern across Europe. Periodic outbreaks affecting humans, horses, and wildlife highlight the complex ecological interactions underlying viral circulation. This narrative review aims to synthesize current knowledge regarding WNV epidemiology, transmission dynamics, and surveillance strategies in Europe, with particular attention to the Romanian context. Available surveillance data indicate recurrent seasonal transmission in several European regions; however, reported case numbers may be influenced by differences in diagnostic capacity, reporting practices, and surveillance intensity among countries. Recent studies suggest that environmental variability, vector adaptation, and host community composition play important roles in shaping regional transmission risk, although the relative contribution of these factors remains incompletely quantified. Despite expanding surveillance networks and One Health initiatives, important knowledge gaps persist regarding the integration of environmental risk indicators, vector ecology, and operational preparedness into coherent risk-assessment frameworks. This review therefore examines current epidemiological patterns, evaluates surveillance approaches, and discusses emerging drivers of WNV transmission in Europe. As a narrative synthesis based on published literature and surveillance reports, this review is subject to limitations related to heterogeneity in available data and differences in national reporting systems. Nevertheless, a clearer understanding of these interacting factors may support improved surveillance strategies and more adaptive public health responses to future WNV transmission events. Reported surveillance data should be interpreted cautiously, as differences in national surveillance intensity, diagnostic capacity, and reporting frameworks across Europe may influence notified case numbers. Consequently, reported outbreaks do not necessarily reflect proportional differences in transmission intensity. Full article
(This article belongs to the Special Issue Epidemiology and Molecular Diagnosis of Vector-Borne Diseases)
Show Figures

Figure 1

19 pages, 1560 KB  
Article
Protective Efficacy of a Modified Vaccinia Ankara-Based Vaccine Against Zika
by Leidi Carvajal Aristizabal, Ivanna Hoyos Ramírez, Erwin Camacho, Daniel Maldonado, Esteban Marín, Juan Pablo Hernández-Ortiz and Jorge E. Osorio
Vaccines 2026, 14(3), 252; https://doi.org/10.3390/vaccines14030252 - 10 Mar 2026
Viewed by 246
Abstract
Background: Zika virus (ZIKV) is a mosquito-borne flavivirus associated with severe neurological disease, including congenital Zika syndrome (CZS) following utero infection and Guillain–Barré syndrome in adults. The 2015–2016 epidemic in the Americas highlighted the profound maternal and neonatal consequences of ZIKV infection. Although [...] Read more.
Background: Zika virus (ZIKV) is a mosquito-borne flavivirus associated with severe neurological disease, including congenital Zika syndrome (CZS) following utero infection and Guillain–Barré syndrome in adults. The 2015–2016 epidemic in the Americas highlighted the profound maternal and neonatal consequences of ZIKV infection. Although reported transmission has declined, ongoing circulation of competent vectors and population susceptibility sustain a substantial risk of future outbreaks, underscoring the need for effective vaccines. Methods: We developed a recombinant Modified Vaccinia Ankara (MVA)-based vaccine candidate expressing the ZIKV pre-membrane (prM) and envelope (E) proteins and evaluated its immunogenicity and protective efficacy in interferon receptor-deficient AG129 mice. Results: Vaccination induced strong humoral and cellular immune responses and conferred significant protection against viral replication in key target organs, including the brain and testes, following ZIKV challenge. Conclusions: These preclinical findings support further development of this MVA-based ZIKV vaccine as a promising strategy to prevent ZIKV infection and its associated neurological complications. Full article
Show Figures

Figure 1

28 pages, 417 KB  
Review
A Comparative Review of Veterinary and Human Vaccine Development Strategies: Insights into Herpesvirus Vaccinology from Latency to Elimination
by Guangyi Liu, Xiaoyang Zhao, Yuezhi Lin, Xiaojun Wang and Diqiu Liu
Vaccines 2026, 14(3), 249; https://doi.org/10.3390/vaccines14030249 - 7 Mar 2026
Viewed by 249
Abstract
Background: Members of the virus family Herpesviridae are among the most successful pathogen groups in evolutionary history. They not only pose a serious public health threat to humans but also cause significant economic losses in the global livestock industry. The primary immunological challenge [...] Read more.
Background: Members of the virus family Herpesviridae are among the most successful pathogen groups in evolutionary history. They not only pose a serious public health threat to humans but also cause significant economic losses in the global livestock industry. The primary immunological challenge in developing sterilizing vaccines is the lifelong latency of herpesviruses in the nervous system or lymphoid tissues. Methods: This analysis compares the vaccine strategies designed against the five most important Alphaherpesvirinae pathogens: HSV-1/2, PRV, BHV-1, EHV-1/4, and FHV-1. The contrast between the globally licensed veterinary vaccines and the relative stagnation in the field of human HSV vaccines is stark. However, there are notable success stories regarding the implementation of ‘Marker Vaccines’ (DIVA strategies) in veterinary medicine. This review examines various vaccine modalities, assessing their potential to mitigate clinical outbreaks and their shortcomings in preventing viral shedding and establishing latency. Results: This study reveals common technical bottlenecks across species, attributed to immune evasion mechanisms such as the downregulation of MHC I, TAP inhibition, the failure to induce robust mucosal IgA, and safety concerns regarding the recombination of live vectors. Conclusions: This review highlights several promising avenues that could lead to enhanced herpesvirus vaccines and recommends the rational design of T-cell epitopes alongside innovative mucosal adjuvants. Furthermore, it bridges the gap between veterinary and human vaccinology from a One Health perspective, suggesting that lessons learned from veterinary practices could facilitate necessary breakthroughs in human medicine. Full article
(This article belongs to the Special Issue Vaccine and Vaccination in Veterinary Medicine)
14 pages, 4852 KB  
Article
The Recombinant Viral Capsid Protein rVP1 Induces Protective Immunity Against Coxsackievirus B3 (CVB3) Lethal Challenges in Balb/c Mouse Model
by Manel Ben M’hadheb, Ikbel Hadj Hassine, Mohammed A. Almalki, Mouna Hassine and Jawhar Gharbi
Vaccines 2026, 14(3), 244; https://doi.org/10.3390/vaccines14030244 - 6 Mar 2026
Viewed by 325
Abstract
Background/Objectives: Epidemiological studies have proven that coxsackievirus B3 (CVB3) is the major virus that causes acute and chronic myocarditis and pancreatitis. Currently, there are no antiviral therapeutic drugs or vaccines that are available for use as clinical therapeutics or vaccines. Subunit polypeptides-based vaccines, [...] Read more.
Background/Objectives: Epidemiological studies have proven that coxsackievirus B3 (CVB3) is the major virus that causes acute and chronic myocarditis and pancreatitis. Currently, there are no antiviral therapeutic drugs or vaccines that are available for use as clinical therapeutics or vaccines. Subunit polypeptides-based vaccines, especially when combined with adjuvants, represent safe and effective vaccine platforms because they are considered to be better immunogens. The viral capsid protein VP1 of CVB3 is the most immunogenic viral polypeptide, providing opportunities for its use in designing subunit polypeptide vaccines. In the present study, we designed and produced a CVB3 vaccine candidate based on the recombinant expression of the major immunogenic viral protein VP1 of a wild-type CVB3 strain. Methods: We assessed its induced humoral and cellular immune responses and then evaluated its protective immunity against pathogenic CVB3 strain challenges in a Balb/c mouse model. Neutralizing specific antibodies and cytokine interferon gamma (INF-γ) production were determined in the sera of both prime- and prime-boost-immunized mice with the vaccine candidate. Results: Our results demonstrate that the recombinant rVP1 expressed in a eukaryotic insect cell baculovirus vector system elicited cellular and humoral immune responses, protecting Balb/c mice from lethal challenges. Conclusions: Hence, the vaccine produced based on the recombinant expression of VP1 is a promising and potential candidate against natural CVB3 infections. Full article
(This article belongs to the Section Epidemiology and Vaccination)
Show Figures

Figure 1

21 pages, 956 KB  
Review
Viruses, Vectors, and Villains: Governing the Risks and Rewards of Artificial Intelligence in Virology
by Adam W. Whisnant and Lars Dölken
AI 2026, 7(3), 93; https://doi.org/10.3390/ai7030093 - 4 Mar 2026
Viewed by 544
Abstract
Artificial intelligence (AI) is rapidly transforming virology by strengthening pandemic preparedness, enhancing our molecular understanding of virus–host interactions, and accelerating the discovery and development of novel antiviral therapies. Yet, the same technologies also pose urgent biosecurity risks, particularly by enabling the development of [...] Read more.
Artificial intelligence (AI) is rapidly transforming virology by strengthening pandemic preparedness, enhancing our molecular understanding of virus–host interactions, and accelerating the discovery and development of novel antiviral therapies. Yet, the same technologies also pose urgent biosecurity risks, particularly by enabling the development of bioweapons or identifying strategies that maximize harm. This paper presents a critical content analysis of current and emerging AI applications in virology, including tools used to detect synthetic alterations in viral genomes, assess the severity of new variants, and design clinical vectors for gene therapy. It also highlights the potential for misuse, whether intentional or due to poor data quality and flawed model training. Drawing on case studies, public databases, and documented applications from research institutions and biotechnology firms, the analysis shows that AI can integrate large datasets to reduce reliance on animal testing in drug development, improve therapeutic precision, and allocate resources more effectively during outbreaks. However, the increasing accessibility of AI tools and genomic data also creates vulnerabilities, especially as models become capable of autonomously interpreting the scientific literature and mining bioinformatics databases. To address this dual-use dilemma, the paper proposes targeted and adaptable policy recommendations for governments, research institutions, and commercial biotech firms, emphasizing pre-emptive oversight, responsible innovation, and ethical AI deployment. These recommendations are designed for immediate relevance yet flexible enough to evolve alongside the expanding role of AI in global health. Full article
(This article belongs to the Section Medical & Healthcare AI)
Show Figures

Figure 1

10 pages, 1510 KB  
Brief Report
A Species-Independent Lateral Flow Test to Detect Rift Valley Fever Virus Antibodies Using a Double Antigen Approach
by Paul J. Wichgers Schreur, Heleen de Vogel-van den Bosch, Ruben Massop, José Harders-Westerveen, Sandra van de Water, Barry Rockx and Aart van Amerongen
Viruses 2026, 18(3), 316; https://doi.org/10.3390/v18030316 - 3 Mar 2026
Viewed by 378
Abstract
Rift Valley fever virus (RVFV) is a re-emerging, vector-borne pathogen endemic to Africa and the Arabian Peninsula, posing an increasing threat to human and animal health. Outbreaks have severe economic and social impacts on farmers, communities, and governments. Current diagnostic methods rely on [...] Read more.
Rift Valley fever virus (RVFV) is a re-emerging, vector-borne pathogen endemic to Africa and the Arabian Peninsula, posing an increasing threat to human and animal health. Outbreaks have severe economic and social impacts on farmers, communities, and governments. Current diagnostic methods rely on PCR and ELISA; however, rapid pen-side tests would enable faster, cost-effective monitoring and outbreak control. Here, a species- and immunoglobulin class-independent capillary flow immunodiagnostic assay (lateral flow test; LFT) for detecting RVFV-specific antibodies is described. The assay uses a double-antigen approach, coupling the RVFV nucleocapsid protein, a major viral antigen, both to carbon nanoparticles and to a nitrocellulose membrane. The method was qualified with immune sera from sheep, calves, goats, and humans and benchmarked against a newly developed double-antigen ELISA and a commercial competition ELISA. Both the LFT and double-antigen ELISA demonstrated high specificity and sensitivity. This advancement brings RVFV-specific pen-side testing significantly closer to practical implementation. Full article
(This article belongs to the Special Issue Rift Valley Fever Virus: New Insights into a One Health Archetype)
Show Figures

Figure 1

52 pages, 12780 KB  
Review
Contemporary Strategies of Gene and Cell Therapy in the Treatment of Peripheral Nervous System Injuries and Disorders
by Alexandra Sharshakova, Valeriya Solovyeva, Galina Masgutova, Alisa Fattakhova, Albert Rizvanov, Albert Sufianov, Galina Sufianova and Ruslan Masgutov
Int. J. Mol. Sci. 2026, 27(5), 2335; https://doi.org/10.3390/ijms27052335 - 2 Mar 2026
Viewed by 538
Abstract
Injuries and diseases of the peripheral nervous system (PNS) often result in irreversible functional deficits. Current therapeutic approaches demonstrate limited efficacy, which has driven the development of regenerative medicine strategies. This review systematizes contemporary gene and cell therapy approaches aimed at PNS repair [...] Read more.
Injuries and diseases of the peripheral nervous system (PNS) often result in irreversible functional deficits. Current therapeutic approaches demonstrate limited efficacy, which has driven the development of regenerative medicine strategies. This review systematizes contemporary gene and cell therapy approaches aimed at PNS repair and regeneration. Key neurotrophic factors (NGF, BDNF, GDNF, VEGF, etc.) and the molecular mechanisms underlying their regenerative effects are discussed. Gene delivery strategies employing viral and plasmid vectors are analyzed, along with the therapeutic application of various cell populations, including Schwann cells, mesenchymal stromal cells, and derivatives of induced pluripotent stem cells. Particular attention is given to combined gene–cell-based approaches, which enable localized and sustained expression of therapeutic molecules. The integration of advances in genetic engineering, cell biology, and tissue engineering is shaping a new treatment paradigm focused on pathogenetic restoration of nerve tissue. These promising strategies pave the way toward achieving complete functional regeneration following PNS injuries. Full article
(This article belongs to the Special Issue Advances in Peripheral Nerve Regeneration—2nd Edition)
Show Figures

Figure 1

14 pages, 4608 KB  
Article
Identification of Novel B Cell Epitopes on the Nucleocapsid Protein of Porcine Epidemic Diarrhea Virus
by Ruiying Wang, Meng Zhong, Ye Liu, Zichen Gao, Jianing Hu, Haiyan Zhang, Qingtao Liu, Bin Zhou and Xiuli Feng
Viruses 2026, 18(3), 309; https://doi.org/10.3390/v18030309 - 2 Mar 2026
Viewed by 272
Abstract
Porcine epidemic diarrhea (PED), caused by the porcine epidemic diarrhea virus (PEDV), is an acute and highly contagious intestinal disease that inflicts substantial economic losses on the global swine industry. The nucleocapsid (N) protein of PEDV plays a critical role during viral infection [...] Read more.
Porcine epidemic diarrhea (PED), caused by the porcine epidemic diarrhea virus (PEDV), is an acute and highly contagious intestinal disease that inflicts substantial economic losses on the global swine industry. The nucleocapsid (N) protein of PEDV plays a critical role during viral infection and replication. In this study, the full-length N gene was cloned and expressed using the prokaryotic expression vector pET-32a (+). The purified recombinant N protein was used to immunize BALB/c mice. Subsequently, splenocytes from the immunized mice were fused with SP2/0 cells, and hybridoma cell lines secreting monoclonal antibodies (mAbs) against N protein were screened via indirect ELISA. The linear B-cell epitopes recognized by the mAbs were mapped using truncated N protein fragments. Results showed that three stable hybridoma cell lines (1A3, 1G1 and 1A10) secreting N protein-specific mAbs were obtained. Epitope mapping revealed that mAbs 1A3 and 1G1 recognized the epitope 71SNWHF75, whereas mAb 1A10 recognized 66RIEQP70. Bioinformatics analysis indicated that these epitopes are highly conserved among the analyzed PEDV strains and show no cross-reactivity with the N proteins of other coronaviruses. These findings could provide valuable experimental materials for further investigation of the N protein’s structure and function and support the development of diagnostic assays and subunit antigen vaccine for PEDV. Full article
(This article belongs to the Section Animal Viruses)
Show Figures

Figure 1

Back to TopTop