Sign in to use this feature.

Years

Between: -

Subjects

remove_circle_outline
remove_circle_outline
remove_circle_outline
remove_circle_outline
remove_circle_outline

Journals

Article Types

Countries / Regions

Search Results (12)

Search Parameters:
Keywords = video deblurring

Order results
Result details
Results per page
Select all
Export citation of selected articles as:
19 pages, 25889 KB  
Article
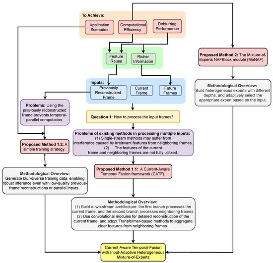
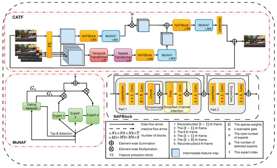
Current-Aware Temporal Fusion with Input-Adaptive Heterogeneous Mixture-of-Experts for Video Deblurring
by Yanwen Zhang, Zejing Zhao and Akio Namiki
Sensors 2026, 26(1), 321; https://doi.org/10.3390/s26010321 - 4 Jan 2026
Viewed by 141
Abstract
In image sensing, measurements such as an object’s position or contour are typically obtained by analyzing digitized images. This method is widely used due to its simplicity. However, relative motion or inaccurate focus can cause motion and defocus blur, reducing measurement accuracy. Thus, [...] Read more.
In image sensing, measurements such as an object’s position or contour are typically obtained by analyzing digitized images. This method is widely used due to its simplicity. However, relative motion or inaccurate focus can cause motion and defocus blur, reducing measurement accuracy. Thus, video deblurring is essential. However, existing deep learning-based video deblurring methods struggle to balance high-quality deblurring, fast inference, and wide applicability. First, we propose a Current-Aware Temporal Fusion (CATF) framework, which focuses on the current frame in terms of both network architecture and modules. This reduces interference from unrelated features of neighboring frames and fully exploits current frame information, improving deblurring quality. Second, we introduce a Mixture-of-Experts module based on NAFBlocks (MoNAF), which adaptively selects expert structures according to the input features, reducing inference time. Third, we design a training strategy to support both sequential and temporally parallel inference. In sequential deblurring, we conduct experiments on the DVD, GoPro, and BSD datasets. Qualitative results show that our method effectively preserves image structures and fine details. Quantitative results further demonstrate that our method achieves clear advantages in terms of PSNR and SSIM. In particular, under the exposure setting of 3 ms–24 ms on the BSD dataset, our method achieves 33.09 dB PSNR and 0.9453 SSIM, indicating its effectiveness even in severely blurred scenarios. Meanwhile, our method achieves a good balance between deblurring quality and runtime efficiency. Moreover, the framework exhibits minimal error accumulation and performs effectively in temporal parallel computation. These results demonstrate that effective video deblurring serves as an important supporting technology for accurate image sensing. Full article
(This article belongs to the Special Issue Smart Remote Sensing Images Processing for Sensor-Based Applications)
Show Figures

Figure 1

21 pages, 10628 KB  
Article
Thermal Video Enhancement Mamba: A Novel Approach to Thermal Video Enhancement for Real-World Applications
by Sargis Hovhannisyan, Sos Agaian, Karen Panetta and Artyom Grigoryan
Information 2025, 16(2), 125; https://doi.org/10.3390/info16020125 - 9 Feb 2025
Cited by 1 | Viewed by 2808
Abstract
Object tracking in thermal video is challenging due to noise, blur, and low contrast. We present TVEMamba, a Mamba-based enhancement framework with near-linear complexity that improves tracking in these conditions. Our approach uses a State Space 2D (SS2D) module integrated with Convolutional Neural [...] Read more.
Object tracking in thermal video is challenging due to noise, blur, and low contrast. We present TVEMamba, a Mamba-based enhancement framework with near-linear complexity that improves tracking in these conditions. Our approach uses a State Space 2D (SS2D) module integrated with Convolutional Neural Networks (CNNs) to filter, sharpen, and highlight important details. Key components include (i) a denoising module to reduce background noise and enhance image clarity, (ii) an optical flow attention module to handle complex motion and reduce blur, and (iii) entropy-based labeling to create a fully labeled thermal dataset for training and evaluation. TVEMamba outperforms existing methods (DCRGC, RLBHE, IE-CGAN, BBCNN) across multiple datasets (BIRDSAI, FLIR, CAMEL, Autonomous Vehicles, Solar Panels) and achieves higher scores on standard quality metrics (EME, BDIM, DMTE, MDIMTE, LGTA). Extensive tests, including ablation studies and convergence analysis, confirm its robustness. Real-world examples, such as tracking humans, animals, and moving objects for self-driving vehicles and remote sensing, demonstrate the practical value of TVEMamba. Full article
(This article belongs to the Special Issue Emerging Research in Object Tracking and Image Segmentation)
Show Figures

Figure 1

16 pages, 8462 KB  
Article
Wavelet-Based, Blur-Aware Decoupled Network for Video Deblurring
by Hua Wang, Pornntiwa Pawara and Rapeeporn Chamchong
Appl. Sci. 2025, 15(3), 1311; https://doi.org/10.3390/app15031311 - 27 Jan 2025
Viewed by 1966
Abstract
Video deblurring faces a fundamental challenge, as blur degradation comprehensively affects frames by not only causing detail loss but also severely distorting structural information. This dual degradation across low- and high-frequency domains makes it challenging for existing methods to simultaneously restore both structural [...] Read more.
Video deblurring faces a fundamental challenge, as blur degradation comprehensively affects frames by not only causing detail loss but also severely distorting structural information. This dual degradation across low- and high-frequency domains makes it challenging for existing methods to simultaneously restore both structural and detailed information through a unified approach. To address this issue, we propose a wavelet-based, blur-aware decoupled network (WBDNet) that innovatively decouples structure reconstruction from detail enhancement. Our method decomposes features into multiple frequency bands and employs specialized restoration strategies for different frequency domains. In the low-frequency domain, we construct a multi-scale feature pyramid with optical flow alignment. This enables accurate structure reconstruction through bottom-up progressive feature fusion. For high-frequency components, we combine deformable convolution with a blur-aware attention mechanism. This allows us to precisely extract and merge sharp details from multiple frames. Extensive experiments on benchmark datasets demonstrate the superior performance of our method, particularly in preserving structural integrity and detail fidelity. Full article
Show Figures

Figure 1

29 pages, 9384 KB  
Article
Occupancy Estimation from Blurred Video: A Multifaceted Approach with Privacy Consideration
by Md Sakib Galib Sourav, Ehsan Yavari, Xiaomeng Gao, James Maskrey, Yao Zheng, Victor M. Lubecke and Olga Boric-Lubecke
Sensors 2024, 24(12), 3739; https://doi.org/10.3390/s24123739 - 8 Jun 2024
Cited by 8 | Viewed by 1925
Abstract
Building occupancy information is significant for a variety of reasons, from allocation of resources in smart buildings to responding during emergency situations. As most people spend more than 90% of their time indoors, a comfortable indoor environment is crucial. To ensure comfort, traditional [...] Read more.
Building occupancy information is significant for a variety of reasons, from allocation of resources in smart buildings to responding during emergency situations. As most people spend more than 90% of their time indoors, a comfortable indoor environment is crucial. To ensure comfort, traditional HVAC systems condition rooms assuming maximum occupancy, accounting for more than 50% of buildings’ energy budgets in the US. Occupancy level is a key factor in ensuring energy efficiency, as occupancy-controlled HVAC systems can reduce energy waste by conditioning rooms based on actual usage. Numerous studies have focused on developing occupancy estimation models leveraging existing sensors, with camera-based methods gaining popularity due to their high precision and widespread availability. However, the main concern with using cameras for occupancy estimation is the potential violation of occupants’ privacy. Unlike previous video-/image-based occupancy estimation methods, we addressed the issue of occupants’ privacy in this work by proposing and investigating both motion-based and motion-independent occupancy counting methods on intentionally blurred video frames. Our proposed approach included the development of a motion-based technique that inherently preserves privacy, as well as motion-independent techniques such as detection-based and density-estimation-based methods. To improve the accuracy of the motion-independent approaches, we utilized deblurring methods: an iterative statistical technique and a deep-learning-based method. Furthermore, we conducted an analysis of the privacy implications of our motion-independent occupancy counting system by comparing the original, blurred, and deblurred frames using different image quality assessment metrics. This analysis provided insights into the trade-off between occupancy estimation accuracy and the preservation of occupants’ visual privacy. The combination of iterative statistical deblurring and density estimation achieved a 16.29% counting error, outperforming our other proposed approaches while preserving occupants’ visual privacy to a certain extent. Our multifaceted approach aims to contribute to the field of occupancy estimation by proposing a solution that seeks to balance the trade-off between accuracy and privacy. While further research is needed to fully address this complex issue, our work provides insights and a step towards a more privacy-aware occupancy estimation system. Full article
(This article belongs to the Special Issue Feature Papers in Sensing and Imaging 2024)
Show Figures

Figure 1

17 pages, 7298 KB  
Article
Improved Transformer-Based Deblurring of Commodity Videos in Dynamic Visual Cabinets
by Shuangyi Huang, Qianjie Liang, Kai Xie, Zhengfang He, Chang Wen, Jianbiao He and Wei Zhang
Electronics 2024, 13(8), 1440; https://doi.org/10.3390/electronics13081440 - 11 Apr 2024
Cited by 1 | Viewed by 1792
Abstract
In the dynamic visual cabinet, the occurrence of motion blur when consumers take out commodities will reduce the accuracy of commodity detection. Recently, although Transformer-based video deblurring networks have achieved results compared to Convolutional Neural Networks in some blurring scenarios, they are still [...] Read more.
In the dynamic visual cabinet, the occurrence of motion blur when consumers take out commodities will reduce the accuracy of commodity detection. Recently, although Transformer-based video deblurring networks have achieved results compared to Convolutional Neural Networks in some blurring scenarios, they are still challenging for the non-uniform blurring problem that occurs when consumers pick up the commodities, such as the problem of difficult alignment of blurred video frames of small commodities and the problem of underutilizing the effective information between the video frames of commodities. Therefore, an improved Transformer video deblurring network is proposed. Firstly, a multi-scale Transformer feature extraction method is utilized for non-uniform blurring. Secondly, for the problem of difficult alignment of small-item-blurred video frames, a temporal interactive attention mechanism is designed for video frame alignment. Finally, a feature recurrent fusion mechanism is introduced to supplement the effective information of commodity features. The experimental results show that the proposed method has practical significance in improving the accuracy of commodity detection. Moreover, compared with the recent Transformer deblurring algorithm Video Restoration Transformer, the Peak Signal-to-Noise Ratio of this paper’s algorithm is higher than that of the Deep Video Deblurring dataset and the Fuzzy Commodity Dataset by 0.23 dB and 0.81 dB, respectively. Full article
(This article belongs to the Special Issue Application of Machine Learning in Graphics and Images)
Show Figures

Figure 1

19 pages, 13345 KB  
Article
Multi-Stage Network for Event-Based Video Deblurring with Residual Hint Attention
by Jeongmin Kim and Yong Ju Jung
Sensors 2023, 23(6), 2880; https://doi.org/10.3390/s23062880 - 7 Mar 2023
Cited by 2 | Viewed by 3690
Abstract
Video deblurring aims at removing the motion blur caused by the movement of objects or camera shake. Traditional video deblurring methods have mainly focused on frame-based deblurring, which takes only blurry frames as the input to produce sharp frames. However, frame-based deblurring has [...] Read more.
Video deblurring aims at removing the motion blur caused by the movement of objects or camera shake. Traditional video deblurring methods have mainly focused on frame-based deblurring, which takes only blurry frames as the input to produce sharp frames. However, frame-based deblurring has shown poor picture quality in challenging cases of video restoration where severely blurred frames are provided as the input. To overcome this issue, recent studies have begun to explore the event-based approach, which uses the event sequence captured by an event camera for motion deblurring. Event cameras have several advantages compared to conventional frame cameras. Among these advantages, event cameras have a low latency in imaging data acquisition (0.001 ms for event cameras vs. 10 ms for frame cameras). Hence, event data can be acquired at a high acquisition rate (up to one microsecond). This means that the event sequence contains more accurate motion information than video frames. Additionally, event data can be acquired with less motion blur. Due to these advantages, the use of event data is highly beneficial for achieving improvements in the quality of deblurred frames. Accordingly, the results of event-based video deblurring are superior to those of frame-based deblurring methods, even for severely blurred video frames. However, the direct use of event data can often generate visual artifacts in the final output frame (e.g., image noise and incorrect textures), because event data intrinsically contain insufficient textures and event noise. To tackle this issue in event-based deblurring, we propose a two-stage coarse-refinement network by adding a frame-based refinement stage that utilizes all the available frames with more abundant textures to further improve the picture quality of the first-stage coarse output. Specifically, a coarse intermediate frame is estimated by performing event-based video deblurring in the first-stage network. A residual hint attention (RHA) module is also proposed to extract useful attention information from the coarse output and all the available frames. This module connects the first and second stages and effectively guides the frame-based refinement of the coarse output. The final deblurred frame is then obtained by refining the coarse output using the residual hint attention and all the available frame information in the second-stage network. We validated the deblurring performance of the proposed network on the GoPro synthetic dataset (33 videos and 4702 frames) and the HQF real dataset (11 videos and 2212 frames). Compared to the state-of-the-art method (D2Net), we achieved a performance improvement of 1 dB in PSNR and 0.05 in SSIM on the GoPro dataset, and an improvement of 1.7 dB in PSNR and 0.03 in SSIM on the HQF dataset. Full article
(This article belongs to the Special Issue Applications of Video Processing and Computer Vision Sensor II)
Show Figures

Figure 1

23 pages, 6648 KB  
Article
Automatic Inspection of Bridge Bolts Using Unmanned Aerial Vision and Adaptive Scale Unification-Based Deep Learning
by Shang Jiang, Jian Zhang, Weiguo Wang and Yingjun Wang
Remote Sens. 2023, 15(2), 328; https://doi.org/10.3390/rs15020328 - 5 Jan 2023
Cited by 27 | Viewed by 5640
Abstract
Bolted connections are essential components that require regular inspection to ensure bridge safety. Existing methods mainly rely on traditional artificial vision-based inspection, which is inefficient due to the many bolts of bridges. A vision-based method using deep learning and unmanned aerial vision is [...] Read more.
Bolted connections are essential components that require regular inspection to ensure bridge safety. Existing methods mainly rely on traditional artificial vision-based inspection, which is inefficient due to the many bolts of bridges. A vision-based method using deep learning and unmanned aerial vision is proposed to automatically analyze the bridge bolts’ condition. The contributions are as follows: (1) Addressing the problems that motion blur often exists in videos captured by unmanned ariel systems (UASs) with high moving speed, and that bolt damage is hard to accurately detect due to the few pixels a single bolt occupies, a bolt image preprocessing method, including image deblurring based on inverse filtering with camera motion model and adaptive scaling based on super-resolution, is proposed to eliminate the motion blur of bolt images and segment them into subimages with uniform bolt size. (2) Addressing the problem that directly applying an object detection network for both bolt detection and classification may lead to the wrong identification of bolt damage, a two-stage detection method is proposed to divide bolt inspection into bolt object segmentation and damage classification. The proposed method was verified on an in-service bridge to detect bolts and classify them into normal bolts, corrosion bolts, and loose bolts. The results show that the proposed method can effectively eliminate the inherent defects of data acquired by UAS and accurately classify the bolt defects, verifying the practicability and high precision of the proposed method. Full article
(This article belongs to the Special Issue Bridge Monitoring Using Remote Sensors)
Show Figures

Graphical abstract

16 pages, 4422 KB  
Article
Coal Mine Belt Conveyor Foreign Objects Recognition Method of Improved YOLOv5 Algorithm with Defogging and Deblurring
by Qinghua Mao, Shikun Li, Xin Hu and Xusheng Xue
Energies 2022, 15(24), 9504; https://doi.org/10.3390/en15249504 - 14 Dec 2022
Cited by 23 | Viewed by 3507
Abstract
The belt conveyor is the main equipment for underground coal transportation. Its coal flow is mixed with large coal, gangue, anchor rods, wooden strips, and other foreign objects, which easily causes failure of the conveyor belt, such as scratching, tearing, and even broken [...] Read more.
The belt conveyor is the main equipment for underground coal transportation. Its coal flow is mixed with large coal, gangue, anchor rods, wooden strips, and other foreign objects, which easily causes failure of the conveyor belt, such as scratching, tearing, and even broken belts. Aiming at the problem that it was difficult to accurately identify the foreign objects of underground belt conveyors due to the influence of fog, high-speed operation, and obscuration, the coal mine belt conveyor foreign object recognition method of improved YOLOv5 algorithm with defogging and deblurring was proposed. In order to improve the clarity of the monitoring video of the belt conveyor, the dark channel priori defogging algorithm is applied to reduce the impact of fog on the clarity of the monitoring video, and the image is sharpened by user-defined convolution method to reduce the blurring effect on the image in high-speed operation condition. In order to improve the precision of foreign object identification, the convolution block attention module is used to improve the feature expression ability of the foreign object in the complex background. Through adaptive spatial feature fusion, the multi-layer feature information of the foreign object image is more fully fused so as to achieve the goal of accurate recognition of foreign objects. In order to verify the recognition effect of the improved YOLOv5 algorithm, a comparative test is conducted with self-built data set and a public data set. The results show that the performance of the improved YOLOv5 algorithm is better than SSD, YOLOv3, and YOLOv5. The belt conveyor monitoring video of resolution for 1920 × 1080 in Huangling Coal Mine is used for identification verification, the recognition accuracy can reach 95.09%, and the recognition frame rate is 56.50 FPS. The improved YOLOv5 algorithm can provide a reference for the accurate recognition of targets in a complex underground environment. Full article
(This article belongs to the Special Issue Intelligent Coal Mining Technology)
Show Figures

Figure 1

11 pages, 2320 KB  
Article
Improved Image Fusion Method Based on Sparse Decomposition
by Xiaomei Qin, Yuxi Ban, Peng Wu, Bo Yang, Shan Liu, Lirong Yin, Mingzhe Liu and Wenfeng Zheng
Electronics 2022, 11(15), 2321; https://doi.org/10.3390/electronics11152321 - 26 Jul 2022
Cited by 66 | Viewed by 3299
Abstract
In the principle of lens imaging, when we project a three-dimensional object onto a photosensitive element through a convex lens, the point intersecting the focal plane can show a clear image of the photosensitive element, and the object point far away from the [...] Read more.
In the principle of lens imaging, when we project a three-dimensional object onto a photosensitive element through a convex lens, the point intersecting the focal plane can show a clear image of the photosensitive element, and the object point far away from the focal plane presents a fuzzy image point. The imaging position is considered to be clear within the limited size of the front and back of the focal plane. Otherwise, the image is considered to be fuzzy. In microscopic scenes, an electron microscope is usually used as the shooting equipment, which can basically eliminate the factors of defocus between the lens and the object. Most of the blur is caused by the shallow depth of field of the microscope, which makes the image defocused. Based on this, this paper analyzes the causes of defocusing in a video microscope and finds out that the shallow depth of field is the main reason, so we choose the corresponding deblurring method: the multi-focus image fusion method. We proposed a new multi-focus image fusion method based on sparse representation (DWT-SR). The operation burden is reduced by decomposing multiple frequency bands, and multi-channel operation is carried out by GPU parallel operation. The running time of the algorithm is further reduced. The results indicate that the DWT-SR algorithm introduced in this paper is higher in contrast and has much more details. It also solves the problem that dictionary training sparse approximation takes a long time. Full article
(This article belongs to the Special Issue Medical Image Processing Using AI)
Show Figures

Figure 1

16 pages, 11433 KB  
Article
Motion Blur Removal for Uav-Based Wind Turbine Blade Images Using Synthetic Datasets
by Yeping Peng, Zhen Tang, Genping Zhao, Guangzhong Cao and Chao Wu
Remote Sens. 2022, 14(1), 87; https://doi.org/10.3390/rs14010087 - 25 Dec 2021
Cited by 20 | Viewed by 5223
Abstract
Unmanned air vehicle (UAV) based imaging has been an attractive technology to be used for wind turbine blades (WTBs) monitoring. In such applications, image motion blur is a challenging problem which means that motion deblurring is of great significance in the monitoring of [...] Read more.
Unmanned air vehicle (UAV) based imaging has been an attractive technology to be used for wind turbine blades (WTBs) monitoring. In such applications, image motion blur is a challenging problem which means that motion deblurring is of great significance in the monitoring of running WTBs. However, an embarrassing fact for these applications is the lack of sufficient WTB images, which should include better pairs of sharp images and blurred images captured under the same conditions for network model training. To overcome the challenge of image pair acquisition, a training sample synthesis method is proposed. Sharp images of static WTBs were first captured, and then video sequences were prepared by running WTBs at different speeds. The blurred images were identified from the video sequences and matched to the sharp images using image difference. To expand the sample dataset, rotational motion blurs were simulated on different WTBs. Synthetic image pairs were then produced by fusing sharp images and images of simulated blurs. Finally, a total of 4000 image pairs were obtained. To conduct motion deblurring, a hybrid deblurring network integrated with DeblurGAN and DeblurGANv2 was deployed. The results show that the integration of DeblurGANv2 and Inception-ResNet-v2 provides better deblurred images, in terms of both metrics of signal-to-noise ratio (80.138) and structural similarity (0.950) than those obtained from the comparable networks of DeblurGAN and MobileNet-DeblurGANv2. Full article
Show Figures

Figure 1

16 pages, 2856 KB  
Article
Contiguous Loss for Motion-Based, Non-Aligned Image Deblurring
by Wenjia Niu, Kewen Xia and Yongke Pan
Symmetry 2021, 13(4), 630; https://doi.org/10.3390/sym13040630 - 9 Apr 2021
Cited by 3 | Viewed by 3016
Abstract
In general dynamic scenes, blurring is the result of the motion of multiple objects, camera shaking or scene depth variations. As an inverse process, deblurring extracts a sharp video sequence from the information contained in one single blurry image—it is itself an ill-posed [...] Read more.
In general dynamic scenes, blurring is the result of the motion of multiple objects, camera shaking or scene depth variations. As an inverse process, deblurring extracts a sharp video sequence from the information contained in one single blurry image—it is itself an ill-posed computer vision problem. To reconstruct these sharp frames, traditional methods aim to build several convolutional neural networks (CNN) to generate different frames, resulting in expensive computation. To vanquish this problem, an innovative framework which can generate several sharp frames based on one CNN model is proposed. The motion-based image is put into our framework and the spatio-temporal information is encoded via several convolutional and pooling layers, and the output of our model is several sharp frames. Moreover, a blurry image does not have one-to-one correspondence with any sharp video sequence, since different video sequences can create similar blurry images, so neither the traditional pixel2pixel nor perceptual loss is suitable for focusing on non-aligned data. To alleviate this problem and model the blurring process, a novel contiguous blurry loss function is proposed which focuses on measuring the loss of non-aligned data. Experimental results show that the proposed model combined with the contiguous blurry loss can generate sharp video sequences efficiently and perform better than state-of-the-art methods. Full article
(This article belongs to the Section Computer)
Show Figures

Figure 1

21 pages, 10769 KB  
Article
Combining Motion Compensation with Spatiotemporal Constraint for Video Deblurring
by Jing Li, Weiguo Gong and Weihong Li
Sensors 2018, 18(6), 1774; https://doi.org/10.3390/s18061774 - 1 Jun 2018
Cited by 2 | Viewed by 3807
Abstract
We propose a video deblurring method by combining motion compensation with spatiotemporal constraint for restoring blurry video caused by camera shake. The proposed method makes effective full use of the spatiotemporal information not only in the blur kernel estimation, but also in the [...] Read more.
We propose a video deblurring method by combining motion compensation with spatiotemporal constraint for restoring blurry video caused by camera shake. The proposed method makes effective full use of the spatiotemporal information not only in the blur kernel estimation, but also in the latent sharp frame restoration. Firstly, we estimate a motion vector between the current and the previous blurred frames, and introduce the estimated motion vector for deriving the motion-compensated frame with the previous restored frame. Secondly, we proposed a blur kernel estimation strategy by applying the derived motion-compensated frame to an improved regularization model for improving the quality of the estimated blur kernel and reducing the processing time. Thirdly, we propose a spatiotemporal constraint algorithm that can not only enhance temporal consistency, but also suppress noise and ringing artifacts of the deblurred video through introducing a temporal regularization term. Finally, we extend Fast Total Variation de-convolution (FTVd) for solving the minimization problem of the proposed spatiotemporal constraint energy function. Extensive experiments demonstrate that the proposed method achieve the state-of-the-art results either in subjective vision or objective evaluation. Full article
(This article belongs to the Special Issue Sensors Signal Processing and Visual Computing)
Show Figures

Graphical abstract

Back to TopTop