Sign in to use this feature.

Years

Between: -

Subjects

remove_circle_outline
remove_circle_outline
remove_circle_outline
remove_circle_outline
remove_circle_outline
remove_circle_outline
remove_circle_outline

Journals

Article Types

Countries / Regions

Search Results (11)

Search Parameters:
Keywords = venepuncture

Order results
Result details
Results per page
Select all
Export citation of selected articles as:
11 pages, 595 KB  
Article
Comparing Blood Sampling Techniques in Canines: A Pilot Study Using Oclacitinib
by Emily Ryman, Merilyn Dobbs, Leslie Gabor, Abishek Santhakumar, Brian Cassar and Nidhish Francis
Vet. Sci. 2025, 12(6), 543; https://doi.org/10.3390/vetsci12060543 - 3 Jun 2025
Viewed by 1203
Abstract
Pharmacokinetic studies are critical to assess drug absorption, distribution, metabolism, and excretion in companion animals. Blood collection methods such as direct venepuncture or indwelling catheters could influence pharmacokinetic outcomes and animal welfare. A direct comparison of drug concentrations of two blood sampling methods [...] Read more.
Pharmacokinetic studies are critical to assess drug absorption, distribution, metabolism, and excretion in companion animals. Blood collection methods such as direct venepuncture or indwelling catheters could influence pharmacokinetic outcomes and animal welfare. A direct comparison of drug concentrations of two blood sampling methods was investigated in this study to identify any potential differences and their impact on animal welfare. Four canines (male = 3, female = 1) were treated with Apoquel® (oclacitinib 0.4–0.6 mg/kg) and blood samples were obtained via direct venepuncture into the jugular and a cephalically placed catheter. The drug distribution and cortisol concentration were examined over several time points (0.25, 0.5, 1, 2, 4, and 6 h post treatment). Statistical analysis revealed no significant differences (p > 0.05) in the concentration of the drug between the two collection methods, indicating that both methods are acceptable in generating reliable results for pharmacokinetic data. Nevertheless, cortisol levels indicated a trend suggesting catheter collection may be associated with reduced stress compared to direct venepuncture (Catheter = 201 ± 91; Direct venepuncture = 208 ± 96. This study provides evidence to use a less invasive blood collection such as via a catheter during intensive bleeding schedules that are required in early drug development, thereby improving the overall welfare for the animal. Full article
Show Figures

Figure 1

11 pages, 3358 KB  
Article
Evaluation of SARS-CoV-2 Antibody Response Between Paired Fingerprick (HemaPEN®) and Venepuncture Collected Samples in Children and Adults
by Nadia Mazarakis, Zheng Quan Toh, Jill Nguyen, Rachel A. Higgins, James Rudge, Belinda Whittle, Nicholas J. Woudberg, Justin Devine, Andrew Gooley, Florian Lapierre, Nigel W. Crawford, Shidan Tosif and Paul V. Licciardi
Antibodies 2025, 14(1), 13; https://doi.org/10.3390/antib14010013 - 5 Feb 2025
Viewed by 1348
Abstract
Serological surveillance of severe acute respiratory syndrome coronavirus 2 (SARS-CoV-2) antibodies is important to monitor population COVID-19 immunity. Dried blood spots (DBS) are a valuable method for serosurveys, particularly in remote settings and in children. We compared the measurement of SARS-CoV-2 spike-specific IgG [...] Read more.
Serological surveillance of severe acute respiratory syndrome coronavirus 2 (SARS-CoV-2) antibodies is important to monitor population COVID-19 immunity. Dried blood spots (DBS) are a valuable method for serosurveys, particularly in remote settings and in children. We compared the measurement of SARS-CoV-2 spike-specific IgG in paired blood samples collected using standard venepuncture (serum) and the hemaPEN® microsampling DBS device from children and adults. A total of 83 participants (10 months to 65 years of age), comprising COVID-positive and -negative participants, were recruited. Paired serum and DBS samples were assayed for SARS-CoV-2 receptor-binding domain (RBD) and Spike (S1) antibodies using an established in-house ELISA. RBD and S1 IgG concentrations of paired hemaPEN DBS eluates and serum samples were compared using a non-parametric Wilcoxon matched-pairs signed ranked test. A Pearson’s correlation was used for RBD and S1 IgG concentrations and the level of agreement between the hemaPEN DBS eluates and serum samples was assessed by Bland–Altman analysis. A total of N = 41 adults (36 COVID-positive and 5 COVID-negative), and N = 42 children (37 COVID-positive, and 5 COVID-negative) have paired serum and DBS assayed. We found moderate to strong correlations between paired hemaPEN DBS eluates and serum SARS-CoV-2 IgG antibodies for RBD (r = 0.9472, p < 0.0001) and S1 proteins (r = 0.6892, p < 0.0001). Similar results were observed in both adult and paediatric populations. No significant differences in S1-specific IgG levels were observed in hemaPEN DBS samples stored for up to 35 weeks at room temperature. Eluted hemaPEN samples showed high specificity and sensitivity (100% and 89.89%, respectively) compared with serum. The use of the microsampling hemaPEN device for DBS sample collection is a feasible approach for assessing SARS-CoV-2 antibodies for serosurveillance studies, particularly in remote settings and in children. Full article
(This article belongs to the Section Antibody-Based Diagnostics)
Show Figures

Figure 1

18 pages, 558 KB  
Article
Baby Food Pouches, Baby-Led Weaning, and Iron Status in New Zealand Infants: An Observational Study
by Neve H. McLean, Jillian J. Haszard, Lisa Daniels, Rachael W. Taylor, Benjamin J. Wheeler, Cathryn A. Conlon, Kathryn L. Beck, Pamela R. von Hurst, Lisa A. Te Morenga, Jenny McArthur, Rebecca Paul, Ioanna Katiforis, Kimberley J. Brown, Madeline C. Gash, Madeleine M. Rowan, Maria Casale, Alice M. Cox, Emily A. Jones, Rosario M. Jupiterwala, Bailey Bruckner, Liz Fleming and Anne-Louise M. Heathadd Show full author list remove Hide full author list
Nutrients 2024, 16(10), 1494; https://doi.org/10.3390/nu16101494 - 15 May 2024
Cited by 1 | Viewed by 3853
Abstract
Iron deficiency in infants can impact development, and there are concerns that the use of baby food pouches and baby-led weaning may impair iron status. First Foods New Zealand (FFNZ) was an observational study of 625 New Zealand infants aged 6.9 to 10.1 [...] Read more.
Iron deficiency in infants can impact development, and there are concerns that the use of baby food pouches and baby-led weaning may impair iron status. First Foods New Zealand (FFNZ) was an observational study of 625 New Zealand infants aged 6.9 to 10.1 months. Feeding methods were defined based on parental reports of infant feeding at “around 6 months of age”: “frequent” baby food pouch use (five+ times per week) and “full baby-led weaning” (the infant primarily self-feeds). Iron status was assessed using a venepuncture blood sample. The estimated prevalence of suboptimal iron status was 23%, but neither feeding method significantly predicted body iron concentrations nor the odds of iron sufficiency after controlling for potential confounding factors including infant formula intake. Adjusted ORs for iron sufficiency were 1.50 (95% CI: 0.67–3.39) for frequent pouch users compared to non-pouch users and 0.91 (95% CI: 0.45–1.87) for baby-led weaning compared to traditional spoon-feeding. Contrary to concerns, there was no evidence that baby food pouch use or baby-led weaning, as currently practiced in New Zealand, were associated with poorer iron status in this age group. However, notable levels of suboptimal iron status, regardless of the feeding method, emphasise the ongoing need for paying attention to infant iron nutrition. Full article
(This article belongs to the Special Issue Iron Deficiency and Iron-Related Disorders)
Show Figures

Figure 1

14 pages, 1387 KB  
Article
Can Glatiramer Acetate Prevent Cognitive Impairment by Modulating Oxidative Stress in Patients with Multiple Sclerosis?
by Anna Gil-Sánchez, Hugo Gonzalo, Marc Canudes, Lara Nogueras, Cristina González-Mingot, Petya Valcheva, Pascual Torres, Jose Carlos Serrano, Silvia Peralta, Maria José Solana and Luis Brieva
Pharmaceuticals 2024, 17(4), 459; https://doi.org/10.3390/ph17040459 - 3 Apr 2024
Viewed by 1557
Abstract
Multiple sclerosis (MS) is an autoimmune disease characterized by demyelination and neuroinflammation, often accompanied by cognitive impairment. This study aims (1) to investigate the potential of glatiramer acetate (GA) as a therapy for preventing cognitive decline in patients with MS (pwMS) by modulating [...] Read more.
Multiple sclerosis (MS) is an autoimmune disease characterized by demyelination and neuroinflammation, often accompanied by cognitive impairment. This study aims (1) to investigate the potential of glatiramer acetate (GA) as a therapy for preventing cognitive decline in patients with MS (pwMS) by modulating oxidative stress (OS) and (2) to seek out the differences in cognition between pwMS in a cohort exhibiting good clinical evolution and control subjects (CS). An exploratory, prospective, multicentre, cross-sectional case–control study was conducted, involving three groups at a 1:1:1 ratio—41 GA-treated pwMS, 42 untreated pwMS, and 42 CS. The participants performed a neuropsychological battery and underwent venepuncture for blood sampling. The inclusion criteria required an Expanded Disability Status Scale score of ≤3.0 and a minimum of 5 years of MS disease. Concerning cognition, the CS had a better performance than the pwMS (p = <0.0001), and between those treated and untreated with GA, no statistically significant differences were found. Regarding oxidation, no statistically significant differences were detected. Upon categorizing the pwMS into cognitively impaired and cognitively preserved groups, the lactate was elevated in the pwMS with cognitive preservation (p = 0.038). The pwMS exhibited a worse cognitive performance than the CS. The pwMS treated with GA did not show an improvement in oxidation. Lactate emerged as a potential biomarker for cognitive preservation. Full article
(This article belongs to the Section Pharmacology)
Show Figures

Figure 1

14 pages, 6893 KB  
Article
Painless Capillary Blood Collection: A Rapid Evaluation of the Onflow Device
by Lara Dominique Noble, Caitlin Dixon, Alison Moran, Charlotte Trottet, Mohammed Majam, Shameema Ismail, Vanessa Tiyamike Msolomba, Kegomoditswe Mathobela, Arthur Queval, Jaya George, Lesley Erica Scott and Wendy Susan Stevens
Diagnostics 2023, 13(10), 1754; https://doi.org/10.3390/diagnostics13101754 - 16 May 2023
Cited by 16 | Viewed by 6607
Abstract
Blood-based diagnostics are critical for many medical decisions, but mostly rely on venepuncture, which can be inconvenient and painful. The Onflow Serum Gel (Loop Medical SA, Vaud, Lausanne, Switzerland) is a novel blood collection device that utilises needle-free technology to collect capillary blood. [...] Read more.
Blood-based diagnostics are critical for many medical decisions, but mostly rely on venepuncture, which can be inconvenient and painful. The Onflow Serum Gel (Loop Medical SA, Vaud, Lausanne, Switzerland) is a novel blood collection device that utilises needle-free technology to collect capillary blood. In this pilot study, 100 healthy participants were enrolled and provided two Onflow collected specimens and one venous blood specimen. Five chemistry analytes (AST, ALT, LDH, potassium, creatinine) and haemolysis were measured per specimen, and laboratory analyte results were compared. Onflow was found to be more acceptable than venepuncture with lower pain ratings, and 96.5% of participants would use the Onflow method again. All phlebotomists (100%) found Onflow intuitive and user-friendly, with ~1 mL of Onflow blood successfully collected from 99% of participants in <12 min (mean: 6 min, 40 s) and 91% collected on the first attempt. ALT and AST analytes showed no difference in performance, while creatinine generated a negative bias (−5.6 µmol/L), and increased variability was noted with potassium (3.6%CV) and LDH (6.7%CV), although none were clinically relevant. These differences may be due to 35% of Onflow collected specimens having “mild” haemolysis. Onflow is a promising alternative blood collection device that should now be evaluated in participants with expected abnormal chemistries and as an option for self-collection. Full article
(This article belongs to the Special Issue Point-of-Care Diagnostics Technology and Applications)
Show Figures

Figure 1

15 pages, 1220 KB  
Article
Evaluation of Simplified HCV Diagnostics in HIV/HCV Co-Infected Patients in Myanmar
by Phyo Pyae Nyein, Shane Tillakeratne, Sabai Phyu, Myint Myint Yee, Mya Mya Lwin, Kyaw Linn Htike, May Thu Aung, Jason Grebely, Tanya Applegate, Josh Hanson, Gail Matthews and Kyaw Swar Lin
Viruses 2023, 15(2), 521; https://doi.org/10.3390/v15020521 - 13 Feb 2023
Cited by 4 | Viewed by 2662
Abstract
To evaluate a decentralised testing model and simplified treatment protocol of hepatitis C virus (HCV) infection to facilitate treatment scale-up in Myanmar, this prospective, observational study recruited HIV–HCV co-infected outpatients receiving sofosbuvir/daclatasvir in Yangon, Myanmar. The study examined the outcomes and factors associated [...] Read more.
To evaluate a decentralised testing model and simplified treatment protocol of hepatitis C virus (HCV) infection to facilitate treatment scale-up in Myanmar, this prospective, observational study recruited HIV–HCV co-infected outpatients receiving sofosbuvir/daclatasvir in Yangon, Myanmar. The study examined the outcomes and factors associated with a sustained virological response (SVR). A decentralised “hub-and-spoke” testing model was evaluated where fingerstick capillary specimens were transported by taxi and processed centrally. The performance of the Xpert HCV VL Fingerstick Assay in detecting HCV RNA was compared to the local standard of care ( plasma HCV RNA collected by venepuncture). Between January 2019 and February 2020, 162 HCV RNA-positive individuals were identified; 154/162 (95%) initiated treatment, and 128/154 (84%) returned for their SVR12 visit. A SVR was achieved in 119/154 (77%) participants in the intent-to-treat population and 119/128 (93%) participants in the modified-intent-to-treat population. Individuals receiving an antiretroviral therapy were more likely to achieve a SVR (with an odds ratio (OR) of 7.16, 95% CI 1.03–49.50), while those with cirrhosis were less likely (OR: 0.26, 95% CI 0.07–0.88). The sensitivity of the Xpert HCV VL Fingerstick Assay was 99.4% (95% CI 96.7–100.0), and the specificity was 99.2% (95% CI 95.9–99.9). A simplified treatment protocol using a hub-and-spoke testing model of fingerstick capillary specimens can achieve an SVR rate in LMIC comparable to well-resourced high-income settings. Full article
(This article belongs to the Section Human Virology and Viral Diseases)
Show Figures

Figure 1

19 pages, 5666 KB  
Article
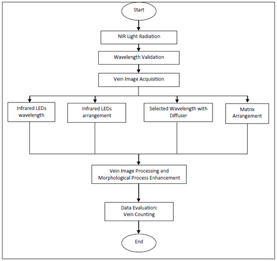
Near Infrared Illumination Optimization for Vein Detection: Hardware and Software Approaches
by Abu Bakar Abd Rahman, Floressy Juhim, Fuei Pien Chee, Abdullah Bade and Fairrul Kadir
Appl. Sci. 2022, 12(21), 11173; https://doi.org/10.3390/app122111173 - 4 Nov 2022
Cited by 22 | Viewed by 10388
Abstract
Venepuncture is one of the most crucial processes in many medical procedures. However, finding a real-time and vibrant visualization of the vein structures faces many difficulties. Several devices were introduced to solve this problem, yet, these devices shared common drawbacks, primarily when visualizing [...] Read more.
Venepuncture is one of the most crucial processes in many medical procedures. However, finding a real-time and vibrant visualization of the vein structures faces many difficulties. Several devices were introduced to solve this problem, yet, these devices shared common drawbacks, primarily when visualizing deep veins or veins in a thicker tissue of the human body. This study proposes a novel method for visualizing vein structures using a near-infrared (NIR) imaging technique enhanced with Hessian ridge detection. Several factors, including the wavelength of NIR light, square LED and ring LED arrangement and the effect of the diffuser and number of LEDs, were evaluated in the study. This study improves the overall quality of the acquired vein images and highlights the vein-morphological structure through image processing techniques. The study’s main aim is to achieve the highest number of visible veins. Based on the optical window, the maximum absorption range in the NIR spectrum was found from 700 to 950 nm. The NIR light absorption of human deoxygenated blood in the vein was highest at 850 nm peak of wavelength. The image processing further enhances the vein image by highlighting the extracted vein. The study also suggests that the square LED arrangements of NIR illumination are much more robust than the ring LED arrangement in ensuring excellent light penetration. The light diffuser further adds promising effects to the NIR illumination process. In terms of the square LED arrangement, increasing the square LED for enlarging the illumination area did not show any degradation effects in the visualization process. Overall, this paper presents an integrated hardware and software solution for the NIR image acquisition of a vein visualization system to cope with the image visualization of the vein for a thicker part of the human tissue, particularly on the arm and palm area. Full article
(This article belongs to the Section Applied Biosciences and Bioengineering)
Show Figures

Figure 1

22 pages, 1364 KB  
Review
Advanced Microsamples: Current Applications and Considerations for Mass Spectrometry-Based Metabolic Phenotyping Pipelines
by Jayden Lee Roberts, Luke Whiley, Nicola Gray, Melvin Gay and Nathan G. Lawler
Separations 2022, 9(7), 175; https://doi.org/10.3390/separations9070175 - 14 Jul 2022
Cited by 15 | Viewed by 6698
Abstract
Microsamples are collections usually less than 50 µL, although all devices that we have captured as part of this review do not fit within this definition (as some can perform collections of up to 600 µL); however, they are considered microsamples that can [...] Read more.
Microsamples are collections usually less than 50 µL, although all devices that we have captured as part of this review do not fit within this definition (as some can perform collections of up to 600 µL); however, they are considered microsamples that can be self-administered. These microsamples have been introduced in pre-clinical, clinical, and research settings to overcome obstacles in sampling via traditional venepuncture. However, venepuncture remains the sampling gold standard for the metabolic phenotyping of blood. This presents several challenges in metabolic phenotyping workflows: accessibility for individuals in rural and remote areas (due to the need for trained personnel), the unamenable nature to frequent sampling protocols in longitudinal research (for its invasive nature), and sample collection difficulty in the young and elderly. Furthermore, venous sample stability may be compromised when the temperate conditions necessary for cold-chain transport are beyond control. Alternatively, research utilising microsamples extends phenotyping possibilities to inborn errors of metabolism, therapeutic drug monitoring, nutrition, as well as sport and anti-doping. Although the application of microsamples in metabolic phenotyping exists, it is still in its infancy, with whole blood being overwhelmingly the primary biofluid collected through the collection method of dried blood spots. Research into the metabolic phenotyping of microsamples is limited; however, with advances in commercially available microsampling devices, common barriers such as volumetric inaccuracies and the ‘haematocrit effect’ in dried blood spot microsampling can be overcome. In this review, we provide an overview of the common uses and workflows for microsampling in metabolic phenotyping research. We discuss the advancements in technologies, highlighting key considerations and remaining knowledge gaps for the employment of microsamples in metabolic phenotyping research. This review supports the translation of research from the ‘bench to the community’. Full article
(This article belongs to the Section Bioanalysis/Clinical Analysis)
Show Figures

Figure 1

15 pages, 3770 KB  
Article
Chronometric vs. Structural Hypercoagulability
by Carmen Delianu, Mihaela Moscalu, Loredana Liliana Hurjui, Claudia Cristina Tărniceriu, Oana-Viola Bădulescu, Ludmila Lozneanu, Ion Hurjui, Ancuta Goriuc, Zinovia Surlari and Liliana Foia
Medicina 2021, 57(1), 13; https://doi.org/10.3390/medicina57010013 - 28 Dec 2020
Cited by 1 | Viewed by 2415
Abstract
Prolonged tourniquet stasis induced by venepuncture can lead to the release of the plasma of cell lysis products, as well as tissue factor (TF), impairing the quality of coagulation test results. The accidental presence of TF in vitro can trigger the coagulation mechanism, [...] Read more.
Prolonged tourniquet stasis induced by venepuncture can lead to the release of the plasma of cell lysis products, as well as tissue factor (TF), impairing the quality of coagulation test results. The accidental presence of TF in vitro can trigger the coagulation mechanism, generating a false decrease in prothrombin time (PT). Background and Objectives: Identification of short PT tests below the normal reference value that could suggest a situation of hypercoagulability. The study aimed to compare the results of the shortened PT tests at their first determination with the eventual correction following duplication of the analysis from the same sample. Materials and methods: Identification of the shortened PT tests has been carried out for a period of 4 months, upon 544 coagulation samples referred to the Hematology department of Sf. Spiridon County Clinical Emergency Hospital from Iasi, Romania. Results: Out of the 544 samples of which the results indicated a state of hypercoagulability, by repeating the determination from the same sample, for 200 (36.76%) PT tests (p = 0.001) the value was corrected, falling within the normal reference range. For 344 (63.24%) tests, the results suggested a situation of hypercoagulability. Conclusions: In order to guarantee the highest quality of the laboratory services, a proper interpretation and report of the patients’ results must be congruent and harmoniously associated to the actual clinical condition of the patient. Duplication of the PT determination from the same sample would exclude situations of false hypercoagulability and would provide significant improvement for the patient’s safety. Full article
Show Figures

Figure 1

13 pages, 1531 KB  
Article
Standard Versus Ultrasound-Guided Cannulation of the Femoral Artery in Patients Undergoing Invasive Procedures: A Meta-Analysis of Randomized Controlled Trials
by Sabato Sorrentino, Phong Nguyen, Nadia Salerno, Alberto Polimeni, Jolanda Sabatino, Angela Makris, Annemarie Hennessy, Gennaro Giustino, Carmen Spaccarotella, Annalisa Mongiardo, Salvatore De Rosa, Craig Juergens and Ciro Indolfi
J. Clin. Med. 2020, 9(3), 677; https://doi.org/10.3390/jcm9030677 - 3 Mar 2020
Cited by 41 | Viewed by 3628
Abstract
Background: It is unclear whether or not ultrasound-guided cannulation (UGC) of the femoral artery is superior to the standard approach (SA) in reducing vascular complications and improving access success. Objective: We sought to compare procedural and clinical outcomes of femoral UGC versus SA [...] Read more.
Background: It is unclear whether or not ultrasound-guided cannulation (UGC) of the femoral artery is superior to the standard approach (SA) in reducing vascular complications and improving access success. Objective: We sought to compare procedural and clinical outcomes of femoral UGC versus SA in patients undergoing percutaneous cardiovascular intervention (PCvI). Methods: We searched EMBASE, MEDLINE, Scopus and web sources for randomized trials comparing UGC versus SA. We estimated risk ratio (RR) and standardized mean differences (SMDs) with 95% confidence intervals (CIs) for categorical and continuous variables, respectively. Primary efficacy endpoint was the success rate at the first attempt, while secondary efficacy endpoints were access time and number of attempts. Primary safety endpoints were the rates of vascular complications, while secondary endpoints were major bleeding, as well as access site hematoma, venepuncture, pseudoaneurysms and retroperitoneal hematoma. This meta-analysis has been registered on Centre for Open Science (OSF) (osf.io/fy82e). Results: Seven trials were included, randomizing 3180 patients to UGC (n = 1564) or SA (n = 1616). Efficacy between UGC and SA was the main metric assessed in most of the trials, in which one third of the enrolled patients underwent interventional procedures. The success rate of the first attempt was significantly higher with UGC compared to SA, (82.0% vs. 58.7%; RR: 1.36; 95% CI: 1.17 to 1.57; p < 0.0001; I2 = 88%). Time to access and number of attempts were significantly reduced with UGC compared to SA (SMD: −0.19; 95% CI: −0.28 to −0.10; p < 0.0001; I2 = 22%) and (SMD: −0.40; 95% CI: −0.58 to −0.21; p < 0.0001; I2 = 82%), respectively. Compared with SA, use of UGC was associated with a significant reduction in vascular complications (1.3% vs. 3.0%; RR: 0.48; CI 95%: 0.25 to 0.91; p = 0.02; I2 = 0%) and access-site hematoma (1.2% vs. 3.3%; RR: 0.41; CI 95%: 0.20 to 0.83; p = 0.01; I2 = 27%), but there were non-significant differences in major bleeding (0.7% vs. 1.4%; RR: 0.57; CI 95%: 0.24 to 1.32; p = 0.19; I2 = 0%). Rates of venepuncture were lower with UGC (3.6% vs. 12.1%; RR: 0.32; CI 95%: 0.20 to 0.52; p < 0.00001; I2 = 55%). Conclusion: This study, which included all available data to date, demonstrated that, compared to a standard approach, ultrasound-guided cannulation of the femoral artery is associated with lower access-related complications and higher efficacy rates. These results could be of great clinical relevance especially in the femoral cannulation of high risk patients. Full article
(This article belongs to the Section Cardiology)
Show Figures

Figure 1

11 pages, 698 KB  
Article
The Effect of Topical Anaesthesia on the Cortisol Responses of Calves Undergoing Dehorning
by Crystal Espinoza, Sabrina Lomax and Peter Windsor
Animals 2020, 10(2), 312; https://doi.org/10.3390/ani10020312 - 17 Feb 2020
Cited by 5 | Viewed by 3958
Abstract
Dehorning causes pain and distress to cattle, and there is a need to provide effective and practical analgesia to improve animal welfare. We conducted an experiment to determine the effect of a modified post-operative topical wound management formulation containing two local anaesthetics (TA) [...] Read more.
Dehorning causes pain and distress to cattle, and there is a need to provide effective and practical analgesia to improve animal welfare. We conducted an experiment to determine the effect of a modified post-operative topical wound management formulation containing two local anaesthetics (TA) on the plasma cortisol concentration (PCC) of scoop-dehorned calves. Two months old Holstein-Friesian heifer calves (n = 30) were randomly allocated to sham dehorning control (CON), scoop dehorning (D), or scoop dehorning with immediate post-operative application of the TA (DTA). Blood samples were obtained via jugular venepuncture prior to sham or actual dehorning, and 40 min, 1.5, 4 and 24 h later. PCC changed significantly over time (p < 0.01). There was a trend for lower PCC in DTA calves compared to D calves (p = 0.09), with the PCC area under the curve lowest in CON calves as compared to D and DTA calves (p = 0.02). Cortisol concentrations were similar between D and DTA at all time points. The TA did not reduce cortisol concentrations up to 24 h following treatment and the cortisol response likely reflects the pain induced by the procedure, the effect of handling and restraint, and haemorrhaging which limited adherence of the TA actives. A multimodal analgesic approach, as assessed through multiple pain indicators, should be the focus of future work. Full article
(This article belongs to the Section Animal Welfare)
Show Figures

Figure 1

Back to TopTop