Sign in to use this feature.

Years

Between: -

Subjects

remove_circle_outline
remove_circle_outline
remove_circle_outline
remove_circle_outline
remove_circle_outline
remove_circle_outline
remove_circle_outline
remove_circle_outline
remove_circle_outline

Journals

Article Types

Countries / Regions

remove_circle_outline
remove_circle_outline
remove_circle_outline
remove_circle_outline

Search Results (640)

Search Parameters:
Keywords = vehicular network and communication

Order results
Result details
Results per page
Select all
Export citation of selected articles as:
23 pages, 1190 KB  
Article
Research on a Dual-Trust Selfish Node Detection Algorithm Based on Behavioral and Social Characteristics in VANETs
by Weihu Wang, Menglong Qin, Lan You, Chunmeng Yang, Qiangqiang Lou and Wenbo Guo
Electronics 2026, 15(1), 150; https://doi.org/10.3390/electronics15010150 (registering DOI) - 29 Dec 2025
Abstract
In Vehicular Ad Hoc Networks (VANETs), vehicles act as independent nodes that can freely establish connections and exchange messages. However, during data forwarding, vehicle nodes may exhibit selfish behavior due to limited resources such as buffer space and bandwidth, or because of social [...] Read more.
In Vehicular Ad Hoc Networks (VANETs), vehicles act as independent nodes that can freely establish connections and exchange messages. However, during data forwarding, vehicle nodes may exhibit selfish behavior due to limited resources such as buffer space and bandwidth, or because of social bias, which leads to a decrease in message delivery rate and an increase in communication overhead. To address this issue, this paper proposes a Dual-Trust Selfish Node Detection Algorithm (DTSDA) based on behavioral and social characteristics. The algorithm first employs a node forwarding behavior evaluation mechanism to detect selfish behaviors caused by resource constraints. Then, it introduces behavioral and social features to construct a dual-trust computation model, which further identifies nodes that are difficult to classify. Finally, a message acknowledgment feedback mechanism is incorporated to detect potential false negatives. Experiments are conducted on the ONE simulation platform, and the proposed DTSDA is compared with STCDA, CCSDA, and DSNDA algorithms. The results demonstrate that DTSDA significantly improves the message delivery rate while reducing the end-to-end delay. This study shows that the proposed algorithm can accurately detect selfish nodes in highly dynamic VANET environments, providing a new approach to enhancing communication reliability in vehicular networks. Full article
(This article belongs to the Section Computer Science & Engineering)
Show Figures

Figure 1

29 pages, 1603 KB  
Article
Resource Allocation and Trajectory Planning in Integrated Sensing and Communication Enabled UAV-Assisted Vehicular Network
by Mingyang Song, Wenyang Zhang and Jingpan Bai
Sensors 2025, 25(23), 7295; https://doi.org/10.3390/s25237295 - 30 Nov 2025
Viewed by 482
Abstract
This paper investigates the problem of maximizing the average achievable rate in an unmanned aerial vehicle (UAV)-assisted vehicular network, where UAVs and ground base stations (GBSs) jointly serve vehicular users through integrated sensing and communication (ISAC) technology. To balance communication and sensing performance, [...] Read more.
This paper investigates the problem of maximizing the average achievable rate in an unmanned aerial vehicle (UAV)-assisted vehicular network, where UAVs and ground base stations (GBSs) jointly serve vehicular users through integrated sensing and communication (ISAC) technology. To balance communication and sensing performance, we maximize the average achievable rate under radar sensing constraints by jointly optimizing UAV trajectory planning, vehicle association, and subchannel allocation. The resulting problem is a challenging mixed-integer nonlinear program (MINLP) due to the strong coupling among decision variables. To address this, we propose an iterative algorithm based on block coordinate descent (BCD), which decomposes the original problem into three subproblems—vehicle association, UAV trajectory planning, and subchannel allocation—by fixing certain variables. These subproblems are solved alternately using successive convex approximation (SCA) and convex optimization techniques. Simulation results verify the effectiveness of the proposed algorithm, demonstrating superior average achievable rate performance compared with conventional methods under radar sensing constraints. Full article
(This article belongs to the Special Issue 5G/6G Networks for Wireless Communication and IoT)
Show Figures

Figure 1

25 pages, 2011 KB  
Article
Assessing the Adequacy of MQTT and ZeroMQ for 5G-Enabled V2X Networks
by Aditya Timalsina, Naba Raj Khatiwoda, Babu R. Dawadi, Ashutosh Bohara, Shashidhar R. Joshi, Carlos T. Calafate and Pietro Manzoni
Electronics 2025, 14(22), 4509; https://doi.org/10.3390/electronics14224509 - 18 Nov 2025
Viewed by 1062
Abstract
The advent of fifth-generation (5G) networks has enabled cellular vehicle-to-everything (C-V2X) communication, requiring the efficient delivery of large volumes of real-time vehicular data under stringent latency and reliability constraints. At the application layer, Message Queuing Telemetry Transport (MQTT) and ZeroMQ have emerged as [...] Read more.
The advent of fifth-generation (5G) networks has enabled cellular vehicle-to-everything (C-V2X) communication, requiring the efficient delivery of large volumes of real-time vehicular data under stringent latency and reliability constraints. At the application layer, Message Queuing Telemetry Transport (MQTT) and ZeroMQ have emerged as candidate protocols; however, their comparative performance in vehicular networking contexts remains insufficiently examined. This work presents a simulation-based evaluation of MQTT and ZeroMQ using OMNeT++, integrating INET for protocol modeling, Veins for vehicular mobility, and Simu5G for cellular network operations. We developed custom protocol modules and assessed them under diverse traffic conditions, analyzing key metrics such as end-to-end latency, message overhead, and scalability. Our results reveal that ZeroMQ achieves lower latency in moderate traffic scenarios, whereas MQTT demonstrates superior reliability and efficiency under high traffic loads, offering valuable insights for selecting application-layer protocols in C-V2X environments. Full article
(This article belongs to the Special Issue Emerging IoT Sensor Network Technologies and Applications)
Show Figures

Figure 1

36 pages, 2534 KB  
Article
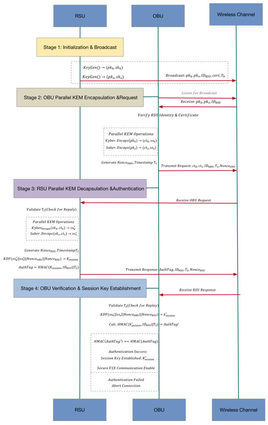
A Lightweight Key Agreement Protocol for V2X Communications Based on Kyber and Saber
by Yinfei Dai, Qi Wang, Xiao Song and Shaoqiang Wang
Sensors 2025, 25(22), 6938; https://doi.org/10.3390/s25226938 - 13 Nov 2025
Viewed by 545
Abstract
This paper proposes a post-quantum secure key agreement protocol tailored for vehicular networks (V2X), addressing the dual challenges of quantum resistance and lightweight deployment. The hybrid scheme integrates two lattice-based Key Encapsulation Mechanisms (KEMs)—Kyber and Saber—to construct a dual-path handshake framework that enhances [...] Read more.
This paper proposes a post-quantum secure key agreement protocol tailored for vehicular networks (V2X), addressing the dual challenges of quantum resistance and lightweight deployment. The hybrid scheme integrates two lattice-based Key Encapsulation Mechanisms (KEMs)—Kyber and Saber—to construct a dual-path handshake framework that enhances cryptographic redundancy and ensures robustness against quantum attacks. The protocol achieves secure and authenticated key exchange through RSU public-key broadcasting, OBU dual-path encapsulation, and session-key derivation using HMAC and timestamps. To support efficient execution in embedded vehicular environments, several algorithm-level optimizations are incorporated, including Number Theoretic Transform (NTT) acceleration for Kyber, AVX2-based parallelism for Saber, and integer inner-product techniques to minimize computational overhead. Experimental validation on a Veins + SUMO vehicular simulation platform demonstrates that the proposed protocol reduces handshake latency by nearly 60% compared with RSA, achieves delay performance comparable to ECDH, and lowers total resource consumption by around 40%. These results confirm that the Kyber + Saber hybrid protocol provides a practical, scalable, and quantum-resistant solution for secure V2X communication in dynamic, resource-constrained, and latency-sensitive environments. Full article
(This article belongs to the Section Vehicular Sensing)
Show Figures

Figure 1

30 pages, 695 KB  
Article
Task Offloading and Resource Allocation for ICVs in Vehicular Edge Computing Networks Based on Hybrid Hierarchical Deep Reinforcement Learning
by Jiahui Liu, Yuan Zou, Guodong Du, Xudong Zhang and Jinming Wu
Sensors 2025, 25(22), 6914; https://doi.org/10.3390/s25226914 - 12 Nov 2025
Viewed by 867
Abstract
Intelligent connected vehicles (ICVs) face challenges in handling intensive onboard computational tasks due to limited computing capacity. Vehicular edge computing networks (VECNs) offer a promising solution by enabling ICVs to offload tasks to mobile edge computing (MEC), alleviating computational load. As transportation systems [...] Read more.
Intelligent connected vehicles (ICVs) face challenges in handling intensive onboard computational tasks due to limited computing capacity. Vehicular edge computing networks (VECNs) offer a promising solution by enabling ICVs to offload tasks to mobile edge computing (MEC), alleviating computational load. As transportation systems are dynamic, vehicular tasks and MEC capacities vary over time, making efficient task offloading and resource allocation crucial. We explored a vehicle–road collaborative edge computing network and formulated the task offloading scheduling and resource allocation problem to minimize the sum of time and energy costs. To address the mixed nature of discrete and continuous decision variables and reduce computational complexity, we propose a hybrid hierarchical deep reinforcement learning (HHDRL) algorithm, structured in two layers. The upper layer of HHDRL enhances the double deep Q-network (DDQN) with a self-attention mechanism to improve feature correlation learning and generates discrete actions (communication decisions), while the lower layer employs deep deterministic policy gradient (DDPG) to produce continuous actions (power control, task offloading, and resource allocation decision). This hybrid design enables efficient decomposition of complex action spaces and improves adaptability in dynamic environments. Results from numerical simulations reveal that HHDRL achieves a significant reduction in total computational cost relative to current benchmark algorithms. Furthermore, the robustness of HHDRL to varying environmental conditions was confirmed by uniformly designing random numbers within a specified range for certain simulation parameters. Full article
(This article belongs to the Section Vehicular Sensing)
Show Figures

Figure 1

31 pages, 1406 KB  
Article
Performance Analysis of Unmanned Aerial Vehicle-Assisted and Federated Learning-Based 6G Cellular Vehicle-to-Everything Communication Networks
by Abhishek Gupta and Xavier Fernando
Drones 2025, 9(11), 771; https://doi.org/10.3390/drones9110771 - 7 Nov 2025
Viewed by 1561
Abstract
The paradigm of cellular vehicle-to-everything (C-V2X) communications assisted by unmanned aerial vehicles (UAVs) is poised to revolutionize the future of sixth-generation (6G) intelligent transportation systems, as outlined by the international mobile telecommunication (IMT)-2030 vision. This integration of UAV-assisted C-V2X communications is set to [...] Read more.
The paradigm of cellular vehicle-to-everything (C-V2X) communications assisted by unmanned aerial vehicles (UAVs) is poised to revolutionize the future of sixth-generation (6G) intelligent transportation systems, as outlined by the international mobile telecommunication (IMT)-2030 vision. This integration of UAV-assisted C-V2X communications is set to enhance mobility and connectivity, creating a smarter and reliable autonomous transportation landscape. The UAV-assisted C-V2X networks enable hyper-reliable and low-latency vehicular communications for 6G applications including augmented reality, immersive reality and virtual reality, real-time holographic mapping support, and futuristic infotainment services. This paper presents a Markov chain model to study a third-generation partnership project (3GPP)-specified C-V2X network communicating with a flying UAV for task offloading in a Federated Learning (FL) environment. We evaluate the impact of various factors such as model update frequency, queue backlog, and UAV energy consumption on different types of communication latency. Additionally, we examine the end-to-end latency in the FL environment against the latency in conventional data offloading. This is achieved by considering cooperative perception messages (CPMs) that are triggered by random events and basic safety messages (BSMs) that are periodically transmitted. Simulation results demonstrate that optimizing the transmission intervals results in a lower average delay. Also, for both scenarios, the optimal policy aims to optimize the available UAV energy consumption, minimize the cumulative queuing backlog, and maximize the UAV’s available battery power utilization. We also find that the queuing delay can be controlled by adjusting the optimal policy and the value function in the relative value iteration (RVI). Moreover, the communication latency in an FL environment is comparable to that in the gross data offloading environment based on Kullback–Leibler (KL) divergence. Full article
(This article belongs to the Special Issue Advances in UAV Networks Towards 6G)
Show Figures

Figure 1

37 pages, 29185 KB  
Article
Improved Federated Learning Incentive Mechanism Algorithm Based on Explainable DAG Similarity Evaluation
by Wenhao Lin and Yang Zhou
Mathematics 2025, 13(21), 3507; https://doi.org/10.3390/math13213507 - 2 Nov 2025
Viewed by 710
Abstract
In vehicular networks, inter-vehicle data sharing and collaborative computing improve traffic efficiency and driving experience. However, centralized processing faces challenges with privacy, communication bottlenecks, and real-time performance. This paper proposes a trust assessment mechanism for vehicular federated learning based on graph neural network [...] Read more.
In vehicular networks, inter-vehicle data sharing and collaborative computing improve traffic efficiency and driving experience. However, centralized processing faces challenges with privacy, communication bottlenecks, and real-time performance. This paper proposes a trust assessment mechanism for vehicular federated learning based on graph neural network (GNN) edge weight similarity. An explainable asynchronous federated learning data sharing framework is designed, consisting of permissioned asynchronous federated learning and a locally verifiable directed acyclic graph (DAG). The GNN connection weights perform reputation assessment on edge devices through DAG-based verification, while deep reinforcement learning (DRL) enables explainable node selection to improve asynchronous federated learning efficiency. The proposed explainable incentive mechanism based on GNN edge weight similarity and DAG can not only effectively prevent malicious node attacks but also improve the fairness and explainability of federated learning. Extensive experiments across different participant scales (30–200 nodes), various asynchrony degrees (α = 1–5), and malicious node attack scenarios (up to 50% malicious nodes) demonstrate that our method consistently outperforms state-of-the-art approaches, achieving up to 99.2% accuracy with significant improvements of 1.3–3.1% over existing trust-based federated learning methods and maintaining 95% accuracy even under severe attack conditions. The results show that the proposed scheme performs well in terms of learning accuracy and convergence speed. Full article
(This article belongs to the Special Issue Artificial Intelligence and Algorithms)
Show Figures

Figure 1

36 pages, 3568 KB  
Article
Integrated Authentication Server Design for Efficient Kerberos–Blockchain VANET Authentication
by Maya Rahayu, Md. Biplob Hossain, Samsul Huda and Yasuyuki Nogami
Sensors 2025, 25(21), 6651; https://doi.org/10.3390/s25216651 - 30 Oct 2025
Viewed by 1246
Abstract
Vehicular Ad Hoc Network (VANET) is a fundamental component of the intelligent transportation systems (ITS), providing critical road information to users. However, the volatility of VANETs creates significant vulnerabilities from malicious actors. Thus, verifying joining entities is crucial to maintaining the VANET’s communication [...] Read more.
Vehicular Ad Hoc Network (VANET) is a fundamental component of the intelligent transportation systems (ITS), providing critical road information to users. However, the volatility of VANETs creates significant vulnerabilities from malicious actors. Thus, verifying joining entities is crucial to maintaining the VANET’s communication security. Authentication delays must stay below 100 ms to meet VANET requirements, posing a major challenge for security. Our previous research introduced a Kerberos–Blockchain (KBC) authentication system that contains two main components separately: Authentication Server (AS) and Ticket Granting Server (TGS). However, this KBC architecture required an additional server to accommodate increasing vehicle volumes in urban environments, leading to higher infrastructure costs. This paper presents an integrated authentication server that merges AS and TGS into a Combined Server (CBS) while retaining blockchain security. We evaluate it using OMNeT++ with SUMO for traffic simulation and Ganache for blockchain implementation. Results show that CBS removes the need for an extra server while keeping authentication delays under 100 ms. It also improves throughput by 104% and reduces signaling overhead by 45% compared to KBC. By optimizing authentication without compromising security, the integrated server greatly enhances the cost-effectiveness and efficiency of VANET systems. Full article
(This article belongs to the Special Issue Advanced Vehicular Ad Hoc Networks: 2nd Edition)
Show Figures

Figure 1

20 pages, 1100 KB  
Article
Data Distribution Strategies for Mixed Traffic Flows in Software-Defined Networks: A QoE-Driven Approach
by Hongming Li, Hao Li, Yuqing Ji and Ziwei Wang
Appl. Sci. 2025, 15(21), 11573; https://doi.org/10.3390/app152111573 - 29 Oct 2025
Viewed by 391
Abstract
The rapid proliferation of heterogeneous applications, from latency-critical video delivery to bandwidth-intensive file transfers, poses increasing challenges for modern communication networks. Traditional traffic engineering approaches often fall short in meeting diverse Quality of Experience (QoE) requirements under such conditions. To overcome these limitations, [...] Read more.
The rapid proliferation of heterogeneous applications, from latency-critical video delivery to bandwidth-intensive file transfers, poses increasing challenges for modern communication networks. Traditional traffic engineering approaches often fall short in meeting diverse Quality of Experience (QoE) requirements under such conditions. To overcome these limitations, this study proposes a QoE-driven distribution framework for mixed traffic in Software-Defined Networking (SDN) environments. The framework integrates flow categorization, adaptive path selection, and feedback-based optimization to dynamically allocate resources in alignment with application-level QoE metrics. By prioritizing delay-sensitive flows while ensuring efficient handling of high-volume traffic, the approach achieves balanced performance across heterogeneous service demands. In our 15-RSU Mininet tests under service number = 1 and offered demand = 10 ms, JOGAF attains max end-to-end delays of 415.74 ms, close to the 399.64 ms achieved by DOGA, while reducing the number of active hosts from 5 to 3 compared with DOGA. By contrast, HNOGA exhibits delayed growth of up to 7716.16 ms with 2 working hosts, indicating poorer suitability for latency-sensitive flows. These results indicate that JOGAF achieves near-DOGA latency with substantially lower host activation, offering a practical energy-aware alternative for mixed traffic SDN deployments. Beyond generic communication scenarios, the framework also shows strong potential in Intelligent Transportation Systems (ITS), where SDN-enabled vehicular networks require adaptive, user-centric service quality management. This work highlights the necessity of coupling classical traffic engineering concepts with SDN programmability to address the multifaceted challenges of next-generation networking. Moreover, it establishes a foundation for scalable, adaptive data distribution strategies capable of enhancing user experience while maintaining robustness across dynamic traffic environments. Full article
(This article belongs to the Section Electrical, Electronics and Communications Engineering)
Show Figures

Figure 1

15 pages, 860 KB  
Article
Adaptive Context-Aware VANET Routing Protocol for Intelligent Transportation Systems
by Abdul Karim Kazi, Muhammad Umer Farooq, Raheela Asif and Saman Hina
Network 2025, 5(4), 47; https://doi.org/10.3390/network5040047 - 27 Oct 2025
Cited by 1 | Viewed by 847
Abstract
Vehicular Ad-Hoc Networks (VANETs) play a critical role in Intelligent Transportation Systems (ITS), enabling communication between vehicles and roadside infrastructure. This paper proposes an Adaptive Context-Aware VANET Routing (ACAVR) protocol designed to handle the challenges of high mobility, dynamic topology, and variable vehicle [...] Read more.
Vehicular Ad-Hoc Networks (VANETs) play a critical role in Intelligent Transportation Systems (ITS), enabling communication between vehicles and roadside infrastructure. This paper proposes an Adaptive Context-Aware VANET Routing (ACAVR) protocol designed to handle the challenges of high mobility, dynamic topology, and variable vehicle density in urban environments. The proposed protocol integrates context-aware routing, dynamic clustering, and geographic forwarding to enhance performance under diverse traffic conditions. Simulation results demonstrate that ACAVR achieves higher throughput, improved packet delivery ratio, lower end-to-end delay, and reduced routing overhead compared to existing routing schemes. The proposed ACAVR outperforms benchmark protocols such as DyTE, RGoV, and CAEL, improving PDR by 12–18%, reducing delay by 10–15%, and increasing throughput by 15–22%. Full article
(This article belongs to the Special Issue Emerging Trends and Applications in Vehicular Ad Hoc Networks)
Show Figures

Figure 1

26 pages, 573 KB  
Article
Mutual V2I Multifactor Authentication Using PUFs in an Unsecure Multi-Hop Wi-Fi Environment
by Mohamed K. Elhadad and Fayez Gebali
Electronics 2025, 14(21), 4167; https://doi.org/10.3390/electronics14214167 - 24 Oct 2025
Viewed by 525
Abstract
Secure authentication in vehicular ad hoc networks (VANETs) remains a fundamental challenge due to their dynamic topology, susceptibility to attacks, and scalability constraints in multi-hop communication. Existing approaches based on elliptic curve cryptography (ECC), blockchain, and fog computing have achieved partial success but [...] Read more.
Secure authentication in vehicular ad hoc networks (VANETs) remains a fundamental challenge due to their dynamic topology, susceptibility to attacks, and scalability constraints in multi-hop communication. Existing approaches based on elliptic curve cryptography (ECC), blockchain, and fog computing have achieved partial success but suffer from latency, resource overhead, and limited adaptability, leaving a gap for lightweight and hardware-rooted trust models. To address this, we propose a multi-hop mutual authentication protocol leveraging Physical Unclonable Functions (PUFs), which provide tamper-evident, device-specific responses for cryptographic key generation. Our design introduces a structured sequence of phases, including pre-deployment, registration, login, authentication, key establishment, and session maintenance, with optional multi-hop extension through relay vehicles. Unlike prior schemes, our protocol integrates fuzzy extractors for error tolerance, employs both inductive and game-based proofs for security guarantees, and maps BAN-logic reasoning to specific attack resistances, ensuring robustness against replay, impersonation, and man-in-the-middle attacks. The protocol achieves mutual trust between vehicles and RSUs while preserving anonymity via temporary identifiers and achieving forward secrecy through non-reused CRPs. Conceptual comparison with state-of-the-art PUF-based and non-PUF schemes highlights the potential for reduced latency, lower communication overhead, and improved scalability via cloud-assisted CRP lifecycle management, while pointing to the need for future empirical validation through simulation and prototyping. This work not only provides a secure and efficient solution for VANET authentication but also advances the field by offering the first integrated taxonomy-driven evaluation of PUF-enabled V2X protocols in multi-hop Wi-Fi environments. Full article
(This article belongs to the Special Issue Privacy and Security Vulnerabilities in 6G and Beyond Networks)
Show Figures

Figure 1

36 pages, 1954 KB  
Article
VeMisNet: Enhanced Feature Engineering for Deep Learning-Based Misbehavior Detection in Vehicular Ad Hoc Networks
by Nayera Youness, Ahmad Mostafa, Mohamed A. Sobh, Ayman M. Bahaa and Khaled Nagaty
J. Sens. Actuator Netw. 2025, 14(5), 100; https://doi.org/10.3390/jsan14050100 - 9 Oct 2025
Viewed by 1358
Abstract
Ensuring secure and reliable communication in Vehicular Ad hoc Networks (VANETs) is critical for safe transportation systems. This paper presents Vehicular Misbehavior Network (VeMisNet), a deep learning framework for detecting misbehaving vehicles, with primary contributions in systematic feature engineering and scalability analysis. VeMisNet [...] Read more.
Ensuring secure and reliable communication in Vehicular Ad hoc Networks (VANETs) is critical for safe transportation systems. This paper presents Vehicular Misbehavior Network (VeMisNet), a deep learning framework for detecting misbehaving vehicles, with primary contributions in systematic feature engineering and scalability analysis. VeMisNet introduces domain-informed spatiotemporal features—including DSRC neighborhood density, inter-message timing patterns, and communication frequency analysis—derived from the publicly available VeReMi Extension Dataset. The framework evaluates Long Short-Term Memory (LSTM), Gated Recurrent Unit (GRU), and Bidirectional LSTM architectures across dataset scales from 100 K to 2 M samples, encompassing all 20 attack categories. To address severe class imbalance (59.6% legitimate vehicles), VeMisNet applies SMOTE post train–test split, preventing data leakage while enabling balanced evaluation. Bidirectional LSTM with engineered features achieves 99.81% accuracy and F1-score on 500 K samples, with remarkable scalability maintaining >99.5% accuracy at 2 M samples. Critical metrics include 0.19% missed attack rates, under 0.05% false alarms, and 41.76 ms inference latency. The study acknowledges important limitations, including reliance on simulated data, single-split evaluation, and potential adversarial vulnerability. Domain-informed feature engineering provides 27.5% relative improvement over dimensionality reduction and 22-fold better scalability than basic features. These results establish new VANET misbehavior detection benchmarks while providing honest assessment of deployment readiness and research constraints. Full article
Show Figures

Figure 1

51 pages, 1512 KB  
Article
CoCoChain: A Concept-Aware Consensus Protocol for Secure Sensor Data Exchange in Vehicular Ad Hoc Networks
by Rubén Juárez, Ruben Nicolas-Sans and José Fernández Tamames
Sensors 2025, 25(19), 6226; https://doi.org/10.3390/s25196226 - 8 Oct 2025
Cited by 1 | Viewed by 979
Abstract
Vehicular Ad Hoc Networks (VANETs) support safety-critical and traffic-optimization applications through low-latency, reliable V2X communication. However, securing integrity and auditability with blockchain is challenging because conventional BFT-style consensus incurs high message overhead and latency. We introduce CoCoChain, a concept-aware consensus mechanism tailored to [...] Read more.
Vehicular Ad Hoc Networks (VANETs) support safety-critical and traffic-optimization applications through low-latency, reliable V2X communication. However, securing integrity and auditability with blockchain is challenging because conventional BFT-style consensus incurs high message overhead and latency. We introduce CoCoChain, a concept-aware consensus mechanism tailored to VANETs. Instead of exchanging full payloads, CoCoChain trains a sparse autoencoder (SAE) offline on raw message payloads and encodes each message into a low-dimensional concept vector; only the top-k activations are broadcast during consensus. These compact semantic digests are integrated into a practical BFT workflow with per-phase semantic checks using a cosine-similarity threshold θ=0.85 (calibrated on validation data to balance detection and false positives). We evaluate CoCoChain in OMNeT++/SUMO across urban, highway, and multi-hop broadcast under congestion scenarios, measuring latency, throughput, packet delivery ratio, and Age of Information (AoI), and including adversaries that inject semantically corrupted concepts as well as cross-layer stress (RF jamming and timing jitter). Results show CoCoChain reduces consensus message overhead by up to 25% and confirmation latency by 20% while maintaining integrity with up to 20% Byzantine participants and improving information freshness (AoI) under high channel load. This work focuses on OBU/RSU semantic-aware consensus (not 6G joint sensing or multi-base-station fusion). The code, configs, and an anonymized synthetic replica of the dataset will be released upon acceptance. Full article
(This article belongs to the Special Issue Joint Communication and Sensing in Vehicular Networks)
Show Figures

Figure 1

13 pages, 748 KB  
Article
Lattice-Based Identity Authentication Protocol with Enhanced Privacy and Scalability for Vehicular Ad Hoc Networks
by Kuo-Yu Tsai and Ying-Hsuan Yang
Future Internet 2025, 17(10), 458; https://doi.org/10.3390/fi17100458 - 7 Oct 2025
Cited by 1 | Viewed by 716
Abstract
Vehicular ad hoc networks (VANETs) demand authentication mechanisms that are both secure and privacy-preserving, particularly in light of emerging quantum-era threats. In this work, we propose a lattice-based identity authentication protocol that leverages pseudo-IDs to safeguard user privacy, while allowing the Trusted Authority [...] Read more.
Vehicular ad hoc networks (VANETs) demand authentication mechanisms that are both secure and privacy-preserving, particularly in light of emerging quantum-era threats. In this work, we propose a lattice-based identity authentication protocol that leverages pseudo-IDs to safeguard user privacy, while allowing the Trusted Authority (TA) to trace misbehaving vehicles when necessary. Compared with existing approaches, the proposed scheme strengthens accountability, improves scalability, and offers resistance against quantum attacks. A comprehensive complexity analysis is presented, addressing computational, communication, and storage overhead. Analysis results under practical parameter settings demonstrate that the protocol delivers robust security with manageable overhead, maintaining authentication latency within the real-time requirements of VANET applications. Full article
Show Figures

Figure 1

23 pages, 3756 KB  
Article
DAF-Aided ISAC Spatial Scattering Modulation for Multi-Hop V2V Networks
by Yajun Fan, Jiaqi Wu, Yabo Guo, Jing Yang, Le Zhao, Wencai Yan, Shangjun Yang, Haihua Ma and Chunhua Zhu
Sensors 2025, 25(19), 6189; https://doi.org/10.3390/s25196189 - 6 Oct 2025
Viewed by 577
Abstract
Integrated sensing and communication (ISAC) has emerged as a transformative technology for intelligent transportation systems. Index modulation (IM), recognized for its high robustness and energy efficiency (EE), has been successfully incorporated into ISAC systems. However, most existing IM-based ISAC schemes overlook the spatial [...] Read more.
Integrated sensing and communication (ISAC) has emerged as a transformative technology for intelligent transportation systems. Index modulation (IM), recognized for its high robustness and energy efficiency (EE), has been successfully incorporated into ISAC systems. However, most existing IM-based ISAC schemes overlook the spatial multiplexing potential of millimeter-wave channels and remain confined to single-hop vehicle-to-vehicle (V2V) setups, failing to address the challenges of energy consumption and noise accumulation in real-world multi-hop V2V networks with complex road topologies. To bridge this gap, we propose a spatial scattering modulation-based ISAC (ISAC-SSM) scheme and introduce it to multi-hop V2V networks. The proposed scheme leverages the sensed positioning information to select maximum signal-to-noise ratio relay vehicles and employs a detect-amplify-and-forward (DAF) protocol to mitigate noise propagation, while utilizing sensed angle data for Doppler compensation to enhance communication reliability. At each hop, the transmitter modulates index bits on the angular-domain spatial directions of scattering clusters, achieving higher EE. We initially derive a closed-form bit error rate expression and Chernoff upper bound for the proposed DAF ISAC-SSM under multi-hop V2V networks. Both theoretical analyses and Monte Carlo simulations have been made and demonstrate the superiority of DAF ISAC-SSM over existing alternatives in terms of EE and error performance. Specifically, in a two-hop network with 12 scattering clusters, compared with DAF ISAC-conventional spatial multiplexing, DAF ISAC-maximum beamforming, and DAF ISAC-random beamforming, the proposed DAF ISAC-SSM scheme can achieve a coding gain of 1.5 dB, 2 dB, and 4 dB, respectively. Moreover, it shows robust performance with less than a 1.5 dB error degradation under 0.018 Doppler shifts, thereby verifying its superiority in practical vehicular environments. Full article
Show Figures

Figure 1

Back to TopTop