Sign in to use this feature.

Years

Between: -

Subjects

remove_circle_outline
remove_circle_outline
remove_circle_outline
remove_circle_outline
remove_circle_outline
remove_circle_outline
remove_circle_outline
remove_circle_outline
remove_circle_outline

Journals

Article Types

Countries / Regions

Search Results (37)

Search Parameters:
Keywords = variable rotor space

Order results
Result details
Results per page
Select all
Export citation of selected articles as:
26 pages, 6175 KB  
Article
Geometrically Nonlinear Analysis of Composite Beams Based Using a Space–Time Finite Element Method
by Xin Hu, Lidao Chen and Yong Liu
Aerospace 2025, 12(9), 831; https://doi.org/10.3390/aerospace12090831 - 16 Sep 2025
Viewed by 292
Abstract
In this paper, we present a transient-format time-continuous Galerkin finite element method for fully intrinsic geometrically exact beam equations that are energy-consistent. Within the grid of space and time, we derive governing equations for elements using the Galerkin method and the time finite [...] Read more.
In this paper, we present a transient-format time-continuous Galerkin finite element method for fully intrinsic geometrically exact beam equations that are energy-consistent. Within the grid of space and time, we derive governing equations for elements using the Galerkin method and the time finite element method, implement variable interpolation via Legendre functions, and establish an assembly process for space–time finite element equations. The key achievement is the realization of the free order variation of the program, which provides a basis for future research on adaptive algorithms. In particular, the variable order method reduces the quality requirements for the mesh. In regions with a higher degree of nonlinearity, it is easier to increase the variable order, and the result is smoother. Meanwhile, increasing the interpolation order effectively enhances computational accuracy. Introducing kinematical equations of rotation with Lagrange operators completely imposes the conservative loads on fully intrinsic equations. This means that loads in the inertial coordinate system, such as gravity, can also be iterated synchronously in the deformed coordinate system. Through a set of illustrative examples, our algorithm demonstrates effectiveness in addressing conservative loads, elastic coupling deformation, and dynamic response, demonstrating the ability to analyze elastically coupled dynamic problems pertaining to helicopter rotors. Full article
(This article belongs to the Section Aeronautics)
Show Figures

Figure 1

33 pages, 22828 KB  
Article
Comparison of Two Fourier-Based Methods for Simulating Inlet Distortion Unsteady Flows in Transonic Compressors
by Lei Wu, Pengcheng Du and Fangfei Ning
Aerospace 2024, 11(12), 1050; https://doi.org/10.3390/aerospace11121050 - 22 Dec 2024
Cited by 1 | Viewed by 1037
Abstract
The aerodynamic performance of transonic compressors, particularly the stall margin, is significantly influenced by inlet distortion. While time-marching methods accurately simulate such unsteady flows, they can be time-consuming. To enhance the computational efficiency, two Fourier-based methods are proposed in this paper: the time-accurate [...] Read more.
The aerodynamic performance of transonic compressors, particularly the stall margin, is significantly influenced by inlet distortion. While time-marching methods accurately simulate such unsteady flows, they can be time-consuming. To enhance the computational efficiency, two Fourier-based methods are proposed in this paper: the time-accurate method with interface filtering and the time–space collocation (TSC) method. The time-accurate method with interface filtering ignores the rotor–stator interaction effects, enabling a larger time step and faster convergence. In contrast, the TSC method accounts for harmonics of conservative variables and transforms the unsteady simulation into multiple steady-state calculations, thereby reducing computational costs. The two Fourier-based methods are validated using NASA Stage 67 and a two-stage transonic fan. Near the peak efficiency point, the results from both methods closely match that of URANS simulation and experimental data. The time-accurate method with interface filtering demonstrates a speed enhancement of 4 to 5 times as a result of a reduction in the iteration steps. In contrast, the TSC method exhibits a speed improvement of at least 20 times in two specific cases, attributable to the significantly smaller mesh size and iteration steps employed in the TSC method compared to the URANS method. Near the stall point, more harmonics for inlet distortion are necessary in TSC simulation to accurately capture flow separation. In the two-stage transonic fan simulations, the strong rotor–stator interaction effects lead to deviations from the URANS simulation; nevertheless, the Fourier-based simulations accurately reflect the trend of the stall margin under total pressure distortion. Overall, the Fourier-based methods show promising potential for engineering applications in estimating the performance degradation of compressors subjected to inlet distortion. Full article
(This article belongs to the Section Aeronautics)
Show Figures

Figure 1

24 pages, 7068 KB  
Article
Bayesian Architecture for Predictive Monitoring of Unbalance Faults in a Turbine Rotor–Bearing System
by Banalata Bera, Shyh-Chin Huang, Po Ting Lin, Yu-Jen Chiu and Jin-Wei Liang
Sensors 2024, 24(24), 8123; https://doi.org/10.3390/s24248123 - 19 Dec 2024
Viewed by 1433
Abstract
Unbalance faults are among the common causes of interruptions and unexpected failures in rotary systems. Therefore, monitoring unbalance faults is essential for predictive maintenance. While conventional time-invariant mathematical models can assess the impact of these faults, they often rely on proper assumptions of [...] Read more.
Unbalance faults are among the common causes of interruptions and unexpected failures in rotary systems. Therefore, monitoring unbalance faults is essential for predictive maintenance. While conventional time-invariant mathematical models can assess the impact of these faults, they often rely on proper assumptions of system factors like bearing stiffness and damping characteristics. In reality, continuous high-speed operation and environmental factors like load variations cause these parameters to change. This work presents a novel architecture for unbalance fault monitoring and prognosis, in which the bearing parameters are treated as variables that change with operating conditions. This enables the development of a more reliable mathematical model for continuous monitoring and prognosis of unbalance faults in rotor systems. This Bayesian inference framework uses Markov Chain Monte Carlo (MCMC) sampling to identify dynamic bearing parameters. Specifically, the Metropolis algorithm is employed to systematically evaluate the range of acceptable parameter values within the framework. A novel dual-MCMC loops explore and assess the parameter space, resulting in more accurate and reliable bearing parameter estimations. These updated parameters improve the demonstrated turbine rotor–bearing system’s unbalance assessment up to 74.48% of the residual error compared to models with fixed parameters. This validates the Bayesian framework for predictive monitoring and maintenance-oriented solutions. Full article
(This article belongs to the Special Issue Sensors for Predictive Maintenance of Machines)
Show Figures

Figure 1

15 pages, 2266 KB  
Article
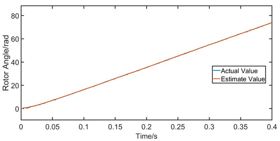
Rotor Position Estimation Method for Permanent Magnet Synchronous Motor Based on High-Order Extended Kalman Filter
by Yan Liu, Hange Li and Wei He
Electronics 2024, 13(24), 4978; https://doi.org/10.3390/electronics13244978 - 18 Dec 2024
Cited by 1 | Viewed by 1315
Abstract
To address the issue of decreased rotor position estimation accuracy in permanent magnet synchronous motors (PMSMs) caused by linearization rounding errors in the extended Kalman filter (EKF), this paper proposes a rotor position estimation method for PMSMs based on higher-order extended Kalman filtering. [...] Read more.
To address the issue of decreased rotor position estimation accuracy in permanent magnet synchronous motors (PMSMs) caused by linearization rounding errors in the extended Kalman filter (EKF), this paper proposes a rotor position estimation method for PMSMs based on higher-order extended Kalman filtering. This method relies on the state-space equations of a PMSM in a stationary coordinate system and establishes a higher-order Taylor series expansion based on the least squares approach. It constructs a prediction and update model for the state variables using the higher-order Taylor series expansion and designs an algorithm for estimating the rotor position of PMSMs based on higher-order extended Kalman filtering. The simulation results indicate that, compared to the EKF, the proposed method reduces the root-mean-square error by 10%. Full article
Show Figures

Figure 1

25 pages, 11059 KB  
Article
The Design and Application of a Regional Management Model to Set Up Wind Farms and the Adaptation to Climate Change Effects—Case of La Coruña (Galicia, Northwest of Spain)
by Blanca Valle, Javier Velázquez, Derya Gülçin, Fernando Herráez, Ali Uğur Özcan, Ana Hernando, Víctor Rincón, Rui Alexandre Castanho and Kerim Çiçek
Land 2024, 13(12), 2201; https://doi.org/10.3390/land13122201 - 16 Dec 2024
Viewed by 1749
Abstract
The implantation of wind farms in the European territory is being deployed at an accelerated pace. In the proposed framework, the province of La Coruña in the autonomous community of Galicia is tested, with a wide deployment of this type of infrastructure in [...] Read more.
The implantation of wind farms in the European territory is being deployed at an accelerated pace. In the proposed framework, the province of La Coruña in the autonomous community of Galicia is tested, with a wide deployment of this type of infrastructure in the territory initiated in the 80s, representing the third autonomous community with the largest exploitation of wind resources, which provides sufficient information, extrapolated to the entire community, to demonstrate the practical usefulness and potential of the method of obtaining the territorial model proposed in this article The regional has been used as the basic administrative subunit of the study variables, considering that the territory thus delimited could have common physical and cultural characteristics. The methodology presented in this article involves the collection and processing of public cartographic data on various factors most repeatedly or agreed upon in the consulted bibliography based on studies by experts in the technical, environmental, and environmental areas, including explanatory variables of risk in a broader context of climate change as the first contribution of this study. Another contribution is the inclusion in the model of the synergistic impact measured as the distance to wind farms in operation (21% of the total area of the sample) to which an area of influence of 4 times the rotor diameter of each of the wind turbines im-planted has been added as a legal and physical restriction. On a solid basis of selection of explanatory variables and with the help of Geographic Information Systems (GIS) and multi-criteria analysis (MCDM), techniques widely documented in the existing literature for the determination of optimal areas for the implementation of this type of infrastructure, a methodological proposal is presented for the development of a strategic, long-term territorial model, for the prioritization of acceptable areas for the implementation of wind farms, including forecasts of increased energy demand due to the effect of climate change and the population dynamics of the study region that may influence energy consumption. This article focuses on the use of multivariate clustering techniques and spatial analysis to identify priority areas for long-term sustainable wind energy projects. With the proposed strategic territorial model, it has been possible to demonstrate that it is not only capable of discriminating between three categories of acceptable areas for the implementation of wind farms, taking into account population and climate change forecasts, but also that it also locates areas that could require conservationist measures to protect new spaces or to recover the soil because they present high levels of risk due to natural or anthropic disasters considered. The results show acceptable areas for wind energy implementation, 23% of the total area of the sample, 3% conservation as ecological spaces to be preserved, and 7% recovery due to high-risk rates. The findings show that coastal regions generally show a more positive carrying capacity, likely due to less dense development or regulatory measures protecting these areas. In contrast, certain inland regions show more negative values, suggesting these areas might be experiencing higher ecological disturbance from construction activities. This information highlights the importance of strategic site analysis to balance energy production with conservation needs. The study provides insights into wind farm deployment that considers the visual and ecological characteristics of the landscape, promoting sustainability and community acceptance. For this reason, these insights can be effectively used for advancing renewable energy infrastructures within the European Union’s energy transition goals, particularly under the climate and energy objectives set for 2030. Full article
Show Figures

Figure 1

18 pages, 7535 KB  
Article
Pitch-Regulated Control Strategy for Coaxial Drone with Variable Rotor Space Ratio
by Zhifang Ke, Molei Zhao, Yu Hu, Yongjie Shu, Weibo Liu, Qingkai Meng, Jinghan Tu, Haitao Zhang, Zhaopu Yao and Wei Wei
Drones 2024, 8(12), 703; https://doi.org/10.3390/drones8120703 - 25 Nov 2024
Cited by 1 | Viewed by 1782
Abstract
This study investigates the impact of rotor spacing on the aerodynamic performance of a coaxialcopter and promotes an innovative regulated control strategy for the coaxial drone. The present research introduces a coaxialcopter with variable rotor spacing, and employing finite element numerical simulations, we [...] Read more.
This study investigates the impact of rotor spacing on the aerodynamic performance of a coaxialcopter and promotes an innovative regulated control strategy for the coaxial drone. The present research introduces a coaxialcopter with variable rotor spacing, and employing finite element numerical simulations, we assess the aerodynamic behavior of this novel configuration. Through comprehensive measurements and analysis of its aerodynamic performance across varying rotor spacings from 0.1 R to 1 R, we validate the effectiveness of a rotor-spacing control strategy for enhancing takeoff maneuvers. The numerical simulation and experiment results reveal that the performance characteristics of both the upper and lower rotors converge toward that of a single rotor as the space ratio increases, along with a reduction in their thrust fluctuations and aerodynamic performance periodicity. Considering stable power consumption patterns and endurance performance, we analyzed the interrelations binding the pitch distance of the rotors, rotational speed, and pitch angle, vis à vis the thrust coefficient and power coefficient. Through the parameter optimization method, we demonstrate that adjusting rotor spacing offers a practical means to enhance payload capacity without increasing the power input, thereby improving efficiency, which validates the practicality and efficacy of the parameter optimization approach. Furthermore, optimizing rotor spacing for specific operational scenarios enhances overall aerodynamic performance, suggesting a viable flight control strategy for takeoff and landing conditions for coaxial drones. Full article
Show Figures

Figure 1

20 pages, 3514 KB  
Article
Analysis and Suppression of Oscillations in Doubly Fed Variable Speed Pumped Storage Hydropower Plants Considering the Water Conveyance System
by Yuzhe Chen, Feng Wu, Linjun Shi, Yang Li, Xu Guo and Peng Qi
Sustainability 2024, 16(19), 8715; https://doi.org/10.3390/su16198715 - 9 Oct 2024
Cited by 5 | Viewed by 1503
Abstract
The doubly fed variable speed pumped storage (DFVSPS) system is a hydraulically, mechanically, and electrically coupled system, and the characteristics of the components from the water conveyance system to the transmission line need to be fully considered in the oscillation analysis. Hence, the [...] Read more.
The doubly fed variable speed pumped storage (DFVSPS) system is a hydraulically, mechanically, and electrically coupled system, and the characteristics of the components from the water conveyance system to the transmission line need to be fully considered in the oscillation analysis. Hence, the model of the water conveyance system is included to investigate the oscillation characteristics of the DFVSPS connecting to the grid via a series-compensated line. A small-signal state-space model of the DFVSPS system in the generation mode is first established. The oscillation characteristics of the DFVSPS are studied, and the dominant state variables for each oscillation mode are identified. The impact of system parameters on oscillations is further studied, and simulations are carried out to validate the accuracy of the model. The results indicate the oscillation mode of the DFVSPS comprises the electrical sub-synchronous oscillation (SSO) mode and the hydraulically, mechanically coupled low-frequency mechanical oscillation modes. When the series compensation level is high, the SSO becomes divergent, and the system is more likely to be unstable. Optimizing the rotor-side control parameters and the governor control parameters, sub-synchronous and low-frequency oscillations could be effectively suppressed, respectively. This study provides reference suggestions for the development and use of the future DFVSPS system. Full article
(This article belongs to the Section Energy Sustainability)
Show Figures

Figure 1

19 pages, 6658 KB  
Article
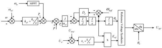
A Three-Level Neutral-Point-Clamped Converter Based Standalone Wind Energy Conversion System Controlled with a New Simplified Line-to-Line Space Vector Modulation
by Tarak Ghennam, Lakhdar Belhadji, Nassim Rizoug, Bruno Francois and Seddik Bacha
Energies 2024, 17(9), 2214; https://doi.org/10.3390/en17092214 - 4 May 2024
Cited by 1 | Viewed by 1794
Abstract
Wind power systems, which are currently being constructed for the electricity worldwide market, are mostly based on Doubly Fed Induction Generators (DFIGs). To control such systems, multilevel converters are increasingly preferred due to the well-known benefits they provide. This paper deals with the [...] Read more.
Wind power systems, which are currently being constructed for the electricity worldwide market, are mostly based on Doubly Fed Induction Generators (DFIGs). To control such systems, multilevel converters are increasingly preferred due to the well-known benefits they provide. This paper deals with the control of a standalone DFIG-based Wind Energy Conversion System (WECS) by using a three-level Neutral-Point-Clamped (NPC) converter. The frequency and magnitude of the stator output voltage of the DFIG are controlled and fixed at nominal values despite the variable rotor speed, ensuring a continuous AC supply for three-phase loads. This task is achieved by controlling the DFIG rotor currents via a PI controller combined with a new Simplified Direct Space Vector Modulation strategy (SDSVM), which is applied to the three-level NPC converter. This strategy is based on the use of a line-to-line three-level converter space vector diagram without using Park transformation and then simplifying it to that of a two-level converter. The performance of the proposed SDSVM technique in terms of controlling the three-level NPC-converter-based standalone WECS is demonstrated through simulation results. The whole WECS control and the SDSVM strategy are implemented on a dSPACE DS 1104 board that drives a DFIG-based wind system test bench. The obtained experimental results confirm the validity and performance in terms of control. Full article
Show Figures

Figure 1

22 pages, 15572 KB  
Article
Stability Region of Grid-Forming Wind Turbine with Variable Parameters Using Bialternate Sum Matrix Approach
by Rui Wang, Yang Gao, Yilin Jia, Hai He, Junjie Wu and Weisheng Wang
Mathematics 2024, 12(7), 969; https://doi.org/10.3390/math12070969 - 25 Mar 2024
Viewed by 1253
Abstract
Although the stability regions of wind turbines in the islanding mode have been widely researched, small-signal modeling of grid-forming wind turbines (GFWTs) in the islanding mode has yet to be explored. In addition, the state-space matrix of the wind turbine system has yet [...] Read more.
Although the stability regions of wind turbines in the islanding mode have been widely researched, small-signal modeling of grid-forming wind turbines (GFWTs) in the islanding mode has yet to be explored. In addition, the state-space matrix of the wind turbine system has yet to be fully represented. Therefore, this paper proposes a small-signal modeling of GFWT and a method for identifying the stabilization region of a system with variable parameters. First, small-signal modeling of a GFWT based on virtual synchronous generator control is developed. Second, the bialternate sum matrix approach is used to determine the system stabilization region. The system matrix with multiple variable parameters is first decomposed into the sum of several matrices in this paper. Furthermore, the rotor-side generator control is simplified. It can reduce the dimensionality of the system matrix model. Finally, the simulation shows that the proposed method for determining the stabilization region of the variable system is accurate. Full article
(This article belongs to the Section E2: Control Theory and Mechanics)
Show Figures

Figure 1

15 pages, 1492 KB  
Article
Saturation-Induced Variable-Flux Characteristics in a 12-Slot 10-Pole Concentrated Winding Permanent-Magnet Motor
by Yuichi Yokoi and Tsuyoshi Higuchi
Machines 2023, 11(8), 824; https://doi.org/10.3390/machines11080824 - 11 Aug 2023
Cited by 1 | Viewed by 1792
Abstract
This paper proposes a stator core design to achieve variable-flux characteristics enhanced by magnetic saturation in fractional-slot concentrated winding (FSCW) permanent-magnet (PM) motors without additional excitation systems, complicated structures, or active controls. Magnetic saturation induced at suitable locations can enhance variable-flux characteristics because [...] Read more.
This paper proposes a stator core design to achieve variable-flux characteristics enhanced by magnetic saturation in fractional-slot concentrated winding (FSCW) permanent-magnet (PM) motors without additional excitation systems, complicated structures, or active controls. Magnetic saturation induced at suitable locations can enhance variable-flux characteristics because the PM flux linkage is variable with the magnetic saturation in cores. In distributed winding configurations, magnetic saturation is induced symmetrically for each rotor pole by the fundamental that is dominant in the spatial distribution of the air-gap flux density. The magnetic saturation at each rotor pole can enhance variable-flux characteristics. In FSCW configurations, magnetic saturation is not induced symmetrically for each rotor pole because of several dominant space harmonics. The magnetic saturation at several rotor poles cannot enhance variable-flux characteristics. In the proposed design, the stator core has thin tooth tips for inducing magnetic saturation. The magnetic saturation in the stator core achieves the variable-flux characteristics that are effective for expanding the operating region or decreasing electromotive force and increasing torque. The efficacy of the proposed design is determined by estimating motor performance through a finite element method analysis and demonstrating the actual motor performance of a prototype. Full article
(This article belongs to the Section Electrical Machines and Drives)
Show Figures

Figure 1

19 pages, 8442 KB  
Article
The Induction Motor MRAS-Based Speed Estimator Capable of Modelling the Slip Frequency Dependent Variability of the Rotor Impedance
by Grzegorz Utrata and Jaroslaw Rolek
Energies 2023, 16(6), 2591; https://doi.org/10.3390/en16062591 - 9 Mar 2023
Cited by 4 | Viewed by 2263
Abstract
Speed feedback is indispensable not only for closed-loop controlled induction motors (IM) but also for the state monitoring systems of open-loop controlled IMs. Replacing speed sensors with speed estimations has many advantages including, e.g., hardware complexity reduction, sensor cabling elimination, and reduction of [...] Read more.
Speed feedback is indispensable not only for closed-loop controlled induction motors (IM) but also for the state monitoring systems of open-loop controlled IMs. Replacing speed sensors with speed estimations has many advantages including, e.g., hardware complexity reduction, sensor cabling elimination, and reduction of IM drive costs. From the various methods for IM speed estimation proposed in the literature, the model reference adaptive system (MRAS)-based speed estimator stands out because of its straightforward synthesis technique and lower computational complexity. On the other hand, this estimator is inherently sensitive to mismatching of IM equivalent circuit parameters. During transients, when the slip frequency cannot be temporarily controlled over the assumed operating point, rotor impedance varies with the slip frequency changes. This phenomenon is even more significant for open-loop controlled high-slip IMs (NEMA design D IMs), which operate under the cycling load like in, e.g., oil well pumps. The rate and the range of rotor impedance variability are related to the rate and the range of the slip frequency changes. Therefore, a speed estimator capable of modelling the slip frequency dependent variability of the rotor impedance may be required, particularly for the state monitoring systems of open-loop controlled IMs. This paper presents an MRAS-based speed estimator developed on the IM space vector model with the rotor impedance variability modelled by the parallel connected branches of the series rotor equivalent resistance and leakage inductance. The experimental test results confirm the precise speed estimation of the tested IMs achieved by the devised MRAS-based speed estimator in the considered slip frequency range and indicate its potential industrial application. Full article
(This article belongs to the Section F: Electrical Engineering)
Show Figures

Figure 1

22 pages, 8481 KB  
Article
Research and Analysis of the Characteristics of the Brushless Doubly-Fed Machine with High-Performance Decoupling Control
by Chaoying Xia and Nannan Wang
Machines 2023, 11(2), 313; https://doi.org/10.3390/machines11020313 - 20 Feb 2023
Cited by 3 | Viewed by 2012
Abstract
The paper presents the state-space (SS) model of the brushless double-fed machine (BDFM) by taking the negative conjugate (NC) transformation of the power machine’s correlation variable when the current source of the control machine is supplied in the m-t reference frame. Based on [...] Read more.
The paper presents the state-space (SS) model of the brushless double-fed machine (BDFM) by taking the negative conjugate (NC) transformation of the power machine’s correlation variable when the current source of the control machine is supplied in the m-t reference frame. Based on this, the testing method of machine parameters is given, and the SS model described by five parameters is obtained. The derivation process and realization method of the slip-frequency vector feedback linearization control (SFV-FLC) strategy are given. Then, researching the SS equation in the m-t reference frame by the control machine rotor field-oriented, the relationship between the maximum and minimum output torque and the control machine rotor flux amplitude and slip velocity, the machine parameters are given considering power supply constraints. Finally, the validity of the theoretical analysis is verified by simulation and experiment, and the feasibility of the decoupling control method are also demonstrated. Full article
(This article belongs to the Special Issue Advanced Data Analytics in Intelligent Industry: Theory and Practice)
Show Figures

Figure 1

16 pages, 3971 KB  
Article
Doubly Fed Induction Machine-Based DC Voltage Generator with Reduced Oscillations of Torque and Output Voltage
by Grzegorz Iwański, Mateusz Piwek and Gennadiy Dauksha
Energies 2023, 16(2), 814; https://doi.org/10.3390/en16020814 - 10 Jan 2023
Cited by 9 | Viewed by 2372
Abstract
The doubly fed induction machine (DFIM)-based DC voltage generator is equipped with a stator-connected diode rectifier. The six-pulse diode rectifier as a nonlinear circuit introduces harmonics in the stator and rotor current and distorts the machine stator voltage, as well as the stator [...] Read more.
The doubly fed induction machine (DFIM)-based DC voltage generator is equipped with a stator-connected diode rectifier. The six-pulse diode rectifier as a nonlinear circuit introduces harmonics in the stator and rotor current and distorts the machine stator voltage, as well as the stator flux. This causes electromagnetic torque oscillations and instantaneous power components oscillations. The torque oscillations adversely impact the mechanical parts of the drive-train and oscillations of the p component of instantaneous power influence DC-bus voltage oscillations. The oscillations can be somewhat cancelled by control methods. However, cancellation of electromagnetic torque is not strictly coupled with cancellation of oscillations of the p component of instantaneous power. The paper presents an analysis of influence of the control methods aimed at a reduction of torque oscillations on the output voltage oscillations level in the stand-alone DFIM-based DC voltage generator. Field-oriented control FOC with current controllers and space vector modulation-based direct torque control DTC-SVM with flux module regulation have been compared with control in which electromagnetic torque is one of the commanded variables, whereas the second variable is the dot product of stator flux and rotor current space vectors. The contributions of this paper are the introduction of a new variable in the second control path in the DTC-SVM method instead of flux vector length and the proof that it can reduce torque and DC-bus voltage oscillations in the DFIG-DC system. Additionally, this paper reveals that for proper stator-to-rotor-turns ratio of a doubly fed machine necessary for reduction of the rotor converter power, lower DC-bus voltage can be obtained than is required for full realization rotor side voltage requested by rotor current controllers. This is the reason why, regardless of the control method, torque oscillations cannot be always fully cancelled, and a comparative study of the methods at these conditions has been conducted in simulation and in laboratory tests. Full article
(This article belongs to the Special Issue Recent Advances in Isolated Power Systems)
Show Figures

Figure 1

22 pages, 2685 KB  
Article
From Simulations to Accelerated Testing: Design of Experiments for Accelerated Load Testing of a Wind Turbine Drivetrain Based on Aeroelastic Multibody Simulation Data
by Baher Azzam, Ralf Schelenz, Martin Cardaun and Georg Jacobs
Appl. Sci. 2023, 13(1), 356; https://doi.org/10.3390/app13010356 - 27 Dec 2022
Cited by 3 | Viewed by 2793
Abstract
The trend of increasing the power output and nominal load capacities of wind turbines (WT) over time has been driving the construction of testing facilities with increasing load capacities for testing WT drivetrain components prior to field deployment. Due to the high investment [...] Read more.
The trend of increasing the power output and nominal load capacities of wind turbines (WT) over time has been driving the construction of testing facilities with increasing load capacities for testing WT drivetrain components prior to field deployment. Due to the high investment and operational costs of such facilities, a need exists to design accelerated tests that cover load situations corresponding to expected field conditions while maintaining high time-efficiency. This investigation addresses this need by presenting a methodology to achieve the following goals. Firstly, identifying ranges and combinations of WT 6-degree of freedom (6-DOF) rotor loads is to be expected in the field. This is achieved using aeroelastic multibody simulations (MBS) of an MBS WT model being subjected to simulated wind fields covering the design load cases outlined in the IEC 61400-1 standard and by analyzing the simulated time-series data to design accelerated tests that efficiently and realistically cover the design space of the variables, e.g., 6-DOF rotor loads, to be applied during WT drivetrain testing. The designed tests are to take place on a purpose-built test rig that allows for the application and control of the 6-DOF drivetrain input loads and rotational speed. Using the proposed method, accelerated tests were designed that efficiently cover load combinations within the realistic regions of the design space. A comparison with a full factorial design of experiments shows a significant (95+ %) reduction in total test time as well as the ability of the proposed method to help to avoid unsustainable and unrealistic load conditions within the design space that could result in costly, unintended drivetrain failures during testing. Full article
Show Figures

Figure 1

28 pages, 15135 KB  
Article
Control of PMSM Based on Switched Systems and Field-Oriented Control Strategy
by Marcel Nicola, Claudiu-Ionel Nicola, Dan Selișteanu and Cosmin Ionete
Automation 2022, 3(4), 646-673; https://doi.org/10.3390/automation3040033 - 10 Dec 2022
Cited by 9 | Viewed by 4403
Abstract
Starting from the problem of studying the parametric robustness in the case of the control of a permanent magnet-synchronous motor (PMSM), although robust control systems correspond entirely to this problem, due to the complexity of the algorithms of the robust type, in this [...] Read more.
Starting from the problem of studying the parametric robustness in the case of the control of a permanent magnet-synchronous motor (PMSM), although robust control systems correspond entirely to this problem, due to the complexity of the algorithms of the robust type, in this article the use of switched systems theory is proposed as a study option, given the fact that these types of systems are suitable both for the study of systems with variable structure and for systems with significant parametric variation under conditions of lower complexity of the control algorithms. The study begins by linearizing a PMSM model at a static operating point and continues with a systematic presentation of the basic elements and concepts concerning the stability of switched systems by applying these concepts to the control system of a PMSM based on the field-oriented control (FOC) strategy, which usually changes the value of its parameters during operation (stator resistance Rs, stator inductances Ld and Lq, but also combined inertia of PMSM rotor and load J). The numerical simulations performed in Simulink validate the fact that, for parametric variations of the PMSM structure, the PMSM control switched systems preserve qualitative performance in terms of its control. A series of Matlab programs are presented based on the YALMIP toolbox to obtain Pi matrices, by solving Lyapunov–Metzler type inequalities, and using dwell time to demonstrate stability, as well as the qualitative study of the performance of PMSM control switched systems by presenting in phase plane and state space analysis of the evolution of state vectors: ω PMSM rotor speed, iq current, and id current. Full article
(This article belongs to the Special Issue Dynamics and Intelligent Control of Complex and Switched Systems)
Show Figures

Figure 1

Back to TopTop