Sign in to use this feature.

Years

Between: -

Subjects

remove_circle_outline
remove_circle_outline
remove_circle_outline
remove_circle_outline
remove_circle_outline
remove_circle_outline
remove_circle_outline
remove_circle_outline

Journals

Article Types

Countries / Regions

remove_circle_outline
remove_circle_outline
remove_circle_outline
remove_circle_outline

Search Results (106)

Search Parameters:
Keywords = vaccine composition analysis

Order results
Result details
Results per page
Select all
Export citation of selected articles as:
18 pages, 263 KB  
Article
General Strain and Reported Gun Ownership Before and During the COVID-19 Pandemic: Implications for Crime and Public Safety
by Kosar Haghani and James L. Williams
Societies 2026, 16(1), 18; https://doi.org/10.3390/soc16010018 - 9 Jan 2026
Viewed by 232
Abstract
The COVID-19 pandemic has been one of the most globally disruptive social events in recent history, bringing widespread lockdowns, restrictions on movement, remote work, mass vaccination campaigns, and millions of deaths worldwide. These unprecedented circumstances have reshaped many aspects of social life, including [...] Read more.
The COVID-19 pandemic has been one of the most globally disruptive social events in recent history, bringing widespread lockdowns, restrictions on movement, remote work, mass vaccination campaigns, and millions of deaths worldwide. These unprecedented circumstances have reshaped many aspects of social life, including perceptions of safety and firearm ownership. This study examines changes in reported gun ownership before and during the COVID-19 pandemic in the United States, using binary logistic regression analyses of General Social Survey (GSS) data from 2018 and 2021. Analysis revealed that reported gun ownership remained stable at approximately 35% in both years. However, the demographic and social profile of gun owners shifted significantly. Demographic factors such as sex, US birth, marital status, and income consistently predicted ownership in both years, while race, middle-class identification, and political party affiliation emerged as significant predictors only during the pandemic, with Democrats becoming significantly less likely to report gun ownership. The results demonstrate how social crises can reshape the composition of firearm owners rather than overall rates, with implications for public policy and safety. Full article
16 pages, 4578 KB  
Article
The Emerging JEV Genotype 5 Exhibits Distinct Codon Usage Characteristics
by Xiaoyu Gu, Ruichen Wang, Yuhong Yang, Weijia Zhang, Qikai Yin, Kai Nie, Shihong Fu, Qianqian Cui, Fan Li, Huanyu Wang and Songtao Xu
Pathogens 2026, 15(1), 58; https://doi.org/10.3390/pathogens15010058 - 7 Jan 2026
Viewed by 258
Abstract
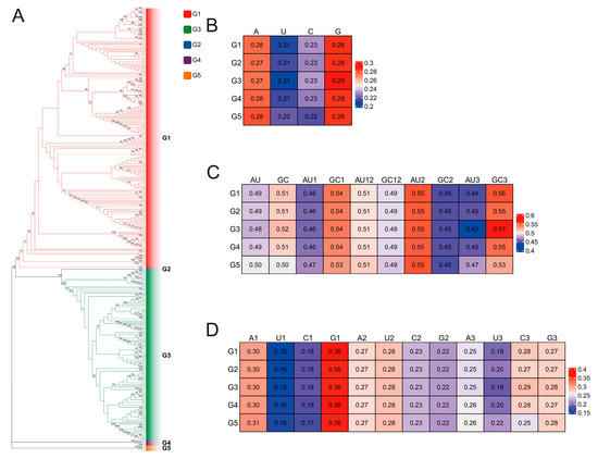
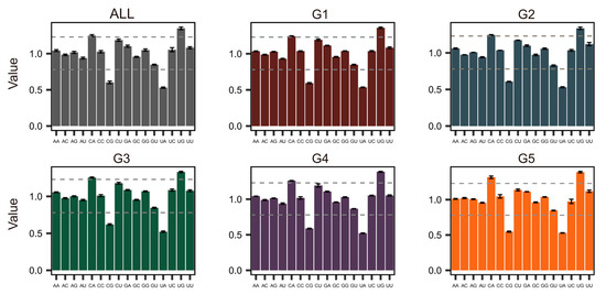
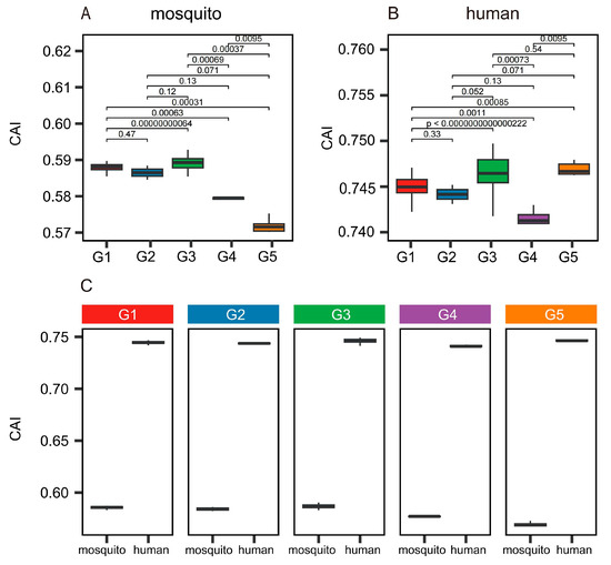
This study investigates the codon usage characteristics of Japanese encephalitis virus (JEV) genotype 5 (G5). Based on 339 complete JEV genome sequences, we systematically compared the codon usage patterns of G5 with other genotypes (G1–G4) using a multi-faceted approach, including evolutionary analysis, nucleotide [...] Read more.
This study investigates the codon usage characteristics of Japanese encephalitis virus (JEV) genotype 5 (G5). Based on 339 complete JEV genome sequences, we systematically compared the codon usage patterns of G5 with other genotypes (G1–G4) using a multi-faceted approach, including evolutionary analysis, nucleotide composition, Relative Synonymous Codon Usage (RSCU), Principal Component Analysis (PCA), Effective Number of Codons Plot analysis (ENC-Plot), Parity Rule 2 analysis (PR2), Neutrality plot analysis, dinucleotide abundance analysis and Codon Adaptation Index analysis (CAI). The results indicate that G5 forms a distinct evolutionary branch, with both its overall GC content (50%) and GC content at the third codon position (GC3, 53%) being lower than those of other genotypes. RSCU analysis revealed a preferential use of A/U-ended codons in G5, indicating a trend towards reduced GC3 usage. ENC analysis demonstrated a stronger codon usage bias in G5 (mean ENC = 54.2). Furthermore, ENC-plot, PR2, and neutrality plot analyses collectively suggested that G5 is subject to stronger natural selection pressure. Analysis of dinucleotide abundance showed a significant increase in CA values in G5, while CAI analysis indicated higher translational efficiency in human hosts compared to Culex mosquito hosts. Our findings suggest that G5 JEV, potentially through reduced Cytosine-phosphate-Guanine (CpG) usage and optimized codon preference, may enhance its capabilities for immune evasion and host adaptation, and could possess the potential for efficient replication in humans or other mammalian hosts. This research provides crucial theoretical insights into the molecular evolutionary mechanisms of G5 JEV and informs related vaccine development. Full article
Show Figures

Figure 1

13 pages, 2115 KB  
Article
Changed Trends in Utilization and Substitution Pattern of Non-National Immunization Program Vaccines in Central China, 2011–2024
by Lei Wang, Hao Li, Ling Zhang and Dan Li
Vaccines 2026, 14(1), 16; https://doi.org/10.3390/vaccines14010016 - 23 Dec 2025
Viewed by 447
Abstract
Objective: To explore the problems with non-National Immunization Program vaccinations in Hubei Province and to provide the basis for follow-up vaccination and management. Methods: Vaccination data on non-NIP/NIP vaccine doses were extracted from the Hubei Provincial Immunization Planning Information Management System. Descriptive epidemiological [...] Read more.
Objective: To explore the problems with non-National Immunization Program vaccinations in Hubei Province and to provide the basis for follow-up vaccination and management. Methods: Vaccination data on non-NIP/NIP vaccine doses were extracted from the Hubei Provincial Immunization Planning Information Management System. Descriptive epidemiological analyses were conducted to examine dose administration, vaccine-type composition, regional distribution, and substitution patterns. The trend χ2 test was used to assess temporal significance. Multistage regression analysis was performed using Joinpoint software. Results: From 2011 to 2024, a total of 91,009,259 doses (annual average: 6,500,661) with 35 types of non-NIP vaccines were administered in Hubei Province, China. The top five vaccines by doses administered were influenza vaccine, rabies vaccine, Hemophilus influenzae type b conjugate vaccine, varicella attenuated live vaccine, and enterovirus 71 inactivated vaccine. Before 2024 (2011–2023), vaccine utilization showed a long-term upward trend: per 10,000, population usage rose from 657.07 (2011) to a peak of 2393.21 (2023) (Increase: 264.22%, χ2 = 138.62, p < 0.05) (AAPC = 10.92%, p < 0.05) and non-NIP’s share of total vaccines increased from 25.52% (2011) to 65.95% (2023), (Increase: 154.33%, χ2 = 89.47, p < 0.05) (AAPC = 8.74%, p < 0.05). A notable reversal occurred in 2024. Non-NIP doses dropped from 13,971,544 (2023) to 10,238,861 (2024) with population usage falling from 2393.21 (2023) to 1755.03 (2024) (decrease: 26.66%) per 10,000, with the top three declines being in inactivated polio vaccine (IPV) (decrease: 49.53%), influenza vaccine (decrease: 44.21%), and oral rotavirus attenuated live vaccine (decrease: 43.50%). The total number of substitutive non-National Immunization Program (non-NIP) vaccine doses administered reached 16,618,755, with an overall substitution rate of 10.10%. This rate showed a steady upward trend from 5.57% in 2011 to 24.74% in 2023 (trend χ2 = 15.11, p < 0.05), yet it increased to 28.03% in 2024. Conclusions: Non-NIP vaccines and NIP-substitute use grew steadily for over a decade, then contracted sharply in 2024. Decision-makers should investigate the sudden dip, differentiate discretionary from replacement demand, and reallocate funds to sustain equity and prevent further erosion of coverage. Full article
(This article belongs to the Section Epidemiology and Vaccination)
Show Figures

Figure 1

13 pages, 830 KB  
Article
Genomic Analysis of Glycosyltransferases Responsible for Galactose-α-1,3-Galactose Epitopes in Streptococcus pneumoniae: Implications for Broadly Protective Vaccination Strategy
by Xinjia Mai, Nian Wang, Chenxi Zhu, Yue Ma, Zhongrui Ma, Lan Yin and Dapeng Zhou
Vaccines 2025, 13(11), 1148; https://doi.org/10.3390/vaccines13111148 - 10 Nov 2025
Viewed by 672
Abstract
Background: The origin of natural anti-galactose-α-1,3-galactose (anti-Gal) antibodies in humans is only partially understood. The gut microbiome has been proposed as an important source of galactose-α-1,3-galactose (αGal) epitopes that drive the maturation of anti-Gal–reactive B cells. Certain bacteria expressing αGal epitopes, notably Escherichia [...] Read more.
Background: The origin of natural anti-galactose-α-1,3-galactose (anti-Gal) antibodies in humans is only partially understood. The gut microbiome has been proposed as an important source of galactose-α-1,3-galactose (αGal) epitopes that drive the maturation of anti-Gal–reactive B cells. Certain bacteria expressing αGal epitopes, notably Escherichia coli O86:B7, have been shown to elicit anti-Gal antibody responses in α1,3-galactosyltransferase knockout (α3GalT1 KO) mice. In this study, we investigated the interaction between currently widely used bacteria polysaccharide vaccine, the 23-valent pneumococcal polysaccharide vaccine (PPV23), which contains capsular polysaccharides (CPS) from multiple Streptococcus pneumoniae serotypes, and host anti-Gal antibodies. Methods: We conducted a genomic analysis to identify α1,3-galactosyltransferase (α3GalT1) genes in S. pneumoniae strains. Binding of PPV23 to anti-Gal monoclonal antibodies was evaluated by ELISA, and αGal epitope content in PPV23 was estimated using a four-parameter logistic (4PL) model fitted to the ELISA calibration data. To assess in vivo immunogenicity, we immunized α3GalT1 KO mice with PPV23 and measured serum anti-Gal IgG and IgM titers before and after vaccination. Results: Genomic analysis revealed the presence of α3GalT1 genes in S. pneumoniae strains. PPV23 showed specific binding to anti-Gal monoclonal antibodies as detected by ELISA. Quantitative modeling indicated that αGal epitopes are present at low abundance within PPV23, consistent with limited expression of αGal among a minority of included serotypes. Immunization of α3GalT1 KO mice with PPV23 induced a significant rise in anti-Gal IgG titers (mean value from 124 to 384), whereas anti-Gal IgM titers remained relatively unchanged (mean value at the range of 6500–7500). High baseline anti-Gal IgM levels observed in α3GalT1 KO mice are consistent with age-dependent induction by the gut microbiota. Conclusions: These results provide genetic and immunological evidence that αGal epitopes derived from S. pneumoniae are present in PPV23 and can engage pre-existing anti-Gal antibodies. Our findings underscore a complex interplay among bacterial glycosyltransferase genes, vaccine polysaccharide composition, and host anti-Gal antibody repertoires, which may influence vaccine immunogenicity. Consideration of host natural antibody profiles may therefore be important for interpreting responses to carbohydrate-based vaccines and for guiding vaccine design. Full article
(This article belongs to the Section Pathogens-Host Immune Boundaries)
Show Figures

Figure 1

13 pages, 479 KB  
Article
Effect of Influenza Vaccination on Mortality and Heart Failure Hospitalization in Heart Failure Patients
by Chatpetch Maneesopit, Arintaya Phrommintikul, Jackrapong Bruminhent, Ammarin Thakkinstian and Teerapat Yingchoncharoen
Vaccines 2025, 13(10), 1055; https://doi.org/10.3390/vaccines13101055 - 15 Oct 2025
Viewed by 2119
Abstract
Background: The association of influenza vaccination and heart failure (HF) hospitalization and mortality in Thai HF patients is unknown. Objective: We wished to investigate associations between receiving an influenza vaccine and all-cause death or HF hospitalization in HF patients. Methods: We retrospectively reviewed [...] Read more.
Background: The association of influenza vaccination and heart failure (HF) hospitalization and mortality in Thai HF patients is unknown. Objective: We wished to investigate associations between receiving an influenza vaccine and all-cause death or HF hospitalization in HF patients. Methods: We retrospectively reviewed medical records from two large tertiary-care centers in Thailand (Ramathibodi Hospital and Maharaj Nakorn Chiang Mai Hospital) with newly diagnosed heart failure between 2013 and 2020 in an outpatient clinic. We examined the relationship between influenza vaccination and outcomes in a propensity-adjusted model. Results: Of 588 patients, 181 (31%) received an influenza vaccination. During a median follow-up of 57 months, influenza vaccination was associated with a 56% reduction in the risk of HF hospitalization or death (HF hospitalization or all-cause death: HR: 0.44; 95% CI: 0.31–0.63; p < 0.001) in an unadjusted analysis. After propensity score adjustment, influenza vaccination, however, was not associated with a reduced risk of all-cause death but was associated with a reduced risk of HF hospitalization (ATE: 3.06 years; 95% CI: 0.14 to 5.98; p = 0.04). Conclusions: In patients with HF, influenza vaccination was not associated with a reduced risk of the composite of all-cause death or HF hospitalization after adjustment for confounders. Full article
(This article belongs to the Section Influenza Virus Vaccines)
Show Figures

Figure 1

21 pages, 3094 KB  
Article
Comparative Proteomics, Functional Characterization and Immunological Cross-Reactivity Studies on Russell’s Viper Venom from Two Distinct Geographical Regions in South India
by Nisha Reghu, Sudharshan Rao, Dileepkumar Raveendran, Bipin Gopalakrishnan Nair and Muralidharan Vanuopadath
Int. J. Mol. Sci. 2025, 26(19), 9734; https://doi.org/10.3390/ijms26199734 - 7 Oct 2025
Viewed by 1133
Abstract
Snakebite envenoming is a neglected tropical disease contributing to a significant number of morbidities and mortalities globally. Reports indicate that venom variation influences antivenom efficacy, which might affect treatment outcomes. The venom composition of Daboia russelii (Russell’s viper), one of the big four [...] Read more.
Snakebite envenoming is a neglected tropical disease contributing to a significant number of morbidities and mortalities globally. Reports indicate that venom variation influences antivenom efficacy, which might affect treatment outcomes. The venom composition of Daboia russelii (Russell’s viper), one of the big four snakes in India, has been extensively studied from different geographical regions of India. Nonetheless, the Russell’s viper venom proteome from Kerala (Western Ghats region), together with its study in comparison with the same species’ venom from Tamil Nadu, has not been explored yet. In the current study, Daboia russelii venom from Irula (RVi) and the Western Ghats region in Kerala (RVwg) was characterized through mass spectrometry-based proteomics and few functional assays. The proteomics study identified 52 proteins from 14 snake protein families in RVi and 61 proteins from 17 snake venom protein families in RVwg. Some of the protein families, including DNase and hyaluronidase, as well as vascular endothelial growth factor, were exclusively identified in RVwg venom. Comparative functional analysis indicated that RVwg exhibited higher fibrinogenolytic and hyaluronidase activities, while RVi venom showed higher phospholipase A2 and L-amino acid oxidase activities. Through ELISA, RVi venom showed an end-point titration value of 1:24,300 for all the antivenoms used in this study, whereas for RVwg, compared to PSAV (Premium serums and vaccines) (1:2700), Virchow and VINS (both 1:8100) antivenoms showed better immunological cross-reactivity. Immunoblotting experiments indicated differential binding and recognition of antigenic epitopes present in both venoms by the polyvalent antivenoms used in the current study. All these findings highlight that the venom proteome varies according to the geographical location, and this significantly influences antivenom efficacy. Full article
(This article belongs to the Special Issue Molecular Mechanisms of Venom and Antivenom)
Show Figures

Figure 1

20 pages, 2364 KB  
Article
Oral Immunization with Yeast-Surface Display of SARS-CoV-2 Antigens in Pichia pastoris Induces Humoral Responses in BALB/C Mice
by Larissa Silva de Macêdo, Benigno Cristofer Flores Espinoza, Maria da Conceição Viana Invenção, Samara Sousa de Pinho, Lígia Rosa Sales Leal, Micaela Evellin dos Santos Silva, Beatriz Mendonça Alves Bandeira, Pedro Vinícius Silva Novis, Tiago Henrique dos Santos Souza, Julliano Matheus de Lima Maux, Jacinto da Costa Silva Neto, Antonio Carlos de Freitas and Anna Jéssica Duarte Silva
Infect. Dis. Rep. 2025, 17(5), 104; https://doi.org/10.3390/idr17050104 - 27 Aug 2025
Cited by 2 | Viewed by 1094
Abstract
Background/Objectives: The pandemic caused by SARS-CoV-2 boosted the development of different vaccine models. In parallel, yeasts stand out as a vaccine platform in healthcare biotechnology. Species such as Saccharomyces cerevisiae and Pichia pastoris can express heterologous proteins, which are capable of inducing [...] Read more.
Background/Objectives: The pandemic caused by SARS-CoV-2 boosted the development of different vaccine models. In parallel, yeasts stand out as a vaccine platform in healthcare biotechnology. Species such as Saccharomyces cerevisiae and Pichia pastoris can express heterologous proteins, which are capable of inducing specific antibodies and can perform as an attractive vaccine vehicle with immunomodulating properties due to their cell wall composition. Furthermore, the yeast surface display system facilitates antigen presentation to immune cells. We developed an oral vaccine based on P. pastoris displaying a synthetic antigen composed of Spike and Nucleocapsid epitopes. Methods: The vaccine was administered to BALB/c mice. Systemic immune response was measured through antibody detection in blood samples, and mucosal immunity was assessed via IgA levels in feces. Histopathological analysis of intestinal and gastric tissues was also conducted. Results: The yeast-based vaccine elicited a humoral immune response, reflected in the production of neutralizing antibodies and elevated levels of IgG2a and IgG2. No structural alterations or pathological changes were observed in gastrointestinal tissues. Conclusions: This study demonstrates the feasibility of using P. pastoris as an oral vaccine delivery system, supporting previous findings with other yeast species such as Saccharomyces cerevisiae, and highlighting its potential in developing effective mucosal vaccines. Full article
Show Figures

Graphical abstract

15 pages, 1027 KB  
Article
Enhanced Outer Membrane Vesicle Production in Escherichia coli: From Metabolic Network Model to Designed Strain Lipidomic Profile
by Héctor Alejandro Ruiz-Moreno, Juan D. Valderrama-Rincon, Mónica P. Cala, Miguel Fernández-Niño, Mateo Valderruten Cajiao, María Francisca Villegas-Torres and Andrés Fernando González Barrios
Int. J. Mol. Sci. 2025, 26(14), 6714; https://doi.org/10.3390/ijms26146714 - 13 Jul 2025
Cited by 2 | Viewed by 2085
Abstract
Bacterial structures formed from the outer membrane and the periplasm components carry biomolecules to expel cellular material and interact with other cells. These outer membrane vesicles (OMVs) can encapsulate bioactive content, which confers OMVs with high potential as alternative drug delivery vehicles or [...] Read more.
Bacterial structures formed from the outer membrane and the periplasm components carry biomolecules to expel cellular material and interact with other cells. These outer membrane vesicles (OMVs) can encapsulate bioactive content, which confers OMVs with high potential as alternative drug delivery vehicles or as a platform for novel vaccine development. Single-gene mutants derived from Escherichia coli JC8031 were engineered to further enhance OMV production based on metabolic network modelling and in silico gene knockout design (ΔpoxB, ΔsgbE, ΔgmhA, and ΔallD). Mutants were experimentally obtained by genome editing using CRISPR-Cas9 and tested for OMVs recovery observing an enhanced OMV production in all of them. Lipidomic analysis through LC-ESI-QTOF-MS was performed for OMVs obtained from each engineered strain and compared to the wild-type E. coli JC8031 strain. The lipid profile of OMVs from the wild-type E. coli JC8031 did not change significantly confirmed by multivariate statistical analysis when compared to the mutant strains. The obtained results suggest that the vesicle production can be further improved while the obtained vesicles are not altered in their composition, allowing further study for stability and integrity for use in therapeutic settings. Full article
(This article belongs to the Special Issue From Molecular to Systems Biology through Data Integration)
Show Figures

Figure 1

24 pages, 3435 KB  
Article
Loss of IgA and IgM Compromises Broad Neutralization of Structurally Divergent SARS-CoV-2 Variants
by Yalcin Pisil, Tomoyuki Miura, Kiyoki Ito and Yoshihiro Watanabe
Antibodies 2025, 14(3), 59; https://doi.org/10.3390/antib14030059 - 12 Jul 2025
Cited by 1 | Viewed by 2504
Abstract
Objectives: The durability and breadth of neutralizing antibodies following SARS-CoV-2 mRNA vaccination remain incompletely understood. This study aimed to investigate how longitudinal changes in antibody isotype composition impact neutralization against structurally diverse SARS-CoV-2 variants. Methods: After screening a broader cohort of mRNA-vaccinated sera, [...] Read more.
Objectives: The durability and breadth of neutralizing antibodies following SARS-CoV-2 mRNA vaccination remain incompletely understood. This study aimed to investigate how longitudinal changes in antibody isotype composition impact neutralization against structurally diverse SARS-CoV-2 variants. Methods: After screening a broader cohort of mRNA-vaccinated sera, time-matched samples collected one month (1 mpv) and three months post-vaccination (3 mpv) were selected for detailed analysis. Neutralization assays against live virus variants, enzyme-linked immunosorbent assays (ELISA), and immunogold electron microscopy were performed to assess antibody titers, isotype levels, and virion morphology. Results: Neutralization titers declined markedly at 3 mpv, particularly against immune-evasive variants. Notably, the Lambda variant showed disproportionately high sensitivity to early-phase sera despite its divergence from the vaccine strain. Antibody isotyping showed that IgA and IgM decreased over time, while IgG levels were relatively more sustained. Electron microscopy revealed broader virion size heterogeneity in Lambda (50–200 nm) compared to Wuhan (80–120 nm), potentially enhancing multivalent antibody engagement. Consistently, ELISA under reduced spike density conditions showed that IgA and IgM retained stronger binding than IgG. Conclusions: These findings indicate that the decline of IgA and IgM compromises neutralization breadth, especially against structurally divergent variants such as Lambda. Sustaining dynamic multivalent isotype responses that adapt to diverse spike morphologies may be critical for broad cross-variant immunity. Full article
Show Figures

Graphical abstract

16 pages, 8302 KB  
Article
Complex Medium-Chain Triglycerides Mitigate Porcine Epidemic Diarrhea Virus Infection in Piglets by Enhancing Anti-Inflammation, Antioxidation, and Intestinal Barrier Function
by Tingting Hu, Yunhao Liu, Sihui Gao, Xiaonan Zhao, Huangzuo Cheng, Youjun Hu, Huaqiao Tang, Zhiwen Xu and Chunlin Fang
Viruses 2025, 17(7), 920; https://doi.org/10.3390/v17070920 - 27 Jun 2025
Viewed by 1017
Abstract
Porcine epidemic diarrhea (PED), a highly contagious enteric disease caused by the porcine epidemic diarrhea virus (PEDV), is characterized by vomiting, diarrhea, and dehydration, leading to high mortality in newborn piglets and significant economic losses in the swine industry. The shortage of effective [...] Read more.
Porcine epidemic diarrhea (PED), a highly contagious enteric disease caused by the porcine epidemic diarrhea virus (PEDV), is characterized by vomiting, diarrhea, and dehydration, leading to high mortality in newborn piglets and significant economic losses in the swine industry. The shortage of effective PED vaccines emphasizes the need to explore potent natural compounds for therapeutic intervention. It has been shown that glycerol monolaurate (GML) effectively inhibits PEDV replication in vivo and in vitro. Further investigation is needed to assess whether complex medium-chain triglycerides (CMCTs), composed of glyceryl tricaprylate/caprate (GTCC) and GML, offer an efficient anti-PEDV activity. In this study, piglets were orally infected with PEDV and exhibited typical clinical signs, including diarrhea and vomiting, accompanied by intestinal inflammation, oxidative stress, and tissue damage. CMCTs were administered orally twice daily for one week. In vivo findings indicate that CMCT treatment alleviated clinical signs and prevented weight loss. It significantly increased serum immunoglobulins (IgG, IgM, and IgA) and intestinal mucosal sIgA and MUC-2 levels, while reducing pro-inflammatory cytokines (IL-1β, IL-6, TNF-α, and IL-17) and increasing antiviral interferons (IFN-α and IFN-γ), anti-inflammatory cytokines (IL-4 and IL-10), and IL-22. Antioxidant enzyme activities (T-AOC, SOD, GSH-Px, and CAT) were elevated, whereas oxidative stress markers (iNOS, NO, and MDA) were decreased. Expression of intestinal tight junction proteins claudin-1 and ZO-1 was restored. Moreover, CD4+ and CD8+ T cell populations increased, and the functions of regulatory T cells (Tregs) were restored. Gut microbiota analysis showed increased beneficial genera (Streptococcus and Ligilactobacillus) and decreased pathogenic Escherichia-Shigella. These results demonstrate that CMCTs mitigate PEDV infection by enhancing anti-inflammation, antioxidation, and intestinal barrier function, as well as modulating gut microbiota composition. This study improves the understanding of the pathogenesis of PEDV and highlights CMCTs as a promising therapeutic candidate for PED. Full article
(This article belongs to the Section Animal Viruses)
Show Figures

Figure 1

17 pages, 2200 KB  
Article
Construction of Development Scores to Analyze Inequalities in Childhood Immunization Coverage: A Global Analysis from 2000 to 2021
by Andrea Maugeri, Martina Barchitta, Syed Muhammad Zaffar and Antonella Agodi
Int. J. Environ. Res. Public Health 2025, 22(6), 941; https://doi.org/10.3390/ijerph22060941 - 16 Jun 2025
Viewed by 980
Abstract
Immunization coverage is a key public health indicator reflecting healthcare accessibility and socio-economic conditions. This study employs Principal Component Analysis (PCA) to construct composite development scores and analyze their relationship with immunization coverage for measles and diphtheria-tetanus-pertussis (DTP) vaccines across 195 countries (2000–2021). [...] Read more.
Immunization coverage is a key public health indicator reflecting healthcare accessibility and socio-economic conditions. This study employs Principal Component Analysis (PCA) to construct composite development scores and analyze their relationship with immunization coverage for measles and diphtheria-tetanus-pertussis (DTP) vaccines across 195 countries (2000–2021). The analysis comprises a training period (2000–2015) for score development and a test period (2016–2021) for validation. Variables were selected based on correlation with immunization coverage and standardized before PCA extraction. PC1, the principal component explaining the largest variance, was identified as a key indicator of development disparities. Findings reveal that higher PC1 scores (lower socio-economic development) are associated with reduced immunization rates, while lower PC1 scores (higher socio-economic development) correspond to greater coverage, a trend consistent across both periods. Geospatial analysis highlights stark disparities, particularly in sub-Saharan Africa and South Asia, whereas North America, Europe, and East Asia maintain significantly higher coverage. These results provide policy-relevant insights, demonstrating the utility of PCA-derived scores for resource allocation and targeted interventions. Full article
Show Figures

Figure 1

18 pages, 778 KB  
Article
Assessing Postnatal Immunisation Services in a Low-Resource Setting: A Cross-Sectional Survey
by Alhassan Sibdow Abukari, Rejoice Gaddah, Emmanuella Vincentia Ayivor, Ibrahim Sadik Haruna and Emmanuel Kwame Korsah
Healthcare 2025, 13(12), 1389; https://doi.org/10.3390/healthcare13121389 - 11 Jun 2025
Cited by 1 | Viewed by 831
Abstract
Background/Objectives: Postnatal immunisation is critical for maternal and child health, particularly in low-income countries. Despite international efforts, maternal awareness and access to care remain limited. Understanding the drivers behind postnatal immunisation services is critical for improving neonatal and maternal healthcare interventions. Methods: A [...] Read more.
Background/Objectives: Postnatal immunisation is critical for maternal and child health, particularly in low-income countries. Despite international efforts, maternal awareness and access to care remain limited. Understanding the drivers behind postnatal immunisation services is critical for improving neonatal and maternal healthcare interventions. Methods: A tertiary healthcare facility’s postpartum mothers who were seeking immunisation services participated in a prospective cross-sectional electronic survey. Convenience sampling was used to select respondents, who then answered a structured electronic questionnaire intended to obtain information on immunisation practices. To evaluate important trends and correlations, data was analysed using both descriptive and inferential statistics. A factor analysis was performed using the principal component analysis method, eigenvalue criteria, communalities, and confirmatory factor analysis. The study adhered to the STROBE guidelines. Results: We found that postnatal mothers’ good immunisation practices were influenced by their adherence to immunisation schedules (% variance: 56.407; Eigenvalue: 7.33), and significant satisfaction with communication (% variance: 8.338; Eigenvalue: 1.084); giving a cumulative variance explained of 64.745% of the total variance of variables under study. However, suboptimal practices include limited resource availability, poor record maintenance, insufficient support for side effects, a lack of support from healthcare providers, and a decline in immunisation recommendations, all of which had Eigenvalue <1 and insignificant percentage of variance contribution to the total variance explained. We developed a two-factor model of postnatal immunisation practices, focusing on adherence and effective communication. The model showed high loadings and adequate fit indices (χ2(34) = 91.333, p < 0.001; CFI = 0.945; TLI = 0.927; RMSEA = 0.071; SRMR = 0.042), good evidence of internal consistency (α = 0.823–0.877), and composite reliability (ω = 0.832–0.877). Conclusions: The study recommends a comprehensive approach to increasing newborn vaccine coverage, which includes health education, improved service delivery, and culturally sensitive communication strategies. Future research should focus on digital health interventions, community-based initiatives, and policy-driven postnatal care. Full article
Show Figures

Figure 1

16 pages, 2368 KB  
Article
A Luciferase-Based Approach for Functional Screening of 5′ and 3′ Untranslated Regions of the mRNA Component for mRNA Vaccines
by Maria Rubtsova, Yuliana Mokrushina, Dmitry Andreev, Maria Poteshnova, Nikita Shepelev, Mariya Koryagina, Ekaterina Moiseeva, Diana Malabuiok, Yury Prokopenko, Stanislav Terekhov, Aleksander Chernov, Elena Vodovozova, Ivan Smirnov, Olga Dontsova, Alexander Gabibov and Yury Rubtsov
Vaccines 2025, 13(5), 530; https://doi.org/10.3390/vaccines13050530 - 16 May 2025
Viewed by 3165
Abstract
Background/Objectives: The recent COVID-19 pandemic caused by SARS-CoV-2 infection has highlighted the need for protocols for rapid development of efficient screening methods to search for the optimal mRNA vaccine structures against mutable viral agents. The unmatched success of mRNA vaccines by Pfizer [...] Read more.
Background/Objectives: The recent COVID-19 pandemic caused by SARS-CoV-2 infection has highlighted the need for protocols for rapid development of efficient screening methods to search for the optimal mRNA vaccine structures against mutable viral agents. The unmatched success of mRNA vaccines by Pfizer and Moderna encoding the spike protein of SARS-CoV-2 confirms the potential of lipid nanoparticles for mRNA delivery for an accelerated development of new vaccines. The efficacy of vaccination and the production cost of mRNA-based vaccines largely depend on the composition of mRNA components, since the synthesis of an immunogenic protein requires precise and efficient translation in vivo. The composition of 5′ and 3′ UTR combinations of mRNA has a strong impact on the translation efficiency. The major objective of this study was to increase the probability of producing the immunogenic protein encoded by vaccine mRNA. For this purpose, we proposed to find a new combination of natural UTRs and, in parallel with that, to design and test the system for in vivo selection of translationally active UTRs. Methods: By using Ribo-Seq analysis, sets of candidate short UTRs were generated. These UTRs were tested both in cell cultures and in mice for effective production of secreted nanoluciferase (NLuc) and the S protein of SARS-CoV-2. A combination of the most effective UTRs was used to generate a prototype of an mRNA vaccine capable of inducing neutralizing antibodies against coronavirus. Results: The usefulness of the selected UTRs for vaccine development was tested by implicating the full-length coding sequence of SARS-CoV-2 S protein to produce the main immunogen. As a result, the system for functional screening of UTRs was created by using the NLuc gene. Conclusions: The proposed approach allows non-invasive quantitative assessment of the translational activity of UTRs in the blood serum of mice. By using the full-length sequence of SARS-CoV-2 S protein as a prototype, we demonstrated that the combination of UTRs selected using our luciferase-based reporter assay induces IgG titers and neutralization rates comparable to those obtained by using UTRs from commercial S-protein-based mRNA vaccines. Full article
(This article belongs to the Section Nucleic Acid (DNA and mRNA) Vaccines)
Show Figures

Figure 1

21 pages, 4677 KB  
Article
Genetic Sequencing of a Bacterial Pneumonia Vaccine Produced in 1916
by Yongli Xiao, Sebastian M. Gygli, Tomoko Y. Steen and Jeffery K. Taubenberger
Vaccines 2025, 13(5), 491; https://doi.org/10.3390/vaccines13050491 - 2 May 2025
Viewed by 1800
Abstract
Background/Objectives: Bacterial vaccines were first developed and used in the late 1800s to prevent chicken cholera and anthrax. Bacterial pneumonia vaccines were widely used during the 1918 influenza pandemic, despite the influenza A/H1N1 virus not yet being identified. Studies showed that bacterial [...] Read more.
Background/Objectives: Bacterial vaccines were first developed and used in the late 1800s to prevent chicken cholera and anthrax. Bacterial pneumonia vaccines were widely used during the 1918 influenza pandemic, despite the influenza A/H1N1 virus not yet being identified. Studies showed that bacterial pathogens, including Haemophilus influenzae, Streptococcus pneumoniae, and Streptococcus pyogenes, contributed significantly to fatal secondary bacterial pneumonias during the pandemic. In this study, we aimed to characterize the microbial composition of two ampules of a mixed bacterial influenza vaccine produced in 1916, which were labeled as containing killed Bacillus influenzae, Pneumococci, and Streptococcus pyogenes. Methods: DNA was extracted from two 1916-era vaccine ampules, and due to low DNA yields, whole genome amplification (WGA) was performed prior to construction of Illumina sequencing libraries. Deep sequencing was conducted, followed by bioinformatic analysis to identify bacterial DNA content. Consensus genomes were assembled for predominant species, and further analyzed for serotype, phylogeny, and antibiotic resistance genes. Results: The amount of recoverable DNA from these century-old vaccine ampules was limited. The sequencing results revealed minimal detectable S. pneumoniae DNA. The first ampule contained predominantly H. influenzae DNA, while the second vial primarily contained Enterococcus faecium DNA, in addition to S. pyogenes DNA. Consensus genomes for H. influenzae, S. pyogenes, and E. faecium were assembled and analyzed for serotype, phylogeny, and antibiotic resistance genes. Conclusions: This study presents the first genomic analysis of century-old bacterial pneumonia vaccine ampules from the 1918 influenza pandemic era. The findings provide a unique historical perspective on early vaccine formulations and highlight the limitations of early vaccine production. Full article
Show Figures

Figure 1

15 pages, 2229 KB  
Article
Impact of Schistosoma mansoni Infection on the Gut Microbiome and Hepatitis B Vaccine Immune Response in Fishing Communities of Lake Victoria, Uganda
by Yan Wang, Ariana K. Waters, Geofrey Basalirwa, Ali Ssetaala, Juliet Mpendo, Annemarie Namuniina, Emily Keneema, David Kiiza, Jacqueline Kyosiimire-Lugemwa, Yunia Mayanja, Brenda Okech and Sylvia Kiwuwa-Muyingo
Vaccines 2025, 13(4), 375; https://doi.org/10.3390/vaccines13040375 - 31 Mar 2025
Cited by 1 | Viewed by 1307
Abstract
Objective: Schistosoma mansoni (S. mansoni) infection is endemic in Ugandan fishing communities. We investigated its potential impact on Hepatitis B (Hep B) vaccine responses and its role in mediating the association between the gut microbiome and long-term effectiveness of the vaccine. [...] Read more.
Objective: Schistosoma mansoni (S. mansoni) infection is endemic in Ugandan fishing communities. We investigated its potential impact on Hepatitis B (Hep B) vaccine responses and its role in mediating the association between the gut microbiome and long-term effectiveness of the vaccine. Methods: Participants were tested for S. mansoni infections at baseline and received the Hep B vaccine at baseline, month 1, and month 6. Those with infections were treated. Stool samples were collected at baseline and analyzed using 16S rRNA sequencing. The Wilcoxon rank-sum test was used to compare alpha diversity between groups. A linear regression model was applied to estimate the association between one-year Hep B vaccine responses and the baseline gut microbiome by infection status, adjusting for age and sex. Results: A total of 107 participants were included (44 from the fishing community and 63 from the Kampala community). There was no significant difference in microbiome composition by location or infection status at baseline or discharge. In the linear regression analysis, S. mansoni infection (β = 1.24, p = 0.025) and a higher alpha diversity (β = 0.001, p = 0.07) were associated with higher Hep B vaccine responses, while older age was associated with a lower Hep B vaccine response (β = −0.06, p = 0.0013). Conclusions: S. mansoni infection status before vaccination may modify the association between the gut microbiome and Hep B vaccine response. Potential interventions could focus on infection control as well as improving microbiome richness before implementing vaccine programs in fishing communities. Full article
Show Figures

Figure 1

Back to TopTop