Complex Medium-Chain Triglycerides Mitigate Porcine Epidemic Diarrhea Virus Infection in Piglets by Enhancing Anti-Inflammation, Antioxidation, and Intestinal Barrier Function
Abstract
1. Introduction
2. Materials and Methods
2.1. Virus and Animals
2.2. Drugs and Reagents
2.3. Piglet Infection Model and Treatments
2.4. Clinical Observation and Sample Collection
2.5. Histological Analysis
2.6. Serum Immunoglobulin Quantification
2.7. Quantification of MUC-2 and sIgA in Intestinal Mucosa
2.8. Jejunal Cytokine Expression Analysis
2.9. Jejunal Oxidative Stress Analysis
2.10. Indirect Immunofluorescence Analysis
2.11. 16S rRNA Sequencing of Gut Microbiota
2.12. Statistical Analysis
3. Results
3.1. CMCTs Can Ameliorate Clinical Signs
3.2. CMCTs Prevent Weight Loss in Infected Piglets
3.3. CMCTs Effectively Suppressed PEDV-Induced Inflammation and Small Intestine Damage
3.4. CMCTs Enhance Serum Immunoglobulin Levels in Infected Piglets
3.5. CMCTs Augment the Expression of Intestinal Mucosal MUCs and sIgA in Infected Piglets
3.6. CMCTs Modulate Inflammatory Cytokine and Interferon Expression in Jejunal Tissue
3.7. CMCTs Reduced PEDV-Induced Oxidative Stress in Jejunal Tissue
3.8. CMCTs Improved the Mechanical Barrier Functions of the Intestine
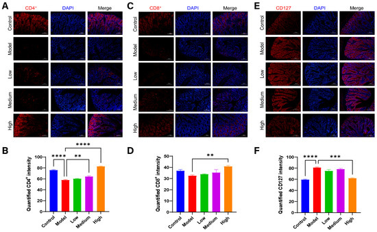
3.9. CMCTs Improved the Intestinal Immune Barrier Functions
3.10. CMCTs Regulated the Composition of Gut Microbiota
4. Discussion
Author Contributions
Funding
Institutional Review Board Statement
Informed Consent Statement
Data Availability Statement
Acknowledgments
Conflicts of Interest
References
- Jung, K.; Saif, L.J.; Wang, Q. Porcine epidemic diarrhea virus (PEDV): An update on etiology, transmission, pathogenesis, and prevention and control. Virus Res. 2020, 286, 198045. [Google Scholar] [CrossRef]
- Oswald, I.P. Role of intestinal epithelial cells in the innate immune defence of the pig intestine. Vet. Res. 2006, 37, 359–368. [Google Scholar] [CrossRef]
- Tang, X.; Xiong, K.; Fang, R.; Li, M. Weaning stress and intestinal health of piglets: A review. Front. Immunol. 2022, 13, 1042778. [Google Scholar] [CrossRef] [PubMed]
- Fan, B.; Zhou, J.; Zhao, Y.; Zhu, X.; Zhu, M.; Peng, Q.; Li, J.; Chang, X.; Shi, D.; Yin, J.; et al. Identification of cell types and transcriptome landscapes of porcine epidemic diarrhea virus-infected porcine small intestine using single-cell RNA sequencing. J. Immunol. 2023, 210, 271–282. [Google Scholar] [CrossRef]
- Zhou, Y.; Ren, Z.; Zhang, S.; Wang, H.; Wu, S.; Bao, W. Analysis of intestinal mucosa integrity and GLP-2 gene functions upon porcine epidemic diarrhea virus infection in pigs. Animals 2021, 11, 644. [Google Scholar] [CrossRef] [PubMed]
- Nimbkar, S.; Leena, M.M.; Moses, J.A.; Anandharamakrishnan, C. Medium chain triglycerides (MCT): State-of-the-art on chemistry, synthesis, health benefits and applications in food industry. Compr. Rev. Food Sci. Food Saf. 2022, 21, 843–867. [Google Scholar] [CrossRef]
- Lee, Y.Y.; Tang, T.K.; Chan, E.S.; Phuah, E.T.; Lai, O.M.; Tan, C.P.; Wang, Y.; Ab Karim, N.A.; Mat Dian, N.H.; Tan, J.S. Medium chain triglyceride and medium-and long chain triglyceride: Metabolism, production, health impacts and its applications—A review. Crit. Rev. Food Sci. Nutr. 2022, 62, 4169–4185. [Google Scholar] [CrossRef]
- Schlievert, P.M.; Peterson, M.L. Glycerol monolaurate antibacterial activity in broth and biofilm cultures. PLoS ONE 2012, 7, e40350. [Google Scholar] [CrossRef]
- Welch, J.L.; Xiang, J.; Okeoma, C.M.; Schlievert, P.M.; Stapleton, J.T. Glycerol monolaurate, an analogue to a factor secreted by Lactobacillus, is vrucidal against enveloped viruses, including HIV-1. mBio 2020, 11, e00686-20. [Google Scholar] [CrossRef]
- Jackman, J.A.; Arabyan, E.; Zakaryan, H.; Elrod, C.C. Glycerol monolaurate inhibits wild-type african swine fever virus infection in porcine macrophages. Pathogens 2023, 12, 1193. [Google Scholar] [CrossRef]
- Jackman, J.A.; Hakobyan, A.; Zakaryan, H.; Elrod, C.C. Inhibition of African swine fever virus in liquid and feed by medium-chain fatty acids and glycerol monolaurate. J. Anim. Sci. Biotechnol. 2020, 11, 114. [Google Scholar] [CrossRef] [PubMed]
- He, K.J.; Dong, J.H.; Ouyang, X.M.; Huo, Y.N.; Cheng, X.S.; Lin, Y.; Li, Y.; Gong, G.; Liu, J.; Ren, J.L.; et al. Glycerol monolaurate ameliorates DSS-induced acute colitis by inhibiting infiltration of Th17, neutrophils, macrophages and altering the gut microbiota. Front. Nutr. 2022, 9, 911315. [Google Scholar] [CrossRef] [PubMed]
- Tang, Y.; Zhang, Z.; Weng, M.; Shen, Y.; Lai, W.; Hao, T.; Yao, C.; Bu, X.; Du, J.; Li, Y.; et al. Glycerol monolaurate improved intestinal barrier, antioxidant capacity, inflammatory response and microbiota dysbiosis in large yellow croaker (Larimichthys crocea) fed with high soybean oil diets. Fish Shellfish Immunol. 2023, 141, 109031. [Google Scholar] [CrossRef]
- Li, Y.; Wang, H.; Zhang, Y.; Li, X.; Jiang, X.; Ding, H. Effects of Dietary Supplementation with Glycerol Monolaurate (GML) or the Combination of GML and Tributyrin on Growth Performance and Rumen Microbiome of Weaned Lambs. Animals 2022, 12, 1309. [Google Scholar] [CrossRef]
- Zheng, C.; Xiao, G.; Yan, X.; Qiu, T.; Liu, S.; Ou, J.; Cen, M.; Gong, L.; Shi, J.; Zhang, H. Complex of lauric acid monoglyceride and cinnamaldehyde ameliorated subclinical necrotic enteritis in yellow-feathered broilers by regulating gut morphology, barrier, inflammation and serum biochemistry. Animals 2023, 13, 516. [Google Scholar] [CrossRef]
- Wang, D.; Fang, L.; Xiao, S. Porcine epidemic diarrhea in China. Virus Res. 2016, 226, 7–13. [Google Scholar] [CrossRef]
- Liu, Z.; Zhu, L.; Zhao, X.; Liu, J.; Cheng, H.; Zhang, L.; Tang, H.; Sun, X.; Hu, Y.; Xu, Z. Effects of oral of administration of monoglycide laurate on virus load and inflammation in PEDV infected porcine. Front. Vet. Sci. 2022, 9, 980381. [Google Scholar] [CrossRef]
- Jung, K.; Saif, L.J. Porcine epidemic diarrhea virus infection: Etiology, epidemiology, pathogenesis and immunoprophylaxis. Vet. J. 2015, 204, 134–143. [Google Scholar] [CrossRef]
- Kogut, M.H.; Lee, A.; Santin, E. Microbiome and pathogen interaction with the immune system. Poult. Sci. 2020, 99, 1906–1913. [Google Scholar] [CrossRef]
- Liu, Y.; Yu, Z.; Zhu, L.; Ma, S.; Luo, Y.; Liang, H.; Liu, Q.; Chen, J.; Guli, S.; Chen, X. Orchestration of MUC2—The key regulatory target of gut barrier and homeostasis: A review. Int. J. Biol. Macromol. 2023, 236, 123862. [Google Scholar] [CrossRef]
- Ivanov, A.V.; Bartosch, B.; Isaguliants, M.G. Oxidative stress in infection and consequent disease. Oxid. Med. Cell. Longev. 2017, 2017, 3496043. [Google Scholar] [CrossRef] [PubMed]
- Lauridsen, C. From oxidative stress to inflammation: Redox balance and immune system. Poult. Sci. 2019, 98, 4240–4246. [Google Scholar] [CrossRef]
- Zeisel, M.B.; Dhawan, P.; Baumert, T.F. Tight junction proteins in gastrointestinal and liver disease. Gut 2019, 68, 547–561. [Google Scholar] [CrossRef] [PubMed]
- Shi, N.; Li, N.; Duan, X.; Niu, H. Interaction between the gut microbiome and mucosal immune system. Mil. Med. Res. 2017, 4, 14. [Google Scholar] [CrossRef] [PubMed]
- Liu, W.; Putnam, A.L.; Xu-Yu, Z.; Szot, G.L.; Lee, M.R.; Zhu, S.; Gottlieb, P.A.; Kapranov, P.; Gingeras, T.R.; Fazekas de St Groth, B.; et al. CD127 expression inversely correlates with FoxP3 and suppressive function of human CD4+ T reg cells. J. Exp. Med. 2006, 203, 1701–1711. [Google Scholar] [CrossRef]
- Zhang, H.; Zou, C.; Peng, O.; Ashraf, U.; Xu, Q.; Gong, L.; Fan, B.; Zhang, Y.; Xu, Z.; Xue, C.; et al. Global Dynamics of Porcine Enteric Coronavirus PEDV Epidemiology, Evolution, and Transmission. Mol. Biol. Evol. 2023, 40, msad052. [Google Scholar] [CrossRef]
- Wang, H.; Coligan, J.E.; Morse, H.C., 3rd. Emerging Functions of Natural IgM and Its Fc Receptor FCMR in Immune Homeostasis. Front. Immunol. 2016, 7, 99. [Google Scholar] [CrossRef]
- Chen, M.; Qin, R.; Jiang, M.; Yang, Z.; Wen, W.; Li, J. Clinical applications of detecting IgG, IgM or IgA antibody for the diagnosis of COVID-19: A meta-analysis and systematic review. Int. J. Infect. Dis. 2021, 104, 415–422. [Google Scholar] [CrossRef]
- Rathinam, V.A.K.; Chan, F.K. Inflammasome, Inflammation, and Tissue Homeostasis. Trends Mol. Med. 2018, 24, 304–318. [Google Scholar] [CrossRef]
- Yin, L.; Liu, X.; Hu, D.; Luo, Y.; Zhang, G.; Liu, P. Swine Enteric Coronaviruses (PEDV, TGEV, and PDCoV) Induce Divergent Interferon-Stimulated Gene Responses and Antigen Presentation in Porcine Intestinal Enteroids. Front. Immunol. 2021, 12, 826882. [Google Scholar] [CrossRef]
- Zhang, Q.; Shi, K.; Yoo, D. Suppression of type I interferon production by porcine epidemic diarrhea virus and degradation of CREB-binding protein by nsp1. Virology 2016, 489, 252–268. [Google Scholar] [CrossRef] [PubMed]
- Che, Q.; Luo, T.; Shi, J.; He, Y.; Xu, D.L. Mechanisms by Which Traditional Chinese Medicines Influence the Intestinal Flora and Intestinal Barrier. Front. Cell. Infect. Microbiol. 2022, 12, 863779. [Google Scholar] [CrossRef]
- Chelakkot, C.; Ghim, J.; Ryu, S.H. Mechanisms regulating intestinal barrier integrity and its pathological implications. Exp. Mol. Med. 2018, 50, 1–9. [Google Scholar] [CrossRef] [PubMed]
- Suzuki, T. Regulation of the intestinal barrier by nutrients: The role of tight junctions. Anim. Sci. J. 2020, 91, e13357. [Google Scholar] [CrossRef]
- de Vos, W.M.; Tilg, H.; Van Hul, M.; Cani, P.D. Gut microbiome and health: Mechanistic insights. Gut 2022, 71, 1020–1032. [Google Scholar] [CrossRef] [PubMed]
- Xu, Z.; Zhang, Q.; Wu, M.; Zhang, Y.; Li, Z.; Li, H.; Yu, C.; Zhang, X.; Zhao, D.; Wang, L.; et al. Lactobacillus rhamnosus GG powder supplementation alleviates intestinal injury in piglets challenged by porcine epidemic diarrhea virus. Front. Cell. Infect. Microbiol. 2024, 14, 1371916. [Google Scholar] [CrossRef] [PubMed]
- Huang, M.Z.; Wang, S.Y.; Wang, H.; Cui, D.A.; Yang, Y.J.; Liu, X.W.; Kong, X.J.; Li, J.Y. Differences in the intestinal microbiota between uninfected piglets and piglets infected with porcine epidemic diarrhea virus. PLoS ONE 2018, 13, e0192992. [Google Scholar] [CrossRef]
- Yang, S.; Liu, G.; Savelkoul, H.F.J.; Jansen, C.A.; Li, B. Mini-review: Microbiota have potential to prevent PEDV infection by improved intestinal barrier. Front. Immunol. 2023, 14, 1230937. [Google Scholar] [CrossRef]
- Xing, J.H.; Niu, T.M.; Zou, B.S.; Yang, G.L.; Shi, C.W.; Yan, Q.S.; Sun, M.J.; Yu, T.; Zhang, S.M.; Feng, X.Z.; et al. Gut microbiota-derived LCA mediates the protective effect of PEDV infection in piglets. Microbiome 2024, 12, 20. [Google Scholar] [CrossRef]
- Wang, J.; Zhao, Y.; Cui, T.; Bao, H.; Gao, M.; Cheng, M.; Sun, Y.; Lu, Y.; Guan, J.; Zhang, D.; et al. AhR ligands from LGG metabolites promote piglet intestinal ILC3 activation and IL-22 secretion to inhibit PEDV infection. J. Virol. 2024, 98, e0103924. [Google Scholar] [CrossRef]
- Xing, J.; Niu, T.; Yu, T.; Zou, B.; Shi, C.; Wang, Y.; Fan, S.; Li, M.; Bao, M.; Sun, Y.; et al. Faecalibacterium prausnitzii-derived outer membrane vesicles reprogram gut microbiota metabolism to alleviate porcine epidemic diarrhea virus infection. Microbiome 2025, 13, 90. [Google Scholar] [CrossRef] [PubMed]
- Huang, A.; Cai, R.; Wang, Q.; Shi, L.; Li, C.; Yan, H. Dynamic change of gut microbiota during porcine epidemic diarrhea virus infection in suckling piglets. Front. Microbiol. 2019, 10, 322. [Google Scholar] [CrossRef] [PubMed]
- Yang, Y.; Song, X.; Wang, G.; Xia, Y.; Xiong, Z.; Ai, L. Understanding Ligilactobacillus salivarius from probiotic properties to omics technology: A review. Foods 2024, 13, 895. [Google Scholar] [CrossRef] [PubMed]
- Yang, J.; Wang, J.; Liu, Z.; Chen, J.; Jiang, J.; Zhao, M.; Gong, D. Ligilactobacillus Salivarius improve body growth and anti-oxidation capacity of broiler chickens via regulation of the microbiota-gut-brain axis. BMC Microbiol. 2023, 23, 395. [Google Scholar] [CrossRef]









| Groups | Signs | Time After Infection (Days) | ||||||
|---|---|---|---|---|---|---|---|---|
| 1 | 2 | 3 | 4 | 5 | 6 | 7 | ||
| Control | diarrhea | 0/5 | 0/5 | 0/5 | 0/5 | 0/5 | 0/5 | 0/5 |
| Dehydration | 0/5 | 0/5 | 0/5 | 0/5 | 0/5 | 0/5 | 0/5 | |
| Vomiting | 0/5 | 0/5 | 0/5 | 0/5 | 0/5 | 0/5 | 0/5 | |
| Model | diarrhea | 0/5 | 3/5 | 4/5 | 5/5 | 4/4 | 3/3 | 3/3 |
| dehydration | 0/5 | 2/5 | 4/5 | 5/5 | 4/4 | 3/3 | 3/3 | |
| vomiting | 0/5 | 3/5 | 4/5 | 5/5 | 4/4 | 3/3 | 3/3 | |
| Low | diarrhea | 0/5 | 3/5 | 4/5 | 5/5 | 5/5 | 5/5 | 4/5 |
| dehydration | 0/5 | 2/5 | 4/5 | 4/5 | 4/5 | 4/5 | 4/5 | |
| vomiting | 0/5 | 3/5 | 3/5 | 5/5 | 4/5 | 4/5 | 4/5 | |
| Medium | diarrhea | 0/5 | 3/5 | 3/5 | 3/5 | 1/5 | 1/5 | 0/5 |
| dehydration | 0/5 | 1/5 | 2/5 | 1/5 | 1/5 | 1/5 | 0/5 | |
| vomiting | 0/5 | 0/5 | 0/5 | 0/5 | 0/5 | 0/5 | 0/5 | |
| High | diarrhea | 0/5 | 3/5 | 3/5 | 2/5 | 1/5 | 1/5 | 0/5 |
| dehydration | 0/5 | 1/5 | 1/5 | 1/5 | 1/5 | 0/5 | 0/5 | |
| vomiting | 0/5 | 0/5 | 0/5 | 0/5 | 0/5 | 0/5 | 0/5 | |
Disclaimer/Publisher’s Note: The statements, opinions and data contained in all publications are solely those of the individual author(s) and contributor(s) and not of MDPI and/or the editor(s). MDPI and/or the editor(s) disclaim responsibility for any injury to people or property resulting from any ideas, methods, instructions or products referred to in the content. |
© 2025 by the authors. Licensee MDPI, Basel, Switzerland. This article is an open access article distributed under the terms and conditions of the Creative Commons Attribution (CC BY) license (https://creativecommons.org/licenses/by/4.0/).
Share and Cite
Hu, T.; Liu, Y.; Gao, S.; Zhao, X.; Cheng, H.; Hu, Y.; Tang, H.; Xu, Z.; Fang, C. Complex Medium-Chain Triglycerides Mitigate Porcine Epidemic Diarrhea Virus Infection in Piglets by Enhancing Anti-Inflammation, Antioxidation, and Intestinal Barrier Function. Viruses 2025, 17, 920. https://doi.org/10.3390/v17070920
Hu T, Liu Y, Gao S, Zhao X, Cheng H, Hu Y, Tang H, Xu Z, Fang C. Complex Medium-Chain Triglycerides Mitigate Porcine Epidemic Diarrhea Virus Infection in Piglets by Enhancing Anti-Inflammation, Antioxidation, and Intestinal Barrier Function. Viruses. 2025; 17(7):920. https://doi.org/10.3390/v17070920
Chicago/Turabian StyleHu, Tingting, Yunhao Liu, Sihui Gao, Xiaonan Zhao, Huangzuo Cheng, Youjun Hu, Huaqiao Tang, Zhiwen Xu, and Chunlin Fang. 2025. "Complex Medium-Chain Triglycerides Mitigate Porcine Epidemic Diarrhea Virus Infection in Piglets by Enhancing Anti-Inflammation, Antioxidation, and Intestinal Barrier Function" Viruses 17, no. 7: 920. https://doi.org/10.3390/v17070920
APA StyleHu, T., Liu, Y., Gao, S., Zhao, X., Cheng, H., Hu, Y., Tang, H., Xu, Z., & Fang, C. (2025). Complex Medium-Chain Triglycerides Mitigate Porcine Epidemic Diarrhea Virus Infection in Piglets by Enhancing Anti-Inflammation, Antioxidation, and Intestinal Barrier Function. Viruses, 17(7), 920. https://doi.org/10.3390/v17070920

