Sign in to use this feature.

Years

Between: -

Subjects

remove_circle_outline
remove_circle_outline
remove_circle_outline
remove_circle_outline
remove_circle_outline
remove_circle_outline
remove_circle_outline
remove_circle_outline
remove_circle_outline

Journals

remove_circle_outline
remove_circle_outline
remove_circle_outline
remove_circle_outline
remove_circle_outline
remove_circle_outline
remove_circle_outline
remove_circle_outline
remove_circle_outline
remove_circle_outline
remove_circle_outline
remove_circle_outline
remove_circle_outline
remove_circle_outline
remove_circle_outline
remove_circle_outline
remove_circle_outline
remove_circle_outline
remove_circle_outline
remove_circle_outline

Article Types

Countries / Regions

remove_circle_outline
remove_circle_outline
remove_circle_outline
remove_circle_outline
remove_circle_outline
remove_circle_outline
remove_circle_outline
remove_circle_outline

Search Results (2,707)

Search Parameters:
Keywords = urban vulnerability

Order results
Result details
Results per page
Select all
Export citation of selected articles as:
14 pages, 246 KB  
Article
Comparing the Relationship Between Social Determinants of Health and Frailty Status of Medicare Beneficiaries in Rural and Urban Areas in the United States
by Hillary B. Spangler, David H. Lynch, Wenyi Xie, Nina Daneshvar, Haiyi Chen, Feng-Chang Lin, Elizabeth Vásquez and John A. Batsis
J. Ageing Longev. 2026, 6(1), 6; https://doi.org/10.3390/jal6010006 - 9 Jan 2026
Abstract
Background: Frailty is a geriatric syndrome of increased physiological vulnerability, decreasing an older adult’s ability to successfully cope with health stressors. Social determinants of health (SDOH), including rural residence, can amplify healthcare disparities for older adults due to less accessibility to resources and [...] Read more.
Background: Frailty is a geriatric syndrome of increased physiological vulnerability, decreasing an older adult’s ability to successfully cope with health stressors. Social determinants of health (SDOH), including rural residence, can amplify healthcare disparities for older adults due to less accessibility to resources and lead to worse health outcomes. While the impact of rurality on older adult health is well-established, little is known about how the interaction of SDOH and geographical residence impact frailty status in older adults. Methods: Older adults (65+ years) in the National Health and Aging Trend Study (2011–2021) were categorized using Fried’s frailty phenotype (robust, pre-frail, frail). Rurality was defined using the 2013 Rural–Urban Continuum Codes. Generalized estimation equations with generalized logit link function determined the relationship between SDOHs (healthcare access, community support, income, education) and frailty status. Results: Of n = 6082 participants (56.4% female), the mean age was 75.12 years (SE 0.10), 1133 (18.6%) lived in rural residence, and 2652 (53.0%) had pre-frailty. Although there was no relationship between geographical residence and frailty status (p = 0.73), we did observe lower associated odds of worse frailty status for those with Medigap insurance coverage (0.81, SE 0.08; p = 0.04) and inconsistent frailty status trends for those of divorced (1.12, SE 0.05; p = 0.007) and never married (0.20, SE 0.03; p < 0.001) status in urban areas. Conclusions: Our findings suggest that geographic residence may modify the relationship between SDOH and frailty status in older adults, providing novel insight into the complexity of these interactions. This work is important for identifying modifiable areas where additional support interventions may be important for mitigating frailty development and progression for older adults with efforts at both the individual and system levels. Full article
27 pages, 31276 KB  
Article
Occurrence Frequency Projection of Rainfall-Induced Landslides Under Climate Change in Chongqing, China
by Jiayao Wang, Juan Du, Jiacan Zhang and Chengfeng Ren
Water 2026, 18(2), 178; https://doi.org/10.3390/w18020178 - 9 Jan 2026
Abstract
As one of China’s major megacities, Chongqing is highly vulnerable to rainfall-induced landslides, and the increasing frequency of extreme rainfall driven by climate change further exacerbates risks to infrastructure and public safety. Although numerous studies on landslide susceptibility, quantitative assessments of future landslide [...] Read more.
As one of China’s major megacities, Chongqing is highly vulnerable to rainfall-induced landslides, and the increasing frequency of extreme rainfall driven by climate change further exacerbates risks to infrastructure and public safety. Although numerous studies on landslide susceptibility, quantitative assessments of future landslide frequency under different climate scenarios remain insufficient. This study addresses this gap by integrating high-resolution climate projections with a landslide early-warning model to predict spatiotemporal variations in landslide hazard across Chongqing. Based on regional climate characteristics, the rainy season was divided into three periods: May–June, July, and August–September. Soil moisture variations, together with static geological and topographic factors, were integrated using the information value model to assess the semi-dynamic landslide susceptibilities. On this basis, a regional warning model was then established by linking rainfall thresholds to four geological subregions. High-resolution NEX-GDDP-CMIP6 projections and historical ERA5 0rainfall data were used to quantify changes in exceedance days under four shared socioeconomic pathways (SSPs) from 2021 to 2100. Results indicate a substantial increase in days exceeding the 30% landslide-triggering rainfall threshold, with maximum relative growth of 15.57%. Landslide frequency exhibits pronounced spatial and temporal heterogeneity: increases are observed in May–June and August–September, whereas July trends vary with radiative forcing-decreasing under low-forcing scenarios (SSP1-2.6, SSP2-4.5) and increasing under high-forcing scenarios (SSP3-7.0, SSP5-8.5). The largest increase in frequency reaches 72%, primarily affecting southwestern and central Chongqing. By linking climate projections with rainfall thresholds and semi-dynamic susceptibility assessment, the framework provides a scientific reference for landslide risk prevention and mitigation under future climate scenarios, and offers transferable insights for other mountainous urban regions facing similar hazards. Full article
(This article belongs to the Special Issue Climate Change Impacts on Landslide Activity)
Show Figures

Figure 1

21 pages, 286 KB  
Article
Psychosocial Perceptions and Health Behaviors Related to Lifestyle During Pregnancy: A Cross-Sectional Study in a Local Community of Albania
by Saemira Durmishi, Rezarta Lalo, Fatjona Kamberi, Shkelqim Hidri and Mitilda Gugu
Healthcare 2026, 14(2), 172; https://doi.org/10.3390/healthcare14020172 - 9 Jan 2026
Abstract
Background: Maternal health behaviors during pregnancy are crucial for maternal and fetal outcomes. While global research has explored that demographic, clinical, and psychosocial determinants significantly influence these behaviors, evidence from low- and middle-income countries (LMICs), including Albania, remains limited. This study aims to [...] Read more.
Background: Maternal health behaviors during pregnancy are crucial for maternal and fetal outcomes. While global research has explored that demographic, clinical, and psychosocial determinants significantly influence these behaviors, evidence from low- and middle-income countries (LMICs), including Albania, remains limited. This study aims to evaluate psychosocial perceptions and health behaviors related to lifestyle among pregnant women in a local Albanian community in order to identify which are higher risk subgroups that need targeted and tailored antenatal care interventions. Methods: This multicenter cross-sectional study included 200 pregnant women attending antenatal clinics from May to August 2024 in Vlora city, Albania. Participants were selected using consecutive sampling based on inclusion criteria. Data were collected through a validated questionnaire composed of five sections: demographic/obstetric data; maternal health behaviors; dietary diversity; physical activity, perceived stress; and social support. Clinical and anthropometric measurements were assessed by trained health professionals during antenatal visits. SPSS version 23.0 and binary logistic regression with p-value ≤ 0.05 statistically significant were used for data analysis. Results: Mean age was 28.3 ± 6.4 years, 71% employed and 83.5% urban residents. Key unhealthy behaviors included tobacco use (25.5%), alcohol consumption (10.5%), exposure to toxins (15%), and low dietary diversity (32%). We found significant correlations between low dietary diversity and rural residence (Adj OR = 2.48), hypertension (Adj OR = 6.88), and overweight/obesity (Adj OR = 2.33). Tobacco use was associated with unemployment and alcohol use with unemployment and hypertension variables. Low/moderate social support and high perceived stress were significantly related with multiple unhealthy behaviors, such as low dietary diversity, inadequate physical activity and antenatal care. Conclusions: Unhealthy nutritional behaviors, tobacco and alcohol use and low physical activity are more prevalent risk factors among pregnant women in Vlora city. Priority should be given to vulnerable groups, including rural residents, pregnant women with low social support, high perceived stress and those with hypertension and obesity. Interventions that integrate psychosocial support and health education into antenatal care services are urgently needed to enhance pregnancy outcomes in Albanian communities. Full article
33 pages, 3689 KB  
Article
Impact of Urban Morphology on Microclimate and Thermal Comfort in Arid Cities: A Comparative Study and Modeling in Béchar
by Fatima Zohra Benlahbib, Djamel Alkama, Naima Hadj Mohamed, Zouaoui R. Harrat, Saïd Bennaceur, Ercan Işık, Fatih Avcil, Nahla Hilal, Sheelan Mahmoud Hama and Marijana Hadzima-Nyarko
Sustainability 2026, 18(2), 659; https://doi.org/10.3390/su18020659 - 8 Jan 2026
Abstract
Urban morphology plays a decisive role in regulating microclimate and outdoor thermal comfort in arid cities, where extreme heat and intense solar radiation amplify thermal stress. This study examines the influence of four contrasting urban fabrics in Béchar (Algerian Sahara): the vernacular Ksar, [...] Read more.
Urban morphology plays a decisive role in regulating microclimate and outdoor thermal comfort in arid cities, where extreme heat and intense solar radiation amplify thermal stress. This study examines the influence of four contrasting urban fabrics in Béchar (Algerian Sahara): the vernacular Ksar, the regular-grid colonial fabric, a modern large-scale residential estate, and low-density detached housing, on local microclimatic conditions. An integrated methodological framework is adopted, combining qualitative morphological analysis, quantitative indicators including density, porosity, height-to-width ratio, and sky view factor, in situ microclimatic measurements, and high-resolution ENVI-met simulations performed for the hottest summer day. Results show that compact urban forms, characterized by low sky view factor values, markedly reduce radiative exposure and improve thermal performance. The vernacular Ksar, exhibiting the lowest SVF, records the lowest mean radiant temperature (approximately 45 °C) and the most favorable average comfort conditions (PMV = 3.77; UTCI = 38.37 °C), representing a reduction of about 3 °C, while its high-thermal-inertia earthen materials ensure effective nocturnal thermal recovery (PMV ≈ 1.06; UTCI = 27.8 °C at 06:00). In contrast, more open modern fabrics, including the colonial grid, large-scale estates, and low-density housing, experience higher thermal stress, reflecting vulnerability to solar exposure and limited thermal inertia. Validation against field measurements confirms model reliability. These findings highlight the continued relevance of vernacular bioclimatic principles for sustainable urban design in arid climates. Full article
(This article belongs to the Section Green Building)
Show Figures

Figure 1

20 pages, 7991 KB  
Article
Future Coastal Inundation Risk Map for Iraq by the Application of GIS and Remote Sensing
by Hamzah Tahir, Ami Hassan Md Din and Thulfiqar S. Hussein
Earth 2026, 7(1), 8; https://doi.org/10.3390/earth7010008 - 8 Jan 2026
Abstract
The Iraqi coastline in the northern Persian Gulf is highly vulnerable to the impacts of future sea level rise. This study introduces a novel approach in the Arc Geographic Information System (ArcGIS) for inundation risk of the 58 km Iraqi coast of the [...] Read more.
The Iraqi coastline in the northern Persian Gulf is highly vulnerable to the impacts of future sea level rise. This study introduces a novel approach in the Arc Geographic Information System (ArcGIS) for inundation risk of the 58 km Iraqi coast of the northern Persian Gulf through a combination of multi-data sources, machine-learning predictions, and hydrological connectivity by Landsat. The Prophet/Neural Prophet time-series framework was used to extrapolate future sea level rise with 11 satellite altimetry missions that span 1993–2023. The coastline was obtained by using the Landsat-8 Operational Land Imager (OLI) imagery based on the Normalised Difference Water Index (NDWI), and topography was obtained by using the ALOS World 3D 30 m DEM. Global Land Use and Land Cover (LULC) projections (2020–2100) and population projections (2020–2100) were used as future inundation values. Two scenarios were compared, one based on an altimeter-based projection of sea level rise (SLR) and the other based on the National Aeronautics and Space Administration (NASA) high-emission scenario, Representative Concentration Pathway 8.5 (RCP8.5). It is found that, by the IPCC AR6 end-of-century projection horizon (relative to 1995–2014), 154,000 people under the altimeter case and 181,000 people under RCP8.5 will have a risk of being inundated. The highest flooded area is the barren area (25,523–46,489 hectares), then the urban land (5303–5743 hectares), and finally the cropland land (434–561 hectares). Critical infrastructure includes 275–406 km of road, 71–99 km of electricity lines, and 73–82 km of pipelines. The study provides the first hydrologically verified Digital Elevation Model (DEM)-refined inundation maps of Iraq that offer a baseline, in the form of a comprehensive and quantitative base, to the coastal adaptation and climate resilience planning. Full article
Show Figures

Figure 1

33 pages, 6654 KB  
Article
Ecological Restoration Zoning Based on the “Importance–Vulnerability” Framework for Ecosystem Services
by Nan Li, Zezhou Hu, Miao Zhang, Bei Wang and Tian Zhang
Sustainability 2026, 18(2), 648; https://doi.org/10.3390/su18020648 - 8 Jan 2026
Abstract
The Qinling–Bashan mountainous region and its surrounding areas in Shaanxi Province constitute a critical ecological security barrier and significant socio-economic zone within China, currently experiencing mounting ecological stress from both natural processes and anthropogenic activities. This study proposes an ecological restoration zoning framework [...] Read more.
The Qinling–Bashan mountainous region and its surrounding areas in Shaanxi Province constitute a critical ecological security barrier and significant socio-economic zone within China, currently experiencing mounting ecological stress from both natural processes and anthropogenic activities. This study proposes an ecological restoration zoning framework built upon assessments of ecological vulnerability (EV) and ecosystem service value (ESV). The InVEST model was used to quantify major ecosystem services, while the Vulnerability Scoping Diagram (VSD) model evaluated ecological vulnerability. Both the ESV and EV layers were classified using the natural breaks method and aggregated at the township level to delineate restoration zones. Unlike previous studies relying on subjective judgment, this study constructs a standardized ‘vulnerability–service value’ decision matrix for the Qinling–Bashan region, providing a clear technical pathway for spatial restoration. Key findings include the following: (1) Spatial Vulnerability Pattern: The Qinling and Bashan mountain cores exhibit predominantly low vulnerability (potential and slight), while severe vulnerability is concentrated in the urbanizing Guanzhong Plain, emphasizing the need for urban ecological restoration. (2) Dominant Ecosystem Services: Carbon storage and net primary productivity (NPP) together account for 93% of the total ESV, highlighting the importance of forest conservation for national climate regulation. (3) Zoning Strategy: Four functional zones were defined, with the largest being the ecological conservation zone (44.8%), while a smaller ecological restoration zone (2.8%) in urban peripheries requires targeted intervention. Full article
Show Figures

Figure 1

26 pages, 34523 KB  
Article
Spatiotemporal Heterogeneity and Driving Mechanisms of Rural Resilience in a Karst River Basin: A Case Study of the Wujiang River Basin, China
by Ke Rong, Yuqi Zhao, Yiqin Bao and Yafang Yu
Land 2026, 15(1), 109; https://doi.org/10.3390/land15010109 - 7 Jan 2026
Abstract
The unique geo-ecological conditions of karst river basins (KRBs) heighten rural vulnerability to compound disturbances; therefore, enhanced rural resilience (RR) is critical for regional ecological security and sustainable development. In this study, the Wujiang River Basin was chosen as the study area. A [...] Read more.
The unique geo-ecological conditions of karst river basins (KRBs) heighten rural vulnerability to compound disturbances; therefore, enhanced rural resilience (RR) is critical for regional ecological security and sustainable development. In this study, the Wujiang River Basin was chosen as the study area. A comprehensive evaluation index system was first established to assess RR. Key driving factors were identified using the Optimal Parameters-based Geographical Detector (OPGD) mode. The Geographically and Temporally Weighted Regression (GTWR) model was then applied to analyze the spatiotemporal heterogeneity in the driving mechanisms of RR. Our results show that from 2010 to 2022: (1) RR in the study area increased significantly, and disparities among counties decreased notably, indicating a trend toward more balanced regional development. (2) RR displayed strong positive spatial autocorrelation, with spatial clusters evolving dynamically under the influence of policy interventions and environmental constraints. (3) The main drivers of spatial heterogeneity in RR included urban–rural income disparity, road network density, agricultural machinery power, etc. Their driving mechanisms exhibited significant spatiotemporal non-stationarity. The findings inform the development of targeted strategies to enhance regional resilience. Additionally, the methodology and empirical insights can serve as valuable references for RR research and practice in other similar KRBs worldwide. Full article
Show Figures

Figure 1

27 pages, 4653 KB  
Article
Groundwater Quality and Heavy Metal Variability in Post-Conflict Mosul, Iraq: Seasonal and Annual Assessment (2022–2023) and Implications for Environmental Sustainability
by Zena Altahaan and Daniel Dobslaw
Sustainability 2026, 18(2), 603; https://doi.org/10.3390/su18020603 - 7 Jan 2026
Abstract
This study examines the post-war evolution of groundwater quality in Mosul by evaluating the seasonal and annual behavior of physicochemical parameters and heavy metals, while differentiating the responses of shallow and deep aquifers and determining whether groundwater conditions during the early recovery period [...] Read more.
This study examines the post-war evolution of groundwater quality in Mosul by evaluating the seasonal and annual behavior of physicochemical parameters and heavy metals, while differentiating the responses of shallow and deep aquifers and determining whether groundwater conditions during the early recovery period (2022–2023) indicate natural improvement or continued deterioration. Groundwater samples from shallow (W5–W8) and deep (W1–W4) wells were collected across four sampling campaigns representing both wet and dry seasons. Shallow wells exhibited marked seasonal increases, with pH, electrical conductivity (EC), and total dissolved solids (TDS) increasing during the dry season, driven by evaporation and limited recharge. Nutrient concentrations (PO43−, NO3, SO42−) showed similar seasonal rises but declined slightly in 2023 following reduced rainfall. Heavy metals (Cd, Pb, Cr, Ni, Zn) displayed pronounced seasonal peaks in the wet season and higher annual averages in 2023, suggesting delayed mobilization from contaminated soils. In contrast, deep wells remained relatively stable, reflecting the buffering capacity of deeper geological formations. Statistical analyses supported these patterns: shallow wells demonstrated significant seasonal variability (p < 0.05) across most parameters, whereas deep wells exhibited limited seasonal differences and no significant annual variation. These findings indicate that shallow aquifers—particularly those constructed during the conflict—are more vulnerable to post-war environmental stresses, while deeper aquifers retain greater resilience. Overall, the study underscores progressive degradation of shallow groundwater linked to post-conflict conditions and highlights the need for sustained monitoring, stricter regulation of groundwater use, and targeted remediation strategies to protect drinking and irrigation resources in conflict-affected regions. These insights are crucial for developing sustainable groundwater management strategies in post-war urban environments. Full article
Show Figures

Figure 1

19 pages, 3846 KB  
Article
Integrating MCDA and Rain-on-Grid Modeling for Flood Hazard Mapping in Bahrah City, Saudi Arabia
by Asep Hidayatulloh, Jarbou Bahrawi, Aris Psilovikos and Mohamed Elhag
Geosciences 2026, 16(1), 32; https://doi.org/10.3390/geosciences16010032 - 6 Jan 2026
Viewed by 143
Abstract
Flooding is a significant natural hazard in arid regions, particularly in Saudi Arabia, where intense rainfall events pose serious risks to both infrastructure and public safety. Bahrah City, situated between Jeddah and Makkah, has experienced recurrent flooding owing to its topography, rapid urbanization, [...] Read more.
Flooding is a significant natural hazard in arid regions, particularly in Saudi Arabia, where intense rainfall events pose serious risks to both infrastructure and public safety. Bahrah City, situated between Jeddah and Makkah, has experienced recurrent flooding owing to its topography, rapid urbanization, and inadequate drainage systems. This study aims to develop a comprehensive flood hazard mapping approach for Bahrah City by integrating remote sensing data, Geographic Information Systems (GISs), and Multi-Criteria Decision Analysis (MCDA). Key input factors included the Digital Elevation Model (DEM), slope, distance from streams, and land use/land cover (LULC). The Analytical Hierarchy Process (AHP) was applied to assign relative weights to these factors, which were then combined with fuzzy membership values through fuzzy overlay analysis to generate a flood susceptibility map categorized into five levels. According to the AHP analysis, the high-susceptibility zone covers 2.2 km2, indicating areas highly vulnerable to flooding, whereas the moderate-susceptibility zone spans 26.1 km2, representing areas prone to occasional flooding, but with lower severity. The low-susceptibility zone, covering the largest area (44.7 km 2), corresponds to regions with a lower likelihood of significant flooding. Additionally, hydraulic simulations using the rain-on-grid (RoG) method in HEC-RAS were conducted to validate the hazard assessment by identifying inundation depths. Both the AHP analysis and the RoG flood hazard maps consistently identify the western part of Bahrah City as the high-susceptibility zone, reinforcing the reliability and complementarity of both models. These findings provide critical insights for urban planners and policymakers to improve flood hazard mitigation and strengthen resilience to future flood events. Full article
Show Figures

Figure 1

24 pages, 4397 KB  
Article
Spatio-Temporal Dynamics of Urban Vegetation and Climate Impacts on Market Gardening Systems: Insights from NDVI and Participatory Data in Grand Nokoué, Benin
by Vidjinnagni Vinasse Ametooyona Azagoun, Kossi Komi, Djigbo Félicien Badou, Expédit Wilfrid Vissin and Komi Selom Klassou
Urban Sci. 2026, 10(1), 31; https://doi.org/10.3390/urbansci10010031 - 4 Jan 2026
Viewed by 163
Abstract
The degradation of vegetation cover and the vulnerability of urban market gardening systems to climate risks are a major challenge for food security in peri-urban areas. This study analyzes the spatio-temporal dynamics of vegetation using the NDVI and assesses its correspondence with producers’ [...] Read more.
The degradation of vegetation cover and the vulnerability of urban market gardening systems to climate risks are a major challenge for food security in peri-urban areas. This study analyzes the spatio-temporal dynamics of vegetation using the NDVI and assesses its correspondence with producers’ perceptions of hydroclimatic impacts. NDVIs were extracted from the MODIS MOD13Q1v6.1 product via Google Earth Engine, with a spatial resolution of 250 m × 250 m and a temporal resolution of 16 days, then processed in Python v3.14.0 using the xarray library. Additionally, 369 producers in Grand Nokoué were surveyed about the risks of flooding, drought, and heat waves, as well as the adaptation strategies they implement. The results reveal a decline in areas with a moderate to high NDVI (between 0.41 and 0.81) and an expansion of areas with a low or very low NDVI (below 0.41), reflecting increased fragmentation and degradation of vegetation cover. Producers’ perceptions confirm this vulnerability and reveal different strategies depending on the type of crop and risk, including irrigation, temporary abandonment of plots, agroforestry, and the adoption of resilient crops. These observations highlight the need to implement targeted policies and appropriate agroecological practices in order to strengthen the resilience of urban market gardening systems to extreme climate risks. Full article
Show Figures

Figure 1

30 pages, 1801 KB  
Systematic Review
Systematic Review of Noise Pollution in Morocco: Regulatory Frameworks, Urban Impacts, and Policy Recommendations
by Mohamed El Malki, Ali Khettabi, Felipe A. P. de Figueiredo and Mohammed Serrar
Int. J. Environ. Res. Public Health 2026, 23(1), 73; https://doi.org/10.3390/ijerph23010073 - 4 Jan 2026
Viewed by 151
Abstract
Background: Driven by rapid urbanization, infrastructural development, socio-economic growth, and population increase, noise pollution has become a major public health and environmental policy challenge in Moroccan cities. However, current legislation and enforcement mechanisms remain insufficient to address rising exposure levels and associated health [...] Read more.
Background: Driven by rapid urbanization, infrastructural development, socio-economic growth, and population increase, noise pollution has become a major public health and environmental policy challenge in Moroccan cities. However, current legislation and enforcement mechanisms remain insufficient to address rising exposure levels and associated health risks. Methods: This systematic review followed PRISMA guidelines to examine urban noise levels, health implications, the regulatory frameworks, and policy actions related to noise pollution in Morocco. Various databases were systematically searched (Scopus, Web of Science, Google Scholar), along with reports from international organizations and government bodies for studies published between 2003 and 2025. Eligible documents included peer-reviewed publications and official reports directly addressing Moroccan noise pollution, legislation, urban impacts, or health outcomes. Results: Twenty-three Moroccan studies and additional regional, European, and legislative sources were included. Findings show that average noise levels in Moroccan urban centers generally exceed international safety thresholds and are associated with cardiovascular risks, sleep disturbances, and psychological stress. The regulatory framework suffers from weak enforcement, limited monitoring protocols, and an absence of noise mapping. Tangier, Béni Mellal, Témara, Marrakech, and Casablanca exhibit significant environmental inequalities, particularly in low-income districts. Conclusions: Morocco’s current noise-management system is inadequate to address the growing health and environmental impacts of urban noise. Urgent actions are needed, including a dedicated noise-control law, systematic monitoring, noise mapping, and integration of public-health considerations into environmental governance. Policy reforms must prioritize vulnerable populations and align with international best practices. Full article
Show Figures

Figure 1

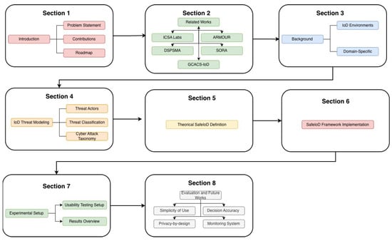
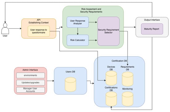
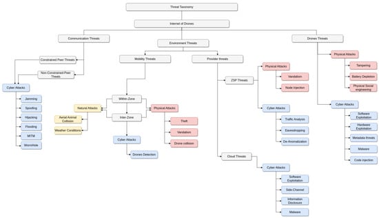
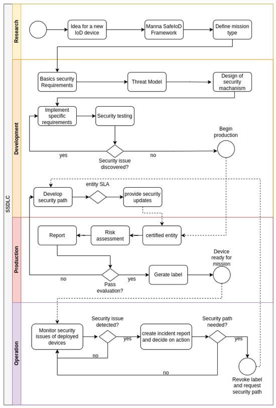
55 pages, 3014 KB  
Article
Manna SafeioD: A Framework and Roadmap for Secure Design in the Internet of Drones
by Luiz H. C. M. Marques and Linnyer B. Ruiz
Appl. Sci. 2026, 16(1), 505; https://doi.org/10.3390/app16010505 - 4 Jan 2026
Viewed by 76
Abstract
With the increasing adoption of advanced drone technologies across diverse fields, the Internet of Drones (IoD) has emerged as a novel mobility paradigm, particularly enhancing Intelligent Transportation Systems (ITS) in urban environments. Despite its significant potential, the IoD faces substantial challenges due to [...] Read more.
With the increasing adoption of advanced drone technologies across diverse fields, the Internet of Drones (IoD) has emerged as a novel mobility paradigm, particularly enhancing Intelligent Transportation Systems (ITS) in urban environments. Despite its significant potential, the IoD faces substantial challenges due to inherent resource constraints such as limited computational power and energy capacity, which hinder the implementation of robust cybersecurity solutions. These limitations expose IoD networks to various security vulnerabilities and privacy threats, necessitating an exhaustive analysis and understanding of these risks. In this paper we introduce SafeIoD, a comprehensive security framework designed to establish standardized procedures for proactive risk identification in Internet of Drones (IoD) devices. It involves sequential steps to determine the trustworthiness of devices subjected to these certification. Therefore, SafeIoD seeks to ensure a basic security level before implementation in a real scenario, where the network devices are evaluated in regards to the specific security requirements. Validation through experimental testing with 15 participants across four IoD deployment scenarios and one military certification case demonstrated the framework’s effectiveness: the tool achieved 73% user satisfaction rating, successfully identified an average of 3.0 security requirements per device, and provided specific lightweight cryptographic algorithm recommendations for 62.2% of elicited requirements. In a tactical military scenario simulation, the framework accurately predicted risk propagation patterns, with COOJA network simulations confirming that implementation of framework-recommended protocols reduced successful attack propagation from 60% to below 5% of the network. Full article
Show Figures

Figure 1

22 pages, 726 KB  
Article
Mapping the Emotional Mind: Development and Psychometric Validation of the SIER-C as a Multifactorial Structure with Two Higher-Order Factors Model of Emotional Intelligence and Resilience in School-Age Children
by Elena-Nicoleta Bordea, Oana Alina Apostol, Corina Sporea, Cristian Gabriel Morcov, Ioana Elena Cioca, Angelo Pellegrini and Maria-Veronica Morcov
Eur. J. Investig. Health Psychol. Educ. 2026, 16(1), 8; https://doi.org/10.3390/ejihpe16010008 - 2 Jan 2026
Viewed by 152
Abstract
(1) Background: The present study aimed to develop and validate the Scale for the Identification of Emotional Resilience in Children (SIER-C), a psychometric instrument designed to assess key dimensions of emotional intelligence and resilience among children aged 6 to 12 years. (2) Methods: [...] Read more.
(1) Background: The present study aimed to develop and validate the Scale for the Identification of Emotional Resilience in Children (SIER-C), a psychometric instrument designed to assess key dimensions of emotional intelligence and resilience among children aged 6 to 12 years. (2) Methods: The sample comprised 367 participants (52.3% male, 47.7% female) drawn from both urban and rural educational settings across Romania, selected through stratified random sampling to ensure demographic representativeness. The SIER-C consists of 30 items distributed across six subscales: Recognition and Understanding of Emotions (RUE), Emotion Regulation (ER), Empathy (E), Attitude Toward Failure (ATF), Coping Strategies (CS), and Perseverance and Self-Motivation (PSM), with items rated on a 5-point Likert scale. An Exploratory Factor Analysis (EFA) was initially conducted to examine the underlying factor structure, followed by Confirmatory Factor Analysis (CFA) to validate the model. (3) Results: The EFA suggested a six-factor structure consistent with the intended subscales, which was subsequently confirmed by CFA, demonstrating satisfactory model fit indices and confirming the scale’s construct validity. Internal consistency indices and composite reliability coefficients further indicated robust psychometric properties across subscales. (4) Conclusions: The findings underscore the relevance of SIER-C as a reliable and valid tool for identifying nuanced profiles of emotional intelligence and resilience in children. These profiles provide valuable insights for early detection of emotional and adaptive vulnerabilities and for the design of targeted interventions within educational and clinical frameworks. Future research should explore the longitudinal stability of these constructs and examine the integration of SIER-C within social–emotional learning programs to support the development of emotional competencies from a preventive and developmental perspective. Full article
Show Figures

Figure 1

22 pages, 793 KB  
Review
A Comprehensive Review of Building the Resilience of Low-Altitude Logistics: Key Issues, Challenges, and Strategies
by Jingshuai Yang and Haofeng Xu
Sustainability 2026, 18(1), 461; https://doi.org/10.3390/su18010461 - 2 Jan 2026
Viewed by 183
Abstract
Low-altitude logistics (LAL), supported by unmanned aerial vehicles (UAVs) and emerging urban air mobility operations within the low-altitude airspace (typically <1000 m), is rapidly reshaping last-mile distribution and time-critical delivery. However, LAL systems remain vulnerable to compound disruptions spanning weather, infrastructure, governance, and [...] Read more.
Low-altitude logistics (LAL), supported by unmanned aerial vehicles (UAVs) and emerging urban air mobility operations within the low-altitude airspace (typically <1000 m), is rapidly reshaping last-mile distribution and time-critical delivery. However, LAL systems remain vulnerable to compound disruptions spanning weather, infrastructure, governance, and cybersecurity. Using a PRISMA-guided protocol, this systematic review synthesizes 1600 peer-reviewed studies published from 2020 to 2025 and combines bibliometric mapping (VOSviewer) with qualitative content analysis to consolidate the knowledge base on low-altitude logistics resilience (LALR). We conceptualize LALR via four coupled pillars, including robustness, adaptability, recoverability, and redundancy. The synthesize evidence across key vulnerability domains consists of platform reliability, communication and infrastructure readiness, regulatory fragmentation, cyber exposure, and weather-driven operational uncertainty. Building on the synthesis, we propose a Technology–Policy–Ecosystem roadmap that links (i) AI-enabled autonomy and risk-aware planning, (ii) adaptive governance tools such as regulatory sandboxes and dynamic airspace/UTM management, and (iii) ecosystem-level interventions, notably public–private partnerships and equity-oriented service design for underserved areas. We further outline a research agenda centered on measurable resilience metrics, activate redundancy design, climate-adaptive UAV operations, and digital-twin-enabled orchestration for scalable and sustainable LAL ecosystems. Full article
(This article belongs to the Section Sustainable Transportation)
Show Figures

Figure 1

17 pages, 5672 KB  
Article
Examining Travel Behavior and Activity Changes During Flooding: A Case Study of Kudus, Indonesia
by Noriyasu Tsumita, Aditya Mahatidanar Hidayat, Bayu Maulana, Yayan Adi Saputro, Joko Prasetiyo and Schreiner Sideney
Future Transp. 2026, 6(1), 6; https://doi.org/10.3390/futuretransp6010006 - 1 Jan 2026
Viewed by 156
Abstract
Urban floods frequently occur in Southeast Asian cities, causing extensive road disruptions and a significant decline in overall urban mobility. To effectively adapt to such conditions, it is crucial to understand how residents modify their travel behavior and daily activities during flood events. [...] Read more.
Urban floods frequently occur in Southeast Asian cities, causing extensive road disruptions and a significant decline in overall urban mobility. To effectively adapt to such conditions, it is crucial to understand how residents modify their travel behavior and daily activities during flood events. This study investigates these behavioral changes by comparing individual travel behaviors and activities under normal and flooding conditions, based on an Activity Diary Survey conducted in Kudus, Indonesia. The comparative analysis reveals that during floods, individuals tend to reduce non-essential activities and limit travel to essential purposes such as work and education. The findings from chi-square tests and applying the RF (random forest) model indicate that socioeconomic characteristics—particularly age, license, income, and level of flood—significantly influence the likelihood of behavioral change. These results highlight that flood-induced disruptions in mobility are not only physical but also socially differentiated, reflecting disparities in vulnerability and adaptive capacity. Full article
Show Figures

Figure 1

Back to TopTop