Sign in to use this feature.

Years

Between: -

Subjects

remove_circle_outline
remove_circle_outline
remove_circle_outline
remove_circle_outline
remove_circle_outline

Journals

Article Types

Countries / Regions

Search Results (14)

Search Parameters:
Keywords = tyramide

Order results
Result details
Results per page
Select all
Export citation of selected articles as:
22 pages, 4094 KB  
Article
Expression of WNT Family Genes in Mesenchymal Stromal Cells of the Hematopoietic Niche in Patients with Different Responses to Multiple Myeloma Treatment
by Liubov A. Belik, Natella I. Enukashvily, Natalia Y. Semenova, Dmitrii I. Ostromyshenskii, Ekaterina V. Motyko, Anna N. Kirienko, Daria V. Kustova, Stanislav S. Bessmeltsev, Sergey V. Sidorkevich and Irina S. Martynkevich
Int. J. Mol. Sci. 2025, 26(13), 6236; https://doi.org/10.3390/ijms26136236 - 27 Jun 2025
Viewed by 594
Abstract
Mesenchymal stromal cells of the tumor microenvironment (TME) play a significant role in the progression of multiple myeloma (MM). The cells of the TME demonstrate resistance to treatment, thereby creating a favorable environment for disease relapse. The status of the TME during remission [...] Read more.
Mesenchymal stromal cells of the tumor microenvironment (TME) play a significant role in the progression of multiple myeloma (MM). The cells of the TME demonstrate resistance to treatment, thereby creating a favorable environment for disease relapse. The status of the TME during remission is poorly understood. An association between treatment response and TME status (including signaling pathways) has been suggested. One of the key players in the establishment of the MM TME is WNT signaling. In this study, we evaluated the expression of WNT family proteins in the TME and MM cells to assess their potential as TME markers and predictors of treatment response. A bioinformatic analysis of normal and malignant plasma cells, combined with an analysis of published data, revealed the following differentially expressed WNT genes: WNT5A, WNT10B, CTNNB1, and WNT3A. Immunohistochemical staining with the antibodies against the proteins encoded by the genes was conducted on trephine biopsy samples of bone marrow from healthy donors and patients with different responses to therapy. A quantitative analysis of the immunohistochemical data revealed differences in the amounts of WNT3A, WNT5A, WNT10B, and β-catenin proteins in the bone marrow before treatment depending on the subsequent responses of the patients to therapy. Multiplex fluorescent immunohistochemical staining with tyramide signal amplification revealed that WNT3A was predominantly present in mesenchymal stromal cells, whereas WNT5A and WNT10B were primarily observed in plasma cells. β-catenin was detected in both cell types. We analyzed the mRNA levels of the WNT gene family and CTNNB1 in MSC cultures from healthy donors and patients using qPCR. These genes were differentially expressed in MSC cultures derived from patients and healthy donors, as well as between patients grouped according to their response to therapy. Therefore, WNT proteins and β-catenin can be considered potential markers to assess the state of the tumor niche. Full article
(This article belongs to the Section Biochemistry)
Show Figures

Figure 1

28 pages, 9411 KB  
Article
Localization and Expression of Aquaporin 1 (AQP1) in the Tissues of the Spiny Dogfish (Squalus acanthias)
by Christopher P. Cutler and Bryce MacIver
Int. J. Mol. Sci. 2025, 26(12), 5593; https://doi.org/10.3390/ijms26125593 - 11 Jun 2025
Viewed by 586
Abstract
Aquaporin 1 is a membrane water channel protein, which was studied here in spiny dogfish (Squalus acanthias) osmoregulatory tissues using a variety of techniques. The cloning of aquaporin 1 (AQP1) in the spiny dogfish identified a splice variant version [...] Read more.
Aquaporin 1 is a membrane water channel protein, which was studied here in spiny dogfish (Squalus acanthias) osmoregulatory tissues using a variety of techniques. The cloning of aquaporin 1 (AQP1) in the spiny dogfish identified a splice variant version of the mRNA/protein (AQP1SV1/AQP1SV1). Polymerase chain reaction (PCR) in a range of tissues showed AQP1 to be expressed at very high levels in the rectal gland with ubiquitous mRNA expression at lower levels in other tissues. Northern blotting showed that AQP1 had a mRNA size of 5.3 kb in kidney total RNA. The level of AQP1 mRNA was significantly lower in the rectal glands of fish acclimated to 120% seawater (SW; vs. 75% SW (p = 0.0007) and 100% SW (p = 0.0025)) but was significantly higher in those fish in the kidney (vs. 100% SW (p = 0.0178)) and intestine (vs. 75% SW (p= 0.0355) and 100% SW (p = 0.0285)). Quantitative PCR determined that AQP1SV1 mRNA levels were also significantly lower in the rectal glands of both 120% (p = 0.0134) and 100% SW (p = 0.0343) fish in comparison to 75% SW-acclimated dogfish. Functional expression in Xenopus oocytes showed that AQP1 exhibited significant apparent membrane water permeability (p = 0.000008–0.0158) across a range of pH values, whereas AQP1SV1 showed no similar permeability. Polyclonal antibodies produced against AQP1 (AQP1 and AQP1/2 antibodies) and AQP1SV1 had bands at the expected sizes of 28 kDa and 24 kDa, respectively, as well as some other banding. The weak AQP1 antibody and the stronger AQP1/2 antibody exhibited staining in the apical membranes of rectal gland secretory tubules, particularly towards the periphery of the gland. In the gill, the AQP1/2 antibody in particular showed staining in secondary-lamellar pavement-cell basal membranes, and in blood vessels and connective tissue in the gill arch. In the spiral valve intestine side wall and valve flap, the AQP1/2 antibody stained muscle tissue and blood vessel walls and, after tyramide signal amplification, showed some staining in the apical membranes of epithelial cells at the ends of the luminal surface of epithelial folds. In the rectum/colon, there was also some muscle and blood vessel staining, but the AQP1 and AQP1/2 antibodies both stained a layer of cells at the base of the surface epithelium. In the kidney convoluted bundle zone, all three antibodies stained bundle sheath membranes to variable extents, and the AQP1/2 antibody also showed staining in the straight bundle zone bundle sheath. In the kidney sinus zone, the AQP1/2 antibody stained the apical membranes of late distal tubule (LDT) nephron loop cells most strongly, with the strongest staining in the middle of the LDT loop and in patches towards the start of the LDT loop. There was also a somewhat less strong staining of segments of the first sinus zone nephron loop, particularly in the intermediate I (IS-I) tubule segment. Some tubules appeared to show no or only low levels of staining. The results suggest that AQP1 plays a role in rectal gland fluid secretion, kidney fluid reabsorption and gill pavement-cell volume regulation and probably a minor role in intestinal/rectal/colon fluid absorption. Full article
(This article belongs to the Special Issue New Insights into Aquaporins: 2nd Edition)
Show Figures

Graphical abstract

8 pages, 4722 KB  
Communication
Loss of Human Epidermal Receptor 2 Expression in Formalin-Fixed Paraffin-Embedded Breast Cancer Samples and the Rescuing Effect of Enhanced Antigen Retrieval and Signal Amplification
by Xiuli Ma, Lixin Zhou, Qi Wu, Ling Jia, Xinting Diao, Qiang Kang, Xiaozheng Huang, Yiqiang Liu, Taobo Hu and Mengping Long
Life 2024, 14(1), 31; https://doi.org/10.3390/life14010031 - 25 Dec 2023
Cited by 4 | Viewed by 2044
Abstract
As an important therapeutic target in breast cancer, HER2 expression assessed by immunohistochemistry plays a critical role in breast cancer treatment. Recent advances in HER2 antibody–drug conjugate therapy have enabled patients with HER2-low expression breast cancer to benefit from the drugs. However, it [...] Read more.
As an important therapeutic target in breast cancer, HER2 expression assessed by immunohistochemistry plays a critical role in breast cancer treatment. Recent advances in HER2 antibody–drug conjugate therapy have enabled patients with HER2-low expression breast cancer to benefit from the drugs. However, it is not known whether the HER2-low expression in breast cancer FFPE blocks would be lost as storage time increased. In this study, we aimed to assess the loss of HER2 antigenicity in stored FFPE blocks of breast cancer and the rescue effect of modifying the protocol of antigen staining. We selected archived HER2-low breast cancer FFPE blocks with stored time ranging from 1 year to over 15 years and re-detected the expression of HER2. Our study showed that HER2 antigenicity loss increased with storage time and could cause false negativity in HER2-low detection. Moreover, we showed that by either increasing the antigen retrieval time or applying the tyramide signal amplification (TSA) kit, the HER2 signal can be rescued and detected in about half of the cases with HER2-low loss without causing false positivity. Full article
(This article belongs to the Section Medical Research)
Show Figures

Figure 1

19 pages, 12655 KB  
Article
Microglia PKM2 Mediates Neuroinflammation and Neuron Loss in Mice Epilepsy through the Astrocyte C3-Neuron C3R Signaling Pathway
by Xinlin Li, Rong Zhou, Hui Peng, Jing Peng, Qiaoling Li and Meng Mei
Brain Sci. 2023, 13(2), 262; https://doi.org/10.3390/brainsci13020262 - 3 Feb 2023
Cited by 18 | Viewed by 4732
Abstract
Epilepsy is a neurological disease and approximately 30% of patients have failed to respond to current anti-epilepsy drugs. The neuroinflammation mechanism has raised increasing concerns and been regarded as the novel treatment strategy in epilepsy, but the target molecules require further research. Pyruvate [...] Read more.
Epilepsy is a neurological disease and approximately 30% of patients have failed to respond to current anti-epilepsy drugs. The neuroinflammation mechanism has raised increasing concerns and been regarded as the novel treatment strategy in epilepsy, but the target molecules require further research. Pyruvate kinase isoform 2 (PKM2) is well studied in peripheral inflammation, but its role in epilepsy neuroinflammation remains unclear. We knocked down microglia PKM2 in the hippocampus using a stereotaxic adeno-associated virus (AAV) microinjection and established a pilocarpine-induced status epilepticus (PISE) model. Racine score was used to evaluate the seizure grade. Next, we used WB, Multiplex tyramide signal amplification (TSA) staining and other methods to determine neuroinflammation and the complement component 3 (C3)–C3aR interaction in primary microglia. Results showed that microglia PKM2 knockdown reduced epilepsy grade and rescued neuron loss. Mechanistically, PKM2 knockdown inhibited microglia activation and inflammation factor secretion through suppressing p65 expression and phosphorylation. The reduced microglia C1q, TNF-α, and IL-1α were responsible for the decreased astrocyte C3 expression and the following neuron damage caused by the C3–C3aR interaction. Our data suggest that microglia PKM2 inhibition ameliorates neuroinflammation and neuron loss through C3-C3aR interaction in epilepsy, which provides an attractive target for the intervention of damaged neuron-glia crosstalk in epilepsy. Full article
(This article belongs to the Section Molecular and Cellular Neuroscience)
Show Figures

Figure 1

20 pages, 2629 KB  
Article
A Protein Microarray-Based Respiratory Viral Antigen Testing Platform for COVID-19 Surveillance
by Sungjun Beck, Rie Nakajima, Algis Jasinskas, Timothy J. Abram, Sun Jin Kim, Nader Bigdeli, Delia F. Tifrea, Jenny Hernandez-Davies, D. Huw Davies, Per Niklas Hedde, Philip L. Felgner and Weian Zhao
Biomedicines 2022, 10(9), 2238; https://doi.org/10.3390/biomedicines10092238 - 9 Sep 2022
Cited by 5 | Viewed by 4380
Abstract
High-throughput and rapid screening testing is highly desirable to effectively combat the rapidly evolving COVID-19 pandemic co-presents with influenza and seasonal common cold epidemics. Here, we present a general workflow for iterative development and validation of an antibody-based microarray assay for the detection [...] Read more.
High-throughput and rapid screening testing is highly desirable to effectively combat the rapidly evolving COVID-19 pandemic co-presents with influenza and seasonal common cold epidemics. Here, we present a general workflow for iterative development and validation of an antibody-based microarray assay for the detection of a respiratory viral panel: (a) antibody screening to quickly identify optimal reagents and assay conditions, (b) immunofluorescence assay design including signal amplification for low viral titers, (c) assay characterization with recombinant proteins, inactivated viral samples and clinical samples, and (d) multiplexing to detect a panel of common respiratory viruses. Using RT-PCR-confirmed SARS-CoV-2 positive and negative pharyngeal swab samples, we demonstrated that the antibody microarray assay exhibited a clinical sensitivity and specificity of 77.2% and 100%, respectively, which are comparable to existing FDA-authorized antigen tests. Moreover, the microarray assay is correlated with RT-PCR cycle threshold (Ct) values and is particularly effective in identifying high viral titers. The multiplexed assay can selectively detect SARS-CoV-2 and influenza virus, which can be used to discriminate these viral infections that share similar symptoms. Such protein microarray technology is amenable for scale-up and automation and can be broadly applied as a both diagnostic and research tool. Full article
Show Figures

Figure 1

11 pages, 1863 KB  
Article
The Tissue Architecture of Oral Squamous Cell Carcinoma Visualized by Staining Patterns of Wheat Germ Agglutinin and Structural Proteins Using Confocal Microscopy
by Estefania Silveyra, Ronell Bologna-Molina, Rogelio Gónzalez-Gónzalez and Miguel Arocena
Cells 2021, 10(9), 2466; https://doi.org/10.3390/cells10092466 - 18 Sep 2021
Cited by 5 | Viewed by 5163
Abstract
Objectives: Tissue architecture and cell morphology suffer profound alterations during oral cancer and are important markers for its progression and outcome. For precise visualization of tissue architecture in oral cancer, we used confocal microscopy to examine the staining pattern of wheat germ agglutinin, [...] Read more.
Objectives: Tissue architecture and cell morphology suffer profound alterations during oral cancer and are important markers for its progression and outcome. For precise visualization of tissue architecture in oral cancer, we used confocal microscopy to examine the staining pattern of wheat germ agglutinin, a lectin that binds membrane glycoproteins, and the staining patterns of structural proteins. Materials and Methods: Paraffin sections of oral squamous cell carcinoma were stained with fluorescently labeled wheat germ agglutinin and with antibodies against structural proteins, which were revealed by immunohistochemistry with tyramide signal amplification. Results: Membrane localization of wheat germ agglutinin was markedly decreased in the basal layers and in regions of tumor invasion, accompanied by cytoplasmic redistribution of E-cadherin, β-actin and syndecan-1. Wheat germ agglutinin staining clearly identified tumor clusters within the surrounding stroma, and tumor cells with elongated morphology. Conclusions: Our results suggest that the wheat germ agglutinin staining pattern is indicative of the degree of cell cohesion in oral squamous cell carcinoma, which decreases in basal layers and invasive tumor clusters with more migratory morphologies. Wheat germ agglutinin staining in combination with confocal microscopy could constitute, therefore, a valuable tool for the study of tissue architecture in oral cancer. Full article
Show Figures

Figure 1

14 pages, 7849 KB  
Article
Ultrasensitive and Multiplexed Protein Imaging with Cleavable Fluorescent Tyramide and Antibody Stripping
by Thai Pham, Christopher D. Nazaroff, Joshua Labaer and Jia Guo
Int. J. Mol. Sci. 2021, 22(16), 8644; https://doi.org/10.3390/ijms22168644 - 11 Aug 2021
Cited by 6 | Viewed by 4063
Abstract
Multiplexed single-cell analysis of proteins in their native cellular contexts holds great promise to reveal the composition, interaction and function of the distinct cell types in complex biological systems. However, the existing multiplexed protein imaging technologies are limited by their detection sensitivity or [...] Read more.
Multiplexed single-cell analysis of proteins in their native cellular contexts holds great promise to reveal the composition, interaction and function of the distinct cell types in complex biological systems. However, the existing multiplexed protein imaging technologies are limited by their detection sensitivity or technical demands. To address these issues, here, we develop an ultrasensitive and multiplexed in situ protein profiling approach by reiterative staining with off-the-shelf antibodies and cleavable fluorescent tyramide (CFT). In each cycle of this approach, the protein targets are recognized by antibodies labeled with horseradish peroxidase, which catalyze the covalent deposition of CFT on or close to the protein targets. After imaging, the fluorophores are chemically cleaved, and the antibodies are stripped. Through continuous cycles of staining, imaging, fluorophore cleavage and antibody stripping, a large number of proteins can be quantified in individual cells in situ. Applying this method, we analyzed 20 different proteins in each of ~67,000 cells in a human formalin-fixed paraffin-embedded (FFPE) tonsil tissue. Based on their unique protein expression profiles and microenvironment, these individual cells are partitioned into different cell clusters. We also explored the cell–cell interactions in the tissue by examining which specific cell clusters are selectively associating or avoiding each other. Full article
Show Figures

Figure 1

12 pages, 4763 KB  
Article
Highly Sensitive and Multiplexed In Situ RNA Profiling with Cleavable Fluorescent Tyramide
by Lu Xiao, Joshua Labaer and Jia Guo
Cells 2021, 10(6), 1277; https://doi.org/10.3390/cells10061277 - 21 May 2021
Cited by 10 | Viewed by 4189
Abstract
Understanding the composition, regulation, and function of complex biological systems requires tools that quantify multiple transcripts at their native cellular locations. However, the current multiplexed RNA imaging technologies are limited by their relatively low sensitivity or specificity, which hinders their applications in studying [...] Read more.
Understanding the composition, regulation, and function of complex biological systems requires tools that quantify multiple transcripts at their native cellular locations. However, the current multiplexed RNA imaging technologies are limited by their relatively low sensitivity or specificity, which hinders their applications in studying highly autofluorescent tissues, such as formalin-fixed paraffin-embedded (FFPE) tissues. To address this issue, here we develop a multiplexed in situ RNA profiling approach with a high sensitivity and specificity. In this approach, transcripts are first hybridized by target-specific oligonucleotide probes in pairs. Only when these two independent probes hybridize to the target in tandem will the subsequent signal amplification by oligonucleotide hybridization occur. Afterwards, horseradish peroxidase (HRP) is applied to further amplify the signal and stain the target with cleavable fluorescent tyramide (CFT). After imaging, the fluorophores are chemically cleaved and the hybridized probes are stripped by DNase and formamide. Through cycles of RNA staining, fluorescence imaging, signal cleavage, and probe stripping, many different RNA species can be profiled at the optical resolution. In applying this approach, we demonstrated that multiplexed in situ RNA analysis can be successfully achieved in both fixed, frozen, and FFPE tissues. Full article
(This article belongs to the Special Issue Single Cell Analysis of Complex Biological Systems)
Show Figures

Figure 1

16 pages, 4269 KB  
Article
Multiplexed In Situ Protein Profiling with High-Performance Cleavable Fluorescent Tyramide
by Thai Pham, Renjie Liao, Joshua Labaer and Jia Guo
Molecules 2021, 26(8), 2206; https://doi.org/10.3390/molecules26082206 - 12 Apr 2021
Cited by 8 | Viewed by 3542
Abstract
Understanding the composition, function and regulation of complex cellular systems requires tools that quantify the expression of multiple proteins at their native cellular context. Here, we report a highly sensitive and accurate protein in situ profiling approach using off-the-shelf antibodies and cleavable fluorescent [...] Read more.
Understanding the composition, function and regulation of complex cellular systems requires tools that quantify the expression of multiple proteins at their native cellular context. Here, we report a highly sensitive and accurate protein in situ profiling approach using off-the-shelf antibodies and cleavable fluorescent tyramide (CFT). In each cycle of this method, protein targets are stained with horseradish peroxidase (HRP) conjugated antibodies and CFT. Subsequently, the fluorophores are efficiently cleaved by mild chemical reagents, which simultaneously deactivate HRP. Through reiterative cycles of protein staining, fluorescence imaging, fluorophore cleavage, and HRP deactivation, multiplexed protein quantification in single cells in situ can be achieved. We designed and synthesized the high-performance CFT, and demonstrated that over 95% of the staining signals can be erased by mild chemical reagents while preserving the integrity of the epitopes on protein targets. Applying this method, we explored the protein expression heterogeneity and correlation in a group of genetically identical cells. With the high signal removal efficiency, this approach also enables us to accurately profile proteins in formalin-fixed paraffin-embedded (FFPE) tissues in the order of low to high and also high to low expression levels. Full article
(This article belongs to the Special Issue Fluorescence Spectroscopy of Biomolecules)
Show Figures

Figure 1

15 pages, 3953 KB  
Article
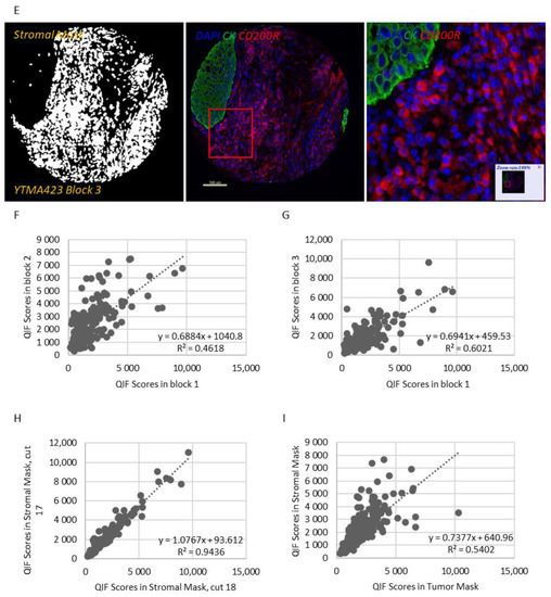
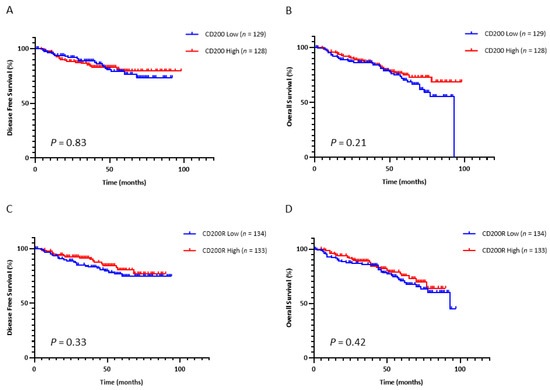
Quantitative Assessment of CD200 and CD200R Expression in Lung Cancer
by Ioannis A. Vathiotis, Tyler MacNeil, Jon Zugazagoitia, Konstantinos N. Syrigos, Thazin Nwe Aung, Aaron M. Gruver, Peter Vaillancourt, Ina Hughes, Steve Hinton, Kyla Driscoll and David L. Rimm
Cancers 2021, 13(5), 1024; https://doi.org/10.3390/cancers13051024 - 1 Mar 2021
Cited by 9 | Viewed by 3577
Abstract
CD200/CD200R is an immune checkpoint with broad expression patterns and a potential target for immune therapy. In this study, we assess both CD200 and CD200R expression in solid tumors, with a focus on lung cancer, and evaluate their association with clinicopathologic characteristics, mutation [...] Read more.
CD200/CD200R is an immune checkpoint with broad expression patterns and a potential target for immune therapy. In this study, we assess both CD200 and CD200R expression in solid tumors, with a focus on lung cancer, and evaluate their association with clinicopathologic characteristics, mutation status, outcome, and programmed death-ligand 1 (PD-L1) expression. We used multiplexed quantitative immunofluorescence (QIF) to measure the expression of CD200 and CD200R in a total of 455 patients from three lung cancer cohorts. Using carefully validated antibodies, we performed target measurement with tyramide-based QIF panels and analyzed the data using the PM2000 microscope and AQUA software. CD200 tumor positivity was found in 29.7% of non-small cell lung cancer (NSCLC) patients and 33.3% of lung large cell neuroendocrine carcinoma (LCNEC) patients. CD200 demonstrated notable intratumoral heterogeneity. CD200R was expressed in immune cells in 25% of NSCLC and 41.3% of LCNEC patients. While CD200R is predominantly expressed in immune cells, rare tumor cell staining was seen in a highly heterogeneous pattern. CD200R expression in the stromal compartment was significantly higher in patients with squamous differentiation (p < 0.0001). Neither CD200 nor CD200R were associated with other clinicopathologic characteristics or mutation status. Both biomarkers were not prognostic for disease-free or overall survival in NSCLC. CD200 showed moderate correlation with PD-L1. CD200/CD200R pathway is frequently expressed in lung cancer patients. Differential expression patterns of CD200 and CD200R with PD-L1 suggest a potential role for targeting this pathway alone in patients with NSCLC. Full article
(This article belongs to the Section Cancer Immunology and Immunotherapy)
Show Figures

Graphical abstract

14 pages, 712 KB  
Article
Anacyclus pyrethrum (L): Chemical Composition, Analgesic, Anti-Inflammatory, and Wound Healing Properties
by Fatima Zahra Jawhari, Abdelfattah El Moussaoui, Mohammed Bourhia, Hamada Imtara, Hamza Mechchate, Imane Es-Safi, Riaz Ullah, Essam Ezzeldin, Gamal A. Mostafa, Andriy Grafov, Samir Ibenmoussa, Dalila Bousta and Amina Bari
Molecules 2020, 25(22), 5469; https://doi.org/10.3390/molecules25225469 - 23 Nov 2020
Cited by 54 | Viewed by 6978
Abstract
Background: Anacyclus pyrethrum (A. pyrethrum) is a wild species belonging to the family Asteraceae, which is used in traditional medicines. Aim of the study: This work was undertaken to study the chemical composition, analgesic, anti-inflammatory, and wound healing properties of hydroalcoholic [...] Read more.
Background: Anacyclus pyrethrum (A. pyrethrum) is a wild species belonging to the family Asteraceae, which is used in traditional medicines. Aim of the study: This work was undertaken to study the chemical composition, analgesic, anti-inflammatory, and wound healing properties of hydroalcoholic extracts of different parts (roots, seeds, leaves, and capitula) of A. pyrethrum. Material and Methods: The phytochemical analysis of the studied extracts was conducted by GC-MS. The analgesic activity was evaluated in mice using acetic acid and formaldehyde methods. The anti-inflammatory activity was tested using the inhibitory method of edema induced in rats. The healing activity of the hydroethanolic extracts was explored by excision and incision wound healing models in rats. Results: The phytochemical analysis of the studied plant extracts affirmed the presence of interesting compounds, including some newly detected elements, such as sarcosine, N-(trifluoroacetyl)-butyl ester, levulinic acid, malonic acid, palmitic acid, morphinan-6-One, 4,5.alpha.-epoxy-3-hydroxy-17-methyl, 2,4-undecadiene-8,10-diyne-N-tyramide, and isovaleric acid. The extracts of different parts (roots, seeds, leaves, and capitula) exhibited promising anti-inflammatory, analgesic, and wound healing effects, with percentages of inhibition up to 98%, 94%, and 100%, respectively. Conclusion: This study might contribute towards the well-being of society as it provides evidence on the potential analgesic, anti-inflammatory, and wound healing properties of A. pyrethrum. Full article
Show Figures

Figure 1

16 pages, 5838 KB  
Review
Procedural Requirements and Recommendations for Multiplex Immunofluorescence Tyramide Signal Amplification Assays to Support Translational Oncology Studies
by Edwin Roger Parra, Mei Jiang, Luisa Solis, Barbara Mino, Caddie Laberiano, Sharia Hernandez, Swati Gite, Anuj Verma, Michael Tetzlaff, Cara Haymaker, Auriole Tamegnon, Jaime Rodriguez-Canales, Clifford Hoyd, Chantale Bernachez and Ignacio Wistuba
Cancers 2020, 12(2), 255; https://doi.org/10.3390/cancers12020255 - 21 Jan 2020
Cited by 70 | Viewed by 8973
Abstract
In the development of a multiplex immunofluorescence (IF) platform and the optimization and validation of new multiplex IF panels using a tyramide signal amplification system, several technical requirements are important for high-quality staining, analysis, and results. The aim of this review is to [...] Read more.
In the development of a multiplex immunofluorescence (IF) platform and the optimization and validation of new multiplex IF panels using a tyramide signal amplification system, several technical requirements are important for high-quality staining, analysis, and results. The aim of this review is to discuss the basic requirements for performing multiplex IF tyramide signal amplification (TSA) in formalin-fixed, paraffin-embedded cancer tissues to support translational oncology research. Our laboratory has stained approximately 4000 formalin-fixed, paraffin-embedded tumor samples using the multiplex IF TSA system for immune profiling of several labeled biomarkers in a single slide to elucidate cancer biology at a protein level and identify therapeutic targets and biomarkers. By analyzing several proteins in thousands of cells on a single slide, this technique provides a systems-level view of various processes in various tumor tissues. Although this technology shows high flexibility in cancer studies, it presents several challenges when applied to study different histology cancers. Our experience shows that adequate antibody validation, staining optimization, analysis strategies, and data generation are important steps for generating quality results. Tissue management, fixation procedures, storage, and cutting can also affect the results of the assay and must be standardized. Overall, this method is reliable for supporting translational research given a precise, step-by-step approach. Full article
Show Figures

Figure 1

9 pages, 2092 KB  
Article
Highly Sensitive Detection of PCV2 Based on Tyramide Signals and GNPL Amplification
by Shouping Zhang, Bin Hu, Xiaojing Xia, Yanzhao Xu, Bolin Hang, Jinqing Jiang and Jianhe Hu
Molecules 2019, 24(23), 4364; https://doi.org/10.3390/molecules24234364 - 29 Nov 2019
Cited by 3 | Viewed by 4556
Abstract
The frequent emergence of secondary infection and immunosuppression after porcine circovirus type 2 (PCV2) infection highlights the need to develop sensitive detection methods. A dual-signal amplification enzyme-linked immunosorbent assay (ELISA) based on a microplate coated with gold nanoparticle layers (GNPL) and tyramide signal [...] Read more.
The frequent emergence of secondary infection and immunosuppression after porcine circovirus type 2 (PCV2) infection highlights the need to develop sensitive detection methods. A dual-signal amplification enzyme-linked immunosorbent assay (ELISA) based on a microplate coated with gold nanoparticle layers (GNPL) and tyramide signal amplification (TSA) was established. Results confirmed that the microplates coated with GNPL have a strong binding ability to the antibody without affecting the biological activity of the antibody. The microplates coated with GNPL have strong binding ability to the antibody, and the amplification of the tyramide signal is combined to further improve the sensitivity of PCV2. The PCV2 antibody does not crossreact with other viruses, demonstrating that the method has good specificity. A dual-signal amplification strategy is developed using microplates modified with GNPL and TSA to sensitively detect PCV2. Full article
Show Figures

Figure 1

28 pages, 2054 KB  
Review
Small RNA Detection by in Situ Hybridization Methods
by Martyna O. Urbanek, Anna U. Nawrocka and Wlodzimierz J. Krzyzosiak
Int. J. Mol. Sci. 2015, 16(6), 13259-13286; https://doi.org/10.3390/ijms160613259 - 10 Jun 2015
Cited by 88 | Viewed by 19205
Abstract
Small noncoding RNAs perform multiple regulatory functions in cells, and their exogenous mimics are widely used in research and experimental therapies to interfere with target gene expression. MicroRNAs (miRNAs) are the most thoroughly investigated representatives of the small RNA family, which includes short [...] Read more.
Small noncoding RNAs perform multiple regulatory functions in cells, and their exogenous mimics are widely used in research and experimental therapies to interfere with target gene expression. MicroRNAs (miRNAs) are the most thoroughly investigated representatives of the small RNA family, which includes short interfering RNAs (siRNAs), PIWI-associated RNA (piRNAs), and others. Numerous methods have been adopted for the detection and characterization of small RNAs, which is challenging due to their short length and low level of expression. These include molecular biology methods such as real-time RT-PCR, northern blotting, hybridization to microarrays, cloning and sequencing, as well as single cell miRNA detection by microscopy with in situ hybridization (ISH). In this review, we focus on the ISH method, including its fluorescent version (FISH), and we present recent methodological advances that facilitated its successful adaptation for small RNA detection. We discuss relevant technical aspects as well as the advantages and limitations of ISH. We also refer to numerous applications of small RNA ISH in basic research and molecular diagnostics. Full article
(This article belongs to the Special Issue RNA Interference)
Show Figures

Figure 1

Back to TopTop