Sign in to use this feature.

Years

Between: -

Subjects

remove_circle_outline
remove_circle_outline
remove_circle_outline
remove_circle_outline

Journals

Article Types

Countries / Regions

Search Results (21)

Search Parameters:
Keywords = tumourigenic potential

Order results
Result details
Results per page
Select all
Export citation of selected articles as:
16 pages, 2307 KB  
Article
IL-1β Controls Proliferation, Apoptosis, and Necroptosis Through the PI3K/AKT/Src/NF-κB Pathway in Leukaemic Lymphoblasts
by Zitlal-Lin Victoria-Avila, Elba Reyes-Maldonado, María Lilia Domínguez-López, Jorge Vela-Ojeda, Aranza Lozada-Ruiz, Omar Rafael Alemán and Ruth Angélica Lezama
Biomedicines 2026, 14(1), 41; https://doi.org/10.3390/biomedicines14010041 - 24 Dec 2025
Viewed by 421
Abstract
Background: Chronic inflammation and the development of cancer are closely linked, with components that comprise the tumour microenvironment—including proinflammatory cytokines—exerting essential tumourigenic effects. These proinflammatory cytokines include IL-1β, which has been reported to be overexpressed in several cancers and shown to activate several [...] Read more.
Background: Chronic inflammation and the development of cancer are closely linked, with components that comprise the tumour microenvironment—including proinflammatory cytokines—exerting essential tumourigenic effects. These proinflammatory cytokines include IL-1β, which has been reported to be overexpressed in several cancers and shown to activate several signalling pathways. These pathways may involve kinases such as AKT (serine/threonine kinase) and Src (Proto-oncogene tyrosine-protein kinase), and have a broad capacity to activate nuclear factors, including NF-κB (Nuclear Factor kappa-light-chain-enhancer of activated B cells), which can regulate the transcription of genes encoding proteins such as cIAP1 (Cellular Inhibitor of Apoptosis Protein 1), Bcl-2 (B-cell lymphoma 2), and cyclin D1, thereby regulating processes like apoptosis and cell cycle inhibition. Objectives: The aim of this study was to investigate the role of IL-1β (Interleukin-1 beta) in regulating cell death and proliferation in RS4:11 leukaemic lymphoblasts via the PI3K (Phosphoinositide 3-kinase)/AKT/Src/NF-κB pathway using an in vitro experimental approach. Methods: We employed flow cytometry to determine the expression levels and phosphorylation status of various proteins; proliferation was assessed using the CCK-8 kit, and apoptosis was evaluated with the Annexin V kit. Results: Our findings indicate that the IL-1β-activated signalling pathway modulates these cellular processes in leukaemic lymphoblasts. Conclusions: We therefore conclude that IL-1β exerts significant effects on cell death and proliferation in leukaemic lymphoblasts through the PI3K/AKT/NF-κB pathway, with the study’s findings indicating that an inflammatory environment may promote such lymphoblasts to acquire neoplastic characteristics. As such, the proteins involved in the effects evaluated in this work could be considered as potential therapeutic targets for the treatment of Acute Lymphoblastic Leukaemia (ALL). Full article
Show Figures

Graphical abstract

19 pages, 6330 KB  
Article
Characterisation of Castration-Resistant Cell-Derived Exosomes and Their Effect on the Metastatic Phenotype
by Jorge Recio-Aldavero, Lorena Parra-Gutiérrez, Laura Muñoz-Moreno, Irene D. Román, María Isabel Arenas and Ana M. Bajo
Cancers 2025, 17(1), 141; https://doi.org/10.3390/cancers17010141 - 4 Jan 2025
Viewed by 2092
Abstract
Background/Objectives: Prostate cancer (PCa) is characterised by its progression to a metastatic and castration-resistant phase. Prostate tumour cells release small extracellular vesicles or exosomes which are taken up by target cells and can potentially facilitate tumour growth and metastasis. The present work studies [...] Read more.
Background/Objectives: Prostate cancer (PCa) is characterised by its progression to a metastatic and castration-resistant phase. Prostate tumour cells release small extracellular vesicles or exosomes which are taken up by target cells and can potentially facilitate tumour growth and metastasis. The present work studies the effect of exosomes from cell lines that are representative of the different stages of the disease on the tumoral phenotype of PC3 cells. Methods: Exosomes were isolated by ultracentrifugation from human prostate epithelial cells (RWPE-1) and androgen-dependent PCa cells (LNCaP) and castration-resistant PCa cells (CRPC) with moderate (DU145) or high (PC3) metastatic capacity. The biophysical and biochemical properties of the exosomes were characterised as well as their effects on PC3 cell viability and migration. Results: The study of the exosomes of prostate cell lines shows heterogeneity in their size, presenting in some of them two types of populations; in both populations, a larger size in those derived from PC3 cells and a smaller size in those derived from non-tumourigenic prostate cells were detected. Differences were found in the physical properties of those derived from healthy and PCa cells, as well as between cells representative of the most aggressive stages of the disease. The highest gamma-glutamyl transferase (GGT) activity was observed in androgen-dependent cells and differences in the pro-metalloproteinases (MMP) activity were detected in healthy cells and in castration-resistant cells with moderate metastatic capacity with respect to PC3 cells. The treatment of PC3 cells with their own exosomes increased PC3 cell viability and migration. Conclusion: Exosomes represent a promising field of research in the diagnosis, prognosis, and treatment of prostate cancer. Full article
(This article belongs to the Special Issue Exosomes in Cancer Metastasis)
Show Figures

Figure 1

17 pages, 3736 KB  
Article
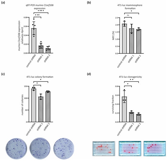
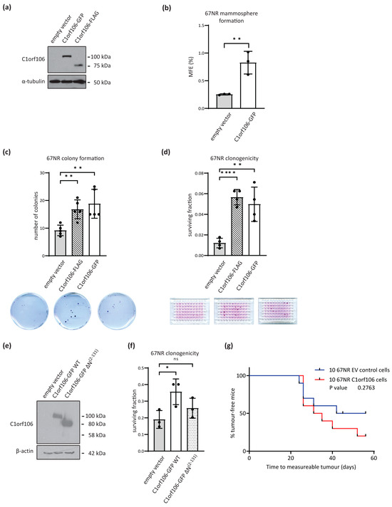
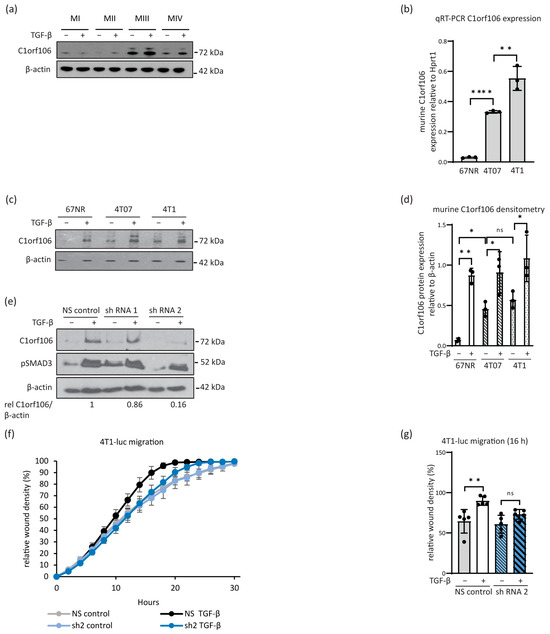
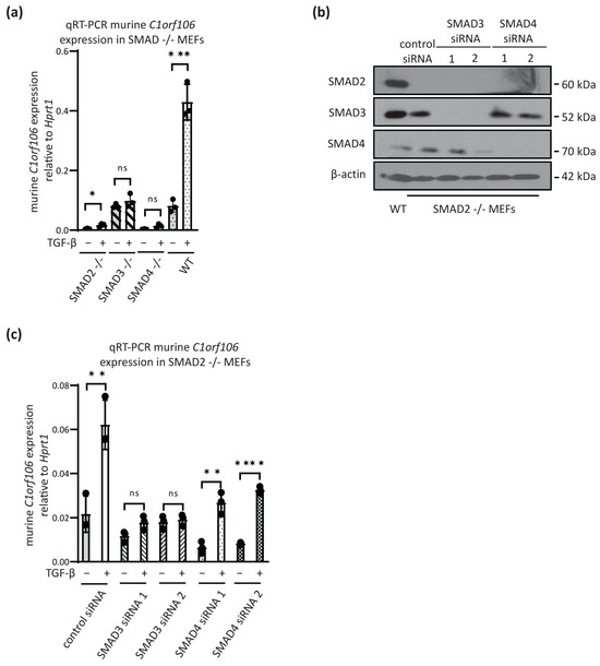
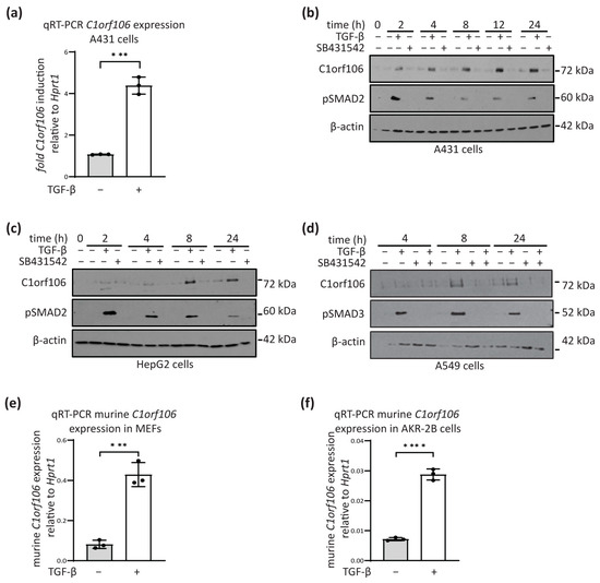
C1orf106 (INAVA) Is a SMAD3-Dependent TGF-β Target Gene That Promotes Clonogenicity and Correlates with Poor Prognosis in Breast Cancer
by Lauren S. Strathearn, Lindsay C. Spender, Christina Schoenherr, Susan Mason, Ruaridh Edwards, Karen Blyth and Gareth J. Inman
Cells 2024, 13(18), 1530; https://doi.org/10.3390/cells13181530 - 12 Sep 2024
Viewed by 1766
Abstract
Transforming Growth Factor-β (TGF-β) can have both tumour-promoting and tumour-suppressing activity in breast cancer. Elucidating the key downstream mediators of pro-tumorigenic TGF-β signalling in this context could potentially give rise to new therapeutic opportunities and/or identify biomarkers for anti-TGF-β directed therapy. Here, we [...] Read more.
Transforming Growth Factor-β (TGF-β) can have both tumour-promoting and tumour-suppressing activity in breast cancer. Elucidating the key downstream mediators of pro-tumorigenic TGF-β signalling in this context could potentially give rise to new therapeutic opportunities and/or identify biomarkers for anti-TGF-β directed therapy. Here, we identify C1orf106 (also known as innate immunity activator INAVA) as a novel TGF-β target gene which is induced in a SMAD3-dependent but SMAD2/SMAD4-independent manner in human and murine cell lines. C1orf106 expression positively correlates with tumourigenic or metastatic potential in human and murine breast cancer cell line models, respectively, and is required for enhanced migration and invasion in response to TGF-β stimulation. C1orf106 promoted self-renewal and colony formation in vitro and may promote tumour-initiating frequency in vivo. High C1orf106 mRNA expression correlates with markers of aggressiveness and poor prognosis in human breast cancer. Taken together, our findings indicate that C1orf106 may act as a tumour promoter in breast cancer. Full article
(This article belongs to the Section Cell Signaling)
Show Figures

Figure 1

16 pages, 733 KB  
Review
From Teeth to Therapy: A Review of Therapeutic Potential within the Secretome of Stem Cells from Human Exfoliated Deciduous Teeth
by Nurul Hafizah Mohd Nor, Nur Izzati Mansor, Mohd Izhar Ariff Mohd Kashim, Mohd Helmy Mokhtar and Farah Ayuni Mohd Hatta
Int. J. Mol. Sci. 2023, 24(14), 11763; https://doi.org/10.3390/ijms241411763 - 21 Jul 2023
Cited by 16 | Viewed by 6387
Abstract
Stem cells derived from human exfoliated deciduous teeth (SHED) have emerged as an alternative stem cell source for cell therapy and regenerative medicine because they are readily available, pose fewer ethical concerns, and have low immunogenicity and tumourigenicity. SHED offer a number of [...] Read more.
Stem cells derived from human exfoliated deciduous teeth (SHED) have emerged as an alternative stem cell source for cell therapy and regenerative medicine because they are readily available, pose fewer ethical concerns, and have low immunogenicity and tumourigenicity. SHED offer a number of advantages over other dental stem cells, including a high proliferation rate with the potential to differentiate into multiple developmental lineages. The therapeutic effects of SHED are mediated by multiple mechanisms, including immunomodulation, angiogenesis, neurogenesis, osteogenesis, and adipogenesis. In recent years, there is ample evidence that the mechanism of action of SHED is mainly due to its paracrine action, releasing a wide range of soluble factors such as cytokines, chemokines, and trophic factors (also known as ‘secretome’) into the local tissue microenvironment to promote tissue survival and recovery. This review provides an overview of the secretome derived from SHED and highlights the bioactive molecules involved in tissue regeneration and their potential applications in regenerative medicine. Full article
Show Figures

Figure 1

19 pages, 1784 KB  
Article
Generation of an Obese Diabetic Mouse Model upon Conditional Atrx Disruption
by Tiago Bordeira Gaspar, Tito Teles Jesus, Maria Teresa Azevedo, Sofia Macedo, Mariana Alves Soares, Rui Sousa Martins, Rúben Leite, Lia Rodrigues, Daniela Ferreira Rodrigues, Luís Cardoso, Inês Borges, Sule Canberk, Fátima Gärtner, Leandro Miranda-Alves, José Manuel Lopes, Paula Soares and João Vinagre
Cancers 2023, 15(11), 3018; https://doi.org/10.3390/cancers15113018 - 1 Jun 2023
Viewed by 2173
Abstract
Atrx loss was recently ascertained as insufficient to drive pancreatic neuroendocrine tumour (PanNET) formation in mice islets. We have identified a preponderant role of Atrx in the endocrine dysfunction in a Rip-Cre;AtrxKO genetically engineered mouse model (GEMM). To validate the impact of [...] Read more.
Atrx loss was recently ascertained as insufficient to drive pancreatic neuroendocrine tumour (PanNET) formation in mice islets. We have identified a preponderant role of Atrx in the endocrine dysfunction in a Rip-Cre;AtrxKO genetically engineered mouse model (GEMM). To validate the impact of a different Cre-driver line, we used similar methodologies and characterised the Pdx1-Cre;AtrxKO (P.AtrxKO) GEMM to search for PanNET formation and endocrine fitness disruption for a period of up to 24 months. Male and female mice presented different phenotypes. Compared to P.AtrxWT, P.AtrxHOM males were heavier during the entire study period, hyperglycaemic between 3 and 12 mo., and glucose intolerant only from 6 mo.; in contrast, P.AtrxHOM females started exhibiting increased weight gains later (after 6 mo.), but diabetes or glucose intolerance was detected by 3 mo. Overall, all studied mice were overweight or obese from early ages, which challenged the histopathological evaluation of the pancreas and liver, especially after 12 mo. Noteworthily, losing Atrx predisposed mice to an increase in intrapancreatic fatty infiltration (FI), peripancreatic fat deposition, and macrovesicular steatosis. As expected, no animal developed PanNETs. An obese diabetic GEMM of disrupted Atrx is presented as potentially useful for metabolic studies and as a putative candidate for inserting additional tumourigenic genetic events. Full article
(This article belongs to the Special Issue Pancreatic Neuroendocrine Tumors)
Show Figures

Figure 1

35 pages, 6767 KB  
Review
Dual Role of Fibroblasts Educated by Tumour in Cancer Behavior and Therapeutic Perspectives
by Belén Toledo, Manuel Picon-Ruiz, Juan Antonio Marchal and Macarena Perán
Int. J. Mol. Sci. 2022, 23(24), 15576; https://doi.org/10.3390/ijms232415576 - 8 Dec 2022
Cited by 28 | Viewed by 8398
Abstract
Tumours are complex systems with dynamic interactions between tumour cells, non-tumour cells, and extracellular components that comprise the tumour microenvironment (TME). The majority of TME’s cells are cancer-associated fibroblasts (CAFs), which are crucial in extracellular matrix (ECM) construction, tumour metabolism, immunology, adaptive chemoresistance, [...] Read more.
Tumours are complex systems with dynamic interactions between tumour cells, non-tumour cells, and extracellular components that comprise the tumour microenvironment (TME). The majority of TME’s cells are cancer-associated fibroblasts (CAFs), which are crucial in extracellular matrix (ECM) construction, tumour metabolism, immunology, adaptive chemoresistance, and tumour cell motility. CAF subtypes have been identified based on the expression of protein markers. CAFs may act as promoters or suppressors in tumour cells depending on a variety of factors, including cancer stage. Indeed, CAFs have been shown to promote tumour growth, survival and spread, and secretome changes, but they can also slow tumourigenesis at an early stage through mechanisms that are still poorly understood. Stromal–cancer interactions are governed by a variety of soluble factors that determine the outcome of the tumourigenic process. Cancer cells release factors that enhance the ability of fibroblasts to secrete multiple tumour-promoting chemokines, acting on malignant cells to promote proliferation, migration, and invasion. This crosstalk between CAFs and tumour cells has given new prominence to the stromal cells, from being considered as mere physical support to becoming key players in the tumour process. Here, we focus on the concept of cancer as a non-healing wound and the relevance of chronic inflammation to tumour initiation. In addition, we review CAFs heterogeneous origins and markers together with the potential therapeutic implications of CAFs “re-education” and/or targeting tumour progression inhibition. Full article
Show Figures

Figure 1

20 pages, 6654 KB  
Article
Characterisation of an Atrx Conditional Knockout Mouse Model: Atrx Loss Causes Endocrine Dysfunction Rather Than Pancreatic Neuroendocrine Tumour
by Tiago Bordeira Gaspar, Sofia Macedo, Ana Sá, Mariana Alves Soares, Daniela Ferreira Rodrigues, Mafalda Sousa, Nuno Mendes, Rui Sousa Martins, Luís Cardoso, Inês Borges, Sule Canberk, Fátima Gärtner, Leandro Miranda-Alves, Manuel Sobrinho-Simões, José Manuel Lopes, Paula Soares and João Vinagre
Cancers 2022, 14(16), 3865; https://doi.org/10.3390/cancers14163865 - 10 Aug 2022
Cited by 6 | Viewed by 4326
Abstract
ATRX is a chromatin remodeller that maintains telomere homeostasis. Loss of ATRX is described in approximately 10% of pancreatic neuroendocrine tumours (PanNETs) and associated with poorer prognostic features. Here, we present a genetically engineered mouse model (GEMM) addressing the role of Atrx loss [...] Read more.
ATRX is a chromatin remodeller that maintains telomere homeostasis. Loss of ATRX is described in approximately 10% of pancreatic neuroendocrine tumours (PanNETs) and associated with poorer prognostic features. Here, we present a genetically engineered mouse model (GEMM) addressing the role of Atrx loss (AtrxKO) in pancreatic β cells, evaluating a large cohort of ageing mice (for up to 24 months (mo.)). Atrx loss did not cause PanNET formation but rather resulted in worsening of ageing-related pancreatic inflammation and endocrine dysfunction in the first year of life. Histopathological evaluation highlighted an exacerbated prevalence and intensity of pancreatic inflammation, ageing features, and hepatic steatosis in AtrxKO mice. Homozygous floxed mice presented hyperglycaemia, increased weights, and glucose intolerance after 6 months, but alterations in insulinaemia were not detected. Floxed individuals presented an improper growth of their pancreatic endocrine fraction that may explain such an endocrine imbalance. A pilot study of BRACO-19 administration to AtrxKO mice resulted in telomere instability, reinforcing the involvement of Atrx in the maintenance of β cell telomere homeostasis. Thereby, a non-obese dysglycaemic GEMM of disrupted Atrx is here presented as potentially useful for metabolic studies and putative candidate for inserting additional tumourigenic genetic events. Full article
Show Figures

Graphical abstract

17 pages, 34538 KB  
Article
Epithelial-Mesenchymal Plasticity Induced by Discontinuous Exposure to TGFβ1 Promotes Tumour Growth
by Mafalda Santos, Marta Ferreira, Patrícia Oliveira, Nuno Mendes, Ana André, André F. Vieira, Joana B. Nunes, Joana Carvalho, Sara Rocha, Mafalda Azevedo, Daniel Ferreira, Inês Reis, João Vinagre, Joana Paredes, Alireza Heravi-Moussavi, Jorge Lima, Valdemar Máximo, Angela Burleigh, Calvin Roskelley, Fátima Carneiro, David Huntsman and Carla Oliveiraadd Show full author list remove Hide full author list
Biology 2022, 11(7), 1046; https://doi.org/10.3390/biology11071046 - 12 Jul 2022
Cited by 3 | Viewed by 3168
Abstract
Transitions between epithelial and mesenchymal cellular states (EMT/MET) contribute to cancer progression. We hypothesize that EMT followed by MET promotes cell population heterogeneity, favouring tumour growth. We developed an EMT model by on and off exposure of epithelial EpH4 cells (E-cells) to TGFβ1 [...] Read more.
Transitions between epithelial and mesenchymal cellular states (EMT/MET) contribute to cancer progression. We hypothesize that EMT followed by MET promotes cell population heterogeneity, favouring tumour growth. We developed an EMT model by on and off exposure of epithelial EpH4 cells (E-cells) to TGFβ1 that mimics phenotypic EMT (M-cells) and MET. We aimed at understanding whether phenotypic MET is accompanied by molecular and functional reversion back to epithelia by using RNA sequencing, immunofluorescence (IF), proliferation, wound healing, focus formation and mamosphere formation assays as well as cell xenografts in nude mice. Phenotypic reverted epithelial cells (RE-cells) obtained after MET induction presented epithelial morphologies and proliferation rates resembling E cells. However, the RE transcriptomic profile and IF staining of epithelial and mesenchymal markers revealed a uniquely heterogeneous mixture of cell subpopulations with a high self-renewal ability. RE cell heterogeneity was stably maintained for long periods after TGFβ1 removal both in vitro and in large tumours derived from the nude mice. Overall, we show that phenotypic reverted epithelial cells (RE cells) do not return to the molecular and functional epithelial state and present mesenchymal features related to aggressiveness and cellular heterogeneity that favour tumour growth in vivo. This work strengthens epithelial cell reprogramming and cellular heterogeneity fostered by inflammatory cues as a tumour growth-promoting factor in vivo. Full article
Show Figures

Figure 1

14 pages, 5926 KB  
Article
Long-Term Exposure to Decabromodiphenyl Ether Promotes the Proliferation and Tumourigenesis of Papillary Thyroid Carcinoma by Inhibiting TRß
by Xinpei Wang, Xiujie Cui, Qian Zhao, Feifei Sun, Ru Zhao, Tingting Feng, Shaofeng Sui, Bo Han and Zhiyan Liu
Cancers 2022, 14(11), 2772; https://doi.org/10.3390/cancers14112772 - 2 Jun 2022
Cited by 14 | Viewed by 2859
Abstract
Polybrominated diphenyl ethers (PBDEs) have been reported to possess endocrine-disrupting and tumour-promoting activity. However, the effects of long-term exposure to decabromodiphenyl ether (BDE209) on thyroid tumourigenesis of papillary thyroid carcinoma (PTC) and the underlying mechanisms remain poorly defined. In this study, functional assays [...] Read more.
Polybrominated diphenyl ethers (PBDEs) have been reported to possess endocrine-disrupting and tumour-promoting activity. However, the effects of long-term exposure to decabromodiphenyl ether (BDE209) on thyroid tumourigenesis of papillary thyroid carcinoma (PTC) and the underlying mechanisms remain poorly defined. In this study, functional assays in vitro and mouse models in vivo were used to evaluate the toxic effects of long-term exposure to environmental concentrations of BDE209 on the pathogenesis and progression of PTC. MTS, EdU and colony-forming assays confirmed the chronic toxicity of BDE209 on the proliferation of human normal follicular epithelial cell line (Nthy-ori 3-1) and PTC-derived cell lines (TPC-1 and BCPAP). Wound and Transwell assays showed that BDE209 exacerbated the aggressiveness of PTC cells. BDE209 significantly promoted cell proliferation during the S and G2/M phases of the cell cycle. Mechanistically, BDE209 altered the thyroid system by acting as a competitive inhibitor of thyroid receptor beta (TRß) expression and function, which was further proven by public databases and RNA-seq bioinformation analysis. Taken together, these results demonstrated that BDE209 has chronic toxicity and potential tumourigenic effects on the thyroid by inhibiting TRß. Full article
(This article belongs to the Special Issue Molecular Advances and Targeted Therapy in Asian Thyroid Practice)
Show Figures

Figure 1

19 pages, 4743 KB  
Article
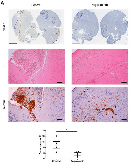
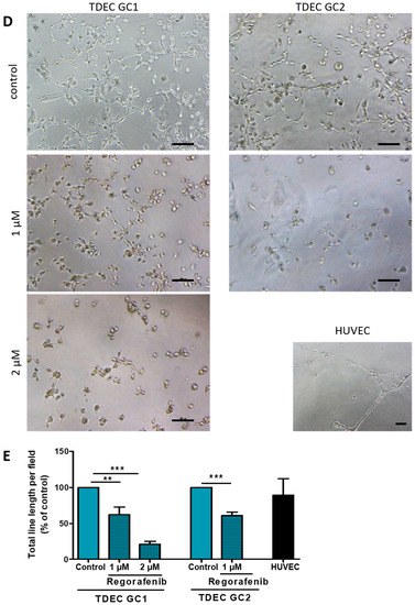
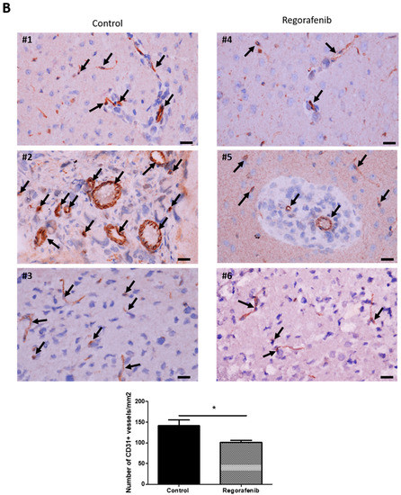
Impact of Regorafenib on Endothelial Transdifferentiation of Glioblastoma Stem-like Cells
by Pauline Deshors, Florent Arnauduc, Betty Boëlle, Elizabeth Cohen-Jonathan Moyal, Monique Courtade-Saïdi and Solène M. Evrard
Cancers 2022, 14(6), 1551; https://doi.org/10.3390/cancers14061551 - 18 Mar 2022
Cited by 11 | Viewed by 3122
Abstract
Glioblastomas (GBM) are aggressive brain tumours with a poor prognosis despite heavy therapy that combines surgical resection and radio-chemotherapy. The presence of a subpopulation of GBM stem cells (GSC) contributes to tumour aggressiveness, resistance and recurrence. Moreover, GBM are characterised by abnormal, abundant [...] Read more.
Glioblastomas (GBM) are aggressive brain tumours with a poor prognosis despite heavy therapy that combines surgical resection and radio-chemotherapy. The presence of a subpopulation of GBM stem cells (GSC) contributes to tumour aggressiveness, resistance and recurrence. Moreover, GBM are characterised by abnormal, abundant vascularisation. Previous studies have shown that GSC are directly involved in new vessel formation via their transdifferentiation into tumour-derived endothelial cells (TDEC) and that irradiation (IR) potentiates the pro-angiogenic capacity of TDEC via the Tie2 signalling pathway. We therefore investigated the impact of regorafenib, a multikinase inhibitor with anti-angiogenic and anti-tumourigenic activity, on GSC and TDEC obtained from irradiated GSC (TDEC IR+) or non-irradiated GSC (TDEC). Regorafenib significantly decreases GSC neurosphere formation in vitro and inhibits tumour formation in the orthotopic xenograft model. Regorafenib also inhibits transdifferentiation by decreasing CD31 expression, CD31+ cell count, pseudotube formation in vitro and the formation of functional blood vessels in vivo of TDEC and TDEC IR+. All of these results confirm that regorafenib clearly impacts GSC tumour formation and transdifferentiation and may therefore be a promising therapeutic option in combination with chemo/radiotherapy for the treatment of highly aggressive brain tumours. Full article
(This article belongs to the Section Tumor Microenvironment)
Show Figures

Figure 1

18 pages, 2144 KB  
Review
Breast Cancer Stem Cell Membrane Biomarkers: Therapy Targeting and Clinical Implications
by Inês Conde, Ana Sofia Ribeiro and Joana Paredes
Cells 2022, 11(6), 934; https://doi.org/10.3390/cells11060934 - 9 Mar 2022
Cited by 27 | Viewed by 7273
Abstract
Breast cancer is the most common malignancy affecting women worldwide. Importantly, there have been significant improvements in prevention, early diagnosis, and treatment options, which resulted in a significant decrease in breast cancer mortality rates. Nevertheless, the high rates of incidence combined with therapy [...] Read more.
Breast cancer is the most common malignancy affecting women worldwide. Importantly, there have been significant improvements in prevention, early diagnosis, and treatment options, which resulted in a significant decrease in breast cancer mortality rates. Nevertheless, the high rates of incidence combined with therapy resistance result in cancer relapse and metastasis, which still contributes to unacceptably high mortality of breast cancer patients. In this context, a small subpopulation of highly tumourigenic cancer cells within the tumour bulk, commonly designated as breast cancer stem cells (BCSCs), have been suggested as key elements in therapy resistance, which are responsible for breast cancer relapses and distant metastasis. Thus, improvements in BCSC-targeting therapies are crucial to tackling the metastatic progression and might allow therapy resistance to be overcome. However, the design of effective and specific BCSC-targeting therapies has been challenging since there is a lack of specific biomarkers for BCSCs, and the most common clinical approaches are designed for commonly altered BCSCs signalling pathways. Therefore, the search for a new class of BCSC biomarkers, such as the expression of membrane proteins with cancer stem cell potential, is an area of clinical relevance, once membrane proteins are accessible on the cell surface and easily recognized by specific antibodies. Here, we discuss the significance of BCSC membrane biomarkers as potential prognostic and therapeutic targets, reviewing the CSC-targeting therapies under clinical trials for breast cancer. Full article
Show Figures

Figure 1

32 pages, 2394 KB  
Review
CD44: A Multifunctional Mediator of Cancer Progression
by Malak Hassn Mesrati, Saiful Effendi Syafruddin, M. Aiman Mohtar and Amir Syahir
Biomolecules 2021, 11(12), 1850; https://doi.org/10.3390/biom11121850 - 9 Dec 2021
Cited by 369 | Viewed by 21187
Abstract
CD44, a non-kinase cell surface transmembrane glycoprotein, has been widely implicated as a cancer stem cell (CSC) marker in several cancers. Cells overexpressing CD44 possess several CSC traits, such as self-renewal and epithelial-mesenchymal transition (EMT) capability, as well as a resistance to chemo- [...] Read more.
CD44, a non-kinase cell surface transmembrane glycoprotein, has been widely implicated as a cancer stem cell (CSC) marker in several cancers. Cells overexpressing CD44 possess several CSC traits, such as self-renewal and epithelial-mesenchymal transition (EMT) capability, as well as a resistance to chemo- and radiotherapy. The CD44 gene regularly undergoes alternative splicing, resulting in the standard (CD44s) and variant (CD44v) isoforms. The interaction of such isoforms with ligands, particularly hyaluronic acid (HA), osteopontin (OPN) and matrix metalloproteinases (MMPs), drive numerous cancer-associated signalling. However, there are contradictory results regarding whether high or low CD44 expression is associated with worsening clinicopathological features, such as a higher tumour histological grade, advanced tumour stage and poorer survival rates. Nonetheless, high CD44 expression significantly contributes to enhanced tumourigenic mechanisms, such as cell proliferation, metastasis, invasion, migration and stemness; hence, CD44 is an important clinical target. This review summarises current research regarding the different CD44 isoform structures and their roles and functions in supporting tumourigenesis and discusses CD44 expression regulation, CD44-signalling pathways and interactions involved in cancer development. The clinical significance and prognostic value of CD44 and the potential of CD44 as a therapeutic target in cancer are also addressed. Full article
(This article belongs to the Special Issue Biomarkers in Cancer)
Show Figures

Figure 1

22 pages, 1475 KB  
Review
Histone Modification in NSCLC: Molecular Mechanisms and Therapeutic Targets
by Khuloud Bajbouj, Abeer Al-Ali, Rakhee K. Ramakrishnan, Maha Saber-Ayad and Qutayba Hamid
Int. J. Mol. Sci. 2021, 22(21), 11701; https://doi.org/10.3390/ijms222111701 - 28 Oct 2021
Cited by 137 | Viewed by 11709
Abstract
Lung cancer is the leading cause of cancer mortality in both genders, with non-small cell lung cancer (NSCLC) accounting for about 85% of all lung cancers. At the time of diagnosis, the tumour is usually locally advanced or metastatic, shaping a poor disease [...] Read more.
Lung cancer is the leading cause of cancer mortality in both genders, with non-small cell lung cancer (NSCLC) accounting for about 85% of all lung cancers. At the time of diagnosis, the tumour is usually locally advanced or metastatic, shaping a poor disease outcome. NSCLC includes adenocarcinoma, squamous cell carcinoma, and large cell lung carcinoma. Searching for novel therapeutic targets is mandated due to the modest effect of platinum-based therapy as well as the targeted therapies developed in the last decade. The latter is mainly due to the lack of mutation detection in around half of all NSCLC cases. New therapeutic modalities are also required to enhance the effect of immunotherapy in NSCLC. Identifying the molecular signature of NSCLC subtypes, including genetics and epigenetic variation, is crucial for selecting the appropriate therapy or combination of therapies. Epigenetic dysregulation has a key role in the tumourigenicity, tumour heterogeneity, and tumour resistance to conventional anti-cancer therapy. Epigenomic modulation is a potential therapeutic strategy in NSCLC that was suggested a long time ago and recently starting to attract further attention. Histone acetylation and deacetylation are the most frequently studied patterns of epigenetic modification. Several histone deacetylase (HDAC) inhibitors (HDIs), such as vorinostat and panobinostat, have shown promise in preclinical and clinical investigations on NSCLC. However, further research on HDIs in NSCLC is needed to assess their anti-tumour impact. Another modification, histone methylation, is one of the most well recognized patterns of histone modification. It can either promote or inhibit transcription at different gene loci, thus playing a rather complex role in lung cancer. Some histone methylation modifiers have demonstrated altered activities, suggesting their oncogenic or tumour-suppressive roles. In this review, patterns of histone modifications in NSCLC will be discussed, focusing on the molecular mechanisms of epigenetic modifications in tumour progression and metastasis, as well as in developing drug resistance. Then, we will explore the therapeutic targets emerging from studying the NSCLC epigenome, referring to the completed and ongoing clinical trials on those medications. Full article
(This article belongs to the Special Issue New Molecular Targets in Lung Cancer)
Show Figures

Graphical abstract

14 pages, 1726 KB  
Article
Reactivation of Multiple Fetal miRNAs in Lung Adenocarcinoma
by David E. Cohn, Mateus C. Barros-Filho, Brenda C. Minatel, Michelle E. Pewarchuk, Erin A. Marshall, Emily A. Vucic, Adam P. Sage, Nikita Telkar, Greg L. Stewart, Igor Jurisica, Patricia P. Reis, Wendy P. Robinson and Wan L. Lam
Cancers 2021, 13(11), 2686; https://doi.org/10.3390/cancers13112686 - 29 May 2021
Cited by 3 | Viewed by 3538
Abstract
MicroRNAs (miRNAs) play vital roles in the regulation of normal developmental pathways. However, cancer cells can co-opt these miRNAs, and the pathways that they regulate, to drive pro-tumourigenic phenotypes. Characterization of the miRNA transcriptomes of fetal organs is essential for identifying these oncofetal [...] Read more.
MicroRNAs (miRNAs) play vital roles in the regulation of normal developmental pathways. However, cancer cells can co-opt these miRNAs, and the pathways that they regulate, to drive pro-tumourigenic phenotypes. Characterization of the miRNA transcriptomes of fetal organs is essential for identifying these oncofetal miRNAs, but it has been limited by fetal sample availability. As oncofetal miRNAs are absent from healthy adult lungs, they represent ideal targets for developing diagnostic and therapeutic strategies. We conducted small RNA sequencing of a rare collection of 25 human fetal lung (FL) samples and compared them to two independent cohorts (n = 140, n = 427), each comprised of adult non-neoplastic lung (ANL) and lung adenocarcinoma (LUAD) samples. We identified 13 oncofetal miRNAs that were expressed in FL and LUAD but not in ANL. These oncofetal miRNAs are potential biomarkers for LUAD detection (AUC = 0.963). Five of these miRNAs are derived from the imprinted C14MC miRNA cluster at the 14q32 locus, which has been associated with cancer development and abnormal fetal and placental development. Additionally, we observed the pulmonary expression of 44 previously unannotated miRNAs. The sequencing of these fetal lung samples also provides a baseline resource against which aberrant samples can be compared. Full article
Show Figures

Graphical abstract

15 pages, 2631 KB  
Article
Inhibiting the P2X4 Receptor Suppresses Prostate Cancer Growth In Vitro and In Vivo, Suggesting a Potential Clinical Target
by Jiepei He, Yuhan Zhou, Hector M. Arredondo Carrera, Alexandria Sprules, Ramona Neagu, Sayyed Amin Zarkesh, Colby Eaton, Jian Luo, Alison Gartland and Ning Wang
Cells 2020, 9(11), 2511; https://doi.org/10.3390/cells9112511 - 20 Nov 2020
Cited by 30 | Viewed by 5171
Abstract
Prostate cancer (PCa) is the most frequently diagnosed cancer in men, causing considerable morbidity and mortality. The P2X4 receptor (P2X4R) is the most ubiquitously expressed P2X receptor in mammals and is positively associated with tumorigenesis in many cancer types. However, its involvement in [...] Read more.
Prostate cancer (PCa) is the most frequently diagnosed cancer in men, causing considerable morbidity and mortality. The P2X4 receptor (P2X4R) is the most ubiquitously expressed P2X receptor in mammals and is positively associated with tumorigenesis in many cancer types. However, its involvement in PCa progression is less understood. We hypothesized that P2X4R activity enhanced tumour formation by PCa cells. We showed that P2X4R was the most highly expressed, functional P2 receptor in these cells using quantitative reverse transcription PCR (RT-PCR) and a calcium influx assay. The effect of inhibiting P2X4R on PCa (PC3 and C4-2B4 cells) viability, proliferation, migration, invasion, and apoptosis were examined using the selective P2XR4 antagonists 5-BDBD and PSB-12062. The results demonstrated that inhibiting P2X4R impaired the growth and mobility of PCa cells but not apoptosis. In BALB/c immunocompromised nude mice inoculated with human PC3 cells subcutaneously, 5-BDBD showed anti-tumourigenic effects. Finally, a retrospective analysis of P2RX4 expression in clinical datasets (GDS1439, GDS1746, and GDS3289) suggested that P2X4R was positively associated with PCa malignancy. These studies suggest that P2X4R has a role in enhancing PCa tumour formation and is a clinically targetable candidate for which inhibitors are already available and have the potential to suppress disease progression. Full article
(This article belongs to the Special Issue Purine Signaling and Metabolism in Tumors)
Show Figures

Graphical abstract

Back to TopTop