Sign in to use this feature.

Years

Between: -

Subjects

remove_circle_outline
remove_circle_outline
remove_circle_outline
remove_circle_outline
remove_circle_outline

Journals

Article Types

Countries / Regions

Search Results (26)

Search Parameters:
Keywords = tumor-associated microglia/macrophages (TAMs)

Order results
Result details
Results per page
Select all
Export citation of selected articles as:
27 pages, 20279 KB  
Article
Novel Taxol-Derivative, STO-1, Induces Selective Anti-Tumor Immunity and Sustained Remission of Glioblastoma Without Triggering Autoimmune Reactions
by Shubhasmita Mohapatra, Adrian Guerrero, Neha Rahman, Khondoker Takia Zaman, Jing Wu, Callistus Onyeagba, Chanyue Hu, Matteo Pellegrini, Jayaram Vankudoth, Seiya Kitamura, Lauren O’Donnell, Youssef Zaim Wadghiri and Probal Banerjee
Cells 2025, 14(21), 1703; https://doi.org/10.3390/cells14211703 - 30 Oct 2025
Viewed by 1400
Abstract
Reprogramming of macrophages into the inflammatory state (also known as M1) is currently considered as an effective way of eliminating cancer cells, but systemic deployment of this strategy is likely to induce dangerous autoimmune reactions. Consequently, converting immunosuppressive M2-type macrophages into M1 systemically [...] Read more.
Reprogramming of macrophages into the inflammatory state (also known as M1) is currently considered as an effective way of eliminating cancer cells, but systemic deployment of this strategy is likely to induce dangerous autoimmune reactions. Consequently, converting immunosuppressive M2-type macrophages into M1 systemically is not a safe and effective therapeutic approach against cancer. Through cleavable covalent linking of curcumin to the chemotherapeutic agent Paclitaxel (Taxol), we have created a novel prodrug (STO-1) that, upon intravenous delivery, selectively reprograms tumor-associated microglia and macrophages (TAMs) and eliminates glioblastoma (GBM) without triggering autoimmunity. Demonstrating its therapeutic efficacy, prolonged treatment of six orthotopic GBM-bearing mice with STO-1 resulted in 67% long-term survival, with three surviving mice exhibiting complete tumor clearance and one displaying minimal residual disease, as confirmed by high-resolution ex vivo T2-weighted MRI 85 days after tumor inoculation. In contrast, the vehicle-treated mice displayed extensive intracranial tumors with edema and hemorrhage. Mechanistically, scRNA-seq analysis indicated induction of multiple M1-associated transcripts (ccrl2, cxcl9, ccr2, ccl5) consistent with robust TAMs reprogramming. In striking contrast to the M2⟶M1 reprogramming of TAMs, M1-type macrophages were suppressed in the spleens of STO-1-treated cancer-free mice. Therefore, STO-1 induces selective anti-tumor immunity and GBM elimination without triggering systemic autoimmune reactions. Full article
Show Figures

Figure 1

19 pages, 1400 KB  
Systematic Review
Targeting Macrophages in Glioblastoma: Current Therapies and Future Directions
by Giovanni Pennisi, Federico Valeri, Benedetta Burattini, Placido Bruzzaniti, Carmelo Lucio Sturiale, Andrea Talacchi, Fabio Papacci, Alessandro Olivi and Giuseppe Maria Della Pepa
Cancers 2025, 17(16), 2687; https://doi.org/10.3390/cancers17162687 - 18 Aug 2025
Cited by 6 | Viewed by 3053
Abstract
Glioblastoma (GBM) is an aggressive brain tumor characterized by an immunosuppressive tumor microenvironment (TME), which contributes to treatment resistance and disease progression. Background: Tumor-associated macrophages (TAMs), comprising both resident microglia and bone marrow–derived macrophages, play a central role in supporting tumor growth, [...] Read more.
Glioblastoma (GBM) is an aggressive brain tumor characterized by an immunosuppressive tumor microenvironment (TME), which contributes to treatment resistance and disease progression. Background: Tumor-associated macrophages (TAMs), comprising both resident microglia and bone marrow–derived macrophages, play a central role in supporting tumor growth, angiogenesis, and immune evasion. Most TAMs adopt an M2-like immunosuppressive phenotype, making them a promising target for immunomodulatory strategies in GBM. Method: According to PRISMA guidelines, we conducted a systematic literature review and recruited eligible studies focused on therapeutic approaches targeting TAMs in GBM, emphasizing mechanisms of action, efficacy, and challenges. Data extraction focused on therapeutic classes, outcomes, and TAM-related biomarkers. Results: We identified 30 studies meeting the inclusion criteria. These therapies are categorized into three main strategies: inhibition of TAM recruitment, enhancement of TAM-mediated phagocytosis, and reprogramming of TAMs. Combination strategies, including TAM-targeting with checkpoint inhibitors, nanoparticles, and oncolytic viruses, show synergistic effects in preclinical models. Conclusions: Targeting TAMs represents a multifaceted strategy for GBM treatment. Current evidence underscores the need for combination approaches integrating TAM modulation with existing standard-of-care therapies. Clinical translation remains limited due to challenges such as TAM heterogeneity, plasticity, immunosuppressive therapies, and restricted drug delivery across the blood–brain barrier. Future directions should highlight personalized treatments based on detailed TME profiling. Combining TAM-targeted therapies with agents modulating metabolic or immune pathways, and leveraging advanced delivery systems and spatial transcriptomics may improve efficacy. Full article
Show Figures

Figure 1

15 pages, 2893 KB  
Article
NRP1 and GFAP Expression in the Medulloblastoma Microenvironment: Implications for Angiogenesis and Tumor Progression
by Margarita Belem Santana-Bejarano, María Paulina Reyes-Mata, José de Jesús Guerrero-García, Daniel Ortuño-Sahagún and Marisol Godínez-Rubí
Cancers 2025, 17(15), 2417; https://doi.org/10.3390/cancers17152417 - 22 Jul 2025
Viewed by 1024
Abstract
Background/Objectives: Medulloblastoma (MB) is the second leading cause of cancer-related death in children. Its tumor microenvironment (TME) includes endothelial, glial, and immune cells that influence tumor architecture and progression. Neuropilin-1 (NRP1), a co-receptor for semaphorins and vascular endothelial growth factor (VEGF), is [...] Read more.
Background/Objectives: Medulloblastoma (MB) is the second leading cause of cancer-related death in children. Its tumor microenvironment (TME) includes endothelial, glial, and immune cells that influence tumor architecture and progression. Neuropilin-1 (NRP1), a co-receptor for semaphorins and vascular endothelial growth factor (VEGF), is expressed in various cell types during oncogenesis, yet its role in MB progression remains unclear. This study aimed to evaluate the expression and localization of NRP1 and glial fibrillary acidic protein (GFAP) in MB tissue. Methods: We analyzed MB tissue samples using immunohistochemistry, immunofluorescence, and quantitative PCR. Samples were stratified by molecular subgroup (WNT, SHH, non-WNT/non-SHH). We assessed NRP1 expression in tumor-associated microglia/macrophages (TAMs) and endothelial cells, as well as GFAP expression in astrocytes and tumor cells. Histopathological correlations and survival analyses were also conducted. Results: NRP1 was consistently expressed by TAMs across all MB molecular subgroups. Tumor vasculature showed strong endothelial NRP1 expression, while perivascular astrocytic coverage was frequently absent. Astrocytic processes exhibited spatial differences according to tumor histology. In SHH-MBs, a subset of tumor cells showed aberrant GFAP expression, which correlated with tumor recurrence or progression. Conclusions: NRP1 and GFAP display distinct expression patterns within the MB microenvironment, reflecting subgroup-specific biological behavior. Endothelial NRP1 positivity combined with limited vascular-astrocytic interaction and aberrant GFAP expression in SHH-MB may contribute to dysregulated angiogenesis and tumor progression. These findings warrant further investigation to explore their prognostic and therapeutic implications. Full article
(This article belongs to the Special Issue Cellular and Molecular Mechanisms of Malignant Nervous System Cancers)
Show Figures

Graphical abstract

16 pages, 1236 KB  
Communication
Chemoradiation-Altered Micromilieu of Glioblastoma Cells Particularly Impacts M1-like Macrophage Activation
by Mona Shojaei, Benjamin Frey, Florian Putz, Rainer Fietkau, Udo S. Gaipl and Anja Derer
Int. J. Mol. Sci. 2025, 26(14), 6574; https://doi.org/10.3390/ijms26146574 - 8 Jul 2025
Cited by 1 | Viewed by 1559
Abstract
Glioblastoma is a highly aggressive brain tumor with an overall poor prognosis due to its immunosuppressive tumor microenvironment (TME). Microglia and tumor-associated macrophages (TAMs) with pro-tumorigenic properties are dominant populations of immune cells in the glioblastoma TME. To date, several studies targeting TAMs [...] Read more.
Glioblastoma is a highly aggressive brain tumor with an overall poor prognosis due to its immunosuppressive tumor microenvironment (TME). Microglia and tumor-associated macrophages (TAMs) with pro-tumorigenic properties are dominant populations of immune cells in the glioblastoma TME. To date, several studies targeting TAMs to fight tumor progression in different tumor entities have been initiated. However, the impact of standard therapy schemes of glioblastoma cells on macrophage polarization, activation, and phagocytosis remains controversial. The same applies to the relevance of PD-1/PD-L1 blockade in the interaction between macrophages and tumor cells. Our study, therefore, investigated patient-oriented treatment of GLIOBLASTOMA by examining the phagocytic capacity of polarized M1- and M2-like macrophages using GL261-luc2 tumor cells as a preclinical model system. Additionally, we analyzed the expression of activation and immune checkpoint markers on these macrophage subtypes following contact with tumor cells and their microenvironment. These factors were also determined after PD-1 blockade was initiated. The analyses revealed that the immunoregulatory M2-like macrophages generally exhibited a higher phagocytosis rate than the pro-inflammatory M1-like macrophages; however, this was not influenced by the pretreatment of glioblastoma cells with chemo- or radiotherapy. This could not be improved by blocking the PD-1 receptor. Furthermore, there were no modulations in the expression of differentiation, activation, or immune checkpoint molecules of M1- and M2-like macrophages after cell-to-cell contact with glioblastoma cells. But the medium conditioned by tumor cells strongly altered M1-like macrophages toward a more activated state, whereas M2-like cells were only mildly influenced. This was further enhanced by tumor cell treatment, with the most prominent effect after irradiation. These results suggest that conventional GLIOBLASTOMA tumor cell treatment affects the immunogenic status of macrophage subtypes, which is relevant for enhancing the anti-tumor immune response in brain tumors. Full article
(This article belongs to the Special Issue The Role of Macrophages in Cancers)
Show Figures

Figure 1

33 pages, 3961 KB  
Review
TAMing Gliomas: Unraveling the Roles of Iba1 and CD163 in Glioblastoma
by Haneya Fuse, Yuqi Zheng, Islam Alzoubi and Manuel B. Graeber
Cancers 2025, 17(9), 1457; https://doi.org/10.3390/cancers17091457 - 26 Apr 2025
Viewed by 2703
Abstract
Gliomas, the most common type of primary brain tumor, are a significant cause of morbidity and mortality worldwide. Glioblastoma, a highly malignant subtype, is particularly common, aggressive, and resistant to treatment. The tumor microenvironment (TME) of gliomas, especially glioblastomas, is characterized by a [...] Read more.
Gliomas, the most common type of primary brain tumor, are a significant cause of morbidity and mortality worldwide. Glioblastoma, a highly malignant subtype, is particularly common, aggressive, and resistant to treatment. The tumor microenvironment (TME) of gliomas, especially glioblastomas, is characterized by a distinct presence of tumor-associated macrophages (TAMs), which densely infiltrate glioblastomas, a hallmark of these tumors. This macrophage population comprises both tissue-resident microglia as well as macrophages derived from the walls of blood vessels and the blood stream. Ionized calcium-binding adapter molecule 1 (Iba1) and CD163 are established cellular markers that enable the identification and functional characterization of these cells within the TME. This review provides an in-depth examination of the roles of Iba1 and CD163 in malignant gliomas, with a focus on TAM activation, migration, and immunomodulatory functions. Additionally, we will discuss how recent advances in AI-enhanced cell identification and visualization techniques have begun to transform the analysis of TAMs, promising unprecedented precision in their characterization and providing new insights into their roles within the TME. Iba1 and CD163 appear to have both unique and shared roles in glioma pathobiology, and both have the potential to be targeted through different molecular and cellular mechanisms. We discuss the therapeutic potential of Iba1 and CD163 based on available preclinical (experimental) and clinical (human tissue-based) evidence. Full article
(This article belongs to the Special Issue Advanced Research in Oncology in 2025)
Show Figures

Figure 1

16 pages, 1192 KB  
Article
Restriction of Zika Virus Replication in Human Monocyte-Derived Macrophages by Pro-Inflammatory (M1) Polarization
by Isabel Pagani, Silvia Ghezzi, Giulia Aimola, Paola Podini, Francesca Genova, Elisa Vicenzi and Guido Poli
Int. J. Mol. Sci. 2025, 26(3), 951; https://doi.org/10.3390/ijms26030951 - 23 Jan 2025
Cited by 3 | Viewed by 2341
Abstract
Zika virus (ZIKV), a member of the Flaviviridae family, is primarily transmitted through mosquito bites, but can also spread via sexual contact and from mother to fetus. While often asymptomatic, ZIKV can lead to severe neurological conditions, including microcephaly in fetuses and Guillain–Barré [...] Read more.
Zika virus (ZIKV), a member of the Flaviviridae family, is primarily transmitted through mosquito bites, but can also spread via sexual contact and from mother to fetus. While often asymptomatic, ZIKV can lead to severe neurological conditions, including microcephaly in fetuses and Guillain–Barré Syndrome in adults. ZIKV can infect placental macrophages and fetal microglia in vivo as well as human monocytes and monocyte-derived macrophages (MDMs) in vitro. Here, we observed that both human monocytes, and MDM particularly, supported ZIKV replication without evident cytopathicity, with virions accumulating in cytoplasmic vacuoles. We also investigated whether the cytokine-induced polarization of MDMs into M1 or M2 cells affected ZIKV replication. The stimulation of MDMs with pro-inflammatory cytokines (interferon-γ and tumor necrosis factor-α) polarized MDMs into M1 cells, significantly reducing ZIKV replication, akin to previous observations with a human immunodeficiency virus type-1 infection. In contrast, M2 polarization, induced by interleukin-4, did not affect ZIKV replication in MDMs. M1 polarization selectively reduced the expression of MERTK, a TAM family putative entry receptor, and increased the expression of several interferon-stimulated genes (ISGs) previously associated with the containment of ZIKV infection; of interest, ZIKV infection transiently boosted the expression of some ISGs in M1-MDMs. These findings suggest a dual mechanism of ZIKV restriction in M1-MDMs and highlight potential antiviral strategies targeting innate immune responses. Full article
(This article belongs to the Special Issue Virus–Host Interaction and Cell Restriction Mechanisms 2.0)
Show Figures

Figure 1

22 pages, 3302 KB  
Article
VISTA Emerges as a Promising Target against Immune Evasion Mechanisms in Medulloblastoma
by Natalia Muñoz Perez, Juliana M. Pensabene, Phillip M. Galbo, Negar Sadeghipour, Joanne Xiu, Kirsten Moziak, Rita M. Yazejian, Rachel L. Welch, W. Robert Bell, Soma Sengupta, Sonikpreet Aulakh, Charles G. Eberhart, David M. Loeb, Emad Eskandar, Deyou Zheng, Xingxing Zang and Allison M. Martin
Cancers 2024, 16(15), 2629; https://doi.org/10.3390/cancers16152629 - 24 Jul 2024
Cited by 4 | Viewed by 3409
Abstract
Background: Relapsed medulloblastoma (MB) poses a significant therapeutic challenge due to its highly immunosuppressive tumor microenvironment. Immune checkpoint inhibitors (ICIs) have struggled to mitigate this challenge, largely due to low T-cell infiltration and minimal PD-L1 expression. Identifying the mechanisms driving low T-cell infiltration [...] Read more.
Background: Relapsed medulloblastoma (MB) poses a significant therapeutic challenge due to its highly immunosuppressive tumor microenvironment. Immune checkpoint inhibitors (ICIs) have struggled to mitigate this challenge, largely due to low T-cell infiltration and minimal PD-L1 expression. Identifying the mechanisms driving low T-cell infiltration is crucial for developing more effective immunotherapies. Methods: We utilize a syngeneic mouse model to investigate the tumor immune microenvironment of MB and compare our findings to transcriptomic and proteomic data from human MB. Results: Flow cytometry reveals a notable presence of CD45hi/CD11bhi macrophage-like and CD45int/CD11bint microglia-like tumor-associated macrophages (TAMs), alongside regulatory T-cells (Tregs), expressing high levels of the inhibitory checkpoint molecule VISTA. Compared to sham control mice, the CD45hi/CD11bhi compartment significantly expands in tumor-bearing mice and exhibits a myeloid-specific signature composed of VISTA, CD80, PD-L1, CTLA-4, MHCII, CD40, and CD68. These findings are corroborated by proteomic and transcriptomic analyses of human MB samples. Immunohistochemistry highlights an abundance of VISTA-expressing myeloid cells clustering at the tumor–cerebellar border, while T-cells are scarce and express FOXP3. Additionally, tumor cells exhibit immunosuppressive properties, inhibiting CD4 T-cell proliferation in vitro. Identification of VISTA’s binding partner, VSIG8, on tumor cells, and its correlation with increased VISTA expression in human transcriptomic analyses suggests a potential therapeutic target. Conclusions: This study underscores the multifaceted mechanisms of immune evasion in MB and highlights the therapeutic potential of targeting the VISTA–VSIG axis to enhance anti-tumor responses. Full article
Show Figures

Figure 1

14 pages, 1295 KB  
Review
Pericytes Are Immunoregulatory Cells in Glioma Genesis and Progression
by Marta Martinez-Morga, Daniel Garrigos, Elena Rodriguez-Montero, Ana Pombero, Raquel Garcia-Lopez and Salvador Martinez
Int. J. Mol. Sci. 2024, 25(10), 5072; https://doi.org/10.3390/ijms25105072 - 7 May 2024
Cited by 8 | Viewed by 3008
Abstract
Vascular co-option is a consequence of the direct interaction between perivascular cells, known as pericytes (PCs), and glioblastoma multiforme (GBM) cells (GBMcs). This process is essential for inducing changes in the pericytes’ anti-tumoral and immunoreactive phenotypes. Starting from the initial stages of carcinogenesis [...] Read more.
Vascular co-option is a consequence of the direct interaction between perivascular cells, known as pericytes (PCs), and glioblastoma multiforme (GBM) cells (GBMcs). This process is essential for inducing changes in the pericytes’ anti-tumoral and immunoreactive phenotypes. Starting from the initial stages of carcinogenesis in GBM, PCs conditioned by GBMcs undergo proliferation, acquire a pro-tumoral and immunosuppressive phenotype by expressing and secreting immunosuppressive molecules, and significantly hinder the activation of T cells, thereby facilitating tumor growth. Inhibiting the pericyte (PC) conditioning mechanisms in the GBM tumor microenvironment (TME) results in immunological activation and tumor disappearance. This underscores the pivotal role of PCs as a key cell in the TME, responsible for tumor-induced immunosuppression and enabling GBM cells to evade the immune system. Other cells within the TME, such as tumor-associated macrophages (TAMs) and microglia, have also been identified as contributors to this immunomodulation. In this paper, we will review the role of these three cell types in the immunosuppressive properties of the TME. Our conclusion is that the cellular heterogeneity of immunocompetent cells within the TME may lead to the misinterpretation of cellular lineage identification due to different reactive stages and the identification of PCs as TAMs. Consequently, novel therapies could be developed to disrupt GBM-PC interactions and/or PC conditioning through vascular co-option, thereby exposing GBMcs to the immune system. Full article
(This article belongs to the Special Issue Glioblastoma: State of the Art and Future Trends)
Show Figures

Figure 1

18 pages, 3544 KB  
Review
Small Molecule Immunomodulators as Next-Generation Therapeutics for Glioblastoma
by Somaya A. Abdel-Rahman and Moustafa Gabr
Cancers 2024, 16(2), 435; https://doi.org/10.3390/cancers16020435 - 19 Jan 2024
Cited by 9 | Viewed by 4412
Abstract
Glioblastoma (GBM), the most aggressive astrocytic glioma, remains a therapeutic challenge despite multimodal approaches. Immunotherapy holds promise, but its efficacy is hindered by the highly immunosuppressive GBM microenvironment. This review underscores the urgent need to comprehend the intricate interactions between glioma and immune [...] Read more.
Glioblastoma (GBM), the most aggressive astrocytic glioma, remains a therapeutic challenge despite multimodal approaches. Immunotherapy holds promise, but its efficacy is hindered by the highly immunosuppressive GBM microenvironment. This review underscores the urgent need to comprehend the intricate interactions between glioma and immune cells, shaping the immunosuppressive tumor microenvironment (TME) in GBM. Immunotherapeutic advancements have shown limited success, prompting exploration of immunomodulatory approaches targeting tumor-associated macrophages (TAMs) and microglia, constituting a substantial portion of the GBM TME. Converting protumor M2-like TAMs to antitumor M1-like phenotypes emerges as a potential therapeutic strategy for GBM. The blood–brain barrier (BBB) poses an additional challenge to successful immunotherapy, restricting drug delivery to GBM TME. Research efforts to enhance BBB permeability have mainly focused on small molecules, which can traverse the BBB more effectively than biologics. Despite over 200 clinical trials for GBM, studies on small molecule immunomodulators within the GBM TME are scarce. Developing small molecules with optimal brain penetration and selectivity against immunomodulatory pathways presents a promising avenue for combination therapies in GBM. This comprehensive review discusses various immunomodulatory pathways in GBM progression with a focus on immune checkpoints and TAM-related targets. The exploration of such molecules, with the capacity to selectively target key immunomodulatory pathways and penetrate the BBB, holds the key to unlocking new combination therapy approaches for GBM. Full article
(This article belongs to the Special Issue Research on Targeted Drugs in Cancer)
Show Figures

Figure 1

19 pages, 737 KB  
Review
Comparative Insight into Microglia/Macrophages-Associated Pathways in Glioblastoma and Alzheimer’s Disease
by Jian Shi and Shiwei Huang
Int. J. Mol. Sci. 2024, 25(1), 16; https://doi.org/10.3390/ijms25010016 - 19 Dec 2023
Cited by 17 | Viewed by 4758
Abstract
Microglia and macrophages are pivotal to the brain’s innate immune response and have garnered considerable attention in the context of glioblastoma (GBM) and Alzheimer’s disease (AD) research. This review delineates the complex roles of these cells within the neuropathological landscape, focusing on a [...] Read more.
Microglia and macrophages are pivotal to the brain’s innate immune response and have garnered considerable attention in the context of glioblastoma (GBM) and Alzheimer’s disease (AD) research. This review delineates the complex roles of these cells within the neuropathological landscape, focusing on a range of signaling pathways—namely, NF-κB, microRNAs (miRNAs), and TREM2—that regulate the behavior of tumor-associated macrophages (TAMs) in GBM and disease-associated microglia (DAMs) in AD. These pathways are critical to the processes of neuroinflammation, angiogenesis, and apoptosis, which are hallmarks of GBM and AD. We concentrate on the multifaceted regulation of TAMs by NF-κB signaling in GBM, the influence of TREM2 on DAMs’ responses to amyloid-beta deposition, and the modulation of both TAMs and DAMs by GBM- and AD-related miRNAs. Incorporating recent advancements in molecular biology, immunology, and AI techniques, through a detailed exploration of these molecular mechanisms, we aim to shed light on their distinct and overlapping regulatory functions in GBM and AD. The review culminates with a discussion on how insights into NF-κB, miRNAs, and TREM2 signaling may inform novel therapeutic approaches targeting microglia and macrophages in these neurodegenerative and neoplastic conditions. This comparative analysis underscores the potential for new, targeted treatments, offering a roadmap for future research aimed at mitigating the progression of these complex diseases. Full article
(This article belongs to the Special Issue Biomechanics and Molecular Research on Glioblastoma)
Show Figures

Figure 1

24 pages, 2414 KB  
Review
Exploring Monocytes-Macrophages in Immune Microenvironment of Glioblastoma for the Design of Novel Therapeutic Strategies
by Matías Daniel Caverzán, Lucía Beaugé, Paula Martina Oliveda, Bruno Cesca González, Eugenia Micaela Bühler and Luis Exequiel Ibarra
Brain Sci. 2023, 13(4), 542; https://doi.org/10.3390/brainsci13040542 - 24 Mar 2023
Cited by 27 | Viewed by 6469
Abstract
Gliomas are primary malignant brain tumors. These tumors seem to be more and more frequent, not only because of a true increase in their incidence, but also due to the increase in life expectancy of the general population. Among gliomas, malignant gliomas and [...] Read more.
Gliomas are primary malignant brain tumors. These tumors seem to be more and more frequent, not only because of a true increase in their incidence, but also due to the increase in life expectancy of the general population. Among gliomas, malignant gliomas and more specifically glioblastomas (GBM) are a challenge in their diagnosis and treatment. There are few effective therapies for these tumors, and patients with GBM fare poorly, even after aggressive surgery, chemotherapy, and radiation. Over the last decade, it is now appreciated that these tumors are composed of numerous distinct tumoral and non-tumoral cell populations, which could each influence the overall tumor biology and response to therapies. Monocytes have been proved to actively participate in tumor growth, giving rise to the support of tumor-associated macrophages (TAMs). In GBM, TAMs represent up to one half of the tumor mass cells, including both infiltrating macrophages and resident brain microglia. Infiltrating macrophages/monocytes constituted ~ 85% of the total TAM population, they have immune functions, and they can release a wide array of growth factors and cytokines in response to those factors produced by tumor and non-tumor cells from the tumor microenvironment (TME). A brief review of the literature shows that this cell population has been increasingly studied in GBM TME to understand its role in tumor progression and therapeutic resistance. Through the knowledge of its biology and protumoral function, the development of therapeutic strategies that employ their recruitment as well as the modulation of their immunological phenotype, and even the eradication of the cell population, can be harnessed for therapeutic benefit. This revision aims to summarize GBM TME and localization in tumor niches with special focus on TAM population, its origin and functions in tumor progression and resistance to conventional and experimental GBM treatments. Moreover, recent advances on the development of TAM cell targeting and new cellular therapeutic strategies based on monocyte/macrophages recruitment to eradicate GBM are discussed as complementary therapeutics. Full article
Show Figures

Figure 1

11 pages, 2555 KB  
Article
The Chemokine Receptor CCR1 Mediates Microglia Stimulated Glioma Invasion
by Nazende Zeren, Zobia Afzal, Sara Morgan, Gregory Marshall, Maithrayee Uppiliappan, James Merritt and Salvatore J. Coniglio
Int. J. Mol. Sci. 2023, 24(6), 5136; https://doi.org/10.3390/ijms24065136 - 7 Mar 2023
Cited by 15 | Viewed by 4685
Abstract
Glioblastoma multiforme (GBM) is the most aggressive form of adult brain tumor which is highly resistant to conventional treatment and therapy. Glioma cells are highly motile resulting in infiltrative tumors with poorly defined borders. Another hallmark of GBM is a high degree of [...] Read more.
Glioblastoma multiforme (GBM) is the most aggressive form of adult brain tumor which is highly resistant to conventional treatment and therapy. Glioma cells are highly motile resulting in infiltrative tumors with poorly defined borders. Another hallmark of GBM is a high degree of tumor macrophage/microglia infiltration. The level of these tumor-associated macrophages/microglia (TAMs) correlates with higher malignancy and poorer prognosis. We previously demonstrated that inhibition of TAM infiltration into glioma tumors with the CSF-1R antagonist pexidartinib (PLX3397) can inhibit glioma cell invasion in-vitro and in-vivo. In this study, we demonstrate an important role for the chemokine receptor CCR1 in mediating microglia/TAM stimulated glioma invasion. Using two structurally distinct CCR1 antagonists, including a novel inhibitor “MG-1-5”, we were able to block microglial activated GL261 glioma cell invasion in a dose dependent manner. Interestingly, treatment of a murine microglia cell line with glioma conditioned media resulted in a strong induction of CCR1 gene and protein expression. This induction was attenuated by inhibition of CSF-1R. In addition, glioma conditioned media treatment of microglia resulted in a rapid upregulation of gene expression of several CCR1 ligands including CCL3, CCL5, CCL6 and CCL9. These data support the existence of tumor stimulated autocrine loop within TAMs which ultimately mediates tumor cell invasion. Full article
(This article belongs to the Special Issue Macrophages in the Glioblastoma Tumor Microenvironment)
Show Figures

Figure 1

15 pages, 1269 KB  
Review
Why Don’t the Mutant Cells That Evade DNA Repair Cause Cancer More Frequently? Importance of the Innate Immune System in the Tumor Microenvironment
by Shubhasmita Mohapatra, Jared Cafiero, Khosrow Kashfi, Parag Mehta and Probal Banerjee
Int. J. Mol. Sci. 2023, 24(5), 5026; https://doi.org/10.3390/ijms24055026 - 6 Mar 2023
Cited by 5 | Viewed by 4128
Abstract
The standard of care for most malignant solid tumors still involves tumor resection followed by chemo- and radiation therapy, hoping to eliminate the residual tumor cells. This strategy has been successful in extending the life of many cancer patients. Still, for primary glioblastoma [...] Read more.
The standard of care for most malignant solid tumors still involves tumor resection followed by chemo- and radiation therapy, hoping to eliminate the residual tumor cells. This strategy has been successful in extending the life of many cancer patients. Still, for primary glioblastoma (GBM), it has not controlled recurrence or increased the life expectancies of patients. Amid such disappointment, attempts to design therapies using the cells in the tumor microenvironment (TME) have gained ground. Such “immunotherapies” have so far overwhelmingly used genetic modifications of Tc cells (Car-T cell therapy) or blocking of proteins (PD-1 or PD-L1) that inhibit Tc-cell-mediated cancer cell elimination. Despite such advances, GBM has remained a “Kiss of Death” for most patients. Although the use of innate immune cells, such as the microglia, macrophages, and natural killer (NK) cells, has been considered in designing therapies for cancers, such attempts have not reached the clinic yet. We have reported a series of preclinical studies highlighting strategies to “re-educate” GBM-associated microglia and macrophages (TAMs) so that they assume a tumoricidal status. Such cells then secrete chemokines to recruit activated, GBM-eliminating NK cells and cause the rescue of 50–60% GBM mice in a syngeneic model of GBM. This review discusses a more fundamental question that most biochemists harbor: “since we are generating mutant cells in our body all the time, why don’t we get cancer more often?” The review visits publications addressing this question and discusses some published strategies for re-educating the TAMs to take on the “sentry” role they initially maintained in the absence of cancer. Full article
(This article belongs to the Special Issue Macrophages in the Glioblastoma Tumor Microenvironment)
Show Figures

Figure 1

23 pages, 2986 KB  
Article
Sphingosine-1-Phosphate Recruits Macrophages and Microglia and Induces a Pro-Tumorigenic Phenotype That Favors Glioma Progression
by Lavinia Arseni, Rakesh Sharma, Norman Mack, Deepthi Nagalla, Sibylle Ohl, Thomas Hielscher, Mahak Singhal, Robert Pilz, Hellmut Augustin, Roger Sandhoff, Christel Herold-Mende, Björn Tews, Peter Lichter and Martina Seiffert
Cancers 2023, 15(2), 479; https://doi.org/10.3390/cancers15020479 - 12 Jan 2023
Cited by 17 | Viewed by 4284
Abstract
Glioblastoma is the most aggressive brain tumor in adults. Treatment failure is predominantly caused by its high invasiveness and its ability to induce a supportive microenvironment. As part of this, a major role for tumor-associated macrophages/microglia (TAMs) in glioblastoma development was recognized. Phospholipids [...] Read more.
Glioblastoma is the most aggressive brain tumor in adults. Treatment failure is predominantly caused by its high invasiveness and its ability to induce a supportive microenvironment. As part of this, a major role for tumor-associated macrophages/microglia (TAMs) in glioblastoma development was recognized. Phospholipids are important players in various fundamental biological processes, including tumor–stroma crosstalk, and the bioactive lipid sphingosine-1-phosphate (S1P) has been linked to glioblastoma cell proliferation, invasion, and survival. Despite the urgent need for better therapeutic approaches, novel strategies targeting sphingolipids in glioblastoma are still poorly explored. Here, we showed that higher amounts of S1P secreted by glioma cells are responsible for an active recruitment of TAMs, mediated by S1P receptor (S1PR) signaling through the modulation of Rac1/RhoA. This resulted in increased infiltration of TAMs in the tumor, which, in turn, triggered their pro-tumorigenic phenotype through the inhibition of NFkB-mediated inflammation. Gene set enrichment analyses showed that such an anti-inflammatory microenvironment correlated with shorter survival of glioblastoma patients. Inhibition of S1P restored a pro-inflammatory phenotype in TAMs and resulted in increased survival of tumor-bearing mice. Taken together, our results establish a crucial role for S1P in fine-tuning the crosstalk between glioma and infiltrating TAMs, thus pointing to the S1P–S1PR axis as an attractive target for glioma treatment. Full article
(This article belongs to the Special Issue Management of Glioblastomas)
Show Figures

Graphical abstract

16 pages, 3968 KB  
Article
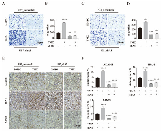
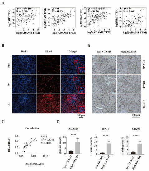
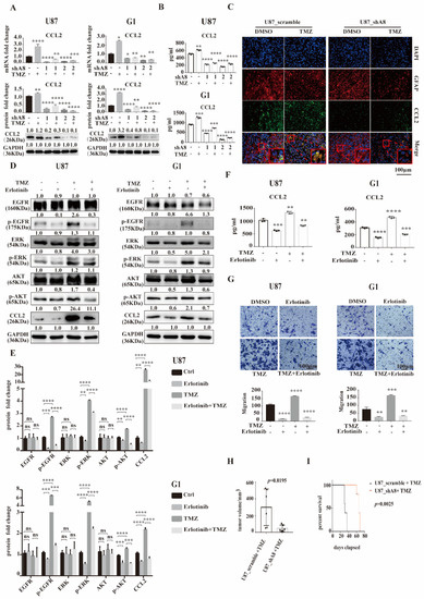
The GBM Tumor Microenvironment as a Modulator of Therapy Response: ADAM8 Causes Tumor Infiltration of Tams through HB-EGF/EGFR-Mediated CCL2 Expression and Overcomes TMZ Chemosensitization in Glioblastoma
by Xiaojin Liu, Yimin Huang, Yiwei Qi, Shiqiang Wu, Feng Hu, Junwen Wang, Kai Shu, Huaqiu Zhang, Jörg W. Bartsch, Christopher Nimsky, Fangyong Dong and Ting Lei
Cancers 2022, 14(19), 4910; https://doi.org/10.3390/cancers14194910 - 7 Oct 2022
Cited by 11 | Viewed by 3736
Abstract
Standard chemotherapy of Glioblastoma multiforme (GBM) using temozolomide (TMZ) frequently fails due to acquired chemoresistance. Tumor-associated macrophages and microglia (TAMs) as major immune cell population in the tumor microenvironment are potential modulators of TMZ response. However; little is known about how TAMs participate [...] Read more.
Standard chemotherapy of Glioblastoma multiforme (GBM) using temozolomide (TMZ) frequently fails due to acquired chemoresistance. Tumor-associated macrophages and microglia (TAMs) as major immune cell population in the tumor microenvironment are potential modulators of TMZ response. However; little is known about how TAMs participate in TMZ induced chemoresistance. Members of the metzincin superfamily such as Matrix Metalloproteases (MMPs) and A Disintegrin and Metalloprotease (ADAM) proteases are important mediators of cellular communication in the tumor microenvironment. A qPCR screening was performed to identify potential targets within the ADAM and MMP family members in GBM cells. In co-culture with macrophages ADAM8 was the only signature gene up-regulated in GBM cells induced by macrophages under TMZ treatment. The relationship between ADAM8 expression and TAM infiltration in GBM was determined in a patient cohort by qPCR; IF; and IHC staining and TCGA data analysis. Moreover; RNA-seq was carried out to identify the potential targets regulated by ADAM8. CCL2 expression levels were determined by qPCR; Western blot; IF; and ELISA. Utilizing qPCR; IF; and IHC staining; we observed a positive relationship between ADAM8 expression and TAMs infiltration level in GBM patient tissues. Furthermore; ADAM8 induced TAMs recruitment in vitro and in vivo. Mechanistically; we revealed that ADAM8 activated HB-EGF/EGFR signaling and subsequently up-regulated production of CCL2 in GBM cells in the presence of TMZ treatment; promoting TAMs recruitment; which further induced ADAM8 expression in GBM cells to mediate TMZ chemoresistance. Thus; we revealed an ADAM8 dependent positive feedback loop between TAMs and GBM cells under TMZ treatment which involves CCL2 and EGFR signaling to cause TMZ resistance in GBM. Full article
Show Figures

Graphical abstract

Back to TopTop