Sign in to use this feature.

Years

Between: -

Subjects

remove_circle_outline
remove_circle_outline
remove_circle_outline
remove_circle_outline
remove_circle_outline
remove_circle_outline
remove_circle_outline
remove_circle_outline
remove_circle_outline

Journals

remove_circle_outline
remove_circle_outline
remove_circle_outline
remove_circle_outline
remove_circle_outline
remove_circle_outline
remove_circle_outline
remove_circle_outline
remove_circle_outline
remove_circle_outline

Article Types

Countries / Regions

remove_circle_outline
remove_circle_outline
remove_circle_outline
remove_circle_outline
remove_circle_outline

Search Results (1,760)

Search Parameters:
Keywords = tumor–immune cell interactions

Order results
Result details
Results per page
Select all
Export citation of selected articles as:
27 pages, 1352 KB  
Review
Hematopoietic Niche Hijacking in Bone Metastases: Roles of Megakaryocytes, Erythroid Lineage Cells, and Perivascular Stromal Subsets
by Abdul Rahman Alkhatib, Youssef Elshimy, Bilal Atassi and Khalid Said Mohammad
Biomedicines 2026, 14(1), 161; https://doi.org/10.3390/biomedicines14010161 - 12 Jan 2026
Abstract
Bone metastases mark a critical and often terminal phase in cancer progression, where disseminated tumor cells (DTCs) manage to infiltrate and exploit the complex microenvironments of the bone marrow. While most current therapies focus on the well-known late-stage “vicious cycle” of osteolysis, they [...] Read more.
Bone metastases mark a critical and often terminal phase in cancer progression, where disseminated tumor cells (DTCs) manage to infiltrate and exploit the complex microenvironments of the bone marrow. While most current therapies focus on the well-known late-stage “vicious cycle” of osteolysis, they often overlook the earlier stages, namely, tumor cell colonization and dormancy. During these early phases, cancer cells co-opt hematopoietic stem cell (HSC) niches, using them as sanctuaries for long-term survival. In this review, we bring together emerging insights that highlight a trio of underappreciated cellular players in this metastatic takeover: megakaryocytes, erythroid lineage cells, and perivascular stromal subsets. Far from being passive bystanders, these cells actively shape the metastatic niche. For instance, megakaryocytes and platelets go beyond their role in transport; they orchestrate immune evasion and dormancy through mechanisms such as transforming growth factor-β1 (TGF-β1) signaling and the physical shielding of tumor cells. In parallel, we uncover a distinct “erythroid-immune” axis: here, stress-induced CD71+ erythroid progenitors suppress T-cell responses via arginase-mediated nutrient depletion and checkpoint engagement, forming a potent metabolic barrier against immune attack. Furthermore, leptin receptor–positive (LepR+) perivascular stromal cells emerge as key structural players. These stromal subsets not only act as anchoring points for DTCs but also maintain them in protective vascular zones via CXCL12 chemokine gradients. Altogether, these findings reveal that the metastatic bone marrow niche is not static; it is a highly dynamic, multi-lineage ecosystem. By mapping these intricate cellular interactions, we argue for a paradigm shift: targeting these early and cooperative crosstalk, whether through glycoprotein-A repetitions predominant (GARP) blockade, metabolic reprogramming, or other niche-disruptive strategies, could unlock new therapeutic avenues and prevent metastatic relapse at its root. Full article
(This article belongs to the Section Cell Biology and Pathology)
Show Figures

Graphical abstract

22 pages, 6253 KB  
Review
Lung Cancer in Never-Smokers: Risk Factors, Driver Mutations, and Therapeutic Advances
by Po-Ming Chen, Yu-Han Huang and Chia-Ying Li
Diagnostics 2026, 16(2), 245; https://doi.org/10.3390/diagnostics16020245 - 12 Jan 2026
Abstract
Background and Objectives: Lung cancer in never-smokers (LCINS) has become a major global health concern, ranking as the fifth leading cause of cancer-related mortality. Unlike smoking-related lung cancer, LCINS arises from complex interactions between environmental carcinogens and distinct genomic alterations. This review [...] Read more.
Background and Objectives: Lung cancer in never-smokers (LCINS) has become a major global health concern, ranking as the fifth leading cause of cancer-related mortality. Unlike smoking-related lung cancer, LCINS arises from complex interactions between environmental carcinogens and distinct genomic alterations. This review summarizes current evidence on environmental risks, molecular features, and therapeutic progress shaping lung cancer management. Methods: A narrative review was conducted to examine risk factors for lung cancer in non-smokers. Studies reporting driver mutations in never-smokers and smokers were identified across major lung cancer histological subtypes, including small-cell lung cancer (SCLC), lung adenocarcinoma (LUAD), squamous cell carcinoma (SCC), and large-cell carcinoma (LCC). In addition, PubMed was searched for phase III trials and studies on targeted therapies related to driver mutations published between 2016 and 2025. Results: Environmental factors such as cooking oil fumes, radon, asbestos, arsenic, and fine particulate matter (PM2.5) are strongly associated with LCINS through oxidative stress, DNA damage, and chronic inflammation. EGFR, PIK3CA, OS9, MET, and STK11 mutations are characteristic of never-smokers, in contrast to TP53 mutations, which are more common in smokers. Recent advances in targeted therapy and immunotherapy have improved survival and quality of life, emphasizing the importance of molecular profiling for treatment selection. Conclusions: LCINS represents a distinct clinical and molecular entity shaped by complex interactions between environmental exposures and genetic susceptibility. Genetic alterations promote tumor immune evasion, facilitating cancer development and progression. Continued advances in air quality control, molecular diagnostics, and precision therapies are essential for prevention, early detection, and reduction of the global disease burden. Full article
(This article belongs to the Special Issue Lung Cancer: Screening, Diagnosis and Management: 2nd Edition)
Show Figures

Figure 1

17 pages, 580 KB  
Review
MHC Class II and Beyond: Complex Role of CD74 in Cancer
by Joanna Bandola-Simon and Paul A. Roche
Cells 2026, 15(2), 128; https://doi.org/10.3390/cells15020128 - 11 Jan 2026
Viewed by 47
Abstract
Invariant chain, also known as CD74 when expressed on the plasma membrane, is classically recognized for its role in Major Histocompatibility Complex class II molecule assembly, trafficking, and peptide loading in professional antigen presenting cells. However, recent studies implicate CD74 as a broader [...] Read more.
Invariant chain, also known as CD74 when expressed on the plasma membrane, is classically recognized for its role in Major Histocompatibility Complex class II molecule assembly, trafficking, and peptide loading in professional antigen presenting cells. However, recent studies implicate CD74 as a broader regulator of tumor–immune interactions, modulating antigen presentation, cytokine signaling, and immune evasion across diverse cancers. This review synthesizes emerging evidence that CD74 functions as a “master regulator” of antigen presentation in cancer, integrating its canonical chaperone role with its noncanonical role in transcription regulation and in signaling via macrophage migration inhibitory factor. We explore how tumor microenvironmental contexts redefine CD74 biology, influencing antitumor immunity and therapeutic outcomes. Full article
Show Figures

Graphical abstract

19 pages, 1559 KB  
Review
Dysbiosis-Mediated Regulation of Stem Cells the First Hit for Cancer Generation
by Ciro Gargiulo-Isacco, Van Hung Pham, Kieu C. D. Nguyen, Toai C. Tran, Sergey K. Aityan, Raffaele Del Prete, Emilio Jirillo and Luigi Santacroce
Int. J. Mol. Sci. 2026, 27(2), 628; https://doi.org/10.3390/ijms27020628 - 8 Jan 2026
Viewed by 111
Abstract
Human microbiota, a complex consortium of microorganisms co-evolved with the host, profoundly influences tissue development, immune regulation, and disease progression. Growing evidence shows that microbial metabolites and signaling molecules modulate key stem cell pathways—such as Hedgehog, Wnt/β-catenin, and Notch—thereby reprogramming [...] Read more.
Human microbiota, a complex consortium of microorganisms co-evolved with the host, profoundly influences tissue development, immune regulation, and disease progression. Growing evidence shows that microbial metabolites and signaling molecules modulate key stem cell pathways—such as Hedgehog, Wnt/β-catenin, and Notch—thereby reprogramming stem cell fate toward tumor-suppressive or tumor-promoting outcomes. Specific taxa within oral, intestinal, and urogenital niches have been linked to cancer initiation, therapy resistance, and recurrence. In parallel, clinical studies reveal that microbiota composition affects infection dynamics: bacterial isolates from symptomatic urinary tract infections inhibit commensal growth more strongly than the reverse, with Gram-positive and Gram-negative strains displaying distinct interaction profiles. Collectively, these findings highlight microbiota’s dual role in regulating cellular plasticity and pathogenicity. Elucidating host–microbe and microbe–microbe mechanisms may guide microbiota-targeted interventions to improve cancer and infectious disease management. Full article
Show Figures

Figure 1

17 pages, 20305 KB  
Article
Transcriptomic Analysis Identifies Acrolein Exposure-Related Pathways and Constructs a Prognostic Model in Oral Squamous Cell Carcinoma
by Yiting Feng, Lijuan Lou and Liangliang Ren
Int. J. Mol. Sci. 2026, 27(2), 632; https://doi.org/10.3390/ijms27020632 - 8 Jan 2026
Viewed by 77
Abstract
Acrolein, a highly reactive environmental toxicant widely present in urban air and tobacco smoke, has been implicated in the development of multiple malignancies. In oral tissues, chronic acrolein exposure induces oxidative stress, inflammation, and genetic mutations, all of which are closely linked to [...] Read more.
Acrolein, a highly reactive environmental toxicant widely present in urban air and tobacco smoke, has been implicated in the development of multiple malignancies. In oral tissues, chronic acrolein exposure induces oxidative stress, inflammation, and genetic mutations, all of which are closely linked to the development of oral squamous cell carcinoma (OSCC). Although accumulating evidence indicates a strong association between acrolein exposure and OSCC, its prognostic significance remains poorly understood. In this study, we analyzed transcriptome data to identify differentially expressed genes (DEGs) between tumor and adjacent normal tissues, and screened acrolein-related candidates by intersecting DEGs with previously identified acrolein-associated gene sets. Functional alterations of these genes were assessed using Gene Set Variation Analysis (GSVA), and a protein–protein interaction (PPI) network was constructed to identify key regulatory genes. A prognostic model was developed using Support Vector Machine–Recursive Feature Elimination (SVM-RFE) combined with LASSO-Cox regression and validated in an independent external cohort. Among the acrolein-related DEGs, four key genes (PLK1, AURKA, CTLA4, and PPARG) were ultimately selected for model construction. Kaplan–Meier analysis showed significantly worse overall survival in the high-risk group (p < 0.0001). Receiver operating characteristic (ROC) curve analysis further confirmed the strong predictive performance of the model, with area under the curve (AUC) values of 0.72 at 1 year, 0.72 at 3 years, and 0.75 at 5 years. Furthermore, the high risk score was significantly correlated with a ‘cold’ immune microenviroment, suggesting that acrolein-related genes may modulate the tumor immune microenvironment. Collectively, these findings highlight the role of acrolein in OSCC progression, suggesting the importance of reducing acrolein exposure for cancer prevention and public health, and call for increased attention to the relationship between environmental toxicants and disease initiation, providing a scientific basis for public health interventions and cancer prevention strategies. Full article
(This article belongs to the Special Issue Environmental Pollutants Exposure and Toxicity)
Show Figures

Figure 1

14 pages, 921 KB  
Review
Pre-Existing Immunity Shapes Cancer Immunotherapy Efficacy
by Anastasia Xagara, Filippos Koinis, Konstantinos Tsapakidis, Ioannis Samaras, Evangelia Chantzara, Konstantina Vasilieva, Alexandros Lazarou, Vassilis Georgoulias and Athanasios Kotsakis
Onco 2026, 6(1), 4; https://doi.org/10.3390/onco6010004 - 7 Jan 2026
Viewed by 114
Abstract
Immunotherapy has revolutionized the management of patients with cancer. Immune checkpoint inhibition (ICI) is a promising treatment option that targets the molecular mechanisms that cancer cells exploit to prevent immune-mediated elimination. ICI therapy can cause exceptional long-term tumor remissions, in some cases, even [...] Read more.
Immunotherapy has revolutionized the management of patients with cancer. Immune checkpoint inhibition (ICI) is a promising treatment option that targets the molecular mechanisms that cancer cells exploit to prevent immune-mediated elimination. ICI therapy can cause exceptional long-term tumor remissions, in some cases, even after treatment discontinuation. Despite its success, many patients acquire resistance or fail to respond due to immune escape mechanisms mediated by the tumor and its microenvironment. Pre-existing immunity status of individuals seems to play a fundamental role in immunotherapy response and eventually tumor progression, as it orchestrates tumor-immune interactions. Different immune cell subsets, both in the tumor microenvironment and the peripheral blood, are established mediators that contribute to immune escape in various tumor types. Based on these findings, the elucidation of the mechanisms implicated in the regulation of these immune cells has become a priority for investigators focused on improving the efficacy of ICI. This will be essential for identifying responders as well as for developing novel therapeutic modalities to improve clinical outcomes. Herein, we summarize preclinical and clinical evidence proposing a predictive role of pre-existing immunity for clinical responses to immunotherapies. Full article
(This article belongs to the Special Issue Liquid Biopsy and Peripheral Immune Status in Cancer Therapy Response)
Show Figures

Figure 1

21 pages, 652 KB  
Review
The Role of microRNAs as Potential Biomarkers in Diffuse Large B-Cell Lymphoma
by Eirini Panteli, Epameinondas Koumpis, Vasileios Georgoulis, Georgios Petros Barakos, Evangelos Kolettas, Panagiotis Kanavaros, Alexandra Papoudou-Bai and Eleftheria Hatzimichael
Non-Coding RNA 2026, 12(1), 2; https://doi.org/10.3390/ncrna12010002 - 7 Jan 2026
Viewed by 186
Abstract
Diffuse large B-cell lymphoma (DLBCL) is the most common and clinically aggressive subtype of non-Hodgkin lymphoma (NHL). While novel therapies such as rituximab and polatuzumab vedotin have led to improved outcomes, approximately 35% of patients eventually develop relapsed or refractory disease. MicroRNAs (miRNAs), [...] Read more.
Diffuse large B-cell lymphoma (DLBCL) is the most common and clinically aggressive subtype of non-Hodgkin lymphoma (NHL). While novel therapies such as rituximab and polatuzumab vedotin have led to improved outcomes, approximately 35% of patients eventually develop relapsed or refractory disease. MicroRNAs (miRNAs), a class of endogenous single-stranded RNAs approximately 22 nucleotides in length, play a pivotal role in the regulation of gene expression at the post-transcriptional level through interactions with complementary target RNAs and contribute significantly to the development, progression, and treatment response of DLBCL. Oncogenic miRNAs, such as miR-155, miR-21, and the miR-17–92 cluster, promote proliferation, survival, immune evasion, and therapy resistance by modulating pathways including PI3K/AKT, NF-κB, and MYC. Conversely, tumor-suppressive miRNAs such as miR-34a, miR-144, miR-181a, and miR-124-3p inhibit oncogene activity and enhance apoptosis, with their loss often associated with adverse outcomes. Among these, miR-155 and miR-21 are particularly well studied, playing central roles in both tumor progression and remodeling of the tumor microenvironment. This review summarizes current evidence on the biological and clinical relevance of miRNAs in DLBCL, emphasizing their diagnostic and prognostic potential. Full article
Show Figures

Figure 1

33 pages, 1777 KB  
Review
Cancer Neuroscience: Linking Neuronal Plasticity with Brain Tumor Growth and Resistance
by Doaa S. R. Khafaga, Youssef Basem, Hager Mohamed AlAtar, Abanoub Sherif, Alamer Ata, Fayek Sabry, Manar T. El-Morsy and Shimaa S. Attia
Biology 2026, 15(2), 108; https://doi.org/10.3390/biology15020108 - 6 Jan 2026
Viewed by 420
Abstract
Brain tumors, particularly glioblastoma, remain among the most lethal cancers, with limited survival benefits from current genetic and molecular-targeted approaches. Emerging evidence reveals that beyond oncogenes and mutations, neuronal plasticity, long-term potentiation, synaptic remodeling, and neurotransmitter-driven signaling play a pivotal role in shaping [...] Read more.
Brain tumors, particularly glioblastoma, remain among the most lethal cancers, with limited survival benefits from current genetic and molecular-targeted approaches. Emerging evidence reveals that beyond oncogenes and mutations, neuronal plasticity, long-term potentiation, synaptic remodeling, and neurotransmitter-driven signaling play a pivotal role in shaping tumor progression and therapeutic response. This convergence of neuroscience and oncology has given rise to the field of cancer neuroscience, which explores the bidirectional interactions between neurons and malignant cells. In this review, we summarize fundamental principles of neuronal plasticity, contrasting physiological roles with pathological reprogramming in brain tumors. We highlight how tumor cells exploit synaptic input, particularly glutamatergic signaling, to enhance proliferation, invasion, and integration into neural circuits. We further discuss how neuronal-driven feedback loops contribute to therapy resistance, including chemoresistance, radioresistance, and immune evasion, mediated through pathways such as mitogen-activated protein kinase (MAPK), phosphoinositide 3-kinase/protein kinase B (PI3K/AKT), and calcium influx. The tumor microenvironment, including astrocytes, microglia, and oligodendrocyte-lineage cells, emerges as an active participant in reinforcing this neuron-tumor ecosystem. Finally, this review explores therapeutic opportunities targeting neuronal plasticity, spanning pharmacological interventions, neuromodulation approaches (transcranial magnetic stimulation (TMS), deep brain stimulation (DBS), optogenetics), and computational/artificial intelligence frameworks that model neuron tumor networks to predict personalized therapy. Also, we propose future directions integrating connect omics, neuroinformatics, and brain organoid models to refine translational strategies. Full article
(This article belongs to the Special Issue Young Researchers in Neuroscience)
Show Figures

Graphical abstract

26 pages, 1842 KB  
Review
Molecular Mechanisms of Chemoresistance in Oral Squamous Cell Carcinoma: A Narrative Review with Present and Future Perspectives
by Everton Freitas de Morais, Lilianny Querino Rocha de Oliveira, Cintia Eliza Marques, Hannah Gil de Farias Morais, Déborah Gondim Lambert Moreira, Lucas de Araújo Albuquerque, José Roberto Viana Silva, Roseana de Almeida Freitas and Ricardo D. Coletta
Appl. Sci. 2026, 16(1), 525; https://doi.org/10.3390/app16010525 - 5 Jan 2026
Viewed by 297
Abstract
Oral squamous cell carcinoma (OSCC) remains a highly prevalent and aggressive malignancy with limited improvements in survival rates. One of the major obstacles to successful treatment is the development of chemoresistance, which contributes to recurrence, metastasis, and treatment failure. This narrative review aims [...] Read more.
Oral squamous cell carcinoma (OSCC) remains a highly prevalent and aggressive malignancy with limited improvements in survival rates. One of the major obstacles to successful treatment is the development of chemoresistance, which contributes to recurrence, metastasis, and treatment failure. This narrative review aims to integrate current evidence on the molecular and cellular mechanisms that drive chemoresistance in OSCC and to delineate how these processes converge under therapeutic pressure. A structured search was performed to identify relevant studies addressing chemoresistance in OSCC, focusing on preclinical and translational evidence. Multiple interconnected mechanisms have been implicated in driving resistance in OSCC, including epigenetic alterations, deregulated signaling pathways, cancer stem cell plasticity, epithelial–mesenchymal transition (EMT), interactions with the tumor microenvironment (TME), drug efflux mediated by ATP-binding cassette (ABC) transporters, and enhanced DNA damage response. In combination, these mechanisms support tumor persistence and limit effective antitumor immunity. Emerging strategies such as epigenetic modulators, signaling pathway inhibitors, immunomodulation, and nanomedicine-based delivery systems have shown promising results in preclinical models. By highlighting convergent resistance networks, this integrative perspective supports the rational design of combination therapies and biomarker-guided strategies aimed at overcoming chemoresistance in OSCC. Full article
Show Figures

Figure 1

26 pages, 27950 KB  
Article
Integrative Single-Cell and Machine Learning Analysis Identifies a Nucleotide Metabolism-Related Signature Predicting Prognosis and Immunotherapy Response in LUAD
by Shuai Zhao, Han Zhang, Qiuqiao Mu, Yuhang Jiang, Xiaojiang Zhao, Kai Wang, Ying Shi, Xin Li and Daqiang Sun
Cancers 2026, 18(1), 160; https://doi.org/10.3390/cancers18010160 - 2 Jan 2026
Viewed by 219
Abstract
Background: Lung adenocarcinoma (LUAD) exhibits pronounced cellular and molecular heterogeneity that shapes tumor progression and therapeutic response. Although nucleotide metabolism is essential for sustaining tumor proliferation and coordinating immune interactions, its single-cell heterogeneity and clinical implications remain incompletely defined. Methods: We [...] Read more.
Background: Lung adenocarcinoma (LUAD) exhibits pronounced cellular and molecular heterogeneity that shapes tumor progression and therapeutic response. Although nucleotide metabolism is essential for sustaining tumor proliferation and coordinating immune interactions, its single-cell heterogeneity and clinical implications remain incompletely defined. Methods: We integrated a publicly available scRNA-seq dataset derived from independent LUAD patients to construct a comprehensive LUAD cellular atlas, identified malignant epithelial cells using inferCNV, and reconstructed differentiation trajectories via Monocle2. Cell–cell communication patterns under distinct nucleotide metabolic states were assessed using CellChat. A nucleotide metabolism-related signature (NMRS) was subsequently developed across TCGA-LUAD and multiple GEO cohorts using 101 combinations of machine learning algorithms. Its prognostic and immunological predictive value was systematically evaluated. The functional relevance of the key gene ENO1 was further verified through pan-cancer analyses and in vitro experiments. Results: We identified substantial nucleotide metabolic heterogeneity within malignant epithelial cells, closely linked to elevated proliferative activity, glycolytic activation, and increased CNV burden. Pseudotime analysis showed that epithelial cells gradually acquire enhanced immune-modulatory and complement-related functions along their differentiation continuum. High-metabolism epithelial cells exhibited stronger outgoing communication—particularly via MIF, CDH5, and MHC-II pathways—highlighting their potential role in shaping an immunosuppressive microenvironment. The NMRS built from metabolism-related genes provided robust prognostic stratification across multiple cohorts and surpassed conventional clinical parameters. Immune profiling revealed that high-NMRS tumors displayed increased T-cell dysfunction, stronger exclusion, higher TIDE scores, and lower IPS, suggesting poorer responses to immune checkpoint blockade. ENO1, markedly upregulated in high-NMRS tumors and functioning as a risk factor in several cancer types, was experimentally shown to promote invasion in LUAD cell lines. Conclusions: This study delineates the profound impact of nucleotide metabolic reprogramming on epithelial cell states, immune ecology, and malignant evolution in LUAD. The NMRS provides a robust predictor of prognosis and immunotherapy response across cohorts, while ENO1 emerges as a pivotal metabolic–immune mediator and promising therapeutic target. Full article
(This article belongs to the Section Cancer Immunology and Immunotherapy)
Show Figures

Figure 1

22 pages, 1081 KB  
Review
Insulin Growth Factor Binding Protein-6 and the Liver
by Anna Rita Daniela Coda, Sławomir Kasperczyk, Michał Dobrakowski, Aleksandra Kasperczyk, Maria Incoronata Trecca, Arcangelo Liso, Gaetano Serviddio and Francesco Bellanti
Cells 2026, 15(1), 77; https://doi.org/10.3390/cells15010077 - 2 Jan 2026
Viewed by 405
Abstract
The insulin-like growth factor (IGF) axis orchestrates hepatic development, regeneration, and metabolism, yet the roles of individual IGF-binding proteins (IGFBPs) remain incompletely defined. IGFBP-6, a high-affinity, IGF-II-preferring binding protein, has emerged as a context-dependent modulator of IGF bioavailability and cell signaling with additional [...] Read more.
The insulin-like growth factor (IGF) axis orchestrates hepatic development, regeneration, and metabolism, yet the roles of individual IGF-binding proteins (IGFBPs) remain incompletely defined. IGFBP-6, a high-affinity, IGF-II-preferring binding protein, has emerged as a context-dependent modulator of IGF bioavailability and cell signaling with additional IGF-independent actions. This review synthesizes current evidence on IGFBP-6 in liver biology and disease. We first outline hepatic expression, regulation, and post-translational processing of IGFBP-6 across development, homeostasis, and injury, and summarize its effects on canonical IGF-II/IGF1R signaling and downstream phosphatidylinositol 3-kinase—protein kinase B (PI3K–AKT) and rat sarcoma—mitogen-activated protein kinase (RAS–MAPK) pathways. We then evaluate experimental and clinical data linking IGFBP-6 to steatotic liver disease, inflammation, and fibrogenesis, including putative roles in hepatocyte stress responses, stellate cell activation, and extracellular matrix remodeling. Finally, we examine IGFBP-6 in primary liver cancers—hepatocellular carcinoma and cholangiocarcinoma—highlighting evidence for tumor-suppressive versus pro-migratory activities, potential crosstalk with hypoxia, Wnt/β-catenin and TGF-β signaling, and interactions with the tumor immune microenvironment. Across conditions, we assess the translational potential of IGFBP-6 as a circulating or tissue biomarker, its utility for patient stratification, and prospects for therapeutic targeting—either by modulating IGF-II sequestration or exploiting IGF-independent mechanisms. We conclude by identifying key knowledge gaps, methodological limitations, and priorities for future studies, including standardized measurement, cell-type-resolved profiling, and in vivo perturbation in clinically relevant models. Collectively, the review positions IGFBP-6 as a nuanced regulator of liver pathophysiology and a promising, yet underexplored, lever for diagnosis and therapy. Full article
Show Figures

Figure 1

16 pages, 8662 KB  
Article
Dihydroartemisinin Promotes N1 Polarization of Tumor-Associated Neutrophils and Enhances Their Anti-Tumor Activity via Hub Gene Modulation
by Wenjia Guo, Yu’e Liu, Wencong Ma, Jinghan Wang, Bingdi Chen and Lieying Fan
Pharmaceuticals 2026, 19(1), 88; https://doi.org/10.3390/ph19010088 - 1 Jan 2026
Viewed by 225
Abstract
Background: Tumor-associated neutrophils (TANs) exhibit remarkable functional plasticity within tumor microenvironment (TME), with N1-like subtypes promoting anti-tumor immunity and N2-like subtypes facilitating tumor progression. Despite their critical role in cancer immunology, strategies to selectively modulate TAN polarization remain limited. Methods: We [...] Read more.
Background: Tumor-associated neutrophils (TANs) exhibit remarkable functional plasticity within tumor microenvironment (TME), with N1-like subtypes promoting anti-tumor immunity and N2-like subtypes facilitating tumor progression. Despite their critical role in cancer immunology, strategies to selectively modulate TAN polarization remain limited. Methods: We integrated transcriptomic analyses of TAN subtypes to identify potential hub molecules. Molecular docking and experimental assays were used to evaluate DHA’s effect on neutrophil-like cell polarization. Results: Hub genes (TNF, IL1B, PTGS2, BCL2A1, MSR1, ACOD1, CXCL16, CLEC10A, and SOCS3) were identified, with TNF serving as a potential core regulator. Molecular docking indicated that DHA forms stable interactions hub proteins. Experimentally, DHA treatment of neutrophil-like dNB4 cells promoted N1 polarization, evidenced by upregulation of TNF, IL1B, PTGS2, BCL2A1, MSR1, ACOD1, CXCL16, and N1 markers PD-L1 and NOX2, and downregulation of N2 marker CEACAM8 and hub genes CLEC10A and SOCS3. Functional assays demonstrated that DHA-treated cells exhibited increased secretion of TNF, IL1β, ROS, and PD-L1, accompanied by enhanced cytotoxic activity against hepatocellular carcinoma cells in a co-culture system. Conclusions: These findings reveal the molecular mechanisms underlying TAN polarization, and establish DHA as a potent immunomodulatory agent capable of reshaping TANs toward an anti-tumor phenotype. Full article
Show Figures

Graphical abstract

11 pages, 820 KB  
Review
Neutrophil–Galectin-9 Axis Linking Innate and Adaptive Immunity in ATL, Sézary Syndrome, COVID-19, and Psoriasis: An AI-Assisted Integrative Review
by Toshio Hattori
Reports 2026, 9(1), 16; https://doi.org/10.3390/reports9010016 - 31 Dec 2025
Viewed by 223
Abstract
Beyond their traditional role as short-lived antimicrobial cells, neutrophils are increasingly recognized as key regulators of adaptive immunity and tumor progression. This AI-assisted integrative review investigated the neutrophil–T-cell axis, particularly the role of Galectin-9 (Gal-9), across adult T-cell leukemia/lymphoma (ATL), Sézary syndrome [...] Read more.
Beyond their traditional role as short-lived antimicrobial cells, neutrophils are increasingly recognized as key regulators of adaptive immunity and tumor progression. This AI-assisted integrative review investigated the neutrophil–T-cell axis, particularly the role of Galectin-9 (Gal-9), across adult T-cell leukemia/lymphoma (ATL), Sézary syndrome (SS), coronavirus disease 2019 (COVID-19), and psoriasis. Leveraging AI tools (GPT-5 and Adobe Acrobat AI Assistant) for literature synthesis (2000–2025) and expert validation, we aimed to identify common immunological mechanisms. Across all conditions, neutrophils displayed persistent activation, elevated Gal-9 expression, and modulated T-cell interactions. In ATL and SS, neutrophilia correlated with poor survival and TCR signaling dysregulation, suggesting Gal-9-mediated immune modulation. In COVID-19 and psoriasis, neutrophil-derived Gal-9-linked innate hyperactivation to T-cell exhaustion and IL-17-driven inflammation. These findings define a recurring neutrophil–Gal-9 regulatory module connecting innate and adaptive immune responses. This study underscores the feasibility of combining AI-driven literature synthesis with expert review to identify unifying immunological mechanisms and therapeutic targets across malignancy and inflammation. Full article
(This article belongs to the Section Allergy/Immunology)
Show Figures

Figure 1

21 pages, 11218 KB  
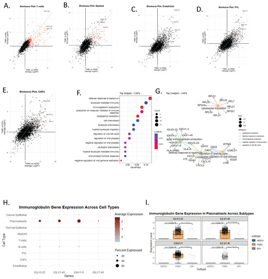
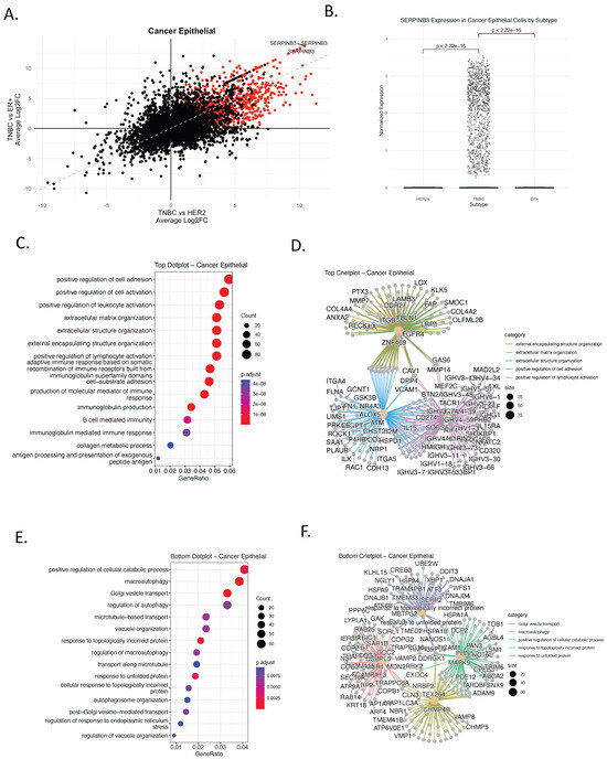
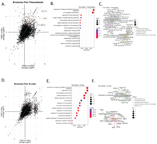
Article
Multi-Modal Profiling Reveals SERPINB3-Driven Immune Evasion and Stromal Immune Mimicry in Triple-Negative Breast Cancer
by Zinab O. Doha
Genes 2026, 17(1), 38; https://doi.org/10.3390/genes17010038 - 31 Dec 2025
Viewed by 269
Abstract
Background/Objectives: Triple-negative breast cancer (TNBC) exhibits high immune infiltration yet remains clinically aggressive. Although immune checkpoint blockade benefits a subset of patients, the molecular programs enabling concurrent immune activation and immune evasion in TNBC are not fully defined. This study aimed to identify [...] Read more.
Background/Objectives: Triple-negative breast cancer (TNBC) exhibits high immune infiltration yet remains clinically aggressive. Although immune checkpoint blockade benefits a subset of patients, the molecular programs enabling concurrent immune activation and immune evasion in TNBC are not fully defined. This study aimed to identify TNBC-specific tumor-intrinsic and tumor-extrinsic molecular features that may explain this paradox. Methods: Publicly available single-cell RNA-sequencing data from primary breast tumors were analyzed to characterize subtype-specific transcriptional programs across epithelial and stromal compartments. Tumor-intrinsic findings were independently validated using bulk transcriptomic and clinical data from the METABRIC cohort. Tumor microenvironment remodeling was evaluated using multiplexed tissue imaging of TNBC tumors. Functional analyses were done included Gene Ontology enrichment, Hallmark gene set enrichment analysis, and SERPINB3-centered protein–protein interaction network analysis using STRING. Results: Single-cell analysis identified SERPINB3 as a TNBC-enriched epithelial gene relative to ER+ and HER2+ tumors. This subtype-restricted pattern was validated in the METABRIC cohort and associated with pathways related to epithelial–mesenchymal transition, interferon signaling, and antigen presentation. TNBC tumors also displayed a humoral immune signature characterized by B-cell and plasmablast enrichment, as well as ectopic immunoglobulin gene expression in cancer-associated fibroblasts, endothelial cells, and myeloid populations. Multiplex imaging revealed coordinated associations between immune suppression, stromal activation, and tumor proliferation. Network analysis placed SERPINB3 within interconnected immune-regulatory and stromal signaling modules. Conclusions: Together, these data indicate that TNBC exhibits co-existing immune activation and immune-suppressive features. The identified epithelial and stromal signatures represent candidate biomarkers that may inform future studies of immune regulation and therapeutic stratification in TNBC. Full article
Show Figures

Figure 1

26 pages, 3699 KB  
Article
Tumor–Immune Cell Crosstalk Drives Immune Cell Reprogramming Towards a Pro-Tumor Proliferative State Involving STAT3 Activation
by Karen Norek, Jacob Kennard, Kenneth Fuh, Robert D. Shepherd, Kristina D. Rinker and Olesya A. Kharenko
Cancers 2026, 18(1), 116; https://doi.org/10.3390/cancers18010116 - 30 Dec 2025
Viewed by 603
Abstract
Background/Objectives: Tumor-induced immune reprogramming is increasingly recognized as a key mechanism by which cancers evade surveillance and promote disease progression. The interaction between cancer and immune cells within the tumor microenvironment (TME) can drive phenotypic and functional changes in immune populations, facilitating [...] Read more.
Background/Objectives: Tumor-induced immune reprogramming is increasingly recognized as a key mechanism by which cancers evade surveillance and promote disease progression. The interaction between cancer and immune cells within the tumor microenvironment (TME) can drive phenotypic and functional changes in immune populations, facilitating metastasis and immune evasion. Methods: In this study, we used co-culture models to expose THP1 monocytes to triple-negative breast cancer (TNBC) cells, MDA-MB-231 and BT-549, either directly or indirectly via tumor-conditioned media, to mimic tumor–immune cell communication. Transcriptomic and pathway analyses revealed that cancer-exposed monocytes adopt a reprogrammed phenotype marked by activation of pro-tumorigenic signaling pathways, enhanced proliferative capacity, and elevated expression of pro-inflammatory cytokines such as IL6. Results: Functional assays confirmed a significant increase in monocyte proliferation under both direct and indirect tumor exposure. Importantly, we demonstrated that this tumor-driven proliferation of THP1 cells could be suppressed by the STAT3 inhibitor STAT3-IN-12. This highlights the critical role of STAT3 signaling in mediating immune cell transformation and supporting a novel immunomodulatory approach for therapeutic intervention. Conclusions: These findings support the potential for targeting tumor-educated transcriptional programs as a novel immunomodulatory strategy in cancer treatment. Restoring immune cell homeostasis and suppressing pro-tumor phenotypes through pharmacological inhibition of the key signaling nodes such as STAT3 may complement existing cancer therapies. This study provides new insights into immune cell plasticity in cancer and identifies actionable strategies to counteract tumor-driven immune dysregulation. Full article
(This article belongs to the Special Issue Tumor Microenvironment of Breast Cancer—2nd Edition)
Show Figures

Figure 1

Back to TopTop