Integrative Single-Cell and Machine Learning Analysis Identifies a Nucleotide Metabolism-Related Signature Predicting Prognosis and Immunotherapy Response in LUAD
Simple Summary
Abstract
1. Introduction
2. Method
2.1. Data Acquisition
2.2. Preprocessing and Integration of scRNA-seq Data
2.3. Metabolism-Dependent Cell–Cell Communication Analysis
2.4. Inference of Malignant Cells Using inferCNV and K-Means Clustering
2.5. Pseudotime Reconstruction of Epithelial Cells with Monocle2
2.6. Construction of Nucleotide Metabolism-Related Gene Signature (NMRS)
2.7. Assessment of Immune Infiltration and Tumor Microenvironment Features
2.8. Assessment of Differential Drug Sensitivity Between NMRS Risk Groups
2.9. Functional and Pathway Enrichment Analysis
2.10. Evaluation of Predicted Immunotherapy Benefit
2.11. Pan-Cancer Expression and Survival Analysis of ENO1
2.12. Cell Culture and shRNA-Mediated Knockdown
2.13. Assessment of Cell Invasive Capacity Using Transwell Assay
2.14. Statistical Analysis
3. Results
3.1. Construction of Integrated Single-Cell Atlas of LUAD Tissues
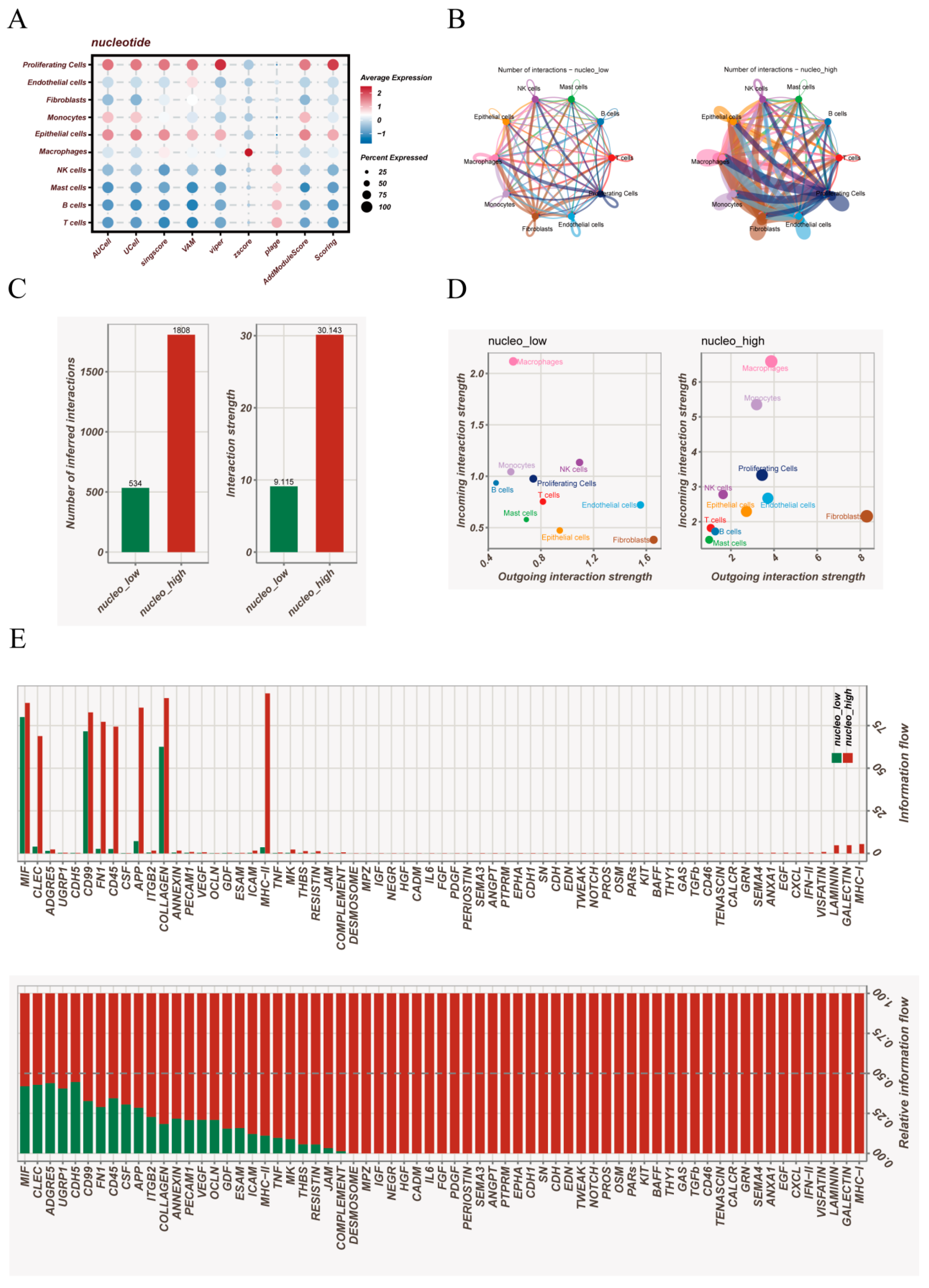
3.2. Metabolic Stratification Reveals Distinct Communication Programs Across the Lung Adenocarcinoma Ecosystem
3.3. CNV-Based Identification of Malignant Epithelial Cells and Their Metabolic Features
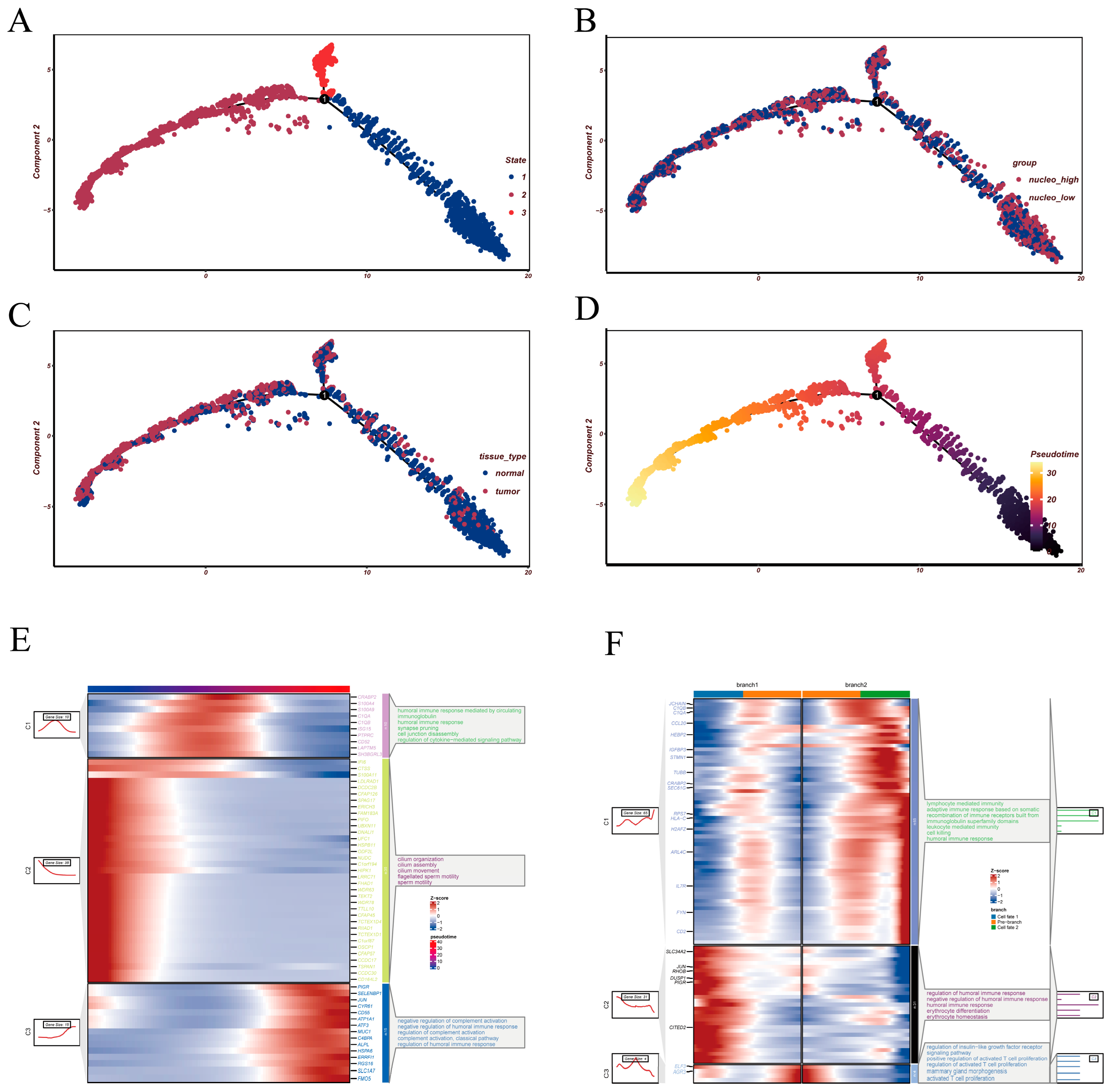
3.4. Pseudotime Reconstruction Reveals Divergent Differentiation Paths in Epithelial Cells
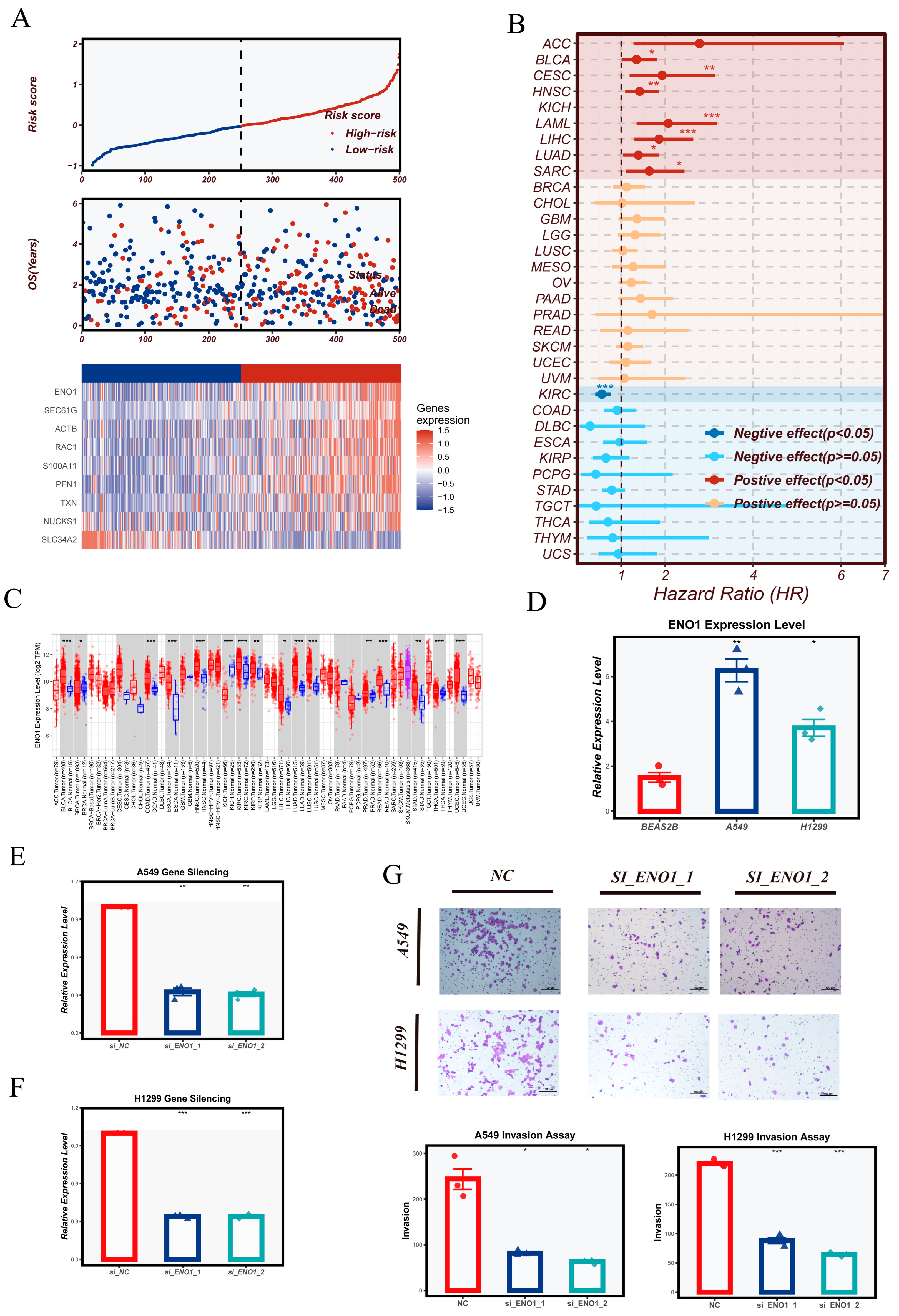
3.5. Robust Prognostic Stratification Achieved by the Nucleotide Metabolism-Related Signature (NMRS)
3.6. NMRS Serves as an Independent Prognostic Factor and Enables Robust Survival Prediction
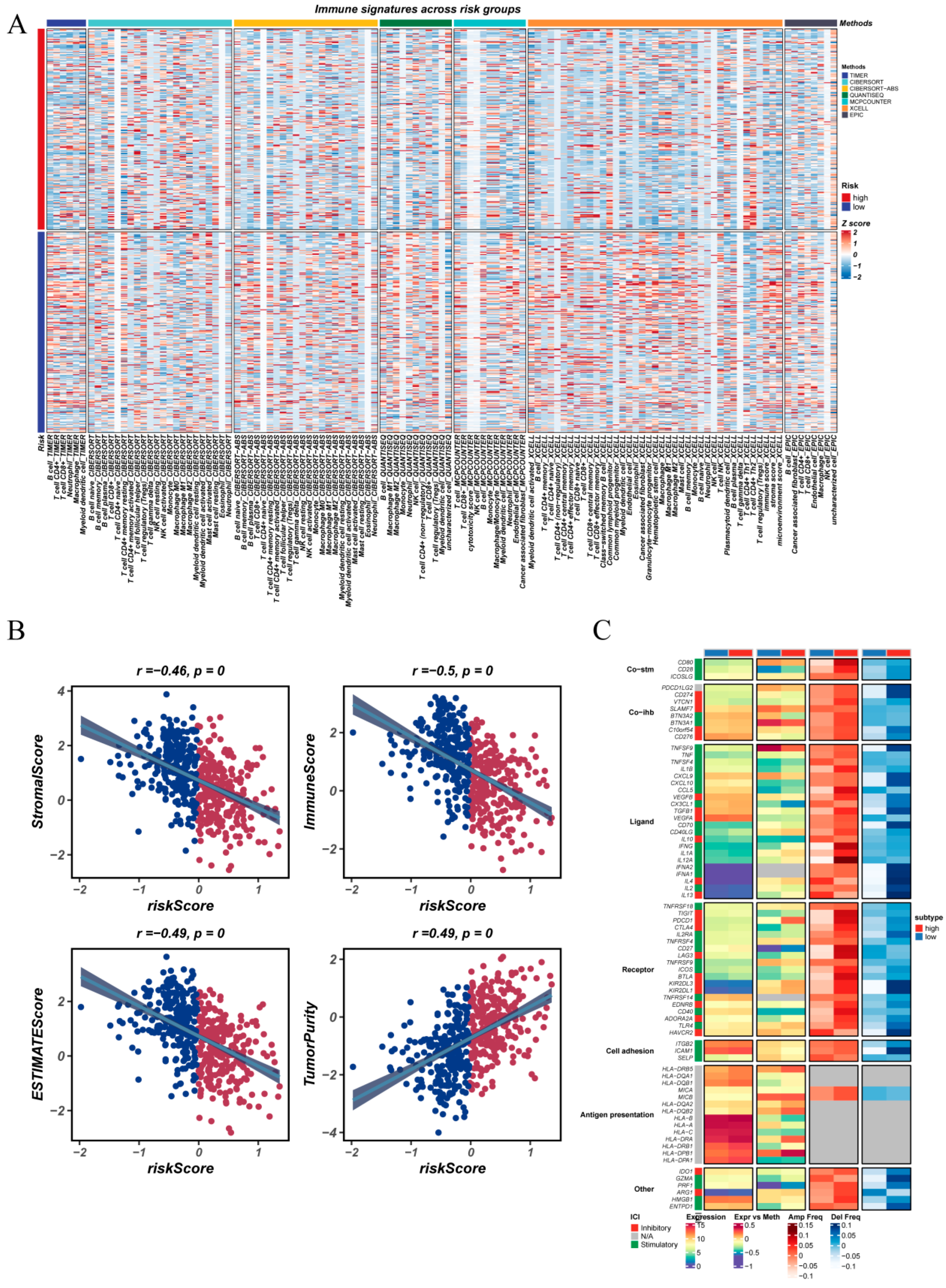
3.7. Divergent Immunological Profiles Across NMRS Risk Groups
3.8. Distinct Metabolic–Immune Phenotypes Revealed by NMRS-Associated Drug Sensitivity and Pathway Reprogramming
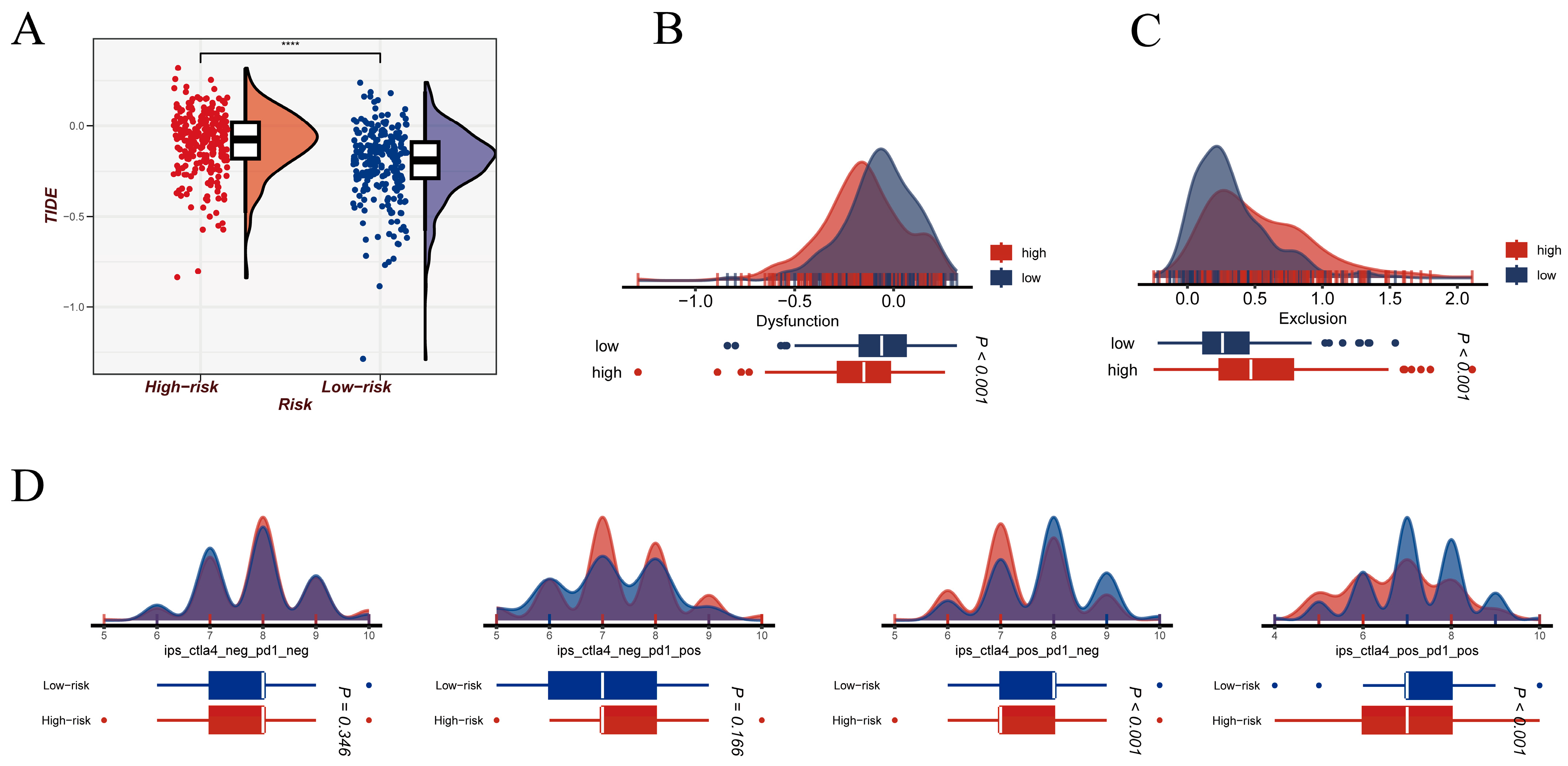
3.9. NMRS Predicts Divergent Responses to Immune Checkpoint Blockade
3.10. Integrative Pan-Cancer and Experimental Evidence Identifies ENO1 as a Critical Determinant of NMRS Risk
4. Discussion
5. Conclusions
Supplementary Materials
Author Contributions
Funding
Institutional Review Board Statement
Informed Consent Statement
Data Availability Statement
Acknowledgments
Conflicts of Interest
References
- Li, C.; Lei, S.; Ding, L.; Xu, Y.; Wu, X.; Wang, H.; Zhang, Z.; Gao, T.; Zhang, Y.; Li, L. Global burden and trends of lung cancer incidence and mortality. Chin. Med. J. 2023, 136, 1583–1590. [Google Scholar] [CrossRef]
- Leiter, A.; Veluswamy, R.R.; Wisnivesky, J.P. The global burden of lung cancer: Current status and future trends. Nat. Rev. Clin. Oncol. 2023, 20, 624–639. [Google Scholar] [CrossRef] [PubMed]
- Zulfiqar, B.; Farooq, A.; Kanwal, S.; Asghar, K. Immunotherapy and targeted therapy for lung cancer: Current status and future perspectives. Front. Pharmacol. 2022, 13, 1035171. [Google Scholar] [CrossRef]
- Zavitsanou, A.M.; Pillai, R.; Hao, Y.; Wu, W.L.; Bartnicki, E.; Karakousi, T.; Rajalingam, S.; Herrera, A.; Karatza, A.; Rashidfarrokhi, A.; et al. KEAP1 mutation in lung adenocarcinoma promotes immune evasion and immunotherapy resistance. Cell Rep. 2023, 42, 113295. [Google Scholar] [CrossRef] [PubMed]
- Lim, J.U.; Lee, E.; Lee, S.Y.; Cho, H.J.; Ahn, D.H.; Hwang, Y.; Choi, J.Y.; Yeo, C.D.; Park, C.K.; Kim, S.J. Current literature review on the tumor immune micro-environment, its heterogeneity and future perspectives in treatment of advanced non-small cell lung cancer. Transl. Lung Cancer Res. 2023, 12, 857–876. [Google Scholar] [CrossRef] [PubMed]
- Martinez-Ruiz, C.; Black, J.R.M.; Puttick, C.; Hill, M.S.; Demeulemeester, J.; Larose Cadieux, E.; Thol, K.; Jones, T.P.; Veeriah, S.; Naceur-Lombardelli, C.; et al. Genomic-transcriptomic evolution in lung cancer and metastasis. Nature 2023, 616, 543–552. [Google Scholar] [CrossRef]
- Peng, W.; Qi, W.; Li, Y.; Zhang, S.; Long, J. Intratumoral Heterogeneity Scores as Predictors of Invasiveness in Lung Adenocarcinoma Presenting as Pure Ground-Glass Nodules: Insights from Explainable Machine Learning-Based Ternary Classification Models. Technol. Cancer Res. Treat. 2025, 24, 15330338251365985. [Google Scholar] [CrossRef]
- Lv, X.; Mao, Z.; Sun, X.; Liu, B. Intratumoral Heterogeneity in Lung Cancer. Cancers 2023, 15, 2709. [Google Scholar] [CrossRef]
- Lane, A.N.; Fan, T.W. Regulation of mammalian nucleotide metabolism and biosynthesis. Nucleic Acids Res. 2015, 43, 2466–2485. [Google Scholar] [CrossRef]
- Mullen, N.J.; Singh, P.K. Nucleotide metabolism: A pan-cancer metabolic dependency. Nat. Rev. Cancer 2023, 23, 275–294. [Google Scholar] [CrossRef]
- Shi, D.D.; Savani, M.R.; Abdullah, K.G.; McBrayer, S.K. Emerging roles of nucleotide metabolism in cancer. Trends Cancer 2023, 9, 624–635. [Google Scholar] [CrossRef]
- Luo, D.; Wang, H.; Zeng, Z.; Chen, J.; Wang, H. Integrated bioinformatics analysis of nucleotide metabolism based molecular subtyping and biomarkers in lung adenocarcinoma. Front. Immunol. 2024, 15, 1430171. [Google Scholar] [CrossRef] [PubMed]
- Kim, N.; Kim, H.K.; Lee, K.; Hong, Y.; Cho, J.H.; Choi, J.W.; Lee, J.I.; Suh, Y.L.; Ku, B.M.; Eum, H.H.; et al. Single-cell RNA sequencing demonstrates the molecular and cellular reprogramming of metastatic lung adenocarcinoma. Nat. Commun. 2020, 11, 2285. [Google Scholar] [CrossRef]
- Mao, S.; Wang, Y.; Chao, N.; Zeng, L.; Zhang, L. Integrated analysis of single-cell RNA-seq and bulk RNA-seq reveals immune suppression subtypes and establishes a novel signature for determining the prognosis in lung adenocarcinoma. Cell. Oncol. 2024, 47, 1697–1713. [Google Scholar] [CrossRef]
- Fang, Z.; Li, J.; Cao, F.; Li, F. Integration of scRNA-Seq and Bulk RNA-Seq Reveals Molecular Characterization of the Immune Microenvironment in Acute Pancreatitis. Biomolecules 2022, 13, 78. [Google Scholar] [CrossRef]
- Tan, Z.; Chen, X.; Zuo, J.; Fu, S.; Wang, H.; Wang, J. Comprehensive analysis of scRNA-Seq and bulk RNA-Seq reveals dynamic changes in the tumor immune microenvironment of bladder cancer and establishes a prognostic model. J. Transl. Med. 2023, 21, 223. [Google Scholar] [CrossRef]
- Leek, J.T.; Johnson, W.E.; Parker, H.S.; Jaffe, A.E.; Storey, J.D. The sva package for removing batch effects and other unwanted variation in high-throughput experiments. Bioinformatics 2012, 28, 882–883. [Google Scholar] [CrossRef]
- Liberzon, A.; Birger, C.; Thorvaldsdottir, H.; Ghandi, M.; Mesirov, J.P.; Tamayo, P. The Molecular Signatures Database (MSigDB) hallmark gene set collection. Cell Syst. 2015, 1, 417–425. [Google Scholar] [CrossRef] [PubMed]
- Li, T.; Fu, J.; Zeng, Z.; Cohen, D.; Li, J.; Chen, Q.; Li, B.; Liu, X.S. TIMER2.0 for analysis of tumor-infiltrating immune cells. Nucleic Acids Res. 2020, 48, W509–W514. [Google Scholar] [CrossRef]
- Satija, R.; Farrell, J.A.; Gennert, D.; Schier, A.F.; Regev, A. Spatial reconstruction of single-cell gene expression data. Nat. Biotechnol. 2015, 33, 495–502. [Google Scholar] [CrossRef] [PubMed]
- Fan, C.; Chen, F.; Chen, Y.; Huang, L.; Wang, M.; Liu, Y.; Wang, Y.; Guo, H.; Zheng, N.; Liu, Y.; et al. irGSEA: The integration of single-cell rank-based gene set enrichment analysis. Brief. Bioinform. 2024, 25, bbae243. [Google Scholar] [CrossRef]
- Zhang, H.; Zhang, P.; Lin, X.; Tan, L.; Wang, Y.; Jia, X.; Wang, K.; Li, X.; Sun, D. Integrative single-cell analysis of LUAD: Elucidating immune cell dynamics and prognostic modeling based on exhausted CD8+ T cells. Front. Immunol. 2024, 15, 1366096. [Google Scholar] [CrossRef]
- Gardner, K.D., Jr. Looking upon the water. On the peerless nature of quality care. Am. J. Kidney Dis. 1987, 9, 514–515. [Google Scholar] [CrossRef] [PubMed]
- Yilmaz Adkinson, A.; Abouhawwash, M.; VandeHaar, M.J.; Parker Gaddis, K.L.; Burchard, J.; Penagaricano, F.; White, H.M.; Weigel, K.A.; Baldwin, R.; Santos, J.E.P.; et al. Assessing different cross-validation schemes for predicting novel traits using sensor data: An application to dry matter intake and residual feed intake using milk spectral data. J. Dairy Sci. 2024, 107, 8084–8099. [Google Scholar] [CrossRef] [PubMed]
- Zhang, H.; Mu, Q.; Jiang, Y.; Zhao, X.; Jia, X.; Wang, K.; Li, X.; Sun, D. Integrative single-cell and machine learning approach to characterize immunogenic cell death and tumor microenvironment in LUAD. J. Transl. Med. 2025, 23, 1000. [Google Scholar] [CrossRef]
- Gu, Z. Complex heatmap visualization. Imeta 2022, 1, e43. [Google Scholar] [CrossRef]
- Yang, W.; Soares, J.; Greninger, P.; Edelman, E.J.; Lightfoot, H.; Forbes, S.; Bindal, N.; Beare, D.; Smith, J.A.; Thompson, I.R.; et al. Genomics of Drug Sensitivity in Cancer (GDSC): A resource for therapeutic biomarker discovery in cancer cells. Nucleic Acids Res. 2013, 41, D955–D961. [Google Scholar] [CrossRef] [PubMed]
- Hanzelmann, S.; Castelo, R.; Guinney, J. GSVA: Gene set variation analysis for microarray and RNA-seq data. BMC Bioinform. 2013, 14, 7. [Google Scholar] [CrossRef]
- Yi, M.; Nissley, D.V.; McCormick, F.; Stephens, R.M. ssGSEA score-based Ras dependency indexes derived from gene expression data reveal potential Ras addiction mechanisms with possible clinical implications. Sci. Rep. 2020, 10, 10258. [Google Scholar] [CrossRef]
- Huang, X.; Liu, Y.; Qian, C.; Shen, Q.; Wu, M.; Zhu, B.; Feng, Y. CHSY3 promotes proliferation and migration in gastric cancer and is associated with immune infiltration. J. Transl. Med. 2023, 21, 474. [Google Scholar] [CrossRef]
- Charoentong, P.; Finotello, F.; Angelova, M.; Mayer, C.; Efremova, M.; Rieder, D.; Hackl, H.; Trajanoski, Z. Pan-cancer Immunogenomic Analyses Reveal Genotype-Immunophenotype Relationships and Predictors of Response to Checkpoint Blockade. Cell Rep. 2017, 18, 248–262. [Google Scholar] [CrossRef]
- Wang, C.; Yu, Q.; Song, T.; Wang, Z.; Song, L.; Yang, Y.; Shao, J.; Li, J.; Ni, Y.; Chao, N.; et al. The heterogeneous immune landscape between lung adenocarcinoma and squamous carcinoma revealed by single-cell RNA sequencing. Signal Transduct. Target. Ther. 2022, 7, 289. [Google Scholar] [CrossRef] [PubMed]
- Novello, S.; Kowalski, D.M.; Luft, A.; Gumus, M.; Vicente, D.; Mazieres, J.; Rodriguez-Cid, J.; Tafreshi, A.; Cheng, Y.; Lee, K.H.; et al. Pembrolizumab Plus Chemotherapy in Squamous Non-Small-Cell Lung Cancer: 5-Year Update of the Phase III KEYNOTE-407 Study. J. Clin. Oncol. 2023, 41, 1999–2006. [Google Scholar] [CrossRef]
- He, D.; Wang, D.; Lu, P.; Yang, N.; Xue, Z.; Zhu, X.; Zhang, P.; Fan, G. Single-cell RNA sequencing reveals heterogeneous tumor and immune cell populations in early-stage lung adenocarcinomas harboring EGFR mutations. Oncogene 2021, 40, 355–368. [Google Scholar] [CrossRef] [PubMed]
- Ma, K.Y.; Schonnesen, A.A.; Brock, A.; Van Den Berg, C.; Eckhardt, S.G.; Liu, Z.; Jiang, N. Single-cell RNA sequencing of lung adenocarcinoma reveals heterogeneity of immune response-related genes. JCI Insight 2019, 4, e121387. [Google Scholar] [CrossRef] [PubMed]
- Zhu, J.; Fan, Y.; Xiong, Y.; Wang, W.; Chen, J.; Xia, Y.; Lei, J.; Gong, L.; Sun, S.; Jiang, T. Delineating the dynamic evolution from preneoplasia to invasive lung adenocarcinoma by integrating single-cell RNA sequencing and spatial transcriptomics. Exp. Mol. Med. 2022, 54, 2060–2076. [Google Scholar] [CrossRef]
- Zhang, P.; Pei, S.; Zhou, G.; Zhang, M.; Zhang, L.; Zhang, Z. Purine metabolism in lung adenocarcinoma: A single-cell analysis revealing prognostic and immunotherapeutic insights. J. Cell. Mol. Med. 2024, 28, e18284. [Google Scholar] [CrossRef]
- Chen, M.; Liu, H.; Hong, B.; Xiao, Y.; Qian, Y. MIF as a potential diagnostic and prognostic biomarker for triple-negative breast cancer that correlates with the polarization of M2 macrophages. FASEB J. 2024, 38, e23696. [Google Scholar] [CrossRef]
- Noe, J.T.; Mitchell, R.A. MIF-Dependent Control of Tumor Immunity. Front. Immunol. 2020, 11, 609948. [Google Scholar] [CrossRef]
- Delgado-Bellido, D.; Zamudio-Martinez, E.; Fernandez-Cortes, M.; Herrera-Campos, A.B.; Olmedo-Pelayo, J.; Perez, C.J.; Exposito, J.; de Alava, E.; Amaral, A.T.; Valle, F.O.; et al. VE-Cadherin modulates beta-catenin/TCF-4 to enhance Vasculogenic Mimicry. Cell Death Dis. 2023, 14, 135. [Google Scholar] [CrossRef]
- Li, Y.; Wu, Q.; Lv, J.; Gu, J. A comprehensive pan-cancer analysis of CDH5 in immunological response. Front. Immunol. 2023, 14, 1239875. [Google Scholar] [CrossRef] [PubMed]
- Macy, A.M.; Herrmann, L.M.; Adams, A.C.; Hastings, K.T. Major histocompatibility complex class II in the tumor microenvironment: Functions of nonprofessional antigen-presenting cells. Curr. Opin. Immunol. 2023, 83, 102330. [Google Scholar] [CrossRef] [PubMed]
- Lei, P.J.; Pereira, E.R.; Andersson, P.; Amoozgar, Z.; Van Wijnbergen, J.W.; O’Melia, M.J.; Zhou, H.; Chatterjee, S.; Ho, W.W.; Posada, J.M.; et al. Cancer cell plasticity and MHC-II-mediated immune tolerance promote breast cancer metastasis to lymph nodes. J. Exp. Med. 2023, 220, e20221847. [Google Scholar] [CrossRef] [PubMed]
- Shi, Y.; Liu, J.; Zhang, R.; Zhang, M.; Cui, H.; Wang, L.; Cui, Y.; Wang, W.; Sun, Y.; Wang, C. Targeting Endothelial ENO1 (Alpha-Enolase) -PI3K-Akt-mTOR Axis Alleviates Hypoxic Pulmonary Hypertension. Hypertension 2023, 80, 1035–1047. [Google Scholar] [CrossRef]
- Sun, L.; Suo, C.; Zhang, T.; Shen, S.; Gu, X.; Qiu, S.; Zhang, P.; Wei, H.; Ma, W.; Yan, R.; et al. ENO1 promotes liver carcinogenesis through YAP1-dependent arachidonic acid metabolism. Nat. Chem. Biol. 2023, 19, 1492–1503. [Google Scholar] [CrossRef]
- Cappello, P.; Principe, M.; Bulfamante, S.; Novelli, F. Alpha-Enolase (ENO1), a potential target in novel immunotherapies. Front. Biosci. (Landmark Ed.) 2017, 22, 944–959. [Google Scholar] [CrossRef]
- Qiao, G.; Wu, A.; Chen, X.; Tian, Y.; Lin, X. Enolase 1, a Moonlighting Protein, as a Potential Target for Cancer Treatment. Int. J. Biol. Sci. 2021, 17, 3981–3992. [Google Scholar] [CrossRef]










Disclaimer/Publisher’s Note: The statements, opinions and data contained in all publications are solely those of the individual author(s) and contributor(s) and not of MDPI and/or the editor(s). MDPI and/or the editor(s) disclaim responsibility for any injury to people or property resulting from any ideas, methods, instructions or products referred to in the content. |
© 2026 by the authors. Licensee MDPI, Basel, Switzerland. This article is an open access article distributed under the terms and conditions of the Creative Commons Attribution (CC BY) license.
Share and Cite
Zhao, S.; Zhang, H.; Mu, Q.; Jiang, Y.; Zhao, X.; Wang, K.; Shi, Y.; Li, X.; Sun, D. Integrative Single-Cell and Machine Learning Analysis Identifies a Nucleotide Metabolism-Related Signature Predicting Prognosis and Immunotherapy Response in LUAD. Cancers 2026, 18, 160. https://doi.org/10.3390/cancers18010160
Zhao S, Zhang H, Mu Q, Jiang Y, Zhao X, Wang K, Shi Y, Li X, Sun D. Integrative Single-Cell and Machine Learning Analysis Identifies a Nucleotide Metabolism-Related Signature Predicting Prognosis and Immunotherapy Response in LUAD. Cancers. 2026; 18(1):160. https://doi.org/10.3390/cancers18010160
Chicago/Turabian StyleZhao, Shuai, Han Zhang, Qiuqiao Mu, Yuhang Jiang, Xiaojiang Zhao, Kai Wang, Ying Shi, Xin Li, and Daqiang Sun. 2026. "Integrative Single-Cell and Machine Learning Analysis Identifies a Nucleotide Metabolism-Related Signature Predicting Prognosis and Immunotherapy Response in LUAD" Cancers 18, no. 1: 160. https://doi.org/10.3390/cancers18010160
APA StyleZhao, S., Zhang, H., Mu, Q., Jiang, Y., Zhao, X., Wang, K., Shi, Y., Li, X., & Sun, D. (2026). Integrative Single-Cell and Machine Learning Analysis Identifies a Nucleotide Metabolism-Related Signature Predicting Prognosis and Immunotherapy Response in LUAD. Cancers, 18(1), 160. https://doi.org/10.3390/cancers18010160

