Sign in to use this feature.

Years

Between: -

Subjects

remove_circle_outline
remove_circle_outline
remove_circle_outline
remove_circle_outline
remove_circle_outline
remove_circle_outline
remove_circle_outline
remove_circle_outline
remove_circle_outline

Journals

remove_circle_outline
remove_circle_outline
remove_circle_outline
remove_circle_outline
remove_circle_outline

Article Types

Countries / Regions

remove_circle_outline
remove_circle_outline
remove_circle_outline

Search Results (544)

Search Parameters:
Keywords = transgenic cell line

Order results
Result details
Results per page
Select all
Export citation of selected articles as:
29 pages, 5599 KB  
Article
Characterization of a Rice GH5_11 Gene Associated with Endosperm and Seed Traits
by Koen Gistelinck, Zoë Madder, Isabel Verbeke and Els J. M. Van Damme
Plants 2025, 14(22), 3428; https://doi.org/10.3390/plants14223428 - 9 Nov 2025
Viewed by 111
Abstract
The plant cell wall is essential for maintaining cellular structure and regulating physiological processes such as growth and stress tolerance. Cell wall dynamics are largely mediated by cell wall-modifying enzymes, including glycoside hydrolases (GHs). In this study, we explored GH5 family members in [...] Read more.
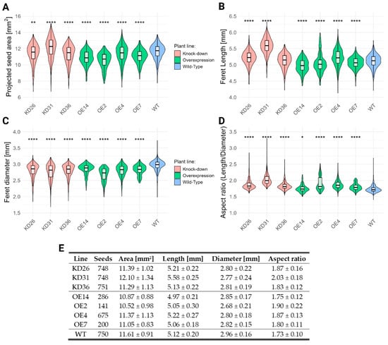
The plant cell wall is essential for maintaining cellular structure and regulating physiological processes such as growth and stress tolerance. Cell wall dynamics are largely mediated by cell wall-modifying enzymes, including glycoside hydrolases (GHs). In this study, we explored GH5 family members in Oryza sativa L. and identified 17 genes encoding GH5 proteins, classified into three subfamilies: GH5_7, GH5_11, and GH5_14. Characterization of the GH5_11 protein encoded by the LOC_Os04g40510 gene involved the subcellular localization of a GFP-tagged protein, gene expression analysis during germination, and phenotypic evaluation of transgenic plants. The protein was synthesized through the secretory pathway with expression in seeds, predominantly in the endosperm. Overexpression of LOC_Os04g40510 resulted in altered seed morphology, increased chalkiness, and reduced seed set. Although the overall seed number increased, the seed mass was reduced for the knock-down lines. These data suggest that LOC_Os04g40510 may play a role in fertility and endosperm development. Our findings provide new insights into the biological function of GH5_11 enzymes in rice. Full article
(This article belongs to the Section Plant Molecular Biology)
Show Figures

Graphical abstract

13 pages, 1451 KB  
Article
Exposure to Sulfur Hexafluoride Influences Viability in Cell Transplant Suspensions
by Laura Martínez-Alarcón, Sergio Liarte, Juana M. Abellaneda, Juan J. Quereda, Livia Mendonça, Antonio Muñoz, Pablo Ramírez and Guillermo Ramis
BioTech 2025, 14(4), 86; https://doi.org/10.3390/biotech14040086 - 31 Oct 2025
Viewed by 181
Abstract
Cell transplantation is often performed with ultrasonographic guidance for accurate delivery through injection. In such procedures, using ultrasonographic contrast greatly improves target delivery. However, accumulating evidence suggests that exposure to such contrast agents may have negative effects on transplanted cells. No study so [...] Read more.
Cell transplantation is often performed with ultrasonographic guidance for accurate delivery through injection. In such procedures, using ultrasonographic contrast greatly improves target delivery. However, accumulating evidence suggests that exposure to such contrast agents may have negative effects on transplanted cells. No study so far has researched this issue. Stabilized sulfur hexafluoride (SF6) microbubbles are a widely used sonographic contrast agent. Skin hCD55 porcine transgenic fibroblasts and mesenchymal stem cells from human bone marrow (hMSCs) were exposed in vitro to SF6 in concentrations ranging from 1.54 µM to 308 µM. The effects on viability and cell growth were registered using an impedance-based label-free Real-Time Cell Analyzer (RTCA). Data was recorded every 15 min for 50 h of total study time. Both cell lines behave distinctly when exposed to SF6. Porcine fibroblast growth showed relevant alterations only when exposed to higher concentrations. In contrast, hMSCs showed progressive growth decrease in relation to SF6 concentration. Taken together, while SF6-based contrast agents pose no threat to patient safety, our results indicate that exposure of suspended stem cells to the contrast agent could affect the effective dose administered in cell therapy procedures. This prompts specific cell lineage testing, adjusting methods and properly compensating for cell loss, with a potential impact on procedural cost and success rates. Full article
(This article belongs to the Section Medical Biotechnology)
Show Figures

Figure 1

17 pages, 2346 KB  
Article
Targeted Regulation of AhGRF3b by ahy-miR396 Modulates Leaf Growth and Cold Tolerance in Peanut
by Xin Zhang, Qimei Liu, Xinyu Liu, Haoyu Lin, Xiaoyu Zhang, Rui Zhang, Zhenbo Chen, Xiaoji Zhang, Yuexia Tian, Yunyun Xue, Huiqi Zhang, Na Li, Pingping Nie and Dongmei Bai
Plants 2025, 14(20), 3203; https://doi.org/10.3390/plants14203203 - 18 Oct 2025
Viewed by 347
Abstract
Peanut (Arachis hypogaea L.) is an important oil and cash crop, but its growth and productivity are severely constrained by low-temperature stress. Growth-regulating factors (GRFs) are plant-specific transcription factors involved in development and stress responses, yet their roles in peanut remain poorly [...] Read more.
Peanut (Arachis hypogaea L.) is an important oil and cash crop, but its growth and productivity are severely constrained by low-temperature stress. Growth-regulating factors (GRFs) are plant-specific transcription factors involved in development and stress responses, yet their roles in peanut remain poorly understood. In this study, we identified AhGRF3b as a direct target of ahy-miR396 using degradome sequencing, which demonstrated precise miRNA-mediated cleavage sites within the AhGRF3b transcript. Expression profiling confirmed that ahy-miR396 suppresses AhGRF3b via post-transcriptional cleavage rather than translational repression. Functional analyses showed that overexpression of AhGRF3b in Arabidopsis thaliana promoted leaf expansion by enhancing cell proliferation. Specifically, leaf length, width, and petiole length increased by 104%, 22%, and 28%, respectively (p < 0.05). Under cold stress (0 °C for 7 days), transgenic lines (OE-2 and OE-6) exhibited significantly better growth than Col-0, with fresh weight increased by 158% and 146%, respectively (p < 0.05). Effect size analysis further confirmed these differences (Cohen’s d = 11.6 for OE-2 vs. Col-0; d = 6.3 for OE-6 vs. Col-0). Protein–protein interaction assays, performed using the yeast two-hybrid (Y2H) system and 3D protein–protein docking models, further supported that AhGRF3b interacts with Catalase 1 (AhCAT1), vacuolar cation/proton exchanger 3 (AhCAX3), probable polyamine oxidase 4 (AhPAO4), and ACT domain-containing protein 11 (AhACR11), which are involved in reactive oxygen species (ROS) scavenging and ion homeostasis. These interactions were associated with enhanced CAT and PAO enzymatic activities, reduced ROS accumulation, and upregulation of stress-related genes under cold stress. These findings suggest that the ahy-miR396/AhGRF3b module plays a potential regulatory role in leaf morphogenesis and cold tolerance, providing valuable genetic resources for breeding cold-tolerant peanut varieties. Full article
(This article belongs to the Special Issue Abiotic Stress Responses in Plants—Second Edition)
Show Figures

Figure 1

15 pages, 1648 KB  
Article
A Highly Efficient Protocol for Multiple In Vitro Somatic Shoot Organogenesis from the Hypocotyl- and Cotyledon-Derived Callus Tissues of Russian Cabbage Genotypes
by Marat R. Khaliluev, Nataliya V. Varlamova and Roman A. Komakhin
Horticulturae 2025, 11(10), 1246; https://doi.org/10.3390/horticulturae11101246 - 15 Oct 2025
Viewed by 472
Abstract
Generation of state-of-the-art highly productive cabbage genotypes (Brassica oleracea convar. capitata (L.) Alef.) with improved agronomic traits is attainable using modern biotechnological approaches. However, capitata cabbage is relatively recalcitrant to de novo shoot organogenesis from callus tissue, especially with loss of somatic [...] Read more.
Generation of state-of-the-art highly productive cabbage genotypes (Brassica oleracea convar. capitata (L.) Alef.) with improved agronomic traits is attainable using modern biotechnological approaches. However, capitata cabbage is relatively recalcitrant to de novo shoot organogenesis from callus tissue, especially with loss of somatic cell totipotency during genetic transformation. An effective and rapid protocol for in vitro indirect shoot organogenesis from hypocotyl and cotyledon explants derived from 6-day-old aseptic donor seedlings of Russian cabbage genotypes (the DH line as well as cvs. Podarok and Parus) has been developed. In order to obtain standardized donor explants, aseptic cabbage seeds were germinated under dim light conditions (30–40 µmol m−2 s−1) with a 16 h light/8 h dark photoperiod. Multiple indirect shoot organogenesis (1.47–4.93 shoots per explant) from both cotyledonary leaves and hypocotyl segments with a frequency of 55.2–89.1% was achieved through 45 days of culture on the 0.7% agar-solidified (w/v) Murashige and Skoog (MS) basal medium containing 2 mg/L 6-benzylaminopurine (6-BAP), 0.02 mg/L 1-naphthalene acetic acid (NAA), and 5 mg/L AgNO3. The regenerants were successfully rooted on an MS basal medium (69.2%) without plant growth regulators (PGRs), as well as supplemented with 0.5 mg/L NAA (86.8%). Subsequently, in vitro rooted cabbage plantlets were adapted to soil conditions with an efficiency of 85%. This rapid protocol, allowing for the performance of a full cycle from in vitro seed germination to growing adapted plantlets under ex vitro conditions over 95 days, can be successfully applied to induce an indirect shoot formation in various cabbage genotypes, and it is recommended to produce transgenic plants with improved quality traits and productivity. Full article
(This article belongs to the Special Issue The Role of Plant Growth Regulators in Horticulture)
Show Figures

Figure 1

25 pages, 6588 KB  
Article
Overexpression of Abiotic Stress-Responsive SsCor413-1 Gene Enhances Salt and Drought Tolerance in Sugarcane (Saccharum spp. Hybrid)
by Selvarajan Dharshini, Thangavel Swathi, L. Ananda Lekshmi, Sakthivel Surya Krishna, S. R. Harish Chandar, Vadakkenchery Mohanan Manoj, Jayanarayanan Ashwin Narayan, Thelakat Sasikumar Sarath Padmanabhan, Ramanathan Valarmathi, Raja Arun Kumar, Parasuraman Boominathan and Chinnaswamy Appunu
Int. J. Mol. Sci. 2025, 26(20), 9868; https://doi.org/10.3390/ijms26209868 - 10 Oct 2025
Viewed by 407
Abstract
The cold-regulated (Cor413) gene family encodes plant-specific, multispanning transmembrane proteins that localize to the plasma and thylakoid membranes; these genes are regulated by environmental stimuli. In this study, the Cor413-1 gene, isolated from the drought and saline-tolerant wild species Saccharum spontaneum [...] Read more.
The cold-regulated (Cor413) gene family encodes plant-specific, multispanning transmembrane proteins that localize to the plasma and thylakoid membranes; these genes are regulated by environmental stimuli. In this study, the Cor413-1 gene, isolated from the drought and saline-tolerant wild species Saccharum spontaneum, was engineered into the elite sugarcane cultivar Co 86032 to produce a commercially superior cultivar with improved abiotic stress tolerance. Expression analysis of the Cor413-1 gene transgenic lines under drought and salinity stress exhibited distinct gene expression patterns. During stress conditions, transgenic events, such as Cor413-9 and Cor413-3, showed notable resilience to salt stress and had a high relative expression of the Cor413-1 gene and other stress-related genes. The evaluation of physiological parameters showed that under stress conditions, transgenic events experienced milder wilting and less cell membrane injury than the non-transgenic control. Transgenic lines also demonstrated elevated relative water content and better photosynthetic efficiency, with events like Cor413-10 and Cor413-12 showing exceptional performance. Biochemical analyses indicated elevated proline content, higher activity of enzymatic antioxidants such as sodium dismutase (SOD), catalase (CAT), and ascorbate peroxidase (APX), and a low level of malondialdehyde MDA production in the transgenic lines. Thus, demonstrating the potential of the Cor413-1 gene for developing multiple stress-tolerant cultivars. Full article
(This article belongs to the Special Issue Plant Responses to Biotic and Abiotic Stresses)
Show Figures

Figure 1

26 pages, 2093 KB  
Article
Preclinical Evaluation of the Efficacy of α-Difluoromethylornithine and Sulindac Against SARS-CoV-2 Infection
by Natalia A. Ignatenko, Hien T. Trinh, April M. Wagner, Eugene W. Gerner, Christian Bime, Chiu-Hsieh Hsu and David G. Besselsen
Viruses 2025, 17(10), 1306; https://doi.org/10.3390/v17101306 - 26 Sep 2025
Viewed by 670
Abstract
Despite numerous research efforts and several effective vaccines and therapies developed against coronavirus disease 2019 (COVID-19), drug repurposing remains an attractive alternative approach for treatment of SARS-CoV-2 variants and other viral infections that may emerge in the future. Cellular polyamines support viral propagation [...] Read more.
Despite numerous research efforts and several effective vaccines and therapies developed against coronavirus disease 2019 (COVID-19), drug repurposing remains an attractive alternative approach for treatment of SARS-CoV-2 variants and other viral infections that may emerge in the future. Cellular polyamines support viral propagation and tumor growth. Here we tested the antiviral activity of two polyamine metabolism-targeting drugs, an irreversible inhibitor of polyamine biosynthesis, α-difluoromethylornithine (DFMO), and a non-steroidal anti-inflammatory drug (NSAID), Sulindac, which have been previously evaluated for colon cancer chemoprevention. The drugs were tested as single agents and in combination in the human Calu-3 lung adenocarcinoma and Caco-2 colon adenocarcinoma cell lines and the K18-hACE2 transgenic mouse model of severe COVID-19. In the infected human cell lines, the DFMO/Sulindac combination significantly suppressed SARS-CoV-2 N1 Nucleocapsid mRNA by interacting synergistically when cells were pretreated with drugs and additively when treatment was applied to the infected cells. The Sulindac alone and DFMO/Sulindac combination treatments also suppressed the expression of the viral Spike protein and the host angiotensin-converting enzyme 2 (ACE2). In K18-hACE2 mice, the antiviral activity of DFMO and Sulindac as single agents and in combination was tested as prophylaxis (drug supplementation started 7 days before infection) or as treatment (drug supplementation started 24 h post-infection) at the doses equivalent to patient chemoprevention trials (835 ppm DFMO and 167 ppm Sulindac). The drugs’ antiviral activity in vivo was evaluated by measuring the clinical (survival rates and clinical scores), viral (viral load and virus infectivity), and biochemical (plasma polyamine, Sulindac, and Sulindac metabolite levels) endpoints. Prophylaxis with DFMO and Sulindac as single agents significantly increased survival rates in the young male mice (p = 0.01 and p = 0.027, respectively), and the combination was effective in the aged male mice (p = 0.042). Young female mice benefited the most from the prophylaxis with Sulindac alone (p = 0.001) and the DFMO/Sulindac combination (p = 0.018), while aged female mice did not benefit significantly from any intervention. Treatment of SARS-CoV-2-infected animals with DFMO or/and Sulindac did not significantly improve their survival rates. Overall, our studies demonstrated that DFMO and Sulindac administration as the prophylaxis regimen provided strong protection against the lethal outcome of SARS-CoV-2 infection and that male mice benefited more from the polyamine-targeted antiviral treatment than female mice. Our findings underscore the importance of evaluation of the antiviral activity of the drugs in the context of sex and age. Full article
(This article belongs to the Section Coronaviruses)
Show Figures

Graphical abstract

14 pages, 2660 KB  
Article
Phenotypic and Transcriptomic Analyses of Transgenic Arabidopsis thaliana Expressing Cotton Zinc Finger Protein8 (GhZFP8)
by Wenhan Cheng, Chen Rui, Yechuan Huang, Deyan Zhu and Yongchang Liu
Genes 2025, 16(9), 1119; https://doi.org/10.3390/genes16091119 - 22 Sep 2025
Viewed by 444
Abstract
Background: The functional role of GhZFP8 (a zinc finger protein gene) in plant growth and development remains unclear. Methods: This study investigated phenotypic and transcriptomic changes in GhZFP8-transgenic vs. wild-type Arabidopsis to clarify GhZFP8’s biological functions. Phenotypes of two transgenic lines [...] Read more.
Background: The functional role of GhZFP8 (a zinc finger protein gene) in plant growth and development remains unclear. Methods: This study investigated phenotypic and transcriptomic changes in GhZFP8-transgenic vs. wild-type Arabidopsis to clarify GhZFP8’s biological functions. Phenotypes of two transgenic lines (ZFP8_7, ZFP8_21) were observed. Transcriptome sequencing (ZFP8_7 vs. wild-type, 3 biological replicates/sample) was performed, with quality assessment (coverage, depth, alignment rate). Differential genes were screened by |log2(fold change)| > 1 and FDR < 0.05; GO/KEGG enrichment analyses were conducted. Results: Transgenic lines showed slower growth, higher trichome density, ectopic silique trichomes, and reduced fertility. Sequencing quality was satisfactory (97.42% exonic alignment). Most differential genes were highly expressed in wild-type plants, with more downregulated than upregulated genes. Upregulated genes enriched in stimulus response regulation, plant cell walls, and methyltransferase activity (GO); estrogen signaling/tyrosine metabolism (KEGG). Downregulated genes enriched in cell wall/phenylpropanoid biosynthesis (GO); glycosyltransferase/plant MAPK pathways (KEGG). Conclusions:GhZFP8 overexpression induces significant phenotypic changes and alters gene expression in Arabidopsis. Findings provide insights into GhZFP8’s effects, supporting further study of its functional mechanisms. Full article
(This article belongs to the Section Plant Genetics and Genomics)
Show Figures

Figure 1

22 pages, 5853 KB  
Article
Generating a Cell Model to Study ER Stress in iPSC-Derived Medium Spiny Neurons from a Patient with Huntington’s Disease
by Vladlena S. Makeeva, Anton Yu. Sivkov, Suren M. Zakian and Anastasia A. Malakhova
Int. J. Mol. Sci. 2025, 26(18), 8930; https://doi.org/10.3390/ijms26188930 - 13 Sep 2025
Viewed by 743
Abstract
iPSCs and their derivatives are used to investigate the molecular genetic mechanisms of human diseases, to identify therapeutic targets, and to screen for small molecules. Combining technologies for generating patient-specific iPSC lines and genome editing allows us to create cell models with unique [...] Read more.
iPSCs and their derivatives are used to investigate the molecular genetic mechanisms of human diseases, to identify therapeutic targets, and to screen for small molecules. Combining technologies for generating patient-specific iPSC lines and genome editing allows us to create cell models with unique characteristics. We obtained and characterized three iPSC lines by reprogramming peripheral blood mononuclear cells of a patient with Huntington’s disease (HD) using episomal vectors encoding Yamanaka factors. iPSC lines expressed pluripotency marker genes, had normal karyotypes and were capable of differentiating into all three germ layers. The obtained iPSC lines are useful for modeling disease progression in vitro and studying pathological mechanisms of HD, such as ER stress. A transgene of genetically encoded biosensor XBP1-TagRFP was introduced into the iPSCs to visualize ER stress state of cells. The study demonstrated that iPSC-derived medium spiny neurons develop ER stress, though the IRE1-mediated pathway does not seem to be involved in the process. Full article
(This article belongs to the Section Molecular Neurobiology)
Show Figures

Figure 1

23 pages, 4278 KB  
Article
Overexpression of the Wild Soybean Expansin Gene GsEXPB1 Enhances Salt Stress Tolerance in Transgenic Soybeans
by Linlin Wang, Yanlin Sun, Wenxu Liu, Xiaolei Shi, Jing Ma, Fumeng He, Fenglan Li and Xu Feng
Plants 2025, 14(18), 2851; https://doi.org/10.3390/plants14182851 - 12 Sep 2025
Viewed by 601
Abstract
As the ancestor and close relative of soybeans, wild soybeans exhibit strong salt tolerance and are ideal materials for discovering salt-tolerant genes. Expansins are a type of cell wall-loosening protein that plays an active role in regulating plant salt tolerance. We previously obtained [...] Read more.
As the ancestor and close relative of soybeans, wild soybeans exhibit strong salt tolerance and are ideal materials for discovering salt-tolerant genes. Expansins are a type of cell wall-loosening protein that plays an active role in regulating plant salt tolerance. We previously obtained the wild soybean expansin gene GsEXPB1, which is specifically transcribed in roots and actively responds to salt stress. Overexpression of this gene significantly promotes the growth of soybean hairy roots under salt stress. To further elucidate the function of the gene in regulating plant tolerance to salt stress, this study obtained soybean hairy roots that overexpress the GsEXPB1 gene and silence its homologous gene GmEXPB4 through RNAi. Under salt stress, the overexpression of the GsEXPB1 gene significantly promoted the growth of soybean hairy roots, while the hairy roots that were silenced for the GmEXPB4 gene exhibited an opposite phenotype. Physiological assay results indicate that GsEXPB1 enhances the tolerance of soybean hairy roots to salt stress by regulating the antioxidant system and Na+/K+ content. In soybean lines overexpressing GsEXPB1, the germination rate of seeds and root growth indicators under salt stress were significantly improved compared to those of wild-type plants. Meanwhile, GsEXPB1 enhances the tolerance of transgenic lines to salt stress by actively regulating the antioxidant system, osmotic adjustment system, chlorophyll content, cell wall components, and Na+/K+ levels, significantly promoting growth and increasing the number of flowers and grain weight. This study reveals the physiological mechanism by which GsEXPB1 enhances soybean salt tolerance, providing a theoretical basis and relevant references for the application of this gene in the breeding of new soybean salt-tolerant varieties. Full article
(This article belongs to the Section Plant Response to Abiotic Stress and Climate Change)
Show Figures

Figure 1

18 pages, 2168 KB  
Article
Effective Reduction in Nuclear DNA Contamination Allows Sensitive Mitochondrial DNA Methylation Determination by LC-MS/MS
by Lin Liang, Luis Alfonso González Molina, Pytrick G. Jellema, Martijn van Faassen, Laura T. A. Otten, Kevin P. Mennega, Ingrid H. Hof, D. A. Janneke Dijck-Brouwer, Amalia M. Dolga, Marianne G. Rots and Klary E. Niezen-Koning
Int. J. Mol. Sci. 2025, 26(18), 8864; https://doi.org/10.3390/ijms26188864 - 11 Sep 2025
Viewed by 816
Abstract
Mitochondria are essential organelles for cellular energy production, playing a central role in driving metabolic processes and supporting critical intracellular functions. Neurometabolic disorders encompass a wide variety of conditions characterized by mitochondrial dysfunction. Owing to their bacterial ancestry, mitochondria possess an independent genome [...] Read more.
Mitochondria are essential organelles for cellular energy production, playing a central role in driving metabolic processes and supporting critical intracellular functions. Neurometabolic disorders encompass a wide variety of conditions characterized by mitochondrial dysfunction. Owing to their bacterial ancestry, mitochondria possess an independent genome consisting of a circular DNA molecule (mtDNA), which has been reported to be subject to methylation. However, the technical challenges in the detection of mtDNA methylation have led to debates on its existence. One of the concerns is that the compactness of mtDNA can lead to suboptimal bisulfite conversion, thereby causing mtDNA methylation overestimation. To address this, liquid chromatography tandem mass spectrometry (LC-MS/MS) offers a bisulfite-independent readout; however, this method requires mtDNA samples devoid of nuclear DNA (nDNA) contamination. To diminish nDNA contamination, we isolated mtDNA from the TRIzol RNA phase. Importantly, pyrosequencing showed no significant difference in the methylation levels of mtDNA isolated from the TRIzol RNA phase compared to those from the TRIzol DNA phase, or isolated via total genomic DNA (gDNA). Across different human cell lines, LC-MS/MS detected significantly lower global methylation levels for DNA isolated from the TRIzol RNA phase than those from the TRIzol DNA or gDNA isolation. Moreover, using mtDNA isolated from the TRIzol RNA phase, LC-MS/MS validated the enhanced mtDNA methylation in HepG2 transgenic cell lines expressing mitochondrial-targeted DNA methyltransferases (means of 2.89% and 2.03% for MCviPI and MSssI transgenic cell lines, respectively), compared to two negative control cell lines (1.36 and 1.39%). When applying it to clinically relevant material, LC-MS/MS demonstrated a significantly lower global methylation level for platelet DNA isolated from the TRIzol RNA phase (mean of 1.98%) compared to gDNA isolations (mean of 4.32%). Similar findings were confirmed in mouse brain tissue, in which a significantly lower methylation level was detected in DNA isolated from the TRIzol RNA phase (1.79%) compared to that from gDNA isolation (5.12%). In conclusion, isolating mtDNA from the TRIzol RNA phase holds significant potential in future studies, particularly for the quantification of mtDNA global methylation by LC-MS/MS, a technique that is independent of bisulfite conversion and bioinformatic analysis. Full article
(This article belongs to the Section Molecular Genetics and Genomics)
Show Figures

Figure 1

14 pages, 2469 KB  
Article
WUSCHEL Transcription Factor Regulates Floral Development in ‘Jizaomi’ Grapevine
by Zedong Sun, Huan Xu, Wenxuan Shi, Jialin Fu, Pengfei Wen, Jinjun Liang and Pengfei Zhang
Horticulturae 2025, 11(9), 1099; https://doi.org/10.3390/horticulturae11091099 - 11 Sep 2025
Viewed by 636
Abstract
Carpel number has been recognized as a critical factor influencing fruit size, ultimately determining yield and economic efficiency. The WUSCHEL (WUS) protein is essential for maintaining stem cell homeostasis in the floral meristem. Its expression level directly influences the size of the floral [...] Read more.
Carpel number has been recognized as a critical factor influencing fruit size, ultimately determining yield and economic efficiency. The WUSCHEL (WUS) protein is essential for maintaining stem cell homeostasis in the floral meristem. Its expression level directly influences the size of the floral meristem (FM), thereby determining the number of floral organs in Arabidopsis thaliana, Solanum lycopersicum, and Cucumis sativus. While its role remained largely unexplored in grapevine (Vitis vinifera). This study cloned the VvWUS gene from the polycarpic grape cultivar ‘Jizaomi’. Transgenic tomato lines expressing VvWUS heterologously exhibited accelerated floral transition, enhanced carpel/floral organ initiation, and had significantly higher locule numbers relative to wild type. Furthermore, direct binding of VvWUS to the VvAGAMOUS (VvAG) promoter and activation of VvAG expression were demonstrated through yeast one-hybrid (Y1H) and dual-luciferase (LUC) assays. These findings elucidated the molecular function of VvWUS in grape carpel development, providing a foundational basis for molecular breeding strategies targeting large-berry grape varieties. Full article
Show Figures

Figure 1

13 pages, 1796 KB  
Article
Changes in Cell Aggregation in Arabidopsis thaliana Suspension Culture Following Knockout of GAUT Gene Family Members
by Tatyana A. Frankevich, Natalya V. Permyakova, Yury V. Sidorchuk and Elena V. Deineko
Plants 2025, 14(18), 2816; https://doi.org/10.3390/plants14182816 - 9 Sep 2025
Viewed by 605
Abstract
Plant cells, particularly suspension cell cultures, represent a promising platform for the biosynthesis of biopharmaceutical proteins. However, one of the limitations of this system is the tendency of cells to form aggregates of varying sizes, which can restrict their productivity in terms of [...] Read more.
Plant cells, particularly suspension cell cultures, represent a promising platform for the biosynthesis of biopharmaceutical proteins. However, one of the limitations of this system is the tendency of cells to form aggregates of varying sizes, which can restrict their productivity in terms of recombinant protein accumulation. The primary cause of such aggregation is likely related to intercellular adhesion, which is characteristic of plant cells grown in vitro. To assess the potential for reducing intercellular adhesion in in vitro plant cell cultures, we obtained two Arabidopsis thaliana cell lines carrying mutations in the GAUT7 and GAUT8 genes, which are involved in the biosynthesis of cell wall pectin. The GAUT7 mutant was generated by CRISPR/Cas9-mediated knockout of the target gene in a transgenic A. thaliana line carrying the gfp gene. The GAUT8 mutant cell line was derived from the A. thaliana Quasimodo1-1 mutant. We present a comparative analysis of these two in vitro cultured cell lines in terms of their aggregation behavior. The resulting mutant with a knockout in the GAUT7 gene had an altered cell culture phenotype. The GAUT7 suspension culture was characterized by a darker coloration, an increase in the number of large aggregates by 18%, and a decrease in the level of pectins, and the accumulation of recombinant GFP protein in the GAUT7 culture significantly decreased by 10.4%. The Qua1-1 culture showed the opposite results: a 20% decrease in the number of large aggregates, a high increase in biomass, and an increased level of pectins compared with the control and GAUT7. Thus, we have shown that a violation of pectin synthesis leads to different results depending on which GAUT family gene we knock out; intercellular adhesion decreased in the cell culture with a knockout of the GAUT8 gene. These data can be used to improve the properties of plant cellular expression systems of biopharmaceutically valuable proteins. Full article
(This article belongs to the Section Plant Genetics, Genomics and Biotechnology)
Show Figures

Figure 1

16 pages, 2418 KB  
Article
AI-Driven Image Analysis for Precision Screening Transposon-Mediated Transgenesis of NFκB eGFP Reporter System in Zebrafish
by Yui Iwata, Aoi Mori, Kana Shinogi, Kanako Nishino, Saori Matsuoka, Yuki Kushida, Yuki Satoda, Akiyoshi Shimizu, Fumihiro Terami, Toru Nonomura, Shunichi Kitajima and Toshio Tanaka
Future Pharmacol. 2025, 5(3), 50; https://doi.org/10.3390/futurepharmacol5030050 - 31 Aug 2025
Viewed by 952
Abstract
Background: Zebrafish-based drug discovery systems provide significant advantages over mammalian models for high-throughput in vivo screening. Among these, the NF-κB eGFP reporter system significantly enhances drug discovery in zebrafish by enabling real-time, high-resolution monitoring of pathway activity in live organisms, thereby streamlining mechanistic [...] Read more.
Background: Zebrafish-based drug discovery systems provide significant advantages over mammalian models for high-throughput in vivo screening. Among these, the NF-κB eGFP reporter system significantly enhances drug discovery in zebrafish by enabling real-time, high-resolution monitoring of pathway activity in live organisms, thereby streamlining mechanistic studies and high-throughput screening. Methods: We developed a novel AI (Quantifish and Orange software)-based zebrafish precision individualized 96-well ZF plates (0–7 dpf) and individualized MT tanks (8 dpf–4 mpf) protocol for the transposon-mediated transgenesis of the NFκB eGFP reporter system. Results: One-cell stage embryos were administered NFκB reporter construct and Tol2 transposase mRNA via microinjection and transferred to separate wells of a 96-well ZF plate. Bright-field and fluorescence images of each well were captured at 5 dpf in the F0, F1, and F2 generations using the automated confocal high-content imager CQ1. The Quantifish software was used for the automated detection and segmentation of zebrafish larval fluorescence intensity in specific regions of interest. Quantitative data on the fluorescence intensity and distribution patterns were measured in Quantifish, and advanced statistical and machine learning methods were applied using Orange. Imaging data with eGFP expression results were assessed to evaluate the efficiency of the transgenic protocol. Discussion: This AI-enhanced precision protocol allows for high-throughput screening and quantitative analysis of NFκB reporter transgenesis in zebrafish, enabling the efficient identification and characterization of stable transgenic lines that exhibit tissue-specific expression of the NF-κB reporter, such as lines with induced expression restricted to the retina following LPS stimulation. This approach streamlines the evaluation of regulatory elements, enhances data consistency, and reduces animal use, making it a valuable tool for zebrafish drug discovery. Full article
Show Figures

Graphical abstract

18 pages, 14946 KB  
Article
Molecular Iodine Induces Anti- and Pro-Neoplastic Effects in Prostate Cancer Models
by Carlos Montes de Oca, Lourdes Álvarez, Carmen Aceves and Brenda Anguiano
Int. J. Mol. Sci. 2025, 26(16), 7800; https://doi.org/10.3390/ijms26167800 - 13 Aug 2025
Viewed by 1040
Abstract
Advanced prostate cancer frequently develops resistance to antiandrogen therapy and acquires an aggressive neuroendocrine phenotype. Antiandrogens stimulate peroxisome proliferator-activated receptor gamma (PPARG) signaling and cancer progression. Molecular iodine (I2) induces cytotoxic effects in prostate cancer cell lines and antineoplastic effects in [...] Read more.
Advanced prostate cancer frequently develops resistance to antiandrogen therapy and acquires an aggressive neuroendocrine phenotype. Antiandrogens stimulate peroxisome proliferator-activated receptor gamma (PPARG) signaling and cancer progression. Molecular iodine (I2) induces cytotoxic effects in prostate cancer cell lines and antineoplastic effects in neuroblastoma and breast cancer through the indirect activation of PPARG. We investigated the adjuvant effects of I2 and androgen deprivation in prostate cancer, as well as the role of PPARG in these projections. We used androgen-dependent and androgen-independent cell lines and TRAMP mice (transgenic adenocarcinoma of the mouse prostate) as biological models, as well as bicalutamide (Bic), enzalutamide (Enz), and charcoal-stripped fetal bovine serum (CS-FBS) as androgen deprivation models. I2 promoted cytotoxic effects, whereas in surviving cells, it stimulated the outgrowth of neurite-like projections, regulated lipid content, and reduced invasive capacity. Androgen deprivation plus I2 magnified these effects, while GW9662 (PPARG antagonist) did not block them. In vivo, I2 increased the degree of prostatic desmoplasia in the sham mice but did not amplify the stromal response or reduce the epithelial lesion score induced by castration in TRAMP. In conclusion, I2 showed anti-cancer (cytotoxic, anti-invasive) and pro-cancer (pro-neurite, lipid accumulation, desmoplasia) effects through a PPARG-independent mechanism. Full article
(This article belongs to the Section Biochemistry)
Show Figures

Figure 1

31 pages, 2319 KB  
Review
Biopharming of Lactoferrin: Current Strategies and Future Prospects
by Rajaravindra Konadaka Sri, Parthasarathi Balasamudram Chandrasekhar, Architha Sirisilla, Qudrathulla Khan Quadri Mohammed, Thejasri Jakkoju, Rajith Reddy Bheemreddy, Tarun Kumar Bhattacharya, Rajkumar Ullengala and Rudra Nath Chatterjee
Pharmaceutics 2025, 17(8), 1023; https://doi.org/10.3390/pharmaceutics17081023 - 7 Aug 2025
Viewed by 1865
Abstract
Lactoferrin (LF) is an 80 kDa iron-binding glycoprotein primarily found in milk, saliva, tears, and nasal secretions. LF is well known for its antibacterial and immunomodulatory effects. However, the extraction of LF from milk is inadequate for large-scale therapeutic applications, presenting a challenge [...] Read more.
Lactoferrin (LF) is an 80 kDa iron-binding glycoprotein primarily found in milk, saliva, tears, and nasal secretions. LF is well known for its antibacterial and immunomodulatory effects. However, the extraction of LF from milk is inadequate for large-scale therapeutic applications, presenting a challenge for economic mass production. Recombinant protein expression systems offer a solution to overcome this challenge and efficient production of LF. This review discusses recent progress in the translational research of LF gene transfer and biopharming, focusing on different expression systems such as bacteria, yeast, filamentous fungi, transgenic crops, and animals as well as purification methods. The optimization of expression yields, prospects for genetic engineering, and biotechnology to enhance LF production for biomedical applications are emphasized. This review systematically sourced the literature from 1987 to 2025 from leading scientific databases, including PubMed, Scopus, Web of Science, and Google Scholar. Despite ongoing debates, progress in this field indicates a viable path towards the effective use of LF in therapeutic settings. Full article
(This article belongs to the Section Biopharmaceutics)
Show Figures

Figure 1

Back to TopTop