Sign in to use this feature.

Years

Between: -

Subjects

remove_circle_outline
remove_circle_outline
remove_circle_outline
remove_circle_outline
remove_circle_outline
remove_circle_outline
remove_circle_outline

Journals

Article Types

Countries / Regions

Search Results (15)

Search Parameters:
Keywords = swirl distortion

Order results
Result details
Results per page
Select all
Export citation of selected articles as:
26 pages, 6923 KB  
Article
Parametric Study of Shock/Boundary-Layer Interaction and Swirl Metrics in Bleed-Enabled External Compression Intakes
by Muhammed Enes Ozcan and Nilay Sezer Uzol
Computation 2025, 13(12), 289; https://doi.org/10.3390/computation13120289 - 8 Dec 2025
Viewed by 367
Abstract
Flow quality at the engine face, especially total pressure recovery and swirl, is central to the performance and stability of external compression supersonic inlets. Steady-state RANS-based numerical computations are performed to quantify bleed/swirl trade-offs in a single-ramp intake. The CFD simulations were performed [...] Read more.
Flow quality at the engine face, especially total pressure recovery and swirl, is central to the performance and stability of external compression supersonic inlets. Steady-state RANS-based numerical computations are performed to quantify bleed/swirl trade-offs in a single-ramp intake. The CFD simulations were performed first without a bleed system over M = 1.4–1.9 to locate the practical onset of a bleed requirement. The deterioration in pressure recovery and swirl beyond M ≈ 1.6, which is consistent with a pre-shock strength near the turbulent separation threshold, motivated the use of a bleed system. The comparisons with and without the bleed system were performed next at M = 1.6, 1.8, and 1.9 across the operation map parameterized by the flow ratio. The CFD simulations were performed using ANSYS Fluent, with a pressure-based coupled solver with a realizable k-ε turbulence model and enhanced wall treatment. The results provide engine-face distortion metrics using a standardized ring to sector swirl ratio alongside pressure recovery. The results show that bleed removes low-momentum near-wall fluid and stabilizes the terminal–shock interaction, raising pressure recovery and lowering peak swirl and swirl intensity across the map, while extending the stable operating range to a lower flow ratio at a fixed M. The analysis delivers a design-oriented linkage between shock/boundary-layer interaction control and swirl: when bleed is applied at and above M = 1.6, the separation footprints shrink and the organized swirl sectors weaken, yielding improved operability with modest bleed fractions. Full article
(This article belongs to the Special Issue Computational Heat and Mass Transfer (ICCHMT 2025))
Show Figures

Figure 1

27 pages, 18159 KB  
Article
Numerical Analysis of the Effect of S-Shaped Duct Key Geometry Parameters on the Inlet Distortion of Distributed Ducted Fans
by Wei Jia, Guanghui Li, Tao Liu, Qingguo Kong and Shuiting Ding
Aerospace 2025, 12(4), 316; https://doi.org/10.3390/aerospace12040316 - 7 Apr 2025
Cited by 2 | Viewed by 1682
Abstract
Distributed propulsion systems are strategically placed along the aircraft wingspan to ingest the fuselage boundary layer, thereby enhancing propulsion efficiency. However, the aerodynamic effects of S-shaped duct geometry on a distributed propulsion system are not fully understood. The impact of the S-shaped duct [...] Read more.
Distributed propulsion systems are strategically placed along the aircraft wingspan to ingest the fuselage boundary layer, thereby enhancing propulsion efficiency. However, the aerodynamic effects of S-shaped duct geometry on a distributed propulsion system are not fully understood. The impact of the S-shaped duct inlet aspect ratio and centerline offset on the inlet distortion of ducted fans was numerically investigated using a method based on the circumferential body force model. The results show that the most severe inlet distortion occurs when a large centerline offset is combined with a small aspect ratio. For an S-shaped duct with a substantial centerline offset, increasing the aspect ratio mitigates the distortion level in the edge fans. Specifically, increasing the aspect ratio from 6 to 10 reduces the total pressure and swirl distortion index in the edge fan by up to 80.1% and 84.2%, respectively. In an S-shaped duct with a small aspect ratio, decreasing the centerline offset from 1.75 times to 0.75 times the ducted fan diameter lowers the total pressure and swirl distortion index in the edge fan by up to 75.2% and 87.5%, respectively. These insights provide valuable information for the integrated design and optimization of the S-shaped duct in distributed propulsion systems. Full article
(This article belongs to the Section Aeronautics)
Show Figures

Figure 1

21 pages, 8873 KB  
Article
Research on the Aerodynamic–Propulsion Coupling Characteristics of a Distributed Propulsion System
by Xiaojun Yang, Tao Liu and Wei Jia
Appl. Sci. 2025, 15(7), 3536; https://doi.org/10.3390/app15073536 - 24 Mar 2025
Cited by 1 | Viewed by 1099
Abstract
In recent years, the distributed propulsion system has received extensive attention due to its advantages such as high propulsion efficiency, low noise, high safety redundancy, and good flexibility and maneuverability. However, the interaction between the internal and external flow can limit the aerodynamic [...] Read more.
In recent years, the distributed propulsion system has received extensive attention due to its advantages such as high propulsion efficiency, low noise, high safety redundancy, and good flexibility and maneuverability. However, the interaction between the internal and external flow can limit the aerodynamic performance of the ducted fan. To investigate the influence of the internal and external flow interaction on the aerodynamic–propulsion coupling characteristics of the distributed propulsion system, an over-wing symmetric configuration with five distributed ducted fans was constructed, and numerical simulations were performed using a method based on the body force model. Results show that as the flight Mach number increases, the lift obtained by the wing increases, while the stall angle of attack decreases, and the stall angle of attack at a Mach number of 0.5 is reduced by 15° compared with a Mach number of 0.2. At large angles of attack, the edge fans have the strongest ability to resist airflow separation, while the middle fan has the weakest ability to resist airflow separation, and its fan performance index drops the fastest. When the Mach number is 0.4, the mass flow rate and thrust of the middle fan are reduced by 16% and 28%, respectively, compared with those when the Mach number is 0.2. The higher the flight Mach number, the larger the intake distortion degree of the ducted fans. The middle fan is most affected by total pressure distortion and least affected by swirl distortion, whereas the edge fans are least affected by total pressure distortion and most affected by swirl distortion. Full article
(This article belongs to the Section Aerospace Science and Engineering)
Show Figures

Figure 1

18 pages, 15088 KB  
Article
Analysis and Optimization Design of Internal Flow Evolution of Large Centrifugal Fans Under Inlet Distortion Effects
by Shuiqing Zhou, Tianci Wang, Zijian Mao and Laifa Lu
Appl. Sci. 2025, 15(7), 3521; https://doi.org/10.3390/app15073521 - 24 Mar 2025
Cited by 1 | Viewed by 1156
Abstract
Large curvature, high pre-swirl large high-speed centrifugal fans are the preferred choice for industrial gas quenching furnaces, as they need to operate under non-uniform inlet conditions for extended periods. The resulting inlet distortion disrupts the symmetric flow of the gas, leading to reduced [...] Read more.
Large curvature, high pre-swirl large high-speed centrifugal fans are the preferred choice for industrial gas quenching furnaces, as they need to operate under non-uniform inlet conditions for extended periods. The resulting inlet distortion disrupts the symmetric flow of the gas, leading to reduced fan stability and phenomena such as flow separation and rotational stall. This issue has become a key research focus in the field of large centrifugal fan applications. This paper introduces an eddy viscosity correction method, and compares it with experimental results from U-shaped pipe curved flow. The corrected SST k-ω model shows a maximum error of only 4.7%. Simulation results show that the fan inlet generates a positive pre-swirl inflow with a relative distortion intensity of 3.83°. The flow characteristics within the impeller passage are significantly affected by the swirl angle distribution. At the maximum swirl angle, the leakage flow at the blade tip develops into a stall vortex that spans the entire passage, with an average blockage coefficient of 0.29. At the minimum swirl angle, the downstream leakage flow at the blade tip is suppressed on the suction side by the main flow, leading to a reduced vortex structure within the passage and an average blockage coefficient of 0.21. To address the design challenges of large high-speed centrifugal fans under inlet distortion, a blade design method based on secondary flow suppression is proposed. Eleven impeller flow surfaces are selected as control parameters, and the centrifugal impeller blade profile is redesigned. Numerical simulations and experimental results of the gas quenching furnace’s flow and temperature fields indicate that the modified impeller significantly reduces the blade tip leakage flow strength, with the average blockage coefficient decreasing to 0.07 and 0.04, respectively. The standard deviation of the average flow velocity at the test section is reduced by 42.78% compared to the original, and the temperature fluctuation at the workpiece surface is reduced by 53.09%. Both the flow and temperature field uniformity are significantly improved. Full article
Show Figures

Figure 1

26 pages, 6944 KB  
Article
Artifacts of Glory and Pain: Evolving Cultural Narratives on Confederate Symbolism and Commemoration in a New Era of Social Justice
by John H. Jameson
Humanities 2024, 13(6), 153; https://doi.org/10.3390/h13060153 - 6 Nov 2024
Cited by 1 | Viewed by 4384
Abstract
The American Civil War has been commemorated with a great variety of monuments, memorials, and markers. These monuments were erected for a variety of reasons, beginning with memorialization of the fallen and later to honor aging veterans, commemoration of significant anniversaries associated with [...] Read more.
The American Civil War has been commemorated with a great variety of monuments, memorials, and markers. These monuments were erected for a variety of reasons, beginning with memorialization of the fallen and later to honor aging veterans, commemoration of significant anniversaries associated with the conflict, memorialization of sites of conflict, and celebration of the actions of military leaders. Sources reveal that during both the Jim Crow and Civil Rights eras, many monuments were erected as part of an organized propaganda campaign to terrorize African American communities and distort the past by promoting a “Lost Cause” narrative. Through subsequent decades, to this day, complex and emotional narratives have surrounded interpretive legacies of the Civil War. Instruments of commemoration, through both physical and digital intervention approaches, can be provocative and instructive, as the country deals with a slavery legacy and the commemorated objects and spaces surrounding Confederate inheritances. Today, all of these potential factors and outcomes, with internationally relevance, are surrounded by swirls of social and political contention and controversy, including the remembering/forgetting dichotomies of cultural heritage. In this article, drawing from the testimony of scholars and artists, I address the conceptual landscape of approaches to the presentation and evolving participatory narratives of Confederate monuments that range from absolute expungement and removal to more restrained ideas such as in situ re-contextualization, removal to museums, and preservation-in-place. I stress not so much the academic debate but how the American public is informed about and reacts to the various issues related to Confederate memorialization. My main point, where my premise stands out in the literature, is that, for the sake of posterity, and our ability to connect and engage with a tangible in situ artifact, not all Confederate statues should be taken down. Some of them, or remnants of them, should be preserved as sites of conscience and reflection, with their social and political meanings ongoing and yet to be determined in the future. The modern dilemma turns on the question: In today’s new era of social justice, are these monuments primarily symbols of oppression, or can we see them, in select cases, alternatively as sites of conscience and reflection encompassing more inclusive conversations about commemoration? What we conserve and assign as the ultimate public value of these monuments rests with how we answer this question. Full article
Show Figures

Figure 1

28 pages, 90455 KB  
Article
Lessons Learnt from the Simulations of Aero-Engine Ground Vortex
by Wenqiang Zhang, Tao Yang, Jun Shen and Qiangqiang Sun
Aerospace 2024, 11(9), 699; https://doi.org/10.3390/aerospace11090699 - 26 Aug 2024
Cited by 2 | Viewed by 2168
Abstract
With the startup of the aero-engine, the ground vortex is formed between the ground and the engine intake. The ground vortex leads to total pressure and swirl distortion, which reduces the performance of the engine. The inhalation of the dust and debris through [...] Read more.
With the startup of the aero-engine, the ground vortex is formed between the ground and the engine intake. The ground vortex leads to total pressure and swirl distortion, which reduces the performance of the engine. The inhalation of the dust and debris through a ground vortex can erode the fan blade, block the seals and degrade turbine cooling performance. As the diameter of the modern fan blade becomes larger, the clearance between the intake lip and the ground surface is smaller, which enhances the strength of the ground vortex. Though considerable numerical studies have been conducted with the predictions of the ground vortex, it is noted that the accurate simulation of the ground vortex is still a tough task. This paper presents authors’ simulation work of the ground vortex into an intake model with different crosswind speeds. This paper tackles the challenge with a parametric study to provide useful guidelines on how to obtain a good match with the experimental data. The influence of the mesh density, performance of different turbulence models and how the boundary layer thickness affects the prediction results are conducted and analysed. The detailed structure of the flow field with ground vortex is presented, which can shed light on the experimental observations. A number of suggestions are presented that can pave the road to the accurate flow field simulations with strong vorticities. Full article
Show Figures

Figure 1

20 pages, 19914 KB  
Article
Investigation of the Internal Flow Characteristics of a Tiltrotor Aircraft Engine Inlet in a Gust Environment
by Haicheng Zhu, Xiaoming He, Yue Zhang, Daishu Cheng, Ziyun Wang, Yufeng Huang and Huijun Tan
Aerospace 2024, 11(5), 342; https://doi.org/10.3390/aerospace11050342 - 25 Apr 2024
Cited by 3 | Viewed by 2077
Abstract
In the vertical take-off and landing (VTOL) state of tiltrotor aircraft, the inlet entrance encounters the incoming airflow at a 90° attack angle, resulting in highly complex internal flow characteristics that are extremely susceptible to gusts. Meanwhile, the flow quality at the inlet [...] Read more.
In the vertical take-off and landing (VTOL) state of tiltrotor aircraft, the inlet entrance encounters the incoming airflow at a 90° attack angle, resulting in highly complex internal flow characteristics that are extremely susceptible to gusts. Meanwhile, the flow quality at the inlet exit directly affects the performance of the aircraft’s engine. This work made use of an unsteady numerical simulation method based on sliding meshes to investigate the internal flow characteristics of the inlet during the hover state of a typical tiltrotor aircraft and the effects of head-on gusts on the inlet’s aerodynamic characteristics. The results show that during the hover state, the tiltrotor aircraft inlet features three pairs of transverse vortices and one streamwise vortex at the aerodynamic interface plane (AIP). The transverse vortices generated due to the rotational motion of the air have the largest scale and exert the strongest influence on the inlet’s performance, which is characterized by pronounced unsteady features. Additionally, strong unsteady characteristics are present within the inlet. Head-on gusts mainly affect the mechanical energy and non-uniformity of the air sucked into the inlet by influencing the direction of the rotor’s induced slipstream, thereby impacting the performance of the inlet. The larger head-on gusts have beneficial effects on the performance of the inlet. When the gust velocity reaches 12 m/s, there is a 1.01% increase in the total pressure recovery (σ) of the inlet, a 25.72% decrease in the circumferential distortion index (DC60), and a reduction of 62.84% in the area where the swirl angle |α| exceeds 15°. Conversely, when the gust velocity of head-on gusts reaches 12 m/s in the opposite direction, the inlet’s total pressure recovery decreases by 1.13%, the circumferential distortion index increases by 14.57%, and the area where the swirl angle exceeds 15° increases by 69.59%, adversely affecting the performance of the inlet. Additionally, the presence of gusts alters the unsteady characteristics within the inlet. Full article
(This article belongs to the Special Issue Gust Influences on Aerospace)
Show Figures

Figure 1

19 pages, 6546 KB  
Article
Study on Internal Flow Characteristics of Hydrocyclone with Guide Vanes
by Yongye Li, Siyuan Tao, Xiaoteng Song and Yiming Zhao
Sustainability 2023, 15(6), 5350; https://doi.org/10.3390/su15065350 - 17 Mar 2023
Cited by 2 | Viewed by 2187
Abstract
Hydrocyclone with guide vanes is one type of swirl flow launching device without energy input. For researching the flow characteristics of that hydrocyclone, the flow distribution of the sections and their variation along the flow were studied using numerical simulation and physical experiment. [...] Read more.
Hydrocyclone with guide vanes is one type of swirl flow launching device without energy input. For researching the flow characteristics of that hydrocyclone, the flow distribution of the sections and their variation along the flow were studied using numerical simulation and physical experiment. In addition, the flow field was convenient to be divided into three-dimensional velocities: axial velocity, circumferential velocity, radial velocity and the static pressure. The result showed that the water flow had obvious diversion by the effect of guide vanes. The axial velocity varied into the distribution of higher values emerging away from the pipe wall and the surfaces of guide vanes, and the value was higher on downstream surfaces than upstream surfaces of the guide vanes. The radial velocity’s direction pointed at the axis of pipe on upstream surfaces, and pointed at the pipe wall on the downstream surfaces of the guide vanes; the influenced range was larger in sections along the flow. The circumferential velocity increased along the flow, closing the distorted guide vanes; the value of that velocity was larger closer to the guide vanes, especially the downstream surfaces of the guide vanes. The static pressure decreased along the flow, and the value was larger on the upstream surfaces than the downstream surfaces of the guide vanes. The results can provide some theory references to improve the construction of the hydrocyclone. Full article
Show Figures

Figure 1

17 pages, 2759 KB  
Article
Effects of Inlet Swirl Distortion on a Multi-Stage Compressor with Inlet Guide Vanes and Stall Margin Enhancement Method
by Yibo Fang, Dakun Sun, Xu Dong and Xiaofeng Sun
Aerospace 2023, 10(2), 141; https://doi.org/10.3390/aerospace10020141 - 2 Feb 2023
Cited by 9 | Viewed by 5279
Abstract
Inlet swirl distortion is generally considered as a type of velocity distortion, and inlet guide vanes (IGVs) are widely used in the multi-stage compressor of aero-engines to eliminate the tangential velocity of the swirl flow. However, few studies have explored whether there still [...] Read more.
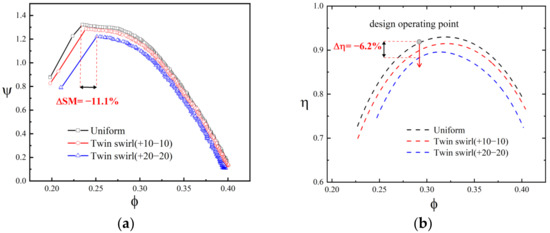
Inlet swirl distortion is generally considered as a type of velocity distortion, and inlet guide vanes (IGVs) are widely used in the multi-stage compressor of aero-engines to eliminate the tangential velocity of the swirl flow. However, few studies have explored whether there still exists some negative influence of inlet swirl distortion on the compressor, even after the installation of IGVs. Therefore, in this study, the influence of various types of inlet swirl distortions on a multi-stage compressor with the installation of IGVs is investigated. A swirl distortion generator installed in the inlet duct was designed to produce various types of swirl flow patterns. When the distortion intensity increased to some degree, there still existed a decrease in the compressive capability and an obvious additional efficiency loss. The inlet twin swirl distortion was accompanied by total pressure distortion, so even with the installation of IGVs, there was still a significantly negative influence on the performance of the multi-stage compressor, especially the stall margin. Subsequently, to improve the stall margin under inlet swirl distortion, the stall precursor-suppressed (SPS) casing treatment was installed in the first stage of the multi-stage compressor. It could enhance the stall margin of the compressor with no obvious change in the characteristic curves and no additional efficiency loss under various types of inlet swirl distortions, and its mechanism was verified by capturing the dynamic pressure characteristics. Full article
(This article belongs to the Section Aeronautics)
Show Figures

Figure 1

15 pages, 12275 KB  
Article
Experimental Investigation of Rotating Instability in an Axial Compressor with a Steady Swirl Distortion Inlet
by Rong Xu, Jun Hu, Xuegao Wang, Chao Jiang and Jiajia Ji
Energies 2021, 14(23), 8057; https://doi.org/10.3390/en14238057 - 2 Dec 2021
Cited by 8 | Viewed by 2922
Abstract
In this paper, an experimental study was carried out on the rotating instability in an axial compressor subjected to inlet steady paired swirl distortion. In order to deepen the understanding of the rotating stall mechanism under inlet steady paired swirl distortion, the dynamic-wall [...] Read more.
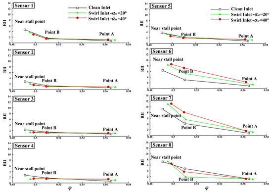
In this paper, an experimental study was carried out on the rotating instability in an axial compressor subjected to inlet steady paired swirl distortion. In order to deepen the understanding of the rotating stall mechanism under inlet steady paired swirl distortion, the dynamic-wall static pressure near the rotor tip was monitored to characterize the flow in the rotor tip region at different circumferential stations. In the experiment, the dynamic characteristics of the rotor tip flow field at a stable operating point and during the process from the stable point to complete stall were measured. The results indicated that for the compressor with a 2 mm rotor tip clearance, the inlet paired swirl distortion induced rotating instability (RI) near the stall point, causing the compressor to enter stall in advance. Compared with the RI intensity of the clean inlet, the distortion with a swirling blade stagger angle (αst) of ±20° increased the RI intensity up to 69.8%, while for αst equal to ±40°, the RI intensity increased at most by 135.8%. As the rotor tip clearance increased to 3 mm, the co-rotating swirl in the paired swirl distortion inhibited the appearance of RI, while the counter-rotating part aggravated the development of RI. At the beginning, the process of the compressor rotating stall involved the alternation of short-scale disturbance and long-scale disturbance. The co-rotating swirl weakened the perturbation propagated from the counter-rotating swirl sector. Once the inhibition was no longer present, the short-scale disturbance rapidly developed into a long-scale disturbance and then entered the rotating stall. Full article
Show Figures

Figure 1

25 pages, 12595 KB  
Article
Prediction of Non-Uniform Distorted Flows, Effects on Transonic Compressor Using CFD, Regression Analysis and Artificial Neural Networks
by Muhammad Umer Sohail, Hossein Raza Hamdani, Asad Islam, Khalid Parvez, Abdul Munem Khan, Usman Allauddin, Muhammad Khurram and Hassan Elahi
Appl. Sci. 2021, 11(8), 3706; https://doi.org/10.3390/app11083706 - 20 Apr 2021
Cited by 17 | Viewed by 4034
Abstract
Non-uniform inlet flows frequently occur in aircrafts and result in chronological distortions of total temperature and total pressure at the engine inlet. Distorted inlet flow operation of the axial compressor deteriorates aerodynamic performance, which reduces the stall margin and increases blade stress levels, [...] Read more.
Non-uniform inlet flows frequently occur in aircrafts and result in chronological distortions of total temperature and total pressure at the engine inlet. Distorted inlet flow operation of the axial compressor deteriorates aerodynamic performance, which reduces the stall margin and increases blade stress levels, which in turn causes compressor failure. Deep learning is an efficient approach to predict catastrophic compressor failure, and its stability for better performance at minimum computational cost and time. The current research focuses on the development of a transonic compressor instability prediction tool for the comprehensive modeling of axial compressor dynamics. A novel predictive approach founded by an extensive CFD-based dataset for supervised learning has been implemented to predict compressor performance and behavior at different ambient temperatures and flow conditions. Artificial Neural Network-based results accurately predict compressor performance parameters by minimizing the Root Mean Square Error (RMSE) loss function. Computational results show that, as compared to the tip radial pressure distortion, hub radial pressure distortion has improved the stability range of the compressor. Furthermore, the combined effect of pressure distortion with the bulk flow has a qualitative and deteriorator effect on the compressor. Full article
(This article belongs to the Section Aerospace Science and Engineering)
Show Figures

Figure 1

31 pages, 12654 KB  
Article
Full Three-Dimensional Inverse Design Method for S-Ducts Using a New Dimensionless Flow Parameter
by Atefeh Kariminia, Mahdi Nili-Ahmadabadi and Kyung Chun Kim
Appl. Sci. 2021, 11(3), 1119; https://doi.org/10.3390/app11031119 - 26 Jan 2021
Cited by 4 | Viewed by 3075
Abstract
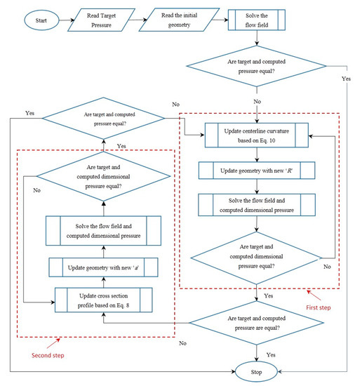
In this study, a new inverse design method is proposed for the full 3-D inverse design of S-ducts using curvature-based dimensionless pressure distribution as a target function. The wall pressure distribution in a 3-D curved duct is a function of the centerline curvature [...] Read more.
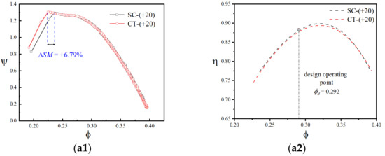
In this study, a new inverse design method is proposed for the full 3-D inverse design of S-ducts using curvature-based dimensionless pressure distribution as a target function. The wall pressure distribution in a 3-D curved duct is a function of the centerline curvature and the cross-sectional profile and area. A dimensionless pressure parameter was obtained as a function of the duct curvature and height of the cross-sections based on the normal pressure gradient equation. The dimensionless pressure parameter was used to eliminate the effect of the cross-sectional area on the wall pressure distribution. Full 3-D inverse design of an S-shaped duct was carried out by substituting the 3-D duct with a large number of 2-D planar ducts. The ball-spine inverse design method with vertical spins was coupled with the dimensionless pressure parameter as a target function for the design of the planar ducts. The inverse design process was performed in two steps. First, the height of each cross-section was considered constant, and only the duct centerline was allowed to be deformed by applying the difference between the dimensionless pressure on the upper and lower lines of symmetry plane. Then, a constant curvature was considered for each centerline in the equation, and the difference between the current and the target dimensionless pressure was applied to each upper and lower line of the planar sections to correct the heights of the 2-D planar sections, separately. The method was validated by choosing a straight duct as an initial guess, which converges to the target S-shaped duct. The results showed that the method is an efficient physical-based residual-correction method with low computational cost and good convergence rate. The 3-D wall pressure distribution of a high-deflected 3-D S-shaped diffuser was modified to eliminate the separation, secondary flow, and outlet distortion. Finally, the geometry corresponding to the modified pressure was obtained by the proposed 3-D inverse design method, which revealed higher pressure recovery, lower total pressure loss, and lower outlet flow distortion and swirl angle. Full article
Show Figures

Figure 1

22 pages, 7754 KB  
Article
Experimental and Numerical Investigation on Effects of the Steam Ingestion on the Aerodynamic Stability of an Axial Compressor
by Baofeng Tu, Xinyu Zhang and Jun Hu
Entropy 2020, 22(12), 1416; https://doi.org/10.3390/e22121416 - 15 Dec 2020
Cited by 2 | Viewed by 2905
Abstract
In order to investigate the influence of steam ingestion on the aerodynamic stability of a two-stage low-speed axial-flow compressor, multiphase flow numerical simulation and experiment were carried out. The total pressure ratio and stall margin of the compressor was decreased under steam ingestion. [...] Read more.
In order to investigate the influence of steam ingestion on the aerodynamic stability of a two-stage low-speed axial-flow compressor, multiphase flow numerical simulation and experiment were carried out. The total pressure ratio and stall margin of the compressor was decreased under steam ingestion. When the compressor worked at 40% and 53% of the nominal speed, the stall margin decreased, respectively, by 1.5% and 6.3%. The ingested steam reduced the inlet Mach number and increased the thickness of the boundary layer on the suction surface of the blade. The low-speed region around the trailing edge of the blade was increased, and the flow separation region of the boundary layer on the suction surface of the blade was expanded; thus, the compressor was more likely to enter the stall state. The higher the rotational speed, the more significant the negative influence of steam ingestion on the compressor stall margin. The entropy and temperature of air were increased by steam. The heat transfer between steam and air was continuous in compressor passages. The entropy of the air in the later stage was higher than that in the first stage; consequently, the flow loss in the second stage was more serious. Under the combined action of steam ingestion and counter-rotating bulk swirl distortion, the compressor stability margin loss was more obvious. When the rotor speed was 40% and 53% of the nominal speed, the stall margin decreased by 6.3% and 12.64%, respectively. Full article
Show Figures

Figure 1

27 pages, 15425 KB  
Article
Numerical Investigation of Tip Vortex Cavitation Inception and Noise of Underwater Propellers of Submarine Using Sequential Eulerian–Lagrangian Approaches
by Garam Ku, Cheolung Cheong, Ilryong Park and Hanshin Seol
Appl. Sci. 2020, 10(23), 8721; https://doi.org/10.3390/app10238721 - 5 Dec 2020
Cited by 13 | Viewed by 4624
Abstract
In this study, the high-fidelity numerical methods are developed to investigate the tip vortex cavitation (TVC) inception and noise of underwater propellers, namely, Model-A and Model-B, which are designed to investigate the effects of sweep angle on cavitation inception and noise. In addition, [...] Read more.
In this study, the high-fidelity numerical methods are developed to investigate the tip vortex cavitation (TVC) inception and noise of underwater propellers, namely, Model-A and Model-B, which are designed to investigate the effects of sweep angle on cavitation inception and noise. In addition, the entire body of the DARPA Suboff submarine is included to consider the effects of the inflow distortion originating from the boundary layer flow of the submarine body on the cavitating flow of the propellers. The Eulerian approach consisting of Reynolds-averaged Navier–Stokes (RANS) solver and the vortex model is coupled with the Lagrangian approach using the bubble dynamics equations and the acoustic analogy for nuclei initially distributed in inlet flow. First, three-dimensional incompressible unsteady RANS simulations are performed to predict the hydrodynamic flow field driven by underwater propellers installed on a DARPA Suboff submarine body. The Scully vortex model and dissipation vortex model (DVM) are used to regenerate the tip vortex dissipated by artificial numerical damping and low grid resolution around the vortex core center, which is identified by using minimum λ2-criterion in the swirling flow field originating from the propeller blade tip. Then, tip vortex cavitation inception is simulated by applying the bubble dynamics equations to nuclei initially distributed in the inflow region. The volume and location of each nucleus are obtained by solving the bubble dynamics equations on the flow field obtained using the Eulerian method. Finally, the cavitation noise is predicted by modeling each bubble with a point monopole source whose strength is proportional to its volume acceleration. The validity of the present numerical methods is confirmed by comparing the predicted acoustic pressure spectrum with the measured ones. Full article
(This article belongs to the Special Issue Recent Advances in Flow-Induced Noise)
Show Figures

Figure 1

16 pages, 7980 KB  
Article
Characteristics of Early Flame Development in a Direct-Injection Spark-Ignition CNG Engine Fitted with a Variable Swirl Control Valve
by Abd Rashid Abd Aziz, Yohannes Tamirat Anbese, Ftwi Yohaness Hagos, Morgan R. Heikal and Firmansyah
Energies 2017, 10(7), 964; https://doi.org/10.3390/en10070964 - 10 Jul 2017
Cited by 11 | Viewed by 5021
Abstract
An experimental study was conducted to investigate the effect of the structure of the induction flow on the characteristics of early flames in a lean-stratified and lean-homogeneous charge combustion of compressed natural gas (CNG) fuel in a direct injection (DI) engine at different [...] Read more.
An experimental study was conducted to investigate the effect of the structure of the induction flow on the characteristics of early flames in a lean-stratified and lean-homogeneous charge combustion of compressed natural gas (CNG) fuel in a direct injection (DI) engine at different engine speeds. The engine speed was varied at 1500 rpm, 1800 rpm and 2100 rpm, and the ignition timing was set at a 38.5° crank angle (CA) after top dead center (TDC) for all conditions. The engine was operated in a partial-load mode and a homogeneous air/fuel charge was achieved by injecting the fuel early (before the intake valve closure), while late injection during the compression stroke was used to produce a stratified charge. Different induction flow structures were obtained by adjusting the swirl control valves (SCV). Using an endoscopic intensified CCD (ICCD) camera, flame images were captured and analyzed. Code was developed to analyze the level of distortion of the flame and its wrinkledness, displacement and position relative to the spark center, as well as the flame growth rate. The results showed a higher flame growth rate with the flame kernel in the homogeneous charge, compared to the stratified combustion case. In the stratified charge combustion scenario, the 10° SCV closure (medium-tumble) resulted in a higher early flame growth rate, whereas a homogeneous charge combustion (characterized by strong swirl) resulted in the highest rate of flame growth. Full article
(This article belongs to the Section I: Energy Fundamentals and Conversion)
Show Figures

Figure 1

Back to TopTop