Sign in to use this feature.

Years

Between: -

Subjects

remove_circle_outline
remove_circle_outline
remove_circle_outline
remove_circle_outline
remove_circle_outline

Journals

Article Types

Countries / Regions

Search Results (20)

Search Parameters:
Keywords = succinylacetone

Order results
Result details
Results per page
Select all
Export citation of selected articles as:
10 pages, 689 KB  
Case Report
SIADH as an Underrecognized Manifestation of Porphyria-like Crises in Hereditary Tyrosinemia Type 1: Clinical and Pathophysiological Insights
by Eleonora Saraceno, Ilaria Serra, Beatrice Bracci, Veronica Pagliardini, Michele Pinon, Gerdi Tuli, Antonia Versace, Claudia Bondone and Marco Spada
Int. J. Mol. Sci. 2026, 27(2), 660; https://doi.org/10.3390/ijms27020660 - 9 Jan 2026
Viewed by 636
Abstract
Hereditary tyrosinemia type 1 (HT1) is a rare metabolic disorder caused by fumarylacetoacetate hydrolase deficiency, leading to the accumulation of toxic metabolites such as fumarylacetoacetate (FAA) and succinylacetone (SA). We report an 11-year-old boy with poorly controlled HT1 who presented with a severe [...] Read more.
Hereditary tyrosinemia type 1 (HT1) is a rare metabolic disorder caused by fumarylacetoacetate hydrolase deficiency, leading to the accumulation of toxic metabolites such as fumarylacetoacetate (FAA) and succinylacetone (SA). We report an 11-year-old boy with poorly controlled HT1 who presented with a severe neurovisceral crisis after suboptimal adherence to nitisinone (NTBC) therapy, characterized by abdominal pain, hypertension, paralytic ileus, seizures, and profound hyponatremia. Biochemical evaluation revealed markedly elevated urinary δ-aminolevulinic acid (ALA), consistent with a porphyria-like metabolic decompensation, together with inappropriately increased plasma copeptin in the setting of hypotonic hyponatremia and clinical euvolemia, fulfilling diagnostic criteria for the syndrome of inappropriate antidiuretic hormone secretion (SIADH). Optimization of NTBC therapy combined with tailored fluid management resulted in complete clinical and biochemical recovery. This case supports a pathophysiological link between acute disruption of the heme–porphyrin pathway and inappropriate antidiuretic hormone secretion. In HT1, this susceptibility may be further amplified by FAA- and SA-mediated oxidative stress, mitochondrial dysfunction, and heme depletion, with an additional contribution from SA-associated renal tubular impairment. Overall, our findings underscore SIADH as a potentially underrecognized cause of acute hyponatremia in HT1 and highlight the importance of strict NTBC adherence and early monitoring of urinary ALA during metabolic decompensation. Full article
(This article belongs to the Section Molecular Pharmacology)
Show Figures

Figure 1

15 pages, 4392 KB  
Article
Fumarylacetoacetate Hydrolase Regulates Seed Dormancy and Germination Through the Gibberellin Pathway in Arabidopsis
by Chao Hu, Hua Yang, Xuewen Zhang, Chunmei Ren and Lihua Huang
Plants 2025, 14(21), 3342; https://doi.org/10.3390/plants14213342 - 31 Oct 2025
Viewed by 654
Abstract
Tyrosine (Tyr) degradation is a crucial pathway in animals. However, its role in plants remains to be examined. Fumarylacetoacetate hydrolase (FAH) is the final enzyme involved in Tyr degradation. Studies of a mutant of the SHORT-DAY SENSITIVE CELL DEATH 1 (SSCD1) [...] Read more.
Tyrosine (Tyr) degradation is a crucial pathway in animals. However, its role in plants remains to be examined. Fumarylacetoacetate hydrolase (FAH) is the final enzyme involved in Tyr degradation. Studies of a mutant of the SHORT-DAY SENSITIVE CELL DEATH 1 (SSCD1) gene encoding FAH in Arabidopsis have shown that blockage of this pathway results in the accumulation of Tyr metabolites, thereby inducing cell death under short-day conditions. Seed dormancy is a critical trait which is regulated by endogenous and environmental cues, among which abscisic acid (ABA) and gibberellin (GA) are the primary effectors. ABA induces seed dormancy, whereas GA releases seed dormancy. In this study, sscd1 seeds displayed deep dormancy and hypersensitivity to the GA biosynthesis inhibitor paclobutrazol, but not to ABA during germination. However, exogenous GA3 could not completely recover dormancy or germination of sscd1 seeds. Moreover, GA3 level was reduced, which was consistent with the decreased expression of GA3-oxidase 1 in imbibed sscd1 seeds. Furthermore, SSCD1 acted upstream of RGA-LIKE 2. Eliminating the accumulation of Tyr metabolites by inhibiting homogentisate dioxygenase, an enzyme upstream of FAH, completely rescued the phenotype of sscd1 seeds. Additionally, germination of sscd1 seeds was hypersensitive to FAH deficiency-induced accumulation of succinylacetone, which is a Tyr metabolite. These findings suggest that FAH deficiency in sscd1 causes accumulation of Tyr metabolites, thereby disrupting GA biosynthesis and signaling. This resulted in deep dormancy and hypersensitivity to paclobutrazol during germination and highlights the important role of the Tyr degradation pathway in GA-mediated seed dormancy and germination. Full article
(This article belongs to the Special Issue Molecular Regulation of Plant Development and Stress Responses)
Show Figures

Figure 1

12 pages, 678 KB  
Case Report
Variants in GSTZ1 Gene Underlying Maleylacetoacetate Isomerase Deficiency: Characterization of Two New Individuals and Literature Review
by Ferdinando Barretta, Fabiana Uomo, Alessandra Verde, Mariagrazia Fisco, Giovanna Gallo, Lucia Albano, Daniela Crisci, Cristina Mazzaccara, Pietro Strisciuglio, Margherita Ruoppolo, Simona Fecarotta, Giancarlo Parenti, Giulia Frisso and Alessandro Rossi
Genes 2025, 16(9), 1009; https://doi.org/10.3390/genes16091009 - 26 Aug 2025
Viewed by 967
Abstract
Introduction: Elevated succinylacetone (SA) is the hallmark of tyrosinemia type 1, which requires immediate treatment. Mild SA elevation has also been recently reported in maleylacetoacetate isomerase deficiency (MAAID). Methods: We report on two cases of MAAID, review clinical features of MAAID and discuss [...] Read more.
Introduction: Elevated succinylacetone (SA) is the hallmark of tyrosinemia type 1, which requires immediate treatment. Mild SA elevation has also been recently reported in maleylacetoacetate isomerase deficiency (MAAID). Methods: We report on two cases of MAAID, review clinical features of MAAID and discuss its management. Results: Both cases displayed elevated SA and normal Tyrosine levels at newborn screening. Case 1 showed intermittent SA elevation; Nitisinone and dietary treatment were started, then discontinued after the identification of two variants in the GSTZ1 gene and the definitive diagnosis of MAAID. Case 2, showing no SA elevation at the confirmatory tests and two variants in the GSTZ1 gene, did not start treatment. mRNA analysis confirmed the pathogenicity of the c.68-12G>A variant, found in both patients. Discussion: MAAID should be considered in newborns showing elevated SA and no variants in the FAH gene. Our study reports for the first time the course of SA in a patient affected by MAAID. Furthermore, it expands the molecular epidemiology of this rare disease, also investigating the pathogenicity of a novel splicing mutation. Although our data argue against medical treatment in MAAID, longer follow-up data are warranted. Full article
(This article belongs to the Special Issue Genetics and Genomics of Heritable Pediatric Disorders)
Show Figures

Figure 1

16 pages, 1552 KB  
Article
Evaluation of the Performance of Newborn Screening for Tyrosinemia Type 1 in The Netherlands: Suggestions for Improvements Using Additional Biomarkers in Addition to Succinylacetone
by Marelle J. Bouva, Allysa M. Kuypers, Evelien A. Kemper, Rose E. Maase, Annet M. Bosch, Francjan J. van Spronsen, Annemieke C. Heijboer, M. Rebecca Heiner-Fokkema, Sandra G. Heil and Anita Boelen
Int. J. Neonatal Screen. 2025, 11(2), 35; https://doi.org/10.3390/ijns11020035 - 9 May 2025
Cited by 3 | Viewed by 2014
Abstract
Currently, Dutch newborns are screened for tyrosinemia type 1 (TT1) using succinylacetone (SA) as the biomarker. Although the sensitivity of the test is high, a high number of false positives is observed. Here, the aim is to evaluate the current Dutch newborn-screening protocol [...] Read more.
Currently, Dutch newborns are screened for tyrosinemia type 1 (TT1) using succinylacetone (SA) as the biomarker. Although the sensitivity of the test is high, a high number of false positives is observed. Here, the aim is to evaluate the current Dutch newborn-screening protocol and to assess alternatives, specifically the use of biomarkers that are already being measured, to increase the positive predictive value (PPV). TT1 screening was performed with the Revvity NeoBase assay between 2008 and 2017, and since 2018, the Revvity NeoBase 2 assay has been used. Data from 2018 to 2021 were used for evaluation. To simulate alternative screening protocols, these data were enriched with results of referrals from other periods and a false negative (FN) from 2010. In 2018–2021, 693,821 newborns were screened, resulting in 23 referrals, of whom two were TT1 patients. For this period, to date, no FN have been reported, resulting in a provisional sensitivity of 100%, a specificity of 99.997%, and a PPV and negative predictive value of 9% and 100%, respectively. To improve the PPV, we combined SA, tyrosine (tyr), tyr × SA and tyr/phenylalanine and achieved a PPV of 72% for this dataset without introducing FN in the original dataset. This illustrates that future screening for TT1 may benefit from the addition of these biomarkers. Full article
Show Figures

Figure 1

22 pages, 2294 KB  
Article
Evaluation of Neonatal Screening Programs for Tyrosinemia Type 1 Worldwide
by Allysa M. Kuypers, Marelle J. Bouva, J. Gerard Loeber, Anita Boelen, Eugenie Dekkers, Konstantinos Petritis, C. Austin Pickens, The ISNS Representatives, Francjan J. van Spronsen and M. Rebecca Heiner-Fokkema
Int. J. Neonatal Screen. 2024, 10(4), 82; https://doi.org/10.3390/ijns10040082 - 16 Dec 2024
Cited by 5 | Viewed by 2970 | Correction
Abstract
In The Netherlands, newborn screening (NBS) for tyrosinemia type 1 (TT1) uses dried blood spot (DBS) succinylacetone (SUAC) as a biomarker. However, high false-positive (FP) rates and a false-negative (FN) case show that the Dutch TT1 NBS protocol is suboptimal. In search of [...] Read more.
In The Netherlands, newborn screening (NBS) for tyrosinemia type 1 (TT1) uses dried blood spot (DBS) succinylacetone (SUAC) as a biomarker. However, high false-positive (FP) rates and a false-negative (FN) case show that the Dutch TT1 NBS protocol is suboptimal. In search of optimization options, we evaluated the protocols used by other NBS programs and their performance. We distributed an online survey to NBS program representatives worldwide (N = 41). Questions focused on the organization and performance of the programs and on changes since implementation. Thirty-three representatives completed the survey. TT1 incidence ranged from 1/13,636 to 1/750,000. Most NBS samples are taken between 36 and 72 h after birth. Most used biomarkers were DBS SUAC (78.9%), DBS Tyrosine (Tyr; 5.3%), or DBS Tyr with second tier SUAC (15.8%). The pooled median cut-off for SUAC was 1.50 µmol/L (range 0.3–7.0 µmol/L). The median cut-off from programs using laboratory-developed tests was significantly higher (2.63 µmol/L) than the medians from programs using commercial kits (range 1.0–1.7 µmol/L). The pooled median cut-off for Tyr was 216 µmol/L (range 120–600 µmol/L). Overall positive predictive values were 25.9% for SUAC, 1.2% for Tyr solely, and 90.1% for Tyr + SUAC. One FN result was reported for TT1 NBS using SUAC, while three FN results were reported for TT1 NBS using Tyr. The NBS programs for TT1 vary worldwide in terms of analytical methods, biochemical markers, and cut-off values. There is room for improvement through method standardization, cut-off adaptation, and integration of new biomarkers. Further enhancement is likely to be achieved by the application of post-analytical tools. Full article
Show Figures

Figure 1

2 pages, 177 KB  
Reply
Reply to Bouva et al. Comment on “Dijkstra et al. A False-Negative Newborn Screen for Tyrosinemia Type 1—Need for Re-Evaluation of Newborn Screening with Succinylacetone. Int. J. Neonatal Screen. 2023, 9, 66”
by Allysa M. Dijkstra, Kimber Evers-van Vliet, M. Rebecca Heiner-Fokkema, Frank A. J. A. Bodewes, Dennis K. Bos, József Zsiros, Koen J. van Aerde, Klaas Koop, Francjan J. van Spronsen and Charlotte M. A. Lubout
Int. J. Neonatal Screen. 2024, 10(4), 66; https://doi.org/10.3390/ijns10040066 - 24 Sep 2024
Viewed by 1344
Abstract
We thank the authors for their comments [...] Full article
(This article belongs to the Special Issue Newborn Screening for Disorders of Amino Acid Metabolism)
2 pages, 147 KB  
Comment
Comment on Dijkstra et al. A False-Negative Newborn Screen for Tyrosinemia Type 1—Need for Re-Evaluation of Newborn Screening with Succinylacetone. Int. J. Neonatal Screen. 2023, 9, 66
by Marelle J. Bouva, Rose E. Maase and Ruurd M. van Elburg
Int. J. Neonatal Screen. 2024, 10(4), 65; https://doi.org/10.3390/ijns10040065 - 24 Sep 2024
Cited by 2 | Viewed by 1400
Abstract
The assessment of newborn screening (NBS) algorithms’ performance to ensure quality improvements is a continuous process: false-positive referrals can enable optimisations in the shorter term, but false-negative referrals are often only discovered many years after the screening has taken place [...] Full article
(This article belongs to the Special Issue Newborn Screening for Disorders of Amino Acid Metabolism)
8 pages, 398 KB  
Article
Clinical, Biochemical, and Molecular Characteristics of Filipino Patients with Tyrosinemia Type 1
by Barbra Charina V. Cavan, Leniza G. de Castro-Hamoy, Conchita G. Abarquez, Ebner Bon G. Maceda and Maria Melanie Liberty B. Alcausin
Int. J. Neonatal Screen. 2024, 10(3), 59; https://doi.org/10.3390/ijns10030059 - 31 Aug 2024
Cited by 2 | Viewed by 3163
Abstract
Hereditary tyrosinemia type I (HT1), or hepatorenal tyrosinemia, is an amino acid disorder which may cause hepatic failure as well as renal and neurologic comorbidities. Early detection of this disorder is possible with newborn screening (NBS). The objective of this study is to [...] Read more.
Hereditary tyrosinemia type I (HT1), or hepatorenal tyrosinemia, is an amino acid disorder which may cause hepatic failure as well as renal and neurologic comorbidities. Early detection of this disorder is possible with newborn screening (NBS). The objective of this study is to describe the clinical, biochemical, and molecular characteristics of Filipino patients diagnosed with HT1 through the expansion of the Philippine NBS program in 2014. There were a total of 16 patients with confirmed HT1 from then until September 2022. Clinical and biochemical data during confirmation and initial evaluation, as well as molecular data, were obtained from the patients’ medical records. The cohort included children between the ages of 18 and 54 months at the time of data collection. The mean age at treatment initiation was 26.8 days. The mean succinylacetone level from dried blood spot sampling using tandem mass spectrometry (MS) was 11.1 µmol/L. Biochemical confirmatory tests via plasma amino acid analysis showed mean levels of tyrosine, phenylalanine, and methionine of 506.1 µmol/L, 111.5 µmol/L, and 125.4 µmol/L, respectively. Upon urine organic acid (UOA) analysis, succinylacetone was detected in all except for one patient, who was managed prior to UOA analysis. The most common clinical characteristics were abnormal clotting times (62.5%), elevated alpha fetoprotein (37.5%), anemia (31.3%), and metabolic acidosis (31.3%). The most common genotype was homozygous c.122T>C p.Leu41Pro in 64.3% of patients. The allelic frequency of this pathogenic variant is 71.4%. The inclusion of HT1 in the Philippine NBS program allowed early diagnosis and management of HT1 patients. Full article
Show Figures

Figure 1

9 pages, 606 KB  
Article
New Cases of Maleylacetoacetate Isomerase Deficiency with Detection by Newborn Screening and Natural History over 32 Years: Experience from a German Newborn Screening Center
by Gwendolyn Gramer, Saskia B. Wortmann, Junmin Fang-Hoffmann, Dirk Kohlmüller, Jürgen G. Okun, Holger Prokisch, Thomas Meitinger and Georg F. Hoffmann
Int. J. Neonatal Screen. 2024, 10(1), 17; https://doi.org/10.3390/ijns10010017 - 27 Feb 2024
Cited by 4 | Viewed by 2645
Abstract
Newborn screening (NBS) for hepatorenal tyrosinemia type I (HT1) based on a determination of succinylacetone is performed in countries worldwide. Recently, biallelic pathogenic variants in GSTZ1 underlying maleylacetoacetate isomerase (MAAI) deficiency have been described as a differential diagnosis in individuals with slightly elevated [...] Read more.
Newborn screening (NBS) for hepatorenal tyrosinemia type I (HT1) based on a determination of succinylacetone is performed in countries worldwide. Recently, biallelic pathogenic variants in GSTZ1 underlying maleylacetoacetate isomerase (MAAI) deficiency have been described as a differential diagnosis in individuals with slightly elevated succinylacetone detected by NBS. We report the experience with NBS for HT1 over 53 months in a large German NBS center and the identification and characterization of additional cases with MAAI deficiency, including one individual with a natural history over 32 years. A total of 516,803 children underwent NBS for HT1 at the NBS center in Heidelberg between August 2016 and December 2020. Of 42 children with elevated succinylacetone, HT1 was confirmed in two cases (1 in 258.401). MAAI deficiency was suspected in two cases and genetically confirmed in one who showed traces of succinylacetone in urine. A previously unreported pathogenic GSTZ1 variant was found in the index in a biallelic state. Segregation analysis revealed monoallelic carriership in the index case‘s mother and homozygosity in his father. The 32-year-old father had no medical concerns up to that point and the laboratory work-up was unremarkable. MAAI has to be considered a rare differential diagnosis in NBS for HT1 in cases with slight elevations of succinylacetone to allow for correct counselling and treatment decisions. Our observation of natural history over 32 years adds evidence for a benign clinical course of MAAI deficiency without specific treatment. Full article
Show Figures

Figure 1

9 pages, 769 KB  
Case Report
A Lithuanian Case of Tyrosinemia Type 1 with a Literature Review: A Rare Cause of Acute Liver Failure in Childhood
by Rūta Rokaitė, Agnė Čibirkaitė, Vykinta Zeleckytė, Gabija Lazdinytė and Mindaugas Dženkaitis
Medicina 2024, 60(1), 135; https://doi.org/10.3390/medicina60010135 - 11 Jan 2024
Cited by 3 | Viewed by 4022
Abstract
Hereditary type 1 tyrosinemia (HT1) is a rare inherited autosomal recessive disorder of tyrosine metabolism, characterized by progressive liver damage, dysfunction of kidney tubules, and neurological crises. In the course of this disease, due to the deficiency of the enzyme fumarylacetoacetate hydrolase (FAH), [...] Read more.
Hereditary type 1 tyrosinemia (HT1) is a rare inherited autosomal recessive disorder of tyrosine metabolism, characterized by progressive liver damage, dysfunction of kidney tubules, and neurological crises. In the course of this disease, due to the deficiency of the enzyme fumarylacetoacetate hydrolase (FAH), toxic intermediate metabolites of tyrosine breakdown, such as fumarylacetoacetate (FAA), succinylacetoacetate (SAA), and succinylacetone (SA), accumulate in liver and kidney cells, causing cellular damage. Because of this, an increased SA concentration in the blood or urine is pathognomonic of HT1. In the year 2000, HT1 was diagnosed in Lithuania for the first time, and this was the first time when a specific treatment for HT1 was administered in the country. Over two decades, four cases of this disease have been diagnosed in Lithuania. In the first of these patients, the disease was diagnosed in infancy, manifesting as liver damage with liver failure. Treatment with nitisinone was initiated, which continues to be administered, maintaining normal liver function. Liver transplantation was performed on two subsequent patients due to complications of HT1. It is crucial to diagnose HT1 as early as possible in order to reduce or completely eliminate complications related to the disease, including progressive liver failure and kidney dysfunction, among others. This can only be achieved by conducting a universal newborn screening for tyrosinemia and by starting treatment with nitisinone (NTBC) before the age of 1 month in all cases of HT1. However, in those countries where this screening is not being carried out, physicians must be aware of and consider this highly rare disorder. They should be vigilant, paying attention to even minimal changes in a few specific laboratory test results—such as unexplained anemia alongside neutropenia and thrombocytopenia—and should conduct more detailed examinations to determine the causes of these changes. In this article, we present the latest clinical case of HT1 in Lithuania, diagnosed at the Children’s Diseases’ Clinic of the Lithuanian University of Health Sciences (LUHS) Hospital Kaunas Clinics. The case manifested as life-threatening acute liver failure in early childhood. This article explores and discusses the peculiarities of diagnosing this condition in the absence of universal newborn screening for tyrosinemia in the country, as well as the course, treatment, and ongoing monitoring of patients with this disorder. Full article
(This article belongs to the Special Issue Medical Imaging in Hepatology)
Show Figures

Figure 1

7 pages, 258 KB  
Case Report
A False-Negative Newborn Screen for Tyrosinemia Type 1—Need for Re-Evaluation of Newborn Screening with Succinylacetone
by Allysa M. Dijkstra, Kimber Evers-van Vliet, M. Rebecca Heiner-Fokkema, Frank A. J. A. Bodewes, Dennis K. Bos, József Zsiros, Koen J. van Aerde, Klaas Koop, Francjan J. van Spronsen and Charlotte M. A. Lubout
Int. J. Neonatal Screen. 2023, 9(4), 66; https://doi.org/10.3390/ijns9040066 - 4 Dec 2023
Cited by 14 | Viewed by 4052
Abstract
Undiagnosed and untreated tyrosinemia type 1 (TT1) individuals carry a significant risk for developing liver fibrosis, cirrhosis and hepatocellular carcinoma (HCC). Elevated succinylacetone (SA) is pathognomonic for TT1 and therefore often used as marker for TT1 newborn screening (NBS). While SA was long [...] Read more.
Undiagnosed and untreated tyrosinemia type 1 (TT1) individuals carry a significant risk for developing liver fibrosis, cirrhosis and hepatocellular carcinoma (HCC). Elevated succinylacetone (SA) is pathognomonic for TT1 and therefore often used as marker for TT1 newborn screening (NBS). While SA was long considered to be elevated in every TT1 patient, here we present a recent false-negative SA TT1 screen. A nine-year-old boy presented with HCC in a cirrhotic liver. Additional tests for the underlying cause unexpectedly revealed TT1. Nine years prior, the patient was screened for TT1 via SA NBS with a negative result: SA 1.08 µmol/L, NBS cut-off 1.20 µmol/L. To our knowledge, this report is the first to describe a false-negative result from the TT1 NBS using SA. False-negative TT1 NBS results may be caused by milder TT1 variants with lower SA excretion. Such patients are more likely to be missed in NBS programs and can be asymptomatic for years. Based on our case, we advise TT1 to be considered in patients with otherwise unexplained liver pathology, including fibrosis, cirrhosis and HCC, despite a previous negative TT1 NBS status. Moreover, because the NBS SA concentration of this patient fell below the Dutch cut-off value (1.20 µmol/L at that time), as well as below the range of cut-off values used in other countries (1.29–10 µmol/L), it is likely that false-negative screening results for TT1 may also be occurring internationally. This underscores the need to re-evaluate TT1 SA NBS programs. Full article
(This article belongs to the Special Issue Newborn Screening for Disorders of Amino Acid Metabolism)
13 pages, 2721 KB  
Article
Cellular Zinc Deficiency Impairs Heme Biosynthesis in Developing Erythroid Progenitors
by Juyoung Kim, Jaekwon Lee and Moon-Suhn Ryu
Nutrients 2023, 15(2), 281; https://doi.org/10.3390/nu15020281 - 5 Jan 2023
Cited by 22 | Viewed by 5780 | Correction
Abstract
Anemia is the most prevalent nutrition-related disorder worldwide. Zinc is an essential trace element for various biological processes in the body, and zinc deficiency has been associated with anemia in humans. However, the molecular mechanisms by which zinc availability alters red blood cell [...] Read more.
Anemia is the most prevalent nutrition-related disorder worldwide. Zinc is an essential trace element for various biological processes in the body, and zinc deficiency has been associated with anemia in humans. However, the molecular mechanisms by which zinc availability alters red blood cell development remain uncertain. The present study identifies the essentiality of zinc during erythroid development, particularly for normal heme biosynthesis. G1E-ER4 mouse cells were used as an in vitro model of terminal erythroid differentiation, which featured elevated cellular zinc content by development. Restriction of zinc import compromised the rate of heme and α-globin production and, thus, the hemoglobinization of the erythroid progenitors. Heme is synthesized by the incorporation of iron into protoporphyrin. The lower heme production under zinc restriction was not due to changes in iron but was attributable to less porphyrin synthesis. The requirement of adequate zinc for erythroid heme metabolism was confirmed in another erythropoietic cell model, MEL-DS19. Additionally, we found that a conventional marker of iron deficiency anemia, the ZnPP-to-heme ratio, responded to zinc restriction differently from iron deficiency. Collectively, our findings define zinc as an essential nutrient integral to erythroid heme biosynthesis and, thus, a potential therapeutic target for treating anemia and other erythrocyte-related disorders. Full article
(This article belongs to the Section Micronutrients and Human Health)
Show Figures

Figure 1

13 pages, 1424 KB  
Article
NTBC Treatment Monitoring in Chilean Patients with Tyrosinemia Type 1 and Its Association with Biochemical Parameters and Liver Biomarkers
by Karen Fuenzalida, María Jesús Leal-Witt, Patricio Guerrero, Valerie Hamilton, María Florencia Salazar, Felipe Peñaloza, Carolina Arias and Verónica Cornejo
J. Clin. Med. 2021, 10(24), 5832; https://doi.org/10.3390/jcm10245832 - 13 Dec 2021
Cited by 7 | Viewed by 2899
Abstract
Treatment and follow-up in Hereditary Tyrosinemia type 1 (HT-1) patients require comprehensive clinical and dietary management, which involves drug therapy with NTBC and the laboratory monitoring of parameters, including NTBC levels, succinylacetone (SA), amino acids, and various biomarkers of liver and kidney function. [...] Read more.
Treatment and follow-up in Hereditary Tyrosinemia type 1 (HT-1) patients require comprehensive clinical and dietary management, which involves drug therapy with NTBC and the laboratory monitoring of parameters, including NTBC levels, succinylacetone (SA), amino acids, and various biomarkers of liver and kidney function. Good adherence to treatment and optimal adjustment of the NTBC dose, according to clinical manifestations and laboratory parameters, can prevent severe liver complications such as hepatocarcinogenesis (HCC). We analyzed several laboratory parameters for 15 HT-1 patients over one year of follow-up in a cohort that included long-term NTBC-treated patients (more than 20 years), as well as short-term patients (one year). Based on this analysis, we described the overall adherence by our cohort of 70% adherence to drug and dietary treatment. A positive correlation was found between blood and plasma NTBC concentration with a conversion factor of 2.57. Nonetheless, there was no correlation of the NTBC level with SA levels, αFP, liver biomarkers, and amino acids in paired samples analysis. By separating according to the range of the NTBC concentration, we therefore determined the mean concentration of each biochemical marker, for NTBC ranges above 15–25 μmol/L. SA in urine and αFP showed mean levels within controlled parameters in our group of patients. Future studies analyzing a longer follow-up period, as well as SA determination in the blood, are encouraged to confirm the present findings. Full article
(This article belongs to the Special Issue Biomarkers in Genetic Metabolic Disorders)
Show Figures

Figure 1

14 pages, 3379 KB  
Article
New Insights into the Pivotal Role of Iron/Heme Metabolism in TLR4/NF-κB Signaling-Mediated Inflammatory Responses in Human Monocytes
by Dong Young Kang, Nipin Sp, Eun Seong Jo, Jin-Moo Lee and Kyoung-Jin Jang
Cells 2021, 10(10), 2549; https://doi.org/10.3390/cells10102549 - 27 Sep 2021
Cited by 14 | Viewed by 3822
Abstract
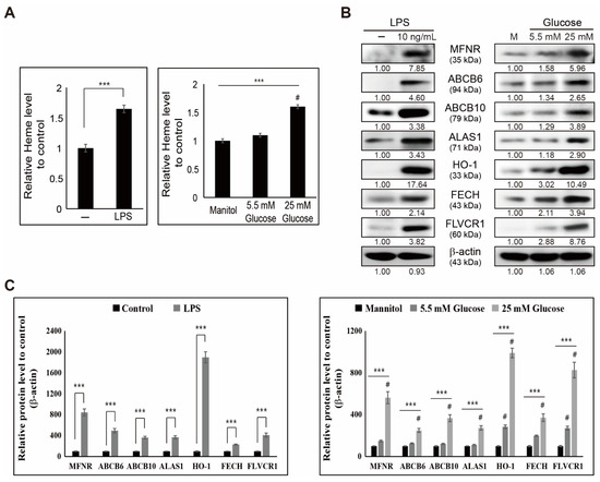
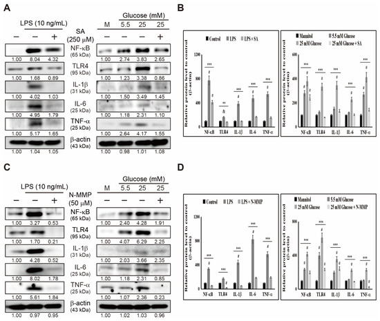
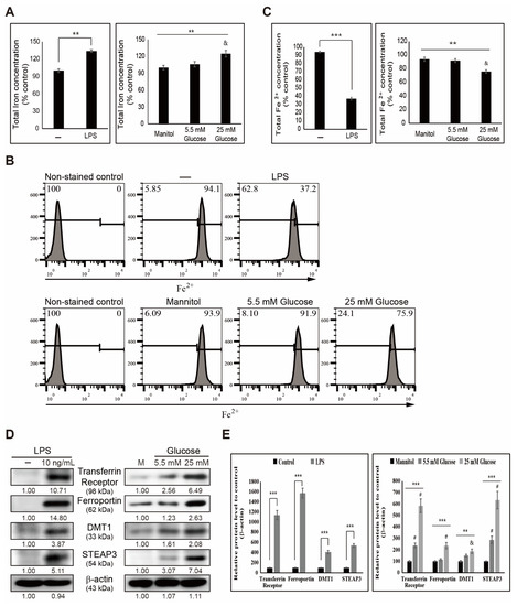
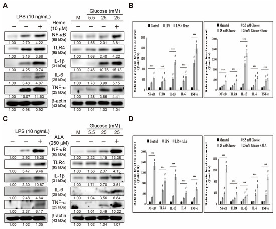
Iron metabolism and heme biosynthesis are essential processes in cells during the energy cycle. Alteration in these processes could create an inflammatory condition, which results in tumorigenesis. Studies are conducted on the exact role of iron/heme metabolism in induced inflammatory conditions. This study [...] Read more.
Iron metabolism and heme biosynthesis are essential processes in cells during the energy cycle. Alteration in these processes could create an inflammatory condition, which results in tumorigenesis. Studies are conducted on the exact role of iron/heme metabolism in induced inflammatory conditions. This study used lipopolysaccharide (LPS)- or high-glucose-induced inflammation conditions in THP-1 cells to study how iron/heme metabolism participates in inflammatory responses. Here, we used iron and heme assays for measuring total iron and heme. We also used flow cytometry and Western blotting to analyze molecular responses. Our results demonstrated that adding LPS or high-glucose induced iron formation and heme synthesis and elevated the expression levels of proteins responsible for iron metabolism and heme synthesis. We then found that further addition of heme or 5-aminolevulinic acid (ALA) increased heme biosynthesis and promoted inflammatory responses by upregulating TLR4/NF-κB and inflammatory cytokine expressions. We also demonstrated the inhibition of heme synthesis using succinylacetone (SA). Moreover, N-MMP inhibited LPS- or high-glucose-induced inflammatory responses by inhibiting TLR4/NF-κB signaling. Hence, iron/heme metabolism checkpoints could be considered a target for treating inflammatory conditions. Full article
(This article belongs to the Section Intracellular and Plasma Membranes)
Show Figures

Figure 1

13 pages, 1236 KB  
Article
Therapeutic Targeting of Fumaryl Acetoacetate Hydrolase in Hereditary Tyrosinemia Type I
by Jon Gil-Martínez, Iratxe Macias, Luca Unione, Ganeko Bernardo-Seisdedos, Fernando Lopitz-Otsoa, David Fernandez-Ramos, Ana Lain, Arantza Sanz-Parra, José M Mato and Oscar Millet
Int. J. Mol. Sci. 2021, 22(4), 1789; https://doi.org/10.3390/ijms22041789 - 11 Feb 2021
Cited by 8 | Viewed by 4152
Abstract
Fumarylacetoacetate hydrolase (FAH) is the fifth enzyme in the tyrosine catabolism pathway. A deficiency in human FAH leads to hereditary tyrosinemia type I (HT1), an autosomal recessive disorder that results in the accumulation of toxic metabolites such as succinylacetone, maleylacetoacetate, and fumarylacetoacetate in [...] Read more.
Fumarylacetoacetate hydrolase (FAH) is the fifth enzyme in the tyrosine catabolism pathway. A deficiency in human FAH leads to hereditary tyrosinemia type I (HT1), an autosomal recessive disorder that results in the accumulation of toxic metabolites such as succinylacetone, maleylacetoacetate, and fumarylacetoacetate in the liver and kidney, among other tissues. The disease is severe and, when untreated, it can lead to death. A low tyrosine diet combined with the herbicidal nitisinone constitutes the only available therapy, but this treatment is not devoid of secondary effects and long-term complications. In this study, we targeted FAH for the first-time to discover new chemical modulators that act as pharmacological chaperones, directly associating with this enzyme. After screening several thousand compounds and subsequent chemical redesign, we found a set of reversible inhibitors that associate with FAH close to the active site and stabilize the (active) dimeric species, as demonstrated by NMR spectroscopy. Importantly, the inhibitors are also able to partially restore the normal phenotype in a newly developed cellular model of HT1. Full article
Show Figures

Figure 1

Back to TopTop