Sign in to use this feature.

Years

Between: -

Subjects

remove_circle_outline
remove_circle_outline
remove_circle_outline
remove_circle_outline
remove_circle_outline
remove_circle_outline

Journals

Article Types

Countries / Regions

Search Results (19)

Search Parameters:
Keywords = subcellular Ca2+ imaging

Order results
Result details
Results per page
Select all
Export citation of selected articles as:
18 pages, 3161 KB  
Article
A Semi-Automatic Tool for the Standardized Analysis of Fluorescent Intensity Changes in Polarized Cells
by Fruzsina Fazekas, Tibor Zelles and Eszter Berekméri
Int. J. Mol. Sci. 2025, 26(20), 9987; https://doi.org/10.3390/ijms26209987 - 14 Oct 2025
Viewed by 374
Abstract
Imaging of intracellular messengers, like calcium, is one of the most reliable methods to follow real-time changes in several aspects of cellular activity, like receptor activation. However, the analysis could be influenced and biased by several factors like the location, shape, and size [...] Read more.
Imaging of intracellular messengers, like calcium, is one of the most reliable methods to follow real-time changes in several aspects of cellular activity, like receptor activation. However, the analysis could be influenced and biased by several factors like the location, shape, and size of the regions of interest (ROIs) and by the detection and correction of the movement of the preparation. Programs which are provided by the manufacturers are expensive and cannot be shared by collaborators. Many self-made programs have been implemented lately which have in-built cell recognizer ROI identification functions. These programs focus on the soma of the cells and neglect the processes, because in full tissue preparation finding cells is still challenging. Subcellular imaging experiments are still rare. To the best of our knowledge there is no program which can automatically define ROIs for subcellular imaging experiments even in single indicated cells with complex morphology. We developed and validated a program to address this gap using simple and understandable mathematical methods for ROI determination and simple statistics for movement correction. Validation experiments were conducted on cochlear Deiters’ cells. Deiters’ cells have processed morphology which connects two fluid compartments in the cochlea. Because of the function and the fine morphology of the cell, it could be interesting to examine the subcellular Ca2+ handling mechanisms of it. Test impulses were activated by ATP. With some limitations the program successfully fulfilled its purpose. As a free, easily understandable, and open-source program, we hope it will help to analyze and plan subcellular experiments. Full article
(This article belongs to the Special Issue Calcium Homeostasis of Cells in Health and Disease: Third Edition)
Show Figures

Figure 1

12 pages, 2022 KB  
Article
Subcellular Compartmentalization of Glucose Mediated Insulin Secretion
by Zhongying Wang, Tatyana Gurlo, Leslie S. Satin, Scott E. Fraser and Peter C. Butler
Cells 2025, 14(3), 198; https://doi.org/10.3390/cells14030198 - 29 Jan 2025
Cited by 2 | Viewed by 2686
Abstract
Regulation of blood glucose levels depends on the property of beta cells to couple glucose sensing with insulin secretion. This is accomplished by the concentration-dependent flux of glucose through glycolysis and oxidative phosphorylation, generating ATP. The resulting rise in cytosolic ATP/ADP inhibits K [...] Read more.
Regulation of blood glucose levels depends on the property of beta cells to couple glucose sensing with insulin secretion. This is accomplished by the concentration-dependent flux of glucose through glycolysis and oxidative phosphorylation, generating ATP. The resulting rise in cytosolic ATP/ADP inhibits KATP channels, inducing membrane depolarization and Ca2+ influx, which prompts insulin secretion. Evidence suggests that this coupling of glucose sensing with insulin secretion may be compartmentalized in the submembrane regions of the beta cell. We investigated the subcellular responses of key components involved in this coupling and found mitochondria in the submembrane zone, some tethered to the cytoskeleton near capillaries. Using Fluorescent Lifetime Imaging Microscopy (FLIM), we observed that submembrane mitochondria were the fastest to respond to glucose. In the most glucose-responsive beta cells, glucose triggers rapid, localized submembrane increases in ATP and Ca2+ as synchronized ~4-min oscillations, consistent with pulsatile insulin release after meals. These findings are consistent with the hypothesis that glucose sensing is coupled with insulin secretion in the submembrane zone of beta cells. This zonal adaptation would enhance both the speed and energy efficiency of beta cell responses to glucose, as only a subset of the most accessible mitochondria would be required to trigger insulin secretion. Full article
(This article belongs to the Special Issue Cellular Mechanisms in Mitochondrial Function and Calcium Signaling)
Show Figures

Figure 1

18 pages, 5405 KB  
Article
Altered PLCβ/IP3/Ca2+ Signaling Pathway Activated by GPRCs in Olfactory Neuronal Precursor Cells Derived from Patients Diagnosed with Schizophrenia
by Zuly A. Sánchez-Florentino, Bianca S. Romero-Martínez, Edgar Flores-Soto, Luis M. Montaño, Bettina Sommer, Marcela Valdés-Tovar, Jesús Argueta, Eduardo Calixto, Arnoldo Aquino-Gálvez, Manuel Castillejos-López, Héctor Serrano, Juan C. Gomez-Verjan, Germán O. López-Riquelme, Gloria A. Benítez-King, Ruth Jaimez and Héctor Solís-Chagoyán
Biomedicines 2024, 12(10), 2343; https://doi.org/10.3390/biomedicines12102343 - 15 Oct 2024
Cited by 2 | Viewed by 2983
Abstract
Background: Schizophrenia (SZ) is a multifactorial chronic psychiatric disorder with a worldwide prevalence of 1%. Altered expression of PLCβ occurs in SZ patients, suggesting alterations in the PLCβ/IP3/Ca2+ signaling pathway. This cascade regulates critical cellular processes in all cell [...] Read more.
Background: Schizophrenia (SZ) is a multifactorial chronic psychiatric disorder with a worldwide prevalence of 1%. Altered expression of PLCβ occurs in SZ patients, suggesting alterations in the PLCβ/IP3/Ca2+ signaling pathway. This cascade regulates critical cellular processes in all cell types, including the neuronal lineage; however, there is scarce evidence regarding the functionality of this transduction signaling in neuronal cells derived from SZ patients. Objective: We evaluated the functionality of the PLCβ/IP3/Ca2+ pathway in olfactory neuronal precursor cells (hONPCs) obtained from SZ patients. Methods: Cryopreserved hONPCs isolated from SZ patients and healthy subjects (HS) were thawed. The cellular types in subcultures were corroborated by immunodetection of the multipotency and lineage markers SOX-2, Musashi-1, nestin, and β-III tubulin. The PLCβ/IP3/Ca2+ pathway was activated by GPCR (Gq) ligands (ATP, UTP, serotonin, and epinephrine). In addition, PLCβ and IP3R were directly stimulated by perfusing cells with the activators m-3M3FBS and ADA, respectively. Cytosolic Ca2+ was measured by microfluorometry and by Ca2+ imaging. The amount and subcellular distribution of the PLCβ1 and PLCβ3 isoforms were evaluated by confocal immunofluorescence. IP3 concentration was measured by ELISA. Results: The results show that the increase of cytosolic Ca2+ triggered by GPCR ligands or directly through either PLCβ or IP3R activation was significantly lower in SZ-derived hONPCs, regarding HS-derived cells. Moreover, the relative amount of the PLCβ1 and PLCβ3 isoforms and IP3 production stimulated with m-3M3FBS were reduced in SZ-derived cells. Conclusions: Our results suggest an overall functional impairment in the PLCβ/IP3/Ca2+ signaling pathway in SZ-derived hONPCs. Full article
Show Figures

Figure 1

18 pages, 4074 KB  
Article
Phosphodiesterases 4B and 4D Differentially Regulate cAMP Signaling in Calcium Handling Microdomains of Mouse Hearts
by Axel E. Kraft, Nadja I. Bork, Hariharan Subramanian, Nikoleta Pavlaki, Antonio V. Failla, Bernd Zobiak, Marco Conti and Viacheslav O. Nikolaev
Cells 2024, 13(6), 476; https://doi.org/10.3390/cells13060476 - 8 Mar 2024
Cited by 6 | Viewed by 3142
Abstract
The ubiquitous second messenger 3′,5′-cyclic adenosine monophosphate (cAMP) regulates cardiac excitation-contraction coupling (ECC) by signaling in discrete subcellular microdomains. Phosphodiesterase subfamilies 4B and 4D are critically involved in the regulation of cAMP signaling in mammalian cardiomyocytes. Alterations of PDE4 activity in human hearts [...] Read more.
The ubiquitous second messenger 3′,5′-cyclic adenosine monophosphate (cAMP) regulates cardiac excitation-contraction coupling (ECC) by signaling in discrete subcellular microdomains. Phosphodiesterase subfamilies 4B and 4D are critically involved in the regulation of cAMP signaling in mammalian cardiomyocytes. Alterations of PDE4 activity in human hearts has been shown to result in arrhythmias and heart failure. Here, we sought to systematically investigate specific roles of PDE4B and PDE4D in the regulation of cAMP dynamics in three distinct subcellular microdomains, one of them located at the caveolin-rich plasma membrane which harbors the L-type calcium channels (LTCCs), as well as at two sarco/endoplasmic reticulum (SR) microdomains centered around SR Ca2+-ATPase (SERCA2a) and cardiac ryanodine receptor type 2 (RyR2). Transgenic mice expressing Förster Resonance Energy Transfer (FRET)-based cAMP-specific biosensors targeted to caveolin-rich plasma membrane, SERCA2a and RyR2 microdomains were crossed to PDE4B-KO and PDE4D-KO mice. Direct analysis of the specific effects of both PDE4 subfamilies on local cAMP dynamics was performed using FRET imaging. Our data demonstrate that all three microdomains are differentially regulated by these PDE4 subfamilies. Whereas both are involved in cAMP regulation at the caveolin-rich plasma membrane, there are clearly two distinct cAMP microdomains at the SR formed around RyR2 and SERCA2a, which are preferentially controlled by PDE4B and PDE4D, respectively. This correlates with local cAMP-dependent protein kinase (PKA) substrate phosphorylation and arrhythmia susceptibility. Immunoprecipitation assays confirmed that PDE4B is associated with RyR2 along with PDE4D. Stimulated Emission Depletion (STED) microscopy of immunostained cardiomyocytes suggested possible co-localization of PDE4B with both sarcolemmal and RyR2 microdomains. In conclusion, our functional approach could show that both PDE4B and PDE4D can differentially regulate cardiac cAMP microdomains associated with calcium homeostasis. PDE4B controls cAMP dynamics in both caveolin-rich plasma membrane and RyR2 vicinity. Interestingly, PDE4B is the major regulator of the RyR2 microdomain, as opposed to SERCA2a vicinity, which is predominantly under PDE4D control, suggesting a more complex regulatory pattern than previously thought, with multiple PDEs acting at the same location. Full article
(This article belongs to the Collection Compartmentilisation of Cellular Signaling)
Show Figures

Figure 1

17 pages, 5016 KB  
Article
The Na/K-ATPase α1/Src Signaling Axis Regulates Mitochondrial Metabolic Function and Redox Signaling in Human iPSC-Derived Cardiomyocytes
by Liquan Cai, Marco T. Pessoa, Yingnyu Gao, Sidney Strause, Moumita Banerjee, Jiang Tian, Zijian Xie and Sandrine V. Pierre
Biomedicines 2023, 11(12), 3207; https://doi.org/10.3390/biomedicines11123207 - 2 Dec 2023
Cited by 7 | Viewed by 3156
Abstract
Na/K-ATPase (NKA)-mediated regulation of Src kinase, which involves defined amino acid sequences of the NKA α1 polypeptide, has emerged as a novel regulatory mechanism of mitochondrial function in metazoans. Mitochondrial metabolism ensures adequate myocardial performance and adaptation to physiological demand. It is also [...] Read more.
Na/K-ATPase (NKA)-mediated regulation of Src kinase, which involves defined amino acid sequences of the NKA α1 polypeptide, has emerged as a novel regulatory mechanism of mitochondrial function in metazoans. Mitochondrial metabolism ensures adequate myocardial performance and adaptation to physiological demand. It is also a critical cellular determinant of cardiac repair and remodeling. To assess the impact of the proposed NKA/Src regulatory axis on cardiac mitochondrial metabolic function, we used a gene targeting approach in human cardiac myocytes. Human induced pluripotent stem cells (hiPSC) expressing an Src-signaling null mutant (A420P) form of the NKA α1 polypeptide were generated using CRISPR/Cas9-mediated genome editing. Total cellular Na/K-ATPase activity remained unchanged in A420P compared to the wild type (WT) hiPSC, but baseline phosphorylation levels of Src and ERK1/2 were drastically reduced. Both WT and A420P mutant hiPSC readily differentiated into cardiac myocytes (iCM), as evidenced by marker gene expression, spontaneous cell contraction, and subcellular striations. Total NKA α1-3 protein expression was comparable in WT and A420P iCM. However, live cell metabolism assessed functionally by Seahorse extracellular flux analysis revealed significant reductions in both basal and maximal rates of mitochondrial respiration, spare respiratory capacity, ATP production, and coupling efficiency. A significant reduction in ROS production was detected by fluorescence imaging in live cells, and confirmed by decreased cellular protein carbonylation levels in A420P iCM. Taken together, these data provide genetic evidence for a role of NKA α1/Src in the tonic stimulation of basal mitochondrial metabolism and ROS production in human cardiac myocytes. This signaling axis in cardiac myocytes may provide a new approach to counteract mitochondrial dysfunction in cardiometabolic diseases. Full article
(This article belongs to the Special Issue The Role of Na,K-ATPase in Human Health: From Structure to Function)
Show Figures

Figure 1

13 pages, 1800 KB  
Article
Live Cell Light Sheet Imaging with Low- and High-Spatial-Coherence Detection Approaches Reveals Spatiotemporal Aspects of Neuronal Signaling
by Mariana Potcoava, Donatella Contini, Zachary Zurawski, Spencer Huynh, Christopher Mann, Jonathan Art and Simon Alford
J. Imaging 2023, 9(6), 121; https://doi.org/10.3390/jimaging9060121 - 16 Jun 2023
Cited by 2 | Viewed by 2546
Abstract
Light sheet microscopy in live cells requires minimal excitation intensity and resolves three-dimensional (3D) information rapidly. Lattice light sheet microscopy (LLSM) works similarly but uses a lattice configuration of Bessel beams to generate a flatter, diffraction-limited z-axis sheet suitable for investigating subcellular compartments, [...] Read more.
Light sheet microscopy in live cells requires minimal excitation intensity and resolves three-dimensional (3D) information rapidly. Lattice light sheet microscopy (LLSM) works similarly but uses a lattice configuration of Bessel beams to generate a flatter, diffraction-limited z-axis sheet suitable for investigating subcellular compartments, with better tissue penetration. We developed a LLSM method for investigating cellular properties of tissue in situ. Neural structures provide an important target. Neurons are complex 3D structures, and signaling between cells and subcellular structures requires high resolution imaging. We developed an LLSM configuration based on the Janelia Research Campus design or in situ recording that allows simultaneous electrophysiological recording. We give examples of using LLSM to assess synaptic function in situ. In presynapses, evoked Ca2+ entry causes vesicle fusion and neurotransmitter release. We demonstrate the use of LLSM to measure stimulus-evoked localized presynaptic Ca2+ entry and track synaptic vesicle recycling. We also demonstrate the resolution of postsynaptic Ca2+ signaling in single synapses. A challenge in 3D imaging is the need to move the emission objective to maintain focus. We have developed an incoherent holographic lattice light-sheet (IHLLS) technique to replace the LLS tube lens with a dual diffractive lens to obtain 3D images of spatially incoherent light diffracted from an object as incoherent holograms. The 3D structure is reproduced within the scanned volume without moving the emission objective. This eliminates mechanical artifacts and improves temporal resolution. We focus on LLS and IHLLS applications and data obtained in neuroscience and emphasize increases in temporal and spatial resolution using these approaches. Full article
(This article belongs to the Special Issue Fluorescence Imaging and Analysis of Cellular System)
Show Figures

Figure 1

16 pages, 2916 KB  
Article
Improved Workflow for Analysis of Vascular Myocyte Time-Series and Line-Scan Ca2+ Imaging Datasets
by Madison Boskind, Nikitha Nelapudi, Grace Williamson, Bobby Mendez, Rucha Juarez, Lubo Zhang, Arlin B. Blood, Christopher G. Wilson, Jose Luis Puglisi and Sean M. Wilson
Int. J. Mol. Sci. 2023, 24(11), 9729; https://doi.org/10.3390/ijms24119729 - 4 Jun 2023
Cited by 1 | Viewed by 2161
Abstract
Intracellular Ca2+ signals are key for the regulation of cellular processes ranging from myocyte contraction, hormonal secretion, neural transmission, cellular metabolism, transcriptional regulation, and cell proliferation. Measurement of cellular Ca2+ is routinely performed using fluorescence microscopy with biological indicators. Analysis of [...] Read more.
Intracellular Ca2+ signals are key for the regulation of cellular processes ranging from myocyte contraction, hormonal secretion, neural transmission, cellular metabolism, transcriptional regulation, and cell proliferation. Measurement of cellular Ca2+ is routinely performed using fluorescence microscopy with biological indicators. Analysis of deterministic signals is reasonably straightforward as relevant data can be discriminated based on the timing of cellular responses. However, analysis of stochastic, slower oscillatory events, as well as rapid subcellular Ca2+ responses, takes considerable time and effort which often includes visual analysis by trained investigators, especially when studying signals arising from cells embedded in complex tissues. The purpose of the current study was to determine if full-frame time-series and line-scan image analysis workflow of Fluo-4 generated Ca2+ fluorescence data from vascular myocytes could be automated without introducing errors. This evaluation was addressed by re-analyzing a published “gold standard” full-frame time-series dataset through visual analysis of Ca2+ signals from recordings made in pulmonary arterial myocytes of en face arterial preparations. We applied a combination of data driven and statistical approaches with comparisons to our published data to assess the fidelity of the various approaches. Regions of interest with Ca2+ oscillations were detected automatically post hoc using the LCPro plug-in for ImageJ. Oscillatory signals were separated based on event durations between 4 and 40 s. These data were filtered based on cutoffs obtained from multiple methods and compared to the published manually curated “gold standard” dataset. Subcellular focal and rapid Ca2+ “spark” events from line-scan recordings were examined using SparkLab 5.8, which is a custom automated detection and analysis program. After filtering, the number of true positives, false positives, and false negatives were calculated through comparisons to visually derived “gold standard” datasets. Positive predictive value, sensitivity, and false discovery rates were calculated. There were very few significant differences between the automated and manually curated results with respect to quality of the oscillatory and Ca2+ spark events, and there were no systematic biases in the data curation or filtering techniques. The lack of statistical difference in event quality between manual data curation and statistically derived critical cutoff techniques leads us to believe that automated analysis techniques can be reliably used to analyze spatial and temporal aspects to Ca2+ imaging data, which will improve experiment workflow. Full article
(This article belongs to the Special Issue Calcium Signaling in Mammalian Cells: From Physiology to Pathology)
Show Figures

Figure 1

14 pages, 9048 KB  
Article
Simultaneous Measurement of Changes in Mitochondrial and Endoplasmic Reticulum Free Calcium in Pancreatic Beta Cells
by Sivakumar Jeyarajan, Irina X Zhang, Peter Arvan, Stephen I. Lentz and Leslie S. Satin
Biosensors 2023, 13(3), 382; https://doi.org/10.3390/bios13030382 - 14 Mar 2023
Cited by 11 | Viewed by 4191
Abstract
The free calcium (Ca2+) levels in pancreatic beta cell organelles have been the subject of many recent investigations. Under pathophysiological conditions, disturbances in these pools have been linked to altered intracellular communication and cellular dysfunction. To facilitate studies of subcellular Ca [...] Read more.
The free calcium (Ca2+) levels in pancreatic beta cell organelles have been the subject of many recent investigations. Under pathophysiological conditions, disturbances in these pools have been linked to altered intracellular communication and cellular dysfunction. To facilitate studies of subcellular Ca2+ signaling in beta cells and, particularly, signaling between the endoplasmic reticulum (ER) and mitochondria, we designed a novel dual Ca2+ sensor which we termed DS-1. DS-1 encodes two stoichiometrically fluorescent proteins within a single plasmid, G-CEPIA-er, targeted to the ER and R-CEPIA3-mt, targeted to mitochondria. Our goal was to simultaneously measure the ER and mitochondrial Ca2+ in cells in real time. The Kds of G-CEPIA-er and R-CEPIA3-mt for Ca2+ are 672 and 3.7 μM, respectively. Confocal imaging of insulin-secreting INS-1 832/13 expressing DS-1 confirmed that the green and red fluorophores correctly colocalized with organelle-specific fluorescent markers as predicted. Further, we tested whether DS-1 exhibited the functional properties expected by challenging an INS-1 cell to glucose concentrations or drugs having well-documented effects on the ER and mitochondrial Ca2+ handling. The data obtained were consistent with those seen using other single organelle targeted probes. These results taken together suggest that DS-1 is a promising new approach for investigating Ca2+ signaling within multiple organelles of the cell. Full article
(This article belongs to the Special Issue Advances in Fluorescent Probe Biosensing)
Show Figures

Figure 1

9 pages, 939 KB  
Brief Report
The ‘Reverse FDUF’ Mechanism of Atrial Excitation–Contraction Coupling Sustains Calcium Alternans—A Hypothesis
by Kathrin Banach and Lothar A. Blatter
Biomolecules 2023, 13(1), 7; https://doi.org/10.3390/biom13010007 - 20 Dec 2022
Cited by 3 | Viewed by 2437
Abstract
Cardiac calcium alternans is defined as beat-to-beat alternations of Ca transient (CaT) amplitude and has been linked to cardiac arrhythmia, including atrial fibrillation. We investigated the mechanism of atrial alternans in isolated rabbit atrial myocytes using high-resolution line scan confocal Ca imaging. Alternans [...] Read more.
Cardiac calcium alternans is defined as beat-to-beat alternations of Ca transient (CaT) amplitude and has been linked to cardiac arrhythmia, including atrial fibrillation. We investigated the mechanism of atrial alternans in isolated rabbit atrial myocytes using high-resolution line scan confocal Ca imaging. Alternans was induced by increasing the pacing frequency until stable alternans was observed (1.6–2.5 Hz at room temperature). In atrial myocytes, action potential-induced Ca release is initiated in the cell periphery and subsequently propagates towards the cell center by Ca-induced Ca release (CICR) in a Ca wave-like fashion, driven by the newly identified ‘fire-diffuse-uptake-fire’ (FDUF) mechanism. The development of CaT alternans was accompanied by characteristic changes of the spatio-temporal organization of the CaT. During the later phase of the CaT, central [Ca]i exceeded peripheral [Ca]i that was indicative of a reversal of the subcellular [Ca]i gradient from centripetal to centrifugal. This gradient reversal resulted in a reversal of CICR propagation, causing a secondary Ca release during the large-amplitude alternans CaT, thereby prolonging the CaT, enhancing Ca-release refractoriness and reducing Ca release on the subsequent beat, thus enhancing the degree of CaT alternans. Here, we propose the ‘reverse FDUF’ mechanism as a novel cellular mechanism of atrial CaT alternans, which explains how the uncoupling of central from peripheral Ca release leads to the reversal of propagating CICR and to alternans. Full article
(This article belongs to the Special Issue Calcium Regulation in the Cardiac Cells)
Show Figures

Figure 1

20 pages, 2456 KB  
Article
Influence of Subcellular Localization and Functional State on Protein Turnover
by Roya Yousefi, Kristina Jevdokimenko, Verena Kluever, David Pacheu-Grau and Eugenio F. Fornasiero
Cells 2021, 10(7), 1747; https://doi.org/10.3390/cells10071747 - 10 Jul 2021
Cited by 14 | Viewed by 5303
Abstract
Protein homeostasis is an equilibrium of paramount importance that maintains cellular performance by preserving an efficient proteome. This equilibrium avoids the accumulation of potentially toxic proteins, which could lead to cellular stress and death. While the regulators of proteostasis are the machineries controlling [...] Read more.
Protein homeostasis is an equilibrium of paramount importance that maintains cellular performance by preserving an efficient proteome. This equilibrium avoids the accumulation of potentially toxic proteins, which could lead to cellular stress and death. While the regulators of proteostasis are the machineries controlling protein production, folding and degradation, several other factors can influence this process. Here, we have considered two factors influencing protein turnover: the subcellular localization of a protein and its functional state. For this purpose, we used an imaging approach based on the pulse-labeling of 17 representative SNAP-tag constructs for measuring protein lifetimes. With this approach, we obtained precise measurements of protein turnover rates in several subcellular compartments. We also tested a selection of mutants modulating the function of three extensively studied proteins, the Ca2+ sensor calmodulin, the small GTPase Rab5a and the brain creatine kinase (CKB). Finally, we followed up on the increased lifetime observed for the constitutively active Rab5a (Q79L), and we found that its stabilization correlates with enlarged endosomes and increased interaction with membranes. Overall, our data reveal that both changes in protein localization and functional state are key modulators of protein turnover, and protein lifetime fluctuations can be considered to infer changes in cellular behavior. Full article
Show Figures

Figure 1

24 pages, 5527 KB  
Article
Overshooting Subcellular Redox-Responses in Rett-Mouse Hippocampus during Neurotransmitter Stimulation
by Karina Festerling, Karolina Can, Sebastian Kügler and Michael Müller
Cells 2020, 9(12), 2539; https://doi.org/10.3390/cells9122539 - 24 Nov 2020
Cited by 10 | Viewed by 3313
Abstract
Rett syndrome (RTT) is a neurodevelopmental disorder associated with disturbed neuronal responsiveness and impaired neuronal network function. Furthermore, mitochondrial alterations and a weakened cellular redox-homeostasis are considered part of the complex pathogenesis. So far, overshooting redox-responses of MeCP2-deficient neurons were observed during oxidant-mediated [...] Read more.
Rett syndrome (RTT) is a neurodevelopmental disorder associated with disturbed neuronal responsiveness and impaired neuronal network function. Furthermore, mitochondrial alterations and a weakened cellular redox-homeostasis are considered part of the complex pathogenesis. So far, overshooting redox-responses of MeCP2-deficient neurons were observed during oxidant-mediated stress, hypoxia and mitochondrial inhibition. To further clarify the relevance of the fragile redox-balance for the neuronal (dys)function in RTT, we addressed more physiological stimuli and quantified the subcellular redox responses to neurotransmitter-stimulation. The roGFP redox sensor was expressed in either the cytosol or the mitochondrial matrix of cultured mouse hippocampal neurons, and the responses to transient stimulation by glutamate, serotonin, dopamine and norepinephrine were characterized. Each neurotransmitter evoked more intense oxidizing responses in the cytosol of MeCP2-deficient than in wildtype neurons. In the mitochondrial matrix the neurotransmitter-evoked oxidizing changes were more moderate and more uniform among genotypes. This identifies the cytosol as an important reactive oxygen species (ROS) source and as less stably redox buffered. Fura-2 imaging and extracellular Ca2+ withdrawal confirmed cytosolic Ca2+ transients as a contributing factor of neurotransmitter-induced redox responses and their potentiation in the cytosol of MeCP2-deficient neurons. Chemical uncoupling demonstrated the involvement of mitochondria. Nevertheless, cytosolic NADPH- and xanthine oxidases interact to play the leading role in the neurotransmitter-mediated oxidizing responses. As exaggerated redox-responses were already evident in neonatal MeCP2-deficient neurons, they may contribute remarkably to the altered neuronal network performance and the disturbed neuronal signaling, which are among the hallmarks of RTT. Full article
(This article belongs to the Special Issue Redox Signaling in Health and Disease)
Show Figures

Figure 1

26 pages, 7427 KB  
Article
ER-to-Golgi Transport in HeLa Cells Displays High Resilience to Ca2+ and Energy Stresses
by Thomas Rauter, Sandra Burgstaller, Benjamin Gottschalk, Jeta Ramadani-Muja, Helmut Bischof, Jesse C. Hay, Wolfgang F. Graier and Roland Malli
Cells 2020, 9(10), 2311; https://doi.org/10.3390/cells9102311 - 17 Oct 2020
Cited by 10 | Viewed by 5766
Abstract
One third of all human proteins are either transmembrane or soluble secretory proteins that first target the endoplasmic reticulum (ER). These proteins subsequently leave the ER and enter the Golgi apparatus via ER-Golgi intermediate vesicular structures. Live-cell imaging of cargos fused to fluorescent [...] Read more.
One third of all human proteins are either transmembrane or soluble secretory proteins that first target the endoplasmic reticulum (ER). These proteins subsequently leave the ER and enter the Golgi apparatus via ER-Golgi intermediate vesicular structures. Live-cell imaging of cargos fused to fluorescent proteins (FPs) enables the high-resolution visualization and characterization of secretory transport processes. Here, we performed fluorescence time-lapse imaging to assess the Ca2+ and energy dependency of ER-to-Golgi transport in living HeLa cells, a cancer cell model which has been well investigated. Our data revealed that ER-to-Golgi transport remained highly efficient in the absence of ATP-generating substrates, despite clear reductions in cytosolic and mitochondrial ATP levels under these energy stress conditions. However, cell treatment with 2-deoxy-D-glucose (2-DG), which severely diminished subcellular ATP levels, abolished ER-to-Golgi transport. Interestingly, while 2-DG elevated cytosolic Ca2+ levels and reduced long-distance movements of glycosylphosphatidylinositol (GPI)-positive vesicles, robust short-term ER Ca2+ mobilizations, which strongly affected the motility of these vesicles, did not considerably impair ER-to-Golgi transport. In summary, we highlight that ER-to-Golgi transport in HeLa cells remains functional despite high energy and Ca2+ stress levels. Full article
Show Figures

Figure 1

14 pages, 2902 KB  
Article
FRET-Based Ca2+ Biosensor Single Cell Imaging Interrogated by High-Frequency Ultrasound
by Sangpil Yoon, Yijia Pan, Kirk Shung and Yingxiao Wang
Sensors 2020, 20(17), 4998; https://doi.org/10.3390/s20174998 - 3 Sep 2020
Cited by 12 | Viewed by 6820
Abstract
Fluorescence resonance energy transfer (FRET)-based biosensors have advanced live cell imaging by dynamically visualizing molecular events with high temporal resolution. FRET-based biosensors with spectrally distinct fluorophore pairs provide clear contrast between cells during dual FRET live cell imaging. Here, we have developed a [...] Read more.
Fluorescence resonance energy transfer (FRET)-based biosensors have advanced live cell imaging by dynamically visualizing molecular events with high temporal resolution. FRET-based biosensors with spectrally distinct fluorophore pairs provide clear contrast between cells during dual FRET live cell imaging. Here, we have developed a new FRET-based Ca2+ biosensor using EGFP and FusionRed fluorophores (FRET-GFPRed). Using different filter settings, the developed biosensor can be differentiated from a typical FRET-based Ca2+ biosensor with ECFP and YPet (YC3.6 FRET Ca2+ biosensor, FRET-CFPYPet). A high-frequency ultrasound (HFU) with a carrier frequency of 150 MHz can target a subcellular region due to its tight focus smaller than 10 µm. Therefore, HFU offers a new single cell stimulations approach for FRET live cell imaging with precise spatial resolution and repeated stimulation for longitudinal studies. Furthermore, the single cell level intracellular delivery of a desired FRET-based biosensor into target cells using HFU enables us to perform dual FRET imaging of a cell pair. We show that a cell pair is defined by sequential intracellular delivery of the developed FRET-GFPRed and FRET-CFPYPet into two target cells using HFU. We demonstrate that a FRET-GFPRed exhibits consistent 10–15% FRET response under typical ionomycin stimulation as well as under a new stimulation strategy with HFU. Full article
(This article belongs to the Special Issue Ultrasonic Systems for Biomedical Sensing)
Show Figures

Figure 1

23 pages, 8316 KB  
Article
Zinc Phthalocyanine Photochemistry by Raman Imaging, Fluorescence Spectroscopy and Femtosecond Spectroscopy in Normal and Cancerous Human Colon Tissues and Single Cells
by Beata Brozek-Pluska, Arkadiusz Jarota, Rafal Kania and Halina Abramczyk
Molecules 2020, 25(11), 2688; https://doi.org/10.3390/molecules25112688 - 10 Jun 2020
Cited by 21 | Viewed by 6014
Abstract
Photodynamic therapy is a clinically approved alternative method for cancer treatment in which a combination of nontoxic drugs known as photosensitizers and oxygen is used. Despite intensive investigations and encouraging results, zinc phthalocyanines (ZnPcs) have not yet been approved as photosensitizers for clinical [...] Read more.
Photodynamic therapy is a clinically approved alternative method for cancer treatment in which a combination of nontoxic drugs known as photosensitizers and oxygen is used. Despite intensive investigations and encouraging results, zinc phthalocyanines (ZnPcs) have not yet been approved as photosensitizers for clinical use. Label-free Raman imaging of nonfixed and unstained normal and cancerous colon human tissues and normal human CCD18-Co and cancerous CaCo-2 cell lines, without and after adding ZnPcS4 photosensitizer, was analyzed. The biochemical composition of normal and cancerous colon tissues and colon cells without and after adding ZnPcS4 at the subcellular level was determined. Analyzing the fluorescence/Raman signals of ZnPcS4, we found that in normal human colon tissue samples, in contrast to cancerous ones, there is a lower affinity to ZnPcS4 phthalocyanine. Moreover, a higher concentration in cancerous tissue was concomitant with a blue shift of the maximum peak position specific for the photosensitizer from 691–695 nm to 689 nm. Simultaneously for both types of samples, the signal was observed in the monomer region, confirming the excellent properties of ZnPcS4 for photo therapy (PDT). For colon cell experiments with a lower concentration of ZnPcS4 photosensitizer, c = 1 × 10−6 M, the phthalocyanine was localized in mitochondria/lipid structures; for a higher concentration, c = 9 × 10−6 M, localization inside the nucleus was predominant. Based on time-resolved experiments, we found that ZnPcS4 in the presence of biological interfaces features longer excited-state lifetime photosensitizers compared to the aqueous solution and bare ZnPcS4 film on CaF2 substrate, which is beneficial for application in PDT. Full article
Show Figures

Figure 1

16 pages, 7717 KB  
Article
Salivary Histatin 1 and 2 Are Targeted to Mitochondria and Endoplasmic Reticulum in Human Cells
by Dandan Ma, Wei Sun, Kamran Nazmi, Enno C. I. Veerman, Floris J. Bikker, Richard T. Jaspers, Jan G. M. Bolscher and Gang Wu
Cells 2020, 9(4), 795; https://doi.org/10.3390/cells9040795 - 26 Mar 2020
Cited by 15 | Viewed by 3966
Abstract
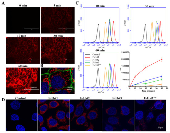
Human salivary histatin 1 (Hst1) and Hst2 exhibit a series of cell-activating properties (e.g., promoting adhesion, spreading, migration and metabolic activity of mammalian cells). In contrast, Hst5 shows an anti-fungal property but no cell-activating properties. Previous findings suggest that their uptake and association [...] Read more.
Human salivary histatin 1 (Hst1) and Hst2 exhibit a series of cell-activating properties (e.g., promoting adhesion, spreading, migration and metabolic activity of mammalian cells). In contrast, Hst5 shows an anti-fungal property but no cell-activating properties. Previous findings suggest that their uptake and association with subcellular targets may play a determinant role in their functions. In this study, we studied the uptake dynamics and subcellular targets of Hst1, Hst2 and Hst5 in epithelial cells (HO1N1 human buccal carcinoma epithelial cell line). Confocal laser scanning microscopy (CLSM) revealed that fluorescently labeled Hst1 (F-Hst1) was taken up into the intracellular space of epithelial cells. Then, 60 min post-incubation, the total fluorescence of cell-associated F-Hst1, as measured using flow cytometry, was significantly higher compared to those of F-Hst2 and F-Hst5. In contrast, virtually no association occurred using the negative control—scrambled F-Hst1 (F-Hstscr). CLSM images revealed that F-Hst1, 2 and 5 co-localized with mitotrackerTM-labeled mitochondria. In addition, F-Hst1 and F-Hst2 but neither F-Hst5 nor F-Hst1scr co-localized with the ER-trackerTM-labeled endoplasmic reticulum. No co-localization of Hst1, 2 and 5 with lysosomes or the Golgi apparatus was observed. Furthermore, Hst1 and Hst2 but not Hst5 or Hst1scr significantly promoted the metabolic activity of both human epithelial cell lines, HaCaT human keratinocytes and primary human gingival fibroblasts. Full article
(This article belongs to the Section Mitochondria)
Show Figures

Figure 1

Back to TopTop