Sign in to use this feature.

Years

Between: -

Subjects

remove_circle_outline
remove_circle_outline
remove_circle_outline
remove_circle_outline
remove_circle_outline
remove_circle_outline
remove_circle_outline
remove_circle_outline
remove_circle_outline

Journals

Article Types

Countries / Regions

Search Results (21)

Search Parameters:
Keywords = standing column well

Order results
Result details
Results per page
Select all
Export citation of selected articles as:
21 pages, 7653 KB  
Article
Efficacy of Hybrid Photovoltaic–Thermal and Geothermal Heat Pump System for Greenhouse Climate Control
by Chung Geon Lee, Geum Choon Kang, Jae Kyung Jang, Sung-Wook Yun, Jong Pil Moon, Hong-Seok Mun and Eddiemar Baguio Lagua
Energies 2025, 18(20), 5386; https://doi.org/10.3390/en18205386 - 13 Oct 2025
Cited by 2 | Viewed by 1398
Abstract
This study evaluated the performance of a hybrid heat pump system integrating photovoltaic–thermal (PVT) panels with a standing column well (SCW) geothermal system in a strawberry greenhouse. The PVT panels, installed over 10% of the area of a 175 m3 greenhouse, stored [...] Read more.
This study evaluated the performance of a hybrid heat pump system integrating photovoltaic–thermal (PVT) panels with a standing column well (SCW) geothermal system in a strawberry greenhouse. The PVT panels, installed over 10% of the area of a 175 m3 greenhouse, stored excess solar heat in an aquifer to offset the reduced efficiency of the geothermal source during extended operation. The results showed that the hybrid system can supply 11,253 kWh of heat energy during the winter, maintaining the night time indoor temperature at 10 °C even when outdoor conditions dropped to −10.5 °C. The PVT system captured 11,125 kWh of solar heat during heating the off season, increasing the heat supply up to 22,378 kWh annually. Additionally, the system generated 3839 kWh of electricity, which significantly offset the 36.72% of the annual pump system electricity requirements, enhancing the system coefficient of performance (COP) of 3.38. Strawberry production increased by 4% with 78% heating cost saving compared to a kerosene boiler system. The results show that the PVT system effectively supports the geothermal system, improving heating performance and demonstrating the feasibility of hybrid renewable energy in smart farms to enhance efficiency, reduce fossil fuel use, and advance carbon neutrality. Full article
Show Figures

Figure 1

21 pages, 3205 KB  
Article
Optimization of Air Compression in Oscillating Water Column Systems for Enhanced Wells Turbine Performance
by Brayan Ordoñez-Saca, Mayken Espinoza-Andaluz, Julio Barzola-Monteses, Natalia Velastegui-Marcos and Nashly Yange-Camacho
Processes 2025, 13(6), 1723; https://doi.org/10.3390/pr13061723 - 31 May 2025
Cited by 2 | Viewed by 1547
Abstract
Ocean wave energy has emerged as a promising source in the pursuit of sustainable energy solutions, with Oscillating Water Column (OWC) systems standing out due to their simplicity and potential. This study analyzes how the geometric and physical parameters of the OWC chamber [...] Read more.
Ocean wave energy has emerged as a promising source in the pursuit of sustainable energy solutions, with Oscillating Water Column (OWC) systems standing out due to their simplicity and potential. This study analyzes how the geometric and physical parameters of the OWC chamber influence internal airflow dynamics, a key factor in the performance of the Wells turbine. The methodology includes a mathematical approximation, the definition of chamber geometry, and the design parameters of both the chamber and the Wells turbine. Three configurations were evaluated using Computational Fluid Dynamic (CFD) simulations. The impact of key variables such as chamber inclination and cross-sectional shape on air velocity and pressure at the turbine inlet was assessed. The results indicate that, among cylindrical, inclined cylindrical, and rectangular configurations, the inclined cylindrical chamber design significantly enhances airflow stability and turbine efficiency. These findings offer valuable insights for enhancing the overall performance of OWC based energy systems. Full article
(This article belongs to the Special Issue Advances in Hydraulic Machinery and Systems)
Show Figures

Figure 1

23 pages, 10728 KB  
Article
Super-Resolution Reconstruction of Remote Sensing Images Using Chaotic Mapping to Optimize Sparse Representation
by Hailin Fang, Liangliang Zheng and Wei Xu
Sensors 2024, 24(21), 7030; https://doi.org/10.3390/s24217030 - 31 Oct 2024
Cited by 1 | Viewed by 2511
Abstract
Current super-resolution algorithms exhibit limitations when processing noisy remote sensing images rich in surface information, as they tend to amplify noise during the recovery of high-frequency signals. To mitigate this issue, this paper presents a novel approach that incorporates the concept of compressed [...] Read more.
Current super-resolution algorithms exhibit limitations when processing noisy remote sensing images rich in surface information, as they tend to amplify noise during the recovery of high-frequency signals. To mitigate this issue, this paper presents a novel approach that incorporates the concept of compressed sensing and explores the super-resolution problem of remote sensing images for space cameras, particularly for high-speed imaging systems. The proposed algorithm employs K-singular value decomposition (K-SVD) to jointly train high- and low-resolution image blocks, updating them column by column to obtain overcomplete dictionary pairs. This approach compensates for the deficiency of fixed dictionaries in the original algorithm. In the process of dictionary updating, we innovatively integrate the circle chaotic mapping into the solution process of the dictionary sequence, replacing pseudorandom numbers. This integration facilitates balanced traversal and simplifies the search for global optimal solutions. For the optimization problem of sparse coefficients, we utilize the orthogonal matching pursuit method (OMP) instead of the L1 norm convex optimization method used in most reconstruction techniques, thereby complementing the K-SVD dictionary update algorithm. After upscaling and denoising the image using the dictionary pair mapping relationship, we further emphasize image edge details with local gradients as constraints. When compared with various representative super-resolution algorithms, our algorithm effectively filters out noise and stains in low-resolution images. It not only performs well visually but also stands out in objective evaluation indicators such as the peak signal-to-noise ratio and information entropy. The experimental results validate the effectiveness of the proposed method in super-resolution remote sensing images, yielding high-quality remote sensing image data. Full article
(This article belongs to the Section Remote Sensors)
Show Figures

Figure 1

18 pages, 3501 KB  
Article
Selection of Cell Populations with High or Low Surface Marker Expression Using Magnetic Sorting
by Natalia Polyakova, Oleg Kandarakov and Alexander Belyavsky
Cells 2023, 12(9), 1286; https://doi.org/10.3390/cells12091286 - 29 Apr 2023
Cited by 6 | Viewed by 3189
Abstract
Magnetic cell sorting technology stands out because of its speed, simplicity, and ability to process large cell numbers. However, it also suffers from a number of drawbacks, in particular low discrimination power, which results in all-or-none selection outcomes limited to a bulk separation [...] Read more.
Magnetic cell sorting technology stands out because of its speed, simplicity, and ability to process large cell numbers. However, it also suffers from a number of drawbacks, in particular low discrimination power, which results in all-or-none selection outcomes limited to a bulk separation of cell populations into positive and negative fractions, as well as the modest purity of the selected cells and the inability to select subpopulations of cells with high expression of a surface marker. In the present study, we developed a simple solution to this problem and confirmed the effectiveness of this approach by multiple experiments with the magnetic selection of transduced cell populations. Murine NIH 3T3 cells were transduced with the bicistronic retroviral vector constructs co-expressing fluorescent reporter proteins EGFP (enhanced green fluorescent protein) or DsRed-Express 2 and LNGFR (low-affinity nerve growth factor receptor) as surface selection markers. The effects of the magnetic selection of transduced cells with anti-LNGFR Micro Bead (MB) doses ranging from 0.5 to 80 µL have been assessed. Low doses of MBs favored the depletion of weakly positive cells from the population, resulting in the higher expression levels of EGFP or DsRed-Express2 reporters in the selected cell fractions. Low MB doses also contributed to the increased purity of the selected population, even for samples with a low initial percentage of positive cells. At the same time, high MB doses resulted in the increased yield and a more faithful representation of the original expression profiles following selection. We further demonstrate that for populations with fairly narrow distribution of expression levels, it is possible to achieve separation into high- and low-expressing subsets using the two-stage selection scheme based on the sequential use of low and high doses of MBs. For populations with broad expression distribution, a one-stage selection with low or high doses of MBs is sufficient for a clear separation of low- and high-expressing subsets in the column-retained and flow-through fractions, respectively. This study substantially extends the potential of magnetic cell sorting, and may open new possibilities in a number of biomedical applications. Full article
(This article belongs to the Special Issue Advances in Cell Techniques)
Show Figures

Figure 1

16 pages, 2007 KB  
Article
Is the Soil-Cement Brick an Ecological Brick? An Analysis of the Life Cycle Environmental and Energy Performance of Masonry Walls
by Adriano Souza Leão, Monique Cerqueira Araujo, Thiago Barbosa de Jesus and Edna dos Santos Almeida
Sustainability 2022, 14(19), 12735; https://doi.org/10.3390/su141912735 - 6 Oct 2022
Cited by 5 | Viewed by 4962
Abstract
Masonry wall is a key construction subsystem, but it embodies significant environmental and energy burdens within the life cycle of buildings. Soil-cement bricks and blocks stand as an alternative low-cost masonry material, but despite the widespread claim to be environmentally friendly, more systematic [...] Read more.
Masonry wall is a key construction subsystem, but it embodies significant environmental and energy burdens within the life cycle of buildings. Soil-cement bricks and blocks stand as an alternative low-cost masonry material, but despite the widespread claim to be environmentally friendly, more systematic investigation is lacking. This study aimed to assess the life cycle environmental and energy performance of 1.0 m2 of a soil-cement brick masonry wall from cradle-to-construction in terms of carbon, energy, and water footprints, and fossil and mineral resource use, as well as compare it with conventional technologies such as ceramic and concrete block masonries in Brazil. Results showed that raw materials are a major contribution to soil cement masonry walls, followed by the joints and links with columns, in which cement stands out among other inputs. Hydraulic pressing in brick production had a negligible burden increase compared with manual pressing. The PVA mortar joint outperformed the PVA glue one, whereas resin coating performed better than cement mortar. In comparison with ceramic and concrete masonry walls, the soil cement masonry presented overall better environmental and energy performance and was the least affected by the inclusion of finishing coating layers and transport of materials in the sensitivity analysis scenarios, although improved scenarios of conventional options could be competitive, e.g., ceramic masonry with blocks produced by firing reforested wood for the carbon footprint. Scale-up analysis revealed that widespread deployment of soil cement masonry in the built environment would substantially avoid environmental and energy burdens compared with conventional technologies. Full article
(This article belongs to the Section Green Building)
Show Figures

Figure 1

20 pages, 5167 KB  
Perspective
Integrated Power Systems for Oil Refinery and Petrochemical Processes
by Dmitry A. Sladkovskiy and Dmitry Yu. Murzin
Energies 2022, 15(17), 6418; https://doi.org/10.3390/en15176418 - 2 Sep 2022
Cited by 5 | Viewed by 6092
Abstract
This perspective describes different schemes of power systems integration for various process technology in oil refining and petrochemistry with a focus on distillation. An overview is given of different methods of gas turbines and turboexpanders. Application of the organic Rankine cycle is considered [...] Read more.
This perspective describes different schemes of power systems integration for various process technology in oil refining and petrochemistry with a focus on distillation. An overview is given of different methods of gas turbines and turboexpanders. Application of the organic Rankine cycle is considered for distillation processes, especially for unconventional schemes, which are integrated into the main process as stand-alone ones, as well when the working fluid of an energy system is a process stream per se. Despite a more complex structure and potential interference with the main process, such schemes are advantageous in terms of more efficient equipment utilization. Integration of turboexpanders in separation processes and in reactor units can improve energy generation efficiency 2–3 fold compared with traditional schemes of energy generation from fossil feedstock. From the economic viewpoint for distillation columns, total annual costs can be decreased by ca. 5–15% with the specific costs of additional generated electricity being very close to the costs of a heating utility. Full article
Show Figures

Figure 1

15 pages, 9710 KB  
Article
Construction Forms and Seismic Performance of the Ancient Chinese Buildings Joined by Tenon–Mortise Joints
by Linglong Pan, Man Zhou, Haiyan Zhuang and Juan Wang
Appl. Sci. 2022, 12(15), 7505; https://doi.org/10.3390/app12157505 - 26 Jul 2022
Cited by 9 | Viewed by 9622
Abstract
Zijincheng, also known as the Forbidden City, is the largest and best-preserved ancient palace-type wooden building in China, built without using a single nail. Since it was built in 1420, it has served as a palace where the emperor lives and works. Almost [...] Read more.
Zijincheng, also known as the Forbidden City, is the largest and best-preserved ancient palace-type wooden building in China, built without using a single nail. Since it was built in 1420, it has served as a palace where the emperor lives and works. Almost 600 years old, it has gone through two dynasties (i.e., the Ming and Qing dynasties (AD 1368–AD 1912)) and 24 emperors. It has survived more than 200 devastating earthquakes throughout its history, and it is still standing strong. In this paper, the authors introduce the construction technology of the ancient Chinese wooden structure as well as the greatest secret of the well seismic performance of the Forbidden City. The study found that the secret to the Forbidden City’s ability to withstand many powerful earthquakes lies in the flexibility of its timber structure, which is mainly reflected in the application of the tenon-mortise joints, energy-dissipation capacity of Dougong brackets and shallow-buried columns. The seismic responses of a 1:5 reduced-scale model of Shoukang Palace of the Forbidden City under different earthquake magnitudes are studied through a series of shaking table tests. Full article
Show Figures

Figure 1

31 pages, 7764 KB  
Article
New Integrated Energy Solution Idealization: Hybrid for Renewable Energy Network (Hy4REN)
by Helena M. Ramos, Brandon Vargas and João Roquette Saldanha
Energies 2022, 15(11), 3921; https://doi.org/10.3390/en15113921 - 26 May 2022
Cited by 18 | Viewed by 4197
Abstract
A review of different energy components is detailed, as a baseline of fundamentals for the new integrated energy concept idealization. This innovative solution is a Hybrid for Renewable Energy Network (Hy4REN) based on well-studied elements to produce the best final solution. This proposal [...] Read more.
A review of different energy components is detailed, as a baseline of fundamentals for the new integrated energy concept idealization. This innovative solution is a Hybrid for Renewable Energy Network (Hy4REN) based on well-studied elements to produce the best final solution. This proposal has the objective of improving energy system sustainability, facing fossil fuel and climate change restrictions, and increasing energy network flexibility. The most mature energy storage technology, pumped hydropower energy storage (PHES), is used to support both the grid connection and stand-alone modes, as an integrated hybrid energy system. The hybrid system idealization is modular and scalable, with a complementary nature among several renewables, using sea water in offshore mode to build an integrated solution. By evaluating a variety of energy sources, complemented with economic analysis, the benefits associated are evidenced using this sustainable methodology based only on renewable sources. Combined production of hydropower, using sea water, with pumped storage and water hammer events to create potential energy to supply hydropower in a water loop cycle, without consuming electrical energy, is explored. Other renewable sources are also integrated, such as floating solar PV energy and an oscillating water column (OWC) with coupled air-venting Wells and wind turbines, all integrated into the Hy4REN device. This complementarity of available sources allows us to improve energy storage flexibility and addresses the energy transition toward net-zero carbon emissions, inducing significant improvements in the sustainability of the energy network as a whole. Full article
(This article belongs to the Special Issue Innovation in Sustainable Energy Component, Concept and System Design)
Show Figures

Figure 1

32 pages, 5774 KB  
Review
Emission Quantification via Passive Infrared Optical Gas Imaging: A Review
by Ruiyuan Kang, Panos Liatsis and Dimitrios C. Kyritsis
Energies 2022, 15(9), 3304; https://doi.org/10.3390/en15093304 - 30 Apr 2022
Cited by 29 | Viewed by 6283
Abstract
Passive infrared optical gas imaging (IOGI) is sensitive to toxic or greenhouse gases of interest, offers non-invasive remote sensing, and provides the capability for spatially resolved measurements. It has been broadly applied to emission detection, localization, and visualization; however, emission quantification is a [...] Read more.
Passive infrared optical gas imaging (IOGI) is sensitive to toxic or greenhouse gases of interest, offers non-invasive remote sensing, and provides the capability for spatially resolved measurements. It has been broadly applied to emission detection, localization, and visualization; however, emission quantification is a long-standing challenge for passive IOGI. In order to facilitate the development of quantitative IOGI, in this review, we summarize theoretical findings suggesting that a single pixel value does not provide sufficient information for quantification and then we proceed to collect, organize, and summarize effective and potential methods that can support IOGI to quantify column density, concentration, and emission rate. Along the way, we highlight the potential of the strong coupling of artificial intelligence (AI) with quantitative IOGI in all aspects, which substantially enhances the feasibility, performance, and agility of quantitative IOGI, and alleviates its heavy reliance on prior context-based knowledge. Despite progress in quantitative IOGI and the shift towards low-carbon/carbon-free fuels, which reduce the complexity of quantitative IOGI application scenarios, achieving accurate, robust, convenient, and cost-effective quantitative IOGI for engineering purposes, interdisciplinary efforts are still required to bring together the evolution of imaging equipment. Advanced AI algorithms, as well as the simultaneous development of diagnostics based on relevant physics and AI algorithms for the accurate and correct extraction of quantitative information from infrared images, have thus been introduced. Full article
(This article belongs to the Special Issue Accelerating the Advent of Clean and Intelligent Thermal Engines)
Show Figures

Figure 1

25 pages, 196762 KB  
Article
A Voxel-Based Individual Tree Stem Detection Method Using Airborne LiDAR in Mature Northeastern U.S. Forests
by Jeff L. Hershey, Marc E. McDill, Douglas A. Miller, Brennan Holderman and Judd H. Michael
Remote Sens. 2022, 14(3), 806; https://doi.org/10.3390/rs14030806 - 8 Feb 2022
Cited by 8 | Viewed by 5598
Abstract
This paper describes a new method for detecting individual tree stems that was designed to perform well in the challenging hardwood-dominated, mixed-species forests common to the northeastern U.S., where canopy height-based methods have proven unreliable. Most prior research in individual tree detection has [...] Read more.
This paper describes a new method for detecting individual tree stems that was designed to perform well in the challenging hardwood-dominated, mixed-species forests common to the northeastern U.S., where canopy height-based methods have proven unreliable. Most prior research in individual tree detection has been performed in homogenous coniferous or conifer-dominated forests with limited hardwood presence. The study area in central Pennsylvania, United States, includes 17+ tree species and contains over 90% hardwoods. Existing methods have shown reduced performance as the proportion of hardwood species increases, due in large part to the crown-focused approaches they have employed. Top-down approaches are not reliable in deciduous stands due to the inherent complexity of the canopy and tree crowns in such stands. This complexity makes it difficult to segment trees and accurately predict tree stem locations based on detected crown segments. The proposed voxel column-based approach has advantages over both traditional canopy height model-based methods and computationally demanding point-based solutions. The method was tested on 1125 reference trees, ≥10 cm diameter at breast height (DBH), and it detected 68% of all reference trees and 87% of medium and large (sawtimber-sized) trees ≥28 cm DBH. Significantly, the commission rate (false predictions) was negligible as most raw false positives were confirmed in follow-up field visits to be either small trees below the threshold for recording or trees that were otherwise missed during the initial ground survey. Minimizing false positives was a priority in tuning the method. Follow-up in-situ evaluation of individual omission and commission instances was facilitated by the high spatial accuracy of predicted tree locations generated by the method. The mean and maximum predicted-to-reference tree distances were 0.59 m and 2.99 m, respectively, with over 80% of matches within <1 m. A new tree-matching method utilizing linear integer programming is presented that enables rigorous, repeatable matching of predicted and reference trees and performance evaluation. Results indicate this new tree detection method has potential to be operationalized for both traditional forest management activities and in providing the more frequent and scalable inventories required by a growing forest carbon offsets industry. Full article
(This article belongs to the Section Forest Remote Sensing)
Show Figures

Figure 1

13 pages, 5036 KB  
Article
Mechanism of Sand Cementation with an Efficient Method of Microbial-Induced Calcite Precipitation
by Lu Wang and Shuhua Liu
Materials 2021, 14(19), 5631; https://doi.org/10.3390/ma14195631 - 28 Sep 2021
Cited by 14 | Viewed by 2743
Abstract
This paper presents an efficient method of microbial-induced calcite precipitation (MICP) for cementation of sand particles. First, the influence of initial pH value of the culture medium on the growth of bacteria was discussed. Then, the compressive strength and calcium carbonate content of [...] Read more.
This paper presents an efficient method of microbial-induced calcite precipitation (MICP) for cementation of sand particles. First, the influence of initial pH value of the culture medium on the growth of bacteria was discussed. Then, the compressive strength and calcium carbonate content of cemented sand columns with different sand particle sizes were measured to indicate the cementation effectiveness. The microstructure of cemented sand columns as well as the mineral composition and distribution of calcium carbonate were characterised by means of scanning electron microscopy-energy dispersive spectrometer (SEM-EDS) and X-ray diffraction (XRD). The results showed that the urease-producing bacteria S. pasteurii can be cultured at the initial pH values of 7–10, while a higher pH (e.g., 11) would hinder its growth and decrease its urease activity. The injection method of MICP with high standing time can cement sand columns effectively. Small average sand particle size of sand columns and high injection cycles can facilitate the gain of compressive strength, while calcium carbonate content of sand column higher than 8% can promote the increase of compressive strength. XRD results indicate that the fine grains generated on the surface of sand particles are calcite. The distribution of calcite on sand particles’ surface is broad and uniform. First, calcite was precipitated on the surface of sand particles, and then a precipitation layer was formed, which would connect sand particles through its high enough thickness and contribute to the development of compressive strength of the whole sand column. Full article
(This article belongs to the Section Advanced Composites)
Show Figures

Figure 1

28 pages, 7990 KB  
Article
A Study on Improving the Coefficient of Performance by Comparing Balancing Well and Standing Column Well Heat Exchange Systems
by Myungkwan Lim, Kyoungbin Lim and Changhee Lee
Sustainability 2020, 12(24), 10445; https://doi.org/10.3390/su122410445 - 14 Dec 2020
Viewed by 2176
Abstract
This study proposed a technology to improve the performance characteristics and coefficient of performance (COP) of a geothermal system by fundamentally preventing underground water discharge and maintaining a constant temperature of the underground heat exchanger composed of bleed discharge water that utilizes two [...] Read more.
This study proposed a technology to improve the performance characteristics and coefficient of performance (COP) of a geothermal system by fundamentally preventing underground water discharge and maintaining a constant temperature of the underground heat exchanger composed of bleed discharge water that utilizes two balancing wells using cross-mixing methods. Using the standing column well (SCW) and cross-mixing balancing well underground heat exchanger, we compared and analyzed the effective thermal conductivity characteristics and COP characteristics during heating and cooling modes. Consequently, the cross-mixing balancing well underground heat exchanger exhibited more effective thermal conductivity than the SCW underground heat exchanger, with a high COP. Therefore, suggesting the performance was improved using groundwater flow rather than SCW. The comparison and analysis results of the effective heat map characteristics using the results of the SCW and balancing well system showed that the heating operation for the SCW underground heat exchanger had better thermal conductivity characteristics than the cooling operation. In addition, regarding a balancing well underground heat exchanger, the cooling operation exhibited superior thermal conductivity characteristics. Thus, the performance was considered to have improved due to the flow of activated groundwater in the ground and the rapid heat transfer without heat accumulation. Full article
(This article belongs to the Section Energy Sustainability)
Show Figures

Figure 1

9 pages, 3108 KB  
Proceeding Paper
Natural Fracture Systems in CBM Reservoirs of the Lorraine–Saar Coal Basin from the Standpoint of X-ray Computer Tomography
by Vitaliy Privalov, Jacques Pironon, Philippe de Donato, Raymond Michels, Christophe Morlot and Alain Izart
Environ. Sci. Proc. 2021, 5(1), 12; https://doi.org/10.3390/IECG2020-08772 - 1 Dec 2020
Viewed by 2304
Abstract
The Lorraine–Saar Basin is one of the largest geologically and commercially important Paleozoic coal-bearing basins in Western Europe and has considerable coal reserves in numerous coal beds. The basin stands out due to its sedimentary column of up to 6 km and its [...] Read more.
The Lorraine–Saar Basin is one of the largest geologically and commercially important Paleozoic coal-bearing basins in Western Europe and has considerable coal reserves in numerous coal beds. The basin stands out due to its sedimentary column of up to 6 km and its inversion, resulting in Paleozoic low-amplitude erosion at around 750 m (French part of the basin) and pre-Mesozoic (Permian) erosion between 1800 and 3000 m (the Saar coalfield or German part of the basin). Thermal maturation of organic matter in sedimentary clastic rocks and coal seams has led to the formation of prolific coalbed methane (CBM) plays in many domains throughout the Carboniferous Westphalian and Stephanian sequences. Coal mines here are no longer operated to produce coal; however, methane generated in “dry gas window” compartments at a depth exceeding 3.5 km has escaped here via several major faults and fracture corridors forming “sweet spot” sites. Faults and a dense network of tectonic fractures together with post-mining subsidence effects also increased the permeability of massive coal-bearing and provided pathways for the breathing of environmentally hazardous mine gases. Nearly all CBM plays can be classified as naturally fractured reservoirs. The Lorraine–Saar Basin is not excluded, indeed, because of the experience of geological surveys during extensive coal-mining in the past. The knowledge of geometrical features of fracture patterns is a crucial parameter for determining the absolute permeability of a resource play, its kinematics environment, and further reservoir simulation. The main focus of this contribution is to gain an insight into the style and structural trends of natural cleat patterns in the basin based on the results of X-ray computer tomography (CT) to ensure technical decisions for efficient exploration of CBM reservoirs. To explore the architecture of solid coal samples, we used X-ray CT of a coal specimen collected from Westphalian D coal from exploratory well Tritteling 1. The studied coal specimen and its subvolumes were inspected in three series of experiments. At different levels of CT resolutions, we identified two quasi-orthogonal cleat systems including a smooth-sided face cleat of tensile origin and a curvilinear shearing butt cleat. The inferred cleat patterns possess features of self-similarity and align with directional stresses. Results of the treatment of obtained cleat patterns in terms of their connectivity relationship allowed the presence of interconnected cleat arrays to be distinguished within studied samples, potentially facilitating success in CBM extraction projects. Full article
Show Figures

Figure 1

18 pages, 2701 KB  
Article
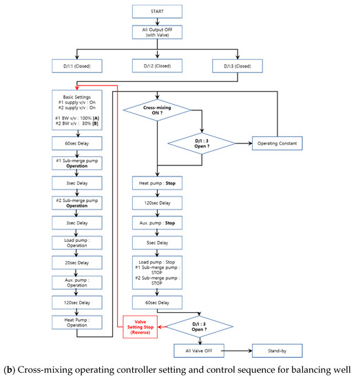
Smart Heating and Cooling Heat Pump System by Standing Column Well and Cross-Mixing Balancing Well Heat Exchangers
by Donggyu Kim, Myungkwan Lim, Byeongseok Yu and Changhee Lee
Appl. Sci. 2020, 10(21), 7643; https://doi.org/10.3390/app10217643 - 29 Oct 2020
Cited by 3 | Viewed by 3069
Abstract
Standing column well (SCW) geothermal heat exchanger permits a bleeding discharge of less than 20% in the event of a maximum load, which is an inappropriate method of using underground water. In this study, the existing operational method of two adjacent SCW geothermal [...] Read more.
Standing column well (SCW) geothermal heat exchanger permits a bleeding discharge of less than 20% in the event of a maximum load, which is an inappropriate method of using underground water. In this study, the existing operational method of two adjacent SCW geothermal heat exchangers, each with a single well, was modified. This technology aims to improve the coefficient of performance (COP) of the geothermal system by fundamentally preventing underground water discharge and maintaining a constant temperature of the underground heat exchanger. To curb the bleed water discharge, two balancing wells of cross-mixing methods were employed. The result of the cooling and heating operations with the existing SCW heat exchange system and the balancing well cross-combined heat exchange system showed that the measured COP increases by 23% and 12% during the cooling and heating operations, respectively. When operating with a balanced well cross-mixed heat exchange system, the initial temperature of the underground was constant with a small standard deviation of 0.08–0.12 °C. Full article
(This article belongs to the Special Issue New Trends in Enhanced, Hybrid and Integrated Geothermal Systems)
Show Figures

Figure 1

14 pages, 11648 KB  
Article
Multidrum Stone Columns at the Pompeii Archaeological Site: Analysis of Geometrical Properties and State of Preservation
by Francesca Autiero, Giuseppina De Martino, Marco Di Ludovico, Annamaria Mauro and Andrea Prota
Heritage 2020, 3(4), 1069-1082; https://doi.org/10.3390/heritage3040059 - 25 Sep 2020
Cited by 9 | Viewed by 4620
Abstract
The seismic vulnerability of ancient free-standing multidrum stone columns is an important issue for the preservation of Greek and Roman archaeological sites. Such elements show a complex and highly non-linear dynamic behavior, requiring specific and sophisticated structural analysis. Different numerical studies on the [...] Read more.
The seismic vulnerability of ancient free-standing multidrum stone columns is an important issue for the preservation of Greek and Roman archaeological sites. Such elements show a complex and highly non-linear dynamic behavior, requiring specific and sophisticated structural analysis. Different numerical studies on the dynamic behavior of ancient multidrum stone columns found that their seismic response is sensitive to their geometrical parameters, as well as to the material elastic properties, the kinetic coefficient of friction and the amplitude and frequency of the seismic action. Therefore, in the present research, a detailed survey of free-standing multidrum stone columns representative of a wide range of elements at the Pompeii Archaeological site was developed to provide a primary evaluation of the seismic vulnerability of such elements based on their geometrical properties. The study focuses on 103 multidrum grey-tuff columns, from four areas at the site: tetrastyle atrium of Casa del Fauno at Regio VI and Quadriportico dei Teatri, Foro Triangolare and Palestra Sannitica at Regio VIII. Grey tuff was a typically locally sourced natural stone, used as a building material in ancient Pompeii. The research areas included both private (Casa del Fauno) and public buildings (Quadriportico dei Teatri, Foro Triangolare and Palestra Sannitica). The mean overall geometrical properties affecting the seismic behavior of the columns in each research area and the discussion of the collected results are herein presented. Full article
(This article belongs to the Special Issue Assessment and Protection of Cultural Heritage Masonry Structures)
Show Figures

Figure 1

Back to TopTop