Sign in to use this feature.

Years

Between: -

Subjects

remove_circle_outline
remove_circle_outline
remove_circle_outline
remove_circle_outline
remove_circle_outline
remove_circle_outline

Journals

Article Types

Countries / Regions

Search Results (135)

Search Parameters:
Keywords = sperm proteomics

Order results
Result details
Results per page
Select all
Export citation of selected articles as:
16 pages, 758 KB  
Article
Proteomic Profiles of Seminal Plasma in Individuals with Secondary Infertility: Insights into the Involvement of Oxidative Stress
by Raneen Sawaid Kaiyal, Sromona D. Mukherjee, Manesh Kumar Panner Selvam, Aaron W. Miller, Sarah C. Vij and Scott D. Lundy
J. Clin. Med. 2026, 15(3), 1173; https://doi.org/10.3390/jcm15031173 - 2 Feb 2026
Viewed by 78
Abstract
Background/Objectives: Male infertility, including primary and secondary infertility, is significantly influenced by oxidative stress, which disrupts sperm function and fertility. Seminal plasma, a protein-rich fluid essential for sperm protection and function, represents a valuable source for identifying biomarkers through proteomic analysis. While [...] Read more.
Background/Objectives: Male infertility, including primary and secondary infertility, is significantly influenced by oxidative stress, which disrupts sperm function and fertility. Seminal plasma, a protein-rich fluid essential for sperm protection and function, represents a valuable source for identifying biomarkers through proteomic analysis. While previous studies have explored seminal plasma proteins in fertility, the specific proteomic changes associated with oxidative stress in secondary infertility remain unclear. This study aimed to characterize these alterations by analyzing seminal plasma from three groups: men with secondary infertility, fertile donors with high oxidative stress, and fertile donors without oxidative stress. Methods: Pooled semen samples from each group underwent quantitative proteomics analysis using advanced mass spectrometry, with subsequent bioinformatic analysis using tools like DAVID, STRING, and IPA for identifying differentially expressed proteins (DEPs). Results: Quantitative proteomic analysis identified 377 DEPs in secondary infertility and 523 DEPs in fertile donors with high oxidative stress compared to controls. Bioinformatic analysis revealed seven shared pathways, including acute-phase response signaling, organismal injury, cellular movement, cell-to-cell signaling, free radical scavenging, immune cell trafficking, and Hematological system development. Notably, C3 and SERPINA3 exhibited significant alterations, along with proteins involved in sperm motility, capacitation, and fertilization, suggesting their potential roles in impaired fertility. Conclusions: These findings underscore the link between oxidative stress and secondary infertility and highlight specific seminal plasma proteins as potential biomarkers and therapeutic targets for diagnosing and treating male infertility. Full article
(This article belongs to the Special Issue Latest Research on Male Infertility)
17 pages, 7621 KB  
Article
Ginseng Peptide Improves the Cryopreservation Efficiency and Fertilization Potential of Yak Semen via FOXO1/PI3K/AKT Axis
by Xupeng Li, Jun Yu, Yuan Li, Zhuo Chen, Ruilan Zeng, Ying Cen, Yufan Wang, Chunhai Zhang, Deyi Zhang, Shi Yin, Yan Xiong, Xianrong Xiong and Jian Li
Antioxidants 2026, 15(2), 156; https://doi.org/10.3390/antiox15020156 - 23 Jan 2026
Viewed by 354
Abstract
Semen cryopreservation is a critical biotechnological approach for preserving superior genetic resources in livestock. Spermatozoa are particularly vulnerable to cryogenic stress during the freeze–thaw process, resulting in impaired structure and function. Therefore, the development of effective cryoprotective additives is essential for improving yak [...] Read more.
Semen cryopreservation is a critical biotechnological approach for preserving superior genetic resources in livestock. Spermatozoa are particularly vulnerable to cryogenic stress during the freeze–thaw process, resulting in impaired structure and function. Therefore, the development of effective cryoprotective additives is essential for improving yak semen cryopreservation. In this study, ginseng peptide (GFREH) was incorporated into the freezing extender at different concentrations (0, 0.25, 0.5, 0.75, and 1.0 mg/mL) to evaluate its effects on post-thaw sperm quality, in vitro fertilization (IVF) capacity, and the underlying regulatory mechanisms. Semen samples treated with 0 and 0.75 mg/mL GFREH were further subjected to proteomic analysis to elucidate the molecular basis of its cryoprotective action. The results demonstrated that GFREH significantly increased total motility (TM), progressive motility (PM), straight-line velocity (VSL), curvilinear velocity (VCL), average path velocity (VAP), as well as plasma membrane and acrosome integrity of frozen–thawed yak spermatozoa (p < 0.05). GFREH also significantly reduced malondialdehyde (MDA) levels while enhancing antioxidant enzyme activities, mitochondrial membrane potential (MMP), and ATP content (p < 0.05). Moreover, GFREH at concentrations of 0.5, 0.75, and 1.0 mg/mL significantly improved IVF and blastocyst formation rates compared with the control (p < 0.05), with the 0.75 mg/mL group exhibiting the highest fertilization and blastocyst rates. Proteomic analysis further revealed that GFREH modulated the PI3K/AKT signaling pathway and downregulated FOXO1 expression. Collectively, these findings indicate that ginseng peptides enhance yak sperm cryotolerance by coordinating oxidative balance, mitochondrial energy metabolism, and survival-related signaling, with 0.75 mg/mL representing an optimal effective concentration within the functional dose range tested. Full article
Show Figures

Figure 1

23 pages, 797 KB  
Review
Seminal Plasma and Extracellular Vesicles as Molecular Gatekeepers: Oxidative Stress, Endocrine Crosstalk, and Biomarker Discovery in Male Infertility
by Pallav Sengupta, Sulagna Dutta, Mahir Khalil Jallo, Israel Maldonado Rosas and Shubhadeep Roychoudhury
Curr. Issues Mol. Biol. 2026, 48(1), 117; https://doi.org/10.3390/cimb48010117 - 22 Jan 2026
Viewed by 154
Abstract
Conventional semen analysis fails to capture the molecular determinants underlying impaired reproductive function. Emerging evidence positions seminal plasma (SP) and extracellular vesicles (EVs) as dynamic regulators of sperm physiology, rather than passive transport components. SP, enriched with proteins, metabolites, hormones, and antioxidants, modulates [...] Read more.
Conventional semen analysis fails to capture the molecular determinants underlying impaired reproductive function. Emerging evidence positions seminal plasma (SP) and extracellular vesicles (EVs) as dynamic regulators of sperm physiology, rather than passive transport components. SP, enriched with proteins, metabolites, hormones, and antioxidants, modulates sperm motility, capacitation, acrosome reaction, and immune tolerance. Complementarily, EVs, including prostasomes, epididymosomes, and testicular vesicles, deliver proteins, lipids, and small RNAs that remodel sperm membranes, protect against oxidative insults, and influence fertilization success. A critical dimension of the SP-EV axis is its role in balancing oxidative stress (OS) and endocrine signaling. Hormones and metabolic regulators within SP, together with EV-mediated transfer of receptors and regulatory RNAs, further integrate systemic metabolic health with local reproductive outcomes. Dysregulation of these networks, particularly in conditions such as varicocele, obesity, diabetes, and idiopathic infertility, compromises sperm function and reduces assisted reproductive technology (ART) success. This evidence-based review synthesizes current evidence on SP and EVs as ‘molecular gatekeepers’ in male infertility, emphasizing OS regulation, endocrine crosstalk, and their potential as biomarker reservoirs. By integrating proteomic, metabolomic, and transcriptomic insights, the translational opportunities for biomarker-informed diagnostics, prognostication, and therapeutic interventions are highlighted. Full article
(This article belongs to the Section Biochemistry, Molecular and Cellular Biology)
Show Figures

Figure 1

23 pages, 2292 KB  
Article
Potential Proteins Associated with Canine Epididymal Sperm Motility
by Marzena Mogielnicka-Brzozowska, Aleksandra Wiktoria Cichowska-Likszo, Pawel Likszo, Leyland Fraser, Weronika Popielarczyk, Julia Pieklik, Maja Kamińska and Gaia Cecilia Luvoni
Cells 2026, 15(1), 85; https://doi.org/10.3390/cells15010085 - 4 Jan 2026
Viewed by 474
Abstract
The maturation and motility of epididymal sperm (ES) cells are largely driven by changes in protein expression. This study aimed to analyze the proteomic profile of canine (Canis lupus familiaris) ES across groups characterized by different progressive motility (PMOT) values to [...] Read more.
The maturation and motility of epididymal sperm (ES) cells are largely driven by changes in protein expression. This study aimed to analyze the proteomic profile of canine (Canis lupus familiaris) ES across groups characterized by different progressive motility (PMOT) values to identify motility-related sperm proteins (MRSPs). ES were obtained from the epididymal semen of 19 dogs. The motility and movement parameters of ejaculated sperm (ES) were evaluated using computer-assisted semen analysis (CASA). Samples were classified into two groups: good sperm motility (GSM), defined as PMOT% ≥ 55%, and poor sperm motility (PSM), defined as PMOT < 55%. Principal component analysis (PCA) of the first two components could explain 88.1% of the total variance between the GSM and PSM groups. Protein profiling of ES was performed using NanoUPLC-Q-TOF/MS. Significant statistical differences were demonstrated between the GSM and PSM groups for the TMOT (p = 0.039) and PMOT (p < 0.001). For five common proteins, their abundance was estimated to be higher in the GSM group than in the PSM group: ACTB (p = 0.2732), CRISP2 (p = 0.1558), LTF (p = 0.2661) and significantly higher: ce10 (p = 0.009) and NPC2 (p < 0.0044). These findings may be used to develop diagnostic MRSP-based tests related to ES quality in assisted reproduction techniques in dogs. Full article
(This article belongs to the Special Issue Advances in Reproductive Biology: Cellular and Molecular Mechanisms)
Show Figures

Graphical abstract

18 pages, 2699 KB  
Article
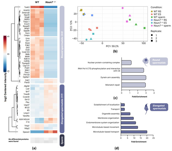
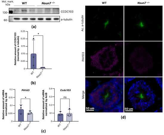
NSUN7 Regulates Sperm Flagella Formation at All Stages of Spermiogenesis
by Vitaly S. Buev, Ekaterina A. Guseva, Maria P. Rubtsova, Anastasia V. Priymak, Svetlana E. Novikova, Olga A. Averina, Oleg A. Permyakov, Olga O. Grigoryeva, Vasily N. Manskikh, Victor G. Zgoda, Olga A. Dontsova and Petr V. Sergiev
Int. J. Mol. Sci. 2026, 27(1), 257; https://doi.org/10.3390/ijms27010257 - 25 Dec 2025
Viewed by 597
Abstract
Spermiogenesis requires extensive molecular and structural remodeling to produce motile sperm. Mutations in the testis-specific RNA methyltransferase NSUN7 are associated with defective fibrous sheath, impaired sperm motility, and male infertility. However, the underlying molecular mechanisms remain poorly understood. Here, we performed proteomic profiling [...] Read more.
Spermiogenesis requires extensive molecular and structural remodeling to produce motile sperm. Mutations in the testis-specific RNA methyltransferase NSUN7 are associated with defective fibrous sheath, impaired sperm motility, and male infertility. However, the underlying molecular mechanisms remain poorly understood. Here, we performed proteomic profiling of sorted, elongated, and round spermatids, as well as mature spermatozoa from Nsun7 knockout mice. We showed that NSUN7 is present at all stages of spermiogenesis and is most abundant in round spermatids, which corresponds to the formation of the flagellum and fibrous sheath assembly. Loss of NSUN7 altered the abundance of proteins essential for dynein arm assembly (PIH1D3, CCDC103, CCDC40), intraflagellar transport (IFT122), and fibrous sheath organization (AKAP3, AKAP4, ROPN1L). We also showed that the previously detected impaired retention of cytoplasm in elongated spermatids may be caused by plectin accumulation. Interestingly, no statistically significant changes were found in mature sperm proteomes upon Nsun7 inactivation. Our findings support a model in which NSUN7 primarily stabilizes protein complexes and coordinates flagellar assembly. This indicates that NSUN7 is a critical regulator of spermiogenesis, and its malfunction is a contributing factor to male infertility. Full article
(This article belongs to the Special Issue Molecular Insights into Reproductive Biology and Related Diseases)
Show Figures

Figure 1

16 pages, 3777 KB  
Article
NT5C1B Improves Fertility of Boar Spermatozoa by Enhancing Quality and Cryotolerance During Cryopreservation
by Shibin Wang, Lei Shi, Zhaoyang Zhang, Junjie Liu, Jiandong Xing, Jingxian Yang, Jiaxin Duan, Bugao Li and Guoqing Cao
Animals 2025, 15(24), 3530; https://doi.org/10.3390/ani15243530 - 8 Dec 2025
Viewed by 414
Abstract
Sperm cryo-tolerance resulted in significant variations in post-thaw semen quality among breeds and individual boars. In the present study, semen samples from thirty-seven large white boars were cryopreserved to select individuals with strong and weak freezing tolerance according to their post-thaw sperm quality. [...] Read more.
Sperm cryo-tolerance resulted in significant variations in post-thaw semen quality among breeds and individual boars. In the present study, semen samples from thirty-seven large white boars were cryopreserved to select individuals with strong and weak freezing tolerance according to their post-thaw sperm quality. Comparative TMT-based quantitative proteomic analysis between the two groups identified 22 significantly differentially expressed proteins. NT5C1B and ADA, the significantly downregulated proteins in the semen of the low cryo-tolerance group, were supplemented in the semen samples with lower cryo-tolerance. Supplementation with 1 µg/mL of NT5C1B dramatically (p < 0.05) improved kinematic parameters and structural integrity. In comparison with the control group, mitochondrial activity and antioxidant capacity were significantly enhanced in post-thaw sperm. In vitro fertilization assays revealed that the NT5C1B-treated group also has notably (p < 0.05) high sperm penetration and embryonic cleavage rates. ADA supplementation did not exhibit obvious freezing tolerance effects. NT5C1B can be a potential key functional protein to enhance the quality and cryo-tolerance during cryopreservation. Specifically, supplementation with 1 µg/mL NT5C1B significantly improved post-thaw motility, structural integrity, mitochondrial activity, and antioxidant capacity and ultimately enhanced the sperm penetration rate and embryonic cleavage rate in cryo-sensitive sperm, confirming its role as a functional protector during cryopreservation. Full article
(This article belongs to the Section Animal Reproduction)
Show Figures

Figure 1

17 pages, 2307 KB  
Article
Proteome Analysis of Spermathecal Fluid and Seminal Plasma Reveals the Mechanism of Sperm Storage in Amphioctopus Fangsiao
by Xiaojie Sun, Jiantao Yao, Zexin Huang, Yan Li, Qihao Luo, Weijun Wang, Guohua Sun, Xiaohui Xu, Zan Li, Bin Li, Yanwei Feng and Jianmin Yang
Animals 2025, 15(23), 3495; https://doi.org/10.3390/ani15233495 - 4 Dec 2025
Viewed by 446
Abstract
The development of males and females of the cephalopod Amphioctopus fangsiao is asynchronous. The male produces sperm after maturity for storage in a spermatophore prior to mating. After mating, the sperm enter the female spermatheca for storage until ovulation occurs, a period that [...] Read more.
The development of males and females of the cephalopod Amphioctopus fangsiao is asynchronous. The male produces sperm after maturity for storage in a spermatophore prior to mating. After mating, the sperm enter the female spermatheca for storage until ovulation occurs, a period that lasts for 8 months. This is a biologically uncommon phenomenon because sperm cells generally fail to maintain their ability to fertilize for a long time after being ejaculated. However, the molecular mechanisms of this phenomenon are still not clear. Sperm cells are stored in the male spermatophore and the female spermatheca, each of which provides a suitable environment. To determine the molecular basis of the sperm storage mechanisms in A. fangsiao, protein profiles from spermathecal fluid and seminal plasma were characterized separately using mass spectrometry-based proteomics. The antioxidant enzymes superoxide dismutase (SOD), glutathione S-transferase (GST), and Thioredoxin (Trx), and the glycolytic enzymes lactate dehydrogenase (LDH), hexokinase (HK), pyruvate dehydrogenase kinase (PDK), and ATP synthase were significantly enriched in the spermathecal fluid. Catalase (CAT), glyceraldehyde-3-phosphate dehydrogenase (GAPDH), triosephosphate isomerase (TIM), phosphoglycerate kinase (PGK), and Chitinase were significantly enriched in the seminal plasma. The antimicrobial proteins transforming growth factor beta regulator 1 (TBRG1) and interleukin enhancer binding factor 2 (ILF2) and the extracellular matrix-related proteins transforming growth factor beta induced protein (TGFBIp) and thrombospondin type-1 domain-containing protein 4 (THSD4) were also significantly expressed in the spermathecal fluid. These proteins may be crucial for successful long-term sperm storage. We measured the activities of four antioxidant enzymes based on the proteomic results, supporting the antioxidant mechanism during the sperm storage process. This study enhances our understanding of the sperm storage ability of A. fangsiao. Full article
(This article belongs to the Section Aquatic Animals)
Show Figures

Figure 1

17 pages, 3735 KB  
Article
Spermatozoa Proteins Involved in ROS Generation and Antioxidant Defense Are Differentially Acetylated in Idiopathic Infertility
by Lisa Goutami, Anwesha Pradhan, Ajaya Kumar Moharana, Soumya Ranjan Jena, Manesh Kumar Panner Selvam, Suresh C. Sikka and Luna Samanta
Antioxidants 2025, 14(12), 1410; https://doi.org/10.3390/antiox14121410 - 26 Nov 2025
Viewed by 704
Abstract
Idiopathic male infertility (IMI), which accounts for nearly 50% of male infertility cases, remains a major clinical challenge due to the inability of standard semen analysis to reveal underlying molecular defects. Post-translational modifications such as lysine acetylation are increasingly recognized as key regulators [...] Read more.
Idiopathic male infertility (IMI), which accounts for nearly 50% of male infertility cases, remains a major clinical challenge due to the inability of standard semen analysis to reveal underlying molecular defects. Post-translational modifications such as lysine acetylation are increasingly recognized as key regulators of sperm function, affecting antioxidant defense, energy metabolism, and spermatogenesis. In this study, global acetyl-proteomic profiling of spermatozoa from idiopathic infertile patients (IIP) and fertile donors (FD) was performed using immunoprecipitation-based enrichment followed by high-resolution LC–MS/MS. Bioinformatics analyses, including STRING, Cytoscape, and Ingenuity Pathway Analysis (IPA), identified 718 differentially acetylated proteins (DAPs), with significant enrichment in pathways related to redox homeostasis, molecular transport, glycolysis, and mitochondrial metabolism. Hub proteins such as SOD1, PARK7, and PRKACA emerged as key regulators linking oxidative stress with defective motility and impaired sperm physiology. Western blot validation confirmed the downregulation of these hub proteins in IIP, supporting their role in redox imbalance and mitochondrial dysfunction. Our findings highlight dysregulated lysine acetylation as a defining molecular feature of IMI and suggest that targeting acetylation-associated pathways may provide novel diagnostic biomarkers and therapeutic strategies to improve sperm function and male reproductive outcomes. Full article
(This article belongs to the Special Issue The Role of Oxidative Stress in Male Infertility)
Show Figures

Figure 1

60 pages, 604 KB  
Review
Sperm-Derived Extracellular Vesicles (Sperm-EVs), Emerging Biomarkers and Functional Modulators in Male Infertility and Assisted Reproduction
by Charalampos Voros, Fotios Chatzinikolaou, Georgios Papadimas, Spyridon Polykalas, Despoina Mavrogianni, Aristotelis-Marios Koulakmanidis, Diamantis Athanasiou, Vasiliki Kanaka, Maria Kanaka, Kyriakos Bananis, Antonia Athanasiou, Aikaterini Athanasiou, Ioannis Papapanagiotou, Dimitrios Vaitsis, Charalampos Tsimpoukelis, Maria Anastasia Daskalaki, Marianna Theodora, Nikolaos Thomakos, Panagiotis Antsaklis, Dimitrios Loutradis and Georgios Daskalakisadd Show full author list remove Hide full author list
Genes 2025, 16(12), 1400; https://doi.org/10.3390/genes16121400 - 22 Nov 2025
Cited by 1 | Viewed by 1678
Abstract
Background/Objectives: Approximately 50% of infertility cases are attributable to male factors; yet conventional semen examination can not identify the molecular abnormalities that hinder sperm functionality. Extracellular vesicles (EVs) derived from sperm, such as testicular EVs, prostasomes, and epididymosomes, have become important modulators of [...] Read more.
Background/Objectives: Approximately 50% of infertility cases are attributable to male factors; yet conventional semen examination can not identify the molecular abnormalities that hinder sperm functionality. Extracellular vesicles (EVs) derived from sperm, such as testicular EVs, prostasomes, and epididymosomes, have become important modulators of oocyte activation, sperm maturation, capacitation, acrosome stability, motility, and early embryonic development. This study aimed to evaluate the potential diagnostic and translational uses of sperm-associated extracellular vesicles (EVs) in male infertility and assisted reproduction, while also consolidating recent insights on their origins, composition, and functional significance. Methods: A focused narrative search of PubMed (2000–2025) was conducted using backward and forward citation tracking. Studies that qualified included human clinical cohorts, functional sperm extracellular vesicle tests, and omics analyses using MISEV-aligned extracellular vesicle isolation and characterisation methodologies. When human mechanistic understanding was constrained, knowledge from animal research was selectively integrated. Results: The cargo signatures specific to the source identified in sperm-derived and seminal EVs encompass proteins, small RNAs, lipids, and enzymatic modules that govern sperm maturation, capacitation, acrosome reaction, redox balance, calcium signalling, zona binding, and DNA integrity. Density-resolved seminal extracellular vesicle subfractions (EV-H/EV-M/EV-L) have unique functional and proteomic characteristics linked to progesterone-induced hyperactivation, oxidative stress, and motility. Asthenozoospermia and oligoasthenoteratozoospermia are associated with changes in extracellular vesicle composition, reduced embryonic developmental potential, compromised oocyte activation (related to PLCζ), and increased sperm DNA fragmentation. Numerous EV-related miRNA and protein signatures may predict TESE results, identify functional sperm anomalies not recognised by conventional semen analysis, and differentiate between obstructive and non-obstructive azoospermia. Conclusions: The available findings indicate that sperm-derived extracellular vesicles are significant functional regulators of sperm physiology and may serve as valuable non-invasive indicators for male infertility. The standardisation of EV isolation, characterisation, and clinical validation is essential prior to widespread use; nonetheless, their integration into liquid biopsy methods and assisted reproductive technology processes represents a significant improvement. Full article
(This article belongs to the Section Human Genomics and Genetic Diseases)
19 pages, 1534 KB  
Review
Dynamic Remodeling of the Zona Pellucida: Implications for Oocyte Competence and Assisted Reproduction
by Daniel de la Fuente, Michela Prestianni, Paula Navarrete-López, Cristina García-Merino, Miriam Balastegui-Alarcón, Pilar Soria, Manuel Avilés, Dimitrios Rizos and Alfonso Gutiérrez-Adan
Int. J. Mol. Sci. 2025, 26(22), 11108; https://doi.org/10.3390/ijms262211108 - 17 Nov 2025
Viewed by 1515
Abstract
The zona pellucida (ZP) is a glycoprotein-rich extracellular matrix essential for fertilization, early embryonic development, and implantation. Beyond its core functions, the ZP undergoes dynamic remodeling during oocyte maturation, involving regulated synthesis, assembly, and conformational changes. This complex and tightly controlled process ensures [...] Read more.
The zona pellucida (ZP) is a glycoprotein-rich extracellular matrix essential for fertilization, early embryonic development, and implantation. Beyond its core functions, the ZP undergoes dynamic remodeling during oocyte maturation, involving regulated synthesis, assembly, and conformational changes. This complex and tightly controlled process ensures the biomechanical integrity of the oocyte, providing both protection and selective permeability essential for reproductive success. Oviductal glycoprotein 1 (OVGP1; oviductin) integrates into the ZP, modulating pore size, glycan composition, and structural homogeneity. This glycoprotein establishes a species-specific barrier that prevents polyspermy and fine-tunes sperm–oocyte interactions. Recent evidence suggests that OVGP1 not only contributes to ZP stabilization but also influences sperm capacitation, acrosome reaction, and early zygotic signaling, thereby linking oviductal physiology to gamete compatibility. Exploiting ZP remodeling in assisted reproductive technologies (ART) offers new opportunities to enhance fertilization efficiency, embryo quality, and implantation success, including through assisted hatching or modulating ZP properties to overcome fertility limitations. Moreover, advances in proteomic and glycomic profiling of the ZP are enabling the identification of novel biomarkers of oocyte competence and reproductive potential. These advances provide critical insights into species-specific reproductive mechanisms and pave the way for improved ART protocols and fertility preservation strategies. Full article
(This article belongs to the Special Issue Molecular Advances in Assisted Reproductive Technologies)
Show Figures

Figure 1

24 pages, 3083 KB  
Article
Can the Quality of Semen Affect the Fertilisation Indices of Turkey Eggs?
by Aleksandra Orzołek, Anna Dziekońska, Paulina Skorynko and Joanna Ner-Kluza
Int. J. Mol. Sci. 2025, 26(22), 11000; https://doi.org/10.3390/ijms262211000 - 13 Nov 2025
Viewed by 611
Abstract
Several factors, including semen quality, can influence fertilisation success. Poor semen parameters may necessitate more frequent inseminations or the removal of males with consistently low fertility. This study evaluated turkey ejaculates (n = 37) with good fertility (GF) and impaired fertility (IF). [...] Read more.
Several factors, including semen quality, can influence fertilisation success. Poor semen parameters may necessitate more frequent inseminations or the removal of males with consistently low fertility. This study evaluated turkey ejaculates (n = 37) with good fertility (GF) and impaired fertility (IF). The analyses included sperm motility parameters (total motility—TMOT, progressive motility—PMOT, curvilinear velocity—VCL, straight-line velocity—VSL, average path velocity—VAP, linearity—LIN, straightness—STR, amplitude of lateral head displacement—ALH, and beat cross frequency—BCF), plasma membrane integrity (PMI), mitochondrial membrane potential (MMP), and nitric oxide (NO) production, as well as enzymatic and biochemical assays of semen, such as superoxide dismutase (SOD), glutathione peroxidase (GPx), catalase (CAT) activities, glutathione (GSH) content, malondialdehyde (MDA) levels, and zinc (Zn2+) concentration. In parallel, the proteomes of seminal plasma and spermatozoa were separated using SDS- and Tricine-PAGE, and selected proteins were identified by nano LC-MS/MS. Spermatozoa derived from IF ejaculates exhibited significantly reduced TMOT (p = 0.002), VCL (p = 0.028), and PMI (p = 0.000), accompanied by elevated STR (p = 0.000) and NO production (p = 0.044). In the seminal plasma of IF males, a significant decrease was noted in SOD (p = 0.000) and GPx (p = 0.001) activities, whereas CAT activity was markedly higher (p = 0.014). Seminal fluid from IF ejaculates was also characterised by increased GSH (p = 0.014) and MDA (p = 0.014) concentrations, accompanied by reduced Zn2+ content (p = 0.014). In contrast, IF spermatozoa exhibited elevated SOD activity (p = 0.001), but reduced GPx (p = 0.000) and CAT (p = 0.012) activities. Sperm cells from IF ejaculates also had lower GSH levels (p = 0.000), higher MDA concentrations (p = 0.000), and increased Zn2+ content (p = 0.018) compared with those from GF ejaculates. A proteomic analysis revealed differences in fertility-associated proteins: peroxiredoxin 6 (PRDX6) was detected exclusively in GF semen, whereas alpha-enolase (ENO1), fatty acid-binding protein (FABP7), cytoplasmic aspartate aminotransferase (GOT1), and L-lactate dehydrogenase B (LDHB) were detected only in IF semen. Overall, the results demonstrate that both semen parameters and proteome composition may potentially affect the fertilisation outcomes in turkeys. Full article
(This article belongs to the Section Molecular Biology)
Show Figures

Figure 1

18 pages, 2673 KB  
Article
Sericin Enhances Cryopreserved Sperm Quality in Chengde Hornless Black Goats by Increasing Glutamine Metabolism
by Yang Yu, Wei Xia, Wentao Zhang, Chenyu Tao, Xiaofeng Tian, Mengqi Li, Xiaosheng Zhang, Jinlong Zhang, Shunran Zhao, Yatian Qi, Tianmiao Qin and Junjie Li
Animals 2025, 15(19), 2830; https://doi.org/10.3390/ani15192830 - 28 Sep 2025
Viewed by 878
Abstract
The cryopreservation of Chengde polled goat semen plays a critical role in conserving genetic resources, enhancing the utilization efficiency of superior breeding bucks, and advancing artificial insemination techniques. However, spermatozoa are vulnerable to oxidative stress during the freezing process, which can significantly compromise [...] Read more.
The cryopreservation of Chengde polled goat semen plays a critical role in conserving genetic resources, enhancing the utilization efficiency of superior breeding bucks, and advancing artificial insemination techniques. However, spermatozoa are vulnerable to oxidative stress during the freezing process, which can significantly compromise sperm motility. In this study, pooled ejaculates from multiple bucks were divided into six groups, including a control group cryopreserved with conventional extender and five treatment groups supplemented with sericin at concentrations of 0.2%, 0.4%, 0.6%, 0.8%, and 1.0% (w/v). The results demonstrated that supplementation of the semen cryoprotectant with 0.6% sericin significantly improved post-thaw sperm viability to 65.25% in Chengde hornless goats, while concurrently reducing both the sperm abnormality rate (p < 0.05) and intracellular ROS levels (p < 0.05). Integrated TMT proteomics and LC/MS metabolomics further compared the 0.6% sericin group with the frozen control group and identified 162 differentially expressed proteins and 109 differential metabolites between the sericin supplementation and frozen control groups. Functional analysis revealed the significant enrichment of differential metabolites, such as glutamine, in the alanine, aspartate, and glutamate metabolism pathway, concomitant with the marked upregulation of antioxidant proteins including LRP8, GSTM3, and SIRT2. Thus, 0.6% sericin enhances cryotolerance primarily by improving sperm viability, reducing oxidative damage, and sustaining energy metabolism. These findings indicate that sericin enhances cryotolerance by reducing oxidative damage and supporting metabolic function, providing preliminary molecular insights for improving goat semen cryopreservation. Full article
(This article belongs to the Section Animal Reproduction)
Show Figures

Figure 1

18 pages, 1102 KB  
Review
Exploring Human Sperm Metabolism and Male Infertility: A Systematic Review of Genomics, Proteomics, Metabolomics, and Imaging Techniques
by Achraf Zakaria, Idrissa Diawara, Amal Bouziyane and Noureddine Louanjli
Int. J. Mol. Sci. 2025, 26(15), 7544; https://doi.org/10.3390/ijms26157544 - 5 Aug 2025
Cited by 2 | Viewed by 3553
Abstract
Male infertility is a multifactorial condition often associated with disruptions in sperm metabolism and mitochondrial function, yet traditional semen analysis provides limited insight into these molecular mechanisms. Understanding sperm bioenergetics and metabolic dysfunctions is crucial for improving the diagnosis and treatment of conditions [...] Read more.
Male infertility is a multifactorial condition often associated with disruptions in sperm metabolism and mitochondrial function, yet traditional semen analysis provides limited insight into these molecular mechanisms. Understanding sperm bioenergetics and metabolic dysfunctions is crucial for improving the diagnosis and treatment of conditions such as asthenozoospermia and azoospermia. This systematic review synthesizes recent literature, focusing on advanced tools and techniques—including omics technologies, advanced imaging, spectroscopy, and functional assays—that enable comprehensive molecular assessment of sperm metabolism and development. The reviewed studies highlight the effectiveness of metabolomics, proteomics, and transcriptomics in identifying metabolic biomarkers linked to male infertility. Non-invasive imaging modalities such as Raman and magnetic resonance spectroscopy offer real-time metabolic profiling, while the seminal microbiome is increasingly recognized for its role in modulating sperm metabolic health. Despite these advances, challenges remain in clinical validation and implementation of these techniques in routine infertility diagnostics. Integrating molecular metabolic assessments with conventional semen analysis promises enhanced diagnostic precision and personalized therapeutic approaches, ultimately improving reproductive outcomes. Continued research is needed to standardize biomarkers and validate clinical utility. Furthermore, these metabolic tools hold significant potential to elucidate the underlying causes of previously misunderstood and unexplained infertility cases, offering new avenues for diagnosis and treatment. Full article
Show Figures

Figure 1

19 pages, 42627 KB  
Article
Molecular Remodeling of the Sperm Proteome Following Varicocele Sclero-Embolization: Implications for Semen Quality Improvement
by Domenico Milardi, Edoardo Vergani, Francesca Mancini, Fiorella Di Nicuolo, Emanuela Teveroni, Emanuele Pierpaolo Vodola, Alessandro Oliva, Giuseppe Grande, Alessandro Cina, Roberto Iezzi, Michela Cicchinelli, Federica Iavarone, Silvia Baroni, Alberto Ferlin, Andrea Urbani and Alfredo Pontecorvi
Proteomes 2025, 13(3), 34; https://doi.org/10.3390/proteomes13030034 - 15 Jul 2025
Viewed by 1886
Abstract
Background: Varicocele is a common condition involving the dilation of veins in the scrotum, often linked to male infertility and testicular dysfunction. This study aimed to elucidate the molecular effects of successful varicocele treatment on sperm proteomes following percutaneous sclero-embolization. Methods: High-resolution tandem [...] Read more.
Background: Varicocele is a common condition involving the dilation of veins in the scrotum, often linked to male infertility and testicular dysfunction. This study aimed to elucidate the molecular effects of successful varicocele treatment on sperm proteomes following percutaneous sclero-embolization. Methods: High-resolution tandem mass spectrometry was performed for proteomic profiling of pooled sperm lysates from five patients exhibiting improved semen parameters before and after (3 and 6 months) varicocele sclero-embolization. Data were validated by Western blot analysis. Results: Seven proteins were found exclusively in varicocele patients before surgery—such as stathmin, IFT20, selenide, and ADAM21—linked to inflammation and oxidative stress. After sclero-embolization, 55 new proteins emerged, including antioxidant enzymes like selenoprotein P and GPX3. Thioredoxin (TXN) and peroxiredoxin (PRDX3) were upregulated, indicating restoration of key antioxidant pathways. Additionally, the downregulation of some histones and the autophagy-related protein ATG9A suggests a shift toward an improved chromatin organization and a healthier cellular environment post-treatment. Conclusions: Varicocele treatment that improves sperm quality and fertility parameters leads to significant proteome modulation. These changes include reduced oxidative stress and broadly restored sperm maturation. Despite the limited patient cohort analyzed, these preliminary findings provide valuable insights into how varicocele treatment might enhance male fertility and suggest potential biomarkers for improved male infertility treatment strategies. Full article
(This article belongs to the Section Proteomics of Human Diseases and Their Treatments)
Show Figures

Graphical abstract

18 pages, 2273 KB  
Article
Integrating Near-Infrared Spectroscopy and Proteomics for Semen Quality Biosensing
by Notsile H. Dlamini, Mariana Santos-Rivera, Carrie K. Vance-Kouba, Olga Pechanova, Tibor Pechan and Jean M. Feugang
Biosensors 2025, 15(7), 456; https://doi.org/10.3390/bios15070456 - 15 Jul 2025
Viewed by 1100
Abstract
Artificial insemination (AI) is a key breeding technique in the swine industry; however, the lack of reliable biomarkers for semen quality limits its effectiveness. Seminal plasma (SP) contains extracellular vesicles (EVs) that present a promising, non-invasive biomarker for semen quality. This study explores [...] Read more.
Artificial insemination (AI) is a key breeding technique in the swine industry; however, the lack of reliable biomarkers for semen quality limits its effectiveness. Seminal plasma (SP) contains extracellular vesicles (EVs) that present a promising, non-invasive biomarker for semen quality. This study explores the biochemical profiles of boar SP to assess semen quality through near-infrared spectroscopy (NIRS) and proteomics of SP-EVs. Fresh semen from mature Duroc boars was evaluated based on sperm motility, classifying samples as Passed (≥70%) or Failed (<70%). NIRS analysis identified distinct variations in water structures at specific wavelengths (C1, C5, C12 nm), achieving high accuracy (92.2%), sensitivity (94.2%), and specificity (90.3%) through PCA-LDA. Proteomic analysis of SP-EVs revealed 218 proteins in Passed and 238 in Failed samples. Nexin-1 and seminal plasma protein pB1 were upregulated in Passed samples, while LGALS3BP was downregulated. The functional analysis highlighted pathways associated with single fertilization, filament organization, and glutathione metabolism in Passed samples. Integrating NIRS with SP-EV proteomics provides a robust approach to non-invasive assessment of semen quality. These findings suggest that SP-EVs could serve as effective biosensors for rapid semen quality assessment, enabling better boar semen selection and enhancing AI practices in swine breeding. Full article
(This article belongs to the Section Optical and Photonic Biosensors)
Show Figures

Figure 1

Back to TopTop