Sign in to use this feature.

Years

Between: -

Subjects

remove_circle_outline
remove_circle_outline
remove_circle_outline
remove_circle_outline
remove_circle_outline
remove_circle_outline
remove_circle_outline

Journals

Article Types

Countries / Regions

Search Results (38)

Search Parameters:
Keywords = spatial gene set analysis

Order results
Result details
Results per page
Select all
Export citation of selected articles as:
81 pages, 3981 KB  
Review
Graph Learning in Bioinformatics: A Survey of Graph Neural Network Architectures, Biological Graph Construction and Bioinformatics Applications
by Lijia Deng, Ziyang Dong, Zhengling Yang, Bo Gong and Le Zhang
Biomolecules 2026, 16(2), 333; https://doi.org/10.3390/biom16020333 - 23 Feb 2026
Viewed by 521
Abstract
Graph Neural Networks (GNNs) have become a central methodology for modelling biological systems where entities and their interactions form inherently non-Euclidean structures. From protein interaction networks and gene regulatory circuits to molecular graphs and multi-omics integration, the relational nature of biological data makes [...] Read more.
Graph Neural Networks (GNNs) have become a central methodology for modelling biological systems where entities and their interactions form inherently non-Euclidean structures. From protein interaction networks and gene regulatory circuits to molecular graphs and multi-omics integration, the relational nature of biological data makes GNNs particularly well-suited for capturing complex dependencies that traditional deep learning methods fail to represent. Despite their rapid adoption, the effectiveness of GNNs in bioinformatics depends not only on model design but also on how biological graphs are constructed, parameterised and trained. In this review, we provide a structured framework for understanding and applying GNNs in bioinformatics, organised around three key dimensions: (1) graph construction and representation, including strategies for deriving biological networks from heterogeneous sources and selecting biologically meaningful node and edge features; (2) GNN architectures, covering spectral and spatial formulations, representative models such as Graph Convolutional Networks (GCNs), Graph Attention Networks (GATs), Graph Sample and AggregatE (GraphSAGE) and Graph Isomorphism Network (GIN), and recent advances including transformer-based and self-supervised paradigms; and (3) applications in biomedical domains, spanning disease–gene association prediction, drug discovery, protein structure and function analysis, multi-omics integration and biomedical knowledge graphs. We further examine training considerations, including optimisation techniques, regularisation strategies and challenges posed by data sparsity and noise in biological settings. By synthesising methodological foundations with domain-specific applications, this review clarifies how graph quality, architectural choice and training dynamics jointly influence model performance. We also highlight emerging challenges such as modelling temporal biological processes, improving interpretability, and enabling robust multimodal fusion that will shape the next generation of GNNs in computational biology. Full article
(This article belongs to the Special Issue Application of Bioinformatics in Medicine)
Show Figures

Figure 1

19 pages, 24066 KB  
Article
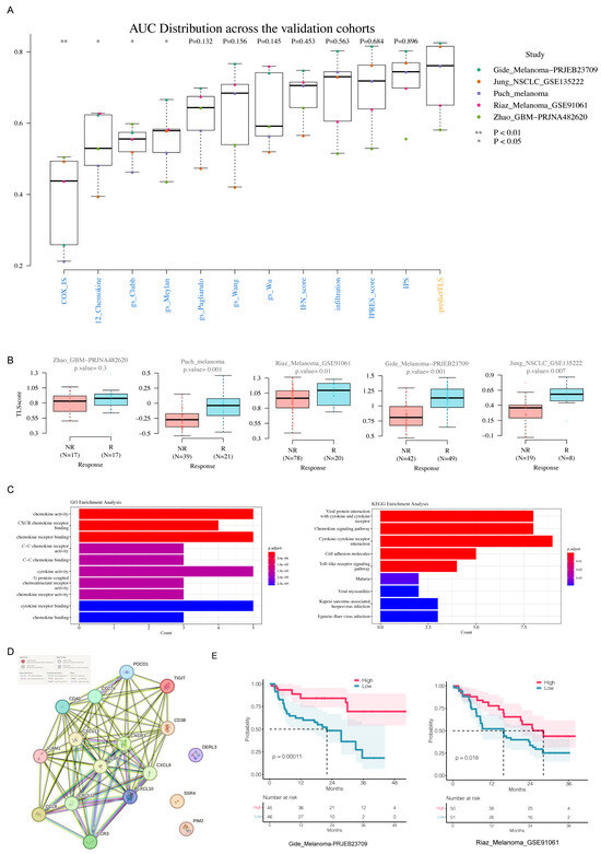
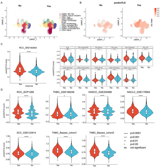
Identification of a Tertiary Lymphoid Structure Signature for Predicting Tumor Outcomes Through Transcriptomics Analysis
by Mengdi Zhou, Fangliangzi Meng, Fan Wu and Chi Zhou
Genes 2026, 17(2), 239; https://doi.org/10.3390/genes17020239 - 16 Feb 2026
Viewed by 422
Abstract
Background: Tertiary lymphoid structures (TLSs) play a crucial role in regulating tumor invasion and metastasis and serve as a promising prognostic biomarker in immunotherapy, influencing survival and immune response in multiple cancers. However, existing studies rely on limited gene signatures to assess TLSs, [...] Read more.
Background: Tertiary lymphoid structures (TLSs) play a crucial role in regulating tumor invasion and metastasis and serve as a promising prognostic biomarker in immunotherapy, influencing survival and immune response in multiple cancers. However, existing studies rely on limited gene signatures to assess TLSs, and there remains a lack of comprehensive TLS-related features for pan-cancer prognosis or immunotherapy response prediction. Methods: Based on published TLS gene signatures, mutation data, and expression profiles from 33 tumor types in TCGA, along with data from 15 immune checkpoint blockade (ICB) cohorts, we first systematically evaluated six TLS gene signatures in relation to immune-related indicators and assessed their predictive and prognostic performance across tumors and immunotherapy. Subsequently, using meta-analysis, we constructed a de novo TLS-related gene feature set, termed predictTLS, designed to predict ICB efficacy and prognosis. The rationality and effectiveness of predictTLS were validated using internal validation sets, single-cell transcriptomic, and spatial transcriptomic data. Results: The evaluation revealed associations between TLS gene signatures and key immune-related indicators. The newly constructed predictTLS feature set demonstrated effectiveness in predicting both ICB therapy outcomes and patient prognosis across the analyzed cohorts. Validation across internal datasets, single-cell profiles, and spatial transcriptomics supported the robustness and biological relevance of predictTLS. Conclusions: This study provides a systematically validated, de novo TLS-related gene signature that can serve as a clinical biomarker for predicting immunotherapy response and prognosis in pan-cancer settings. These findings offer new tools for risk stratification and potential therapeutic targeting in tumor immunotherapy. Full article
(This article belongs to the Special Issue Computational Genomics and Bioinformatics of Cancer)
Show Figures

Figure 1

17 pages, 4221 KB  
Article
Mining Thermotolerant Candidate Genes Co-Responsive to Heat Stress in Wheat Flag Leaves and Grains Using WGCNA Analysis
by Liangpeng Chen, Zhengcong Xu, Wensheng Lin, Junkang Rong and Xin Hu
Agronomy 2026, 16(3), 300; https://doi.org/10.3390/agronomy16030300 - 25 Jan 2026
Viewed by 360
Abstract
As a critically important global food crop, wheat has been increasingly threatened by the frequent occurrence of extreme high-temperature events, which impairs its growth and development, resulting in reduced seed-setting rate, compromised grain quality and diminished yield. Therefore, identifying heat-tolerant genes and enhancing [...] Read more.
As a critically important global food crop, wheat has been increasingly threatened by the frequent occurrence of extreme high-temperature events, which impairs its growth and development, resulting in reduced seed-setting rate, compromised grain quality and diminished yield. Therefore, identifying heat-tolerant genes and enhancing thermotolerance through molecular breeding are essential strategies for wheat improvement. In this study, we retrieved spatial transcriptomic data from the public database PRJNA427246, which captured gene expression profiles in flag leaves and grains of the heat-sensitive wheat cultivar Chinese Spring (CS) under 37 °C heat stress at time points of 0 min, 5 min, 10 min, 30 min, 1 h, and 4 h. Weighted Gene Co-expression Network Analysis (WGCNA) was used to construct co-expression networks for flag leaf and grain transcriptomes. One highly significant module was identified in each tissue, along with 35 hub genes that showed a strong temporal association with heat stress progression. Notably, both modules contained the previously characterized thermotolerance gene TaMBF1c, suggesting that additional heat-responsive genes may be present within these modules. Simultaneous analysis of the expression data from four groups (encompassing different tissues and high-temperature treatments) for the 35 core genes revealed that genes from the TaHSP20 family, TaMBF1c family, and other related genes exhibit coordinated expression patterns in terms of the temporal dynamics and tissue distribution of stress responses. Additionally, 27 genes of the small heat shock protein (HSP20) family are predicted to be involved in the endoplasmic reticulum-associated degradation (ERAD) pathway. They assist in clearing misfolded proteins induced by stress, thereby helping to maintain endoplasmic reticulum homeostasis and cellular functions under stress conditions. Finally, the expression levels of three core genes, TaHSP20-1, TaPCDP4, and TaMBF1c-D, were validated by qRT-PCR in two wheat cultivars with distinct thermotolerance: S116 (Zhehuamai 2008) and S128 (Yangmai 33). These findings provide new insights into the molecular mechanisms underlying heat tolerance in wheat and offer valuable genetic resources for breeding thermotolerant varieties. Full article
(This article belongs to the Special Issue Enhancing Wheat Yield Through Sustainable Farming Practices)
Show Figures

Figure 1

16 pages, 6252 KB  
Article
Genomic and Molecular Associations with Preoperative Immune Checkpoint Inhibition in Patients with Stage III Clear Cell Renal Cell Carcinoma
by Wesley H. Chou, Lucy Lawrence, Emma Neham, Shreeram Akilesh, Amy E. Moran, Christopher L. Corless, Lisa Langmesser, Beyza Cengiz, Kazumi Eckenstein, Jen-Jane Liu, Sudhir Isharwal, Christopher L. Amling, Marshall C. Strother, Nicholas H. Chakiryan and George V. Thomas
Cancers 2026, 18(2), 312; https://doi.org/10.3390/cancers18020312 - 20 Jan 2026
Viewed by 396
Abstract
Background and Objective: Patients with stage III clear cell renal cell carcinoma (ccRCC) have a high risk for disease recurrence post-nephrectomy. To mitigate overtreatment, there is a pressing need to determine who benefits from immune checkpoint inhibition (ICI) around the time of [...] Read more.
Background and Objective: Patients with stage III clear cell renal cell carcinoma (ccRCC) have a high risk for disease recurrence post-nephrectomy. To mitigate overtreatment, there is a pressing need to determine who benefits from immune checkpoint inhibition (ICI) around the time of surgical resection. We performed digital spatial analysis of both gene and protein expression in stage III ccRCC tumors, some of which had preoperative ICI exposure. Methods: Nephrectomy specimens from stage III ccRCC patients were analyzed using the Nanostring GeoMx Digital Spatial Profiler. Differential expression analysis was performed and validated using NCT02210117 trial data to identify genes associated with both ICI and clinical response. A gene score was then generated to predict overall survival in patients from The Cancer Genome Atlas (TCGA). Key Findings and Limitations: In a small cohort of 19 patients, RNA expression significantly differed based on preoperative ICI exposure and recurrence status—CD8+ effector and central-memory T-cell signatures were less prevalent in the treatment-naïve with recurrence group. Three out of four patients with preoperative immune checkpoint inhibition recurred. External validation yielded a four-gene set (GZMK, GZMA, ITGAL, and IL7R), where higher expression levels predicted better overall survival in the TCGA cohort (p = 0.005). Conclusions and Clinical Implications: Preoperative ICI favorably altered the tumor microenvironment to resemble that of treatment-naïve patients without recurrence but did not translate to improved survival. Upon external validation, the genes GZMK, GZMA, ITGAL, and IL7R were modifiable with ICI and associated with improved overall survival. Further investigation is needed to assess if patients with low baseline expression of these genes may benefit from ICI around the time of surgery. Full article
(This article belongs to the Special Issue Metabolism and Precision Oncology)
Show Figures

Figure 1

18 pages, 7668 KB  
Article
AI/ML-Assisted Detection of HMGA2 RNA Isoforms in Prostate Cancer Patient Tissue
by Bor-Jang Hwang, Oluwatunmise Akinniyi, Sharon Harrison, Denise Gibbs, Charles Waihenya, Andrew Gachii, Precious E. Dike, Bethtrice Elliott, Fahmi Khalifa, Camille Ragin and Valerie Odero-Marah
Int. J. Mol. Sci. 2026, 27(1), 196; https://doi.org/10.3390/ijms27010196 - 24 Dec 2025
Viewed by 410
Abstract
RNA In Situ Hybridization (RISH) is a powerful tool for spatial gene expression analysis, yet its quantitative use remains limited by the high cost and inaccessibility of commercial software, particularly in under-resourced settings. This study developed an Artificial Intelligence/Machine Learning (AI/ML)-assisted RISH quantification [...] Read more.
RNA In Situ Hybridization (RISH) is a powerful tool for spatial gene expression analysis, yet its quantitative use remains limited by the high cost and inaccessibility of commercial software, particularly in under-resourced settings. This study developed an Artificial Intelligence/Machine Learning (AI/ML)-assisted RISH quantification pipeline to evaluate expression patterns of High Mobility Group AT Hook-2 (HMGA2) in prostate cancer (PCa), focusing on racial disparities. We created a machine learning model capable of analyzing RISH images. Expressions of full-length (wild-type) and truncated HMGA2 isoforms were assessed in tissues from 85 men of African descent, European American, and Asian descent. A training dataset was generated for supervised learning analysis of the full cohort. RISH findings revealed that the wild-type HMGA2 isoform was significantly more abundant in tumors from men of African descent and positively correlated with increasing Gleason grade. The truncated isoform was less abundant and did not display a consistent expression pattern across racial groups. These results demonstrate the feasibility of AI/ML-based RISH quantification and suggest that elevated wild-type HMGA2 expression may represent a biomarker linked to prostate cancer aggressiveness and racial disparities. These findings highlight the importance of interdisciplinary collaboration and equitable computational tools in advancing biomarker discovery and addressing cancer health inequities. Full article
(This article belongs to the Special Issue Molecular Informatics and AI in Cancer Research)
Show Figures

Figure 1

16 pages, 4281 KB  
Article
The Proteomic Landscape of CTNNB1 Mutated Low-Grade Early-Stage Endometrial Carcinomas
by Alvaro Lopez-Janeiro, Emilia Brizzi, Ignacio Ruz-Caracuel, Raluca Alexandru, Carlos de Andrea, Alberto Berjón, Laura Yebenes, Marta Mendiola, Victoria Heredia-Soto, Ana Montero-Calle, Rodrigo Barderas, Vivian de los Rios, Andrés Redondo, Alberto Pelaez-Garcia and David Hardisson
Cells 2025, 14(21), 1676; https://doi.org/10.3390/cells14211676 - 27 Oct 2025
Cited by 1 | Viewed by 950
Abstract
Endometrial carcinoma is the most frequent gynecologic malignancy in western countries. In recent years, mutations in CTNNB1 have been associated with worse prognosis in low-risk carcinomas. However, there is a lack of understanding of the proteomic implications of CTNNB1 mutations in this type [...] Read more.
Endometrial carcinoma is the most frequent gynecologic malignancy in western countries. In recent years, mutations in CTNNB1 have been associated with worse prognosis in low-risk carcinomas. However, there is a lack of understanding of the proteomic implications of CTNNB1 mutations in this type of tumor. In this study, we performed shotgun proteomics using Formalin-Fixed Paraffin-Embedded (FFPE) tissue samples of CTNNB1 mutated and wild-type low-risk endometrial carcinomas. A publicly available proteomic and transcriptomic database was used to validate results. Differential protein expression and Gene Set Enrichment Analysis revealed dysregulation of pathways associated with cell keratinization, immune response modulation, and intracellular calcium regulation. CTNNB1 mutated tumors showed immune dysregulation at multiple levels including cytokine secretion, cell adhesion, and lymphocyte activation. These results were supported by tissue multiplex immunofluorescence analysis, demonstrating reduced CD8 tumor-infiltrating lymphocytes and different immune spatial interaction patterns. Intracellular calcium dysfunction was associated with key transcript dysregulation. We found an increased expression of CAMK2A and ROR2, suggesting a potential role for non-canonical Wnt pathway activation in CTNNB1 mutated tumors. Full article
Show Figures

Figure 1

24 pages, 3176 KB  
Article
Influence of Seasonality and Pollution on the Presence of Antibiotic Resistance Genes and Potentially Pathogenic Bacteria in a Tropical Urban River
by Kenia Barrantes-Jiménez, Bradd Mendoza-Guido, Eric Morales-Mora, Luis Rivera-Montero, José Montiel-Mora, Luz Chacón-Jiménez, Keilor Rojas-Jiménez and María Arias-Andrés
Antibiotics 2025, 14(8), 798; https://doi.org/10.3390/antibiotics14080798 - 5 Aug 2025
Cited by 2 | Viewed by 2715
Abstract
Background/Objectives: This study examines how seasonality, pollution, and sample type (water and sediment) influence the presence and distribution of antibiotic resistance genes (ARGs), with a focus on antibiotic resistance genes (ARGs) located on plasmids (the complete set of plasmid-derived sequences, including ARGs) in [...] Read more.
Background/Objectives: This study examines how seasonality, pollution, and sample type (water and sediment) influence the presence and distribution of antibiotic resistance genes (ARGs), with a focus on antibiotic resistance genes (ARGs) located on plasmids (the complete set of plasmid-derived sequences, including ARGs) in a tropical urban river. Methods: Samples were collected from three sites along a pollution gradient in the Virilla River, Costa Rica, during three seasonal campaigns (wet 2021, dry 2022, and wet 2022). ARGs in water and sediment were quantified by qPCR, and metagenomic sequencing was applied to analyze chromosomal and plasmid-associated resistance profiles in sediments. Tobit and linear regression models, along with multivariate ordination, were used to assess spatial and seasonal trends. Results: During the wet season of 2021, the abundance of antibiotic resistance genes (ARGs) such as sul-1, intI-1, and tetA in water samples decreased significantly, likely due to dilution, while intI-1 and tetQ increased in sediments, suggesting particle-bound accumulation. In the wet season 2022, intI-1 remained low in water, qnrS increased, and sediments showed significant increases in tetQ, tetA, and qnrS, along with decreases in sul-1 and sul-2. Metagenomic analysis revealed spatial differences in plasmid-associated ARGs, with the highest abundance at the most polluted site (Site 3). Bacterial taxa also showed spatial differences, with greater plasmidome diversity and a higher representation of potential pathogens in the most contaminated site. Conclusions: Seasonality and pollution gradients jointly shape ARG dynamics in this tropical river. Plasmid-mediated resistance responds rapidly to environmental change and is enriched at polluted sites, while sediments serve as long-term reservoirs. These findings support the use of plasmid-based monitoring for antimicrobial resistance surveillance in aquatic systems. Full article
(This article belongs to the Special Issue Origins and Evolution of Antibiotic Resistance in the Environment)
Show Figures

Graphical abstract

23 pages, 1338 KB  
Review
Advancing Precision Medicine in PDAC: An Ethical Scoping Review and Call to Action for IHC Implementation
by Lyanne A. Delgado-Coka, Lucia Roa-Peña, Andrew Flescher, Luisa F. Escobar-Hoyos and Kenneth R. Shroyer
Cancers 2025, 17(12), 1899; https://doi.org/10.3390/cancers17121899 - 6 Jun 2025
Viewed by 1735
Abstract
Pancreatic ductal adenocarcinoma (PDAC) presents significant challenges in diagnosis, prevention, and treatment. Predictive biomarkers offer the potential to revolutionize clinical management, particularly in the preoperative setting, but their implementation requires careful consideration of ethical implications. This scoping review analyzes the ethical landscape of [...] Read more.
Pancreatic ductal adenocarcinoma (PDAC) presents significant challenges in diagnosis, prevention, and treatment. Predictive biomarkers offer the potential to revolutionize clinical management, particularly in the preoperative setting, but their implementation requires careful consideration of ethical implications. This scoping review analyzes the ethical landscape of using immunohistochemistry (IHC) for molecular subtyping in PDAC, focusing on its utility, accessibility, and potential impact on patient care. We conducted a systematic literature search in the PubMed, Scopus and Google Scholar databases (2015–2025) using COVIDENCE, which identified 130 references. Of these, 79 were reviewed in a full-text format, and 9 ultimately met the inclusion criteria for our analysis. IHC offers several advantages as a companion diagnostic tool. It is relatively inexpensive, widely available in most pathology laboratories, and can be readily integrated into existing clinical workflows. This contrasts with more complex molecular subtyping methods, such as gene expression profiling, which can be costly, require specialized equipment and expertise, and may not be readily accessible in all clinical settings. Furthermore, accurate analysis of gene expression requires the localized targeting of individual cells; therefore, digesting the sample for bulk analysis would be less informative than using spatial localization techniques such as IHC. Because biomarker regulation can occur at the level of transcription or translation, protein-level assessment via IHC is often more accurate than mRNA analysis. Standardized IHC protocols for biomarker assessment are therefore essential for translating the molecular subtyping of PDAC into clinically actionable treatment strategies, especially for aggressive subtypes like basal-like tumors. This readily deployable IHC-based approach can optimize therapy selection, maximizing patient benefits and minimizing exposure to ineffective and potentially toxic treatments. This review critically analyzes the ethical dimensions of this method, grounded in the principles of autonomy, beneficence, non-maleficence, and justice. The review urges the medical community to fully utilize the potential of IHC-driven molecular subtyping to improve outcomes in PDAC, while ensuring equitable and responsible access to the benefits of precision oncology for all patients. Full article
(This article belongs to the Special Issue Management of Pancreatic Cancer)
Show Figures

Figure 1

18 pages, 3654 KB  
Article
Multi-Transcriptomic Analysis Reveals GSC-Driven MES-Like Differentiation via EMT in GBM Cell–Cell Communication
by Weichi Wu, Po Zhang, Dongsheng Li and Kejun He
Biomedicines 2025, 13(6), 1304; https://doi.org/10.3390/biomedicines13061304 - 26 May 2025
Cited by 1 | Viewed by 1499
Abstract
Background: Glioblastoma (GBM) is the most malignant brain tumor, with a cellular hierarchy dominated by glioma stem cells (GSCs). Understanding global communications among GSCs and other cells helps us identify potential new therapeutic targets. In this study, multi-transcriptomic analysis was utilized to [...] Read more.
Background: Glioblastoma (GBM) is the most malignant brain tumor, with a cellular hierarchy dominated by glioma stem cells (GSCs). Understanding global communications among GSCs and other cells helps us identify potential new therapeutic targets. In this study, multi-transcriptomic analysis was utilized to explore the communication pattern of GSCs in GBM. Methods: CellChat was used to quantitatively infer and analyze intercellular communication networks from GBM single-cell RNA-sequencing (scRNA-seq) data. Gene set enrichment analysis (GSEA) was conducted to identify specific biological pathways (epithelial–mesenchymal transition, EMT) involved in the communication pattern of GSCs. Spatial transcriptomic database was used to support the relationship between EMT and GSC proliferation. Single-sample GSEA (ssGSEA) was employed to assess which GSC state exhibited the strongest association with the EMT signature. Results: The cell communication pattern of GSCs is mostly related to EMT. Multiple EMT-related genes are highly expressed in GBM, particularly in GSCs, which are associated with poor prognosis. In addition, EMT-related genes are most enriched in mesenchymal-like (MES-like) GSCs. Tumor patients with MES-like GSC-enriched signatures demonstrate the most unfavorable prognosis compared to those harboring proneural-like (PN-like) or classical-like (CL-like) GSCs. Conclusions: This study suggests that GSCs facilitate GBM progression through intercellular communication in the pattern of EMT. EMT-associated genes may drive the differentiation of GSCs toward a MES-like phenotype, thereby leading to poorer clinical outcomes. Consequently, targeting EMT-related pathways could represent a novel therapeutic strategy for GBM treatment. Full article
(This article belongs to the Special Issue Transcriptomics in Human Health and Disease)
Show Figures

Figure 1

14 pages, 1166 KB  
Article
Unravelling the Persistence of the Rare Serovar Salmonella Mikawasima in a Hospital Setting: A Whole-Genome Sequencing Study
by Ivana Ferencak, Ana Gveric Grginic, Tajana Juzbasic, Irena Tabain, Marija Tonkic, Ivana Goic-Barisic, Dragan Juric, Hrvojka Jankovic, Luka Katic and Anita Novak
Pathogens 2025, 14(5), 408; https://doi.org/10.3390/pathogens14050408 - 24 Apr 2025
Viewed by 1224
Abstract
Salmonella Mikawasima is a rare, mainly environmental serovar. In 2020, an outbreak was observed in neonatal and maternal wards of the University Hospital of Split and was established as an endemic until the end of 2024. Using whole-genome sequencing, this study aimed to [...] Read more.
Salmonella Mikawasima is a rare, mainly environmental serovar. In 2020, an outbreak was observed in neonatal and maternal wards of the University Hospital of Split and was established as an endemic until the end of 2024. Using whole-genome sequencing, this study aimed to analyse the phenotypic and genotypic characteristics of S. Mikawasima isolates and to elaborate whether the spread of the same clone occurred. Sequenced isolates were classified as ST2030, with the presence of aminoglycoside and extended spectrum beta-lactam resistance genes. Ten percent of the sequenced isolates exhibit multi-drug resistance. Identified virulence factors that include biofilm formation genes suggest the potential persistence of S. Mikawasima in the hospital environment, while spatial and temporal analysis reveal clonal expansion and possible horizontal transmission between different hospital wards. This study provides a deep understanding of the genomic composition of S. Mikawasima and emphasises the need for more stringent infection prevention measures, especially in vulnerable neonatal and postpartum settings, to mitigate the risk of healthcare-associated infections, and it should be followed by further microbiological and epidemiological investigations to identify the source of infection. Full article
(This article belongs to the Special Issue Emerging and Neglected Pathogens in the Balkans)
Show Figures

Figure 1

22 pages, 4778 KB  
Article
Multi-Omics Analysis of the Anoikis Gene CASP8 in Prostate Cancer and Biochemical Recurrence (BCR)
by Shan Huang and Hang Yin
Biomedicines 2025, 13(3), 661; https://doi.org/10.3390/biomedicines13030661 - 7 Mar 2025
Cited by 1 | Viewed by 1683
Abstract
Background: Prostate cancer, as an androgen-dependent malignant tumor in older men, has attracted the attention of a wide range of clinicians. BCR remains a significant challenge following early prostate cancer treatment. Methods: The specific expression pattern of the Anoikis gene set in prostate [...] Read more.
Background: Prostate cancer, as an androgen-dependent malignant tumor in older men, has attracted the attention of a wide range of clinicians. BCR remains a significant challenge following early prostate cancer treatment. Methods: The specific expression pattern of the Anoikis gene set in prostate cancer cells was first explored by single-cell and spatial transcriptomics analysis. Genes causally associated with prostate cancer were screened using Summary-data-based Mendelian Randomization (SMR). Subsequently, we explored the role and mechanism of CASP8 in prostate cancer cells and defined a new cell type: the CASP8 T cell. We constructed a prediction model that can better predict the BCR of prostate cancer, and explored the differences in various aspects of clinical subgroups, tumor microenvironments, immune checkpoints, drug sensitivities, and tumor-immune circulations between high- and low-risk groups. The results of SMR analysis indicated that CASP8 could increase the risk of prostate cancer. Based on the differential genes of CASP8-positive and -negative T cells, we constructed a four-gene prognostic model with a 5-year AUC of 0.713. Results: The results revealed that high-risk prostate cancer BCR patients had various characteristics such as higher tumor purity, higher BCR rate, downregulated SIRPA immune checkpoints, and unique drug sensitivity. Conclusions: In summary, CASP8 may be a potential biomarker for prostate cancer. Full article
(This article belongs to the Section Cancer Biology and Oncology)
Show Figures

Figure 1

18 pages, 3666 KB  
Article
Integrated Single-Cell Analysis Revealed Novel Subpopulations of Foamy Macrophages in Human Atherosclerotic Plaques
by Yunrui Lu, Shuang Wu, Shiyu Zhu, Jian Shen, Chang Liu, Chaoyue Zhao, Sheng’an Su, Hong Ma, Meixiang Xiang and Yao Xie
Biomolecules 2024, 14(12), 1606; https://doi.org/10.3390/biom14121606 - 16 Dec 2024
Cited by 5 | Viewed by 4205
Abstract
Foam cell formation is a hallmark of atherosclerosis, yet the cellular complexity within foam cells in human plaques remains unexplored. Here, we integrate published single-cell RNA-sequencing, spatial transcriptomic, and chromatin accessibility sequencing datasets of human atherosclerotic lesions across eight distinct studies. Through this [...] Read more.
Foam cell formation is a hallmark of atherosclerosis, yet the cellular complexity within foam cells in human plaques remains unexplored. Here, we integrate published single-cell RNA-sequencing, spatial transcriptomic, and chromatin accessibility sequencing datasets of human atherosclerotic lesions across eight distinct studies. Through this large-scale integration of patient-derived information, we identified foamy macrophages enriched for genes characteristic of the foamy signature. We further re-clustered the foamy macrophages into five unique subsets with distinct potential functions: (i) pro-foamy macrophages, exhibiting relatively high inflammatory and adhesive properties; (ii) phagocytic foamy macrophages, specialized in efferocytosis; (iii) high-efflux foamy macrophages marked by high NR1H3 expression; (iv) mature foamy macrophages prone to programmed cell death; and (v) synthetic subset. Trajectory analysis elucidated a bifurcated differentiation cell fate from pro-foam macrophages toward either the programmed death (iv) or synthetic (v) phenotype. The existence of these foamy macrophage subsets was validated by immunostaining. Moreover, these foamy macrophage subsets exhibited strong potential ligand–receptor interactions. Finally, we conducted Mendelian randomization analyses to identify a possible causal relationship between key regulatory genes along the programmed death pathway in foamy macrophages and atherosclerotic diseases. This study provides a high-resolution map of foam cell diversity and a set of potential key regulatory genes in atherosclerotic plaques, offering novel insights into the multifaceted pathophysiology underlying human atherosclerosis. Full article
Show Figures

Figure 1

18 pages, 1819 KB  
Article
Microdissection of Distinct Morphological Regions Within Uveal Melanomas Identifies Novel Drug Targets
by Elsa Toumi, Luke B. Hesson, Vivian Lin, Dale Wright, Elektra Hajdu, Li-Anne S. Lim, Michael Giblin, Fanfan Zhou, Alexandra Hoffmeister, Farida Zabih, Adrian T. Fung, R. Max Conway and Svetlana Cherepanoff
Cancers 2024, 16(24), 4152; https://doi.org/10.3390/cancers16244152 - 13 Dec 2024
Cited by 1 | Viewed by 2029
Abstract
Background/Objectives: Uveal melanomas (UMs) are rare but often deadly malignancies that urgently require viable treatment options. UMs often exhibit tumour heterogeneity, with macroscopic and microscopic differences in morphology between different regions of the same tumour. However, to date, the clinical significance of [...] Read more.
Background/Objectives: Uveal melanomas (UMs) are rare but often deadly malignancies that urgently require viable treatment options. UMs often exhibit tumour heterogeneity, with macroscopic and microscopic differences in morphology between different regions of the same tumour. However, to date, the clinical significance of this and how it may help guide personalised therapy have not been realised. Methods: Using targeted DNA and RNA sequencing of a small case series of large, high-risk primary UMs, we explored whether morphologically distinct regions of the same tumour were associated with distinct molecular profiles. Results: In four of the seven tumours analysed, we detected different sets of genetic variants following the separate analysis of microdissected melanotic and amelanotic regions of the same tumour. These included a MET exon 14 skipping RNA transcript that predicts sensitivity to crizotinib and variants in other genes that are important in active clinical trials for patients with UM and advanced solid tumours. The integration of TCGA data also identified recurrent mutational events in genes that were not previously implicated in UM development (FANCA, SLX4, BRCA2, and ATRX). Conclusions: Our findings show that the molecular analysis of spatially separated and morphologically distinct regions of the same tumour may yield additional, therapeutically relevant genetic variants in uveal melanomas and have implications for the future molecular testing of UMs to identify targeted therapies. Full article
(This article belongs to the Special Issue Advances in Uveal Melanoma)
Show Figures

Figure 1

20 pages, 6357 KB  
Article
Disturbance of Immune Microenvironment in Androgenetic Alopecia through Spatial Transcriptomics
by Sasin Charoensuksira, Supasit Tantiwong, Juthapa Pongklaokam, Sirashat Hanvivattanakul, Piyaporn Surinlert, Aungkana Krajarng, Wilai Thanasarnaksorn, Suradej Hongeng and Saranyoo Ponnikorn
Int. J. Mol. Sci. 2024, 25(16), 9031; https://doi.org/10.3390/ijms25169031 - 20 Aug 2024
Cited by 14 | Viewed by 6565
Abstract
Androgenetic alopecia (AGA) is characterized by microinflammation and abnormal immune responses, particularly in the upper segment of hair follicles (HFs). However, the precise patterns of immune dysregulation remain unclear, partly due to limitations in current analysis techniques to preserve tissue architecture. The infundibulum, [...] Read more.
Androgenetic alopecia (AGA) is characterized by microinflammation and abnormal immune responses, particularly in the upper segment of hair follicles (HFs). However, the precise patterns of immune dysregulation remain unclear, partly due to limitations in current analysis techniques to preserve tissue architecture. The infundibulum, a major part of the upper segment of HFs, is associated with significant clusters of immune cells. In this study, we investigated immune cells around the infundibulum, referred to as peri-infundibular immune infiltration (PII). We employed spatial transcriptome profiling, a high-throughput analysis technology, to investigate the immunological disruptions within the PII region. Our comprehensive analysis included an evaluation of overall immune infiltrates, gene set enrichment analysis (GSEA), cellular deconvolution, differential expression analysis, over-representation analysis, protein-protein interaction (PPI) networks, and upstream regulator analysis to identify cell types and molecular dysregulation in immune cells. Our results demonstrated significant differences in immune signatures between the PII of AGA patients (PII-A) and the PII of control donors (PII-C). Specifically, PII-A exhibited an enrichment of CD4+ helper T cells, distinct immune response patterns, and a bias toward a T helper (Th) 2 response. Immunohistochemistry revealed disruptions in T cell subpopulations, with more CD4+ T cells displaying an elevated Th2 response and a reduced Th1-cytotoxic response compared to PII-C. These findings reveal the unique immune landscapes of PII-A and PII-C, suggesting potential for the development of innovative treatment approaches. Full article
(This article belongs to the Section Molecular Immunology)
Show Figures

Figure 1

37 pages, 9293 KB  
Article
Deconstructing Intratumoral Heterogeneity through Multiomic and Multiscale Analysis of Serial Sections
by Patrick G. Schupp, Samuel J. Shelton, Daniel J. Brody, Rebecca Eliscu, Brett E. Johnson, Tali Mazor, Kevin W. Kelley, Matthew B. Potts, Michael W. McDermott, Eric J. Huang, Daniel A. Lim, Russell O. Pieper, Mitchel S. Berger, Joseph F. Costello, Joanna J. Phillips and Michael C. Oldham
Cancers 2024, 16(13), 2429; https://doi.org/10.3390/cancers16132429 - 1 Jul 2024
Cited by 3 | Viewed by 3096
Abstract
Tumors may contain billions of cells, including distinct malignant clones and nonmalignant cell types. Clarifying the evolutionary histories, prevalence, and defining molecular features of these cells is essential for improving clinical outcomes, since intratumoral heterogeneity provides fuel for acquired resistance to targeted therapies. [...] Read more.
Tumors may contain billions of cells, including distinct malignant clones and nonmalignant cell types. Clarifying the evolutionary histories, prevalence, and defining molecular features of these cells is essential for improving clinical outcomes, since intratumoral heterogeneity provides fuel for acquired resistance to targeted therapies. Here we present a statistically motivated strategy for deconstructing intratumoral heterogeneity through multiomic and multiscale analysis of serial tumor sections (MOMA). By combining deep sampling of IDH-mutant astrocytomas with integrative analysis of single-nucleotide variants, copy-number variants, and gene expression, we reconstruct and validate the phylogenies, spatial distributions, and transcriptional profiles of distinct malignant clones. By genotyping nuclei analyzed by single-nucleus RNA-seq for truncal mutations, we further show that commonly used algorithms for identifying cancer cells from single-cell transcriptomes may be inaccurate. We also demonstrate that correlating gene expression with tumor purity in bulk samples can reveal optimal markers of malignant cells and use this approach to identify a core set of genes that are consistently expressed by astrocytoma truncal clones, including AKR1C3, whose expression is associated with poor outcomes in several types of cancer. In summary, MOMA provides a robust and flexible strategy for precisely deconstructing intratumoral heterogeneity and clarifying the core molecular properties of distinct cellular populations in solid tumors. Full article
(This article belongs to the Special Issue Intratumoral Heterogeneity in Brain Cancers)
Show Figures

Figure 1

Back to TopTop