Genomic and Molecular Associations with Preoperative Immune Checkpoint Inhibition in Patients with Stage III Clear Cell Renal Cell Carcinoma
Simple Summary
Abstract
1. Introduction
2. Methods
2.1. Tumor Samples
2.2. Gene and Protein Expression Analysis
2.3. External Validation and Generation of Gene Score for Prognostication
2.4. Statistical Analysis
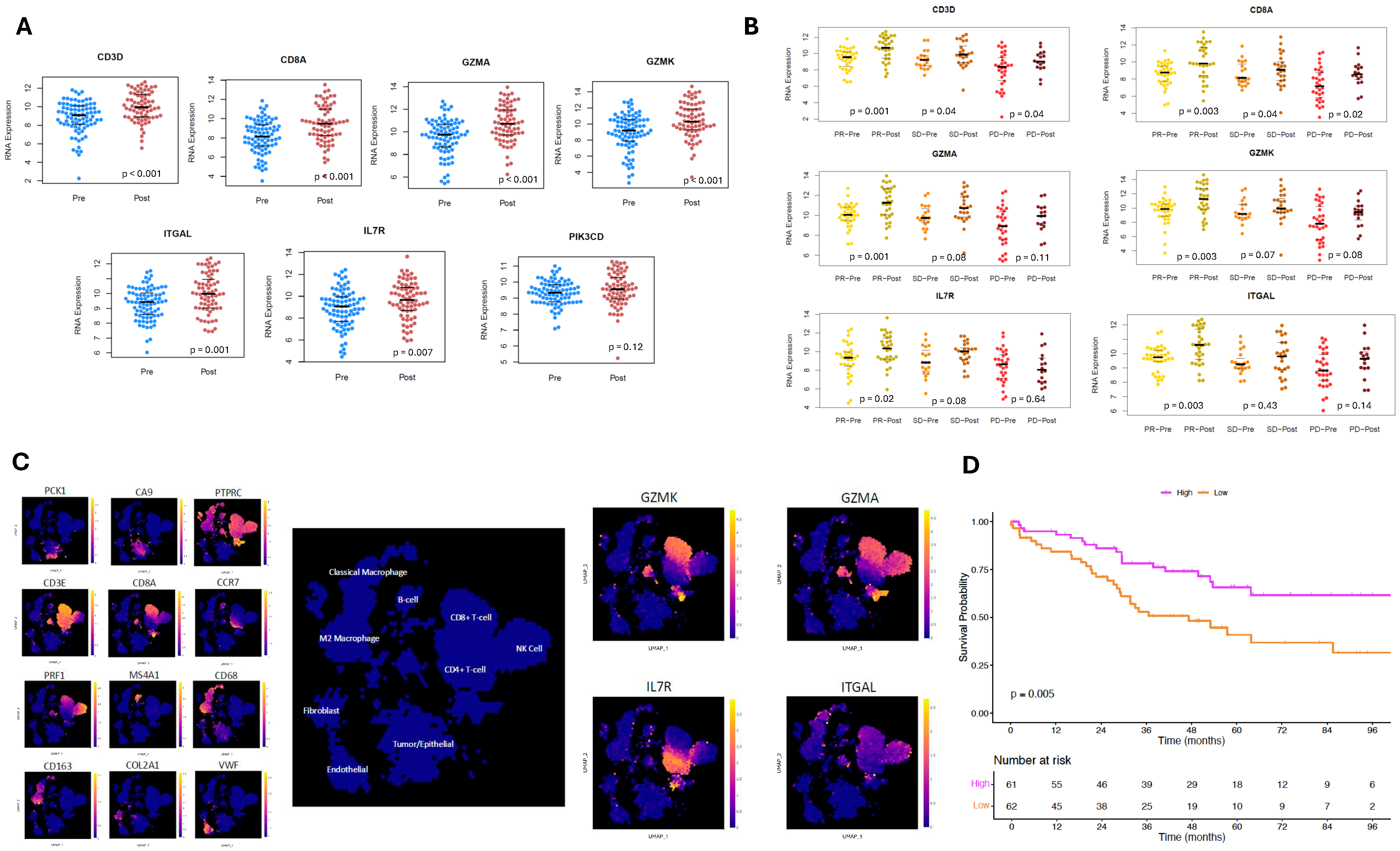
3. Results
3.1. Protein Marker Analysis
3.2. Gene Expression Analysis
3.3. Validation of Gene Expression Results
3.4. External Analysis of Immune Cell Phenotype
3.5. Stratification of Survival Outcomes Based on Gene Scores
4. Discussion
Limitations
5. Conclusions
Supplementary Materials
Author Contributions
Funding
Institutional Review Board Statement
Informed Consent Statement
Data Availability Statement
Acknowledgments
Conflicts of Interest
References
- Levy, D.A.; Slaton, J.W.; Swanson, D.A.; Dinney, C.P.N. Stage specific guidelines for surveillance after radical nephrectomy for local renal cell carcinoma. J. Urol. 1998, 159, 1163–1167. [Google Scholar] [CrossRef]
- Monteiro, F.S.M.; Soares, A.; Rizzo, A.; Santoni, M.; Mollica, V.; Grande, E.; Massari, F. The role of immune checkpoint inhibitors (ICI) as adjuvant treatment in renal cell carcinoma (RCC): A systematic review and meta-analysis. Clin. Genitourin. Cancer 2023, 21, 324–333. [Google Scholar] [CrossRef]
- Choueiri, T.K.; Tomczak, P.; Park, S.H.; Venugopal, B.; Ferguson, T.; Symeonides, S.N.; Hajek, J.; Chang, Y.; L, J.; Sarwar, N.; et al. Overall Survival with Adjuvant Pembrolizumab in Renal-Cell Carcinoma. N. Engl. J. Med. 2024, 390, 1359–1371. [Google Scholar] [CrossRef]
- National Comprehensive Cancer Network. Kidney Cancer, Version 1.2026. NCCN Clinical Practice Guidelines in Oncology. 2025. Available online: https://www.nccn.org/professionals/physician_gls/pdf/kidney.pdf (accessed on 1 October 2025).
- Allaf, M.E.; Kim, S.; Master, V.; McDermott, D.F.; Harshman, L.C.; Cole, S.M.; Drake, C.G.; Signoretti, S.; Akgul, M.; Baniak, N.; et al. Perioperative nivolumab versus observation in patients with renal cell carcinoma undergoing nephrectomy (PROSPER ECOG-ACRIN EA8143): An open-label, randomised, phase 3 study. Lancet Oncol. 2024, 25, 1038–1052. [Google Scholar] [CrossRef]
- Fropf, R.; Griswold, M.; Zimmerman, S.; Nguyen, K.; Reeves, J.; Fuhrman, K.; Rhodes, M. The GeoMx® Human Whole Transcriptome Atlas for the Digital Spatial Profiler. Available online: https://nanostring.com/wp-content/uploads/WP_MK3209_GMX-WTA_Des-Perf-Exp-Guidelines_R10.pdf (accessed on 10 June 2025).
- Hernandez, S.; Lazcano, R.; Serrano, A.; Powell, S.; Kostousov, L.; Mehta, J.; Khan, K.; Lu, W.; Solis, L.M. Challenges and Opportunities for Immunoprofiling Using a Spatial High-Plex Technology: The NanoString GeoMx® Digital Spatial Profiler. Front. Oncol. 2022, 12, 890410. [Google Scholar] [CrossRef]
- Whitepaper Archives. NanoString. Available online: https://nanostring.com/em_resources_type/whitepaper/ (accessed on 10 June 2025).
- nCounter® Analysis System. Available online: https://nanostring.com/wp-content/uploads/FL_MK2295_nCounter_Grant_Support_R5.pdf (accessed on 2 May 2025).
- Law, C.W.; Chen, Y.; Shi, W.; Smyth, G.K. voom: Precision weights unlock linear model analysis tools for RNA-seq read counts. Genome Biol. 2014, 15, R29. [Google Scholar] [CrossRef]
- Ritchie, M.E.; Phipson, B.; Wu, D.; Hu, Y.; Law, C.W.; Shi, W.; Smyth, G.K. limma powers differential expression analyses for RNA-sequencing and microarray studies. Nucleic Acids Res. 2015, 43, e47. [Google Scholar] [CrossRef]
- Milacic, M.; Beavers, D.; Conley, P.; Gong, C.; Gillespie, M.; Griss, J.; Haw, R.; Jassal, B.; Matthews, L.; May, B.; et al. The Reactome Pathway Knowledgebase 2024. Nucleic Acids Res. 2024, 52, D672–D678. [Google Scholar] [CrossRef]
- Aran, D.; Hu, Z.; Butte, A.J. xCell: Digitally portraying the tissue cellular heterogeneity landscape. Genome Biol. 2017, 18, 220. [Google Scholar] [CrossRef]
- Kolde, R. raivokolde/pheatmap. R. Available online: https://github.com/raivokolde/pheatmap (accessed on 10 June 2025).
- Goswami, S.; Gao, J.; Basu, S.; Shapiro, D.D.; Karam, J.A.; Tidwell, R.S.; Ahrar, K.; Campbell, M.T.; Shen, Y.; Trevino, A.E.; et al. Immune checkpoint inhibitors plus debulking surgery for patients with metastatic renal cell carcinoma: Clinical outcomes and immunological correlates of a prospective pilot trial. Nat. Commun. 2025, 16, 1846. [Google Scholar] [CrossRef]
- Eisenhauer, E.A.; Therasse, P.; Bogaerts, J.; Schwartz, L.H.; Sargent, D.; Ford, R.; Dancey, J.; Arbuck, S.; Gwyther, S.; Mooney, M.; et al. New response evaluation criteria in solid tumours: Revised RECIST guideline (version 1.1). Eur. J. Cancer 2009, 45, 228–247. [Google Scholar] [CrossRef]
- Lecuyer, G.C.V.; Lardenois, A.; Chalmel, F. UncoVer: A Web-based Resource for Single-cell and Spatially Resolved Omics Data in Uro-oncology. Eur. Urol. Oncol. 2024, 7, 1545–1547. [Google Scholar] [CrossRef]
- Braun, D.A.; Street, K.; Burke, K.P.; Cookmeyer, D.L.; Denize, T.; Pedersen, C.B.; Gohil, S.H.; Schindler, N.; Pomerance, L.; Hirsch, L.; et al. Progressive immune dysfunction with advancing disease stage in renal cell carcinoma. Cancer Cell 2021, 39, 632–648.e8. [Google Scholar] [CrossRef] [PubMed]
- Darzi, A.; Shokouhfar, M.; Farajee, N.; Ghafari, A.; Deldar, F.; Eini, P.; Vanan, A.G.; Bahrami, N. Immune checkpoint inhibition in renal cell carcinoma: Mechanisms of resistance and emerging therapeutic strategies. Biomed. Pharmacother. 2025, 193, 118875. [Google Scholar] [CrossRef]
- Saliby, R.M.; Saad, E.; Kashima, S.; Schoenfeld, D.A.; Braun, D.A. Update on Biomarkers in Renal Cell Carcinoma. Am. Soc. Clin. Oncol. Educ. Book 2024, 44, e430734. [Google Scholar] [CrossRef]
- Beuselinck, B.; Job, S.; Becht, E.; Karadimou, A.; Verkarre, V.; Giraldo, N.; Rioux-Leclercq, N.; Molinié, V.; Sibony, M.; Elaidi, R.; et al. Molecular Subtypes of Clear Cell Renal Cell Carcinoma Are Associated with Sunitinib Response in the Metastatic Setting. Clin. Cancer Res. 2015, 21, 1329–1339. [Google Scholar] [CrossRef]
- Vano, Y.; Elaidi, R.; Bennamoun, M.; Chevreau, C.; Borchiellini, D.; Pannier, D.; Maillet, D.; Gross-Goupil, M.; Tournigand, C.; Laguerre, B.; et al. Nivolumab, nivolumab-ipilimumab, and VEGFR-tyrosine kinase inhibitors as first-line treatment for metastatic clear-cell renal cell carcinoma (BIONIKK): A biomarker-driven, open-label, non-comparative, randomised, phase 2 trial. Lancet Oncol. 2022, 23, 612–624. [Google Scholar] [CrossRef]
- Donado, C.A.; Theisen, E.; Zhang, F.; Nathan, A.; Fairfield, M.L.; Rupani, K.V.; Jones, D.; Johannes, K.P.; Raychaudhuri, S.; Dwyer, D.F.; et al. Granzyme K activates the entire complement cascade. Nature 2025, 641, 211–221. [Google Scholar] [CrossRef]
- Zhao, T.; Zhang, H.; Guo, Y.; Zhang, Q.; Hua, G.; Lu, H.; Hou, Q.; Liu, H.; Fan, Z. Granzyme K cleaves the nucleosome assembly protein SET to induce single-stranded DNA nicks of target cells. Cell Death Differ. 2007, 14, 489–499. [Google Scholar] [CrossRef]
- Zhao, T.; Zhang, H.; Guo, Y.; Fan, Z. Granzyme K Directly Processes Bid to Release Cytochrome c and Endonuclease G Leading to Mitochondria-dependent Cell Death. J. Biol. Chem. 2007, 282, 12104–12111. [Google Scholar] [CrossRef]
- Au, L.; Hatipoglu, E.; Robert de Massy, M.; Litchfield, K.; Beattie, G.; Rowan, A.; Schnidrig, D.; Thompson, R.; Byrne, F.; Horswell, S.; et al. Determinants of anti-PD-1 response and resistance in clear cell renal cell carcinoma. Cancer Cell 2021, 39, 1497–1518.e11. [Google Scholar] [CrossRef]
- Gu, L.; Peng, C.; Liang, Q.; Huang, Q.; Lv, D.; Zhao, H.; Zhang, Q.; Zhang, Y.; Zhang, P.; Li, S.; et al. Neoadjuvant toripalimab plus axitinib for clear cell renal cell carcinoma with inferior vena cava tumor thrombus: NEOTAX, a phase 2 study. Signal Transduct. Target. Ther. 2024, 9, 264. [Google Scholar] [CrossRef]
- Li, Z.; Xie, Q.; Zhao, F.; Huo, X.; Ren, D.; Liu, Z.; Zhou, X.; Shen, G.; Zhao, J. Exploring GZMK as a prognostic marker and predictor of immunotherapy response in breast cancer: Unveiling novel insights into treatment outcomes. J. Cancer Res. Clin. Oncol. 2024, 150, 1–21. [Google Scholar] [CrossRef]
- Martinvalet, D.; Zhu, P.; Lieberman, J. Granzyme A Induces Caspase-Independent Mitochondrial Damage, a Required First Step for Apoptosis. Immunity 2005, 22, 355–370. [Google Scholar] [CrossRef]
- Schleypen, J.S.; Baur, N.; Kammerer, R.; Nelson, P.J.; Rohrmann, K.; Gröne, E.F.; Hohenfellner, M.; Haferkamp, A.; Pohla, H.; Schendel, D.J.; et al. Cytotoxic Markers and Frequency Predict Functional Capacity of Natural Killer Cells Infiltrating Renal Cell Carcinoma. Clin. Cancer Res. 2006, 12, 718–725. [Google Scholar] [CrossRef]
- Ghatalia, P.; Gordetsky, J.; Kuo, F.; Dulaimi, E.; Cai, K.Q.; Devarajan, K.; Bae, S.; Naik, G.; Chan, T.A.; Uzzo, R.; et al. Prognostic impact of immune gene expression signature and tumor infiltrating immune cells in localized clear cell renal cell carcinoma. J. Immunother. Cancer 2019, 7, 139. [Google Scholar] [CrossRef]
- Matsushita, H.; Sato, Y.; Karasaki, T.; Nakagawa, T.; Kume, H.; Ogawa, S.; Homma, Y.; Kakimi, K. Neoantigen Load, Antigen Presentation Machinery, and Immune Signatures Determine Prognosis in Clear Cell Renal Cell Carcinoma. Cancer Immunol. Res. 2016, 4, 463–471. [Google Scholar] [CrossRef]
- Mazzucchelli, R.; Durum, S.K. Interleukin-7 receptor expression: Intelligent design. Nat. Rev. Immunol. 2007, 7, 144–154. [Google Scholar] [CrossRef]
- Pauken, K.E.; Sammons, M.A.; Odorizzi, P.M.; Manne, S.; Godec, J.; Khan, O.; Drake, A.M.; Chen, Z.; Sen, D.R.; Kurachi, M.; et al. Epigenetic stability of exhausted T cells limits durability of reinvigoration by PD-1 blockade. Science 2016, 354, 1160–1165. [Google Scholar] [CrossRef] [PubMed]
- Ditonno, P.; Tso, C.L.; Sakata, T.; deKernion, J.B.; Belldegrun, A. Regulatory effects of interleukin-7 on renal tumor infiltrating lymphocytes. Urol. Res. 1992, 20, 205–210. [Google Scholar] [CrossRef] [PubMed]
- Kazama, A.; Bilim, V.; Tasaki, M.; Anraku, T.; Kuroki, H.; Shirono, Y.; Murata, M.; Hiruma, K.; Tomita, Y. Tumor-infiltrating immune cell status predicts successful response to immune checkpoint inhibitors in renal cell carcinoma. Sci. Rep. 2022, 12, 20386. [Google Scholar] [CrossRef]
- Boguslawska, J.; Kedzierska, H.; Poplawski, P.; Rybicka, B.; Tanski, Z.; Piekielko-Witkowska, A. Expression of Genes Involved in Cellular Adhesion and Extracellular Matrix Remodeling Correlates with Poor Survival of Patients with Renal Cancer. J. Urol. 2016, 195, 1892–1902. [Google Scholar] [CrossRef]
- Zhang, R.; Zhu, G.; Li, Z.; Meng, Z.; Huang, H.; Ding, C.; Wang, Y.; Chen, C.; Li, Y.; Liu, H.; et al. ITGAL expression in non-small-cell lung cancer tissue and its association with immune infiltrates. Front. Immunol. 2024, 15, 1382231. [Google Scholar] [CrossRef]
- Chakiryan, N.H.; Hajiran, A.; Kim, Y.; Aydin, A.M.; Zemp, L.; Katende, E.; Nguyen, J.; Fan, W.; Cheng, C.; Lopez-Blanco, N.; et al. Correlating Immune Cell Infiltration Patterns with Recurrent Somatic Mutations in Advanced Clear Cell Renal Cell Carcinoma. Eur. Urol. Focus 2022, 8, 784–793. [Google Scholar] [CrossRef]
- Chakiryan, N.H.; Kim, Y.; Berglund, A.; Chang, A.; Kimmel, G.J.; Hajiran, A.; Nguyen, J.; Moran-Segura, C.; Saeed-Vafa, D.; Katende, E.N.; et al. Geospatial characterization of immune cell distributions and dynamics across the microenvironment in clear cell renal cell carcinoma. J. Immunother. Cancer 2023, 11, e006195. [Google Scholar] [CrossRef]
- Zerdes, I.; Karafousia, V.; Mezheyeuski, A.; Stogiannitsi, M.; Kuiper, R.; Moreno Ruiz, P.; Rassidakis, G.; Bergh, J.; Hatschek, T.; Foukakis, T.; et al. Discordance of PD-L1 Expression at the Protein and RNA Levels in Early Breast Cancer. Cancers 2021, 13, 4655. [Google Scholar] [CrossRef]
- Nicolet, B.P.; Wolkers, M.C. The relationship of mRNA with protein expression in CD8+ T cells associates with gene class and gene characteristics. PLoS ONE 2022, 17, e0276294. [Google Scholar] [CrossRef] [PubMed]
- Bi, K.; He, M.X.; Bakouny, Z.; Kanodia, A.; Napolitano, S.; Wu, J.; Grimaldi, G.; Braun, D.A.; Cuoco, M.S.; Mayorga, A.; et al. Tumor and immune reprogramming during immunotherapy in advanced renal cell carcinoma. Cancer Cell 2021, 39, 649–661.e5. [Google Scholar] [CrossRef]
- Krishna, C.; DiNatale, R.G.; Kuo, F.; Srivastava, R.M.; Vuong, L.; Chowell, D.; Gupta, S.; Vanderbilt, C.; Purohit, T.A.; Liu, M.; et al. Single-cell sequencing links multiregional immune landscapes and tissue-resident T cells in ccRCC to tumor topology and therapy efficacy. Cancer Cell 2021, 39, 662–677.e6. [Google Scholar] [CrossRef]
- Menard, L.C.; Fischer, P.; Kakrecha, B.; Linsley, P.S.; Wambre, E.; Liu, M.C.; Rust, B.J.; Lee, D.; Penhallow, B.; Manjarrez Orduno, N.; et al. Renal Cell Carcinoma (RCC) Tumors Display Large Expansion of Double Positive (DP) CD4+CD8+ T Cells With Expression of Exhaustion Markers. Front. Immunol. 2018, 9, 2728. [Google Scholar] [CrossRef]
- Takamatsu, K.; Tanaka, N.; Hakozaki, K.; Takahashi, R.; Teranishi, Y.; Murakami, T.; Kufukihara, R.; Niwa, N.; Mikami, S.; Shinojima, T.; et al. Profiling the inhibitory receptors LAG-3, TIM-3, and TIGIT in renal cell carcinoma reveals malignancy. Nat. Commun. 2021, 12, 5547. [Google Scholar] [CrossRef] [PubMed]
- Yang, L.; Shangguan, W.; Li, W.; Huang, W.; Li, Z.; Sun, B.; Ma, C.; Yang, X.; Cheng, B.; Wu, P. Role of tertiary lymphoid structures in the tumour microenvironment and immunotherapy response of renal cell carcinoma. Clin. Transl. Med. 2025, 15, e70455. [Google Scholar] [CrossRef]





Disclaimer/Publisher’s Note: The statements, opinions and data contained in all publications are solely those of the individual author(s) and contributor(s) and not of MDPI and/or the editor(s). MDPI and/or the editor(s) disclaim responsibility for any injury to people or property resulting from any ideas, methods, instructions or products referred to in the content. |
© 2026 by the authors. Licensee MDPI, Basel, Switzerland. This article is an open access article distributed under the terms and conditions of the Creative Commons Attribution (CC BY) license.
Share and Cite
Chou, W.H.; Lawrence, L.; Neham, E.; Akilesh, S.; Moran, A.E.; Corless, C.L.; Langmesser, L.; Cengiz, B.; Eckenstein, K.; Liu, J.-J.; et al. Genomic and Molecular Associations with Preoperative Immune Checkpoint Inhibition in Patients with Stage III Clear Cell Renal Cell Carcinoma. Cancers 2026, 18, 312. https://doi.org/10.3390/cancers18020312
Chou WH, Lawrence L, Neham E, Akilesh S, Moran AE, Corless CL, Langmesser L, Cengiz B, Eckenstein K, Liu J-J, et al. Genomic and Molecular Associations with Preoperative Immune Checkpoint Inhibition in Patients with Stage III Clear Cell Renal Cell Carcinoma. Cancers. 2026; 18(2):312. https://doi.org/10.3390/cancers18020312
Chicago/Turabian StyleChou, Wesley H., Lucy Lawrence, Emma Neham, Shreeram Akilesh, Amy E. Moran, Christopher L. Corless, Lisa Langmesser, Beyza Cengiz, Kazumi Eckenstein, Jen-Jane Liu, and et al. 2026. "Genomic and Molecular Associations with Preoperative Immune Checkpoint Inhibition in Patients with Stage III Clear Cell Renal Cell Carcinoma" Cancers 18, no. 2: 312. https://doi.org/10.3390/cancers18020312
APA StyleChou, W. H., Lawrence, L., Neham, E., Akilesh, S., Moran, A. E., Corless, C. L., Langmesser, L., Cengiz, B., Eckenstein, K., Liu, J.-J., Isharwal, S., Amling, C. L., Strother, M. C., Chakiryan, N. H., & Thomas, G. V. (2026). Genomic and Molecular Associations with Preoperative Immune Checkpoint Inhibition in Patients with Stage III Clear Cell Renal Cell Carcinoma. Cancers, 18(2), 312. https://doi.org/10.3390/cancers18020312

