Sign in to use this feature.

Years

Between: -

Subjects

remove_circle_outline
remove_circle_outline
remove_circle_outline
remove_circle_outline
remove_circle_outline
remove_circle_outline
remove_circle_outline

Journals

Article Types

Countries / Regions

Search Results (13)

Search Parameters:
Keywords = social license to operate (SLO)

Order results
Result details
Results per page
Select all
Export citation of selected articles as:
35 pages, 961 KB  
Article
Society and Mining: Reimagining Legitimacy in Times of Crisis—The Case of Panama
by Chafika Eddine
Mining 2025, 5(4), 72; https://doi.org/10.3390/mining5040072 - 6 Nov 2025
Viewed by 1285
Abstract
This study examines Panama’s 2023 mining restrictions to illuminate persistent legitimacy crises in extractive governance. Employing a qualitative case study, it draws on 25 semi-structured interviews with government officials, industry representatives, Indigenous leaders, local communities, mining critics and other civil society actors, alongside [...] Read more.
This study examines Panama’s 2023 mining restrictions to illuminate persistent legitimacy crises in extractive governance. Employing a qualitative case study, it draws on 25 semi-structured interviews with government officials, industry representatives, Indigenous leaders, local communities, mining critics and other civil society actors, alongside policy and document analysis. Findings suggest that legitimacy reconstruction relies on four interdependent conditions: procedural justice, institutional trust, epistemic legitimacy, and relational governance. Stakeholders consistently emphasized transparency, capacity building, and inclusive engagement as essential for future mining activity, underscoring that technical standards alone are insufficient without credible institutions. Building on—but extending beyond—frameworks such as Social License to Operate (SLO) and Free, Prior and Informed Consent (FPIC), this paper offers Social Legitimacy for Mining (SLM) as a provisional, co-produced framework. Developed through literature synthesis and refined by diverse stakeholder perspectives, SLM is applied in Panama as an illustrative proof of concept that may inform further research and practice, while recognizing the need for additional adaptation across jurisdictions. Full article
(This article belongs to the Special Issue Envisioning the Future of Mining, 2nd Edition)
Show Figures

Figure 1

19 pages, 1123 KB  
Article
Social License to Operate for NIMBY Infrastructures: The Mechanism of the Four Components of Procedural Justice
by Diyang Feng, Yong Liu and Yujia Ge
Buildings 2024, 14(8), 2465; https://doi.org/10.3390/buildings14082465 - 9 Aug 2024
Viewed by 2116
Abstract
The key to obtaining the Social License to Operate (SLO) for businesses in the not-in-my-backyard (NIMBY) infrastructure projects is the justice of the process. The study constructs a model to analyze the effect of the four components of procedural justice (procedural regulations and [...] Read more.
The key to obtaining the Social License to Operate (SLO) for businesses in the not-in-my-backyard (NIMBY) infrastructure projects is the justice of the process. The study constructs a model to analyze the effect of the four components of procedural justice (procedural regulations and the behavior and attitudes of the government and construction enterprises) on the SLO. A large-scale questionnaire survey is conducted to assess the role and the extent of the influence of these four components in obtaining the SLO for NIMBY infrastructures. The results of Structural Equation Modeling (SEM) and mediation effects tests show that procedural justice significantly influences the SLO for NIMBY infrastructure projects. All four components significantly improve community trust and social acceptance of the project. The construction enterprise’s informal treatment of the public’s behavior and attitudes has the largest influence, whereas the government’s formal treatment of the public’s behavior and attitudes has the least influence. The findings provide theoretical and practical guidance for improving the SLO for NIMBY infrastructure projects and promoting the sustainable development of these projects. Full article
(This article belongs to the Section Architectural Design, Urban Science, and Real Estate)
Show Figures

Figure 1

5 pages, 234 KB  
Proceeding Paper
Preliminary Assessment of Social License to Operate (SLO) and Corporate Communication in Four European Lithium Projects
by Toni Eerola and Konstantinos Komnitsas
Mater. Proc. 2023, 15(1), 35; https://doi.org/10.3390/materproc2023015035 - 6 Nov 2023
Cited by 3 | Viewed by 2773
Abstract
Lithium, that is now exclusively produced outside the European Union (EU), is needed urgently for the green energy transition. The EU has promising lithium projects; however, the social license to operate (SLO) is important for their long-term viability. In this paper, four lithium [...] Read more.
Lithium, that is now exclusively produced outside the European Union (EU), is needed urgently for the green energy transition. The EU has promising lithium projects; however, the social license to operate (SLO) is important for their long-term viability. In this paper, four lithium projects are preliminary assessed using data from the literature and media regarding their SLO. The projects that aim for hard rock lithium production are (i) the Rapasaari project owned by Sibanye-Stillwater Keliber Oy in Kaustinen, western Finland, (ii) the Mina do Barroso project, owned by Savannah Resources, in northern Portugal, (iii) the St. Austell project, owned by Cornish Lithium plc, in Cornwall, UK, and (iv) the Emili project, owned by Imerys, in Beauvoir (Allier) in western France. The respective corporate websites were searched, regarding their languages while the companies’ SLO approaches and strategies were also analyzed. Full article
19 pages, 1011 KB  
Article
The Role of the Social Licence to Operate in the Emerging Bioeconomy—A Case Study of Short-Rotation Coppice Poplar in Slovakia
by Christine Pichler, Daniela Fürtner, Franziska Hesser, Peter Schwarzbauer and Lea Maria Ranacher
Land 2022, 11(9), 1555; https://doi.org/10.3390/land11091555 - 13 Sep 2022
Cited by 4 | Viewed by 2703
Abstract
Wood plays a key role in the endeavours of the EU to establish a circular bioeconomy based on renewable biological resources. Today, forestry on its own cannot sustainably satisfy the demand for woody biomass. Short-Rotation Coppice (SRC) represents a possible alternative production system [...] Read more.
Wood plays a key role in the endeavours of the EU to establish a circular bioeconomy based on renewable biological resources. Today, forestry on its own cannot sustainably satisfy the demand for woody biomass. Short-Rotation Coppice (SRC) represents a possible alternative production system where fast-growing tree species are cultivated on agricultural land. Thus far, lacking engagement from farmers and public opposition against other bioenergy projects have hindered the expansion of SRC. At the same time, society does not consider wood unconditionally sustainable anymore. The Social License to Operate (SLO) describes the dynamic relationship between industries, their communities, and other stakeholders. The present study adapted a quantitative SLO model based on integrative socio-psychological relationship modelling and applied it to a case study in Slovakia. The roles of trust, fairness, impact assessment, and governance hold for the establishment of social acceptance were analysed with Structural Equation Modelling (SEM). The model revealed the perception of individual benefits as the strongest predictor for social acceptance. The average level of social acceptance was found to be between “Acceptance” and “Approval”. The results thus show that SRC currently must not face societal pressure in Slovakia. However, the SLO is not static and must be constantly re-evaluated. Full article
(This article belongs to the Special Issue Sustainable Land-Based Bioeconomy Development)
Show Figures

Figure 1

15 pages, 979 KB  
Perspective
The Social License to Restore—Perspectives on Community Involvement in Indonesian Peatland Restoration
by Benjamin John Wiesner and Paul Dargusch
Land 2022, 11(7), 1038; https://doi.org/10.3390/land11071038 - 8 Jul 2022
Cited by 15 | Viewed by 3975
Abstract
The tropical peatlands of Indonesia are widely recognized as a globally significant carbon stock and an important provider of crucial ecosystem services. However, in recent years they have been increasingly degraded. The Indonesian government has attempted to involve communities in peatland restoration efforts. [...] Read more.
The tropical peatlands of Indonesia are widely recognized as a globally significant carbon stock and an important provider of crucial ecosystem services. However, in recent years they have been increasingly degraded. The Indonesian government has attempted to involve communities in peatland restoration efforts. These attempts were made in recognition of (1) the important role livelihood activities play in land degradation processes and (2) the ‘gatekeeping’ and stewardship role local communities play in ensuring the durability and longer-term effectiveness of restoration activities. Engaging communities has proven challenging for many reasons, but particularly because of the historical distrust local communities have towards land management interventions. In this article, we borrow the concept of a social license to operate (SLO) from the business management literature to understand why and how community involvement impacts peatland restoration in Indonesia. We introduce the concept and conceptual models of a social license to restore (SLR). As a result of engaging with our perspective, readers will be able to identify how issues of government distrust, low levels of community participation, and poverty—and the counterfactual—may impact the longer-term success of restoration initiatives and how a social license to restore may expedite progress in restoration. Secondly, discussing and linking the multi-faceted issues of peatland restoration will highlight its relevance within the land, biodiversity and human well-being nexus. Full article
(This article belongs to the Special Issue Feature Papers for Land, Biodiversity, and Human Wellbeing Section)
Show Figures

Figure 1

36 pages, 2446 KB  
Review
Environmental Management Strategies in the Copper Mining Industry in Chile to Address Water and Energy Challenges—Review
by Jorge Leiva González and Italo Onederra
Mining 2022, 2(2), 197-232; https://doi.org/10.3390/mining2020012 - 20 Apr 2022
Cited by 30 | Viewed by 17090
Abstract
The mining industry faces diverse challenges to maintain sustainable production, particularly regarding critical water and energy supplies. As a significant player in the copper mining industry, Chile has become a global reference. Therefore, this research analyses the distinct challenges of the Chilean copper [...] Read more.
The mining industry faces diverse challenges to maintain sustainable production, particularly regarding critical water and energy supplies. As a significant player in the copper mining industry, Chile has become a global reference. Therefore, this research analyses the distinct challenges of the Chilean copper mining industry in terms of water and energy. We also identified ten key challenges that the Chilean copper mining industry must address to remain competitive and relevant. Several mining companies were examined to review and understand the different types of Environmental Management Initiatives (EMIs) adopted. The most prevailing strategies involved implementing Environmental Management Systems, which allow organisations to define, implement, and track their specific goals and standards. This review acknowledged four relevant water-related initiatives, including seawater use, community strategic plans, general environmental monitoring programs, and water recycling and recirculation systems. In terms of energy, the key initiatives included energy efficiency projects, the use of Non-Conventional Renewable Energy (NCRE), and mine process optimisation. The benefits of implementing EMIs are multiple, with the most relevant being ensuring continuous operation, cost reduction, and improved Social License to Operate (SLO) outcomes. Full article
Show Figures

Figure 1

12 pages, 2021 KB  
Article
The Role of Mineral Raw Materials Education in a Social License to Operate—A Case of Poland
by Alicja Kot-Niewiadomska
Resources 2022, 11(5), 39; https://doi.org/10.3390/resources11050039 - 19 Apr 2022
Cited by 3 | Viewed by 4212
Abstract
The Social License to Operate (SLO), understood as the consent of a wide group of stakeholders to mining activities, has become an important element in the process of obtaining a mining license in recent years. Such a pattern of increasing importance is common, [...] Read more.
The Social License to Operate (SLO), understood as the consent of a wide group of stakeholders to mining activities, has become an important element in the process of obtaining a mining license in recent years. Such a pattern of increasing importance is common, both in Poland and throughout the EU. Therefore, it should be of key importance to prevent society’s reluctance to this industry. The article indicates that a very important tool in this matter should be reliable and knowledge-based raw materials education, carried out as early as at the stage of school education. Deficiencies in this respect were revealed through a survey conducted among children and youth up to 15 years of age. The results of the survey were discussed in the context of the development of raw materials education in Poland, which results indicate should focus on emphasizing the benefits of mining, both in terms of the general public and individuals. Shaping and strengthening the mineral raw materials awareness of the inhabitants of Poland is also of key importance for the implementation of standards for the protection of mineral deposits and ensuring the country’s resource security. Full article
Show Figures

Figure 1

21 pages, 3098 KB  
Article
Social License to Operate in Geothermal Energy
by Amel Barich, Alicja W. Stokłosa, Jan Hildebrand, Ottó Elíasson, Tamás Medgyes, Gauthier Quinonez, Ana C. Casillas and Isabel Fernandez
Energies 2022, 15(1), 139; https://doi.org/10.3390/en15010139 - 26 Dec 2021
Cited by 21 | Viewed by 8618
Abstract
Geothermal energy is a resource that has the potential for development in many countries around the world. Despite its versatility and economic viability, this resource faces numerous obstacles that hinder its deployment and capacity for achieving a similar market share as other renewable [...] Read more.
Geothermal energy is a resource that has the potential for development in many countries around the world. Despite its versatility and economic viability, this resource faces numerous obstacles that hinder its deployment and capacity for achieving a similar market share as other renewable and clean energy sources. Both technical and non-technical barriers can be highly detrimental to the implementation of geothermal projects. A social license to operate (SLO) is a tool that can help the deployment of geothermal energy. As a new concept, SLO is little developed in the business literature but is still being adopted in many industries. Its main challenges reside in its context-dependence and the lack of clear frameworks to utilize it. This paper introduces, in a first known attempt, through a qualitative approach, a conceptual model of the social license to operate in the geothermal energy sector. For its development, three case studies, working group discussion and surveying were conducted in the framework of the H2020 funded CROWDTHERMAL project, which aims to empower EU citizens for direct participation in geothermal projects through crowdfunding. Findings of this paper also drew on existing general conceptual models of the SLO, and experiences from other sectors that have developed their own SLO models. The paper contributes to a more contextualized understanding of the social license within the geothermal sector and sheds the light on practices and challenges that influence the acquisition and maintenance of SLO in geothermal energy projects and initiatives. Full article
Show Figures

Figure 1

11 pages, 243 KB  
Commentary
Social License and Animal Welfare: Developments from the Past Decade in Australia
by Jordan O. Hampton, Bidda Jones and Paul D. McGreevy
Animals 2020, 10(12), 2237; https://doi.org/10.3390/ani10122237 - 28 Nov 2020
Cited by 97 | Viewed by 14055
Abstract
“Social license to operate” (SLO) refers to the implicit process by which a community gives an industry approval to conduct its current business activities. It has become an important focus for many natural resource management fields (especially mining), but there is less awareness [...] Read more.
“Social license to operate” (SLO) refers to the implicit process by which a community gives an industry approval to conduct its current business activities. It has become an important focus for many natural resource management fields (especially mining), but there is less awareness of its role in animal use industries. This article describes how animal welfare has recently become arguably the most crucial consideration underpinning the SLO for Australian animal use industries. It describes several industries in Australia that have faced animal welfare scrutiny in the past decade (2010–2020) to illustrate how persistent issues can erode SLO, lead to regulatory bans, and decimate previously profitable industries. Industries described include the live export of livestock, greyhound and horse racing, kangaroo harvesting, and dairy and sheep farming. In these cases, there has been intense public discourse but little scholarly progress. This article examines factors that may have contributed to these developments and suggests approaches that may assist these industries in maintaining their SLO. Animal welfare has become a mainstream societal concern in Australia, and effective management of the community’s expectations will be essential for the maintenance of SLO for many animal use industries. Full article
(This article belongs to the Section Animal Welfare)
24 pages, 1470 KB  
Article
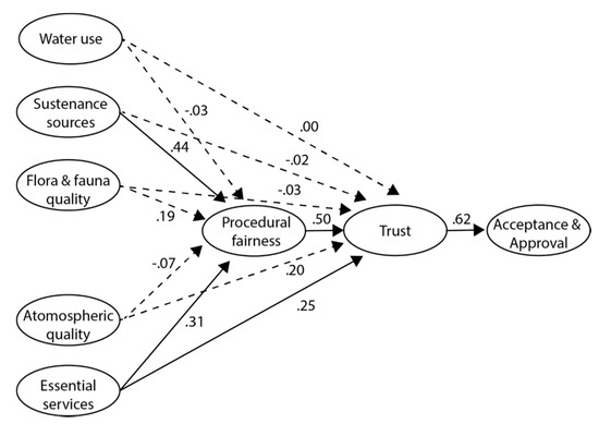
Is this a Real Choice? Critical Exploration of the Social License to Operate in the Oil Extraction Context of the Ecuadorian Amazon
by Alberto Diantini, Salvatore Eugenio Pappalardo, Tim Edwards Powers, Daniele Codato, Giuseppe Della Fera, Marco Heredia-R, Francesco Facchinelli, Edoardo Crescini and Massimo De Marchi
Sustainability 2020, 12(20), 8416; https://doi.org/10.3390/su12208416 - 13 Oct 2020
Cited by 14 | Viewed by 4796
Abstract
The purpose of this research was to critically analyze the social license to operate (SLO) for an oil company operating in Block 10, an oil concession located in the Ecuadorian Amazon. The specific study area is an important biodiversity hotspot, inhabited by indigenous [...] Read more.
The purpose of this research was to critically analyze the social license to operate (SLO) for an oil company operating in Block 10, an oil concession located in the Ecuadorian Amazon. The specific study area is an important biodiversity hotspot, inhabited by indigenous villages. A mixed-methods approach was used to support a deeper understanding of SLO, grounded in participants’ direct experience. Semi-structured interviews (N = 53) were conducted with village leaders and members, indigenous associations, State institutions, and oil company staff, while household surveys were conducted with village residents (N = 346). The qualitative data informed a modified version of Moffat and Zhang’s SLO model, which was tested through structural equation modelling (SEM) analyses. Compared to the reference model, our findings revealed a more crucial role of procedural fairness in building community trust, as well as acceptance and approval of the company. Procedural fairness was found to be central in mediating the relationship between trust and the effects of essential services provided by the company (medical assistance, education, house availability) and sources of livelihoods (i.e., fishing, hunting, harvesting, cultivating, and waterway quality). The main results suggested that the concept of SLO may not appropriately apply without taking into account a community’s autonomy to decline company operation. To enhance procedural fairness and respect for the right of community self-determination, companies may need to consider the following: Establishing a meaningful and transparent dialogue with the local community; engaging the community in decision-making processes; enhancing fair distribution of project benefits; and properly addressing community concerns, even in the form of protests. The respect of the free prior informed consent procedure is also needed, through the collaboration of both the State and companies. The reduction of community dependence on companies (e.g., through the presence of developmental alternatives to oil extraction) is another important requirement to support an authentic SLO in the study area. Full article
(This article belongs to the Section Sustainability in Geographic Science)
Show Figures

Figure 1

15 pages, 1929 KB  
Article
Social License to Operate in Mining: Present Views and Future Trends
by Konstantinos Komnitsas
Resources 2020, 9(6), 79; https://doi.org/10.3390/resources9060079 - 25 Jun 2020
Cited by 38 | Viewed by 17285
Abstract
The social license to operate (SLO) is an informal social contract that aims to bridge the gap among the views of the most important stakeholders involved in mining activities. The novelty of this paper lies in the fact that it discusses the current [...] Read more.
The social license to operate (SLO) is an informal social contract that aims to bridge the gap among the views of the most important stakeholders involved in mining activities. The novelty of this paper lies in the fact that it discusses the current situation and the future prospects of granting a SLO, mainly at the European Union (EU) level, by considering the mine of the future, in terms of deep sea and landfill mining, and the criticality of raw materials that are required by high tech products as well as by emerging and green technologies. Also, it highlights the factors that may affect the views of all involved stakeholders, focusing on the joint efforts that are required by the industry and the society as well as on the main technological, social, political and legal issues which are relevant to the process. It is believed that if trust is developed between the involved stakeholders the SLO may prove an important tool in future mining in order to safeguard the supply of raw materials, minimize the environmental footprint and improve the quality of life in the affected regions. Finally, a conceptual flowsheet involving the main steps that may be followed for granting a SLO is proposed. Full article
(This article belongs to the Special Issue Mineral Resources and Sustainable Development)
Show Figures

Figure 1

23 pages, 377 KB  
Review
Thoroughbred Racehorse Welfare through the Lens of ‘Social License to Operate—With an Emphasis on a U.S. Perspective
by Camie Heleski, C. Jill Stowe, Julie Fiedler, Michael L. Peterson, Colleen Brady, Carissa Wickens and James N. MacLeod
Sustainability 2020, 12(5), 1706; https://doi.org/10.3390/su12051706 - 25 Feb 2020
Cited by 52 | Viewed by 18122
Abstract
This review addresses the question of whether Thoroughbred horse racing is sustainable in the context of current social values. A recently acknowledged framework, known as ‘Social License to Operate’ (SLO), provides us with a lens through which to view and assess racehorse welfare. [...] Read more.
This review addresses the question of whether Thoroughbred horse racing is sustainable in the context of current social values. A recently acknowledged framework, known as ‘Social License to Operate’ (SLO), provides us with a lens through which to view and assess racehorse welfare. In multiple surveys of the general public, the horse owning public, and university students, the primary topics of concern regarding Thoroughbred racing show considerable concordance: concern about catastrophic injuries—particularly as related to track surfaces, concern over the racing of two-year-olds, whip use by jockeys, drug/medication policies, and aftercare opportunities for retired Thoroughbred racehorses. Legitimacy of an industry, consent from industry stakeholders, and trust between the community players, are all essential to have and maintain SLO. In the current era of 24/7 global media access, and the proliferation of social media providing an interactive platform for all interested parties, a dramatic change has occurred in commentary related to racehorse welfare concerns. The situation at Santa Anita (California, USA) from late December 2018 through mid-November 2019 demonstrated just how tenuous the SLO for horse racing is. This article will provide a brief review of what ‘Social License to Operate’ is, along with a brief literature review of five of the areas of primary concern voiced by stakeholders. Full article
(This article belongs to the Special Issue Sustainability in the Equine Industry)
9 pages, 212 KB  
Article
Evaluating the Role of CSR and SLO in Ecotourism: Collaboration for Economic and Environmental Sustainability of Arctic Resources
by Nate Bickford, Lindsey Smith, Sonja Bickford, Matthew R. Bice and And Dustin H. Ranglack
Resources 2017, 6(2), 21; https://doi.org/10.3390/resources6020021 - 12 Jun 2017
Cited by 22 | Viewed by 9030
Abstract
Abstract: Major biophysical, economic, and political changes in the Arctic regions during the past two decades has grown business opportunities in the Arctic countries, such as tourism. More specifically, with a focus on sustainability of resources, the industry of ecotourism has emerged [...] Read more.
Abstract: Major biophysical, economic, and political changes in the Arctic regions during the past two decades has grown business opportunities in the Arctic countries, such as tourism. More specifically, with a focus on sustainability of resources, the industry of ecotourism has emerged and become the fastest growing area within tourism. Ecotourism is a travel experience that embraces environmental conservation and the sustainability of local resources and culture. Ecotourism and related businesses must practice ethical behavior to obtain both government and social permission to conduct and carry out their operations. Government and community acceptance, or gaining a social license to operate (SLO) is key. Being accepted as a part of the community is not a formal agreement or document, but ongoing negotiations, practices, and acts of corporate social responsibility (CSR). For example, in many Arctic regions where tourism occurs, the land and resources have other designated uses such as agriculture, forestry, or fisheries. Added infrastructure grows a smaller community, as revenue generating opportunities bring an influx of people and use the resources and infrastructure, as well as have an impact on the local culture and traditions. Sustaining the local and traditional resources and lands, especially in the Arctic where damage can be unrepairable, becomes a key factor in decisions regarding tourism developments. Thus, the need for responsible businesses with a sustainability focus. The need for practices of CSR and SLO in ecotourism is undeniable. Understanding that businesses hold responsibility and play a role in society, the environment, and the life of the locals is very important. Full article
Back to TopTop