Sign in to use this feature.

Years

Between: -

Subjects

remove_circle_outline
remove_circle_outline
remove_circle_outline
remove_circle_outline
remove_circle_outline
remove_circle_outline
remove_circle_outline
remove_circle_outline
remove_circle_outline

Journals

remove_circle_outline
remove_circle_outline
remove_circle_outline
remove_circle_outline
remove_circle_outline
remove_circle_outline
remove_circle_outline
remove_circle_outline
remove_circle_outline
remove_circle_outline
remove_circle_outline
remove_circle_outline
remove_circle_outline
remove_circle_outline
remove_circle_outline
remove_circle_outline

Article Types

Countries / Regions

remove_circle_outline
remove_circle_outline
remove_circle_outline
remove_circle_outline
remove_circle_outline

Search Results (728)

Search Parameters:
Keywords = social force model

Order results
Result details
Results per page
Select all
Export citation of selected articles as:
16 pages, 303 KB  
Article
Religious Affiliation and Military Service in the United States
by Ori Swed, G. Doug Davis, Michael O. Slobodchikoff, Nehemia Stern and Uzi Ben Shalom
Religions 2026, 17(4), 484; https://doi.org/10.3390/rel17040484 - 15 Apr 2026
Viewed by 278
Abstract
Those who serve in the armed forces are shaped not only by incentives and opportunity structures but also by institutions that cultivate norms of duty, authority, and collective obligation. This study argues that religious institutions function as such socializing agents and play a [...] Read more.
Those who serve in the armed forces are shaped not only by incentives and opportunity structures but also by institutions that cultivate norms of duty, authority, and collective obligation. This study argues that religious institutions function as such socializing agents and play a measurable role in military enlistment in the United States. Complementing existing research that focuses on denomination or belief as key indicators, we introduce an institutional framework that emphasizes participation in religious communities. The focus is not on the affiliation but instead on the socialization offered and conducted in those institutions. Religious communities cultivate behavioral dispositions, such as discipline, hierarchy, and collective orientation, that align with the demands of military service. As such, they are associated with an increased likelihood of enlistment. Using data from the 2024 Cooperative Election Study (CES), we employ logistic regression models to distinguish between religious identity, institutional engagement, and individual religiosity. The results show that, per our sample, religious identity and evangelical affiliation are not significant predictors of enlistment. Instead, regular participation in religious institutions is strongly and consistently associated with a higher likelihood of military service. These findings suggest that institutional socialization can be an important factor in explaining the relationship between religion and military service. Full article
32 pages, 85093 KB  
Article
Modeling Seismic Resilience and Hospital Evacuation: A Comparative Analysis of Multi-Agent Reinforcement Learning and Classical Evacuation Models
by Chunlin Bian, Yonghao Guo, Gang Meng, Liuyang Li, Hua Chen, Fuhong Lv and Xiaofeng Chai
Buildings 2026, 16(8), 1538; https://doi.org/10.3390/buildings16081538 - 14 Apr 2026
Viewed by 170
Abstract
Hospitals in earthquake-prone regions must evacuate heterogeneous occupants rapidly while preserving operational continuity under disrupted conditions. However, many hospital-evacuation studies still rely on static routing assumptions or narrowly defined behavioral rules, which limits their value for building-level resilience planning. This paper develops a [...] Read more.
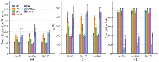
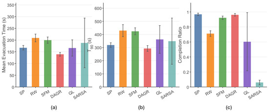
Hospitals in earthquake-prone regions must evacuate heterogeneous occupants rapidly while preserving operational continuity under disrupted conditions. However, many hospital-evacuation studies still rely on static routing assumptions or narrowly defined behavioral rules, which limits their value for building-level resilience planning. This paper develops a comparative hospital-campus evacuation framework that combines GIS-based geodesic routing, heterogeneous agent-based modeling, and reinforcement-learning-based decision policies. Puge County People’s Hospital in Sichuan, China, is used as the case study. Six algorithms are evaluated: three rule-based baselines—Shortest Path (SP), Random Walk (RW), and the Social Force Model (SFM)—together with a training-free density-aware heuristic, Density-Aware Gradient Routing (DAGR), and two reinforcement-learning approaches, Density-Aware Q-Learning (DAQL) and SARSA. Experiments cover three population scales (N{50,100,200}), normal daytime conditions, staffing-variation scenarios, and a blocked-exit disruption scenario, with 30 independent runs for each main condition. The results show that the rule-based and training-free methods remain the most reliable under full multi-agent evaluation: the SFM and RW achieve the highest completion ratios (approximately 100% and 93.5%, respectively), while DAGR provides the strongest balance between completion and evacuation efficiency among the non-trained methods. In contrast, the trained RL agents perform substantially worse in direct multi-agent deployment with DAQL reaching approximately 37% completion and SARSA approximately 17%, highlighting a train–evaluation distribution shift associated with independent Q-learning. The ablation analysis further shows that collision avoidance is the most critical reward component, whereas density-avoidance shaping can unintentionally induce collective deadlock when all agents execute the learned policy simultaneously. Among the enhanced variants, DAQL_RoleAware yields the best overall improvement, increasing the completion ratio to approximately 52% and reducing the 90th-percentile evacuation time to approximately 363 s. Overall, this paper clarifies both the promise and the present limitations of density-aware reinforcement learning for hospital evacuation while providing a more building-centred and reproducible basis for future coordination-aware evacuation design and emergency-planning research. Full article
(This article belongs to the Special Issue Innovative Solutions for Enhancing Seismic Resilience of Buildings)
Show Figures

Figure 1

25 pages, 803 KB  
Article
Green Energy Markets: Towards an Internal Rate of Return and ESG Factors
by Zbysław Dobrowolski, Paweł Dziekański, Grzegorz Drozdowski, Izabella Kęsy, Oleksandr Novoseletskyy and Arkadiusz Babczuk
Energies 2026, 19(8), 1884; https://doi.org/10.3390/en19081884 - 13 Apr 2026
Viewed by 320
Abstract
The contemporary green transformation of the economy is a strategic imperative for businesses, especially small and medium-sized enterprises (SMEs) operating in the energy market, forcing the integration of sustainable practices in decision-making processes, including investment efficiency assessment. Classic financial tools, such as the [...] Read more.
The contemporary green transformation of the economy is a strategic imperative for businesses, especially small and medium-sized enterprises (SMEs) operating in the energy market, forcing the integration of sustainable practices in decision-making processes, including investment efficiency assessment. Classic financial tools, such as the internal rate of return (IRR) and net present value (NPV), commonly used in the SME sector, do not always adequately account for environmental, regulatory, and social risks associated with green transformation, as—particularly in the case of IRR—they rely on the assumption of stable cash flows and do not incorporate regulatory uncertainty, environmental externalities, or ESG-related risks into discounting parameters. The aim of the study was to determine the impact of nominal and real discount rates, adjusted for a synthetic measure of green transformation, on investment decisions. The research methodology combines advanced multi-criteria decision-making techniques, specifically TOPSIS and CRITIC, with sustainable finance concepts, offering an innovative approach to investment decision-making in the SME sector. The study shows that integrating environmental factors, when treated as a risk component, increases the cost of capital and reduces the net present value, while maintaining the profitability of the analysed projects. Incorporating green components into the discount rate enhances valuation appropriateness and improves investment risk management, particularly under macroeconomic uncertainty. The main contribution of the study lies in linking a synthetic green transformation indicator with dynamic discount rate adjustment within a multicriteria framework, extending existing ESG-adjusted valuation models by enabling a more structured and data-driven incorporation of environmental transition risk. Full article
15 pages, 2614 KB  
Article
Möbius Strip Model for Augmenting Organizational Knowledge Creation Dynamics by Integrating Human and Artificial Knowledge: A New Driving Force for Business Sustainability
by Constantin Bratianu, Ruxandra Bejinaru and Doina Banciu
Sustainability 2026, 18(8), 3774; https://doi.org/10.3390/su18083774 - 10 Apr 2026
Viewed by 442
Abstract
The emergence of artificial knowledge created by the generative artificial intelligence applications challenges the theory developed by Ikujiro Nonaka and Hirotaka Takeuchi concerning the organizational knowledge creation dynamics by showing its limits. It is necessary to reimagine this theory within a hybrid framework [...] Read more.
The emergence of artificial knowledge created by the generative artificial intelligence applications challenges the theory developed by Ikujiro Nonaka and Hirotaka Takeuchi concerning the organizational knowledge creation dynamics by showing its limits. It is necessary to reimagine this theory within a hybrid framework that integrates both human knowledge and artificial knowledge, being aware of their specific features. Several researchers have already suggested how the SECI (socialization–externalization–combination–internalization) cycle developed by Ikujiro Nonaka and Hirotaka Takeuchi can be augmented by introducing artificial knowledge next to human knowledge in each stage of that cycle. However, tacit knowledge is embodied, and it cannot be processed directly by generative artificial intelligence. Therefore, their suggestions ignore the nature and specific features of tacit and explicit knowledge, leading to non-coherent models. The purpose of this paper is to propose a new model based on the Möbius strip metaphor that contains an open SECI cycle coupled with an open artificial knowledge cycle. Knowledge is flowing continuously along the strip, converging in time toward a strange attractor. The value of the new model is given by its novelty of introducing an artificial knowledge cycle and augmenting with it the SECI model centred on human knowledge. The resulting model is more complex and allows a continuous flow of knowledge. Therefore, the organizational knowledge creation dynamics is not represented by a time-evolving spiral, but by the phase space of a strange attractor. The proposed model can be conceived as a new driving force of business sustainability. Full article
Show Figures

Figure 1

23 pages, 1273 KB  
Article
Measuring the Coordinated Development of Urban Agglomerations from the Perspective of New Quality Productive Forces: Evidence from the Beijing–Tianjin–Hebei Region
by Shaocheng Mei, Chengyu Meng, Jian Zhang and Shanshan Li
Sustainability 2026, 18(8), 3769; https://doi.org/10.3390/su18083769 - 10 Apr 2026
Viewed by 469
Abstract
New quality productive forces are increasingly recognized as important drivers of coordinated regional development, with urban agglomerations acting as key vehicles for their spatial implementation. Based on the theory of new quality productive forces, this study takes the 13 cities in the Beijing–Tianjin–Hebei [...] Read more.
New quality productive forces are increasingly recognized as important drivers of coordinated regional development, with urban agglomerations acting as key vehicles for their spatial implementation. Based on the theory of new quality productive forces, this study takes the 13 cities in the Beijing–Tianjin–Hebei (BTH) urban agglomeration as its research subjects, spanning the period from 2005 to 2023, and constructs a four-dimensional evaluation index system for new quality productive forces covering economic, social, ecological, and technological dimensions. It employs the entropy method to determine indicator weights and calculate development indices for each dimension and utilizes a coupling coordination model to measure the overall and subsystem-level coordination by analyzing their spatiotemporal evolution characteristics. The results indicate a steady upward trend in the overall coordination level, progressing from a low level to an intermediate level, with the state of coordination continuously improving; spatial differentiation is significant, forming a gradient development pattern centered on Beijing, with marked disparities in coordination levels among cities. Subsystem analysis reveals an imbalanced synergy structure: while economic and ecological synergy levels are relatively high, the coupling and synergy between science and technology and the economy and society remain prominent weaknesses. Most cities in Hebei Province lack sufficient scientific and technological innovation capabilities, resulting in a weak supportive role for economic and social development. Based on these findings, this study proposes policy recommendations such as establishing a regional innovation community, promoting the integration of factor markets, and strengthening collaborative governance of the ecological environment, with the aim of leveraging new quality productive forces to drive a qualitative leap in the coordinated development of the BTH urban agglomeration. Full article
(This article belongs to the Section Sustainable Urban and Rural Development)
Show Figures

Figure 1

22 pages, 1384 KB  
Article
How Community-Built Environment and Social Capital Are Jointly Associated with Multidimensional Health in China: A Compensatory–Synergy Perspective
by Kaili Zhang, Randima De Silva and Prasanna Divigalpitiya
Sustainability 2026, 18(7), 3564; https://doi.org/10.3390/su18073564 - 5 Apr 2026
Viewed by 331
Abstract
Community social capital (CSC) and the community-built environment (CBE) are key resources associated with residents’ health, yet their combined associations with multidimensional health and well-being remain insufficiently understood. Drawing on large-scale data from the 2018 China Labor-force Dynamics Survey, this study analyzed a [...] Read more.
Community social capital (CSC) and the community-built environment (CBE) are key resources associated with residents’ health, yet their combined associations with multidimensional health and well-being remain insufficiently understood. Drawing on large-scale data from the 2018 China Labor-force Dynamics Survey, this study analyzed a filtered sample of 14,127 respondents nested within 326 communities and employed multilevel models to examine the direct, interactive, and combined associations of CSC and CBE on four outcomes: residents’ self-rated health, subjective well-being, loneliness, and mental health. The results identified two CSC indicators: neighborhood mutual support and resident relationship quality, and two CBE indicators: community type and residential density, as key factors associated with multidimensional health, each showing significant associations with multiple health outcomes, with CSC indicators demonstrating relatively stronger and more consistent effect sizes than CBE indicators. The study further identified a dual mechanism involving key indicators of CSC (relationship quality and neighborhood mutual support) and CBE (community type and residential density). When one dimension was constrained, the other was associated with compensatory patterns in residents’ health, whereas high levels of both social and physical resources were associated with synergistic advantages. Stratified analyses revealed that individuals with low external social engagement appeared more sensitive to these environmental associations. This study emphasizes that sustainable community planning and governance should consider key social and physical indicators to support both social sustainability and built-environment sustainability. Depending on the level of community resources, it may be beneficial to leverage the compensatory and synergistic patterns among different community attributes to support improvements in residents’ health benefits. Particular attention may be warranted for individuals with low social engagement to build healthier and more sustainable communities. This research advances an integrated resource configuration framework that contributes to a shift in urban health governance from isolated environmental interventions toward an adaptive, balanced approach. Full article
(This article belongs to the Section Health, Well-Being and Sustainability)
Show Figures

Figure 1

33 pages, 515 KB  
Article
From Nonviolence to Reconciliation: The Prophetic Political Ethics of War and Peace
by Harris Sadik Kirazli
Religions 2026, 17(4), 449; https://doi.org/10.3390/rel17040449 - 4 Apr 2026
Viewed by 346
Abstract
This article re-examines Islamic ethics of war and peace by returning to the formative Meccan–Medinan trajectory of the Prophet Muḥammad’s life, where early Islamic moral reasoning developed amid persecution, migration, diplomacy, and armed conflict. Contemporary debates frequently portray Islam either as a tradition [...] Read more.
This article re-examines Islamic ethics of war and peace by returning to the formative Meccan–Medinan trajectory of the Prophet Muḥammad’s life, where early Islamic moral reasoning developed amid persecution, migration, diplomacy, and armed conflict. Contemporary debates frequently portray Islam either as a tradition that sacralizes violence through jihad or as one that reduces peace to purely inward spirituality. Both perspectives obscure the historically grounded ethical discourse that emerged within the early Muslim community. This study argues that the Qurʾān—understood within the Islamic tradition as the authoritative source of ethical guidance—together with prophetic practice articulated a coherent moral framework governing the use of force, the pursuit of peace, and the restoration of social order after conflict. Drawing on Qurʾānic discourse, canonical ḥadīth, classical tafsīr and sīrah literature, and modern scholarship in Islamic studies, religious ethics, and conflict resolution theory, the article reconstructs how early Islamic sources represent the ethical regulation of violence. The analysis identifies a threefold trajectory in prophetic practice: a Meccan phase characterized by nonviolent endurance and moral witness under persecution; a Medinan phase marked by constitutional governance, plural coexistence, and tightly regulated defensive warfare; and a culminating ethic of negotiated peace and post-conflict reconciliation exemplified in the Treaty of Ḥudaybiyyah and the Conquest of Mecca. Taken together, these stages reveal an integrated moral vision in which force is neither celebrated nor treated as a default instrument of political expansion, but permitted only under strict ethical constraints shaped by justice (ʿadl), mercy (raḥma), proportionality, and the protection of communal life. By reconstructing this early prophetic framework, the article demonstrates that Islamic sources contain significant internal resources for limiting violence, regulating warfare, and prioritizing reconciliation. In doing so, it contributes to contemporary scholarship on Islamic ethics and situates the prophetic model within broader global debates on the moral regulation of war, peacebuilding, and post-conflict justice. Full article
(This article belongs to the Special Issue The Ethics of War and Peace: Religious Traditions in Dialogue)
27 pages, 7824 KB  
Article
Collision Prediction and Social-Norm-Fusion-Based Social-Navigation Method for Quadruped Robots
by Junxian Bei, Qingyun Zhu, Zhuorong Shi and Yonghua Liu
Biomimetics 2026, 11(4), 228; https://doi.org/10.3390/biomimetics11040228 - 31 Mar 2026
Viewed by 437
Abstract
As a typical biomimetic robotic system, quadruped robots replicate the flexible locomotion of quadruped mammals, outperforming wheeled robots in human-centered daily scenarios. To improve the social navigation adaptability of biomimetic quadruped robots in human–robot shared environments, this paper proposes a collision-aware orthogonal steering [...] Read more.
As a typical biomimetic robotic system, quadruped robots replicate the flexible locomotion of quadruped mammals, outperforming wheeled robots in human-centered daily scenarios. To improve the social navigation adaptability of biomimetic quadruped robots in human–robot shared environments, this paper proposes a collision-aware orthogonal steering social force model (COSFM), an enhanced social force model that integrates collision prediction and social norms, inspired by human-like collision avoidance behaviors and social interaction rules. The model addresses key limitations of conventional social force models: delayed responses to dynamic pedestrians and inadequate consideration of pedestrians’ comfort zones. It introduces a time-to-collision prediction mechanism to mimic human predictive decision-making in dynamic social interactions, enhancing the robot’s anticipation of pedestrian motion intentions, and designs an orthogonal steering-based avoidance strategy for four typical human–robot interaction scenarios (head-on encounters, intersecting paths, active overtaking, passive yielding). This strategy replicates humans’ natural priority of lateral steering over abrupt deceleration or retreat, generating socially compliant trajectories aligned with human behavioral expectations. The proposed method is validated via simulation and real-world experiments on a Unitree Aliengo quadruped robot. Results show that the COSFM algorithm achieves a higher navigation success rate and better performance in path length, navigation time, and minimum human-robot distance than existing approaches, while its human-like lateral avoidance priority effectively preserves pedestrians’ psychological comfort zones, demonstrating robust social adaptability and great application potential for biomimetic legged robots. Full article
(This article belongs to the Section Locomotion and Bioinspired Robotics)
Show Figures

Figure 1

24 pages, 3181 KB  
Article
Neoliberal Phoenix: The Contested Legacy of Solidere’s Post-War Reconstruction of Beirut Central District
by Sarah Al-Thani, Jasim Azhar, Raffaello Furlan, Jalal Hoblos and Abdulla AlNuaimi
Urban Sci. 2026, 10(4), 184; https://doi.org/10.3390/urbansci10040184 - 30 Mar 2026
Viewed by 639
Abstract
Neoliberal privatization models, emphasizing economic advancement over universal fairness, present considerable challenges to the urban regeneration process in post-conflict environments. The Solidere project in Beirut shows how architectural development in the Central District establishes social obstacles through its transformation of 1.8 million m [...] Read more.
Neoliberal privatization models, emphasizing economic advancement over universal fairness, present considerable challenges to the urban regeneration process in post-conflict environments. The Solidere project in Beirut shows how architectural development in the Central District establishes social obstacles through its transformation of 1.8 million m2 of war-destroyed territory. This research applies UNESCO’s Historic Urban Landscape (HUL) framework to distinguish regeneration from gentrification systematically and to assess the impact of privatized governance. By employing rigorous case study methodologies to assess master plans, legal statutes, corporate reports, and academic publications, four evaluation criteria for the HUL: historical layering, social participation, spatial connectivity, and physical integrity, were developed. The results show that while Solidere’s physical reconstruction was successful; it did not incorporate HUL principles fully. This resulted in the forced relocation of between 40,000 and 60,000 individuals, the commercialization of heritage through façadism, with 24% of the original buildings being preserved and 76% being destroyed. Sarajevo serves as a point of comparison, revealing the vulnerabilities of profit-driven approaches. The study shows that market-driven reconstruction efforts lacking public engagement will foster exclusionary gentrification, resulting in the erosion of urban identity and ownership, challenging neoliberal urban theories. Full article
(This article belongs to the Special Issue Urban Regeneration: A Rethink)
Show Figures

Figure 1

31 pages, 3527 KB  
Article
The Assessment of Property Value Under EU Regulation 575/2013: An Operational Model for Italian Residential Market
by Paolo Rosato, Giovanni Florian and Matteo Galante
Real Estate 2026, 3(2), 3; https://doi.org/10.3390/realestate3020003 - 26 Mar 2026
Viewed by 310
Abstract
The correct valuation of collateral supporting real estate loans has always been a key issue for the stability of the credit system. Substandard lending practices and the absence of uniform valuation approaches have historically contributed to the accumulation of non-performing loans. In recent [...] Read more.
The correct valuation of collateral supporting real estate loans has always been a key issue for the stability of the credit system. Substandard lending practices and the absence of uniform valuation approaches have historically contributed to the accumulation of non-performing loans. In recent years, several regulatory measures operating at both the European and national level have introduced principles, rules and procedures aimed at standardizing the valuation of properties pledged as collateral for credit exposures. These interventions seek to promote greater transparency, consistency, and prudence in property appraisals, thereby enhancing the soundness and resilience of the financial system. In January 2025, the updated Regulation (EU) 575/2013 came into force, incorporating the Basel III reform (also referred to as Basel 3+ or Basel IV). Among the innovations introduced, the concept of property value (PV) is particularly relevant, a prudential value that excludes expectations of price growth and considers the sustainability of the value over time in relation to the duration of the loan. PV is defined as a derived value with respect to market value (MV), determined by considering the main current and forward-looking risk factors that may arise during the life of the loan, including environmental, social and governance (ESG) risks, the intrinsic characteristics of the property and expectations regarding the economic cycle. This paper proposes a quantitative model for the determination of PV, applied to a practical case involving a residential property located in a medium-sized city in Italy’s Veneto region. The model adopts a deterministic and a probabilistic approach, the latter implemented through Monte Carlo simulation, which is indeed a generalization of the deterministic one. The model links the assessment of PV to the possible evolution of the property’s key parameters and the real estate cycle over the duration of the loan. It was tested under the assumption of a twenty-year mortgage originated in 2025 for the purchase of a residential property in Italy, considering two alternative locations: a suburban area and a city-centre area. The analysis conducted showed a substantially higher MV haircut for the suburban property compared with the central location. This difference reflects the fact that PV is less sensitive to real estate cycle fluctuations in more premium, central locations. Furthermore, the use of Monte Carlo simulation in the probabilistic approach enabled the calibration of the haircut according to a predefined confidence level, confirming the pattern observed in the deterministic framework. The combined evidence strengthens the empirical robustness of the model and highlights the importance of locational and cyclical dynamics in collateral valuation. Full article
Show Figures

Figure 1

26 pages, 1885 KB  
Article
Evaluation and Barrier Diagnosis of the “Smart-Resilience” of Urban Infrastructure in Kunming, China
by Meixin Hu and Chuanchen Bi
Sustainability 2026, 18(7), 3193; https://doi.org/10.3390/su18073193 - 24 Mar 2026
Viewed by 224
Abstract
Due to the rapid process of urbanization and the threat of environmental hazards, the need to enhance the intelligence and resilience of urban infrastructure has emerged as a pre-eminent demand of sustainable urban development. This paper evaluates the smart-resilience of urban infrastructure in [...] Read more.
Due to the rapid process of urbanization and the threat of environmental hazards, the need to enhance the intelligence and resilience of urban infrastructure has emerged as a pre-eminent demand of sustainable urban development. This paper evaluates the smart-resilience of urban infrastructure in Kunming by creating a well-developed evaluation framework with reference to the DPSIR (Driving Force–Pressure–State–Impact–Response) model and using the Entropy Weight TOPSIS technique to measure infrastructure performance during the years 2020–2024. The study fills an existing gap in the literature regarding the integration of intelligence and resilience evaluation, as well as the dynamic obstacle diagnosis based on causal logic. It provides a transferable analytical framework and empirical evidence for the “smart-resilience” development of similar cities. The findings suggest that there is steady progress in infrastructure smart-resilience in Kunming, whereby the composite index grew from 0.330 to 0.597, which is equivalent to an average growth rate of about 16.0 per annum. In spite of this favorable tendency, there are a number of structural issues that remain unsolved. The driving force dimension is unstable with regard to long-term mechanisms of investment, and the responding dimension is lagging behind, indicating weaknesses in the governance capacity and inter-departmental coordination. Moreover, extreme weather events have become the major threat to infrastructure systems in the city, superseding traditional social and operational risks; consequently, the city has changed its risk profile. Obstacle factor analysis shows that state and response dimensions make up almost 60% of the total constraint level, which shows the significance of enhancing the effectiveness of management. The research findings are based on the proposal of specific policy actions, such as the creation of special infrastructure resilience funds, the enhancement of mechanisms relating to cross-departmental emergency responses, the implementation of risk-based engineering standards, and the creation of an integrated infrastructure data platform to facilitate efficient, resilient, and sustainable urban governance. Full article
Show Figures

Figure 1

29 pages, 1513 KB  
Article
Restorative Urban Development: Creating Social Capacity Through Black Modernist Architecture
by Eric Harris and Kathy Dixon
Sustainability 2026, 18(7), 3186; https://doi.org/10.3390/su18073186 - 24 Mar 2026
Viewed by 247
Abstract
Black Modernist architecture offers a powerful yet underexamined pathway for advancing restorative capacity in American cities. This paper argues that Black Modernism functions as a restorative design methodology, addressing social, economic, and ecological harm imposed on Black communities through slavery, racial capitalism, urban [...] Read more.
Black Modernist architecture offers a powerful yet underexamined pathway for advancing restorative capacity in American cities. This paper argues that Black Modernism functions as a restorative design methodology, addressing social, economic, and ecological harm imposed on Black communities through slavery, racial capitalism, urban renewal, and infrastructural violence. Grounded in the restorative economics framework pioneered by O’Hara, the paper explores the role Black Modernism plays in sustaining sink capacities defined as the social, ecological, and emotional processes that absorb stress, pollution, waste, and trauma. Conventional economic models ignore these capacities, despite their necessity for economic productivity. Black communities, like all marginalized communities, have historically been forced to provide them without compensation. Situating Black Modernist architecture within this framework, the paper demonstrates how Black architects have designed buildings and landscapes that restore dignity, memory, health, and cultural identity, thereby expanding community sink capacities. Drawing on the works of various scholars, the paper examines case studies from Washington, DC, Atlanta, and Chicago, which reveal how Black communities have borne the burden of unremunerated restorative labor while shaping the American built environment. The paper positions Black Modernism as both a design language and a political–economic intervention, challenging architectural value systems that privilege monumental production over community restoration. It concludes by proposing a Restorative Design Framework that integrates Black Modernist principles with restorative economics, offering policy and planning pathways that recognize cultural labor, emotional restoration, and community well-being as essential components of sustainable urban development. Full article
(This article belongs to the Collection Toward a Restorative Economy)
Show Figures

Figure 1

45 pages, 2513 KB  
Systematic Review
Circular Cities: A Systematic Literature Review of Urban Strategies for Sustainable Transitions
by Sonia Longo, Martina Derito, Maurizio Cellura, Salvatore Di Dio and Francesco Guarino
Sustainability 2026, 18(6), 2980; https://doi.org/10.3390/su18062980 - 18 Mar 2026
Cited by 1 | Viewed by 420
Abstract
The rapid urbanization process is forcing cities to rethink their development models by adopting circular economy strategies that promote resource efficiency, regeneration, and waste reduction. This systematic literature review investigates how circular strategies are being developed and implemented to support the transition toward [...] Read more.
The rapid urbanization process is forcing cities to rethink their development models by adopting circular economy strategies that promote resource efficiency, regeneration, and waste reduction. This systematic literature review investigates how circular strategies are being developed and implemented to support the transition toward circular cities. Following the PRISMA guidelines, 77 studies were selected to provide a comprehensive overview of the approaches currently adopted across different urban contexts. This review identifies a four-macro-level framework encompassing urban circularity strategies, architecture and circular constructions, waste management and recycling, and food sustainability, highlighting both their interconnections and specific challenges. Results show that successful circular transitions depend on the integration of digital innovation, participatory governance, and context-sensitive policy frameworks. However, infrastructural gaps, fragmented regulations, and limited citizen engagement continue to hinder progress. Overall, this review highlights the need for integrated strategies that connect environmental, institutional, and social dimensions to foster more circular, resilient, and inclusive urban systems. These findings contribute to the growing understanding of how cities can operationalize circular economy principles to address sustainability challenges and accelerate the transition toward regenerative urban development. Full article
Show Figures

Figure 1

24 pages, 347 KB  
Article
Agricultural New-Quality Productive Forces and Carbon Efficiency: Empirical Evidence from China
by Liudi Li, Yuming Li, Bingbing Wei, Jing Zhang and Xiuguang Bai
Agriculture 2026, 16(5), 528; https://doi.org/10.3390/agriculture16050528 - 27 Feb 2026
Viewed by 427
Abstract
Enhancing agricultural carbon emission efficiency (ACEE) is a pivotal pathway for advancing environmentally sustainable transformation in agriculture and achieving the ‘dual carbon’ targets. However, empirical evidence on whether and how new-quality productive forces in agriculture contribute to improvements in ACEE remains limited. Using [...] Read more.
Enhancing agricultural carbon emission efficiency (ACEE) is a pivotal pathway for advancing environmentally sustainable transformation in agriculture and achieving the ‘dual carbon’ targets. However, empirical evidence on whether and how new-quality productive forces in agriculture contribute to improvements in ACEE remains limited. Using a super-efficiency slack-based measure (SBM) model, this study estimates the performance of carbon emissions from agricultural activities for 30 Chinese provinces from 2011 to 2022. Based on provincial panel data, fixed-effects, mediation, and threshold-effect models are combined within a panel data framework to investigate the impact of agricultural new-quality productive forces (ANQPF) on ACEE and its underlying mechanisms. The results indicate that: (1) ANQPF exerts a significant positive effect on ACEE. (2) Land transfer and the level of agricultural socialized services serve as important transmission channels through which ANQPF improves ACEE. (3) The relationship between ANQPF and ACEE exhibits a pronounced threshold effect. Below the threshold, the positive impact is significantly strengthened; however, as population density increases, the marginal effect of ANQPF on ACEE gradually declines. (4) Heterogeneity analysis indicates that the enhancing effect of ANQPF on ACEE is more pronounced in non-resource-based provinces and major grain-producing regions. In light of these findings, the results suggest that ANQPF should be positioned as a core policy lever. Simultaneously, land transfer should be optimized, the development of agricultural socialized services should be strengthened, and region-specific policies should be formulated to achieve synergistic outcomes in agricultural carbon reduction, efficiency improvement, and green growth. Full article
(This article belongs to the Section Ecosystem, Environment and Climate Change in Agriculture)
29 pages, 925 KB  
Article
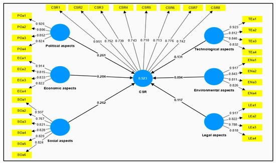
PESTEL Analysis of External Factors Influencing CSR Performance Toward Sustainable Development: Evidence from Small and Medium Construction Enterprises
by Yunxia Ran, Azlan Shah Ali, Liyin Shen, Hafez Bin Salleh, Mingli Zhu, Kaiyun Jiang and Zhibo Zhao
Sustainability 2026, 18(4), 1922; https://doi.org/10.3390/su18041922 - 12 Feb 2026
Viewed by 865
Abstract
Corporate social responsibility (CSR) plays a critical role in promoting sustainable development in the construction industry. However, existing PESTEL-based studies have predominantly focused on large construction firms, and empirical evidence on how macro-environmental factors influence CSR performance in construction small and medium-sized enterprises [...] Read more.
Corporate social responsibility (CSR) plays a critical role in promoting sustainable development in the construction industry. However, existing PESTEL-based studies have predominantly focused on large construction firms, and empirical evidence on how macro-environmental factors influence CSR performance in construction small and medium-sized enterprises (SMEs) remains limited, particularly in emerging economies. To address this gap, this study integrates the PESTEL framework with stakeholder and contingency theories to quantify the effects of political, economic, social, technological, environmental, and legal external forces on CSR performance in Chinese construction SMEs. Based on 380 valid survey responses and analyzed using partial least squares structural equation modeling (PLS-SEM), the findings reveal that political, economic, and social factors exert the strongest positive effects on CSR performance, while legal factors have a moderate influence. Technological and environmental pressures, although statistically significant, exhibit comparatively weaker impacts, which reflects construction SMEs’ limited financial and absorptive capability, fragmented workflows, and uneven institutional enforcement. Theoretically, this study extends stakeholder and contingency theories by showing that, in emerging-economy construction SMEs, CSR performance is driven primarily by coercive power and institutional legitimacy, and that the effects of macro-environmental pressures are conditional on firm-specific capacities. Practically, the findings suggest that effective CSR promotion requires combining political mandates with capacity-building policies, targeted financing, and SME-oriented technological and environmental support. Full article
(This article belongs to the Special Issue Sustainable Development of Construction Engineering—2nd Edition)
Show Figures

Figure 1

Back to TopTop