Sign in to use this feature.

Years

Between: -

Subjects

remove_circle_outline
remove_circle_outline
remove_circle_outline
remove_circle_outline
remove_circle_outline
remove_circle_outline
remove_circle_outline
remove_circle_outline
remove_circle_outline

Journals

remove_circle_outline
remove_circle_outline
remove_circle_outline
remove_circle_outline
remove_circle_outline
remove_circle_outline
remove_circle_outline
remove_circle_outline
remove_circle_outline
remove_circle_outline
remove_circle_outline
remove_circle_outline

Article Types

Countries / Regions

remove_circle_outline
remove_circle_outline
remove_circle_outline

Search Results (574)

Search Parameters:
Keywords = small robotic system

Order results
Result details
Results per page
Select all
Export citation of selected articles as:
23 pages, 3524 KB  
Article
Nonlinear Disturbance Observer-Based Cooperative Control of Multi-Hydraulic Robotic Arms with Digital Twin Validation
by Bo Gao, Yuliang Lin and Liangsong Huang
Electronics 2026, 15(7), 1472; https://doi.org/10.3390/electronics15071472 - 1 Apr 2026
Viewed by 249
Abstract
This paper presents a finite-time uniformly ultimately bounded (FTUUB) cooperative control strategy based on a nonlinear disturbance observer (NDOB) for high-precision collaborative control of multi-hydraulic robotic arm systems operating under unknown disturbances and model uncertainties in confined scenarios such as coal silo cleaning. [...] Read more.
This paper presents a finite-time uniformly ultimately bounded (FTUUB) cooperative control strategy based on a nonlinear disturbance observer (NDOB) for high-precision collaborative control of multi-hydraulic robotic arm systems operating under unknown disturbances and model uncertainties in confined scenarios such as coal silo cleaning. The proposed approach simplifies control design by lumping various uncertainties into a total disturbance, which is estimated and compensated in real time by the NDOB. Building upon this, a finite-time convergent sliding mode controller is developed, wherein the disturbance compensation is inherently embedded, ensuring that both position and velocity tracking errors converge to a small neighborhood of zero within a finite time. A master–slave distributed control architecture is adopted, with the agent communication topology characterized by graph theory. To mitigate the chattering inherent in traditional sliding mode control, a smooth hyperbolic tangent function is employed to construct the sliding surface. Rigorous Lyapunov stability analysis demonstrates that the closed-loop system achieves uniform ultimate boundedness within a finite time. Comprehensive simulation experiments, including a digital twin-based visualization in a virtual coal silo environment, validate the superior performance of the proposed method in terms of tracking accuracy, convergence speed, disturbance rejection, and control smoothness. Full article
Show Figures

Figure 1

28 pages, 2675 KB  
Article
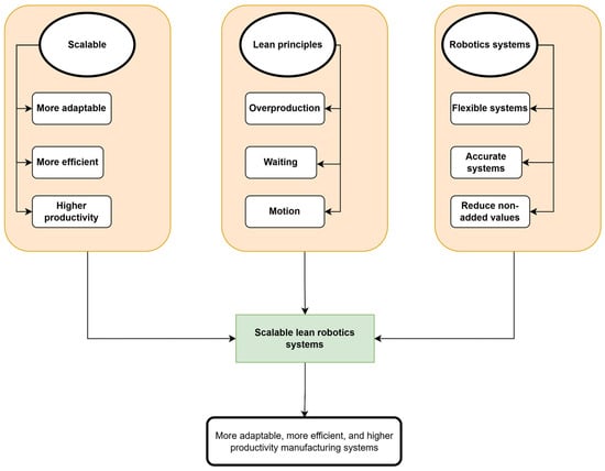
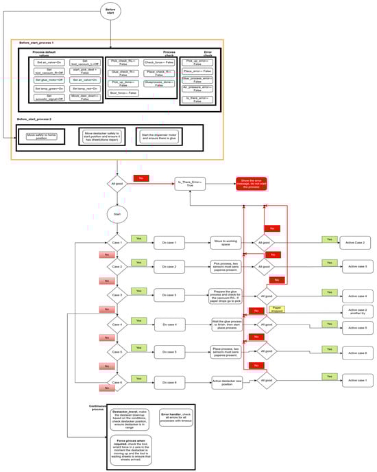
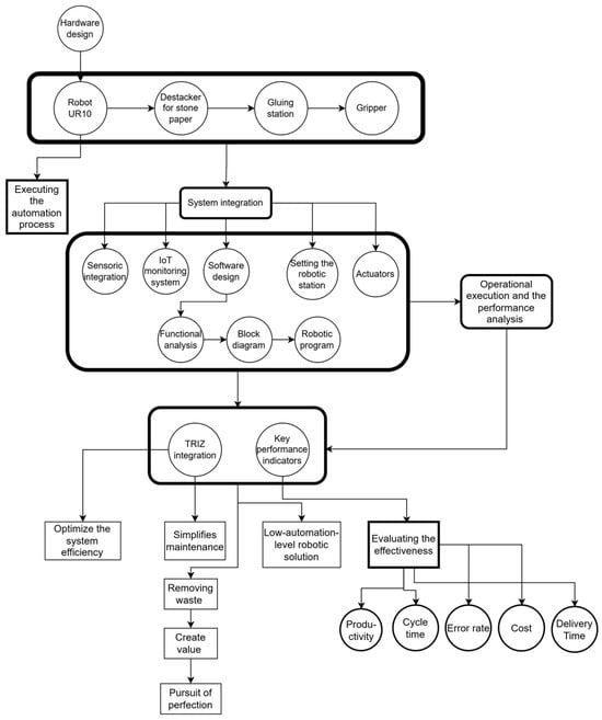
Design and Implementation of Scalable Lean Robotics for Sustainable Production in Small and Medium-Sized Enterprises
by Eyas Deeb, Stelian Brad and Daniel Filip
Sustainability 2026, 18(7), 3422; https://doi.org/10.3390/su18073422 - 1 Apr 2026
Viewed by 158
Abstract
Small and medium-sized enterprises (SMEs) are expected to contribute to sustainable manufacturing, yet they often lack the resources and capabilities needed to adopt advanced automation in a structured and scalable manner. While lean robotics have been widely studied, there is still limited empirical [...] Read more.
Small and medium-sized enterprises (SMEs) are expected to contribute to sustainable manufacturing, yet they often lack the resources and capabilities needed to adopt advanced automation in a structured and scalable manner. While lean robotics have been widely studied, there is still limited empirical evidence on how their integration can be systematically designed to improve sustainability-oriented performance in SME contexts. This paper examines how a scalable lean robotics system can be conceived and implemented to enhance productivity and resource efficiency in an SME packaging process. We develop a lean robotics design approach that jointly considers lean principles, collaborative industrial robotics, and Industrial Internet of Things (IIoT) monitoring. The approach is applied in a real-world case study of a “Fold Station” robotic cell, where stone paper sheets are destacked, glued, and formed into cylindrical plant protectors. Key performance indicators related to cycle time, material utilization, process stability, and manual workload are measured before and after implementation. The results show a three- to four-fold reduction in preparation time per unit, more efficient use of stone paper and adhesive, and a decrease in repetitive manual handling, thereby contributing to both economic and environmental sustainability. TRIZ (Teoriya Resheniya Izobretatelskikh Zadach, Theory of Inventive Problem Solving) is used to structure the resolution of design contradictions that arise when embedding lean principles into the robotic system and to support its scalable adaptation to different production scenarios. This study advances the understanding of lean robotics for sustainable SME production and derives practical guidelines for designing scalable, resource-efficient robotic cells. Full article
Show Figures

Figure 1

19 pages, 712 KB  
Article
Federated Learning-Driven Protection Against Adversarial Agents in a ROS2 Powered Edge-Device Swarm Environment
by Brenden Preiss and George Pappas
AI 2026, 7(4), 127; https://doi.org/10.3390/ai7040127 - 1 Apr 2026
Viewed by 312
Abstract
Federated learning (FL) enables collaborative model training across distributed devices and robotic systems while preserving data privacy, making it well-suited for swarm robotics and edge-device-powered intelligence. However, FL remains vulnerable to adversarial behaviors such as data and model poisoning, particularly in real-world deployments [...] Read more.
Federated learning (FL) enables collaborative model training across distributed devices and robotic systems while preserving data privacy, making it well-suited for swarm robotics and edge-device-powered intelligence. However, FL remains vulnerable to adversarial behaviors such as data and model poisoning, particularly in real-world deployments where detection methods must operate under strict computational and communication constraints. This paper presents a practical, real-world federated learning framework that enhances robustness to adversarial agents in a ROS2-based edge-device swarm environment. The proposed system integrates the Federated Averaging (FedAvg) algorithm with a lightweight average cosine similarity-based filtering method to detect and suppress harmful model updates during aggregation. Unlike prior work that primarily evaluates poisoning defenses in simulated environments, this framework is implemented and evaluated on physical hardware, consisting of a laptop-based aggregator and multiple Raspberry Pi worker nodes. A convolutional neural network (CNN) based on the MobileNetV3-Small architecture is trained on the MNIST dataset, with one worker executing a sign-flipping model poisoning attack. Experimental results show that FedAvg alone fails to maintain meaningful model accuracy under adversarial conditions, resulting in near-random classification performance with a final global model accuracy of 11% and a loss of 2.3. In contrast, the integration of cosine similarity filtering demonstrates effective detection of sign-flipping model poisoning in the evaluated ROS2 swarm experiment, allowing the global model to maintain model accuracy of around 90% and loss around 0.37, which is close to baseline accuracy of 93% of the FedAvg algorithm only under no attack with a very minimal increase in loss, despite the presence of an attacker. The proposed method also maintains a false positive rate (FPR) of around 0.01 and a false negative rate (FNR) of around 0.10 of the global model in the presence of an attacker, which is a minimal difference from the baseline FedAvg-only results of around 0.008 for FPR and 0.07 for FNR. Additionally, the proposed method of FedAvg + cosine similarity filtering maintains computational statistics similar to baseline FedAvg with no attacker. Baseline results show an average runtime of about 34 min, while our proposed method shows an average runtime of about 35 min. Also, the average size of the global model being shared among workers remains consistent at around 7.15 megabytes, showing little to no increase in message payload sizes between baseline results and our proposed method. These results demonstrate that computationally lightweight cosine similarity-based detection methods can be effectively deployed in real-world, resource-constrained robotic swarm environments, providing a practical path toward improving robustness in real-world federated learning deployments beyond simulation-based evaluation. Full article
Show Figures

Figure 1

31 pages, 7864 KB  
Article
Development of a General-Purpose AI-Powered Robotic Platform for Strawberry Harvesting
by Muhammad Tufail, Jamshed Iqbal and Rafiq Ahmad
Agriculture 2026, 16(7), 769; https://doi.org/10.3390/agriculture16070769 - 31 Mar 2026
Viewed by 379
Abstract
The integration of emerging technologies such as robotics and artificial intelligence (AI) has the potential to transform agricultural harvesting by improving efficiency, reducing waste, lowering labor dependency, and enhancing produce quality. This paper presents the development of an intelligent robotic berry harvesting system [...] Read more.
The integration of emerging technologies such as robotics and artificial intelligence (AI) has the potential to transform agricultural harvesting by improving efficiency, reducing waste, lowering labor dependency, and enhancing produce quality. This paper presents the development of an intelligent robotic berry harvesting system that combines deep learning–based perception with autonomous robotic manipulation for real-time strawberry harvesting. A computer vision pipeline based on the YOLOv11 segmentation model was developed and integrated into a Smart Mobile Manipulator (SMM) equipped with autonomous navigation, a 6-degree-of-freedom (6-DoF) xArm 6 robotic arm, and ROS middleware to enable real-time operation. Using a publicly available strawberry dataset comprising 2,800 images collected under ridge-planted cultivation conditions, the proposed YOLOv11-small segmentation model achieved 84.41% mAP@0.5, outperforming YOLOv11 object detection, Faster R-CNN, and RT-DETR in segmentation quality while maintaining real-time performance at 10 FPS on an NVIDIA Jetson Orin Nano edge GPU. A PCA-based fruit orientation and geometric analysis method achieved 86.5% localization accuracy on 200 test images. Controlled indoor harvesting experiments using synthetic strawberries demonstrated an overall harvesting success rate of 72% across 50 trials. The proposed system provides a general-purpose platform for berry harvesting in controlled environments, offering a scalable and efficient solution for autonomous harvesting. Full article
(This article belongs to the Special Issue Advances in Robotic Systems for Precision Orchard Operations)
Show Figures

Figure 1

23 pages, 6178 KB  
Article
Design and Modeling of Piezoelectric Nanofilm Actuators for Low-Voltage Powered Microrobots
by Jingxian Lin, Ze Chen and Qingkun Liu
Micromachines 2026, 17(4), 434; https://doi.org/10.3390/mi17040434 - 31 Mar 2026
Viewed by 272
Abstract
Piezoelectric actuators are essential for sub-millimeter robots and reconfigurable microstructures owing to their advantages, including the ability to operate in air and high-speed response. However, the substantial performance degradation observed in piezoelectric actuators with sub-micrometer thickness poses a critical challenge for the design [...] Read more.
Piezoelectric actuators are essential for sub-millimeter robots and reconfigurable microstructures owing to their advantages, including the ability to operate in air and high-speed response. However, the substantial performance degradation observed in piezoelectric actuators with sub-micrometer thickness poses a critical challenge for the design of low-voltage microactuators capable of achieving large bending curvature. Here we develop a coupled analytical–numerical framework for designing multilayer lead zirconate titanate (PZT) nanofilm microactuators under a low voltage constraint (≤5 V). An analytical multilayer beam model is extended to incorporate thickness-dependent material properties and an interfacial dead layer that reduces the effective electric field at small thicknesses. This enables rapid exploration of curvature and the neutral-axis position as functions of the thicknesses of PZT, electrodes, and the dielectric layer. Two- and three-dimensional finite-element simulations provide complementary predictions of neutral-axis location, voltage-dependent curvature response, and eigenmode shapes. The resulting design maps reveal a non-monotonic optimum for PZT thickness in the few-hundred-nanometer range to maximize the curvature change at low voltages and identify ultrathin top electrodes as a key design lever that enhances bending by reducing parasitic stiffness while shifting the neutral axis favorably. These findings offer quantitative guidelines for designing low-voltage, high-curvature piezoelectric microactuators for microrobotic systems. Full article
(This article belongs to the Special Issue Design and Applications of Smart Piezoelectric Sensors and Actuators)
Show Figures

Figure 1

17 pages, 6806 KB  
Article
Personalization and Generative Dialogue in Social Robotics for Eldercare: A User Study
by Luca Pozzi, Marco Nasato, Nicola Toscani, Francesco Braghin and Marta Gandolla
Appl. Sci. 2026, 16(7), 3369; https://doi.org/10.3390/app16073369 - 31 Mar 2026
Viewed by 181
Abstract
Service robots have the potential to support cognitive and social well-being in long-term care facilities, yet their widespread adoption depends on intuitive interaction modalities that minimize user learning effort and the need for a technical expert on-ground. Spoken dialogue is a natural interface, [...] Read more.
Service robots have the potential to support cognitive and social well-being in long-term care facilities, yet their widespread adoption depends on intuitive interaction modalities that minimize user learning effort and the need for a technical expert on-ground. Spoken dialogue is a natural interface, and recent advances in large language models (LLMs) promise more flexible and engaging exchanges than traditional scripted systems. In this study, we implemented a modular speech-based architecture combining automatic speech recognition, text-to-speech synthesis, and a conversational agent capable of switching between a fully scripted and LLM-driven dialogue. The implemented architecture was embodied in a TIAGo robot (PAL Robotics) and tested to compare three conversational strategies: (1) scripted, pre-defined dialogue, (2) LLM-based free-form conversation, and (3) LLM-based conversation augmented with personal information provided through the prompt. Eighteen younger adults and eighteen older adults engaged in a five-minute interaction with the robot under all three conditions in a within-subject design, and subsequently completed the Almere model questionnaire. Across all subscales and both participant groups, differences between dialogue strategies were small and statistically non-significant, despite informal comments from several older participants indicating a perceived increase in intelligence or naturalness for the LLM conditions. The findings suggest that generative dialogue and basic personalization alone do not meaningfully shift perceived acceptance in brief, task-neutral encounters, underscoring the importance of longer-term deployment and functionally meaningful robot roles in future evaluations. Full article
(This article belongs to the Special Issue Latest Advances and Prospects of Human-Robot Interaction (HRI))
Show Figures

Figure 1

12 pages, 399 KB  
Article
Safety and Oncologic Outcomes of Robotic Lobectomy in the Early Adoption Phase: First Single-Surgeon Experience from the Polish Healthcare System
by Wojciech Migal, Michał Wiłkojć, Agnieszka Majewska, Maciej Walędziak, Krzysztof Karol Czauderna and Anna Różańska-Walędziak
Cancers 2026, 18(7), 1115; https://doi.org/10.3390/cancers18071115 - 30 Mar 2026
Viewed by 222
Abstract
Background: Robotic-assisted thoracic surgery is increasingly recognized as an advanced minimally invasive technique for treating non-small cell lung cancer, offering technical advantages such as enhanced precision and visualization. Although numerous studies have been published worldwide, there are no comparable data from Poland. Therefore, [...] Read more.
Background: Robotic-assisted thoracic surgery is increasingly recognized as an advanced minimally invasive technique for treating non-small cell lung cancer, offering technical advantages such as enhanced precision and visualization. Although numerous studies have been published worldwide, there are no comparable data from Poland. Therefore, evidence on the perioperative safety and oncologic adequacy of robotic-assisted lobectomy during early phase of program implementation within the Polish healthcare system remains limited. Methods: This retrospective, single-institution observational study included 81 consecutive patients who underwent robotic-assisted lobectomy for primary NSCLC between January 2022 and December 2024. All procedures were carried out using the da Vinci Xi system with a standardized four-arm portal approach. Clinical, perioperative, and pathologic parameters were prospectively collected and analyzed descriptively. Postoperative complications were classified according to Clavien-Dindo. Results: The median patient age was 70 years (IQR: 65–74), 52% were male, and 67% had a history of smoking. Adenocarcinoma was the predominant histologic subtype (51%). The median operative time was 176 min (IQR: 149–220). There were no conversions to thoracotomy and no 30-day mortalities. Postoperative complications occurred in 24% of cases, with prolonged air leak being most common (17%). The median hospital stay was 8 days (IQR: 6–10). R0 resection was achieved in 96% of patients, with a median of 14 lymph nodes dissected across 5 nodal stations. Conclusions: Robotic-assisted lobectomy performed during the early implementation phase of a national program demonstrated low morbidity, high rates of complete (R0) resection, and adequate lymph node yields consistent with international benchmarks. These results support the feasibility of robotic lobectomy within the Polish healthcare setting; however, the single-surgeon, single-center design limits generalizability. Further multicenter prospective studies are needed to confirm reproducibility, assess learning curves, and evaluate long-term oncologic outcomes. Full article
Show Figures

Figure 1

26 pages, 1205 KB  
Review
5-Aminolevulinic Acid-Based Fluorescence Guidance in Urologic Oncology: Current Status, Pitfalls, and Future Directions
by Takashi Matsuoka, Atsushi Igarashi, Toshinari Yamasaki and Mutsushi Kawakita
Life 2026, 16(4), 546; https://doi.org/10.3390/life16040546 - 26 Mar 2026
Viewed by 396
Abstract
5-Aminolevulinic acid (5-ALA) induces tumor-selective accumulation of protoporphyrin IX (PpIX), enabling fluorescence-guided visualization of malignant tissue. In urologic oncology, the most established application is photodynamic diagnosis (PDD) during transurethral resection of non-muscle-invasive bladder cancer, in which fluorescence can identify occult carcinoma in situ [...] Read more.
5-Aminolevulinic acid (5-ALA) induces tumor-selective accumulation of protoporphyrin IX (PpIX), enabling fluorescence-guided visualization of malignant tissue. In urologic oncology, the most established application is photodynamic diagnosis (PDD) during transurethral resection of non-muscle-invasive bladder cancer, in which fluorescence can identify occult carcinoma in situ and additional papillary lesions; however, specificity may decline in the presence of inflammation, recent instrumentation, or intravesical therapy. Renal applications are emerging: oral 5-ALA before partial nephrectomy can highlight some renal tumors, but fluorescence is often heterogeneous, can overlap with normal parenchyma, and is affected by histologic subtype, necrosis, blood attenuation, and device-dependent optics. Evidence in upper tract urothelial carcinoma and prostate cancer remains preliminary, with small cohorts and practical challenges in endoscopic or robotic workflows, alongside systemic adverse events such as hypotension and photosensitivity. This review synthesizes clinical and preclinical studies of 5-ALA-based fluorescence guidance across bladder, kidney, upper tract, and prostate malignancies, focusing on where the technology is ready for practice versus where it remains investigational. We discuss common pitfalls in interpretation and implementation and outline future directions, including quantitative fluorescence and spectroscopy, standardized dosing and imaging protocols, and prospective multicenter trials linking fluorescence guidance to residual disease, recurrence, margin status, and patient-centered outcomes. Full article
Show Figures

Figure 1

29 pages, 7173 KB  
Article
Research on Detection and Picking Point of Lychee Fruits in Natural Scenes Based on Deep Learning
by Jing Chang and Sangdae Kim
Agriculture 2026, 16(6), 686; https://doi.org/10.3390/agriculture16060686 - 18 Mar 2026
Viewed by 295
Abstract
China is one of the world’s major lychee producers, and the fruit’s soft texture, small size, and thin peel make non-destructive robotic harvesting particularly challenging. Accurate fruit detection, branch segmentation, and precise picking-point localization are critical for enabling automated harvesting in complex natural [...] Read more.
China is one of the world’s major lychee producers, and the fruit’s soft texture, small size, and thin peel make non-destructive robotic harvesting particularly challenging. Accurate fruit detection, branch segmentation, and precise picking-point localization are critical for enabling automated harvesting in complex natural orchard environments. This study proposes an integrated perception framework for lychee harvesting that combines object detection, density-based clustering, and semantic segmentation. An improved YOLO11s-based detection network incorporating SimAM attention, CMUNeXt feature enhancement, and MPDIoU loss is developed to enhance robustness under illumination variation, occlusion, and scale changes. The proposed detector achieves a precision of 84.3%, recall of 73.2%, and mAP of 81.6%, outperforming baseline models. Density-based clustering is employed to group individual detections into fruit clusters. Comparative experiments demonstrate that MeanShift achieves the highest clustering consistency, with an average Adjusted Rand Index (ARI) of 0.768, outperforming k-means and other baselines. An improved DeepLab v3+ semantic segmentation network with a ResDenseFocal backbone and Focal Loss is designed for accurate branch extraction under complex backgrounds. Finally, a rule-based geometric picking-point localization algorithm is formulated in the image coordinate system by integrating detection, clustering, and branch segmentation results. Experimental validation demonstrates that the proposed framework can reliably localize picking points in two-dimensional images under natural orchard conditions. The proposed method provides a practical perception solution for intelligent lychee harvesting and establishes a foundation for future 3D robotic manipulation and field deployment. Full article
(This article belongs to the Special Issue Robots for Fruit Crops: Harvesting, Pruning, and Phenotyping)
Show Figures

Figure 1

17 pages, 602 KB  
Review
Artificial Intelligence Applications in Gastric Cancer Surgery: Bridging Early Diagnosis and Responsible Precision Medicine
by Silvia Malerba, Miljana Vladimirov, Aman Goyal, Audrius Dulskas, Augustinas Baušys, Tomasz Cwalinski, Sergii Girnyi, Jaroslaw Skokowski, Ruslan Duka, Robert Molchanov, Bojan Jovanovic, Francesco Antonio Ciarleglio, Alberto Brolese, Kebebe Bekele Gonfa, Abdi Tesemma Demmo, Zilvinas Dambrauskas, Adolfo Pérez Bonet, Mario Testini, Francesco Paolo Prete, Valentin Calu, Natale Calomino, Vikas Jain, Aleksandar Karamarkovic, Karol Polom, Adel Abou-Mrad, Rodolfo J. Oviedo, Yogesh Vashist and Luigi Maranoadd Show full author list remove Hide full author list
J. Clin. Med. 2026, 15(6), 2208; https://doi.org/10.3390/jcm15062208 - 13 Mar 2026
Viewed by 1005
Abstract
Background: Artificial intelligence is emerging as a promising tool in surgical oncology, with growing evidence suggesting potential applications in diagnostic support, intraoperative guidance, and perioperative risk assessment. In gastric cancer surgery, emerging applications range from AI-assisted endoscopic detection to data-driven perioperative risk [...] Read more.
Background: Artificial intelligence is emerging as a promising tool in surgical oncology, with growing evidence suggesting potential applications in diagnostic support, intraoperative guidance, and perioperative risk assessment. In gastric cancer surgery, emerging applications range from AI-assisted endoscopic detection to data-driven perioperative risk prediction, while some technological developments, particularly in robotic autonomy, derive from broader surgical or experimental models that may inform future gastric procedures. Methods: A narrative review was conducted following established methodological standards, including the Scale for the Assessment of Narrative Review Articles (SANRA) and the Search–Appraisal–Synthesis–Analysis (SALSA) framework. English-language studies indexed in PubMed, Scopus, Embase, and Web of Science up to October 2025 were included. Evidence was synthesized thematically across five domains: AI-assisted anatomical recognition and lymphadenectomy support, autonomous robotic systems, early cancer detection, perioperative predictive and frailty models, and ethical and regulatory considerations. Results: AI-based computer vision and deep learning algorithms have demonstrated promising capabilities for real-time anatomical recognition, surgical phase classification, and intraoperative guidance, although evidence of direct patient-level benefit remains limited. In diagnostic settings, AI-assisted endoscopy and Raman spectroscopy have been shown to improve early lesion detection and reduce dependence on operator experience. Predictive models, including MySurgeryRisk and AI-driven frailty assessments, may support individualized prehabilitation planning and perioperative risk stratification. Persistent limitations include small and heterogeneous datasets, insufficient external validation, and unresolved concerns related to data privacy, algorithmic interpretability, and medico-legal responsibility. Conclusions: Artificial intelligence is progressively emerging as a promising tool in gastric cancer surgery, integrating automation, advanced analytics, and human clinical reasoning. Its safe and ethical adoption requires robust validation, transparent governance, and continuous surgeon oversight. When developed within human-centered and ethically grounded frameworks, AI can augment, rather than replace, surgical expertise, potentially advancing precision, safety, and equity in oncologic care. Full article
Show Figures

Figure 1

27 pages, 1381 KB  
Systematic Review
Effectiveness of Robotic Systems with Dynamic Body Weight Support in Post-Traumatic Lower Limb Rehabilitation: A Systematic Review
by Oana-Georgiana Cernea, Diana-Maria Stanciu, Roxana Pipernea, Laszlo Irsay, Viorela-Mihaela Ciortea, Mihaela Stanciu, Carmen Daniela Domnariu, Alina Liliana Pintea, Cosmina Diaconu and Florina-Ligia Popa
Medicina 2026, 62(3), 498; https://doi.org/10.3390/medicina62030498 - 6 Mar 2026
Viewed by 545
Abstract
Background and Objectives: Post-traumatic lower limb injuries are frequently associated with gait impairment, reduced functional independence, and delayed recovery due to weight-bearing restrictions. Dynamic body weight support (DBWS) refers to rehabilitation technologies that provide real-time, adaptive unloading of body weight during functional [...] Read more.
Background and Objectives: Post-traumatic lower limb injuries are frequently associated with gait impairment, reduced functional independence, and delayed recovery due to weight-bearing restrictions. Dynamic body weight support (DBWS) refers to rehabilitation technologies that provide real-time, adaptive unloading of body weight during functional tasks such as walking, enabling safer and more effective gait training. Although these robotic systems have been extensively investigated in neurological pathologies, there is a lack of evidence regarding their use in post-traumatic lower limb injuries. Therefore, this systematic review aimed to evaluate the clinical effectiveness of robotic systems incorporating DBWS in the rehabilitation of post-traumatic lower limb pathologies. Materials and Methods: This systematic review was conducted in accordance with the Preferred Reporting Items for Systematic Reviews and Meta-Analyses (PRISMA) guidelines, and the protocol was registered in PROSPERO (CRD420261294273). Seven major databases (PubMed, Scopus, ScienceDirect, Cochrane, Web of Science, Springer, and Wiley) were searched from inception to October 2025. Studies that were considered included patients with recent post-traumatic pathologies in the lower limbs. The methodological quality and risk of bias of the included studies were evaluated using the PEDro scale and the RoB 2 tool. Results: Seven studies involving 265 participants with recent post-traumatic lower limb injuries were included. The rehabilitation systems reviewed enabled early, intensive gait and balance training by reducing lower limb loading and facilitating safe performance of functional walking tasks. However, substantial heterogeneity in intervention protocols and outcome measures limited direct comparisons across studies. Conclusions: The findings of this systematic review suggest that DBWS interventions may enhance gait and balance recovery in individuals with post-traumatic lower limb injuries. Despite the small number of participants included, the available evidence indicates that these technologies can facilitate functional improvements during the early stages of rehabilitation and may represent a valuable adjunct to conventional therapeutic approaches. Nevertheless, further well-designed studies with larger sample sizes, standardized intervention protocols, and long-term follow-up are required to establish optimal clinical implementation strategies and to confirm the durability of treatment effects. Full article
(This article belongs to the Special Issue Clinical Recent Research in Rehabilitation and Preventive Medicine)
Show Figures

Figure 1

13 pages, 1211 KB  
Article
Minimally Invasive Mitrofanoff in Children: Versatile Laparoscopic Strategies—From Low-Resource to Non-Robotic High-Cost Settings in an Exploratory Case Series
by Elisa Cerchia, Marta Serpentino, Viet Nguyen Duy, Lorenzo Cirigliano, Massimo Catti, Elena Ruggiero, Quang Thanh Nguyen, Paolo Caione and Simona Gerocarni Nappo
J. Clin. Med. 2026, 15(5), 1954; https://doi.org/10.3390/jcm15051954 - 4 Mar 2026
Viewed by 969
Abstract
Background/Objectives: The Mitrofanoff appendicovesicostomy (MAV) is the gold standard for creating a continent catheterizable channel in children unable to perform clean intermittent catheterization (CIC) through the native urethra. Minimally invasive surgery has progressively replaced open techniques in pediatric urology, offering improved recovery [...] Read more.
Background/Objectives: The Mitrofanoff appendicovesicostomy (MAV) is the gold standard for creating a continent catheterizable channel in children unable to perform clean intermittent catheterization (CIC) through the native urethra. Minimally invasive surgery has progressively replaced open techniques in pediatric urology, offering improved recovery and favorable cosmetic outcomes, and robotic-assisted Mitrofanoff has gained popularity in recent years. However, the high costs and limited availability of robotic systems create disparities in access to pediatric urologic reconstruction, particularly in low- and middle-income countries. In this context, the laparoscopic Mitrofanoff (MAV-L) and the laparoscopic-assisted Mitrofanoff (MAV-LA) represent practical, cost-effective alternatives, valuable in institutions without robotic platforms or in resource-limited settings. Recent evidence demonstrates that advanced laparoscopic approaches remain feasible even for complex urological procedures, supporting their continued relevance in the robotic era. Methods: We conducted a retrospective case series including seven male children (aged 9–12 years) who underwent MAV between 2018 and 2023. Peri-operative data included demographics, operative time, length of hospitalization, and complications. Functional and aesthetic outcomes were assessed during long-term follow-up. Statistical analysis accounted for the small sample size by using non-parametric tests where appropriate. Results: Three patients (43%) underwent MAV-L and four (57%) MAV-LA. Mean operative time appeared longer in MAV-L (273.3 ± 20.5 min) than in MAV-LA (203.8 ± 24.3 min; exploratory p = 0.019). Hospital stay was 9 ± 0.8 days vs. 7.5 ± 0.5 days (p = 0.026). During follow-up (43.3 ± 10.9 vs. 26.3 ± 5.4 months; p = 0.034), two complications occurred, both in the MAV-L group (stomal stenosis and channel leakage). All patients reported excellent continence, ease of catheterization, and high cosmetic satisfaction. Conclusions: Both laparoscopic and laparoscopic-assisted Mitrofanoff techniques are safe, feasible, and effective in children. Favorable cosmetic satisfaction was reported in the fully laparoscopic subgroup, based on subjective assessment. Importantly, these laparoscopic techniques are sustainable alternatives to robotic surgery, offering accessibility and high-quality reconstructive care even in centers with limited financial and technological resources. Full article
(This article belongs to the Special Issue Pediatric Urology: How to Adapt Current Knowledge to the New Era)
Show Figures

Figure 1

22 pages, 5335 KB  
Article
Inverse Kinematics of China Space Station Experimental Module Manipulator
by Yang Liu, Haibo Gao, Yuxiang Zhao, Shuo Zhang, Yuteng Xie, Yifan Yang, Yonglong Zhang, Mengfei Li, Zhiduo Jiang and Zongwu Xie
Machines 2026, 14(3), 284; https://doi.org/10.3390/machines14030284 - 3 Mar 2026
Viewed by 259
Abstract
SSRMS refers to a Space Station Remote Manipulator System. The robotic arm of the Wentian module can complete tasks such as supporting astronauts’ extravehicular activities, installing and maintaining payloads, and inspecting the space station. The seven-joint SSRMS manipulator is critical for space missions. [...] Read more.
SSRMS refers to a Space Station Remote Manipulator System. The robotic arm of the Wentian module can complete tasks such as supporting astronauts’ extravehicular activities, installing and maintaining payloads, and inspecting the space station. The seven-joint SSRMS manipulator is critical for space missions. This study aims to build its kinematic model via screw theory. It simplifies SSRMS to right-angle rods, defines joint screw axes, twist coordinates, and initial pose matrix. Using the PoE (Product of Exponentials) formula, the 7-DOF forward kinematics equation is derived. In addition, it derives fixed joint angle for inverse kinematics, including analytical solutions and numerical solutions. It elaborates analytical solutions for fixing joints 1/7 and 2/6 and numerical solutions for fixing joints 3/4/5, solves all joint angles via kinematic decoupling, and addresses special cases. Experiments with China’s space station small arm parameters show the probability of meeting the accuracy threshold 104 is 99.79%, verifying model effectiveness, while noting singularity-related weak solving areas. This provides a reliable basis for subsequent inverse kinematics optimization. Full article
Show Figures

Figure 1

15 pages, 5293 KB  
Systematic Review
Embodied Artificial Intelligence in Healthcare: A Systematic Review of Robotic Perception, Decision-Making, and Clinical Impact
by Bilal Ahmad Mir, Dur E. Nishwa and Seung Won Lee
Healthcare 2026, 14(5), 572; https://doi.org/10.3390/healthcare14050572 - 25 Feb 2026
Viewed by 859
Abstract
Background: Embodied artificial intelligence (EAI), integrating advanced AI algorithms with robotic platforms capable of sensing, planning, and acting, has emerged as a transformative approach in healthcare delivery. This systematic review synthesizes evidence on robotic perception, decision-making, and clinical impact of EAI systems [...] Read more.
Background: Embodied artificial intelligence (EAI), integrating advanced AI algorithms with robotic platforms capable of sensing, planning, and acting, has emerged as a transformative approach in healthcare delivery. This systematic review synthesizes evidence on robotic perception, decision-making, and clinical impact of EAI systems in healthcare settings. Methods: Following PRISMA 2020 guidelines, we searched PubMed/MEDLINE, Scopus, Web of Science, IEEE Xplore, and ACM Digital Library for studies published between January 2020 and August 2025. Seventeen studies met eligibility criteria, spanning four domains: surgical assistance, rehabilitation, hospital logistics, and telepresence. The protocol was prospectively registered in PROSPERO under ID: CRD420261285936. Results: Perception architectures predominantly employed multimodal sensor fusion, combining vision with force/torque, depth, and physiological signals. Decision-making approaches included imitation learning, reinforcement learning, and hybrid symbolic-neural control. Key findings indicate that surgical robots demonstrated consistency advantages in specific experimental tasks, rehabilitation robotics produced statistically significant improvements (SMD = 0.29) across 396 randomized controlled trials, and both logistics and telepresence systems achieved very high operational success levels. Nonetheless, important barriers remain, including limited external validation, small sample sizes, and insufficient cost-effectiveness data. Conclusions: Future research should prioritize standardized benchmarks, prospective multicenter trials, and patient-centered outcome measures to facilitate clinical translation of EAI technologies. Full article
Show Figures

Figure 1

28 pages, 7621 KB  
Article
Hand Prosthesis with Soft Robotics Technology and Artificial Intelligence for Fine Motor Control
by Marco Chaucala-Gualotuña, Danni De la Cruz-Guevara, Johanna Tobar-Quevedo and Maritza Alban-Escobar
Sensors 2026, 26(5), 1423; https://doi.org/10.3390/s26051423 - 25 Feb 2026
Viewed by 514
Abstract
The development of prostheses that accurately reproduce fine motor skills remains a key challenge for daily assistance applications. This research presents the development of a soft robotic hand prosthesis prototype inspired by the natural behavior of muscles and tendons, incorporating internal vacuum-based reinforcement [...] Read more.
The development of prostheses that accurately reproduce fine motor skills remains a key challenge for daily assistance applications. This research presents the development of a soft robotic hand prosthesis prototype inspired by the natural behavior of muscles and tendons, incorporating internal vacuum-based reinforcement and textured fingertip surfaces to enhance friction and grasp adaptability, without relying on force sensors. The prosthesis reproduces open-hand and tripod pinch movements through myoelectric signals (EMG) acquired via a wearable armband equipped with eight surface electrodes. The signals are processed in real-time and classified by a lightweight dense neural network implemented on a low-power microcontroller. Tendon-driven actuation enables biomimetic motion with smooth and compliant behavior. The proposed system was validated through laboratory-based functional tests using user-specific models, showing response times ranging from 0.49 to 2.00 s and an overall grasping effectiveness of approximately 80% when manipulating small everyday objects with different geometries. These results indicate that the prototype constitutes an accessible and functional solution for fine motor assistance, with potential applicability in low-cost and resource-constrained myoelectric prosthetic systems. Full article
Show Figures

Figure 1

Back to TopTop