Sign in to use this feature.

Years

Between: -

Subjects

remove_circle_outline
remove_circle_outline
remove_circle_outline
remove_circle_outline
remove_circle_outline
remove_circle_outline
remove_circle_outline
remove_circle_outline
remove_circle_outline

Journals

remove_circle_outline
remove_circle_outline
remove_circle_outline
remove_circle_outline
remove_circle_outline
remove_circle_outline
remove_circle_outline
remove_circle_outline
remove_circle_outline
remove_circle_outline
remove_circle_outline
remove_circle_outline

Article Types

Countries / Regions

remove_circle_outline
remove_circle_outline
remove_circle_outline
remove_circle_outline

Search Results (472)

Search Parameters:
Keywords = skill classification

Order results
Result details
Results per page
Select all
Export citation of selected articles as:
17 pages, 1902 KB  
Article
Skill Classification of Youth Table Tennis Players Using Sensor Fusion and the Random Forest Algorithm
by Yung-Hoh Sheu, Cheng-Yu Huang, Li-Wei Tai, Tzu-Hsuan Tai and Sheng K. Wu
Big Data Cogn. Comput. 2026, 10(2), 62; https://doi.org/10.3390/bdcc10020062 - 15 Feb 2026
Viewed by 236
Abstract
This study addresses the issue of inaccurate results in traditional table tennis player classification, which is often influenced by subjective judgment and environmental factors, by proposing a youth table tennis player classification system based on sensor fusion and the random forest algorithm. The [...] Read more.
This study addresses the issue of inaccurate results in traditional table tennis player classification, which is often influenced by subjective judgment and environmental factors, by proposing a youth table tennis player classification system based on sensor fusion and the random forest algorithm. The system utilizes an embedded intelligent table tennis racket equipped with an ICM20948 nine-axis sensor and a wireless transmission module to capture real-time acceleration and angular velocity data during players’ strokes while synchronously employing a camera with OpenPose to extract joint angle variations. A total of 40 players’ stroke data were collected. Due to the limited sample size of top-tier players, the Synthetic Minority Over-sampling Technique (SMOTE) was applied, resulting in a final dataset of 360 records. Multiple key motion indicators were then computed and stored in a dedicated database. Experimental results showed that the proposed system, powered by the random forest algorithm, achieved a classification accuracy of 91.3% under conventional cross-validation, while subject-independent LOSO validation yielded a more conservative accuracy of 70.89%, making it a valuable reference for coaches and referees in conducting objective player classification. Future work will focus on expanding the dataset of domestic high-performance athletes and integrating precise sports science resources to further enhance the system’s performance and algorithmic models, thereby promoting the scientific selection of national team players and advancing the intelligent development of table tennis. Full article
(This article belongs to the Section Artificial Intelligence and Multi-Agent Systems)
Show Figures

Figure 1

17 pages, 1091 KB  
Article
ASD Recognition Through Weighted Integration of Landmark-Based Handcrafted and Pixel-Based Deep Learning Features
by Asahi Sekine, Abu Saleh Musa Miah, Koki Hirooka, Najmul Hassan, Md. Al Mehedi Hasan, Yuichi Okuyama, Yoichi Tomioka and Jungpil Shin
Computers 2026, 15(2), 124; https://doi.org/10.3390/computers15020124 - 13 Feb 2026
Viewed by 255
Abstract
Autism Spectrum Disorder (ASD) is a neurological condition that affects communication and social interaction skills, with individuals experiencing a range of challenges that often require specialized care. Automated systems for recognizing ASD face significant challenges due to the complexity of identifying distinguishing features [...] Read more.
Autism Spectrum Disorder (ASD) is a neurological condition that affects communication and social interaction skills, with individuals experiencing a range of challenges that often require specialized care. Automated systems for recognizing ASD face significant challenges due to the complexity of identifying distinguishing features from facial images. This study proposes an incremental advancement in ASD recognition by introducing a dual-stream model that combines handcrafted facial-landmark features with deep learning-based pixel-level features. The model processes images through two distinct streams to capture complementary aspects of facial information. In the first stream, facial landmarks are extracted using MediaPipe (v0.10.21),with a focus on 137 symmetric landmarks. The face’s position is adjusted using in-plane rotation based on eye-corner angles, and geometric features along with 52 blendshape features are processed through Dense layers. In the second stream, RGB image features are extracted using pre-trained CNNs (e.g., ResNet50V2, DenseNet121, InceptionV3) enhanced with Squeeze-and-Excitation (SE) blocks, followed by feature refinement through Global Average Pooling (GAP) and DenseNet layers. The outputs from both streams are fused using weighted concatenation through a softmax gate, followed by further feature refinement for classification. This hybrid approach significantly improves the ability to distinguish between ASD and non-ASD faces, demonstrating the benefits of combining geometric and pixel-based features. The model achieved an accuracy of 96.43% on the Kaggle dataset and 97.83% on the YTUIA dataset. Statistical hypothesis testing further confirms that the proposed approach provides a statistically meaningful advantage over strong baselines, particularly in terms of classification correctness and robustness across datasets. While these results are promising, they show incremental improvements over existing methods, and future work will focus on optimizing performance to exceed current benchmarks. Full article
(This article belongs to the Special Issue Machine and Deep Learning in the Health Domain (3rd Edition))
Show Figures

Figure 1

18 pages, 8768 KB  
Article
Implementation and Evaluation of the RECAP Framework: A Quality Improvement Initiative
by Courtenay R. Bruce, Natalie N. Zuniga-Georgy, Nathan Way, Lenis Sosa, Emmanuel Javaluyas, Terrell L. Williams, Swetha Mulpur and Gail Vozzella
Nurs. Rep. 2026, 16(2), 56; https://doi.org/10.3390/nursrep16020056 - 9 Feb 2026
Viewed by 225
Abstract
Background: Narration of care (NOC) refers to a nurse’s ability to explain the purposes, goals, and objectives of nursing tasks. In this project, narration of care (NOC) refers to real-time verbal explanation of nursing tasks and should not be confused with the Nursing [...] Read more.
Background: Narration of care (NOC) refers to a nurse’s ability to explain the purposes, goals, and objectives of nursing tasks. In this project, narration of care (NOC) refers to real-time verbal explanation of nursing tasks and should not be confused with the Nursing Outcomes Classification, which uses the same acronym. Although NOC is recognized as a critical skill, little research exists on how to teach it or evaluate its use. A companion article describes the development of a NOC framework. This article focuses on implementation and observed changes during rollout. Objective: We aimed to describe the implementation of a discussion-based course designed to teach nurses and patient care assistants (PCAs)—collectively referred to as nursing staff—how to effectively narrate care, and to assess changes observed during the implementation period. Methods: We used a mixed-methods, pre- and post-implementation design across seven hospitals over six months (February–August 2023). Quantitative data included pre–post comparisons of Hospital Consumer Assessment of Healthcare Providers and Systems (HCAHPS) scores (baseline: 2022; follow-up: 2024) and structured observations of nurse–patient interactions. Qualitative data from free-text course evaluations were thematically analyzed to contextualize quantitative findings. Integration occurred by comparing themes with observed practice gaps and patient experience trends. Results: Course Evaluations: In total, 7341 staff completed the course; 4185 evaluations were submitted. Ninety-five percent reported increased knowledge and rated the course highly. Common strategies cited included teach-back, reducing anxiety through NOC, active listening, and building personal connections. HCAHPS Comparisons: Five domains improved significantly post-implementation: care transitions (4.6, p = 0.001), cleanliness (3.9, p = 0.024), communication about medications (2.3, p = 0.042), discharge communication (2.7, p = 0.002), and restfulness (2.5, p = 0.015). Practice Observations: In total, 1281 observations were conducted. Observations indicated frequent use of several NOC-aligned behaviors and opportunities to improve narration of the environment and resolution of patient concerns. Conclusions: Improvements in patient experience measures and observed practices coincided with the course rollout. However, given the pre–post, uncontrolled design, causality cannot be inferred. Full article
(This article belongs to the Special Issue Advancing Nursing Practice Through Innovative Education)
26 pages, 5653 KB  
Article
Unveiling the Factors for MOOC Adoption: An Educational Data Mining Perspective
by Muhammad Shaheen, Rabiya Ghafoor, Savita K. Sugathan, Pradeep Isawasan and Muhammad Akmal Hakim Ahmad Asmawi
Information 2026, 17(2), 175; https://doi.org/10.3390/info17020175 - 9 Feb 2026
Viewed by 345
Abstract
Massive Open Online Courses (MOOCs) have emerged as a popular choice for learners as accessible and flexible education across the globe. Micro -are short skill-focused certifications offered within MOOCs to online learners. The interplay between multiple stakeholders, including universities, MOOCs providers, policy makers [...] Read more.
Massive Open Online Courses (MOOCs) have emerged as a popular choice for learners as accessible and flexible education across the globe. Micro -are short skill-focused certifications offered within MOOCs to online learners. The interplay between multiple stakeholders, including universities, MOOCs providers, policy makers and industrial leaders, plays a decisive role in MOOC adoption. This study employed Educational Data Mining techniques to extract patterns in learner behavior, course design, institutional collaboration, etc., from the determinants of adoption and completion of the micro-credentials within MOOCs. The determinants were extracted from major online MOOCs databases, whereas additional parameters not captured in these databases were collected through an online survey from learners, industry professionals, and higher education institutions. A data mining-based framework is proposed to support stakeholders in planning effective course offerings, guiding learners in selecting suitable courses and helping MOOCs providers to align course credentials with market demands. Classification and predictive analysis revealed that course-related attributes, such as course certification type, course organization, course rating, course difficulty level, and whether the course was free or paid, play decisive roles in determining MOOC adoption. The decision tree classifier, based on the information gain and Gini index, ranked these attributes by order of preference with high accuracy, whereas regression analysis predicted multiple independent variables yielding good performance, as reflected in the confusion matrix. Full article
(This article belongs to the Section Artificial Intelligence)
Show Figures

Graphical abstract

35 pages, 7867 KB  
Article
Inter-Comparison of Deep Learning Models for Flood Forecasting in Ethiopia’s Upper Awash Basin
by Girma Moges Mengistu, Addisu G. Semie, Gulilat T. Diro, Natei Ermias Benti, Emiola O. Gbobaniyi and Yonas Mersha
Water 2026, 18(3), 397; https://doi.org/10.3390/w18030397 - 3 Feb 2026
Viewed by 986
Abstract
Flood events driven by climate variability and change pose significant risks for socio-economic activities in the Awash Basin, necessitating advanced forecasting tools. This study benchmarks five deep learning (DL) architectures, Convolutional Neural Network (CNN), Long Short-Term Memory (LSTM), Gated Recurrent Unit (GRU), Bidirectional [...] Read more.
Flood events driven by climate variability and change pose significant risks for socio-economic activities in the Awash Basin, necessitating advanced forecasting tools. This study benchmarks five deep learning (DL) architectures, Convolutional Neural Network (CNN), Long Short-Term Memory (LSTM), Gated Recurrent Unit (GRU), Bidirectional LSTM (BiLSTM), and a Hybrid CNN–LSTM, for daily discharge forecasting for the Hombole catchment in the Upper Awash Basin (UAB) using 40 years of hydrometeorological observations (1981–2020). Rainfall, lagged discharge, and seasonal indicators were used as predictors. Model performance was evaluated against two baseline approaches, a conceptual HBV rainfall–runoff model as well as a climatology, using standard and hydrological metrics. Of the two baselines (climatology and HBV), the climatology showed limited skill with large bias and negative NSE, whereas the HBV model achieved moderate skill (NSE = 0.64 and KGE = 0.82). In contrast, all DL models substantially improved predictive performance, achieving test NSE values above 0.83 and low overall bias. Among them, the Hybrid CNN–LSTM provided the most balanced performance, combining local temporal feature extraction with long-term memory and yielding stable efficiency (NSE ≈ 0.84, KGE ≈ 0.90, and PBIAS ≈ −2%) across flow regimes. The LSTM and GRU models performed comparably, offering strong temporal learning and robust daily predictions, while BiLSTM improved flood timing through bidirectional sequence modeling. The CNN captured short-term variability effectively but showed weaker representation of extreme peaks. Analysis of peak-flow metrics revealed systematic underestimation of extreme discharge magnitudes across all models. However, a post-processing flow-regime classification based on discharge quantiles demonstrated high extreme-event detection skill, with deep learning models exceeding 89% accuracy in identifying extreme-flow occurrences on the test set. These findings indicate that, while magnitude errors remain for rare floods, DL models reliably discriminate flood regimes relevant for early warning. Overall, the results show that deep learning models provide clear improvements over climatology and conceptual baselines for daily streamflow forecasting in the UAB, while highlighting remaining challenges in peak-flow magnitude prediction. The study indicates promising results for the integration of deep learning methods into flood early-warning workflows; however, these results could be further improved by adopting a probabilistic forecasting framework that accounts for model uncertainty. Full article
(This article belongs to the Section Hydrology)
Show Figures

Figure 1

28 pages, 3713 KB  
Article
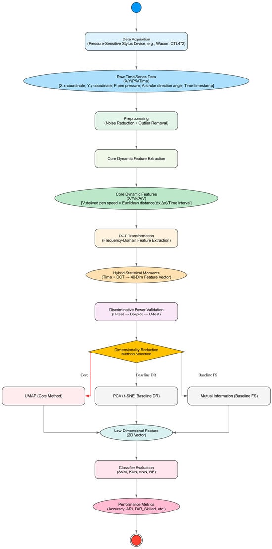
Multi-Class Online Signature Verification Based on Hybrid Statistical Moments and UMAP-Based Nonlinear Dimensionality Reduction
by Liyan Huang, Yuanxiang Ruan, Weijun Li, Naisheng Xu and Pan Zheng
Technologies 2026, 14(2), 89; https://doi.org/10.3390/technologies14020089 - 1 Feb 2026
Viewed by 220
Abstract
Online signature verification (OSV) is a challenging problem in behavioral biometrics, especially when skilled forgeries closely mimic genuine signatures in both appearance and dynamics. This study presents a multi-class OSV framework that combines hybrid statistical features and nonlinear dimensionality reduction using Uniform Manifold [...] Read more.
Online signature verification (OSV) is a challenging problem in behavioral biometrics, especially when skilled forgeries closely mimic genuine signatures in both appearance and dynamics. This study presents a multi-class OSV framework that combines hybrid statistical features and nonlinear dimensionality reduction using Uniform Manifold Approximation and Projection (UMAP). A 40-dimensional feature set is created from statistical moments of dynamic writing parameters in both time and frequency (DCT) domains. Experimental results show that UMAP-based dimensionality reduction preserves category-related structures in a compact two-dimensional space. The proposed approach achieves an average classification accuracy of 0.989 ± 0.005 and a Cohen’s kappa coefficient of 0.985 ± 0.006, demonstrating robust performance across multiple classifiers. The results validate the effectiveness of combining multi-domain statistical feature fusion with UMAP for multi-class online signature verification, providing both high performance and interpretable visual representations. Full article
(This article belongs to the Section Information and Communication Technologies)
Show Figures

Figure 1

22 pages, 371 KB  
Review
Mentoring Graduate Students with Disabilities: A Qualitative Evidence Synthesis and Review
by Maura Borrego, Stephanie Cawthon, Ariel Chasen, Lily G. Alvarez, Emily Landgren, Madeline O’Grady, Desiree Lama and Soren Aldaco
Educ. Sci. 2026, 16(2), 212; https://doi.org/10.3390/educsci16020212 - 31 Jan 2026
Viewed by 237
Abstract
Graduate education is important for career and social mobility, but it is inaccessible to many students with disabilities. Prior research describes structural and societal barriers—including but not limited to ableism and discrimination—and their impact on graduate students with disabilities. This review discusses challenges [...] Read more.
Graduate education is important for career and social mobility, but it is inaccessible to many students with disabilities. Prior research describes structural and societal barriers—including but not limited to ableism and discrimination—and their impact on graduate students with disabilities. This review discusses challenges unique to graduate education such as faculty-student power differentials, unwillingness to disclose disability for fear of appearing incapable, classification of graduate students as both students and employees, and limited applicability of formal accommodations beyond organized coursework. Informed by our lived experience as disabled graduate students and faculty, we conduct a qualitative evidence synthesis of 28 articles, theses, book chapters and reports into actionable steps graduate faculty can take to mentor and support graduate students with disabilities. Using a mentoring-across-difference framework, we endorse reciprocal mentoring relationships that support trust, mutual learning, and sustained connection between mentors and mentees. Recommendations range from developing trust, questioning ableist disciplinary and graduate program norms, advocating for students and helping students develop advocacy skills, and providing scaffolding for disabled graduate students’ learning and professional development. Full article
19 pages, 3617 KB  
Article
Deep Learning-Based Classification of Common Lung Sounds via Auto-Detected Respiratory Cycles
by Mustafa Alptekin Engin, Rukiye Uzun Arslan, İrem Senyer Yapici, Selim Aras and Ali Gangal
Bioengineering 2026, 13(2), 170; https://doi.org/10.3390/bioengineering13020170 - 30 Jan 2026
Viewed by 534
Abstract
Chronic respiratory diseases, the third leading cause of mortality on a global scale, can be diagnosed at an early stage through non-invasive auscultation. However, effective manual differentiation of lung sounds (LSs) requires not only sharp auditory skills but also significant clinical experience. With [...] Read more.
Chronic respiratory diseases, the third leading cause of mortality on a global scale, can be diagnosed at an early stage through non-invasive auscultation. However, effective manual differentiation of lung sounds (LSs) requires not only sharp auditory skills but also significant clinical experience. With technological advancements, artificial intelligence (AI) has demonstrated the capability to distinguish LSs with accuracy comparable to or surpassing that of human experts. This study broadly compares the methods used in AI-based LSs classification. Firstly, respiratory cycles—consisting of inhalation and exhalation parts in LSs of different lengths depending on individual variability, obtained and labelled under expert guidance—were automatically detected using a series of signal processing procedures and a database was obtained in this way. This database of common LSs was then classified using various time-frequency representations such as spectrograms, scalograms, Mel-spectrograms and gammatonegrams for comparison. The utilisation of proven, convolutional neural network (CNN)-based pre-trained models through the application of transfer learning facilitated the comparison, thereby enabling the acquisition of the features to be employed in the classification process. The performances of CNN, CNN and Long Short-Term Memory (LSTM) hybrid architecture and support vector machine methods were compared in the classification process. When the spectral structure of gammatonegrams, which capture the spectral structure of signals in the low-frequency range with high fidelity and their noise-resistant structures, is combined with a CNN architecture, the best classification accuracy of 97.3% ± 1.9 is obtained. Full article
Show Figures

Figure 1

21 pages, 5567 KB  
Article
Classification of Double-Bottom U-Shaped Weld Joints Using Synthetic Images and Image Splitting
by Gyeonghoon Kang and Namkug Ku
J. Mar. Sci. Eng. 2026, 14(2), 224; https://doi.org/10.3390/jmse14020224 - 21 Jan 2026
Viewed by 152
Abstract
The shipbuilding industry relies heavily on welding, which accounts for approximately 70% of the overall production process. However, the recent decline in skilled workers, together with rising labor costs, has accelerated the automation of shipbuilding operations. In particular, the welding activities are concentrated [...] Read more.
The shipbuilding industry relies heavily on welding, which accounts for approximately 70% of the overall production process. However, the recent decline in skilled workers, together with rising labor costs, has accelerated the automation of shipbuilding operations. In particular, the welding activities are concentrated in the double-bottom region of ships, where collaborative robots are increasingly introduced to alleviate workforce shortages. Because these robots must directly recognize U-shaped weld joints, this study proposes an image-based classification system capable of automatically identifying and classifying such joints. In double-bottom structures, U-shaped weld joints can be categorized into 176 types according to combinations of collar plate type, slot, watertight feature, and girder. To distinguish these types, deep learning-based image recognition is employed. To construct a large-scale training dataset, 3D Computer-Aided Design (CAD) models were automatically generated using Open Cascade and subsequently rendered to produce synthetic images. Furthermore, to improve classification performance, the input images were split into left, right, upper, and lower regions for both training and inference. The class definitions for each region were simplified based on the presence or absence of key features. Consequently, the classification accuracy was significantly improved compared with an approach using non-split images. Full article
(This article belongs to the Section Ocean Engineering)
Show Figures

Figure 1

22 pages, 2305 KB  
Article
Improving Graduate Job Matching Through Higher Education–Industry Alignment for SDG-Consistent Development in China
by Qing Yang and Muhd Khaizer Omar
Sustainability 2026, 18(2), 868; https://doi.org/10.3390/su18020868 - 14 Jan 2026
Viewed by 426
Abstract
Grounded in the United Nations Sustainable Development Goal 4 (SDG4), specifically addressing the urgent need to increase relevant skills for decent work (Target 4.4) while ensuring inclusive access and quality (Targets 4.3, 4.5, 4.c), this study develops a province-level indicator system for the [...] Read more.
Grounded in the United Nations Sustainable Development Goal 4 (SDG4), specifically addressing the urgent need to increase relevant skills for decent work (Target 4.4) while ensuring inclusive access and quality (Targets 4.3, 4.5, 4.c), this study develops a province-level indicator system for the “talent chain” and “industry chain” and integrates entropy-weighted composite evaluation, a coupling coordination model, correlation tests, and mismatch typology classification to systematically assess the alignment between higher education talent formation and industrial demand across 31 Chinese provinces during 2000–2022. The analysis aims to characterize China’s phase-specific progress in SDG4-consistent development at the education–industry interface and to provide a theoretical and empirical basis for improving graduate job matching. The results show that (1) overall talent–industry matching improved steadily from 2000 to 2022, yet pronounced regional disparities persist, with eastern provinces generally outperforming central and western regions; (2) educational quality and structural inputs—such as faculty capacity, per-student expenditure, and the composition of human capital—are the primary drivers of talent-chain performance, whereas expansion-oriented indicators exhibit limited marginal contributions, implying that sustainable graduate job matching hinges more on quality upgrading and supply-structure optimization than on quantitative expansion alone; (3) industry-chain advancement is jointly driven by industrial scale, structural upgrading, and employment absorptive capacity, with the tertiary sector playing a particularly prominent role in shaping demand for higher-skilled labor; and (4) a divergence in driving mechanisms—quality- and structure-oriented on the education side versus scale- and structure-oriented on the industry side—combined with regional heterogeneity produces stage-specific mismatch typologies, suggesting remaining scope for structural alignment between higher education systems and industrial upgrading. Overall, strengthening regional coordination, integration, quality, and upgrading drives synergistic development, advancing SDG 4 targets by validating that quality-driven education reform is the key lever for sustainable employment in China. Full article
(This article belongs to the Section Sustainable Education and Approaches)
Show Figures

Figure 1

22 pages, 363 KB  
Review
Human Factors, Competencies, and System Interaction in Remotely Piloted Aircraft Systems
by John Murray and Graham Wild
Aerospace 2026, 13(1), 85; https://doi.org/10.3390/aerospace13010085 - 13 Jan 2026
Viewed by 502
Abstract
Research into Remotely Piloted Aircraft Systems (RPASs) has expanded rapidly, yet the competencies, knowledge, skills, and other attributes (KSaOs) required of RPAS pilots remain comparatively underexamined. This review consolidates existing studies addressing human performance, subject matter expertise, training practices, and accident causation to [...] Read more.
Research into Remotely Piloted Aircraft Systems (RPASs) has expanded rapidly, yet the competencies, knowledge, skills, and other attributes (KSaOs) required of RPAS pilots remain comparatively underexamined. This review consolidates existing studies addressing human performance, subject matter expertise, training practices, and accident causation to provide a comprehensive account of the KSaOs underpinning safe civilian and commercial drone operations. Prior research demonstrates that early work drew heavily on military contexts, which may not generalize to contemporary civilian operations characterized by smaller platforms, single-pilot tasks, and diverse industry applications. Studies employing subject matter experts highlight cognitive demands in areas such as situational awareness, workload management, planning, fatigue recognition, perceptual acuity, and decision-making. Accident analyses, predominantly using the human factors accident classification system and related taxonomies, show that skill errors and preconditions for unsafe acts are the most frequent contributors to RPAS occurrences, with limited evidence of higher-level latent organizational factors in civilian contexts. Emerging research emphasizes that RPAS pilots increasingly perform data-collection tasks integral to professional workflows, requiring competencies beyond aircraft handling alone. The review identifies significant gaps in training specificity, selection processes, and taxonomy suitability, indicating opportunities for future research to refine RPAS competency frameworks and support improved operational safety. Full article
(This article belongs to the Special Issue Human Factors and Performance in Aviation Safety)
Show Figures

Graphical abstract

10 pages, 1006 KB  
Proceeding Paper
CNN-Based Image Classification of Silkworm for Early Prediction of Diseases
by Kajal Mungase, Shwetambari Chiwhane and Priyanka Paygude
Comput. Sci. Math. Forum 2025, 12(1), 14; https://doi.org/10.3390/cmsf2025012014 - 25 Dec 2025
Viewed by 370
Abstract
The need to automate the disease identification processes is frequent because manual identification is time-consuming and needs professional skills to be performed; hence, it may improve effectiveness and precision. This paper has resolved the problem by using image classification with deep learning to [...] Read more.
The need to automate the disease identification processes is frequent because manual identification is time-consuming and needs professional skills to be performed; hence, it may improve effectiveness and precision. This paper has resolved the problem by using image classification with deep learning to detect silkworm diseases. A Kaggle-sourced dataset of work of 492 labelled samples (247 diseased and 245 healthy) was used with a stratified division into 392 training and 100 testing samples. The transfer learning method was performed on two Residual Network models, ResNet-18 and ResNet-50, in which pretrained convolutional layers were frozen and the last fully connected layer was trained to conduct binomial classification. Performance was measured by standard evaluation metrics such as accuracy, precision, recall, F1-score, and confusion matrices. Full article
Show Figures

Figure 1

31 pages, 8756 KB  
Article
Mammogram Analysis with YOLO Models on an Affordable Embedded System
by Anongnat Intasam, Nicholas Piyawattanametha, Yuttachon Promworn, Titipon Jiranantanakorn, Soonthorn Thawornwanchai, Pakpawee Pichayakul, Sarawan Sriwanichwiphat, Somchai Thanasitthichai, Sirihattaya Khwayotha, Methininat Lertkowit, Nucharee Phakwapee, Aniwat Juhong and Wibool Piyawattanametha
Cancers 2026, 18(1), 70; https://doi.org/10.3390/cancers18010070 - 25 Dec 2025
Viewed by 544
Abstract
Background/Objectives: Breast cancer persists as a leading cause of female mortality globally. Mammograms are a key screening tool for early detection, although many resource-limited hospitals lack access to skilled radiologists and advanced diagnostic tools. Deep learning-based computer-aided detection (CAD) systems can assist radiologists [...] Read more.
Background/Objectives: Breast cancer persists as a leading cause of female mortality globally. Mammograms are a key screening tool for early detection, although many resource-limited hospitals lack access to skilled radiologists and advanced diagnostic tools. Deep learning-based computer-aided detection (CAD) systems can assist radiologists by automating lesion detection and classification. This study investigates the performance of various You Only Look Once (YOLO) models and a Hybrid Convolutional-Transformer Architecture (YOLOv5, YOLOv8, YOLOv10, YOLOv11, and Real-Time-DEtection Transformer (RT-DETR)) for detecting mammographic lesions on an affordable embedded system. Methods: We developed a custom web-based annotation tool to enhance mammogram labeling accuracy, using a dataset of 3169 patients from Thailand and expert annotations from three radiologists. Lesions were classified into six categories: Masses Benign (MB), Calcifications Benign (CB), Associated Features Benign (AFB), Masses Malignant (MM), Calcifications Malignant (CM), and Associated Features Malignant (AFM). Results: Our results show that the YOLOv11n model is the optimal choice for the NVIDIA Jetson Nano, achieving an accuracy of 0.86 and an inference speed of 6.16 ± 0.31 frames per second. A comparative analysis with a graphics processing unit (GPU)-powered system revealed that the Jetson Nano achieves comparable detection performance at a fraction of the cost. Conclusions: The current research landscape has not yet integrated advanced YOLO versions for embedded deployment in mammography. This method could facilitate screening in clinics without high-end workstations, demonstrating the feasibility of deploying CAD systems in low-resource environments and underscoring its potential for real-world clinical applications. Full article
(This article belongs to the Section Methods and Technologies Development)
Show Figures

Figure 1

27 pages, 2013 KB  
Article
An LLM-Powered Framework for Privacy-Preserving and Scalable Labor Market Analysis
by Wei Ji and Zuobin Ying
Mathematics 2026, 14(1), 53; https://doi.org/10.3390/math14010053 - 23 Dec 2025
Viewed by 472
Abstract
Timely and reliable labor market intelligence is crucial for evidence-based policymaking, workforce planning, and economic forecasting. However, traditional data collection and centralized analytics raise growing concerns about privacy, scalability, and institutional data governance. This paper presents a large language model (LLM)-powered framework for [...] Read more.
Timely and reliable labor market intelligence is crucial for evidence-based policymaking, workforce planning, and economic forecasting. However, traditional data collection and centralized analytics raise growing concerns about privacy, scalability, and institutional data governance. This paper presents a large language model (LLM)-powered framework for privacy-preserving and scalable labor market analysis, designed to extract, structure, and interpret occupation, skill, and salary information from distributed textual sources. Our framework integrates domain-adapted LLMs with federated learning (FL) and differential privacy (DP) to enable collaborative model training across organizations without exposing sensitive data. The architecture employs secure aggregation and privacy budgets to prevent information leakage during parameter exchange, while maintaining analytical accuracy and interpretability. The system performs multi-task inference—including job classification, skill extraction, and salary estimation—and aligns outputs to standardized taxonomies (e.g., SOC, ISCO, ESCO). Empirical evaluations on both public and semi-private datasets demonstrate that our approach achieves superior performance compared to centralized baselines, while ensuring compliance with privacy and data-sharing regulations. Expert review further confirms that the generated trend analyses are accurate, explainable, and actionable for policy and research. Our results illustrate a practical pathway toward decentralized, privacy-conscious, and large-scale labor market intelligence. Full article
(This article belongs to the Special Issue Privacy-Preserving Machine Learning in Large Language Models (LLMs))
Show Figures

Figure 1

15 pages, 1610 KB  
Article
Machine Learning Approaches for Classifying Chess Game Outcomes: A Comparative Analysis of Player Ratings and Game Dynamics
by Kamil Samara, Aaron Antreassian, Matthew Klug and Mohammad Sakib Hasan
Electronics 2026, 15(1), 1; https://doi.org/10.3390/electronics15010001 - 19 Dec 2025
Viewed by 880
Abstract
Online chess platforms generate vast amounts of game data, presenting opportunities to analyze match outcomes using machine learning approaches. This study develops and compares four machine learning models to classify chess game results (White win, Black win, or Draw) by integrating player rating [...] Read more.
Online chess platforms generate vast amounts of game data, presenting opportunities to analyze match outcomes using machine learning approaches. This study develops and compares four machine learning models to classify chess game results (White win, Black win, or Draw) by integrating player rating information with game dynamic metadata. We analyzed 11,510 complete games from the Lichess platform after preprocessing a dataset of 20,058 initial records. Seven key features were engineered to capture both pre-game skill parameters (player ratings, rating difference) and game complexity metrics (game duration, turn count). Four machine learning algorithms were implemented and optimized through grid search cross-validation: Multinomial Logistic Regression, Random Forest, K-Nearest Neighbors, and Histogram Gradient Boosting. The Gradient Boosting classifier achieved the highest performance with 83.19% accuracy on hold-out data and consistent 5-fold cross-validation scores (83.08% ± 0.009%). Feature importance analysis revealed that game complexity (number of turns) was the strongest correlate of the outcome across all models, followed by the rating difference between opponents. Draws represented only 5.11% of outcomes, creating class imbalance challenges that affected classification performance for this outcome category. The results demonstrate that ensemble methods, particularly gradient boosting, can effectively capture non-linear interactions between player skill and game length to classify chess outcomes. These findings have practical applications for chess platforms in automated content curation, post-game quality assessment, and engagement enhancement strategies. The study establishes a foundation for robust outcome analysis systems in online chess environments. Full article
(This article belongs to the Special Issue Machine Learning for Data Mining)
Show Figures

Figure 1

Back to TopTop