Sign in to use this feature.

Years

Between: -

Subjects

remove_circle_outline
remove_circle_outline
remove_circle_outline
remove_circle_outline
remove_circle_outline
remove_circle_outline
remove_circle_outline
remove_circle_outline
remove_circle_outline

Journals

Article Types

Countries / Regions

Search Results (163)

Search Parameters:
Keywords = situation kinematics

Order results
Result details
Results per page
Select all
Export citation of selected articles as:
21 pages, 14035 KB  
Article
Structural Evolution and Its Controlling Mechanisms of the Eastern Sag of the Liaohe Depression, Bohai Bay Basin, China
by Xuefeng Yu, Fusheng Yu, Guanjian Duan, Irene Cantarero and Anna Travé
Minerals 2025, 15(11), 1174; https://doi.org/10.3390/min15111174 (registering DOI) - 7 Nov 2025
Abstract
The Eastern Sag of the Liaohe Depression, situated in the Bohai Bay Basin, represents a key area for hydrocarbon exploration in northeastern China. Despite decades of research, the mechanisms governing its complex structural evolution remain unclear, largely due to multiple tectonic reactivations associated [...] Read more.
The Eastern Sag of the Liaohe Depression, situated in the Bohai Bay Basin, represents a key area for hydrocarbon exploration in northeastern China. Despite decades of research, the mechanisms governing its complex structural evolution remain unclear, largely due to multiple tectonic reactivations associated with the Tan–Lu Fault Zone. In this study, newly acquired deep seismic reflection data were used to interpret representative structural profiles across the sag. Complementary sandbox modeling experiments were conducted to reconstruct the basin’s prototype and to verify the structural kinematics inferred from the seismic data. Integration of seismic interpretation, physical modeling, and thin-section microstructural observations of fault-related cores allowed us to establish a comprehensive Cenozoic evolutionary model of the sag. The results reveal three main tectonic evolution stages: (1) an extensional fault-depression stage during the Shahejie period, (2) a strike-slip modification phase during the Dongying period, and (3) a subsequent thermal-subsidence stage in the Guantao period. Pre-existing basement faults exerted a significant control on fault geometry, subsidence patterns, and the segmentation of four sub-sags. Moreover, transtensional and transpressional deformation during the late stages reshaped the basin architecture and fault linkage systems. These findings provide new insights into the structural evolution and controlling mechanisms of the Eastern Sag, offering valuable guidance for deep hydrocarbon exploration in the Bohai Bay Basin. Full article
(This article belongs to the Section Mineral Exploration Methods and Applications)
Show Figures

Figure 1

21 pages, 1922 KB  
Article
Real-Time Detection of LEO Satellite Orbit Maneuvers Based on Geometric Distance Difference
by Aoran Peng, Bobin Cui, Guanwen Huang, Le Wang, Haonan She, Dandan Song and Shi Du
Aerospace 2025, 12(10), 925; https://doi.org/10.3390/aerospace12100925 - 14 Oct 2025
Viewed by 466
Abstract
Low Earth orbit (LEO) satellites, characterized by low altitudes, high velocities, and strong ground signal reception, have become an essential and dynamic component of modern global navigation satellite systems (GNSS). However, orbit decay induced by atmospheric drag poses persistent challenges to maintaining stable [...] Read more.
Low Earth orbit (LEO) satellites, characterized by low altitudes, high velocities, and strong ground signal reception, have become an essential and dynamic component of modern global navigation satellite systems (GNSS). However, orbit decay induced by atmospheric drag poses persistent challenges to maintaining stable trajectories. Frequent orbit maneuvers, though necessary to sustain nominal orbits, introduce significant difficulties for precise orbit determination (POD) and navigation augmentation, especially under complex operational conditions. Unlike most existing methods that rely on Two-Line Element (TLE) data—often affected by noise and limited accuracy—this study directly utilizes onboard GNSS observations in combination with real-time precise ephemerides. A novel time-series indicator is proposed, defined as the geometric root-mean-square (RMS) distance between reduced-dynamic and kinematic orbit solutions, which is highly responsive to orbit disturbances. To further enhance robustness, a sliding window-based adaptive thresholding mechanism is developed to dynamically adjust detection thresholds, maintaining sensitivity to maneuvers while suppressing false alarms. The proposed method was validated using eight representative maneuver events from the GRACE-FO satellites (May 2018–June 2022), successfully detecting seven of them. One extremely short-duration maneuver was missed due to the limited number of usable GNSS observations after quality-control filtering. To examine altitude-related applicability, two Sentinel-3A maneuvers were also analyzed, both successfully detected, confirming the method’s effectiveness at higher LEO altitudes. Since the thrust magnitudes and durations of the Sentinel-3A maneuvers are not publicly available, these cases primarily serve to verify applicability rather than to quantify sensitivity. Experimental results show that for GRACE-FO maneuvers, the proposed method achieves near-real-time responsiveness under long-duration, high-thrust conditions, with an average detection delay below 90 s. For Sentinel-3A, detections occurred approximately 7 s earlier than the reported maneuver epochs, a discrepancy attributed to the 30 s observation sampling interval rather than methodological bias. Comparative analysis with representative existing methods, presented in the discussion section, further demonstrates the advantages of the proposed approach in terms of sensitivity, timeliness, and adaptability. Overall, this study presents a practical, efficient, and scalable solution for real-time maneuver detection in LEO satellite missions, contributing to improved GNSS augmentation, space situational awareness, and autonomous orbit control. Full article
(This article belongs to the Special Issue Precise Orbit Determination of the Spacecraft)
Show Figures

Figure 1

26 pages, 6808 KB  
Article
Promoting a Sustainable Model of Consumption and Production by Issuing Suitable Truck Engine Maintenance Recommendations Through the Assessment of the Used Oil Wear Degree During Operation
by Rodica Niculescu, Catalin Victor Zaharia, Mihaela Nastase, Aurelian Denis Negrea and Liliana Stana
Sustainability 2025, 17(20), 8968; https://doi.org/10.3390/su17208968 - 10 Oct 2025
Viewed by 458
Abstract
Lubricants play a crucial role in improving the reliability of internal combustion engines. The deterioration of engine oil is influenced not only by mileage and usage time but also by subjective factors. Currently, engine oil is replaced in accordance with the manufacturer’s recommendations. [...] Read more.
Lubricants play a crucial role in improving the reliability of internal combustion engines. The deterioration of engine oil is influenced not only by mileage and usage time but also by subjective factors. Currently, engine oil is replaced in accordance with the manufacturer’s recommendations. At the time of a scheduled oil change, two situations may arise: the degree of lubricant wear may exceed normal levels, in which case the technical systems may also be damaged, with serious consequences for the environment and, implicitly, for human health; or the degree of wear may be low, consistent with normal engine operation, in which case prolonging oil use is recommended, thereby reducing consumption. In this paper, the authors propose a method for diagnosing the engine through periodic analysis of the physico-chemical properties of used engine oil, based on which appropriate vehicle maintenance strategies are issued. Also, recommendations are made for prolonged use of the oil on the condition of its periodic evaluation. Thus, for samples taken from 43 trucks the following physico-chemical properties were analyzed: kinematic viscosity, density, flash point, fuel content, water content, and metal content and their values, for all samples, were within the recommended limits. However, for some samples, more pronounced variations in the values of some properties were found and suitable preventive maintenance recommendations were issued. Full article
(This article belongs to the Section Environmental Sustainability and Applications)
Show Figures

Figure 1

13 pages, 265 KB  
Article
Multidual Complex Numbers and the Hyperholomorphicity of Multidual Complex-Valued Functions
by Ji Eun Kim
Axioms 2025, 14(9), 683; https://doi.org/10.3390/axioms14090683 - 5 Sep 2025
Cited by 1 | Viewed by 453
Abstract
We develop a rigorous algebraic–analytic framework for multidual complex numbers DCn within the setting of Clifford analysis and establish a comprehensive theory of hyperholomorphic multidual complex-valued functions. Our main contributions are (i) a fully coupled multidual Cauchy–Riemann system derived from the Dirac [...] Read more.
We develop a rigorous algebraic–analytic framework for multidual complex numbers DCn within the setting of Clifford analysis and establish a comprehensive theory of hyperholomorphic multidual complex-valued functions. Our main contributions are (i) a fully coupled multidual Cauchy–Riemann system derived from the Dirac operator, yielding precise differentiability criteria; (ii) generalized conjugation laws and the associated norms that clarify metric and geometric structure; and (iii) explicit operator and kernel constructions—including generalized Cauchy kernels and Borel–Pompeiu-type formulas—that produce new representation theorems and regularity results. We further provide matrix–exponential and functional calculus representations tailored to DCn, which unify algebraic and analytic viewpoints and facilitate computation. The theory is illustrated through a portfolio of examples (polynomials, rational maps on invertible sets, exponentials, and compositions) and a solvable multidual boundary value problem. Connections to applications are made explicit via higher-order automatic differentiation (using nilpotent infinitesimals) and links to kinematics and screw theory, highlighting how multidual analysis expands classical holomorphic paradigms to richer, nilpotent-augmented coordinate systems. Our results refine and extend prior work on dual/multidual numbers and situate multidual hyperholomorphicity within modern Clifford analysis. We close with a concise summary of notation and a set of concrete open problems to guide further development. Full article
(This article belongs to the Special Issue Mathematical Analysis and Applications IV)
Show Figures

Figure 1

37 pages, 10760 KB  
Article
AI-Based Vehicle State Estimation Using Multi-Sensor Perception and Real-World Data
by Julian Ruggaber, Daniel Pölzleitner and Jonathan Brembeck
Sensors 2025, 25(14), 4253; https://doi.org/10.3390/s25144253 - 8 Jul 2025
Viewed by 724
Abstract
With the rise of vehicle automation, accurate estimation of driving dynamics has become crucial for ensuring safe and efficient operation. Vehicle dynamics control systems rely on these estimates to provide necessary control variables for stabilizing vehicles in various scenarios. Traditional model-based methods use [...] Read more.
With the rise of vehicle automation, accurate estimation of driving dynamics has become crucial for ensuring safe and efficient operation. Vehicle dynamics control systems rely on these estimates to provide necessary control variables for stabilizing vehicles in various scenarios. Traditional model-based methods use wheel-related measurements, such as steering angle or wheel speed, as inputs. However, under low-traction conditions, e.g., on icy surfaces, these measurements often fail to deliver trustworthy information about the vehicle states. In such critical situations, precise estimation is essential for effective system intervention. This work introduces an AI-based approach that leverages perception sensor data, specifically camera images and lidar point clouds. By using relative kinematic relationships, it bypasses the complexities of vehicle and tire dynamics and enables robust estimation across all scenarios. Optical and scene flow are extracted from the sensor data and processed by a recurrent neural network to infer vehicle states. The proposed method is vehicle-agnostic, allowing trained models to be deployed across different platforms without additional calibration. Experimental results based on real-world data demonstrate that the AI-based estimator presented in this work achieves accurate and robust results under various conditions. Particularly in low-friction scenarios, it significantly outperforms conventional model-based approaches. Full article
(This article belongs to the Section Vehicular Sensing)
Show Figures

Figure 1

26 pages, 2296 KB  
Article
Novel Design of Three-Channel Bilateral Teleoperation with Communication Delay Using Wave Variable Compensators
by Bo Yang, Chao Liu, Lei Zhang, Long Teng, Jiawei Tian, Siyuan Xu and Wenfeng Zheng
Electronics 2025, 14(13), 2595; https://doi.org/10.3390/electronics14132595 - 27 Jun 2025
Viewed by 1043
Abstract
Bilateral teleoperation systems have been widely used in many fields of robotics, such as industrial manipulation, medical treatment, space exploration, and deep-sea operation. Delays in communication, known as an inevitable issues in practical implementation, especially for long-distance operations and challenging communication situations, can [...] Read more.
Bilateral teleoperation systems have been widely used in many fields of robotics, such as industrial manipulation, medical treatment, space exploration, and deep-sea operation. Delays in communication, known as an inevitable issues in practical implementation, especially for long-distance operations and challenging communication situations, can destroy system passivity and potentially lead to system failure. In this work, we address the time-delayed three-channel teleoperation design problem to guarantee system passivity and achieve high transparency simultaneously. To realize this, the three-channel teleoperation structure is first reformulated to form a two-channel-like architecture. Then, the wave variable technique is used to handle the communication delay and guarantee system passivity. Two novel wave variable compensators are proposed to achieve delay-minimized system transparency, and energy reservoirs are employed to monitor and regulate the energy introduced via these compensators to preserve overall system passivity. Numerical studies confirm that the proposed method significantly improves both kinematic and force tracking performance, achieving near-perfect correspondence with only a single-trip delay. Quantitative analyses using Root Mean Square Error (RMSE), Mean Absolute Error (MAE), and Dynamic Time Warping (DTW) metrics show substantial error reductions compared to conventional wave variable and direct transmission-based three-channel teleoperation approaches. Moreover, statistical validation via the Mann–Whitney U test further confirms the significance of these improvements in system performance. The proposed design guarantees passivity with any passive human operator and environment without requiring restrictive assumptions, offering a robust and generalizable solution for teleoperation tasks with communication time delay. Full article
(This article belongs to the Special Issue Intelligent Perception and Control for Robotics)
Show Figures

Figure 1

25 pages, 2185 KB  
Article
Analytical Framework for Online Calibration of Sensor Systematic Errors Under the Generic Multisensor Integration Strategy
by Benjamin Brunson and Jianguo Wang
Sensors 2025, 25(10), 3239; https://doi.org/10.3390/s25103239 - 21 May 2025
Cited by 1 | Viewed by 1036
Abstract
This paper proposes an analytical framework for pre-analyzing the potential performance of online sensor calibration in Kalman filtering. Taking a multi-sensor integrated kinematic positioning and navigation system as an example, a pre-analysis of the system performance can be conducted: the observability of individual [...] Read more.
This paper proposes an analytical framework for pre-analyzing the potential performance of online sensor calibration in Kalman filtering. Taking a multi-sensor integrated kinematic positioning and navigation system as an example, a pre-analysis of the system performance can be conducted: the observability of individual sensor systematic error states; minimum estimable values of sensor systematic error states; and minimum detectable systematic errors in sensor observations. These measures together allow for a rigorous characterization of the potential performance of a system as part of mission planning. The proposed framework enables a thorough evaluation of the relative value of different calibration maneuvers and sensor configurations before data collection by simulating the anticipated trajectory, without even requiring the construction of a physical system. When used with the Generic Multisensor Integration Strategy (GMIS), the proposed framework provides unique insight into the potential performance of IMU sensors. To illustrate the utility of the proposed framework, two situations were analyzed: one where no specific calibration maneuvers were undertaken and one where a circular motion maneuver was undertaken. The results show the potential and practicality of the proposed framework in firmly establishing best practices for field procedures and learning about the system’s capability when using online sensor calibration. Full article
(This article belongs to the Section Intelligent Sensors)
Show Figures

Figure 1

19 pages, 7382 KB  
Article
Influence of Bracing Systems on Pile Design Parameters: A Structure–Soil–Pile Interaction Approach
by Seyma Teberik, Fatih Celik and Ersin Aydin
Buildings 2025, 15(5), 764; https://doi.org/10.3390/buildings15050764 - 26 Feb 2025
Viewed by 927
Abstract
Structural damages occurred during any earthquake arise not only from structural design flaw but also from the variability of sub-base soil behavior and the foundation system. For this reason, structure–soil–pile interaction has an important place in evaluating the behavior of a structure under [...] Read more.
Structural damages occurred during any earthquake arise not only from structural design flaw but also from the variability of sub-base soil behavior and the foundation system. For this reason, structure–soil–pile interaction has an important place in evaluating the behavior of a structure under dynamic effects. Bored pile application, which is one of the deep foundation systems, is a widely used method in the world to transfer the loads coming from the structure to the ground safely in problematic grounds. For this reason, in pile foundation system designs, how bored pile foundation systems will affect the structural design under earthquake loads is considered an important issue. In particular, how diagonally braced steel structures with piled raft foundation systems will behave under earthquake effects has been evaluated as a subject that needs to be examined. For this reason, this situation was evaluated as the main purpose of this study. The effect of the bored pile systems designed in different orientations on the behavior of diagonally braced steel structures during an earthquake under kinematic and inertial effects was investigated in detail within the scope of this study. Numerical analyses, based on data from shake table experiments on a scaled superstructure, examine various pile design scenarios. Experimental base shear force measurements informed the development of numerical scenarios, which varied pile lengths and inter-pile distances while maintaining constant pile diameters. This study analyzed the kinematic and inertial effects on the piles, offering insights into their structural behavior under seismic conditions. The increase in pile length and the increase in the distance between the piles caused a significant increase in the bending moment and shear force, which have an important place in pile design. Full article
(This article belongs to the Section Building Structures)
Show Figures

Figure 1

21 pages, 2041 KB  
Article
Measuring Model Parameter Setting Errors’ Effects in the Control of an Order 4 Underactuated System
by Awudu Atinga, Krisztián Kósi and József K. Tar
Electronics 2025, 14(5), 883; https://doi.org/10.3390/electronics14050883 - 23 Feb 2025
Viewed by 724
Abstract
In the control-based approach of medical treatment of various illnesses such as diabetes mellitus, certain angiogenic cancers, or in anesthesia, the starting point used to be some “patient model” on the basis of which the appropriate administration of the drugs can be designed. [...] Read more.
In the control-based approach of medical treatment of various illnesses such as diabetes mellitus, certain angiogenic cancers, or in anesthesia, the starting point used to be some “patient model” on the basis of which the appropriate administration of the drugs can be designed. The identification of the “patient model’s parameters” is always a hard and sometimes unsolvable mathematical task. Furthermore, these parameters have wide variability between patients. In principle, either robust or adaptive techniques can be used to tackle the problem of modeling imprecisions. In this paper, the potential application of a variant of Fixed Point Iteration-Based Adaptive Controllers was investigated in model-based control. The main point was the introduction of a “parameter estimation error significance metric” through the use of which the individual model parameter estimation can be avoided, and even the consequences of the deficiencies of the approximate model as a whole can be estimated. The adaptive controller forces the system to track the prescribed nominal trajectory; therefore, it brings about the “actual control situation” in which the consequences of the estimation errors are of interest. One component of the adaptive control is a “rotational block” that creates a multidimensional orthogonal (rotation) matrix that rotates arrays of identical Frobenius norms into each other. Since in a recent publication under review it was proved that the angle of the necessary rotation satisfies the mathematical criteria of metrics in a metric space, even in quite complicated nonlinear and multidimensional cases, this simple value can serve as a metric for this purpose. To exemplify the method, an under-actuated nonlinear system of 2 degree of freedom and relative order 4 was controlled by a special adaptive backstepping controller that was designed on a purely kinematic basis. From this point of view, it has a strong relationship with the PID controllers. This simple model was rich enough to exemplify parameters that require precise identification because their error produces quite significant consequences, and other parameters that do not require very precise identification. It was found that the method provided the dynamic models with reliable parameter sensitivity estimation metrics. Full article
Show Figures

Figure 1

25 pages, 850 KB  
Article
A Comprehensive Optimization for Path Planning: Combining Improved ACO and Smoothing Techniques
by Yuanao Li, Chang Cui and Qiang Zhao
Processes 2025, 13(2), 555; https://doi.org/10.3390/pr13020555 - 16 Feb 2025
Cited by 2 | Viewed by 1301
Abstract
The ant colony algorithm is an approach for path planning that is used in multiple industries. This paper proposes an improved robot path planning method, referred to as Improved-ACO. First, the heuristic information calculation is optimized to increase algorithm efficiency and shorten convergence [...] Read more.
The ant colony algorithm is an approach for path planning that is used in multiple industries. This paper proposes an improved robot path planning method, referred to as Improved-ACO. First, the heuristic information calculation is optimized to increase algorithm efficiency and shorten convergence time. Secondly, an enhanced Tanh function is included into the heuristic information, allowing dynamic modifications during the search period and preventing the algorithm’s convergence to local optima. Then, a novel pheromone update strategy is employed to accelerate convergence. Next, a novel pheromone diffusion mechanism is proposed to strengthen the ants’ search capability. Additionally, a collision avoidance system and improved B-spline curves are included for path smoothing, guaranteeing that the optimized pathways conform to the robot’s kinematic limitations. Simulation results indicate that the improved ant colony algorithm decreases the average number of turns by 37.5% and accelerates convergence time by 39.45% relative to existing methods across diverse map dimensions. The experiments confirm that Improved-ACO achieves rapid convergence and constructs smooth curves that adhere to the robot’s kinematic constraints. Consequently, Improved-ACO is confirmed as an efficient and adaptable route planning method for robotic navigation under complicated situations. Full article
(This article belongs to the Section Automation Control Systems)
Show Figures

Figure 1

21 pages, 10594 KB  
Article
Problems and Design of a Powered Mechanism-Based Car Child Restraint System
by Luis Angel Guerrero-Hernández, Marco Ceccarelli, Christopher Rene Torres-SanMiguel and Matteo Russo
Appl. Sci. 2025, 15(3), 1402; https://doi.org/10.3390/app15031402 - 29 Jan 2025
Viewed by 1075
Abstract
Vehicle collisions can cause serious injury or even death to passengers, especially children aged 1–12 years. Hence, child restraint systems are now subject to legislative requirements for the development of better solutions. This paper presents an innovative design for a car seat mechanism, [...] Read more.
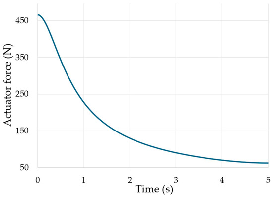
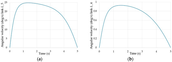
Vehicle collisions can cause serious injury or even death to passengers, especially children aged 1–12 years. Hence, child restraint systems are now subject to legislative requirements for the development of better solutions. This paper presents an innovative design for a car seat mechanism, which fills the gap in existing solutions referring specifically to protecting children from the impact of accidents. The proposed mechanism deploys in 5 s in the design for children from 75 to 150 cm and up to 36 kg, approximately from 1 to 12 years of age. The mechanism lifts and rotates at a time of 0.1 s for unexpected situations, such as a vehicle crash. The design of the seat mechanism for a child restraint system has been developed in terms of kinematic analysis to corroborate the correct displacement and force analysis to find the forces applied to the mechanism by an actuator to move the mechanism by simulation. In accordance with the requirements of the European Commission. This article suggests that folding seat mechanisms are innovative and practical. The potential awaits further research to better protect children in crashes. Full article
(This article belongs to the Section Mechanical Engineering)
Show Figures

Figure 1

23 pages, 2498 KB  
Article
Ball-Flight Viewing Duration and Estimates of Passing Height in Baseball
by Emily Benson, Andrew J. Toole and Nick Fogt
Vision 2025, 9(1), 8; https://doi.org/10.3390/vision9010008 - 25 Jan 2025
Viewed by 1625
Abstract
Predictions of the vertical location of a pitched ball (termed the passing height) when the ball arrives at an observer may be based on internal models of ball trajectory and situational cues, kinematic cues from the pitcher’s motion, and visual ball-flight cues. The [...] Read more.
Predictions of the vertical location of a pitched ball (termed the passing height) when the ball arrives at an observer may be based on internal models of ball trajectory and situational cues, kinematic cues from the pitcher’s motion, and visual ball-flight cues. The informational content of ball-flight cues for judgments of vertical passing height when the ball’s launch angle is small and when situational and kinematic cues are limited is unknown. The purpose of this study was to determine whether passing heights can be judged adequately from ball-flight cues and whether judgments of passing height improve as viewing time increases under the aforementioned conditions. Twenty subjects stood 40 feet (12.19 m) from a pneumatic pitching machine that propelled tennis balls toward them at three speeds (from 53 mph (85 kph) to 77 mph (124 kph)). The ball’s launch angle was constant. The subject’s vision was blocked at 100 ms or 250 ms after pitch release. Subjects indicated the height at which they expected the ball to arrive. In the absence of explicit situational cues or kinematic cues and in the presence of a small and constant launch angle, the longer viewing time of ball-flight cues improved passing height estimates but did not result in accurate responses for the slower speeds. Full article
(This article belongs to the Special Issue Eye and Head Movements in Visuomotor Tasks)
Show Figures

Figure 1

19 pages, 521 KB  
Review
A Review on Inverse Kinematics, Control and Planning for Robotic Manipulators With and Without Obstacles via Deep Neural Networks
by Ana Calzada-Garcia, Juan G. Victores, Francisco J. Naranjo-Campos and Carlos Balaguer
Algorithms 2025, 18(1), 23; https://doi.org/10.3390/a18010023 - 4 Jan 2025
Cited by 9 | Viewed by 7472
Abstract
Robotic manipulators are highly valuable tools that have become widespread in the industry, as they can achieve great precision and velocity in pick and place as well as processing tasks. However, to unlock their complete potential, some problems such as inverse kinematics (IK) [...] Read more.
Robotic manipulators are highly valuable tools that have become widespread in the industry, as they can achieve great precision and velocity in pick and place as well as processing tasks. However, to unlock their complete potential, some problems such as inverse kinematics (IK) need to be solved: given a Cartesian target, a method is needed to find the right configuration for the robot to reach that point. Another issue that needs to be addressed when dealing with robotic manipulators is the obstacle avoidance problem. Workspaces are usually cluttered and the manipulator should be able to avoid colliding with objects that could damage it, as well as with itself. Two alternatives exist to do this: a controller can be designed that computes the best action for each moment given the manipulator’s state, or a sequence of movements can be planned to be executed by the robot. Classical approaches to all these problems, such as numeric or analytical methods, can produce precise results but take a high computation time and do not always converge. Learning-based methods have gained considerable attention in tackling the IK problem, as well as motion planning and control. These methods can reduce the computational cost and provide results for every situation avoiding singularities. This article presents a literature review of the advances made in the past five years in the use of Deep Neural Networks (DNN) for IK with regard to control and planning with and without obstacles for rigid robotic manipulators. The literature has been organized in several categories depending on the type of DNN used to solve the problem. The main contributions of each reference are reviewed and the best results are presented in summary tables. Full article
(This article belongs to the Special Issue Optimization Methods for Advanced Manufacturing)
Show Figures

Figure 1

16 pages, 1631 KB  
Article
Assessment of Vessel Mooring Conditions Using Satellite Navigation System Real-Time Kinematic Application
by Ludmiła Filina-Dawidowicz, Vytautas Paulauskas, Donatas Paulauskas and Viktoras Senčila
J. Mar. Sci. Eng. 2024, 12(12), 2144; https://doi.org/10.3390/jmse12122144 - 25 Nov 2024
Cited by 2 | Viewed by 1266
Abstract
When mooring a ship near the quay, it is important to monitor its speed at the time of contact with the quay to ensure the safe execution of the mooring operation. During mooring, the speed of the ship must not exceed specified values; [...] Read more.
When mooring a ship near the quay, it is important to monitor its speed at the time of contact with the quay to ensure the safe execution of the mooring operation. During mooring, the speed of the ship must not exceed specified values; therefore, it is very important to have the possibility to measure it with high accuracy and its appropriate adjustment. This article aims to present the assessment methodology of the forces acting on quay equipment when a ship is mooring using data provided by the real-time kinematic (RTK) application of the navigation satellite system, as well as a way to calculate the comparative index, which can show the advantages of using data provided by high-accuracy measurement systems compared with the typical one. The methodology of assessing the forces acting on quay equipment when the ship is mooring using data provided by high-precision systems was applied. To verify the developed methodology, the experiments were carried out on real ships and using a calibrated simulator. Based on the research results, it was stated that when planning and managing ships’ mooring operations in ports using data provided by the RTK application, it is possible to reduce the planned energy absorption of quay fenders up to 1.5–1.8 times while preparing the investment in quay development. The implementation of the developed methodology may contribute to the improvement of navigation safety when ships are mooring near the quays and thus allow for the reduction in the probability of undesirable situations occurring. The research results may be of interest to representatives of seaports authorities, traffic management offices, shipowners and other institutions involved in safe ships’ navigation in seaports and approaches to them. Full article
(This article belongs to the Special Issue Global Navigation Satellite System for Maritime Applications)
Show Figures

Figure 1

13 pages, 1228 KB  
Article
Biomechanic Differences Between Anticipated and Unanticipated Volleyball Block Jump: Implications for Lower Limb Injury Risk
by Hongxin Zhao, Xiangyu Liu, Linfei Dan, Datao Xu and Jianshe Li
Life 2024, 14(11), 1357; https://doi.org/10.3390/life14111357 - 23 Oct 2024
Cited by 2 | Viewed by 3960
Abstract
Volleyball is a high-intensity sport characterized by repetitive jumping, sudden directional changes, and overhead movements, all of which significantly increase the risk of injuries, particularly to the shoulders, knees, and ankles. Despite the frequency of injuries caused by actions like blocking and spiking, [...] Read more.
Volleyball is a high-intensity sport characterized by repetitive jumping, sudden directional changes, and overhead movements, all of which significantly increase the risk of injuries, particularly to the shoulders, knees, and ankles. Despite the frequency of injuries caused by actions like blocking and spiking, there has been limited research focused on the specific biomechanical risk factors unique to volleyball. This study aimed to investigate the lower limb biomechanics during block jumps in both the dominant and non-dominant directions, under both anticipated and unanticipated conditions, in fifteen elite male volleyball players. Kinematic and kinetic data from the ankle, knee, and hip joints were recorded. Our results revealed statistically significant differences between the dominant and non-dominant directions at the ankle, knee, and hip joints. The non-dominant direction exhibited a greater ankle dorsiflexion angle and velocity, as well as higher knee flexion angle, velocity, moment, power, and abduction moment, along with increased hip flexion angle and power. Additionally, unanticipated movements led to increases in vertical ground reaction force (vGRF), hip extension moment, and flexion power, while ankle dorsiflexion plantarflexion velocity and knee flexion power decreased. It appears that movements in the dominant direction were stiffer and less cushioned, potentially increasing the risk of injury. While the non-dominant direction provided better shock absorption, it also elevated the knee valgus moment, which could increase the load on the knee. Furthermore, in unanticipated situations, athletes with short reaction times, unable to quickly adjust their automated movement patterns, faced a higher risk of limb overuse, thereby increasing the likelihood of injury. In practice, coaches should consider differences in limb coordination and movement direction, incorporating unilateral preventive exercises to reduce the risk of injury. Full article
(This article belongs to the Special Issue Advances in Knee Biomechanics)
Show Figures

Figure 1

Back to TopTop