Sign in to use this feature.

Years

Between: -

Subjects

remove_circle_outline
remove_circle_outline
remove_circle_outline
remove_circle_outline
remove_circle_outline
remove_circle_outline
remove_circle_outline

Journals

remove_circle_outline
remove_circle_outline
remove_circle_outline
remove_circle_outline
remove_circle_outline

Article Types

Countries / Regions

remove_circle_outline
remove_circle_outline
remove_circle_outline
remove_circle_outline
remove_circle_outline
remove_circle_outline

Search Results (719)

Search Parameters:
Keywords = sirtuins (SIRTs)

Order results
Result details
Results per page
Select all
Export citation of selected articles as:
18 pages, 3450 KB  
Article
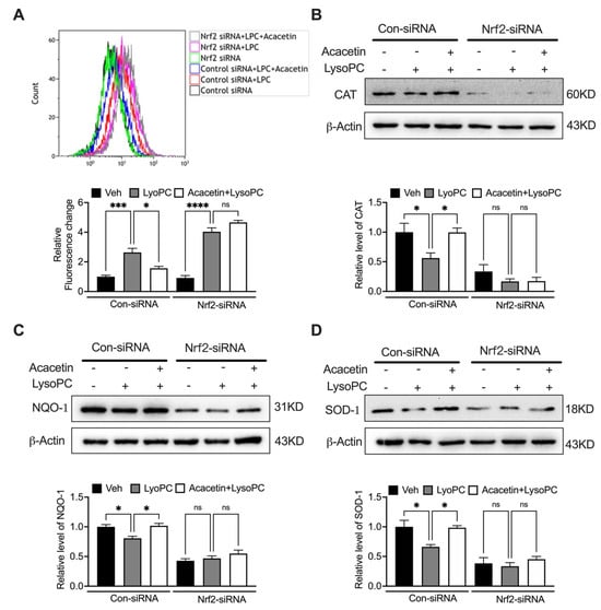
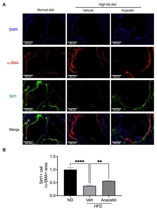
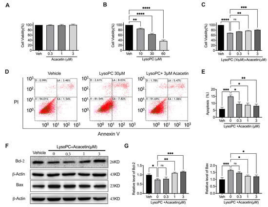
Acacetin Attenuates Lysophosphatidylcholine-Induced Vascular Smooth Muscle Cell Injury via Sirt1-Nrf2/p62 Signaling Axis
by Yun-Da Li, Yao Wu, Tian-Li Zhou, Qian Yuan, Gui-Rong Li, Wei-Yin Wu, Yan Wang and Gang Li
Biomedicines 2026, 14(1), 194; https://doi.org/10.3390/biomedicines14010194 - 15 Jan 2026
Abstract
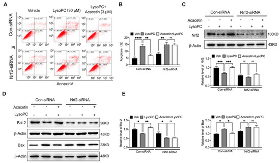
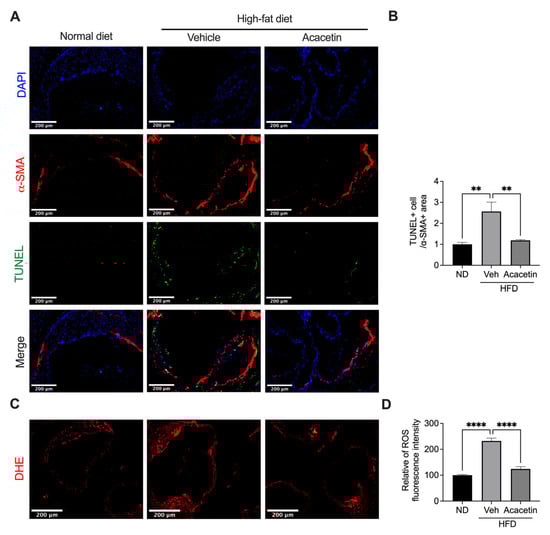
Background: Acacetin, a naturally occurring flavone present in various plants, is known as a promising drug candidate for cardiovascular disorders. Our previous study demonstrated that acacetin ameliorates atherosclerosis through endothelial cell protection; however, its pharmacological effects on vascular smooth muscle cells (VSMCs) remain [...] Read more.
Background: Acacetin, a naturally occurring flavone present in various plants, is known as a promising drug candidate for cardiovascular disorders. Our previous study demonstrated that acacetin ameliorates atherosclerosis through endothelial cell protection; however, its pharmacological effects on vascular smooth muscle cells (VSMCs) remain unexplored. This study investigates the therapeutic potential of acacetin against lysophosphatidylcholine (LysoPC)-induced VSMC injury and elucidates the underlying molecular mechanisms. Methods and Results: Multiple biochemical techniques were employed in the present study. The results showed that acacetin significantly attenuated LysoPC-induced apoptosis and reactive oxygen species (ROS) generation in cultured VSMCs. Western blot analysis revealed that the cytoprotection of acacetin was associated with upregulated expression of antioxidant defense proteins, including nuclear factor erythroid 2-related factor 2 (Nrf2), catalase (CAT), NADPH quinone oxidoreductase 1 (NQO-1), and superoxide dismutase 1 (SOD1). Nrf2 silencing completely abolished these protective effects. Mechanistically, siRNA-silencing of Sirtuin 1 (Sirt1) abrogated acacetin-induced modulation of the Nrf2/Keap1/p62 signaling. In vivo validation using aortic tissues from high-fat-diet-fed ApoE−/− mice confirmed that acacetin effectively suppressed VSMC apoptosis and ROS overproduction associated with restoring the downregulated Sirt1 expression levels. Conclusions: These findings establish a novel mechanistic paradigm wherein acacetin confers protection against LysoPC-induced VSMC apoptosis and oxidative stress through Sirt1-dependent activation of the Nrf2/p62 signaling pathway, suggesting that acacetin is a promising therapeutic drug candidate for atherosclerotic plaque stabilization. Full article
(This article belongs to the Special Issue Recent Advances in Endocrine Disease and Atherosclerosis)
Show Figures

Figure 1

25 pages, 18497 KB  
Article
Carvacrol Selectively Induces Mitochondria-Related Apoptotic Signaling in Primary Breast Cancer-Associated Fibroblasts
by Nail Besli, Nilufer Ercin, Merve Tokocin, Sümeyra Emine Boluk, Rabia Kalkan Cakmak, Kamil Ozdogan, Talar Vartanoglu Aktokmakyan, Mehtap Toprak, Gulcin Ercan, Merve Beker, Ulkan Celik, Emir Capkinoglu and Yusuf Tutar
Pharmaceuticals 2026, 19(1), 142; https://doi.org/10.3390/ph19010142 - 14 Jan 2026
Abstract
Background/Objectives: Cancer-associated fibroblasts (CAFs) are key stromal mediators of breast tumor progression and therapy resistance. Carvacrol, a dietary monoterpenic phenol, exhibits antiproliferative activity in cancer cells, but its effects on primary human breast CAFs remain unclear. This study aimed to determine whether [...] Read more.
Background/Objectives: Cancer-associated fibroblasts (CAFs) are key stromal mediators of breast tumor progression and therapy resistance. Carvacrol, a dietary monoterpenic phenol, exhibits antiproliferative activity in cancer cells, but its effects on primary human breast CAFs remain unclear. This study aimed to determine whether carvacrol selectively induces mitochondria-related apoptotic signaling in breast CAFs while sparing normal fibroblasts (NFs). Methods: Primary fibroblast cultures were established from invasive ductal carcinoma tissues (CAFs, n = 9) and nonmalignant breast tissues (NFs, n = 5) and validated by α-SMA and FAP immunofluorescence. Cells were exposed to 400 μM carvacrol. Apoptosis was assessed by TUNEL assay and BAX/BCL-XL Western blotting. Changes in signaling pathways were evaluated by analyzing PPARα/NF-κB, sirtuin (SIRT1, SIRT3), autophagy-related markers (LAMP2A, p62), and matrix metalloproteinases (MMP-2, MMP-3). In silico molecular docking and 100-ns molecular dynamics simulations were performed to examine interactions between carvacrol and caspase-3 and caspase-9. Results: Carvacrol induced a pronounced, time-dependent apoptotic response in CAFs, with TUNEL-based viability declining to approximately 10% of control levels by 12 h and a marked increase in the BAX/BCL-XL ratio. In contrast, NFs exhibited minimal TUNEL positivity and no significant change in BAX/BCL-XL. In CAFs, but not NFs, carvacrol reduced PPARα expression and NF-κB nuclear localization, increased SIRT1 and SIRT3 levels, selectively suppressed MMP-3 while partially normalizing MMP-2, and altered autophagy-related markers (decreased LAMP2A and accumulation of p62), consistent with autophagic stress and possible impairment of autophagic flux. Computational analyses revealed stable carvacrol binding to caspase-3 and caspase-9 with modest stabilization of active-site loops, supporting caspase-dependent, mitochondria-related apoptosis. Conclusions: Carvacrol selectively targets breast cancer-associated fibroblasts by inducing mitochondria-related apoptotic signaling while largely sparing normal fibroblasts. This effect is accompanied by coordinated modulation of PPARα/NF-κB, sirtuin, autophagy, and MMP pathways. These findings support further evaluation of carvacrol as a microenvironment-directed adjunct in breast cancer therapy. Full article
(This article belongs to the Section Medicinal Chemistry)
Show Figures

Graphical abstract

22 pages, 125254 KB  
Article
ENOX2 (tNOX)–Associated Stemness in Oral Cancer Cells and Its Clinical Correlation in Head and Neck Tumors
by Che-Wei Wang, Atikul Islam, Yu-Tung Shih, Chin-Fang Chang, Mu Kuan Chen and Pin Ju Chueh
Antioxidants 2026, 15(1), 98; https://doi.org/10.3390/antiox15010098 - 13 Jan 2026
Viewed by 38
Abstract
Cancer remains one of the most common causes of death worldwide and imposes enormous social and economic burdens. Human tumor-associated NADH oxidase (ENOX2, also known as tNOX) is a cancer cell-specialized NADH oxidase that is expressed on the membranes of cancer cells. In [...] Read more.
Cancer remains one of the most common causes of death worldwide and imposes enormous social and economic burdens. Human tumor-associated NADH oxidase (ENOX2, also known as tNOX) is a cancer cell-specialized NADH oxidase that is expressed on the membranes of cancer cells. In this study, we investigated the potential role of ENOX2 in regulating stemness properties in oral cancer through a combination of in vitro, in vivo, and bioinformatics approaches. We found that ENOX2 physically interacted with the stem cell transcription factor, SOX2, in co-immunoprecipitation experiments. The expression and activity of ENOX2 were elevated in p53-functional SAS and p53-mutated HSC-3 oral cancer cell spheroids compared with their monolayer counterparts. Consistently, SIRT1, a downstream effector modulated by ENOX2 through NAD+ generation, was also upregulated in spheroid cultures. Functional studies further established that ENOX2 overexpression significantly enhanced spheroid formation, self-renewal properties, stem cell marker expression, and PKCδ expression, whereas ENOX2 knockdown produced the opposite effects. In xenograft models, ENOX2-overexpressing oral cancer cell spheroids exhibited enhanced tumorigenicity, while ENOX2-silenced spheroids formed significantly smaller tumors. Complementary analyses of public transcriptomic and proteomic datasets revealed elevated ENOX2 expression in human head and neck tumor tissues compared with adjacent normal tissues. Based on these findings and literature-supported correlations, we propose a putative ENOX2-SIRT1-SOX2 regulatory framework that may contribute to the acquisition and maintenance of stem-like properties of oral cancer cells. While the ENOX2–SOX2 interaction was experimentally validated, the roles of SIRT1 and other downstream components are inferred from bioinformatic analyses and prior studies; thus, this axis represents a hypothetical model that warrants further mechanistic investigation. Collectively, our results identify ENOX2 as a potential regulator of oral cancer stemness and provide a conceptual foundation for future studies aimed at elucidating its downstream pathways and clinical relevance in head and neck tumors. Full article
(This article belongs to the Section Health Outcomes of Antioxidants and Oxidative Stress)
Show Figures

Figure 1

13 pages, 986 KB  
Article
Systemic Inflammatory and Oxidative–Metabolic Alterations in Rosacea: A Cross-Sectional Case–Control Study
by Mustafa Esen, Abdullah Demirbaş, Esin Diremsizoglu and Revşa Evin Canpolat Erkan
Diagnostics 2026, 16(2), 246; https://doi.org/10.3390/diagnostics16020246 - 12 Jan 2026
Viewed by 107
Abstract
Background/Objectives: Rosacea increasingly appears to involve systemic immune and metabolic disturbances rather than isolated cutaneous inflammation. To evaluate inflammatory, platelet, and oxidative–metabolic biomarkers in rosacea and explore their interrelations. Methods: 90 patients with rosacea and 90 healthy controls were evaluated for hematologic inflammatory [...] Read more.
Background/Objectives: Rosacea increasingly appears to involve systemic immune and metabolic disturbances rather than isolated cutaneous inflammation. To evaluate inflammatory, platelet, and oxidative–metabolic biomarkers in rosacea and explore their interrelations. Methods: 90 patients with rosacea and 90 healthy controls were evaluated for hematologic inflammatory indices—neutrophil-to-lymphocyte ratio (NLR), platelet-to-lymphocyte ratio (PLR), systemic immune–inflammation index (SII), pan-immune–inflammation value (PIV), mean platelet volume (MPV), and C-reactive protein (CRP)—along with oxidative–metabolic regulators including sirtuin 1 (SIRT1), sirtuin 3 (SIRT3), visfatin, and irisin. Logistic regression and receiver operating characteristic (ROC) analyses were used to identify independent predictors of rosacea, while inter-marker associations were evaluated using Spearman’s rank correlation. Results: Rosacea patients showed higher NLR, PLR, SII, PIV, MPV, CRP, and LDL cholesterol (p < 0.05) and lower SIRT1, SIRT3, visfatin, and irisin (p < 0.01). MPV independently predicted rosacea (OR = 7.24; AUC = 0.827), whereas SIRT1 inversely correlated with disease risk. SIRT1, SIRT3, and visfatin showed inverse correlations with HbA1c and waist-to-height ratio, while fasting glucose and HOMA-IR remained within normal ranges. Conclusions: Rosacea exhibits dual systemic activation, an inflammatory–platelet and an oxidative–metabolic axis bridging immune dysregulation, mitochondrial stress, and vascular dysfunction. Recognition of these pathways highlights the potential of redox-targeted and metabolic interventions beyond symptomatic treatment. Full article
(This article belongs to the Section Clinical Laboratory Medicine)
Show Figures

Figure 1

24 pages, 2708 KB  
Review
Berberine: A Negentropic Modulator for Multi-System Coordination
by Xiaolian Tian, Qingbo Chen, Yingying He, Yangyang Cheng, Mengyu Zhao, Yuanbin Li, Meng Yu, Jiandong Jiang and Lulu Wang
Int. J. Mol. Sci. 2026, 27(2), 747; https://doi.org/10.3390/ijms27020747 - 12 Jan 2026
Viewed by 148
Abstract
Berberine (BBR), a protoberberine alkaloid with a long history of medicinal use, has consistently demonstrated benefits in glucose–lipid metabolism and inflammatory balance across both preclinical and human studies. These diverse effects are not mediated by a single molecular target but by BBR’s capacity [...] Read more.
Berberine (BBR), a protoberberine alkaloid with a long history of medicinal use, has consistently demonstrated benefits in glucose–lipid metabolism and inflammatory balance across both preclinical and human studies. These diverse effects are not mediated by a single molecular target but by BBR’s capacity to restore network coordination among metabolic, immune, and microbial systems. At the core of this regulation is an AMP-activated Protein Kinase (AMPK)-centered mechanistic hub, integrating signals from insulin and nutrient sensing, Sirtuin 1/3 (SIRT1/3)-mediated mitochondrial adaptation, and inflammatory pathways such as nuclear Factor Kappa-light-chain-enhancer of Activated B cells (NF-κB) and NOD-, LRR- and Pyrin Domain-containing Protein 3 (NLRP3). This hub is dynamically regulated by system-level inputs from the gut, mitochondria, and epigenome, which in turn strengthen intestinal barrier function, reshape microbial and bile-acid metabolites, improve redox balance, and potentially reverse the epigenetic imprint of metabolic stress. These interactions propagate through multi-organ axes, linking the gut, liver, adipose, and vascular systems, thus aligning local metabolic adjustments with systemic homeostasis. Within this framework, BBR functions as a negentropic modulator, reducing metabolic entropy by fostering a coordinated balance among these interconnected systems, thereby restoring physiological order. Combination strategies, such as pairing BBR with metformin, Sodium-Glucose Cotransporter 2 (SGLT2) inhibitors, and agents targeting the microbiome or inflammation, have shown enhanced efficacy and substantial translational potential. Berberine ursodeoxycholate (HTD1801), an ionic-salt derivative of BBR currently in Phase III trials and directly compared with dapagliflozin, exemplifies the therapeutic promise of such approaches. Within the hub–axis paradigm, BBR emerges as a systems-level modulator that recouples energy, immune, and microbial circuits to drive multi-organ remodeling. Full article
(This article belongs to the Special Issue Role of Natural Compounds in Human Health and Disease)
Show Figures

Figure 1

17 pages, 2793 KB  
Article
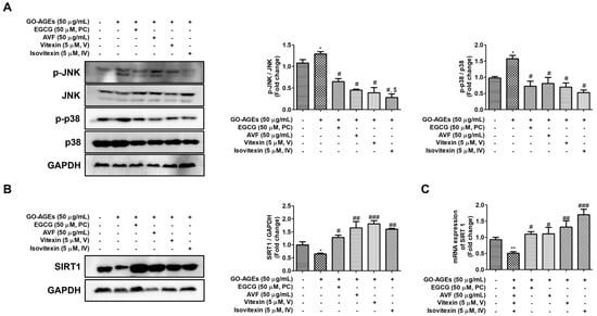
Exploring the Anti-Inflammatory Effects of Aloe vera Flower (AVF) and Its Active Ingredients in a Skin Inflammation Model Induced by Glyoxal-Derived Advanced Glycation End Products (GO-AGEs)
by Eun Yoo Lee, Seong-Min Hong, Sun Yeou Kim and Razia Sultana
Pharmaceuticals 2026, 19(1), 121; https://doi.org/10.3390/ph19010121 - 9 Jan 2026
Viewed by 332
Abstract
Objective: Advanced glycation end-products (AGEs) contribute to oxidative stress and inflammation, leading to various disorders, including skin inflammation. Here, we investigated the anti-inflammatory effects of Aloe vera flower (AVF) extract and its active constituents, vitexin (V) and isovitexin (IV), in a glyoxal-derived [...] Read more.
Objective: Advanced glycation end-products (AGEs) contribute to oxidative stress and inflammation, leading to various disorders, including skin inflammation. Here, we investigated the anti-inflammatory effects of Aloe vera flower (AVF) extract and its active constituents, vitexin (V) and isovitexin (IV), in a glyoxal-derived AGE (GO-AGE)-induced skin inflammaging model. Methods: We evaluated the effects of AVF, V, and IV in epidermal keratinocytes (HaCaT cells) using enzyme-linked immunosorbent assay, Western blotting, quantitative real-time polymerase chain reaction, and in silico molecular docking. Results: Treatment of HaCaT cells with AVF, V, or IV significantly suppressed the secretion and expression of interleukins (IL-6 and IL-8) at both the mRNA and protein level, and reduced the expression of key inflammatory proteins, including kappa-light-chain-enhancer of activated B cells (NF-κB) and cyclooxygenase-2 (COX-2), and phosphorylation of mitogen-activated protein kinase (MAPK) pathway proteins. Notably, the inhibitory effects of V and IV on COX-2 expression were more comparable to or exceeded those of the positive control (Epigallocatechin gallate), even at a lower concentration. Conversely, the expression of sirtuin 1 (SIRT1) was upregulated by AVF, V, and IV, with IV showing 1.5-fold upregulation. Molecular docking analyses supported these findings, with IV displaying a particularly high binding affinity for COX-2 (−11.0 kcal/mol). Conclusions: These findings highlight the potential of AVF, V, and IV as novel therapeutic agents for managing skin inflammaging by modulating inflammatory pathways. Full article
Show Figures

Graphical abstract

27 pages, 6116 KB  
Review
Natural Product Driven Activation of UCP1 and Tumor Metabolic Suppression: Integrating Thermogenic Nutrient Competition with Cancer Metabolic Reprogramming
by Dong Oh Moon
Biomolecules 2026, 16(1), 90; https://doi.org/10.3390/biom16010090 - 6 Jan 2026
Viewed by 348
Abstract
Metabolic reprogramming allows cancer cells to proliferate rapidly, survive nutrient limitation, and resist stress, making tumor metabolism an important therapeutic target. However, pharmacological inhibition of metabolic enzymes often causes systemic toxicity and compensatory pathway activation. To overcome these limitations, recent studies have highlighted [...] Read more.
Metabolic reprogramming allows cancer cells to proliferate rapidly, survive nutrient limitation, and resist stress, making tumor metabolism an important therapeutic target. However, pharmacological inhibition of metabolic enzymes often causes systemic toxicity and compensatory pathway activation. To overcome these limitations, recent studies have highlighted an alternative host-centered strategy based on increasing systemic energy expenditure. Recent studies highlight an alternative strategy in which the host increases energy expenditure through uncoupling protein 1 (UCP1) dependent thermogenesis, thereby lowering systemic glucose, fatty acid, and nucleotide availability for tumors. Engineered beige adipocytes overexpressing UCP1, PR domain-containing protein 16 (PRDM16), or peroxisome proliferator–activated receptor gamma coactivator 1 alpha (PPARGC1A/PGC1A) suppress tumor growth through nutrient competition, suggesting that activating endogenous UCP1 may provide a non-genetic and physiologically aligned anticancer approach. Building on this concept, natural products such as polyphenols, terpenoids, alkaloids, and carotenoids have emerged as promising UCP1 activators that stimulate beige and brown adipocyte thermogenesis through pathways involving AMP-activated protein kinase (AMPK), sirtuin 1 (SIRT1), PGC1A, PRDM16, and mitochondrial biogenesis. In parallel, computational studies further indicate that several plant-derived compounds bind directly to the central cavity of UCP1 with high affinity, offering structural support for their thermogenic action. Importantly, many of these compounds also inhibit cancer cell intrinsic metabolism by reducing glycolysis, oxidative phosphorylation, lipid synthesis, and amino acid dependent anaplerosis. This review integrates UCP1 biology, natural product mediated thermogenesis, molecular docking evidence, and tumor metabolic suppression, proposing a unified framework in which natural compounds impose coordinated metabolic pressure on cancer through both adipocyte-driven nutrient competition and direct inhibition of tumor metabolism. Full article
(This article belongs to the Section Natural and Bio-derived Molecules)
Show Figures

Figure 1

30 pages, 2720 KB  
Review
Nutritional Regulation of Cardiac Metabolism and Function: Molecular and Epigenetic Mechanisms and Their Role in Cardiovascular Disease Prevention
by Lucia Capasso, Donato Mele, Rosaria Casalino, Gregorio Favale, Giulia Rollo, Giulia Verrilli, Mariarosaria Conte, Paola Bontempo, Vincenzo Carafa, Lucia Altucci and Angela Nebbioso
Nutrients 2026, 18(1), 93; https://doi.org/10.3390/nu18010093 - 27 Dec 2025
Viewed by 496
Abstract
Background: Cardiovascular diseases (CVDs) remain the leading cause of mortality worldwide and are strongly influenced by dietary habits. Beyond caloric intake, nutrients act as molecular signals that regulate cardiac metabolism, mitochondrial function, inflammation, and epigenetic remodeling. Objectives: This review aims to synthesize [...] Read more.
Background: Cardiovascular diseases (CVDs) remain the leading cause of mortality worldwide and are strongly influenced by dietary habits. Beyond caloric intake, nutrients act as molecular signals that regulate cardiac metabolism, mitochondrial function, inflammation, and epigenetic remodeling. Objectives: This review aims to synthesize current evidence on how dietary patterns and specific nutritional interventions regulate cardiac metabolism and function through interconnected molecular and epigenetic mechanisms, highlighting their relevance for cardiovascular disease prevention. Methods: A narrative review of the literature was conducted using PubMed, Scopus, and Web of Science, focusing on studies published between 2006 and 2025. Experimental, translational, and clinical studies addressing diet-induced modulation of cardiac metabolic pathways, oxidative and inflammatory signaling, epigenetic regulation, and gut microbiota-derived metabolites were included. Results: The analyzed literature consistently shows that unbalanced diets rich in saturated fats and refined carbohydrates impair cardiac metabolic flexibility by disrupting key nutrient-sensing pathways, including AMP-activated protein kinase (AMPK), proliferator-activated receptor alpha (PPARα), mammalian target of rapamycin (mTOR), and sirtuin 1/peroxisome proliferator-activated receptor gamma coactivator 1-alpha (SIRT1/PGC-1α), leading to mitochondrial dysfunction, oxidative stress, chronic inflammation, and maladaptive remodeling. In contrast, cardioprotective dietary patterns, such as caloric restriction (CR), intermittent fasting (IF), and Mediterranean and plant-based diets, enhance mitochondrial efficiency, redox balance, and metabolic adaptability. These effects are mediated by coordinated activation of AMPK-SIRT1 signaling, suppression of mTOR over-activation, modulation of nuclear factor kappa-light-chain-enhancer of activated B cells (NF-κB) and nuclear factor erythroid 2-related factor 2 (Nrf2) pathways, and favorable epigenetic remodeling involving DNA methylation, histone modifications, and non-coding RNAs. Emerging evidence also highlights the central role of gut microbiota-derived metabolites, particularly short-chain fatty acids, in linking diet to epigenetic and metabolic regulation of cardiac function. Conclusions: Diet quality emerges as a key determinant of cardiac metabolic health, acting through integrated molecular, epigenetic, and microbiota-mediated mechanisms. Targeted nutritional strategies can induce long-lasting cardioprotective metabolic and epigenetic adaptations, supporting the concept of diet as a modifiable molecular intervention. These findings provide a mechanistic rationale for integrating personalized nutrition into cardiovascular prevention and precision cardiology, complementing standard pharmacological therapies. Full article
(This article belongs to the Special Issue Molecular Mechanisms of Diet-Associated Cardiac Metabolism)
Show Figures

Figure 1

21 pages, 1373 KB  
Review
Oxidative Stress, Mitochondrial Homeostasis, and Sirtuins in Atrial Fibrillation
by Jan Krekora, Elzbieta Pawlowska, Marcin Derwich, Jarosław Drożdż and Janusz Blasiak
Int. J. Mol. Sci. 2026, 27(1), 175; https://doi.org/10.3390/ijms27010175 - 23 Dec 2025
Viewed by 291
Abstract
Atrial fibrillation (AF) is the most common cardiac arrhythmia. Yet, its treatment has serious challenges and is unsuccessful in a considerable fraction of patients. One reason may be a limited understanding of the molecular mechanisms underlying AF. Recent studies suggest that oxidative stress [...] Read more.
Atrial fibrillation (AF) is the most common cardiac arrhythmia. Yet, its treatment has serious challenges and is unsuccessful in a considerable fraction of patients. One reason may be a limited understanding of the molecular mechanisms underlying AF. Recent studies suggest that oxidative stress is involved in AF pathogenesis. Enhanced oxidative stress is largely determined by disrupted mitochondrial homeostasis, as cardiomyocytes heavily rely on mitochondrial energy production and calcium transfer between mitochondria and the sarcoplasmic reticulum. Atrial fibrillation involves metabolic, structural, and electrical remodeling, all of which are influenced by mitochondrial mechanisms. Mitochondrial homeostasis is controlled by mitochondrial quality control (mtQC), which is a multi-pathway mechanism to maintain integrity and functionality of mitochondria. Impaired mtQC may result in disturbed mitochondria-related calcium handling, decreased energy production, mitochondria-related inflammation and fibrosis, and impaired mitophagy. Sirtuins (SIRTs) are a family of seven members of histone deacetylases which have antioxidant properties, and three of them are localized to mitochondria. Therefore, at least some SIRTs may ameliorate enhanced oxidative stress related to damaged mitochondria. SIRTs have shown potential to improve AF outcomes in studies on AF patients and animal models. Therefore, SIRTs may have potential to ameliorate AF by decreasing oxidative stress and restoring mitochondrial homeostasis disrupted in AF. In this narrative review, we provide information on how mitochondrial dysfunctions, expressed as a disturbance in mtQC, contribute to AF through oxidative stress, calcium handling abnormalities, energy deficiency, inflammation and fibrosis, and genetic changes. In addition, we present the protective potential of sirtuins in AF. Full article
Show Figures

Figure 1

12 pages, 3003 KB  
Article
Efficacy of Forward and Reverse Suturing Techniques in Enhancing Neural Regeneration and Motor Function Recovery Following Facial Nerve Axotomy
by Jae Min Lee, Yeon Ju Oh, Sung Soo Kim, Youn-Jung Kim and Seung Geun Yeo
J. Clin. Med. 2026, 15(1), 96; https://doi.org/10.3390/jcm15010096 - 23 Dec 2025
Viewed by 238
Abstract
Background/Objectives: Facial nerve injury from conditions such as Bell’s palsy, trauma, surgery, and infection leads to facial asymmetry and motor deficits. Axotomy models reproduce peripheral nerve disruption and consequent motor impairment. To compare the effects of forward versus reverse autologous nerve suturing [...] Read more.
Background/Objectives: Facial nerve injury from conditions such as Bell’s palsy, trauma, surgery, and infection leads to facial asymmetry and motor deficits. Axotomy models reproduce peripheral nerve disruption and consequent motor impairment. To compare the effects of forward versus reverse autologous nerve suturing on neural regeneration and motor recovery within the facial nucleus after axotomy. Methods: In rats subjected to facial nerve axotomy, motor recovery was assessed at 8 weeks using whisker movement and blink reflex tests. Immunohistochemistry quantified choline acetyltransferase (ChAT), sirtuin 1 (SIRT1), and Iba-1 as indices of cholinergic function, cellular stress/inflammation modulation, and microglial activation in the facial nucleus. Results: Axotomy significantly reduced whisker and blink scores compared with sham. Both forward and reverse suturing significantly improved these behavioral outcomes versus axotomy. Within the facial nucleus, axotomy decreased ChAT- and SIRT1-positive cells and increased Iba-1 expression, while both suturing techniques increased ChAT and SIRT1 and reduced Iba-1. These changes suggest enhanced cholinergic function, mitigation of stress/inflammatory responses, and attenuation of microglial activation following repair. Conclusions: Forward and reverse suturing were each associated with improved motor function and favorable molecular and cellular changes in the facial nucleus after facial nerve axotomy. These findings support the utility of surgical repair irrespective of graft orientation and highlight involvement of key pathways—cholinergic signaling, SIRT1-related regulation, and microglial activity—in nerve restoration. This work extends our previous study, which focused on peripheral nerve regeneration after forward and reverse suturing, by elucidating how graft orientation affects central facial nucleus responses. By integrating behavioral outcomes with ChAT, Iba-1, and SIRT1 expression, the present study provides novel insight into the central mechanisms underlying motor recovery after facial nerve repair and helps explain why comparable functional outcomes are achieved regardless of graft polarity. Full article
(This article belongs to the Section Otolaryngology)
Show Figures

Figure 1

21 pages, 3232 KB  
Article
A Combined SIRT5 Activation and SIRT3 Inhibition Prevents Breast Cancer Spheroids Growth by Reducing HIF-1α and Mitophagy
by Federica Barreca, Michele Aventaggiato, Mario Cristina, Luigi Sansone, Manuel Belli, Maria Beatrice Lista, Gaia Francisci, Sergio Valente, Dante Rotili, Antonello Mai, Matteo Antonio Russo and Marco Tafani
Pharmaceuticals 2026, 19(1), 23; https://doi.org/10.3390/ph19010023 - 22 Dec 2025
Viewed by 238
Abstract
Background/Objectives: Metabolic reprogramming is an essential feature of tumors. Mitochondrial sirtuins SIRT3 and SIRT5 differently regulate glutamine metabolism with SIRT5 inhibiting glutaminase (GLS) and SIRT3 increasing glutamate dehydrogenase (GDH). Considering the important and interconnected role of glutamine, SIRT3 and SIRT5 for cancer growth [...] Read more.
Background/Objectives: Metabolic reprogramming is an essential feature of tumors. Mitochondrial sirtuins SIRT3 and SIRT5 differently regulate glutamine metabolism with SIRT5 inhibiting glutaminase (GLS) and SIRT3 increasing glutamate dehydrogenase (GDH). Considering the important and interconnected role of glutamine, SIRT3 and SIRT5 for cancer growth and progression, our hypothesis is that a simultaneous modulation of SIRT3 and SIRT5 could represent a valid anti-tumoral strategy. Methods: wt and GLS1-silenced triple negative breast cancer spheroids were treated with 3-TYP, a selective SIRT3 inhibitor, and with MC3138, a new selective SIRT5 activator, both alone and in combination. The effects of such treatments on hypoxia, autophagy and mitophagy markers were determined by immunofluorescence and Western blot. Mitochondria morphology was studied by transmission electron microscopy (TEM) and mitochondrial ROS production by confocal analysis. Results: We observed that 3-TYP+MC3138 treatment decreased the size of spheroids by affecting HIF-1α, c-Myc, glutamine transporter SLC1A5 and autophagy (LC3II) and mitophagy (BNIP3) markers. Moreover, such treatments altered the morphology and conformation of the mitochondria. Finally, we also documented an increase in mitochondria reactive oxygen species (mtROS). Conclusions: The combined inhibition of SIRT3 and activation of SIRT5 greatly reduces the size of spheroids through the inhibition of hypoxic response, which is then followed by the alteration of the autophagic and mitophagic process and the toxic accumulation of mitochondrial ROS, representing a new anti-tumoral strategy. Full article
Show Figures

Graphical abstract

29 pages, 3722 KB  
Review
Glial Cells in the Early Stages of Neurodegeneration: Pathogenesis and Therapeutic Targets
by Eugenia Ahremenko, Alexander Andreev, Danila Apushkin and Eduard Korkotian
Int. J. Mol. Sci. 2025, 26(24), 11995; https://doi.org/10.3390/ijms262411995 - 12 Dec 2025
Viewed by 941
Abstract
Astrocytes and microglia constitute nearly half of all central nervous system cells and are indispensable for its proper function. Both exhibit striking morphological and functional heterogeneity, adopting either neuroprotective (A2, M2) or proinflammatory (A1, M1) phenotypes in response to cytokines, pathogen-associated molecular patterns [...] Read more.
Astrocytes and microglia constitute nearly half of all central nervous system cells and are indispensable for its proper function. Both exhibit striking morphological and functional heterogeneity, adopting either neuroprotective (A2, M2) or proinflammatory (A1, M1) phenotypes in response to cytokines, pathogen-associated molecular patterns (PAMPs)/damage-associated molecular patterns (DAMPs), toll-like receptor 4 (TLR4) activation, and NOD-like receptor family pyrin domain containing 3 (NLRP3) inflammasome signaling. Crucially, many of these phenotypic transitions arise during the earliest stages of neurodegeneration, when glial dysfunction precedes overt neuronal loss and may act as a primary driver of disease onset. This review critically examines glial-centered hypotheses of neurodegeneration, with emphasis on their roles in early disease phases: (i) microglial polarization from an M2 neuroprotective state to an M1 proinflammatory state; (ii) NLRP3 inflammasome assembly via P2X purinergic receptor 7 (P2X7R)-mediated K+ efflux; (iii) a self-amplifying astrocyte–microglia–neuron inflammatory feedback loop; (iv) impaired microglial phagocytosis and extracellular-vesicle–mediated propagation of β-amyloid (Aβ) and tau; (v) astrocytic scar formation driven by aquaporin-4 (AQP4), matrix metalloproteinase-9 (MMP-9), glial fibrillary acidic protein (GFAP)/vimentin, connexins, and janus kinase/signal transducer and activator of transcription 3 (JAK/STAT3) signaling; (vi) cellular reprogramming of astrocytes and NG2 glia into functional neurons; and (vii) mitochondrial dysfunction in glia, including Dynamin-related protein 1/Mitochondrial fission protein 1 (Drp1/Fis1) fission imbalance and dysregulation of the sirtuin 1/peroxisome proliferator-activated receptor gamma coactivator 1-alpha (Sirt1/PGC-1α) axis. Promising therapeutic strategies target pattern-recognition receptors (TLR4, NLRP3/caspase-1), cytokine modulators (interleukin-4 (IL-4), interleukin-10 (IL-10)), signaling cascades (JAK2–STAT, nuclear factor kappa-light-chain-enhancer of activated B cells (NF-κB), phosphoinositide 3-kinase–protein kinase B (PI3K–AKT), adenosine monophosphate-activated protein kinase (AMPK)), microglial receptors (triggering receptor expressed on myeloid cells 2 (TREM2)/spleen tyrosine kinase (SYK)/ DNAX-activating protein 10 (DAP10), siglec-3 (CD33), chemokine C-X3-C motif ligand 1/ CX3C motif chemokine receptor 1 (CX3CL1/CX3CR1), Cluster of Differentiation 200/ Cluster of Differentiation 200 receptor 1 (CD200/CD200R), P2X7R), and mitochondrial biogenesis pathways, with a focus on normalizing glial phenotypes rather than simply suppressing pathology. Interventions that restore neuroglial homeostasis at the earliest stages of disease may hold the greatest potential to delay or prevent progression. Given the complexity of glial phenotypes and molecular isoform diversity, a comprehensive, multitargeted approach is essential for mitigating Alzheimer’s disease and related neurodegenerative disorders. This review not only synthesizes pathogenesis but also highlights therapeutic opportunities, offering what we believe to be the first concise overview of the principal hypotheses implicating glial cells in neurodegeneration. Rather than focusing on isolated mechanisms, our goal is a holistic perspective—integrating diverse glial processes to enable comparison across interconnected pathological conditions. Full article
(This article belongs to the Special Issue Early Molecular Markers of Neurodegeneration)
Show Figures

Graphical abstract

22 pages, 2571 KB  
Review
A Double-Edged Role for SIRT7 in Cancer: Can Anti-Cancer Immunity Tip the Balance?
by Shahriar Tarighi, Zifan Ning, Andrés Gámez-García, Alejandro Vaquero, Thomas Braun and Alessandro Ianni
Pharmaceuticals 2025, 18(12), 1878; https://doi.org/10.3390/ph18121878 - 11 Dec 2025
Viewed by 613
Abstract
Background/Objectives: Sirtuin 7 (SIRT7), a nuclear NAD+-dependent deacylase, plays multifaceted and sometimes opposing roles in tumorigenesis. By preserving chromatin architecture and genome integrity, SIRT7 protects against malignant transformation; however, once cancer is established, it can either sustain or restrain tumor growth [...] Read more.
Background/Objectives: Sirtuin 7 (SIRT7), a nuclear NAD+-dependent deacylase, plays multifaceted and sometimes opposing roles in tumorigenesis. By preserving chromatin architecture and genome integrity, SIRT7 protects against malignant transformation; however, once cancer is established, it can either sustain or restrain tumor growth through context-dependent signaling programs, albeit via largely unknown mechanisms. Recent findings have uncovered an additional—and previously underappreciated—dimension: SIRT7’s capacity to modulate anti-cancer immunity. This review revisits the current understanding of SIRT7 in cancer by emphasizing its emerging immunomodulatory functions and influence on the tumor microenvironment. Methods: We conducted a comprehensive literature review up to October 2025 using the PubMed database to identify both tumor-intrinsic and tumor-extrinsic mechanisms linking SIRT7 to anti-cancer immunity and to relate the established molecular functions of SIRT7—such as its roles in metabolism, genome maintenance, and inflammatory regulation—to immune regulation. Results: SIRT7 directly regulates immune checkpoint expression and T cell metabolic fitness, thereby positioning it as a key node connecting tumor-intrinsic programs with immune surveillance. Moreover, by controlling molecular pathways such as metabolism, genomic stability, and inflammatory responses—both within cancer cells and across other components of the tumor microenvironment—SIRT7 may more broadly influence the immune landscape, orchestrating immune evasion or recognition. Conclusions: Deciphering how SIRT7’s tumor-intrinsic and immunomodulatory functions intersect is essential for anticipating the consequences of its pharmacological targeting in cancer. A deeper understanding of this interplay will enable the rational design of combination strategies that integrate SIRT7 modulation with immunotherapy within a precision medicine framework. Full article
Show Figures

Graphical abstract

14 pages, 2462 KB  
Article
Hesperidin Reverses Oxidative Stress-Induced Damage in Kidney Cells by Modulating Antioxidant, Longevity, and Senescence-Related Genes
by Supansa Buakaew, Chadamas Sakonsinsiri, Worachart Lert-itthiporn, Ubon Cha’on, Tawut Rudtanatip, Ratthaphol Kraiklang, Waleeporn Kaewlert, Pornpattra Rattanaseth, Poungrat Pakdeechote and Raynoo Thanan
Biomedicines 2025, 13(12), 3016; https://doi.org/10.3390/biomedicines13123016 - 9 Dec 2025
Viewed by 525
Abstract
Background: Oxidative stress arises from an imbalance between excessive oxidant production and impaired antioxidant defense systems. This imbalance leads to biomolecular damage, contributing to aging and age-related diseases such as chronic kidney disease (CKD). Oxidative stress is a well-established risk factor for CKD [...] Read more.
Background: Oxidative stress arises from an imbalance between excessive oxidant production and impaired antioxidant defense systems. This imbalance leads to biomolecular damage, contributing to aging and age-related diseases such as chronic kidney disease (CKD). Oxidative stress is a well-established risk factor for CKD and has been reported to accelerate disease progression. Hesperidin, a flavanone glycoside abundant in citrus fruits, exhibits antioxidant, anti-hypertensive, and anti-inflammatory properties and has been suggested to attenuate CKD progression. However, its potential role in reversing oxidative damage in kidney cells remains unclear. Methods: This study aimed to investigate whether hesperidin can reverse oxidative damage in human kidney proximal tubular epithelial (HK-2) cells. Oxidative stress was induced by exposing HK-2 cells to 500 μM hydrogen peroxide (H2O2) for 6 h, followed by treatment with 100 μM hesperidin for 24 h. Results: Our results showed that hesperidin significantly ameliorated H2O2-induced cytotoxicity. In the hesperidin post-treatment group (H2O2 + hesperidin), the expression of the antioxidant gene manganese superoxide dismutase (MnSOD) and the longevity-associated gene sirtuin 1 (SIRT1) was upregulated, while the expression of the senescence-associated gene β-galactosidase was downregulated compared to the H2O2-only treatment. Conclusions: These findings suggest that hesperidin promotes recovery from oxidative injury in kidney cells by enhancing antioxidant and longevity pathways and reducing cellular senescence. This may contribute to improved renal health and potentially slow CKD progression in patients suffering from oxidative stress-related kidney damage. Full article
(This article belongs to the Section Cell Biology and Pathology)
Show Figures

Figure 1

38 pages, 1411 KB  
Review
Sirtuins in Women’s Health
by Rasajna Madhusudhana, Abu Hamza, Emily Boyle, Shannon Pollock and Yana Cen
Pharmaceuticals 2025, 18(12), 1859; https://doi.org/10.3390/ph18121859 - 5 Dec 2025
Viewed by 693
Abstract
The human sirtuins (SIRT1–SIRT7) are NAD+-dependent protein deacylases that orchestrate key cellular events such as metabolism, stress response, DNA repair, and aging. Accumulating evidence highlights their central role in women’s health. This review integrates recent insights into the roles of sirtuins [...] Read more.
The human sirtuins (SIRT1–SIRT7) are NAD+-dependent protein deacylases that orchestrate key cellular events such as metabolism, stress response, DNA repair, and aging. Accumulating evidence highlights their central role in women’s health. This review integrates recent insights into the roles of sirtuins across the female lifespan and their involvement in reproductive, metabolic, oncologic, and age-related disorders. Sirtuins regulate reproductive function, pregnancy outcomes, and hormone-dependent cancers. Their decline with aging contributes to menopausal and metabolic complications. Pharmacological interventions that enhance sirtuin activity, such as NAD+ precursors and SIRT1 activators, show promise in mitigating these conditions. Collectively, understanding the isoform- and tissue-specific roles of sirtuins provides a foundation for developing therapeutics to improve the lifespan and healthspan of women. Full article
Show Figures

Figure 1

Back to TopTop