Acacetin Attenuates Lysophosphatidylcholine-Induced Vascular Smooth Muscle Cell Injury via Sirt1-Nrf2/p62 Signaling Axis
Abstract
1. Introduction
2. Materials and Methods
2.1. Reagents and Antibodies
2.2. Cell Cultures
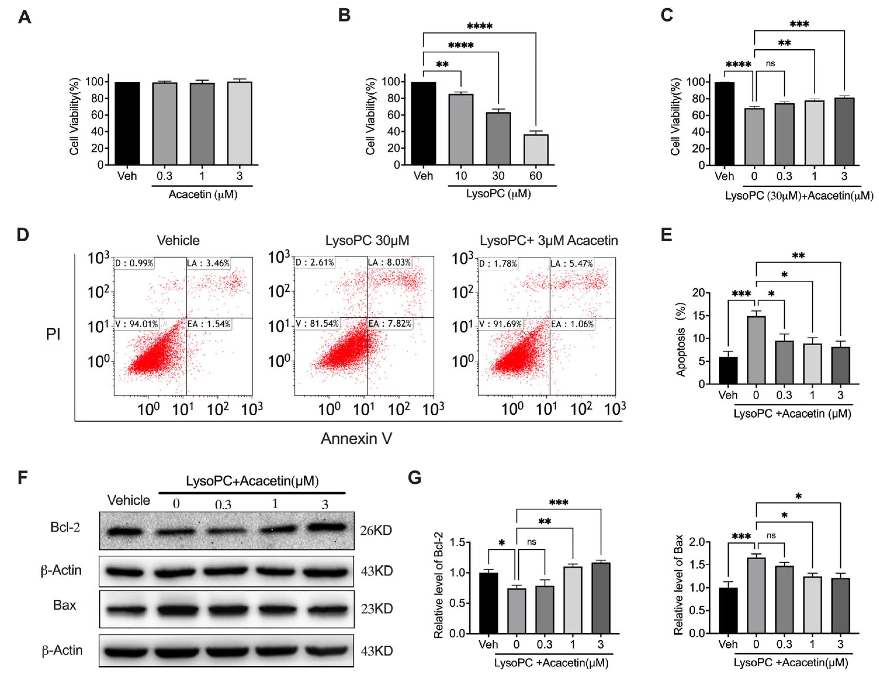
2.3. Cell Viability
2.4. Aortic Tissue Acquisition and Experimental Design
2.5. Cellular Apoptosis Quantification
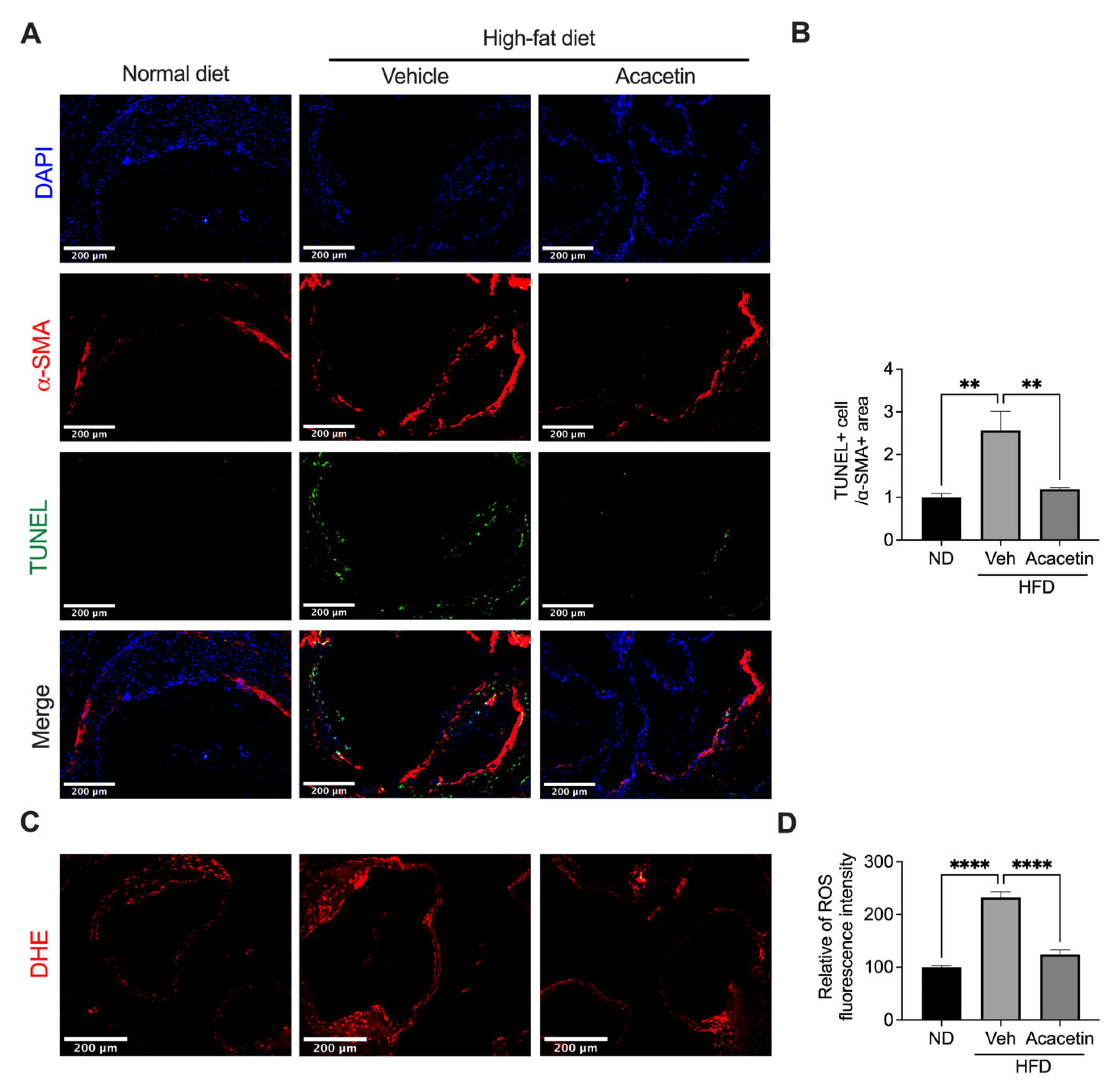
2.6. Plaque Apoptosis Analysis
2.7. Intracellular Calcium Flux Quantification
2.8. Reactive Oxygen Species (ROS) Quantification
2.9. Vascular Oxidative Stress Assessment
2.10. Nucleoprotein Extraction
2.11. siRNA Transfection
2.12. Western Blot Analysis
2.13. Statistical Analysis
3. Results
3.1. Acacetin Mitigates LysoPC-Induced VSMC Apoptosis Through Bcl-2/Bax Regulation
3.2. Acacetin Suppresses LysoPC-Induced ROS Over-Production
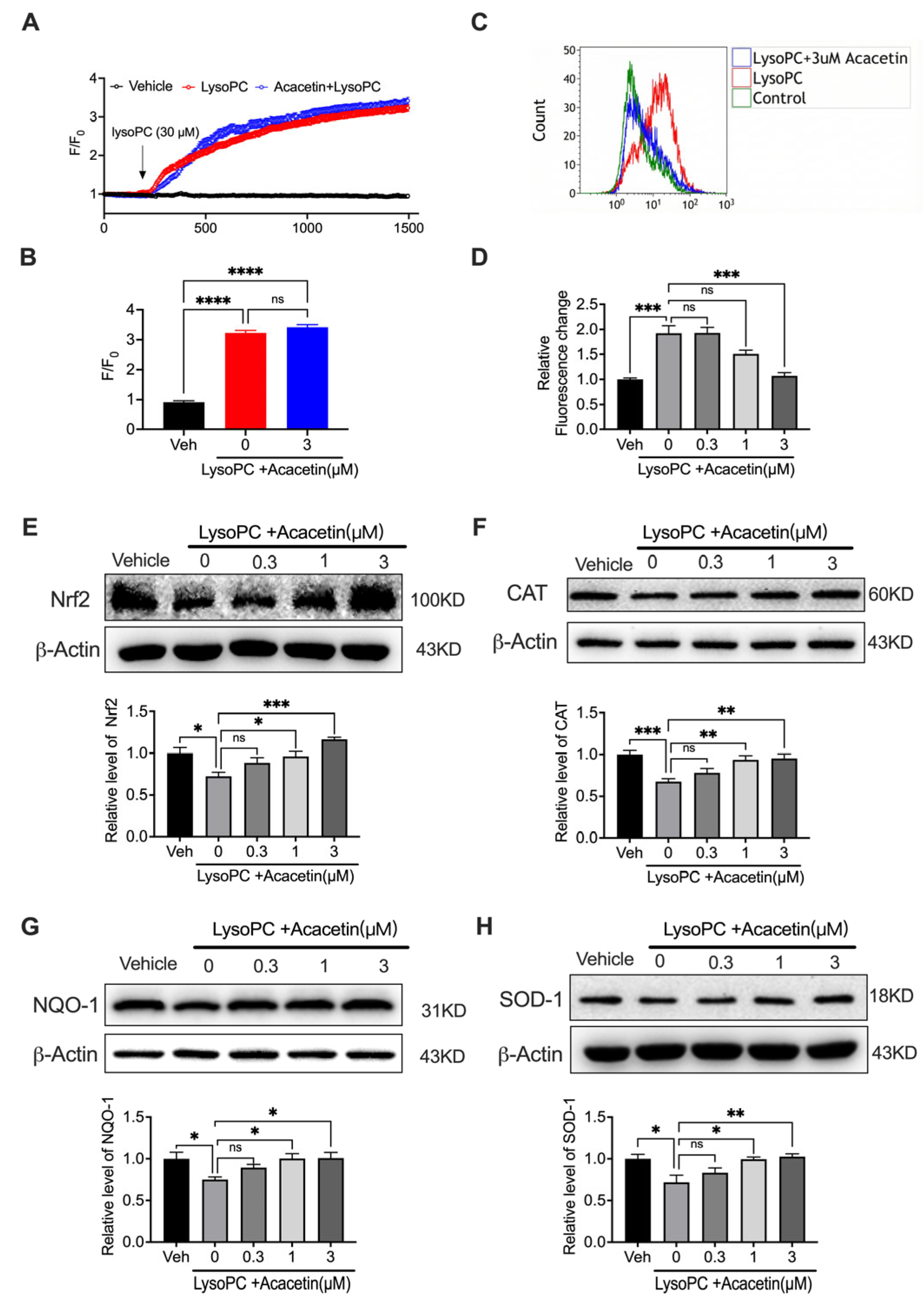
3.3. Acacetin Orchestrates Nrf2 Nuclear Translocation via p62/Keap1 Axis
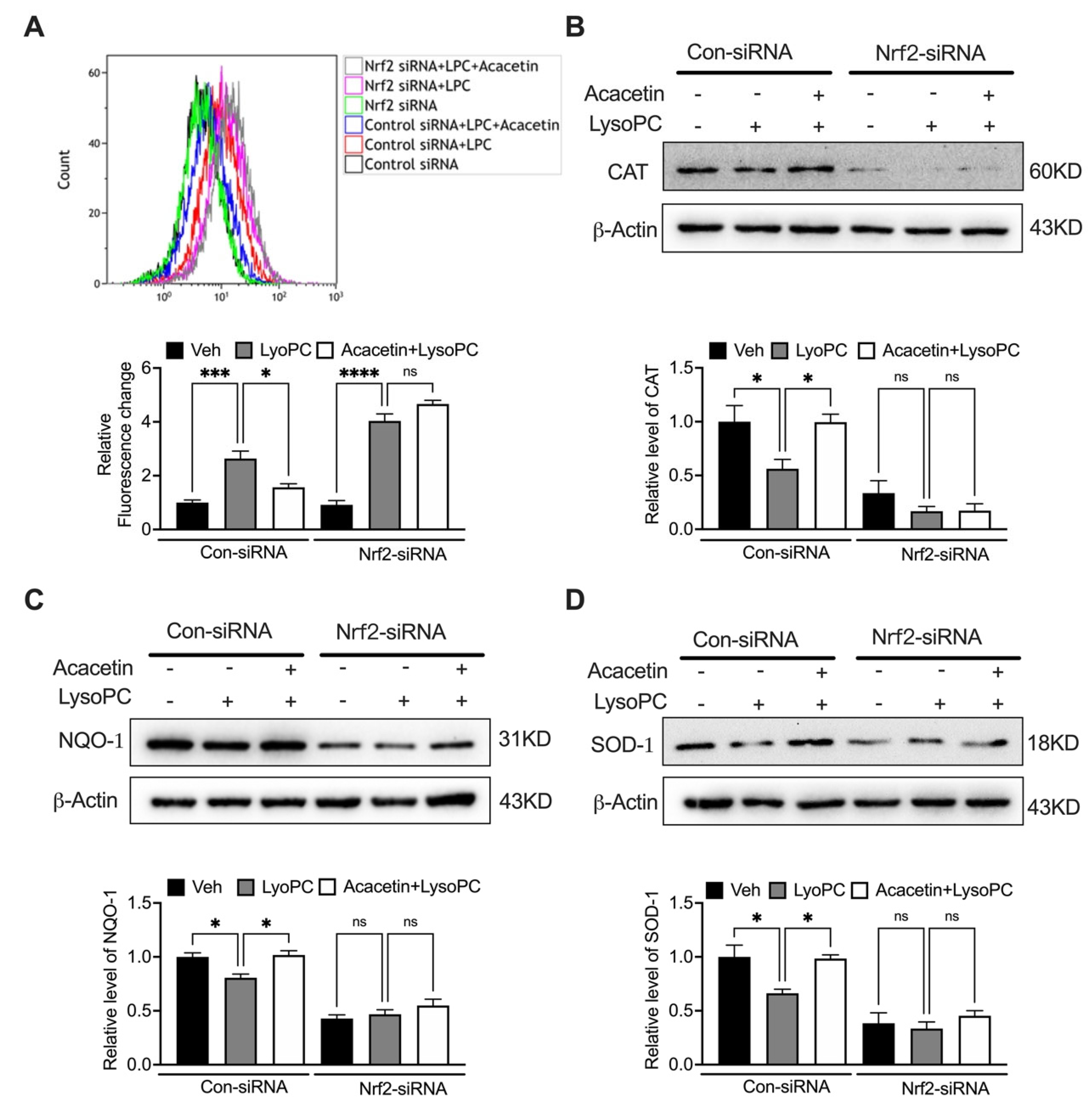
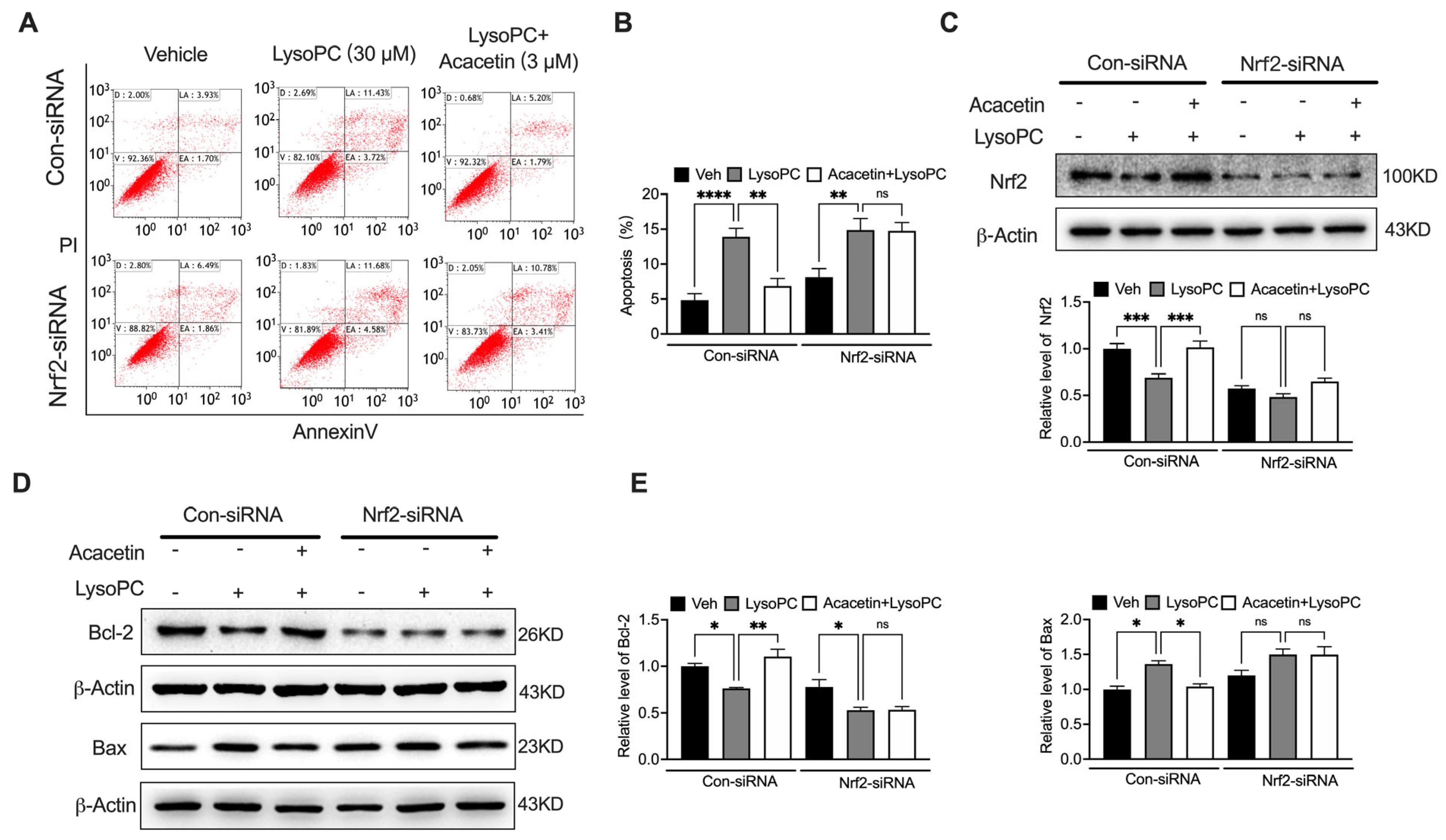
3.4. Genetic Ablation of Nrf2 Nullifies Cytoprotective Effects of Acacetin
3.5. Sirt1 Governs Acacetin-Induced Nrf2 Activation in VSMCs
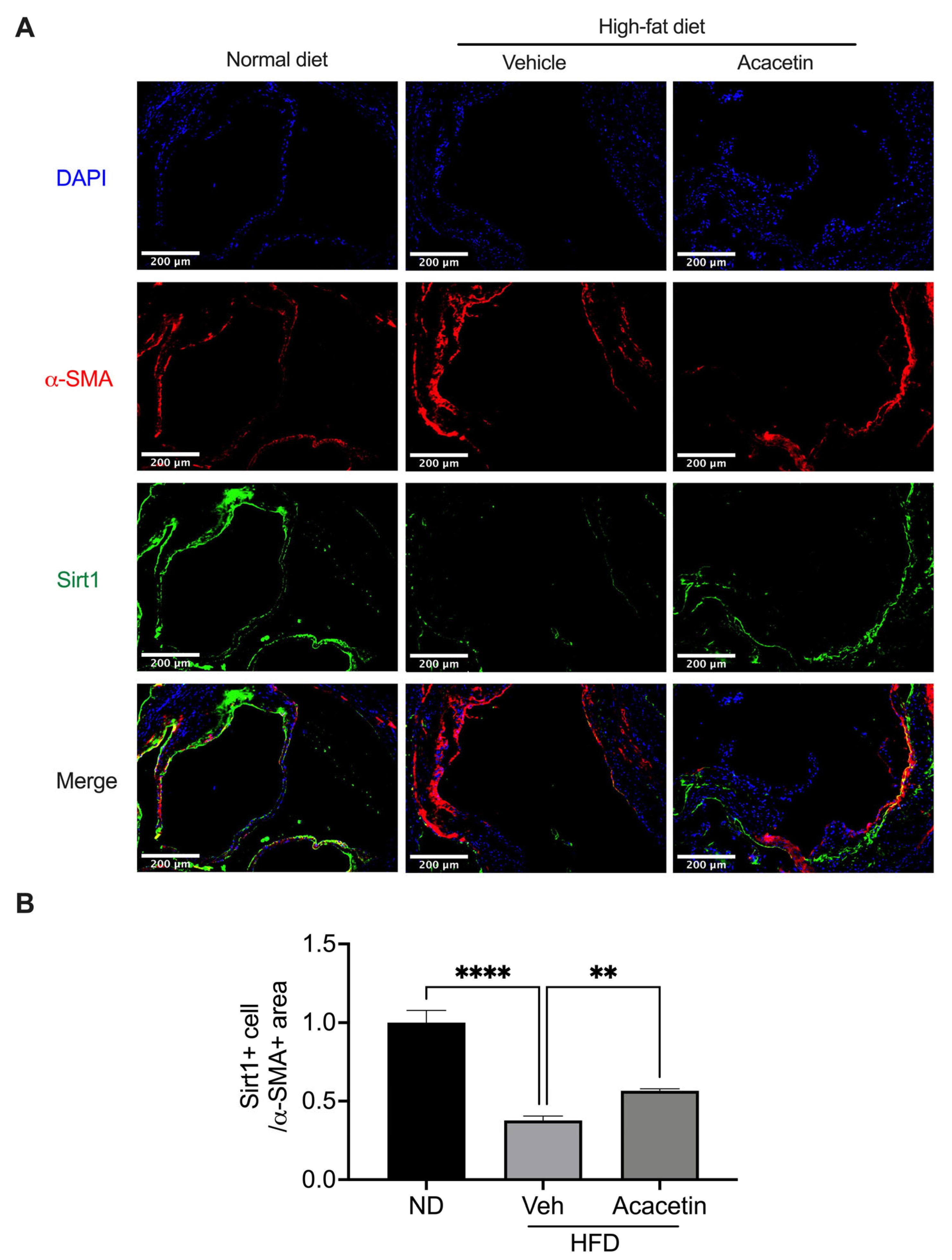
3.6. Acacetin Rescues Sirt1-Mediated Vascular Homeostasis in Atherosclerotic ApoE−/− Mice
4. Discussion
5. Conclusions
Author Contributions
Funding
Institutional Review Board Statement
Informed Consent Statement
Data Availability Statement
Conflicts of Interest
References
- Goncalves, I.; Edsfeldt, A.; Ko, N.Y.; Grufman, H.; Berg, K.; Bjorkbacka, H.; Nitulescu, M.; Persson, A.; Nilsson, M.; Prehn, C.; et al. Evidence supporting a key role of Lp-PLA2-generated lysophosphatidylcholine in human atherosclerotic plaque inflammation. Arterioscler. Thromb. Vasc. Biol. 2012, 32, 1505–1512. [Google Scholar] [CrossRef]
- Dohi, T.; Miyauchi, K.; Ohkawa, R.; Nakamura, K.; Kurano, M.; Kishimoto, T.; Yanagisawa, N.; Ogita, M.; Miyazaki, T.; Nishino, A.; et al. Increased lysophosphatidic acid levels in culprit coronary arteries of patients with acute coronary syndrome. Atherosclerosis 2013, 229, 192–197. [Google Scholar] [CrossRef]
- Law, S.H.; Chan, M.L.; Marathe, G.K.; Parveen, F.; Chen, C.H.; Ke, L.Y. An Updated Review of Lysophosphatidylcholine Metabolism in Human Diseases. Int. J. Mol. Sci. 2019, 20, 1149. [Google Scholar] [CrossRef] [PubMed]
- Kume, H.; Harigane, R.; Rikimaru, M. Involvement of Lysophospholipids in Pulmonary Vascular Functions and Diseases. Biomedicines 2024, 12, 124. [Google Scholar] [CrossRef] [PubMed]
- Corrêa, R.; Silva, L.F.F.; Ribeiro, D.J.S.; Almeida, R.D.N.; Santos, I.O.; Corrêa, L.H.; de Sant’Ana, L.P.; Assunção, L.S.; Bozza, P.T.; Magalhães, K.G. Lysophosphatidylcholine Induces NLRP3 Inflammasome-Mediated Foam Cell Formation and Pyroptosis in Human Monocytes and Endothelial Cells. Front. Immunol. 2019, 10, 2927. [Google Scholar] [CrossRef] [PubMed]
- Matsumoto, T.; Kobayashi, T.; Kamata, K. Role of lysophosphatidylcholine (LPC) in atherosclerosis. Curr. Med. Chem. 2007, 14, 3209–3220. [Google Scholar] [CrossRef]
- Kurano, M.; Kano, K.; Dohi, T.; Matsumoto, H.; Igarashi, K.; Nishikawa, M.; Ohkawa, R.; Ikeda, H.; Miyauchi, K.; Daida, H.; et al. Different origins of lysophospholipid mediators between coronary and peripheral arteries in acute coronary syndrome. J. Lipid Res. 2017, 58, 433–442. [Google Scholar] [CrossRef]
- Kurano, M.; Suzuki, A.; Inoue, A.; Tokuhara, Y.; Kano, K.; Matsumoto, H.; Igarashi, K.; Ohkawa, R.; Nakamura, K.; Dohi, T.; et al. Possible involvement of minor lysophospholipids in the increase in plasma lysophosphatidic acid in acute coronary syndrome. Arterioscler. Thromb. Vasc. Biol. 2015, 35, 463–470. [Google Scholar] [CrossRef]
- Tanaka, T.; Ikeda, K.; Yamamoto, Y.; Iida, H.; Kikuchi, H.; Morita, T.; Yamasoba, T.; Nagai, R.; Nakajima, T. Effects of serum amyloid a and lysophosphatidylcholine on intracellular calcium concentration in human coronary artery smooth muscle cells. Int. Heart J. 2011, 52, 185–193. [Google Scholar] [CrossRef]
- Terasawa, K.; Nakajima, T.; Iida, H.; Iwasawa, K.; Oonuma, H.; Jo, T.; Morita, T.; Nakamura, F.; Fujimori, Y.; Toyo-oka, T.; et al. Nonselective cation currents regulate membrane potential of rabbit coronary arterial cell: Modulation by lysophosphatidylcholine. Circulation 2002, 106, 3111–3119. [Google Scholar] [CrossRef]
- Kim, M.Y.; Liang, G.H.; Kim, J.A.; Choi, S.S.; Choi, S.; Suh, S.H. Oxidized Low-density Lipoprotein- and Lysophosphatidylcholine-induced Ca Mobilization in Human Endothelial Cells. Korean J. Physiol. Pharmacol. 2009, 13, 27–32. [Google Scholar] [CrossRef]
- Wang, Y.; Wang, Y.; Li, G.R. TRPC1/TRPC3 channels mediate lysophosphatidylcholine-induced apoptosis in cultured human coronary artery smooth muscles cells. Oncotarget 2016, 7, 50937–50951. [Google Scholar] [CrossRef]
- Chang, W.; Wu, Q.Q.; Xiao, Y.; Jiang, X.H.; Yuan, Y.; Zeng, X.F.; Tang, Q.Z. Acacetin protects against cardiac remodeling after myocardial infarction by mediating MAPK and PI3K/Akt signal pathway. J. Pharmacol. Sci. 2017, 135, 156–163. [Google Scholar] [CrossRef]
- Wang, S.Y.; Wang, Y.J.; Dong, M.Q.; Li, G.R. Acacetin is a Promising Drug Candidate for Cardiovascular Diseases. Am. J. Chin. Med. 2024, 52, 1661–1692. [Google Scholar] [CrossRef]
- Chien, S.T.; Lin, S.S.; Wang, C.K.; Lee, Y.B.; Chen, K.S.; Fong, Y.; Shih, Y.W. Acacetin inhibits the invasion and migration of human non-small cell lung cancer A549 cells by suppressing the p38alpha MAPK signaling pathway. Mol. Cell Biochem. 2011, 350, 135–148. [Google Scholar] [CrossRef]
- Kim, C.D.; Cha, J.D.; Li, S.; Cha, I.H. The mechanism of acacetin-induced apoptosis on oral squamous cell carcinoma. Arch. Oral. Biol. 2015, 60, 1283–1298. [Google Scholar] [CrossRef] [PubMed]
- Wang, S.; Lin, B.; Liu, W.; Wei, G.; Li, Z.; Yu, N.; Xue, X.; Ji, G. Acacetin Induces Apoptosis in Human Osteosarcoma Cells by Modulation of ROS/JNK Activation. Drug Des. Devel Ther. 2020, 14, 5077–5085. [Google Scholar] [CrossRef] [PubMed]
- Tian, M.; Tang, Y.; Huang, T.; Liu, Y.; Pan, Y. Amelioration of human peritoneal mesothelial cell co-culture-evoked malignant potential of ovarian cancer cells by acacetin involves LPA release-activated RAGE-PI3K/AKT signaling. Cell Mol. Biol. Lett. 2021, 26, 51. [Google Scholar] [CrossRef] [PubMed]
- Yun, S.; Lee, Y.J.; Choi, J.; Kim, N.D.; Han, D.C.; Kwon, B.M. Acacetin Inhibits the Growth of STAT3-Activated DU145 Prostate Cancer Cells by Directly Binding to Signal Transducer and Activator of Transcription 3 (STAT3). Molecules 2021, 26, 6204. [Google Scholar] [CrossRef]
- Zhang, G.; Li, Z.; Dong, J.; Zhou, W.; Zhang, Z.; Que, Z.; Zhu, X.; Xu, Y.; Cao, N.; Zhao, A. Acacetin inhibits invasion, migration and TGF-beta1-induced EMT of gastric cancer cells through the PI3K/Akt/Snail pathway. BMC Complement. Med. Ther. 2022, 22, 10. [Google Scholar] [CrossRef]
- Li, G.R.; Wang, H.B.; Qin, G.W.; Jin, M.W.; Tang, Q.; Sun, H.Y.; Du, X.L.; Deng, X.L.; Zhang, X.H.; Chen, J.B.; et al. Acacetin, a natural flavone, selectively inhibits human atrial repolarization potassium currents and prevents atrial fibrillation in dogs. Circulation 2008, 117, 2449–2457. [Google Scholar] [CrossRef]
- Liu, H.; Wang, Y.J.; Yang, L.; Zhou, M.; Jin, M.W.; Xiao, G.S.; Wang, Y.; Sun, H.Y.; Li, G.R. Synthesis of a highly water-soluble acacetin prodrug for treating experimental atrial fibrillation in beagle dogs. Sci. Rep. 2016, 6, 25743. [Google Scholar] [CrossRef]
- Wu, H.J.; Sun, H.Y.; Wu, W.; Zhang, Y.H.; Qin, G.W.; Li, G.R. Properties and molecular determinants of the natural flavone acacetin for blocking hKv4.3 channels. PLoS ONE 2013, 8, e57864. [Google Scholar] [CrossRef]
- Wu, H.J.; Wu, W.; Sun, H.Y.; Qin, G.W.; Wang, H.B.; Wang, P.; Yalamanchili, H.K.; Wang, J.; Tse, H.F.; Lau, C.P.; et al. Acacetin causes a frequency- and use-dependent blockade of hKv1.5 channels by binding to the S6 domain. J. Mol. Cell Cardiol. 2011, 51, 966–973. [Google Scholar] [CrossRef]
- Liu, H.; Yang, L.; Wu, H.J.; Chen, K.H.; Lin, F.; Li, G.; Sun, H.Y.; Xiao, G.S.; Wang, Y.; Li, G.R. Water-soluble acacetin prodrug confers significant cardioprotection against ischemia/reperfusion injury. Sci. Rep. 2016, 6, 36435. [Google Scholar] [CrossRef] [PubMed]
- Wu, W.Y.; Li, Y.D.; Cui, Y.K.; Wu, C.; Hong, Y.X.; Li, G.; Wu, Y.; Jie, L.J.; Wang, Y.; Li, G.R. The Natural Flavone Acacetin Confers Cardiomyocyte Protection Against Hypoxia/Reoxygenation Injury via AMPK-Mediated Activation of Nrf2 Signaling Pathway. Front. Pharmacol. 2018, 9, 497. [Google Scholar] [CrossRef] [PubMed]
- Wu, W.Y.; Cui, Y.K.; Hong, Y.X.; Li, Y.D.; Wu, Y.; Li, G.; Li, G.R.; Wang, Y. Doxorubicin cardiomyopathy is ameliorated by acacetin via Sirt1-mediated activation of AMPK/Nrf2 signal molecules. J. Cell Mol. Med. 2020, 24, 12141–12153. [Google Scholar] [CrossRef]
- Cui, Y.K.; Hong, Y.X.; Wu, W.Y.; Han, W.M.; Wu, Y.; Wu, C.; Li, G.R.; Wang, Y. Acacetin ameliorates cardiac hypertrophy by activating Sirt1/AMPK/PGC-1alpha pathway. Eur. J. Pharmacol. 2022, 920, 174858. [Google Scholar] [CrossRef]
- Song, F.; Mao, Y.J.; Hu, Y.; Zhao, S.S.; Wang, R.; Wu, W.Y.; Li, G.R.; Wang, Y.; Li, G. Acacetin attenuates diabetes-induced cardiomyopathy by inhibiting oxidative stress and energy metabolism via PPAR-alpha/AMPK pathway. Eur. J. Pharmacol. 2022, 922, 174916. [Google Scholar] [CrossRef]
- Hong, Y.X.; Wu, W.Y.; Song, F.; Wu, C.; Li, G.R.; Wang, Y. Cardiac senescence is alleviated by the natural flavone acacetin via enhancing mitophagy. Aging 2021, 13, 16381–16403. [Google Scholar] [CrossRef]
- Han, W.M.; Chen, X.C.; Li, G.R.; Wang, Y. Acacetin Protects Against High Glucose-Induced Endothelial Cells Injury by Preserving Mitochondrial Function via Activating Sirt1/Sirt3/AMPK Signals. Front. Pharmacol. 2020, 11, 607796. [Google Scholar] [CrossRef] [PubMed]
- Wu, Y.; Song, F.; Li, Y.; Li, J.; Cui, Y.; Hong, Y.; Han, W.; Wu, W.; Lakhani, I.; Li, G.; et al. Acacetin exerts antioxidant potential against atherosclerosis through Nrf2 pathway in apoE−/− Mice. J. Cell Mol. Med. 2021, 25, 521–534. [Google Scholar] [CrossRef]
- Wang, H.; Peng, L.J.; Lu, W.; Li, G.R.; Zhao, P.T.; Lv, X.; Dong, M.Q.; Liu, M.L. Acacetin reverses hypoxic pulmonary hypertension by inhibiting hypoxia-induced proliferation of pulmonary artery smooth muscle cells via SIRT1-HMGB1 pathway. Eur. J. Pharmacol. 2025, 998, 177650. [Google Scholar] [CrossRef] [PubMed]
- Su, X.L.; Wang, Y.; Zhang, W.; Zhao, L.M.; Li, G.R.; Deng, X.L. Insulin-mediated upregulation of K(Ca)3.1 channels promotes cell migration and proliferation in rat vascular smooth muscle. J. Mol. Cell Cardiol. 2011, 51, 51–57. [Google Scholar] [CrossRef] [PubMed]
- Che, H.; Li, G.; Sun, H.Y.; Xiao, G.S.; Wang, Y.; Li, G.R. Roles of store-operated Ca2+ channels in regulating cell cycling and migration of human cardiac c-kit+ progenitor cells. Am. J. Physiol. Heart Circ. Physiol. 2015, 309, H1772–H1781. [Google Scholar] [CrossRef]
- Li, G.; Che, H.; Wu, W.Y.; Jie, L.J.; Xiao, G.S.; Wang, Y.; Li, G.R. Bradykinin-mediated Ca2+ signalling regulates cell growth and mobility in human cardiac c-Kit+ progenitor cells. J. Cell Mol. Med. 2018, 22, 4688–4699. [Google Scholar] [CrossRef]
- Chen, J.B.; Tao, R.; Sun, H.Y.; Tse, H.F.; Lau, C.P.; Li, G.R. Multiple Ca2+ signaling pathways regulate intracellular Ca2+ activity in human cardiac fibroblasts. J. Cell Physiol. 2010, 223, 68–75. [Google Scholar] [CrossRef]
- Vomund, S.; Schafer, A.; Parnham, M.J.; Brune, B.; von Knethen, A. Nrf2, the Master Regulator of Anti-Oxidative Responses. Int. J. Mol. Sci. 2017, 18, 2772. [Google Scholar] [CrossRef]
- Komatsu, M.; Kurokawa, H.; Waguri, S.; Taguchi, K.; Kobayashi, A.; Ichimura, Y.; Sou, Y.S.; Ueno, I.; Sakamoto, A.; Tong, K.I.; et al. The selective autophagy substrate p62 activates the stress responsive transcription factor Nrf2 through inactivation of Keap1. Nat. Cell Biol. 2010, 12, 213–223. [Google Scholar] [CrossRef]
- Kageyama, S.; Saito, T.; Obata, M.; Koide, R.H.; Ichimura, Y.; Komatsu, M. Negative Regulation of the Keap1-Nrf2 Pathway by a p62/Sqstm1 Splicing Variant. Mol. Cell Biol. 2018, 38, e00642-17. [Google Scholar] [CrossRef]
- Liou, C.J.; Wu, S.J.; Shen, S.C.; Chen, L.C.; Chen, Y.L.; Huang, W.C. Acacetin Protects against Non-Alcoholic Fatty Liver Disease by Regulating Lipid Accumulation and Inflammation in Mice. Int. J. Mol. Sci. 2022, 23, 4687. [Google Scholar] [CrossRef] [PubMed]
- Kobayashi, M.; Yamamoto, M. Molecular mechanisms activating the Nrf2-Keap1 pathway of antioxidant gene regulation. Antioxid. Redox Signal. 2005, 7, 385–394. [Google Scholar] [CrossRef] [PubMed]
- Dayalan Naidu, S.; Dinkova-Kostova, A.T. KEAP1, a cysteine-based sensor and a drug target for the prevention and treatment of chronic disease. Open Biol. 2020, 10, 200105. [Google Scholar] [CrossRef] [PubMed]
- Wu, D.; Wang, Y.; Zhang, H.; Du, M.; Li, T. Acacetin attenuates mice endotoxin-induced acute lung injury via augmentation of heme oxygenase-1 activity. Inflammopharmacology 2018, 26, 635–643. [Google Scholar] [CrossRef]
- Iside, C.; Scafuro, M.; Nebbioso, A.; Altucci, L. SIRT1 Activation by Natural Phytochemicals: An Overview. Front. Pharmacol. 2020, 11, 1225. [Google Scholar] [CrossRef]
- Han, Q.; Gu, Y.; Qian, Y. Study on the mechanism of activating SIRT1/Nrf2/p62 pathway to mediate autophagy-dependent ferroptosis to promote healing of diabetic foot ulcers. Naunyn Schmiedebergs Arch. Pharmacol. 2025, 398, 3015–3025. [Google Scholar] [CrossRef]
- He, X.; Zheng, J.; Liu, C. Low serum level of sirtuin 1 predicts coronary atherosclerosis plaques during computed tomography angiography among an asymptomatic cohort. Coron. Artery Dis. 2019, 30, 621–625. [Google Scholar] [CrossRef]








Disclaimer/Publisher’s Note: The statements, opinions and data contained in all publications are solely those of the individual author(s) and contributor(s) and not of MDPI and/or the editor(s). MDPI and/or the editor(s) disclaim responsibility for any injury to people or property resulting from any ideas, methods, instructions or products referred to in the content. |
© 2026 by the authors. Licensee MDPI, Basel, Switzerland. This article is an open access article distributed under the terms and conditions of the Creative Commons Attribution (CC BY) license.
Share and Cite
Li, Y.-D.; Wu, Y.; Zhou, T.-L.; Yuan, Q.; Li, G.-R.; Wu, W.-Y.; Wang, Y.; Li, G. Acacetin Attenuates Lysophosphatidylcholine-Induced Vascular Smooth Muscle Cell Injury via Sirt1-Nrf2/p62 Signaling Axis. Biomedicines 2026, 14, 194. https://doi.org/10.3390/biomedicines14010194
Li Y-D, Wu Y, Zhou T-L, Yuan Q, Li G-R, Wu W-Y, Wang Y, Li G. Acacetin Attenuates Lysophosphatidylcholine-Induced Vascular Smooth Muscle Cell Injury via Sirt1-Nrf2/p62 Signaling Axis. Biomedicines. 2026; 14(1):194. https://doi.org/10.3390/biomedicines14010194
Chicago/Turabian StyleLi, Yun-Da, Yao Wu, Tian-Li Zhou, Qian Yuan, Gui-Rong Li, Wei-Yin Wu, Yan Wang, and Gang Li. 2026. "Acacetin Attenuates Lysophosphatidylcholine-Induced Vascular Smooth Muscle Cell Injury via Sirt1-Nrf2/p62 Signaling Axis" Biomedicines 14, no. 1: 194. https://doi.org/10.3390/biomedicines14010194
APA StyleLi, Y.-D., Wu, Y., Zhou, T.-L., Yuan, Q., Li, G.-R., Wu, W.-Y., Wang, Y., & Li, G. (2026). Acacetin Attenuates Lysophosphatidylcholine-Induced Vascular Smooth Muscle Cell Injury via Sirt1-Nrf2/p62 Signaling Axis. Biomedicines, 14(1), 194. https://doi.org/10.3390/biomedicines14010194

