Sign in to use this feature.

Years

Between: -

Subjects

remove_circle_outline
remove_circle_outline
remove_circle_outline

Journals

Article Types

Countries / Regions

Search Results (13)

Search Parameters:
Keywords = sinulariolide

Order results
Result details
Results per page
Select all
Export citation of selected articles as:
15 pages, 3324 KB  
Article
Analysis of Cembrane-Type Diterpenoids from Cultured Soft Coral Sclerophytum flexibile for Inhibition of TGF-β-Induced IL-6 Secretion in Inflammation-Associated Cancer
by Yi-Chen Wang, Shun-Ban Tai, Jenq-Lin Yang, Pei-Feng Liu, Ping-Jyun Sung, Jui-Hsin Su and Chun-Lin Chen
Int. J. Mol. Sci. 2025, 26(23), 11280; https://doi.org/10.3390/ijms262311280 - 21 Nov 2025
Viewed by 525
Abstract
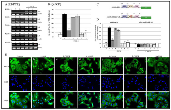
Cembrane-type diterpenoids (cembranoids), natural compounds derived from soft coral Sclerophytum flexibile, exhibit diverse biological activities including anti-inflammatory, anti-cancer, and anti-viral effects. Our previous research demonstrated that Sinulariolide, a member of this group, effectively inhibits TGF-β-induced IL-6 secretion, thereby suppressing inflammation-associated cancer development. [...] Read more.
Cembrane-type diterpenoids (cembranoids), natural compounds derived from soft coral Sclerophytum flexibile, exhibit diverse biological activities including anti-inflammatory, anti-cancer, and anti-viral effects. Our previous research demonstrated that Sinulariolide, a member of this group, effectively inhibits TGF-β-induced IL-6 secretion, thereby suppressing inflammation-associated cancer development. Building on these findings, the present study employs a structure-activity relationship (SAR) approach to compare the anti-inflammatory properties of various cembranoids extracted from cultured soft coral Sclerophytum flexibile—a sustainable and environmentally friendly source that offers a consistent supply for research and therapeutic development. By isolating multiple cembrane-type analogs and analyzing their structural differences, we identified key chemical features that enhance their ability to interfere with TGF-β signaling and subsequent IL-6 production. The SAR analysis revealed distinct variations in anti-inflammatory efficacy among the tested compounds, pinpointing structural motifs crucial for inhibiting TGF-β-induced IL-6 secretion. These insights deepen our understanding of the molecular basis behind the anti-inflammatory action of cembranoids and guide the optimization of these compounds for potential therapeutic use. Full article
Show Figures

Figure 1

16 pages, 4884 KB  
Article
In Vitro Insights into the Role of 7,8-Epoxy-11-Sinulariolide Acetate Isolated from Soft Coral Sinularia siaesensis in the Potential Attenuation of Inflammation and Osteoclastogenesis
by Lin-Mao Ke, Dan-Dan Yu, Ming-Zhi Su, Liao Cui and Yue-Wei Guo
Mar. Drugs 2024, 22(2), 95; https://doi.org/10.3390/md22020095 - 19 Feb 2024
Cited by 5 | Viewed by 3069
Abstract
The balance between bone-resorbing osteoclasts and bone-forming osteoblasts is essential for the process of bone remodeling. Excessive osteoclast differentiation plays a pivotal role in the pathogenesis of bone diseases such as rheumatoid arthritis and osteoporosis. In the present study, we examined whether 7,8-epoxy-11-sinulariolide [...] Read more.
The balance between bone-resorbing osteoclasts and bone-forming osteoblasts is essential for the process of bone remodeling. Excessive osteoclast differentiation plays a pivotal role in the pathogenesis of bone diseases such as rheumatoid arthritis and osteoporosis. In the present study, we examined whether 7,8-epoxy-11-sinulariolide acetate (Esa), a marine natural product present in soft coral Sinularia siaesensis, attenuates inflammation and osteoclastogenesis in vitro. The results indicated that Esa significantly inhibited lipopolysaccharide (LPS)-induced inflammation model of RAW264.7 cells and suppressed receptor activator for nuclear factor-κB ligand (RANKL)-triggered osteoclastogenesis. Esa significantly down-regulated the protein expression of iNOS, COX-2, and TNF-α by inhibiting the NF-κB/MAPK/PI3K pathways and reducing the release of reactive oxygen species (ROS) in RAW264.7 macrophages. Besides, Esa treatment significantly inhibited osteoclast differentiation and suppressed the expression of osteoclast-specific markers such as NFATC1, MMP-9, and CTSK proteins. These findings suggest that Esa may be a potential agent for the maintenance of bone homeostasis associated with inflammation. Full article
(This article belongs to the Special Issue Bioactive Compounds from Soft Corals and Their Derived Microorganisms)
Show Figures

Graphical abstract

18 pages, 4032 KB  
Article
Suppression of TGFβ-Induced Interleukin-6 Secretion by Sinulariolide from Soft Corals through Attenuation of the p38–NF-kB Pathway in Carcinoma Cells
by Jenq-Lin Yang, Weng-Ling Lin, Shun-Ban Tai, Yi-Siang Ciou, Chih-Ling Chung, Jih-Jung Chen, Pei-Feng Liu, Ming-Wei Lin and Chun-Lin Chen
Int. J. Mol. Sci. 2023, 24(14), 11656; https://doi.org/10.3390/ijms241411656 - 19 Jul 2023
Cited by 8 | Viewed by 4029
Abstract
Sinulariolide (SC-1) is a natural product extracted from the cultured-type soft coral Sinularia flexibilis and possesses anti-inflammation, anti-proliferative, and anti-migratory in several types of cancer cells. However, the molecular pathway behind its effects on inflammation remains poorly understood. Since inflammatory cytokines such as [...] Read more.
Sinulariolide (SC-1) is a natural product extracted from the cultured-type soft coral Sinularia flexibilis and possesses anti-inflammation, anti-proliferative, and anti-migratory in several types of cancer cells. However, the molecular pathway behind its effects on inflammation remains poorly understood. Since inflammatory cytokines such as TGFβ, TNFα, IL-1, IL-6, and IL-8 activate transcription factors such as Smads, NF-κB, STAT3, Snail, Twist, and Zeb that drive the epithelial-to-mesenchymal transition (EMT), in this study, we focus on the investigation in effects of SC-1 on TGFβ-induced interleukin-6 (IL-6) releases in an in vitro cell culture model. We showed that both intracellular IL-6 expression and secretion were stimulated by TGFβ and associated with strong upregulation of IL-6 mRNA and increased transcription in A549 cells. SC-1 blocked TGFβ-induced secretion of IL-6 while showing no effect on the induction of fibronectin and plasminogen activator inhibitor-1 genes, indicating that SC-1 interferes with only a subset of TGFβ activities. In addition, SC-1 inhibits TGFβ-induced IL-6 by suppressing p38 MAPK signaling and subsequently inhibits NF-κB and its nuclear translocation without affecting the canonical Smad pathway and receptor turnover. Overall, these data suggest that p38 may involve in the inhibition of SC-1 in IL-6 release, thus illustrating an inhibitory effect for SC-1 in the suppression of inflammation, EMT phenotype, and tumorigenesis. Full article
Show Figures

Figure 1

12 pages, 3352 KB  
Article
Sinulariolide Inhibits Gastric Cancer Cell Migration and Invasion through Downregulation of the EMT Process and Suppression of FAK/PI3K/AKT/mTOR and MAPKs Signaling Pathways
by Yu-Jen Wu, Shih-Hsiung Lin, Zhong-Hao Din, Jui-Hsin Su and Chih-I Liu
Mar. Drugs 2019, 17(12), 668; https://doi.org/10.3390/md17120668 - 27 Nov 2019
Cited by 53 | Viewed by 5739
Abstract
Cancer metastasis is the main cause of death in cancer patients; however, there is currently no effective method to predict and prevent metastasis of gastric cancer. Therefore, gaining an understanding of the molecular mechanism of tumor metastasis is important for the development of [...] Read more.
Cancer metastasis is the main cause of death in cancer patients; however, there is currently no effective method to predict and prevent metastasis of gastric cancer. Therefore, gaining an understanding of the molecular mechanism of tumor metastasis is important for the development of new drugs and improving the survival rate of patients who suffer from gastric cancer. Sinulariolide is an active compound isolated from the cultured soft coral Sinularia flexibilis. We employed sinulariolide and gastric cancer cells in experiments such as MTT, cell migration assays, cell invasion assays, and Western blotting analysis. Analysis of cell migration and invasion capabilities showed that the inhibition effects on cell metastasis and invasion increased with sinulariolide concentration in AGS and NCI-N87 cells. Immunostaining analysis showed that sinulariolide significantly reduced the protein expressions of MMP-2, MMP-9, and uPA, but the expressions of TIMP-1 and TIMP-2 were increased, while FAK, phosphorylated PI3K, phosphorylated AKT, phosphorylated mTOR, phosphorylated JNK, phosphorylated p38MAPK, and phosphorylated ERK decreased in expression with increasing sinulariolide concentration. From the results, we inferred that sinulariolide treatment in AGS and NCI-N87 cells reduced the activities of MMP-2 and MMP-9 via the FAK/PI3K/AKT/mTOR and MAPKs signaling pathways, further inhibiting the invasion and migration of these cells. Moreover, sinulariolide altered the protein expressions of E-cadherin and N-cadherin in the cytosol and Snail in the nuclei of AGS and NCI-N87 cells, which indicated that sinulariolide can avert the EMT process. These findings suggested that sinulariolide is a potential chemotherapeutic agent for development as a new drug for the treatment of gastric cancer. Full article
(This article belongs to the Special Issue Antitumor Compounds from Marine Invertebrates)
Show Figures

Figure 1

13 pages, 2605 KB  
Article
Cembranoid-Related Metabolites and Biological Activities from the Soft Coral Sinularia flexibilis
by Chia-Hua Wu, Chih-Hua Chao, Tzu-Zin Huang, Chiung-Yao Huang, Tsong-Long Hwang, Chang-Feng Dai and Jyh-Horng Sheu
Mar. Drugs 2018, 16(8), 278; https://doi.org/10.3390/md16080278 - 9 Aug 2018
Cited by 27 | Viewed by 6037
Abstract
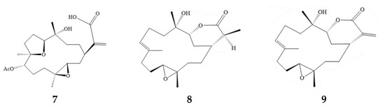
Five new cembranoid-related diterpenoids, namely, flexibilisins D and E (1 and 2), secoflexibilisolides A and B (3 and 4), and flexibilisolide H (5), along with nine known compounds (614), were isolated from the [...] Read more.
Five new cembranoid-related diterpenoids, namely, flexibilisins D and E (1 and 2), secoflexibilisolides A and B (3 and 4), and flexibilisolide H (5), along with nine known compounds (614), were isolated from the soft coral Sinularia flexibilis. Their structures were established by extensive spectral analysis. Compound 3 possesses an unusual skeleton that could be biogenetically derived from cembranoids. The cytotoxicity and anti-inflammatory activities of the isolates were investigated, and the results showed that dehydrosinulariolide (7) and 11-epi-sinulariolide acetate (8) exhibited cytotoxicity toward a limited panel of cancer cell lines and 14-deoxycrassin (9) displayed anti-inflammatory activity by inhibition of superoxide anion generation and elastase release in N-formyl-methionyl-leucyl-phenylalanine/cytochalasin B (fMLF/CB)-induced human neutrophils. Full article
Show Figures

Figure 1

11 pages, 6121 KB  
Article
Sinulariolide Suppresses Cell Migration and Invasion by Inhibiting Matrix Metalloproteinase-2/-9 and Urokinase through the PI3K/AKT/mTOR Signaling Pathway in Human Bladder Cancer Cells
by Te-Chih Cheng, Zhong-Hao Din, Jui-Hsin Su, Yu-Jen Wu and Chih-I Liu
Mar. Drugs 2017, 15(8), 238; https://doi.org/10.3390/md15080238 - 2 Aug 2017
Cited by 49 | Viewed by 5681
Abstract
Sinulariolide is a natural product extracted from the cultured-type soft coral Sinularia flexibilis, and possesses bioactivity against the movement of several types of cancer cells. However, the molecular pathway behind its effects on human bladder cancer remain poorly understood. Using a human [...] Read more.
Sinulariolide is a natural product extracted from the cultured-type soft coral Sinularia flexibilis, and possesses bioactivity against the movement of several types of cancer cells. However, the molecular pathway behind its effects on human bladder cancer remain poorly understood. Using a human bladder cancer cell line as an in vitro model, this study investigated the underlying mechanism of sinulariolide against cell migration/invasion in TSGH-8301 cells. We found that sinulariolide inhibited TSGH-8301 cell migration/invasion, and the effect was concentration-dependent. Furthermore, the protein expressions of matrix metalloproteinases (MMPs) MMP-2 and MMP-9, as well as urokinase, were significantly decreased after 24-h sinulariolide treatment. Meanwhile, the increased expression of tissue inhibitors of metalloproteinases (TIMPs) TIMP-1 and TIMP-2 were in parallel with an increased concentration of sinulariolide. Finally, the expressions of several key phosphorylated proteins in the mTOR signaling pathway were also downregulated by sinulariolide treatment. Our results demonstrated that sinulariolide has significant effects against TSGH-8301 cell migration/invasion, and its effects were associated with decreased levels of MMP-2/-9 and urokinase expression, as well as increased TIMP-1/TIMP-2 expression. The inhibitory effects were mediated by reducing phosphorylation proteins of the PI3K, AKT, and mTOR signaling pathway. The findings suggested that sinulariolide is a good candidate for advanced investigation with the aim of developing a new drug for the treatment of human bladder cancer. Full article
(This article belongs to the Special Issue Natural Products from Coral Reef Organisms)
Show Figures

Figure 1

24 pages, 5652 KB  
Article
Cytotoxicity of 11-epi-Sinulariolide Acetate Isolated from Cultured Soft Corals on HA22T Cells through the Endoplasmic Reticulum Stress Pathway and Mitochondrial Dysfunction
by Jen-Jie Lin, Robert Y. L. Wang, Jiing-Chuan Chen, Chien-Chih Chiu, Ming-Hui Liao and Yu-Jen Wu
Int. J. Mol. Sci. 2016, 17(11), 1787; https://doi.org/10.3390/ijms17111787 - 27 Oct 2016
Cited by 16 | Viewed by 6330
Abstract
Natural compounds from soft corals have been increasingly used for their antitumor therapeutic properties. This study examined 11-epi-sinulariolide acetate (11-epi-SA), an active compound isolated from the cultured soft coral Sinularia flexibilis, to determine its potential antitumor effect on [...] Read more.
Natural compounds from soft corals have been increasingly used for their antitumor therapeutic properties. This study examined 11-epi-sinulariolide acetate (11-epi-SA), an active compound isolated from the cultured soft coral Sinularia flexibilis, to determine its potential antitumor effect on four hepatocellular carcinoma cell lines. Cell viability was investigated using 3-(4,5-dimethylthiazol-2-yl)-2,5-diphenyltetrazolium bromide assay, and the results demonstrated that 11-epi-SA treatment showed more cytotoxic effect toward HA22T cells. Protein profiling of the 11-epi-SA-treated HA22T cells revealed substantial protein alterations associated with stress response and protein synthesis and folding, suggesting that the mitochondria and endoplasmic reticulum (ER) play roles in 11-epi-SA-initiated apoptosis. Moreover, 11-epi-SA activated caspase-dependent apoptotic cell death, suggesting that mitochondria-related apoptosis genes were involved in programmed cell death. The unfolded protein response signaling pathway-related proteins were also activated on 11-epi-SA treatment, and these changes were accompanied by the upregulated expression of growth arrest and DNA damage-inducible protein (GADD153) and CCAAT/enhancer binding protein (C/EBP) homologous protein (CHOP), the genes encoding transcription factors associated with growth arrest and apoptosis under prolonged ER stress. Two inhibitors, namely salubrinal (Sal) and SP600125, partially abrogated 11-epi-SA-related cell death, implying that the protein kinase R (PKR)-like endoplasmic reticulum kinase (PERK)–activating transcription factor (ATF) 6–CHOP or the inositol-requiring enzyme 1 alpha (IRE1α)–c-Jun N-terminal kinase (JNK)–cJun signal pathway was activated after 11-epi-SA treatment. In general, these results suggest that 11-epi-SA exerts cytotoxic effects on HA22T cells through mitochondrial dysfunction and ER stress cell death pathways. Full article
(This article belongs to the Special Issue Modulators of Endoplasmic Reticulum Stress 2016)
Show Figures

Figure 1

16 pages, 2964 KB  
Article
Anticancer Effects of Sinulariolide-Conjugated Hyaluronan Nanoparticles on Lung Adenocarcinoma Cells
by Kuan Yin Hsiao, Yi-Jhen Wu, Zi Nong Liu, Chin Wen Chuang, Han Hsiang Huang and Shyh Ming Kuo
Molecules 2016, 21(3), 297; https://doi.org/10.3390/molecules21030297 - 2 Mar 2016
Cited by 29 | Viewed by 7699
Abstract
Lung cancer is one of the most clinically challenging malignant diseases worldwide. Sinulariolide (SNL), extracted from the farmed coral species Sinularia flexibilis, has been used for suppressing malignant cells. For developing anticancer therapeutic agents, we aimed to find an alternative for non-small [...] Read more.
Lung cancer is one of the most clinically challenging malignant diseases worldwide. Sinulariolide (SNL), extracted from the farmed coral species Sinularia flexibilis, has been used for suppressing malignant cells. For developing anticancer therapeutic agents, we aimed to find an alternative for non-small cell lung cancer treatment by using SNL as the target drug. We investigated the SNL bioactivity on A549 lung cancer cells by conjugating SNL with hyaluronan nanoparticles to form HA/SNL aggregates by using a high-voltage electrostatic field system. SNL was toxic on A549 cells with an IC50 of 75 µg/mL. The anticancer effects of HA/SNL aggregates were assessed through cell viability assay, apoptosis assays, cell cycle analyses, and western blotting. The size of HA/SNL aggregates was approximately 33–77 nm in diameter with a thin continuous layer after aggregating numerous HA nanoparticles. Flow cytometric analysis revealed that the HA/SNL aggregate-induced apoptosis was more effective at a lower SNL dose of 25 µg/mL than pure SNL. Western blotting indicated that caspases-3, -8, and -9 and Bcl-xL and Bax played crucial roles in the apoptotic signal transduction pathway. In summary, HA/SNL aggregates exerted stronger anticancer effects on A549 cells than did pure SNL via mitochondria-related pathways. Full article
Show Figures

Figure 1

14 pages, 2591 KB  
Article
Sinulariolide Suppresses Human Hepatocellular Carcinoma Cell Migration and Invasion by Inhibiting Matrix Metalloproteinase-2/-9 through MAPKs and PI3K/Akt Signaling Pathways
by Yu-Jen Wu, Choo-Aun Neoh, Chia-Yu Tsao, Jui-Hsin Su and Hsing-Hui Li
Int. J. Mol. Sci. 2015, 16(7), 16469-16482; https://doi.org/10.3390/ijms160716469 - 20 Jul 2015
Cited by 86 | Viewed by 15707
Abstract
Sinulariolide is an active compound isolated from the cultured soft coral Sinularia flexibilis. In this study, we investigate the migration and invasion effects of sinulariolide in hepatocellular carcinoma cell HA22T. Sinulariolide inhibited the migration and invasion effects of hepatocellular carcinoma cells in [...] Read more.
Sinulariolide is an active compound isolated from the cultured soft coral Sinularia flexibilis. In this study, we investigate the migration and invasion effects of sinulariolide in hepatocellular carcinoma cell HA22T. Sinulariolide inhibited the migration and invasion effects of hepatocellular carcinoma cells in a concentration-dependent manner. The results of zymography assay showed that sinulariolide suppressed the activities of matrix metalloproteinase (MMP)-2 and MMP-9. Moreover, protein levels of MMP-2, MMP-9, and urokinase-type plasminogen activator (uPA) were reduced by sinulariolide in a concentration-dependent manner. Sinulariolide also exerted an inhibitory effect on phosphorylation of c-Jun N-terminal kinase (JNK), extracellular signal-regulated kinases (ERK), phosphatidylinositol 3-kinase (PI3K), Akt, Focal adhesion kinase (FAK), growth factor receptor-bound protein 2 (GRB2). Taken together, these results demonstrated that sinulariolide could inhibit hepatocellular carcinoma cell migration and invasion and alter HA22T cell metastasis by reduction of MMP-2, MMP-9, and uPA expression through the suppression of MAPKs, PI3K/Akt, and the FAK/GRB2 signaling pathway. These findings suggest that sinulariolide merits further evaluation as a chemotherapeutic agent for human hepatocellular carcinoma. Full article
(This article belongs to the Special Issue Molecular Classification of Human Cancer: Diagnosis and Treatment)
Show Figures

Graphical abstract

16 pages, 1520 KB  
Article
11-epi-Sinulariolide Acetate Reduces Cell Migration and Invasion of Human Hepatocellular Carcinoma by Reducing the Activation of ERK1/2, p38MAPK and FAK/PI3K/AKT/mTOR Signaling Pathways
by Jen-Jie Lin, Jui-Hsin Su, Chi-Chu Tsai, Yi-Jen Chen, Ming-Hui Liao and Yu-Jen Wu
Mar. Drugs 2014, 12(9), 4783-4798; https://doi.org/10.3390/md12094783 - 12 Sep 2014
Cited by 56 | Viewed by 10306
Abstract
Cancer metastasis is one of the major causes of death in cancer. An active compound, 11-epi-sinulariolide acetate (11-epi-SA), isolated from the cultured soft coral Sinularia flexibilis has been examined for potential anti-cell migration and invasion effects on hepatocellular carcinoma [...] Read more.
Cancer metastasis is one of the major causes of death in cancer. An active compound, 11-epi-sinulariolide acetate (11-epi-SA), isolated from the cultured soft coral Sinularia flexibilis has been examined for potential anti-cell migration and invasion effects on hepatocellular carcinoma cells (HCC). However, the molecular mechanism of anti-migration and invasion by 11-epi-SA on HCC, along with their corresponding effects, remain poorly understood. In this study, we investigated anti-migration and invasion effects and the underlying mechanism of 11-epi-SA in HA22T cells, and discovered by trans-well migration and invasion assays that 11-epi-SA provided a concentration-dependent inhibitory effect on the migration of human HCC HA22T cells. After treatment with 11-epi-SA for 24 h, there were suppressed protein levels of matrix metalloproteinase-2 (MMP-2), matrix metalloproteinase-9 (MMP-9) and urokinase-type plasminogen activator (uPA) in HA22T cells. Meanwhile, the expression of tissue inhibitor of metalloproteinase-1 (TIMP-1) and metalloproteinase-2 (TIMP-2) were increased in a concentration-dependent manner. Further investigation revealed that 11-epi-SA suppressed the phosphorylation of ERK1/2 and p38MAPK. The 11-epi-SA also suppressed the expression of the phosphorylation of FAK/PI3K/AKT/mTOR pathways. Full article
Show Figures

Figure 1

16 pages, 1673 KB  
Article
Sinulariolide Induced Hepatocellular Carcinoma Apoptosis through Activation of Mitochondrial-Related Apoptotic and PERK/eIF2α/ATF4/CHOP Pathway
by Yi-Jen Chen, Jui-Hsin Su, Chia-Yu Tsao, Chun-Tzu Hung, Hsiang-Hao Chao, Jen-Jie Lin, Ming-Hui Liao, Zih-Yan Yang, Han Hisang Huang, Feng-Jen Tsai, Shun-Hsiang Weng and Yu-Jen Wu
Molecules 2013, 18(9), 10146-10161; https://doi.org/10.3390/molecules180910146 - 22 Aug 2013
Cited by 55 | Viewed by 12166
Abstract
Sinulariolide, an active compound isolated from the cultured soft coral Sinularia flexibilis, has potent anti-microbial and anti-tumorigenesis effects towards melanoma and bladder cancer cells. In this study, we investigated the effects of sinulariolide on hepatocellular carcinoma (HCC) cell growth and protein expression. [...] Read more.
Sinulariolide, an active compound isolated from the cultured soft coral Sinularia flexibilis, has potent anti-microbial and anti-tumorigenesis effects towards melanoma and bladder cancer cells. In this study, we investigated the effects of sinulariolide on hepatocellular carcinoma (HCC) cell growth and protein expression. Sinulariolide suppressed the proliferation and colony formation of HCC HA22T cells in a dose-dependent manner and induced both early and late apoptosis according to flow cytometry, Annexin V/PI stain and TUNEL/DAPI stain analyses. A mechanistic analysis demonstrated that sinulariolide-induced apoptosis was activated through a mitochondria-related pathway, showing up-regulation of Bax, Bad and AIF, and down- regulation of Bcl-2, Bcl-xL, MCl-1 and p-Bad. Sinulariolide treatment led to loss of the mitochondrial membrane potential, release of mitochondrial cytochrome c to the cytosol, and activation of both caspase-9 and caspase-3. Sinulariolide-induced apoptosis was significantly blocked by the caspase inhibitors Z-VAD-FMK and Z-DEVD-FMK. The increased expression of cleaved PARP also suggested that caspase-independent apoptotic pathway was involved. In the western blotting; the elevation of ER chaperones GRP78; GRP94; and CALR; as well as up-regulations of PERK/eIF2α/ATF4/CHOP; and diminished cell death with pre-treatment of eIF2α phosphatase inhibitor; salubrinal; implicated the involvement of ER stress-mediated PERK/eIF2α/ATF4/CHOP apoptotic pathway following sinulariolide treatment in hepatoma cells. The current study suggested sinulariolide-induced hepatoma cell cytotoxicity involved multiple apoptotic signal pathways. This may implicate that sinulariolide is a potential compound for the treatment of hepatocellular carcinoma. Full article
Show Figures

Figure 1

18 pages, 1174 KB  
Article
Proteomic Investigation of the Sinulariolide-Treated Melanoma Cells A375: Effects on the Cell Apoptosis through Mitochondrial-Related Pathway and Activation of Caspase Cascade
by Hsing-Hui Li, Jui-Hsin Su, Chien-Chih Chiu, Jen-Jie Lin, Zih-Yan Yang, Wen-Ing Hwang, Yu-Kuei Chen, Yu-Hsuan Lo and Yu-Jen Wu
Mar. Drugs 2013, 11(7), 2625-2642; https://doi.org/10.3390/md11072625 - 22 Jul 2013
Cited by 47 | Viewed by 11241
Abstract
Sinulariolide is an active compound isolated from the cultured soft coral Sinularia flexibilis. In this study, we investigated the effects of sinulariolide on A375 melanoma cell growth and protein expression. Sinulariolide suppressed the proliferation and migration of melanoma cells in a concentration-dependent [...] Read more.
Sinulariolide is an active compound isolated from the cultured soft coral Sinularia flexibilis. In this study, we investigated the effects of sinulariolide on A375 melanoma cell growth and protein expression. Sinulariolide suppressed the proliferation and migration of melanoma cells in a concentration-dependent manner and was found to induce both early and late apoptosis by flow cytometric analysis. Comparative proteomic analysis was conducted to investigate the effects of sinulariolide at the molecular level by comparison between the protein profiles of melanoma cells treated with sinulariolide and those without treatment. Two-dimensional gel electrophoresis (2-DE) master maps of control and treated A375 cells were generated by analysis with PDQuest software. Comparison between these maps showed up- and downregulation of 21 proteins, seven of which were upregulated and 14 were downregulated. The proteomics studies described here identify some proteins that are involved in mitochondrial dysfunction and apoptosis-associated proteins, including heat shock protein 60, heat shock protein beta-1, ubiquinol cytochrome c reductase complex core protein 1, isocitrate dehydrogenase (NAD) subunit alpha (down-regulated), and prohibitin (up-regulated), in A375 melanoma cells exposed to sinulariolide. Sinulariolide-induced apoptosis is relevant to mitochondrial-mediated apoptosis via caspase-dependent pathways, elucidated by the loss of mitochondrial membrane potential, release of cytochrome c, and activation of Bax, Bad and caspase-3/-9, as well as suppression of p-Bad, Bcl-xL and Bcl-2. Taken together, our results show that sinulariolide-induced apoptosis might be related to activation of the caspase cascade and mitochondria dysfunction pathways. Our results suggest that sinulariolide merits further evaluation as a chemotherapeutic agent for human melanoma. Full article
(This article belongs to the Collection Marine Compounds and Cancer)
Show Figures

Figure 1

19 pages, 1379 KB  
Article
Induction of Apoptosis by Sinulariolide from Soft Coral through Mitochondrial-Related and p38MAPK Pathways on Human Bladder Carcinoma Cells
by Choo-Aun Neoh, Robert Y.-L. Wang, Zhong-Hao Din, Jui-Hsin Su, Yu-Kuei Chen, Feng-Jen Tsai, Shun-Hsiang Weng and Yu-Jen Wu
Mar. Drugs 2012, 10(12), 2893-2911; https://doi.org/10.3390/md10122893 - 18 Dec 2012
Cited by 40 | Viewed by 9871
Abstract
Sinulariolide, an isolated compound from the soft coral Sinularia flexibilis, possesses the anti-proliferative, anti-migratory and apoptosis-inducing activities against the TSGH bladder carcinoma cell. The anti-tumor effects of sinulariolide were determined by 3-(4,5-cimethylthiazol-2-yl)-2,5-diphenyl tetrazolium bromide assay, cell migration assay and flow cytometry, respectively. [...] Read more.
Sinulariolide, an isolated compound from the soft coral Sinularia flexibilis, possesses the anti-proliferative, anti-migratory and apoptosis-inducing activities against the TSGH bladder carcinoma cell. The anti-tumor effects of sinulariolide were determined by 3-(4,5-cimethylthiazol-2-yl)-2,5-diphenyl tetrazolium bromide assay, cell migration assay and flow cytometry, respectively. Sinulariolide inhibited the growth and migration of bladder carcinoma cells in a dose-dependent manner, as well as induced both early and late apoptosis as determined by the flow cytometer. Also, the sinulariolide-induced apoptosis is related to the mitochondrial-mediated apoptosis via caspase-dependent pathways, elucidated by the loss of mitochondrial membrane potential, release of cytochrome C, activation of caspase-3/-9, Bax and Bad, as well as suppression of Bcl-2/Bcl-xL/Mcl-1. Detection of the PARP-1 cleaved product suggested the partial involvement of caspase-independent pathways. Moreover, inhibition of p38MAPK activity leads to the rescue of the cell cytotoxicity of sinulariolide-treated TSGH cells, indicating that the p38MAPK pathway is also involved in the sinulariolide-induced cell apoptosis. Altogether, these results suggest that sinulariolide induces apoptosis against bladder cancer cells through mitochondrial-related and p38MAPK pathways. Full article
Show Figures

Figure 1

Back to TopTop