Sign in to use this feature.

Years

Between: -

Subjects

remove_circle_outline
remove_circle_outline
remove_circle_outline
remove_circle_outline
remove_circle_outline
remove_circle_outline
remove_circle_outline
remove_circle_outline
remove_circle_outline

Journals

remove_circle_outline
remove_circle_outline
remove_circle_outline
remove_circle_outline
remove_circle_outline
remove_circle_outline
remove_circle_outline
remove_circle_outline
remove_circle_outline
remove_circle_outline
remove_circle_outline
remove_circle_outline
remove_circle_outline
remove_circle_outline

Article Types

Countries / Regions

remove_circle_outline
remove_circle_outline
remove_circle_outline
remove_circle_outline
remove_circle_outline
remove_circle_outline
remove_circle_outline
remove_circle_outline

Search Results (1,538)

Search Parameters:
Keywords = set-valued mapping

Order results
Result details
Results per page
Select all
Export citation of selected articles as:
21 pages, 3028 KB  
Article
Mapping Soil Erodibility Using Machine Learning and Remote Sensing Data Fusion in the Northern Adana Region, Türkiye
by Melek Işik, Mehmet Işik, Mert Acar, Taofeek Samuel Wahab, Yakup Kenan Koca and Cenk Şahin
Agronomy 2026, 16(3), 294; https://doi.org/10.3390/agronomy16030294 - 24 Jan 2026
Viewed by 44
Abstract
Soil erosion is a major threat to the sustainable productivity of arable lands, making the accurate prediction of soil erodibility essential for effective soil conservation planning. Soil erodibility is strongly controlled by intrinsic soil properties that regulate aggregate resistance and detachment processes under [...] Read more.
Soil erosion is a major threat to the sustainable productivity of arable lands, making the accurate prediction of soil erodibility essential for effective soil conservation planning. Soil erodibility is strongly controlled by intrinsic soil properties that regulate aggregate resistance and detachment processes under erosive forces. In this study, machine learning (ML) models, including the Multi-layer Perceptron Regressor (MLP), Random Forest (RF), Decision Tree (DT), and Extreme Gradient Boosting (XGBoost), were applied to predict the soil erodibility factor (K-factor). A comprehensive set of soil properties, including soil texture, clay ratio (CR), organic matter (OM), aggregate stability (AS), mean weight diameter (MWD), dispersion ratio (DR), modified clay ratio (MCR), and critical level of organic matter (CLOM), was analyzed using 110 soil samples collected from the northern part of Adana Province, Türkiye. The observed K-factor was calculated using the RUSLE equation, and ML-based predictions were spatially mapped using Geographic Information Systems (GISs). The mean K-factor values for arable, forest, and horticultural land uses were 0.065, 0.071, and 0.109 t h MJ−1 mm−1, respectively. Among the tested models, XGBoost showed the best predictive performance, with the lowest MAE (0.0051) and RMSE (0.0110) and the highest R2 (0.9458). Furthermore, the XGBoost algorithm identified the CR as the most influential variable, closely followed by clay and MCR content. These results highlight the potential of ML-based approaches to support erosion risk assessment and soil management strategies at the regional scale. Full article
(This article belongs to the Section Precision and Digital Agriculture)
26 pages, 9362 KB  
Article
Sedimentological and Ecological Controls on Heavy Metal Distributions in a Mediterranean Shallow Coastal Lake (Lake Ganzirri, Italy)
by Roberta Somma, Mohammadali Ghanadzadeh Yazdi, Majed Abyat, Raymart Keiser Manguerra, Salvatore Zaccaro, Antonella Cinzia Marra and Salvatore Giacobbe
Quaternary 2026, 9(1), 9; https://doi.org/10.3390/quat9010009 (registering DOI) - 23 Jan 2026
Viewed by 51
Abstract
Coastal lakes are highly vulnerable transitional systems in which sedimentological processes and benthic ecological conditions jointly control contaminant accumulation and preservation, particularly in densely urbanized settings. A robust understanding of the physical and ecological characteristics of bottom sediments is therefore essential for the [...] Read more.
Coastal lakes are highly vulnerable transitional systems in which sedimentological processes and benthic ecological conditions jointly control contaminant accumulation and preservation, particularly in densely urbanized settings. A robust understanding of the physical and ecological characteristics of bottom sediments is therefore essential for the correct interpretation of contaminant distributions, including those of potentially toxic metals. In this study, an integrated sedimentological–ecological approach was applied to Lake Ganzirri, a Mediterranean shallow coastal lake located in northeastern Sicily (Italy), where recent investigations have identified localized heavy metal anomalies in surface sediments. Sediment texture, petrographic and mineralogical composition, malacofaunal assemblages, and lake-floor morpho-bathymetry were systematically analysed using grain-size statistics, faunistic determinations, GIS-based spatial mapping, and bivariate and multivariate statistical methods. The modern lake bottom is dominated by bioclastic quartzo-lithic sands with low fine-grained fractions and variable but locally high contents of calcareous skeletal remains, mainly derived from molluscs. Sediments are texturally heterogeneous, consisting predominantly of coarse-grained sands with lenses of very coarse sand, along with gravel and subordinate medium-grained sands. Both sedimentological features and malacofaunal death assemblages indicate deposition under open-lagoon conditions characterized by brackish waters and relatively high hydrodynamic energy. Spatial comparison between sedimentological–ecological parameters and previously published heavy metal distributions reveals no significant correlations with metal hotspots. The generally low metal concentrations, mostly below regulatory threshold values, are interpreted as being favoured by the high permeability and mobility of coarse sediments and by energetic hydrodynamic conditions limiting fine-particle accumulation. Overall, the integration of sedimentological and ecological data provides a robust framework for interpreting contaminant patterns and offers valuable insights for the environmental assessment and management of vulnerable coastal lake systems, as well as for the understanding of modern lagoonal sedimentary processes. Full article
Show Figures

Figure 1

21 pages, 1699 KB  
Article
Linking Grain Size and Geospatial Indices: Sediment Transport Dynamics in the Ganga River at Varanasi, India
by Abhishek Pandey, Komali Kantamaneni, Pradyumna Kumar Behera, Vishal Deshpande, Ranjan Sarukkalige and Upaka Rathnayake
Earth 2026, 7(1), 11; https://doi.org/10.3390/earth7010011 - 23 Jan 2026
Viewed by 82
Abstract
Sediment transport in alluvial channels is strongly controlled by the grain-size distribution of bed and suspended materials. This, in turn, influences river morphology by modifying the cross-sectional area and course of the channel. Statistical parameters such as mean, standard deviation, skewness, and kurtosis [...] Read more.
Sediment transport in alluvial channels is strongly controlled by the grain-size distribution of bed and suspended materials. This, in turn, influences river morphology by modifying the cross-sectional area and course of the channel. Statistical parameters such as mean, standard deviation, skewness, and kurtosis provide quantitative indicators of the energy conditions that control sediment transport and deposition. This study examines the depositional characteristics of sediments in the Ganga River in Varanasi City, India, employing a novel combination of linear discriminant function (LDF) and sediment transport index (STI). The LDF results reveal distinct depositional environments: Y1 and Y2 values indicate deposition in a low-energy fluvial environment similar to beaches, Y3 values suggest shallow marine settings, and Y4 values point to mixed deltaic and turbid current depositional environments. Additionally, CM diagrams show rolling and suspension as the dominant sediment transport mechanisms. Shear stress analysis combined with STI highlights significant depositional features, with minimal erosion observed throughout the study area. The study provides an operational framework for mapping erosion-deposition patterns on alluvial point bars that are transferable to other sand-bed rivers worldwide where detailed hydraulic data are limited but detailed grain-size and DEM information are available. Full article
28 pages, 9471 KB  
Article
Shaking Table Test-Based Verification of PDEM for Random Seismic Response of Anchored Rock Slopes
by Xuegang Pan, Jinqing Jia and Lihua Zhang
Appl. Sci. 2026, 16(2), 1146; https://doi.org/10.3390/app16021146 - 22 Jan 2026
Viewed by 33
Abstract
This study systematically verified the applicability and accuracy of the Probability Density Evolution Method (PDEM) in the probabilistic modeling of the dynamic response of anchored rock slopes under random seismic action through large-scale shaking table model tests. Across 144 sets of non-stationary random [...] Read more.
This study systematically verified the applicability and accuracy of the Probability Density Evolution Method (PDEM) in the probabilistic modeling of the dynamic response of anchored rock slopes under random seismic action through large-scale shaking table model tests. Across 144 sets of non-stationary random ground motions and 7 sets of white noise excitations, key response data such as acceleration, displacement, and changes in anchor axial force were collected. The PDEM was used to model the instantaneous probability density function (PDF) and cumulative distribution function (CDF), which were then compared with the results of normal distribution, Gumbel distribution, and direct sample statistics from multiple dimensions. The results show that the PDEM does not require a preset distribution form and can accurately reproduce the non-Gaussian, multi-modal, and time evolution characteristics of the response; in the reliability assessment of peak responses, its prediction deviation is much smaller than that of traditional parametric models; the three-dimensional probability density evolution cloud map further reveals the law governing the entire process of the response PDF from “narrow and high” in the early stage of the earthquake, “wide and flat” in the main shock stage, to “re-convergence” after the earthquake. The study confirms that the PDEM has significant advantages and engineering application value in the analysis of random seismic responses and the dynamic reliability assessment of anchored slopes. Full article
Show Figures

Figure 1

31 pages, 3779 KB  
Article
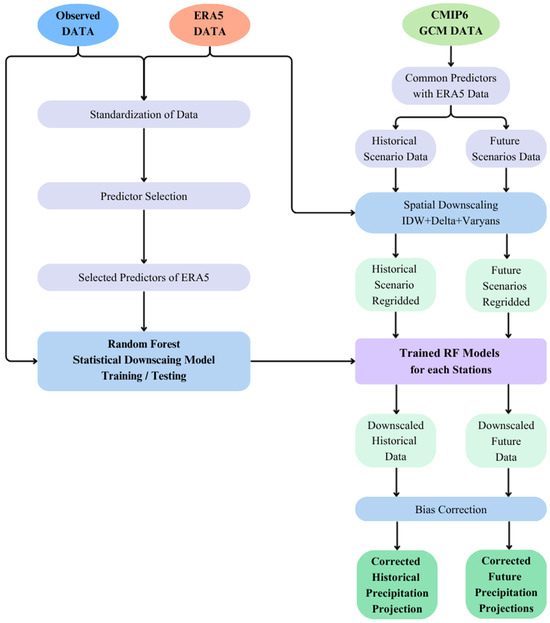
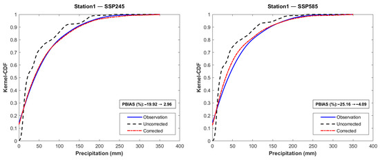
Assessing Climate Change Impacts on Future Precipitation Using Random Forest Statistical Downscaling of CMIP6 HadGEM3 Projections in the Büyük Menderes Basin
by Ismail Ara, Mutlu Yasar and Gurhan Gurarslan
Water 2026, 18(2), 277; https://doi.org/10.3390/w18020277 - 21 Jan 2026
Viewed by 101
Abstract
Climate change increasingly threatens the sustainability of regional water resources; therefore, robust station-scale precipitation projections are essential for basin-level planning. This study aims to develop and evaluate a hybrid, machine-learning-based statistical downscaling framework to generate monthly precipitation projections for the 21st century in [...] Read more.
Climate change increasingly threatens the sustainability of regional water resources; therefore, robust station-scale precipitation projections are essential for basin-level planning. This study aims to develop and evaluate a hybrid, machine-learning-based statistical downscaling framework to generate monthly precipitation projections for the 21st century in the Büyük Menderes Basin, western Türkiye, using the HadGEM3-GC31-LL global climate model from the CMIP6. Monthly observations from 23 rainfall observation stations and ERA5 reanalysis predictors were employed to train station-specific Random Forest (RF) models, with optimal predictor sets identified through a multistage selection procedure (MPSP). Coarse-resolution general circulation model (GCM) fields were harmonized with ERA5 data using a three-stage inverse distance weighting (IDW), Delta, and Variance rescaling approach. The downscaled projections were bias-corrected using Quantile Delta Mapping (QDM) to maintain the climate-change signal. The RF models exhibited strong predictive skill across most stations, with test Nash–Sutcliffe Efficiency (NSE) values ranging from 0.45 to 0.81, RSR values from 0.43 to 0.74, and PBIAS values from −21.99% to +5.29%. Future projections indicate a basin-wide drying trend under both scenarios. Relative to the baseline, mean annual precipitation is projected to decrease by approximately 12.2, 19.6, and 33.7 mm in the near (2025–2050), mid (2051–2075), and late (2076–2099) periods under SSP2-4.5 (Shared Socioeconomic Pathway 2-4.5, a moderate greenhouse gas scenario). Under the high-emission SSP5-8.5 scenario, projected decreases are 25.2, 53.2, and 86.9 mm, respectively. Late-century reductions reach approximately 15–22% in several sub-basins. These findings indicate a substantial decline in future water availability and underscore the value of RF-based hybrid downscaling and trend-preserving bias correction for water resources planning in semi-arid Mediterranean basins. Full article
(This article belongs to the Special Issue Climate Change Adaptation in Water Resource Management)
Show Figures

Figure 1

26 pages, 1672 KB  
Article
Relaxed Monotonic QMIX (R-QMIX): A Regularized Value Factorization Approach to Decentralized Multi-Agent Reinforcement Learning
by Liam O’Brien and Hao Xu
Robotics 2026, 15(1), 28; https://doi.org/10.3390/robotics15010028 - 21 Jan 2026
Viewed by 73
Abstract
Value factorization methods have become a standard tool for cooperative multi-agent reinforcement learning (MARL) in the centralized-training, decentralized-execution (CTDE) setting. QMIX (a monotonic mixing network for value factorization), in particular, constrains the joint action–value function to be a monotonic mixing of per-agent utilities, [...] Read more.
Value factorization methods have become a standard tool for cooperative multi-agent reinforcement learning (MARL) in the centralized-training, decentralized-execution (CTDE) setting. QMIX (a monotonic mixing network for value factorization), in particular, constrains the joint action–value function to be a monotonic mixing of per-agent utilities, which guarantees consistency with individual greedy policies but can severely limit expressiveness on tasks with non-monotonic agent interactions. This work revisits this design choice and proposes Relaxed Monotonic QMIX (R-QMIX), a simple regularized variant of QMIX that encourages but does not strictly enforce the monotonicity constraint. R-QMIX removes the sign constraints on the mixing network weights and introduces a differentiable penalty on negative partial derivatives of the joint value with respect to each agent’s utility. This preserves the computational benefits of value factorization while allowing the joint value to deviate from strict monotonicity when beneficial. R-QMIX is implemented in a standard PyMARL (an open-source MARL codebase) and evaluated on the StarCraft Multi-Agent Challenge (SMAC). On a simple map (3m), R-QMIX matches the asymptotic performance of QMIX while learning substantially faster. On more challenging maps (MMM2, 6h vs. 8z, and 27m vs. 30m), R-QMIX significantly improves both sample efficiency and final win rate (WR), for example increasing the final-quarter mean win rate from 42.3% to 97.1% on MMM2, from 0.0% to 57.5% on 6h vs. 8z, and from 58.0% to 96.6% on 27m vs. 30m. These results suggest that soft monotonicity regularization is a practical way to bridge the gap between strictly monotonic value factorization and fully unconstrained joint value functions. A further comparison against QTRAN (Q-value transformation), a more expressive value factorization method, shows that R-QMIX achieves higher and more reliably convergent win rates on the challenging SMAC maps considered. Full article
(This article belongs to the Special Issue AI-Powered Robotic Systems: Learning, Perception and Decision-Making)
34 pages, 6023 KB  
Article
Multi-Dimensional Evaluation of Auto-Generated Chain-of-Thought Traces in Reasoning Models
by Luis F. Becerra-Monsalve, German Sanchez-Torres and John W. Branch-Bedoya
AI 2026, 7(1), 35; https://doi.org/10.3390/ai7010035 - 21 Jan 2026
Viewed by 128
Abstract
Automatically generated chains-of-thought (gCoTs) have become common as large language models adopt deliberative behaviors. Prior work emphasizes fidelity to internal processes, leaving explanatory properties underexplored. Our central hypothesis is that these traces, produced by highly capable reasoning models, are not arbitrary by-products of [...] Read more.
Automatically generated chains-of-thought (gCoTs) have become common as large language models adopt deliberative behaviors. Prior work emphasizes fidelity to internal processes, leaving explanatory properties underexplored. Our central hypothesis is that these traces, produced by highly capable reasoning models, are not arbitrary by-products of decoding but exhibit stable and practically valuable textual properties beyond answer fidelity. We apply a multidimensional text-evaluation framework that quantifies four axes—structural coherence, logical–factual consistency, linguistic clarity, and coverage/informativeness—that are standard dimensions for assessing textual quality, and use it to evaluate five reasoning models on the GSM8K arithmetic word-problem benchmark (~1.3 k–1.4 k items) with reproducible, normalized metrics. Logical verification shows near-ceiling self-consistency, measured by the Aggregate Consistency Score (ACS ≈ 0.95–1.00), and high final-answer entailment, measured by Final Answer Soundness (FAS0 ≈ 0.85–1.00); when sound, justifications are compact, with Justification Set Size (JSS ≈ 0.51–0.57) and moderate redundancy, measured by the Redundant Constraint Ratio (RCR ≈ 0.62–0.70). Results also show consistent coherence and clarity; from gCoT to answer implication is stricter than from question to gCoT support, indicating chains anchored to the prompt. We find no systematic trade-off between clarity and informativeness (within-model slopes ≈ 0). In addition to these automatic and logic-based metrics, we include an exploratory expert rating of a subset (four raters; 50 items × five models) to contextualize model differences; these human judgments are not intended to support dataset-wide generalization. Overall, gCoTs display explanatory value beyond fidelity, primarily supported by the automated and logic-based analyses, motivating hybrid evaluation (automatic + exploratory human) to map convergence/divergence zones for user-facing applications. Full article
Show Figures

Figure 1

23 pages, 3301 KB  
Article
Local Diagnostic Reference Levels for Intracranial Aneurysm Coil-Only Embolization Using a Low-Dose Technique
by Mariusz Sowa, Joanna Sowa, Kamil Węglarz and Maciej Budzanowski
Biomedicines 2026, 14(1), 233; https://doi.org/10.3390/biomedicines14010233 - 21 Jan 2026
Viewed by 144
Abstract
Background/Objectives: Optimizing routine neurointerventional workflow and minimizing exposure to ionizing radiation during coil-only endovascular treatment of intracranial aneurysms depend on operator experience, reduced frame rates during both fluoroscopy and digital subtraction angiography (DSA), and the use of advanced angiographic systems. The low-dose protocol [...] Read more.
Background/Objectives: Optimizing routine neurointerventional workflow and minimizing exposure to ionizing radiation during coil-only endovascular treatment of intracranial aneurysms depend on operator experience, reduced frame rates during both fluoroscopy and digital subtraction angiography (DSA), and the use of advanced angiographic systems. The low-dose protocol implemented in this study used the lowest available fluoroscopy frame rate (3.125 frames per second [fps]) and a nominal acquisition rate of 2 fps (actual = 2.45 fps) for DSA, three-dimensional (3D) rotational angiography, two-dimensional (2D)/3D mapping, and roadmapping. Methods: This retrospective analysis encompassed 245 coil-only procedures performed at a single tertiary center from 2018 to 2024. Data collected for each procedure included dose-area product (DAP), reference air kerma (Ka,r), fluoroscopy time (FT), and the total number of DSA frames. Local diagnostic reference levels (DRLs; 75th percentile [P75]) and typical values (50th percentile [P50]) were determined and descriptively compared with values reported in the literature. Results: The P75 values, representing DRLs, were 22.4 Gy·cm2 for DAP (literature range, 123–272.8 Gy·cm2), 268 mGy for Ka,r (1171–4240 mGy), 18 min 56 s for FT, and 285 DSA frames. The P50 values were 13.8 Gy·cm2 for DAP (78.7–179.0 Gy·cm2), 196 mGy for Ka,r (801–2804 mGy), 13 min 25 s for FT, and 208 DSA frames. Conclusions: In this single-center cohort, dose metrics for coil-only intracranial aneurysm treatment were within the lower range of published values. Cross-study comparisons are descriptive and require cautious interpretation. The proposed local DRLs may support quality assurance, dose optimization, and patient safety in comparable clinical settings. Further multi-center and multi-operator studies are warranted to evaluate transferability and applicability beyond coil-only procedures. Full article
(This article belongs to the Section Neurobiology and Clinical Neuroscience)
Show Figures

Figure 1

22 pages, 1714 KB  
Article
Integrating Machine-Learning Methods with Importance–Performance Maps to Evaluate Drivers for the Acceptance of New Vaccines: Application to AstraZeneca COVID-19 Vaccine
by Jorge de Andrés-Sánchez, Mar Souto-Romero and Mario Arias-Oliva
AI 2026, 7(1), 34; https://doi.org/10.3390/ai7010034 - 21 Jan 2026
Viewed by 118
Abstract
Background: The acceptance of new vaccines under uncertainty—such as during the COVID-19 pandemic—poses a major public health challenge because efficacy and safety information is still evolving. Methods: We propose an integrative analytical framework that combines a theory-based model of vaccine acceptance—the cognitive–affective–normative (CAN) [...] Read more.
Background: The acceptance of new vaccines under uncertainty—such as during the COVID-19 pandemic—poses a major public health challenge because efficacy and safety information is still evolving. Methods: We propose an integrative analytical framework that combines a theory-based model of vaccine acceptance—the cognitive–affective–normative (CAN) model—with machine-learning techniques (decision tree regression, random forest, and Extreme Gradient Boosting) and SHapley Additive exPlanations (SHAP) integrated into an importance–performance map (IPM) to prioritize determinants of vaccination intention. Using survey data collected in Spain in September 2020 (N = 600), when the AstraZeneca vaccine had not yet been approved, we examine the roles of perceived efficacy (EF), fear of COVID-19 (FC), fear of the vaccine (FV), and social influence (SI). Results: EF and SI consistently emerged as the most influential determinants across modelling approaches. Ensemble learners (random forest and Extreme Gradient Boosting) achieved stronger out-of-sample predictive performance than the single decision tree, while decision tree regression provided an interpretable, rule-based representation of the main decision pathways. Exploiting the local nature of SHAP values, we also constructed SHAP-based IPMs for the full sample and for the low-acceptance segment, enhancing the policy relevance of the prioritization exercise. Conclusions: By combining theory-driven structural modelling with predictive and explainable machine learning, the proposed framework offers a transparent and replicable tool to support the design of vaccination communication strategies and can be transferred to other settings involving emerging health technologies. Full article
Show Figures

Figure 1

17 pages, 5869 KB  
Article
Research on Tool Wear Prediction Method Based on CNN-ResNet-CBAM-BiGRU
by Bo Sun, Hao Wang, Jian Zhang, Lixin Zhang and Xiangqin Wu
Sensors 2026, 26(2), 661; https://doi.org/10.3390/s26020661 - 19 Jan 2026
Viewed by 175
Abstract
Aiming to address insufficient feature extraction, vanishing gradients, and low prediction accuracy in tool wear prediction, this paper proposes a hybrid deep neural network based on a Convolutional Neural Network (CNN), Residual Network (ResNet) residual connections, the Convolutional Block Attention Module (CBAM), and [...] Read more.
Aiming to address insufficient feature extraction, vanishing gradients, and low prediction accuracy in tool wear prediction, this paper proposes a hybrid deep neural network based on a Convolutional Neural Network (CNN), Residual Network (ResNet) residual connections, the Convolutional Block Attention Module (CBAM), and a Bidirectional Gated Recurrent Unit (BiGRU). First, a 34-dimensional multi-domain feature set covering the time domain, frequency domain, and time–frequency domain is constructed, and multi-sensor signals are standardized using z-score normalization. A CNN–BiGRU backbone is then established, where ResNet-style residual connections are introduced to alleviate training degradation and mitigate vanishing-gradient issues in deep networks. Meanwhile, CBAM is integrated into the feature extraction module to adaptively reweight informative features in both channel and spatial dimensions. In addition, a BiGRU layer is embedded for temporal modeling to capture bidirectional dependencies throughout the wear evolution process. Finally, a fully connected layer is used as a regressor to map high-dimensional representations to tool wear values. Experiments on the PHM2010 dataset demonstrate that the proposed hybrid architecture is more stable and achieves better predictive performance than several mainstream deep learning baselines. Systematic ablation studies further quantify the contribution of each component: compared with the baseline CNN model, the mean absolute error (MAE) is reduced by 47.5%, the root mean square error (RMSE) is reduced by 68.5%, and the coefficient of determination (R2) increases by 14.5%, enabling accurate tool wear prediction. Full article
(This article belongs to the Section Sensor Networks)
Show Figures

Figure 1

21 pages, 4532 KB  
Article
Clarifying the Tip Resistance Mechanism of Open-Ended Steel Pipe Piles: A Fundamental Evaluation Under Partially Plugged Conditions
by Kei Katayama and Takashi Matsushima
Geotechnics 2026, 6(1), 9; https://doi.org/10.3390/geotechnics6010009 - 16 Jan 2026
Viewed by 104
Abstract
This study aims to investigate the tip resistance mechanism of open-ended steel pipe piles under partially plugged conditions by decomposing the load-sharing contribution of the ring zone and the internal soil core. A virtual static loading test was performed using the two-dimensional discrete [...] Read more.
This study aims to investigate the tip resistance mechanism of open-ended steel pipe piles under partially plugged conditions by decomposing the load-sharing contribution of the ring zone and the internal soil core. A virtual static loading test was performed using the two-dimensional discrete element method (2D-DEM). Note that the findings of this study were obtained within the range of the 2D-DEM analysis conditions and do not intend to directly reproduce the three-dimensional arching mechanism or to establish equivalence between 2D and 3D responses. Quasi-static conditions were ensured by identifying loading parameters such that the energy residual remained ≤5% during driving, rest, and static loading phases, and the sensitivity criterion |Δq_b|/q_b ≤ 3% was satisfied when the loading rate was halved or doubled. The primary evaluation range of static loading was set to s/D = 0.1 (10% D), corresponding to the displacement criterion for confirming the tip resistance in the Japanese design specifications for highway bridges. For reference, the post-peak mechanism was additionally tracked up to s/D = 0.2 (20% D). Within a fixed evaluation window located immediately beneath the pile tip, high-contact-force (HCF) points were binarized using the threshold τ = μ + σ, and their occupancy ratio φ and normalized force intensity I* were calculated separately for the ring and core regions. A density-based contribution index (“K-density share”) was defined by combining “strength × area” and normalizing by the geometric width. The results suggest that, for the sand conditions and particle-scale ratios examined (D/d_50 = 25–100), the ring zone tends to carry on the order of 85–90% of the tip resistance within the observed cases up to the ultimate state. Even at high plugging ratios (CRs), the internal soil core gradually increases its occupancy and intensity with settlement; however, high-contact-force struts beneath the ring remain active, and it is suggested that the ring-dominant load-transfer mechanism is generally preserved. In the post-peak plastic regime, the K-density share remains around 60%, indicating that the internal core plays a secondary, confining role rather than becoming dominant. These findings suggest that the conventional plug/unplug classification based on PLR can be supplemented by a combined use of plugging ratio CR (a kinematic indicator) and the ring contribution index (K-density share), potentially enabling a continuous interpretation of plugged and unplugged behaviors and contributing to the establishment of a design backbone for tip resistance evaluation. Calibration of design coefficients, scale regression, and mapping to practical indices such as N-values will be addressed in part II of this study. (Note: “Contribution” in this study refers to the HCF-based density contribution index K-density share, not the reaction–force ratio.) Full article
Show Figures

Figure 1

16 pages, 2780 KB  
Article
Multi-Class Malocclusion Detection on Standardized Intraoral Photographs Using YOLOv11
by Ani Nebiaj, Markus Mühling, Bernd Freisleben and Babak Sayahpour
Dent. J. 2026, 14(1), 60; https://doi.org/10.3390/dj14010060 - 16 Jan 2026
Viewed by 146
Abstract
Background/Objectives: Accurate identification of dental malocclusions from routine clinical photographs can be time-consuming and subject to interobserver variability. A YOLOv11-based deep learning approach is presented and evaluated for automatic malocclusion detection on routine intraoral photographs, testing the hypothesis that training on a structured [...] Read more.
Background/Objectives: Accurate identification of dental malocclusions from routine clinical photographs can be time-consuming and subject to interobserver variability. A YOLOv11-based deep learning approach is presented and evaluated for automatic malocclusion detection on routine intraoral photographs, testing the hypothesis that training on a structured annotation protocol enables reliable detection of multiple clinically relevant malocclusions. Methods: An anonymized dataset of 5854 intraoral photographs (frontal occlusion; right/left buccal; maxillary/mandibular occlusal) was labeled according to standardized instructions derived from the Index of Orthodontic Treatment Need (IOTN) A total of 17 clinically relevant classes were annotated with bounding boxes. Due to an insufficient number of examples, two malocclusions (transposition and non-occlusion) were excluded from our quantitative analysis. A YOLOv11 model was trained with augmented data and evaluated on a held-out test set using mean average precision at IoU 0.5 (mAP50), macro precision (macro-P), and macro recall (macro-R). Results: Across 15 analyzed classes, the model achieved 87.8% mAP50, 76.9% macro-P, and 86.1% macro-R. The highest per-class AP50 was observed for Deep bite (98.8%), Diastema (97.9%), Angle Class II canine (97.5%), Anterior open bite (92.8%), Midline shift (91.8%), Angle Class II molar (91.1%), Spacing (91%), and Crowding (90.1%). Moderate performance included Anterior crossbite (88.3%), Angle Class III molar (87.4%), Head bite (82.7%), and Posterior open bite (80.2%). Lower values were seen for Angle Class III canine (76%), Posterior crossbite (75.6%), and Big overjet (75.3%). Precision–recall trends indicate earlier precision drop-off for posterior/transverse classes and comparatively more missed detections in Posterior crossbite, whereas Big overjet exhibited more false positives at the chosen threshold. Conclusion: A YOLOv11-based deep learning system can accurately detect several clinically salient malocclusions on routine intraoral photographs, supporting efficient screening and standardized documentation. Performance gaps align with limited examples and visualization constraints in posterior regions. Larger, multi-center datasets, protocol standardization, quantitative metrics, and multimodal inputs may further improve robustness. Full article
(This article belongs to the Special Issue Artificial Intelligence in Oral Rehabilitation)
Show Figures

Graphical abstract

16 pages, 3967 KB  
Article
Real-Time Detection of Electrohydrodynamic Atomization Modes via a YOLOv8-Based Deep Learning Model
by Xiong Ran, Heming Xu, Xiangfei Wei, Jinxin Wang and Wei-Cheng Yan
Processes 2026, 14(2), 313; https://doi.org/10.3390/pr14020313 - 15 Jan 2026
Viewed by 202
Abstract
A YOLOv8-based deep learning model was developed to address real-time detection and dynamic regulation needs of the electrohydrodynamic atomization process. An EHDA experimental system was built to obtain images of six typical atomization modes, forming a dataset with 6000 images. After annotation and [...] Read more.
A YOLOv8-based deep learning model was developed to address real-time detection and dynamic regulation needs of the electrohydrodynamic atomization process. An EHDA experimental system was built to obtain images of six typical atomization modes, forming a dataset with 6000 images. After annotation and mosaic augmentation, the dataset served as the training data for the model. The YOLOv8 adopts a “backbone-neck-head” architecture to extract and fuse features, decouple classification and detection, and optimize performance. Experimental results demonstrate that on the test set, the model attains a precision value, recall rate, and mAP50 of 0.995, alongside an mAP50-95 of 0.8. Additionally, its prediction accuracy exceeds 0.99 across all operational modes. Compared with 10 models, it has the best precision and mAP50, as well as low computational complexity, combining high accuracy and lightweight advantages, which can be effectively used for real-time detection of EHDA modes. Full article
Show Figures

Figure 1

21 pages, 10154 KB  
Article
Sea Ice Concentration Retrieval in the Arctic and Antarctic Using FY-3E GNSS-R Data
by Tingyu Xie, Cong Yin, Weihua Bai, Dongmei Song, Feixiong Huang, Junming Xia, Xiaochun Zhai, Yueqiang Sun, Qifei Du and Bin Wang
Remote Sens. 2026, 18(2), 285; https://doi.org/10.3390/rs18020285 - 15 Jan 2026
Viewed by 207
Abstract
Recognizing the critical role of polar Sea Ice Concentration (SIC) in climate feedback mechanisms, this study presents the first comprehensive investigation of China’s Fengyun-3E(FY-3E) GNOS-II Global Navigation Satellite System Reflectometry (GNSS-R) for bipolar SIC retrieval. Specifically, reflected signals from multiple Global Navigation Satellite [...] Read more.
Recognizing the critical role of polar Sea Ice Concentration (SIC) in climate feedback mechanisms, this study presents the first comprehensive investigation of China’s Fengyun-3E(FY-3E) GNOS-II Global Navigation Satellite System Reflectometry (GNSS-R) for bipolar SIC retrieval. Specifically, reflected signals from multiple Global Navigation Satellite Systems (GNSS) are utilized to extract characteristic parameters from Delay Doppler Maps (DDMs). By integrating regional partitioning and dynamic thresholding for sea ice detection, a Random Forest Regression (RFR) model incorporating a rolling-window training strategy is developed to estimate SIC. The retrieved SIC products are generated at the native GNSS-R observation resolution of approximately 1 × 6 km, with each SIC estimate corresponding to an individual GNSS-R observation time. Owing to the limited daily spatial coverage of GNSS-R measurements, the retrieved SIC results are further aggregated into monthly composites for spatial distribution analysis. The model is trained and validated across both polar regions, including targeted ice–water boundary zones. Retrieved SIC estimates are compared with reference data from the OSI SAF Special Sensor Microwave Imager Sounder (SSMIS), demonstrating strong agreement. Based on an extensive dataset, the average correlation coefficient (R) reaches 0.9450 in the Arctic and 0.9602 in the Antarctic for the testing set, with corresponding Root Mean Squared Error (RMSE) of 0.1262 and 0.0818, respectively. Even in the more challenging ice–water transition zones, RMSE values remain within acceptable ranges, reaching 0.1486 in the Arctic and 0.1404 in the Antarctic. This study demonstrates the feasibility and accuracy of GNSS-R-based SIC retrieval, offering a robust and effective approach for cryospheric monitoring at high latitudes in both polar regions. Full article
Show Figures

Figure 1

19 pages, 2384 KB  
Article
Integrative Network Analysis of Single-Cell RNA Findings and a Priori Knowledge Highlights Gene Regulators in Multiple Myeloma Progression
by Grigoris Georgiou, Margarita Zachariou and George M. Spyrou
Int. J. Mol. Sci. 2026, 27(2), 793; https://doi.org/10.3390/ijms27020793 - 13 Jan 2026
Viewed by 238
Abstract
Multiple Myeloma (MM) is an incurable malignancy that progresses from asymptomatic precursor stages—Monoclonal Gammopathy of Undetermined Significance (MGUS) and Smouldering Multiple Myeloma (SMM)—to active disease. Despite ongoing research, the molecular mechanisms driving this progression remain poorly understood. In this study, we aimed to [...] Read more.
Multiple Myeloma (MM) is an incurable malignancy that progresses from asymptomatic precursor stages—Monoclonal Gammopathy of Undetermined Significance (MGUS) and Smouldering Multiple Myeloma (SMM)—to active disease. Despite ongoing research, the molecular mechanisms driving this progression remain poorly understood. In this study, we aimed to uncover key regulatory factors involved in MM progression by integrating single-cell RNA sequencing (scRNA-seq) data with curated a priori biological knowledge of MM. To this end, we first integrated a priori knowledge from databases in a synthetic gene network map to play the role of an MM-related backbone to project findings from scRNA analysis on CD138+ Plasma Cells. This was followed by stage-specific regulatory network construction and analysis using Integrated Value of Influence (IVI) metrics to identify the most influential genes across disease stages. Our findings revealed GSK3B, RELA, CDKN1A, and PCK2 as central regulators shared across multiple stages of the disease. Notably, several of these genes had not previously been included in established MM gene sets, highlighting them as prime candidates for biomarkers and drug targets. Full article
(This article belongs to the Section Molecular Genetics and Genomics)
Show Figures

Figure 1

Back to TopTop