Sign in to use this feature.

Years

Between: -

Subjects

remove_circle_outline
remove_circle_outline
remove_circle_outline
remove_circle_outline
remove_circle_outline

Journals

Article Types

Countries / Regions

Search Results (28)

Search Parameters:
Keywords = serine hydroxymethyltransferase SHMT

Order results
Result details
Results per page
Select all
Export citation of selected articles as:
20 pages, 10620 KB  
Article
LcSHMT4 from Sheepgrass Improves Tolerance to Cadmium and Manganese and Enhances Cd and Mn Accumulation in Grains
by Jianli Wang, Guili Di, Yuanyuan Lin, Linlin Mu, Xu Zhuang, Dongmei Zhang, Weibo Han, Tuanyao Chai, Aimin Zhou and Kun Qiao
Plants 2026, 15(1), 91; https://doi.org/10.3390/plants15010091 - 27 Dec 2025
Viewed by 361
Abstract
Heavy metal contamination is a serious environmental problem worldwide, with substantial negative ecological and economic effects. Serine hydroxymethyltransferase (SHMT) is a key metabolic and photorespiratory enzyme in plant cells, and it is also involved in stress responses. In this study, LcSHMT4 was isolated [...] Read more.
Heavy metal contamination is a serious environmental problem worldwide, with substantial negative ecological and economic effects. Serine hydroxymethyltransferase (SHMT) is a key metabolic and photorespiratory enzyme in plant cells, and it is also involved in stress responses. In this study, LcSHMT4 was isolated from sheepgrass (Leymus chinensis (Trin.) Tzvel) after transcriptome sequence analysis. The transcript levels of LcSHMT4 in sheepgrass seedlings increased under Cd and Mn stresses, and subcellular localization analysis in tobacco leaves revealed that its encoded protein localizes at the mitochondria. Transgenic yeast and rice lines overexpressing LcSHMT4 showed increased tolerance to Cd and Mn, compared with that of their controls. In addition, compared with the control, transgenic rice overexpressing LcSHMT4 accumulated more Cd and Mn in brown rice grains. The transcript levels of genes encoding Cd or Mn transporters were increased in the LcSHMT4-overexpressing transgenic rice lines. We speculate that LcSHMT4 may enhance Cd and Mn tolerance by increasing the activities of antioxidant enzymes and the glutathione content and increase heavy metal accumulation by inducing the expression of genes encoding transporters. These results highlight useful genetic resources and provide a theoretical basis for further research on heavy metal tolerance and the phytoremediation of heavy-metal-contaminated soil. Full article
Show Figures

Figure 1

16 pages, 8770 KB  
Article
Integrated Transcriptomic and Metabolomic Analyses Shed Light on the Regulation of Aromatic Amino Acid Biosynthesis in a Novel Albino Tea (Camellia sinensis) Mutation
by Ying Gao, Suimei Li, Xiaojia Zhang, Shuwei Yu, Xinyu Liu, Changbo Yuan, Yuantao Yao, Fan’an Zhang and Lubin Song
Curr. Issues Mol. Biol. 2025, 47(8), 644; https://doi.org/10.3390/cimb47080644 - 12 Aug 2025
Cited by 1 | Viewed by 1007
Abstract
Off-white or yellowish shoots are common in tea plants (Camellia sinensis L.), and such albino variations are often accompanied by metabolic reprogramming, including increased contents of amino acids and lower levels of polyphenols. Nonetheless, the molecular mechanisms that underlie these albino variations [...] Read more.
Off-white or yellowish shoots are common in tea plants (Camellia sinensis L.), and such albino variations are often accompanied by metabolic reprogramming, including increased contents of amino acids and lower levels of polyphenols. Nonetheless, the molecular mechanisms that underlie these albino variations remain to be fully clarified. Here, we examined the ultrastructural characteristics of novel, naturally occurring, yellowish mutated tea leaves and performed metabolomic analyses on green and albino leaves and stems. Then, transcriptomic analyses were also conducted on green and albino leaves to investigate the mechanistic basis of the albino variation. As expected, the cells of albino tea leaves contained fewer and smaller chloroplasts with disorganized thylakoids and smaller starch granules. Widely targeted metabolomics analysis revealed 561 differentially abundant metabolites between green and albino leaves and stems, but there was little difference between green and albino stems. Then, RNA sequencing of green and albino leaves revealed downregulation of genes associated with light harvesting and photosynthesis, and integration of the metabolomic and transcriptomic results indicated that biosynthesis of aromatic amino acids (AAAs) was strongly upregulated in albino leaves. To gain additional insight into the molecular basis of the increased AAA levels, Oxford Nanopore long-read sequencing was performed on green and albino leaves, which enabled us to identify differences in long non-coding RNAs (lncRNAs) and alternatively spliced transcripts between green and albino leaves. Interestingly, the amino acid biosynthesis genes arogenate dehydratase/prephenate dehydratase (ADT) and serine hydroxymethyltransferase (SHMT) were highlighted in the lncRNA and alternative splicing analyses, and the transcription factor genes PLATZ, B3 Os04g0386900, and LRR RLK At1g56140 showed significant changes in both expression and alternative splicing in albino leaves. Together, our data suggest that biosynthesis of AAAs might be crucial for albino mutations in tea plants and could be coordinated with the regulation of lncRNAs and alternative splicing. This is a complex regulatory network, and further exploration of the extensive metabolic reprogramming of albino tea leaves will be beneficial. Full article
(This article belongs to the Special Issue Genetics and Natural Bioactive Components in Beverage Plants)
Show Figures

Figure 1

12 pages, 2505 KB  
Article
The Expression of Shmt Genes in Amphioxus Suggests a Role in Tissue Proliferation Rather than in Neurotransmission
by Matteo Bozzo, Emanuele Serafini, Giacomo Rosa, Virginia Bazzurro, Andrea Amaroli, Sara Ferrando, Michael Schubert and Simona Candiani
Cells 2025, 14(14), 1071; https://doi.org/10.3390/cells14141071 - 13 Jul 2025
Viewed by 886
Abstract
Serine hydroxymethyltransferases (SHMTs) are key enzymes in one-carbon metabolism, with vertebrates possessing two paralogs, cytosolic SHMT1 and mitochondrial SHMT2, implicated in nucleotide biosynthesis and glycine metabolism. In this study, we investigate the evolutionary history of animal Shmt genes and analyze the expression patterns [...] Read more.
Serine hydroxymethyltransferases (SHMTs) are key enzymes in one-carbon metabolism, with vertebrates possessing two paralogs, cytosolic SHMT1 and mitochondrial SHMT2, implicated in nucleotide biosynthesis and glycine metabolism. In this study, we investigate the evolutionary history of animal Shmt genes and analyze the expression patterns of Shmt genes in developing amphioxus (Branchiostoma lanceolatum). Phylogenetic analyses indicate the presence of Shmt1 and Shmt2 orthologs in deuterostomes, spiralians and placozoans, which is consistent with an ancient Shmt gene duplication event predating bilaterian diversification. Gene expression analyses in developing amphioxus show that Shmt2 expression is confined to the somites and absent from neural tissues. In contrast, Shmt1 is broadly expressed across germ layers, but its transcription is restricted to tissues characterized by strong cell proliferation. Notably, Shmt1 expression in the nervous system does not match the distribution of glycinergic neuron populations, implying a negligible role in glycine neurotransmitter synthesis. Instead, the spatial correlation of Shmt1 expression with mitotically active domains suggests a primary function in nucleotide biosynthesis via one-carbon metabolism. These findings indicate that SHMTs predominantly support cell proliferation rather than neurotransmission in amphioxus. Full article
(This article belongs to the Special Issue Mechanisms Underlying Cell Growth and Development)
Show Figures

Figure 1

19 pages, 6302 KB  
Article
Serine Hydroxymethyltransferase Modulates Midgut Physiology in Aedes aegypti Through miRNA Regulation: Insights from Small RNA Sequencing and Gene Expression Analysis
by Qian Pu, Yujiao Han, Zhuanzhuan Su, Houming Ren, Qingshan Ou, Symphony Kashyap and Shiping Liu
Biomolecules 2025, 15(5), 644; https://doi.org/10.3390/biom15050644 - 30 Apr 2025
Viewed by 1037
Abstract
Aedes aegypti mosquitoes are critical vectors of arboviruses, responsible for transmitting pathogens that pose significant public health challenges. Serine hydroxymethyltransferase (SHMT), a key enzyme in one-carbon metabolism, plays a vital role in various biological processes, including DNA synthesis, energy metabolism, and cell proliferation. [...] Read more.
Aedes aegypti mosquitoes are critical vectors of arboviruses, responsible for transmitting pathogens that pose significant public health challenges. Serine hydroxymethyltransferase (SHMT), a key enzyme in one-carbon metabolism, plays a vital role in various biological processes, including DNA synthesis, energy metabolism, and cell proliferation. Although SHMT is expressed at low levels in the midgut of Aedes aegypti, its silencing has been shown to inhibit blood meal digestion. The precise mechanisms by which SHMT regulates midgut physiology in mosquitoes remain poorly understood. In this study, we employed small RNA sequencing and quantitative PCR to identify differentially expressed miRNAs (DEMs) following SHMT downregulation. We focused on a subset of DEMs—miR-2940-5p, miR-2940-3p, miR-2941, and miR-306-5p—to explore their potential biological functions. To further elucidate the molecular mechanisms underlying the miRNA response to SHMT downregulation, we analyzed the expression levels of key genes involved in the miRNA biogenesis pathway. Our results demonstrated that several critical enzymes, including Drosha, Dicer1, and AGO1, exhibited significant changes in expression upon SHMT silencing. This study provides new insights into the molecular mechanisms through which SHMT influences the biological functions and nutritional metabolism of the mosquito midgut. By linking SHMT activity to miRNA regulation, our findings highlight a potential pathway by which SHMT modulates midgut physiology, offering a foundation for future research into mosquito biology and vector control strategies. Full article
(This article belongs to the Section Biomacromolecules: Proteins, Nucleic Acids and Carbohydrates)
Show Figures

Figure 1

20 pages, 3891 KB  
Article
Identification and Analysis of Melon (Cucumis melo L.) SHMT Gene Family Members and Their Functional Studies on Tolerance to Low-Temperature Stress
by Yanmin Liu, Dandan He, Yizhou Wu, Kangqi Zhao, Changyi Yang, Yulu Zhong, Liuyang Yang, Haiyue Niu and Sushuang Liu
Agronomy 2025, 15(1), 203; https://doi.org/10.3390/agronomy15010203 - 15 Jan 2025
Cited by 2 | Viewed by 3137
Abstract
Melon (Cucumis melo L.) is a significant cash crop globally and is cherished for its sweet and flavorful fruits, as well as its high nutritional values. However, its yield and quality are limited by various factors, including drought, salinity, and low temperatures. [...] Read more.
Melon (Cucumis melo L.) is a significant cash crop globally and is cherished for its sweet and flavorful fruits, as well as its high nutritional values. However, its yield and quality are limited by various factors, including drought, salinity, and low temperatures. Low temperatures are one of the primary factors influencing the growth and development of melons, diminishing the viability, germination, and growth rate of melon seeds. Concurrently, low temperatures also reduce light absorption efficiency and fruit yields, thereby affecting melon growth and development. Serine hydroxymethyltransferase (SHMT), a conserved phosphopyridoxal-dependent enzyme, plays a crucial role in plant resistance to abiotic stressors. In this study, eight CmSHMT family genes were identified from the melon genome. We predicted their chromosomal locations, physicochemical properties, gene structures, evolutionary relationships, conserved motifs, cis-acting elements of promoters, and tissue-specific expression patterns. The expression levels of CmSHMT family genes in response to low-temperature stress was then analyzd using qRT-PCR. The phylogenetic results indicated that these CmSHMT genes were classified into four subfamilies and were unevenly distributed across five chromosomes, with relatively high conservation among them. Furthermore, our investigation revealed that the promoter regions of the CmSHMT family genes contain many cis-acting elements related to phytohormones, growth, and various stress responses. The relative expression levels of CmSHMT3, CmSHMT4, CmSHMT6, and CmSHMT7 were higher under low-temperature stress compared to the control group. Notably, the promoter region of CmSHMT3 contains cis-acting elements associated with low-temperature response (LTR) and abscisic acid response (ABRE). It is suggested that the mechanism through which CmSHMT3 responds to low-temperature stress treatments may be associated with hormonal regulation. These findings provide a foundation for the further exploration of CmSHMT family genes in melon and their functional roles in response to low-temperature stress, and they provide a theoretical basis for the targeted breeding of superior melon varieties with enhanced tolerance to low temperatures. Full article
Show Figures

Figure 1

14 pages, 5950 KB  
Article
Elucidation of the Role of SHMT2 in L-Serine Homeostasis in Hypoxic Hepa1-6 Cells
by Shuo Zhang, Ruoxu He, Mingsi Zhang, Jingcheng Zhang, Mengting Wu, Guangji Zhang and Tao Jiang
Int. J. Mol. Sci. 2024, 25(21), 11786; https://doi.org/10.3390/ijms252111786 - 2 Nov 2024
Cited by 1 | Viewed by 2149
Abstract
Hypoxia is a characteristic feature of malignancy; however, its effect on metabolism remains unclear. In this study, Hepa1-6 cells were cultured under hypoxic conditions and their metabolites were analyzed. Elevated levels of L-serine along with increased glycolytic activity are prominent features of hypoxia. [...] Read more.
Hypoxia is a characteristic feature of malignancy; however, its effect on metabolism remains unclear. In this study, Hepa1-6 cells were cultured under hypoxic conditions and their metabolites were analyzed. Elevated levels of L-serine along with increased glycolytic activity are prominent features of hypoxia. Transcriptome sequencing revealed the downregulation of genes involved in L-serine synthesis and metabolism, which was confirmed by PCR analysis and comparison with public databases. Further experimental evidence indicates that the accumulation of L-serine under hypoxic conditions is attributable not only to enhanced glycolysis but also to a reduction in the catabolism of L-serine mediated by serine hydroxymethyltransferase 2 (SHMT2). Full article
(This article belongs to the Section Biochemistry)
Show Figures

Figure 1

18 pages, 17078 KB  
Article
Serine Hydroxymethyltransferase 2 Deficiency in the Hematopoietic System Disrupts Erythropoiesis and Induces Anemia in Murine Models
by Jisheng Li, Bowen Zhang, Yunqiao Li, Chuanli Liu, Xuan Tang, Jiahui Zhao, Xuetao Pei and Yanhua Li
Int. J. Mol. Sci. 2024, 25(20), 11072; https://doi.org/10.3390/ijms252011072 - 15 Oct 2024
Viewed by 1711
Abstract
Serine and folate metabolism play critical roles in erythroid development in both embryonic and adult mice; however, the precise roles of these metabolic pathways in erythropoiesis and the pathophysiology of anemia remain inadequately characterized in the literature. To delineate the contributions of serine [...] Read more.
Serine and folate metabolism play critical roles in erythroid development in both embryonic and adult mice; however, the precise roles of these metabolic pathways in erythropoiesis and the pathophysiology of anemia remain inadequately characterized in the literature. To delineate the contributions of serine and folate metabolism to erythroid differentiation, we focused on serine hydroxymethyltransferase 2 (SHMT2), a key regulatory enzyme within these metabolic pathways. Using gene-editing techniques, we created fetal and adult mouse models with targeted deletion of Shmt2 in the hematopoietic system. Our findings demonstrated that the deletion of Shmt2 within the hematopoietic system led to the distinctive anemia phenotype in both fetal and adult mice. Detailed progression analysis of anemia revealed that Shmt2 deletion exerts stage-specific effects on the development and maturation of erythroid cells. Specifically, Shmt2 deficiency promoted erythroid differentiation in the R2 (CD71+ Ter119) cell population residing in the bone marrow while concurrently inhibiting the proliferation and erythroid differentiation of the R3 (CD71+ Ter119+) cell population. This disruption resulted in developmental arrest at the R3 stage, significantly contributing to the anemia phenotype observed in the models. This study elucidates the critical role of Shmt2 in erythroid development within the hematopoietic system, highlighting the underlying mechanisms of erythroid developmental arrest associated with Shmt2 loss. Full article
(This article belongs to the Section Biochemistry)
Show Figures

Figure 1

18 pages, 5961 KB  
Article
Rice Serine Hydroxymethyltransferases: Evolution, Subcellular Localization, Function and Perspectives
by Tian Pan, Hongmiao Jin, Chuanhui Zhou and Mengyuan Yan
Plants 2024, 13(8), 1116; https://doi.org/10.3390/plants13081116 - 16 Apr 2024
Cited by 5 | Viewed by 2230
Abstract
In rice, there is a lack of comprehensive research on the functional aspects of the members of the serine hydroxymethyltransferase (SHMT) gene family. This study provides a comprehensive investigation of the SHMT gene family, covering phylogeny, gene structure, promoter analysis, expression [...] Read more.
In rice, there is a lack of comprehensive research on the functional aspects of the members of the serine hydroxymethyltransferase (SHMT) gene family. This study provides a comprehensive investigation of the SHMT gene family, covering phylogeny, gene structure, promoter analysis, expression analysis, subcellular localization, and protein interaction. Remarkably, we discovered a specific gene loss event occurred in the chloroplast-localized group IIa SHMTs in monocotyledons. However, OsSHMT3, which originally classified within cytoplasmic-localized group Ib, was found to be situated within chloroplasts in rice protoplasts. All five OsSHMTs are capable of forming homodimers, with OsSHMT3 being the only one able to form dimers with other OsSHMTs, except for OsSHMT1. It is proposed that OsSHMT3 functions as a mobile protein, collaborating with other OsSHMT proteins. Furthermore, the results of cis-acting element prediction and expression analysis suggested that members of the OsSHMT family could be involved in diverse stress responses and hormone regulation. Our study aims to provide novel insights for the future exploration of SHMTs. Full article
(This article belongs to the Special Issue Crop Functional Genomics and Biological Breeding)
Show Figures

Figure 1

14 pages, 3543 KB  
Article
OsSHMT4 Is Required for Synthesis of Rice Storage Protein and Storage Organelle Formation in Endosperm Cells
by Mengyuan Yan, Ziyue Zhou, Juling Feng, Xiuhao Bao, Zhengrong Jiang, Zhiwei Dong, Meijie Chai, Ming Tan, Libei Li, Yaoliang Cao, Zhanbo Ke, Jingchen Wu, Zhen Feng and Tian Pan
Plants 2024, 13(1), 81; https://doi.org/10.3390/plants13010081 - 26 Dec 2023
Cited by 6 | Viewed by 2417
Abstract
Storage proteins are essential for seed germination and seedling growth, as they provide an indispensable nitrogen source and energy. Our previous report highlighted the defective endosperm development in the serine hydroxymethyltransferase 4 (OsSHMT4) gene mutant, floury endosperm20-1 (flo20-1 [...] Read more.
Storage proteins are essential for seed germination and seedling growth, as they provide an indispensable nitrogen source and energy. Our previous report highlighted the defective endosperm development in the serine hydroxymethyltransferase 4 (OsSHMT4) gene mutant, floury endosperm20-1 (flo20-1). However, the alterations in storage protein content and distribution within the flo20-1 endosperm remained unclear. Here, the immunocytochemistry analyses revealed a deficiency in storage protein accumulation in flo20-1. Electron microscopic observation uncovered abnormal morphological structures in protein bodies (PBI and PBII) in flo20-1. Immunofluorescence labeling demonstrated that aberrant prolamin composition could lead to the subsequent formation and deposition of atypical structures in protein body I (PBI), and decreased levels of glutelins and globulin resulted in protein body II (PBII) malformation. Further RNA-seq data combined with qRT-PCR results indicated that altered transcription levels of storage protein structural genes were responsible for the abnormal synthesis and accumulation of storage protein, which further led to non-concentric ring structural PBIs and amorphous PBIIs. Collectively, our findings further underscored that OsSHMT4 is required for the synthesis and accumulation of storage proteins and storage organelle formation in endosperm cells. Full article
(This article belongs to the Section Plant Cell Biology)
Show Figures

Figure 1

17 pages, 4139 KB  
Article
Screening and Analysis of Potential Inhibitors of SHMT2
by Bojin Chen and John Z. H. Zhang
Biophysica 2023, 3(4), 651-667; https://doi.org/10.3390/biophysica3040044 - 3 Dec 2023
Viewed by 3276
Abstract
Serine hydroxymethyltransferase 2 (SHMT2) has garnered significant attention as a critical catalytic regulator of the serine/glycine pathway in the one-carbon metabolism of cancer cells. Despite its potential as an anti-cancer target, only a limited number of inhibitors have been identified so far. In [...] Read more.
Serine hydroxymethyltransferase 2 (SHMT2) has garnered significant attention as a critical catalytic regulator of the serine/glycine pathway in the one-carbon metabolism of cancer cells. Despite its potential as an anti-cancer target, only a limited number of inhibitors have been identified so far. In this study, we employed seven different scoring functions and skeleton clustering to screen the ChemDiv database for 38 compounds, 20 of which originate from the same skeleton structure. The most significant residues from SHMT2 and chemical groups from the inhibitors were identified using ASGBIE (Alanine Scanning with Generalized Born model and Interaction Entropy), and the binding energy of each residue was quantitatively determined, revealing the essential features of the protein–inhibitor interaction. The two most important contributing residues are TYR105 and TYR106 of the B chain followed by LEU166 and ARG425 of the A chain. The findings will be greatly helpful in developing a thorough comprehension of the binding mechanisms involved in drug–SHMT2 interactions and offer valuable direction for designing more potent inhibitors. Full article
(This article belongs to the Special Issue Molecular Structure and Simulation in Biological System 2.0)
Show Figures

Figure 1

24 pages, 4377 KB  
Article
Viral Prevalence and Genomic Xenology in the Coevolution of HzNV-2 (Nudiviridae) with Host Helicoverpa zea (Lepidoptera: Noctuidae)
by Luke R. Tembrock, Frida A. Zink and Todd M. Gilligan
Insects 2023, 14(10), 797; https://doi.org/10.3390/insects14100797 - 30 Sep 2023
Cited by 1 | Viewed by 2370
Abstract
Insect viruses have been described from numerous lineages, yet patterns of genetic exchange and viral prevalence, which are essential to understanding host–virus coevolution, are rarely studied. In Helicoverpa zea, the virus HzNV-2 can cause deformity of male and female genitalia, resulting in [...] Read more.
Insect viruses have been described from numerous lineages, yet patterns of genetic exchange and viral prevalence, which are essential to understanding host–virus coevolution, are rarely studied. In Helicoverpa zea, the virus HzNV-2 can cause deformity of male and female genitalia, resulting in sterility. Using ddPCR, we found that male H. zea with malformed genitalia (agonadal) contained high levels of HzNV-2 DNA, confirming previous work. HzNV-2 was found to be prevalent throughout the United States, at more than twice the rate of the baculovirus HaSNPV, and that it contained several host-acquired DNA sequences. HzNV-2 possesses four recently endogenized lepidopteran genes and several more distantly related genes, including one gene with a bacteria-like sequence found in both host and virus. Among the recently acquired genes is cytosolic serine hydroxymethyltransferase (cSHMT). In nearly all tested H. zea, cSHMT contained a 200 bp transposable element (TE) that was not found in cSHMT of the sister species H. armigera. No other virus has been found with host cSHMT, and the study of this shared copy, including possible interactions, may yield new insights into the function of this gene with possible applications to insect biological control, and gene editing. Full article
(This article belongs to the Section Insect Physiology, Reproduction and Development)
Show Figures

Figure 1

16 pages, 8063 KB  
Article
New Insights into the Morphological Diversity of Saprolegnia parasitica (Oomycota) Strains under In Vitro Culture Conditions
by Noémi Erdei, Tímea Hardy, Viktória Verebélyi, András Weiperth, Ferenc Baska and Edit Eszterbauer
J. Fungi 2023, 9(10), 982; https://doi.org/10.3390/jof9100982 - 29 Sep 2023
Cited by 4 | Viewed by 3200
Abstract
Saprolegnia parasitica Coker, 1923 is a primary fish pathogen and one of the most common water molds in freshwater ecosystems. In our study, nineteen strains of S. parasitica were isolated, identified, and characterized using morphological and genetic markers. On the basis of the [...] Read more.
Saprolegnia parasitica Coker, 1923 is a primary fish pathogen and one of the most common water molds in freshwater ecosystems. In our study, nineteen strains of S. parasitica were isolated, identified, and characterized using morphological and genetic markers. On the basis of the abundance of zoosporangia, gemmae, the formation of gemma chains, and the induction of zoospore release, three morphotypes were differentiated. A species-level molecular identification of isolates was performed using the ITS 1 and 2 regions. A total of six genotypes were distinguished based on partial DNA sequences of the genes RNA polymerase II subunit B (RPB2) and serine hydroxymethyltransferase (SHMT). In five settings of in vitro culture conditions differing in the mineral content and the temperature of water and in the presence of a host or bait, we found that the addition of fish skin extract boosted the formation of asexual reproductive and persistent vegetative structures in cultures, whereas an unfavorable environment did not support the formation of these structures in vitro. Full article
(This article belongs to the Section Fungal Evolution, Biodiversity and Systematics)
Show Figures

Graphical abstract

17 pages, 30021 KB  
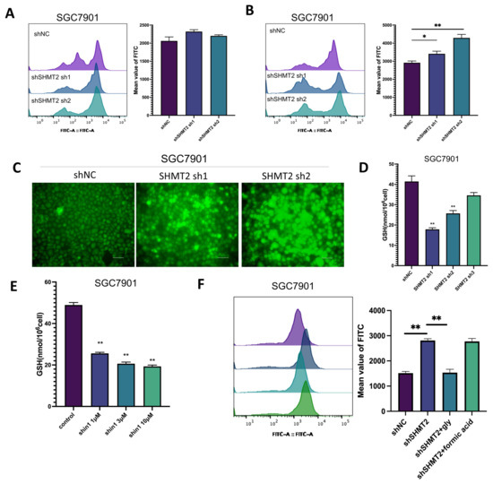
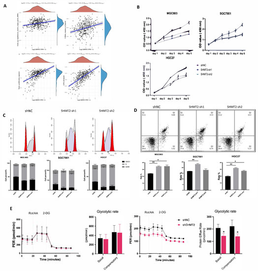
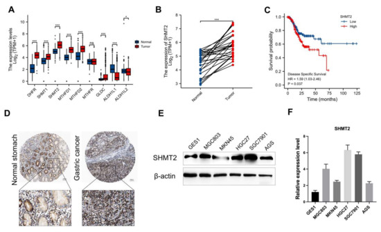
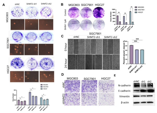
Article
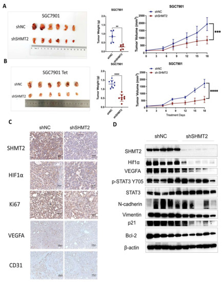
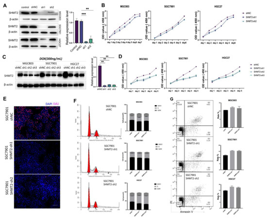
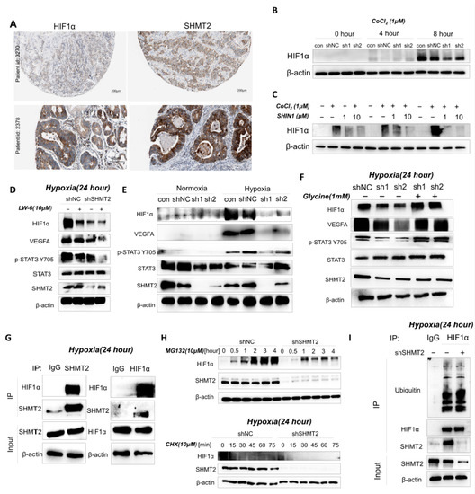
SHMT2 Promotes Gastric Cancer Development through Regulation of HIF1α/VEGF/STAT3 Signaling
by Weida Wang, Mingjin Wang, Tingting Du, Zhenyan Hou, Shen You, Sen Zhang, Ming Ji, Nina Xue and Xiaoguang Chen
Int. J. Mol. Sci. 2023, 24(8), 7150; https://doi.org/10.3390/ijms24087150 - 12 Apr 2023
Cited by 21 | Viewed by 3900
Abstract
The metabolic enzymes involved in one-carbon metabolism are closely associated with tumor progression and could be potential targets for cancer therapy. Recent studies showed that serine hydroxymethyltransferase 2 (SHMT2), a crucial enzyme in the one-carbon metabolic pathway, plays a key role in tumor [...] Read more.
The metabolic enzymes involved in one-carbon metabolism are closely associated with tumor progression and could be potential targets for cancer therapy. Recent studies showed that serine hydroxymethyltransferase 2 (SHMT2), a crucial enzyme in the one-carbon metabolic pathway, plays a key role in tumor proliferation and development. However, the precise role and function of SHMT2 in gastric cancer (GC) remain poorly understood. In this study, we presented evidence that SHMT2 was necessary for hypoxia-inducible factor-1α (HIF1α) stability and contributed to GC cells’ hypoxic adaptation. The analysis of datasets retrieved from The Cancer Genome Atlas and the experimentation with human cell lines revealed a marked increase in SHMT2 expression in GC. The SHMT2 knockdown in MGC803, SGC7901, and HGC27 cell lines inhibited cell proliferation, colony formation, invasion, and migration. Notably, SHMT2 depletion disrupted redox homeostasis and caused glycolytic function loss in GC cells under hypoxic circumstances. Mechanistically, we discovered SHMT2 modulated HIF1α stability, which acted as a master regulator of hypoxia-inducible genes under hypoxic conditions. This, in turn, regulated the downstream VEGF and STAT3 pathways. The in vivo xenograft experiments showed that SHMT2 knockdown markedly reduced GC growth. Our results elucidate the novel function of SHMT2 in stabilizing HIF1α under hypoxic conditions, thus providing a potential therapeutic strategy for GC treatment. Full article
(This article belongs to the Section Molecular Oncology)
Show Figures

Figure 1

15 pages, 3812 KB  
Article
Phosphorylation of Thymidylate Synthase and Dihydrofolate Reductase in Cancer Cells and the Effect of CK2α Silencing
by Patrycja Wińska, Anna Sobiepanek, Katarzyna Pawlak, Monika Staniszewska and Joanna Cieśla
Int. J. Mol. Sci. 2023, 24(3), 3023; https://doi.org/10.3390/ijms24033023 - 3 Feb 2023
Cited by 1 | Viewed by 3460
Abstract
Our previous research suggests an important regulatory role of CK2-mediated phosphorylation of enzymes involved in the thymidylate biosynthesis cycle, i.e., thymidylate synthase (TS), dihydrofolate reductase (DHFR), and serine hydroxymethyltransferase (SHMT). The aim of this study was to show whether silencing of the CK2α [...] Read more.
Our previous research suggests an important regulatory role of CK2-mediated phosphorylation of enzymes involved in the thymidylate biosynthesis cycle, i.e., thymidylate synthase (TS), dihydrofolate reductase (DHFR), and serine hydroxymethyltransferase (SHMT). The aim of this study was to show whether silencing of the CK2α gene affects TS and DHFR expression in A-549 cells. Additionally, we attempted to identify the endogenous kinases that phosphorylate TS and DHFR in CCRF-CEM and A-549 cells. We used immunodetection, immunofluorescence/confocal analyses, reverse transcription–quantitative polymerase chain reaction (RT-qPCR), in-gel kinase assay, and mass spectrometry analysis. Our results demonstrate that silencing of the CK2α gene in lung adenocarcinoma cells significantly increases both TS and DHFR expression and affects their cellular distribution. Additionally, we show for the first time that both TS and DHFR are very likely phosphorylated by endogenous CK2 in two types of cancer cells, i.e., acute lymphoblastic leukaemia and lung adenocarcinoma. Moreover, our studies indicate that DHFR is phosphorylated intracellularly by CK2 to a greater extent in leukaemia cells than in lung adenocarcinoma cells. Interestingly, in-gel kinase assay results indicate that the CK2α’ isoform was more active than the CK2α subunit. Our results confirm the previous studies concerning the physiological relevance of CK2-mediated phosphorylation of TS and DHFR. Full article
(This article belongs to the Section Biochemistry)
Show Figures

Figure 1

13 pages, 299 KB  
Article
Profiling the Influence of Gene Variants Related to Folate-Mediated One-Carbon Metabolism on the Outcome of In Vitro Fertilization (IVF) with Donor Oocytes in Recipients Receiving Folic Acid Fortification
by Arturo Reyes Palomares, Maximiliano Ruiz-Galdon, Kui Liu, Armando Reyes-Engel and Kenny A. Rodriguez-Wallberg
Int. J. Mol. Sci. 2022, 23(19), 11298; https://doi.org/10.3390/ijms231911298 - 25 Sep 2022
Cited by 4 | Viewed by 3105
Abstract
Nutritional status and gene polymorphisms of one-carbon metabolism confer a well-known interaction that in pregnant women may affect embryo viability and the health of the newborn. Folate metabolism directly impacts nucleotide synthesis and methylation, which is of increasing interest in the reproductive medicine [...] Read more.
Nutritional status and gene polymorphisms of one-carbon metabolism confer a well-known interaction that in pregnant women may affect embryo viability and the health of the newborn. Folate metabolism directly impacts nucleotide synthesis and methylation, which is of increasing interest in the reproductive medicine field. Studies assessing the genetic influence of folate metabolism on IVF treatments have currently been performed in women using their own oocytes. Most of these patients seeking to have a child or undergoing IVF treatments are advised to preventively intake folate supplies that restore known metabolic imbalances, but the treatments could lead to the promotion of specific enzymes in specific women, depending on their genetic variance. In the present study, we assess the influence of candidate gene variants related to folate metabolism, such as Serine Hydroxymethyltransferase 1 SHMT1 (rs1979276 and rs1979277), Betaine-Homocysteine S-Methyltransferase BHMT (rs3733890), Methionine synthase reductase MTRR (rs1801394), Methylenetetrahydrofolate reductase MTHFR (rs1801131 and rs1801133), methionine synthase MTR (rs12749581), ATP Binding Cassette Subfamily B Member 1 ABCB1 (rs1045642) and folate receptor alpha FOLR1 (rs2071010) on the success of IVF treatment performed in women being recipients of donated oocytes. The implication of such gene variants seems to have no direct impact on pregnancy consecution after IVF; however, several gene variants could influence pregnancy loss events or pregnancy maintenance, as consequence of folic acid fortification. Full article
(This article belongs to the Special Issue Molecular Regulation in Female Reproduction)
Back to TopTop