Sign in to use this feature.

Years

Between: -

Subjects

remove_circle_outline
remove_circle_outline
remove_circle_outline
remove_circle_outline
remove_circle_outline
remove_circle_outline
remove_circle_outline
remove_circle_outline
remove_circle_outline

Journals

remove_circle_outline
remove_circle_outline
remove_circle_outline
remove_circle_outline
remove_circle_outline
remove_circle_outline
remove_circle_outline
remove_circle_outline
remove_circle_outline
remove_circle_outline
remove_circle_outline
remove_circle_outline
remove_circle_outline
remove_circle_outline
remove_circle_outline
remove_circle_outline
remove_circle_outline
remove_circle_outline
remove_circle_outline
remove_circle_outline

Article Types

Countries / Regions

remove_circle_outline
remove_circle_outline
remove_circle_outline
remove_circle_outline
remove_circle_outline
remove_circle_outline
remove_circle_outline

Search Results (2,432)

Search Parameters:
Keywords = scanning electron microscopy images

Order results
Result details
Results per page
Select all
Export citation of selected articles as:
19 pages, 3520 KB  
Article
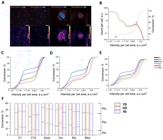
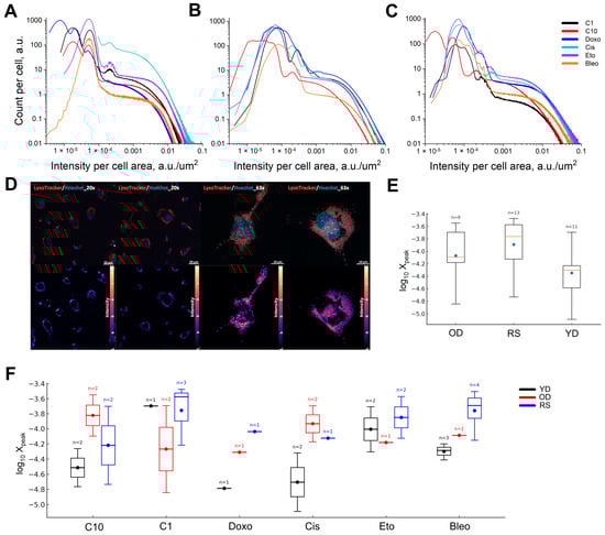
Multifactorial Imaging Analysis as a Platform for Studying Cellular Senescence Phenotypes
by Shatalova Rimma, Larin Ilya and Shevyrev Daniil
J. Imaging 2025, 11(10), 351; https://doi.org/10.3390/jimaging11100351 - 8 Oct 2025
Abstract
Cellular senescence is a heterogeneous and dynamic state characterised by stable proliferation arrest, macromolecular damage and metabolic remodelling. Although markers such as SA-β-galactosidase staining, yH2AX foci and p53 activation are widely used as de facto standards, they are imperfect and differ in terms [...] Read more.
Cellular senescence is a heterogeneous and dynamic state characterised by stable proliferation arrest, macromolecular damage and metabolic remodelling. Although markers such as SA-β-galactosidase staining, yH2AX foci and p53 activation are widely used as de facto standards, they are imperfect and differ in terms of sensitivity, specificity and dependence on context. We present a multifactorial imaging platform integrating scanning electron, flow cytometry and high-resolution confocal microscopy. This allows us to identify senescence phenotypes in three in vitro models: replicative ageing via serial passaging; dose-graded genotoxic stress under serum deprivation; and primary fibroblasts from young and elderly donors. We present a multimodal imaging framework to characterise senescence-associated phenotypes by integrating LysoTracker and MitoTracker microscopy and SA-β-gal/FACS, p16INK4a immunostaining provides independent confirmation of proliferative arrest. Combined nutrient deprivation and genotoxic challenge elicited the most pronounced and concordant organelle alterations relative to single stressors, aligning with age-donor differences. Our approach integrates structural and functional readouts across modalities, reducing the impact of phenotypic heterogeneity and providing reproducible multiparametric endpoints. Although the framework focuses on a robustly validated panel of phenotypes, it is extensible by nature and sensitive to distributional shifts. This allows both drug-specific redistribution of established markers and the emergence of atypical or transient phenotypes to be detected. This flexibility renders the platform suitable for comparative studies and the screening of senolytics and geroprotectors, as well as for refining the evolving landscape of senescence-associated states. Full article
(This article belongs to the Section Image and Video Processing)
Show Figures

Figure 1

17 pages, 11740 KB  
Article
Structural Characterization of Ordered Mesoporous Silica Prepared by a Sol–Gel Process Using Urea-Based Cationic Gemini Surfactants
by Sarvarjon Kurbonov, Zsolt Czigány, Zoltán Kovács, László Péter, Martin Pisárčik, Miloš Lukáč, Manfred Kriechbaum, Vasyl Ryukhtin, Ana-Maria Lacrămă and László Almásy
Gels 2025, 11(10), 804; https://doi.org/10.3390/gels11100804 - 7 Oct 2025
Abstract
Mesoporous silica nanoparticles have been synthesized through sol–gel synthesis in basic conditions. Gemini surfactants having urea in the headgroups were used as pore-forming agents. The effect of the spacer length of the surfactant on the particle morphology was studied on the sub-micrometer and [...] Read more.
Mesoporous silica nanoparticles have been synthesized through sol–gel synthesis in basic conditions. Gemini surfactants having urea in the headgroups were used as pore-forming agents. The effect of the spacer length of the surfactant on the particle morphology was studied on the sub-micrometer and nanometer scales using nitrogen porosimetry, small-angle X-ray scattering (SAXS), ultra-small-angle neutron scattering, and scanning and transmission electron microscopy (SEM, TEM). Depending on the spacer, spherical and/or cylindrical nanoparticles formed in different proportions, as revealed by statistical analysis of SEM micrographs. All prepared materials showed the hexagonal pore structure characteristic of the MCM-41 molecular sieves, with the exception of the sample prepared using the gemini surfactant with the shortest spacer length. The influence of the spacer length on the lattice parameter of the pore network, as well as the average size of the ordered domains, has been assessed by SAXS and TEM. Detailed analysis of the TEM images revealed a spread of the lattice parameter in a range of 10–20%. The broadening of the diffraction peaks was shown to be due to the combination of the effects of the finite domain size and the variance of the lattice parameter across the crystalline domains. The structural differences between the silica gels synthesized with the different surfactants were related to the variation of the micelle morphologies, reported in previous light scattering and small-angle scattering experiments. No connection could be revealed between the micelle shape and size and the pore sizes, showing that surfactants with a broad range of spacer lengths can equally well be used for the preparation of MCM-41 materials. Full article
(This article belongs to the Special Issue Gel Formation Processes and Materials for Functional Thin Films)
Show Figures

Figure 1

14 pages, 5396 KB  
Article
Hypoxia-Induced Extracellular Matrix Deposition in Human Mesenchymal Stem Cells: Insights from Atomic Force, Scanning Electron, and Confocal Laser Microscopy
by Agata Nowak-Stępniowska, Paulina Natalia Osuchowska, Henryk Fiedorowicz and Elżbieta Anna Trafny
Appl. Sci. 2025, 15(19), 10701; https://doi.org/10.3390/app151910701 - 3 Oct 2025
Viewed by 270
Abstract
(1) Background: The extracellular matrix (ECM) is a natural scaffold for cells, creating a three-dimensional architecture composed of fibrous proteins (mainly collagen) and proteoglycans, which are synthesized by resident cells. In this study, a physiological hypoxic environment was utilized to enhance ECM production [...] Read more.
(1) Background: The extracellular matrix (ECM) is a natural scaffold for cells, creating a three-dimensional architecture composed of fibrous proteins (mainly collagen) and proteoglycans, which are synthesized by resident cells. In this study, a physiological hypoxic environment was utilized to enhance ECM production by human mesenchymal stem cells (hMSCs), a process relevant to tissue engineering and regenerative medicine. (2) Methods: hMSCs were treated with deferoxamine (DFO), a pharmaceutical hypoxia-mimetic agent that induces cellular responses similar to low-oxygen conditions through stabilization of hypoxia inducible factor-1α (HIF-1α). The time points 0 h 24 h, 3 h 24 h, and 24 h 24 h refer to DFO being added immediately after cell seeding (before cells adhesion), 3 h after cell seeding (during initial cells attachment), and 24 h after cell seeding (after focal adhesions formation and actin organization), respectively, to evaluate the influence of cell adhesion on ECM deposition. hMSCs incubated in culture media were subsequently exposed to DFO for 24 h. Samples were then subjected to cell viability tests, scanning electron microscopy (SEM), atomic force microscopy (AFM) and laser scanning confocal microscopy (CLSM) assessments. (3) Results: Viability tests indicated that DFO concentrations in the range of 0–300 µM were non-toxic over 24 h. The presence of collagen fibers in the DFO-derived ECM was confirmed with anti-collagen antibodies under CLSM. Increased ECM secretion was observed under the following conditions: 3 μM DFO (24 h 24 h), 100 μM DFO (0 h 24 h) and 300 μM DFO (3 h 24 h). SEM and AFM images revealed the morphology of various stages of collagen formation with both collagen fibrils and fibers identified. (4) Conclusions: Our preliminary study demonstrated enhanced ECM secretion by hMSC treated with DFO at concentrations of 3, 100, and 300 µM within a short cultivation period of 24–48 h without significant affecting cell viability. By mimicking physiological processes, it may be possible to stimulate endogenous tissue regeneration, for example, at an injury site. Full article
(This article belongs to the Special Issue Modern Trends and Applications in Cell Imaging)
Show Figures

Figure 1

18 pages, 5613 KB  
Article
The Impact of Selected ESD Parameters on the Properties of Tungsten Layers
by Piotr Młynarczyk, Damian Bańkowski and Wojciech Depczyński
Materials 2025, 18(19), 4581; https://doi.org/10.3390/ma18194581 - 2 Oct 2025
Viewed by 279
Abstract
This article presents studies of surface layers produced by electro-spark deposition (ESD) on cast iron using a W-Ni-Co sintered electrode. To minimize the number of required experiments, a two-factor, five-level Hartley experimental design was chosen. The assessment involved observing the effect of voltage [...] Read more.
This article presents studies of surface layers produced by electro-spark deposition (ESD) on cast iron using a W-Ni-Co sintered electrode. To minimize the number of required experiments, a two-factor, five-level Hartley experimental design was chosen. The assessment involved observing the effect of voltage and capacitor capacity during the ESD process (on layer thickness and wear of the sample and counter-sample under technically dry friction conditions). Microscopic and tomographic observations were performed to analyze the thickness and structure of the layers. Image analysis methods were employed to examine the cross-section of the layers. ESD diffusion analyses were performed on the produced layer. Scanning electron microscopy (SEM) and energy dispersive X-ray spectroscopy (EDX) were performed to characterize the microstructure and composition of the coating. In addition, in order to evaluate the performance properties of tungsten coatings, the tribological tests were also conducted on a TRB3 Ball-on-Disc testing device. Hardness tests confirm an increase in the hardness of cast iron with a tungsten layer by over 400 µHV. The tests showed that higher voltages during the ESD process result in thicker layers and reduced wear of the sample with a tungsten layer at the expense of increased wear of the counter-sample (ball). Full article
(This article belongs to the Section Manufacturing Processes and Systems)
Show Figures

Figure 1

21 pages, 5011 KB  
Article
Synthesis and Characterization of Multifunctional Mesoporous Silica Nanoparticles Containing Gold and Gadolinium as a Theranostic System
by André Felipe Oliveira, Isabela Barreto da Costa Januário Meireles, Maria Angela Barros Correia Menezes, Klaus Krambrock and Edésia Martins Barros de Sousa
J. Nanotheranostics 2025, 6(4), 26; https://doi.org/10.3390/jnt6040026 - 26 Sep 2025
Viewed by 322
Abstract
Among the many nanomaterials studied for biomedical uses, silica and gold nanoparticles have gained significant attention because of their unique physical and chemical properties and their compatibility with living tissues. Mesoporous silica nanoparticles (MSNs) have great stability and a large surface area, while [...] Read more.
Among the many nanomaterials studied for biomedical uses, silica and gold nanoparticles have gained significant attention because of their unique physical and chemical properties and their compatibility with living tissues. Mesoporous silica nanoparticles (MSNs) have great stability and a large surface area, while gold nanoparticles (AuNPs) display remarkable optical features. Both types of nanoparticles have been widely researched for their individual roles in drug delivery, imaging, biosensing, and therapy. When combined with gadolinium (Gd), a common contrast agent, these nanostructures provide improved imaging due to gadolinium’s strong paramagnetic properties. This study focuses on incorporating gold nanoparticles and gadolinium into a silica matrix to develop a theranostic system. Various analytical techniques were used to characterize the nanocomposites, including infrared spectroscopy (FTIR), ultraviolet-visible spectroscopy (UV-Vis), thermogravimetric analysis (TGA), nitrogen adsorption, scanning electron microscopy (SEM), dynamic light scattering (DLS), X-ray fluorescence (XRF), X-ray diffraction (XRD), vibrating sample magnetometry (VSM), and neutron activation analysis (NAA). Techniques like XRF mapping, XANES, nitrogen adsorption, SEM, and VSM were crucial in confirming the presence of gadolinium and gold within the silica network. VSM and EPR analyses confirmed the attenuation of the saturation magnetization for all nanocomposites. This validates their potential for biomedical applications in diagnostics. Moreover, activating gold nanoparticles in a nuclear reactor generated a promising radioisotope for cancer treatment. These results indicate the potential of using a theranostic nanoplatform that employs mesoporous silica as a carrier, gold nanoparticles for radioisotopes, and gadolinium for imaging purposes. Full article
Show Figures

Figure 1

11 pages, 4985 KB  
Article
Morphological Characterization of Plasma-Derived Nanoparticles Isolated by High-Speed Ultracentrifugation: A Scanning Electron Microscopy Study
by Lubov A. Kungurova, Alexander A. Artamonov, Evgeniy A. Grigoryev, Aleksei Yu. Aronov, Olga S. Vezo, Ruslan I. Glushakov and Kirill A. Kondratov
Int. J. Mol. Sci. 2025, 26(19), 9422; https://doi.org/10.3390/ijms26199422 - 26 Sep 2025
Viewed by 238
Abstract
Extracellular vesicles are critical mediators of intercellular signaling. Recent studies have revealed that, in addition to vesicular structures, smaller non-vesicular nanoparticles—termed exomeres and supermeres—also participate in intercellular communication. Detailed characterization of these nanoscale entities within biological systems is essential for elucidating their structural [...] Read more.
Extracellular vesicles are critical mediators of intercellular signaling. Recent studies have revealed that, in addition to vesicular structures, smaller non-vesicular nanoparticles—termed exomeres and supermeres—also participate in intercellular communication. Detailed characterization of these nanoscale entities within biological systems is essential for elucidating their structural and functional roles. Due to their sub-50 nm dimensions, high-resolution imaging modalities such as atomic force microscopy and electron microscopy are currently the primary techniques available for their visualization. In the present study, we employed low-voltage scanning electron microscopy to investigate the size of exomeres and supermeres isolated from human blood plasma via high-speed ultracentrifugation. Platelet-poor plasma was obtained from the blood of six healthy donors (two women and four men, aged 21–46 years). By ultracentrifugation (170,000× g for 4 h), the plasma was purified of extracellular vesicles. Two fractions were sequentially isolated: one containing exomeres (170,000× g for 20 h) and one containing supermeres (370,000× g for 20 h). The particles were examined using a Zeiss Auriga microscope with no sputter coating at an accelerating voltage of 0.4–0.5 kV. The images obtained from the fractions showed particles 10–50 nm in diameter, both individual particles and aggregated structures. The fractions were also slightly contaminated with larger particles, supposedly extracellular vesicles. Examining the fractions using a dynamic light scattering device additionally revealed the presence of particles 10–18 nm in size. It should be noted that the fractions obtained did indeed contain particles measuring 10–50 nm, which corresponds to the size of exomeres and supermeres. Low-voltage scanning electron microscopy allows for examination of the structure of exomeres and supermeres in blood plasma fractions. However, it should be noted that without the use of immunological identification, this method does not allow exomeres and supermeres to be distinguished from accompanying particles. It should also be noted that because the size of exomeres and supermeres is close to the detection threshold of low-voltage scanning electron microscopy, in such studies it is generally only possible to detect the size of these particles. Full article
Show Figures

Figure 1

20 pages, 4712 KB  
Article
Waste Marble Slurry as Partial Substitution for Cement: Effect of Water-to-Cement Ratio
by Zoi S. Metaxa, Sevasti Koryfidou, Lazaros Grigoriadis, Effrosyni Christodoulou, Athanasios Ekmektsis and Athanasios C. Mitropoulos
Appl. Sci. 2025, 15(19), 10451; https://doi.org/10.3390/app151910451 - 26 Sep 2025
Viewed by 268
Abstract
This study investigates the potential of waste marble slurry as a partial replacement for ordinary Portland cement, with particular emphases on the influence of the water-to-cement (w/c) ratio and the objectives of determining the effect of water content and the optimum marble slurry [...] Read more.
This study investigates the potential of waste marble slurry as a partial replacement for ordinary Portland cement, with particular emphases on the influence of the water-to-cement (w/c) ratio and the objectives of determining the effect of water content and the optimum marble slurry concentration. Cement pastes were prepared with three w/c ratios (0.3, 0.4, and 0.5) and five substitution levels of marble slurry (0%, 5%, 10%, 15%, and 20%). Workability was assessed through mini slump flow tests, while mechanical performance was evaluated via compressive and flexural mechanical tests. The initial and final setting times were also investigated. Electrical resistivity measurements, combined with X-ray diffraction (XRD), Fourier-transform infrared spectroscopy (FTIR), and scanning electron microscopy (SEM), were used to examine chemical composition and microstructure. Results showed that marble slurry behaves as an inert filler, rather than a reactive component. Its incorporation, up to 10%, significantly improves the fresh properties and mechanical performance of mixes with higher w/c ratios (0.4 and 0.5). At lower w/c ratios (0.3), strength was adversely affected due to insufficient hydration. Electrical resistivity measurements indicated that pastes with w/c = 0.5 and up to 10% slurry replacement became slightly more resistant to electrical current, whereas mixes with lower w/c ratios (0.3 and 0.4) showed only minor reductions at 5% and 10% cement substitution. SEM imaging demonstrated a denser microstructure when marble slurry was incorporated, consistent with a filler effect. Marble slurry was also found to accelerate the setting of cement pastes, an effect most evident at lower w/c ratios and higher substitution levels. Overall, the findings highlight that waste marble slurry can be effectively utilized at moderate replacement levels in cement-based materials, contributing to sustainable construction practices by reducing cement consumption and marble waste disposal. Full article
Show Figures

Figure 1

16 pages, 3803 KB  
Article
Evaluation of Biocompatible and Biodegradable PES/PCL Membranes for Potential Use in Biomedical Devices: From Fouling Resistance to Environmental Safety
by Cezary Wojciechowski, Monika Wasyłeczko, Dorota Lewińska and Andrzej Chwojnowski
Molecules 2025, 30(19), 3887; https://doi.org/10.3390/molecules30193887 - 25 Sep 2025
Viewed by 283
Abstract
The paper presents a method for obtaining partially degradable capillary membranes from a polyethersulfone/polycaprolactone (PES/PCL) mixture. PES/PCL membranes were obtained by the phase inversion technique with dry/wet spinning and then subjected to controlled degradation in an alkaline environment (1 M NaOH) and simulated [...] Read more.
The paper presents a method for obtaining partially degradable capillary membranes from a polyethersulfone/polycaprolactone (PES/PCL) mixture. PES/PCL membranes were obtained by the phase inversion technique with dry/wet spinning and then subjected to controlled degradation in an alkaline environment (1 M NaOH) and simulated body fluid (SBF with pH 7.4) using the flow method. The aim of the work was to select and apply a degradable, non-toxic, simple polymer as a removable component of the membrane structure. The degradable component of the membranes was PCL, the gradual hydrolysis of which was aimed at increasing the porosity and improving the transport properties of the membranes during operation. The membrane properties, such as hydraulic permeability coefficient (UFC), retention coefficient, and structural morphology, were assessed using scanning electron microscopy (SEM) before and after degradation. Analysis of SEM images performed with MeMoExplorerTM software showed an increase in the proportion of large pores (above 300 µm2) and total porosity of the membranes after degradation in NaOH and SBF. Low instability factor (<0.25) for all samples, both before and after degradation, confirms the good repeatability of the membrane structure. An increase in the UFC was observed, while the retention coefficients did not change significantly in the case of membranes after the etching process. The degradation of the PCL component in the membrane was assessed using the weight method. Measurements of the membrane mass loss before and after degradation confirmed the removal of over 50 wt.% of the PCL component in SBF and 70 wt.% in NaOH from the tested membranes, which resulted in an increase in permeability due to increased membrane porosity. The results indicate the possibility of using such structures as functional, partially self-regulating membranes, potentially useful in biomedical and environmental applications. Full article
Show Figures

Graphical abstract

20 pages, 3372 KB  
Article
Characterization and Performance Evaluation of Cotton Fabrics Functionalized via In Situ Green Synthesis of Silver Nanoparticles Using Solanum tuberosum Peel Extract
by Nonsikelelo Sheron Mpofu, Josphat Igadwa Mwasiagi, Cleophas Achisa Mecha and Eric Oyondi Nganyi
Polymers 2025, 17(19), 2598; https://doi.org/10.3390/polym17192598 - 25 Sep 2025
Viewed by 292
Abstract
The functionalization of textiles with nanomaterials through green synthesis offers a promising pathway for sustainable material innovation. This study explores the in situ green synthesis of silver nanoparticles (AgNPs) onto cotton fabrics using Solanum tuberosum (potato) peel extract as a natural reducing and [...] Read more.
The functionalization of textiles with nanomaterials through green synthesis offers a promising pathway for sustainable material innovation. This study explores the in situ green synthesis of silver nanoparticles (AgNPs) onto cotton fabrics using Solanum tuberosum (potato) peel extract as a natural reducing and stabilizing agent. The synthesis conditions were optimized by varying silver nitrate concentration, extract volume, temperature, pH, and reaction time, after which the optimized protocol was applied for fabric treatment. The presence and distribution of AgNPs were confirmed through UV-Visible spectroscopy, Fourier-transform infrared spectroscopy, scanning electron microscopy and dynamic light scattering. The treated fabrics demonstrated strong and durable antibacterial performance, with inhibition zones of 23 ± 0.02 against Escherichia coli and 16 ± 0.01 against Staphylococcus aureus. Notably, antibacterial activity was retained even after 20 washing cycles, demonstrating the durability of the treatment. Mechanical testing revealed a 32.25% increase in tensile strength and a corresponding 10.47% reduction in elongation at break compared to untreated fabrics, suggesting improved durability with moderate stiffness. Air permeability decreased by 8.8%, correlating with the rougher surface morphology observed in Scanning Electron Microscopy images. Thermal analysis showed a decrease in thermal stability relative to untreated cotton, highlighting the influence of AgNPs on degradation behavior. Overall, this work demonstrates that potato peel waste, an abundant and underutilized biomass, can be used as a sustainable source for the green synthesis of AgNP-functionalized textiles. The approach provides a cost-effective and environmentally friendly strategy for developing multifunctional fabrics, while supporting circular economy goals in textile engineering. Full article
(This article belongs to the Special Issue Sustainable Electrospinning Processes and Green Solvents)
Show Figures

Graphical abstract

26 pages, 6715 KB  
Article
The Effect of Long-Term Betacoronavirus Infection on the Permeability of the Blood–Brain Barrier—In Vitro Model Studies
by Weronika Daria Krahel, Marcin Chodkowski, Michalina Bartak, Agnieszka Ostrowska, Michał M. Godlewski, Maksymilian Adamczyk, Małgorzata Krzyżowska and Joanna Cymerys
Cells 2025, 14(19), 1493; https://doi.org/10.3390/cells14191493 - 24 Sep 2025
Viewed by 604
Abstract
The blood–brain barrier (BBB) is critical for central nervous system homeostasis, yet it is highly vulnerable to viral insults. While acute coronavirus infections are known to impair BBB integrity, the long-term impact of persistent infection on brain endothelial cells remains poorly understood. Using [...] Read more.
The blood–brain barrier (BBB) is critical for central nervous system homeostasis, yet it is highly vulnerable to viral insults. While acute coronavirus infections are known to impair BBB integrity, the long-term impact of persistent infection on brain endothelial cells remains poorly understood. Using an in vitro BBB model, we examined the effects of a 12-week infection with the neurotropic murine coronavirus MHV-JHM. Structural and functional changes were assessed via fluorescein isothiocyanate (FITC)-dextran permeability assay, confocal imaging of mitochondria, actin cytoskeleton, reactive oxygen species (ROS), scanning electron microscopy (SEM) and RT-qPCR for viral RNA level. Long-term infection induced progressive mitochondrial fragmentation and sustained ROS overproduction. Permeability to 70 kDa dextran increased significantly at 48 h post-infection and exceeded control levels threefold by 168 h. SEM revealed gradual endothelial surface roughening, blebbing, and eventual monolayer collapse with extensive intercellular gaps by week 12. Our study demonstrates that long-term MHV-JHM infection profoundly alters brain endothelial cell structure and function, triggering a cascade of changes that culminate in the disintegration of the BBB model. Full article
Show Figures

Figure 1

27 pages, 15617 KB  
Article
Integrated Lithofacies, Diagenesis, and Fracture Control on Reservoir Quality in Ultra-Deep Tight Sandstones: A Case from the Bashijiqike Formation, Kuqa Depression
by Wendan Song, Zhaohui Xu, Huaimin Xu, Lidong Wang and Yanli Wang
Energies 2025, 18(19), 5067; https://doi.org/10.3390/en18195067 - 23 Sep 2025
Viewed by 271
Abstract
Fractured tight sandstone reservoirs pose challenges for gas development due to low matrix porosity and permeability, complex pore structures, and pervasive fractures. This study focuses on the Bashijiqike Formation in the Keshen Gas Field, Kuqa Depression, aiming to clarify the geological controls on [...] Read more.
Fractured tight sandstone reservoirs pose challenges for gas development due to low matrix porosity and permeability, complex pore structures, and pervasive fractures. This study focuses on the Bashijiqike Formation in the Keshen Gas Field, Kuqa Depression, aiming to clarify the geological controls on reservoir quality. Lithofacies, diagenetic facies, and fracture facies were systematically classified by core analyses, thin sections, scanning electron microscopy (SEM), cathodoluminescence (CL), X-ray diffraction (XRD), grain size analyses, mercury intrusion capillary pressure (MICP), well logs and resistivity imaging logging (FMI). Their impacts on porosity, permeability and gas productivity were quantitatively assessed. A ternary reservoir quality assessment model was established by coupling these three factors. Results show that five lithofacies, four diagenetic facies, and four fracture facies jointly control reservoir performance. The high-energy gravelly sandstone facies exhibit an average porosity of 6.0% and average permeability of 0.066 mD, while the fine-grained sandstone shows poor properties due to compaction and clay content. Unstable component dissolution facies enhance secondary porosity to 6.0% and permeability to 0.093 mD. Reticulate and conjugate fracture patterns correspond to gas production rates two to five times higher than those with single fractures. These findings support targeted reservoir classification and improved development strategies for ultra-deep tight gas reservoirs. Full article
Show Figures

Figure 1

13 pages, 2146 KB  
Article
PVDF/Polypyrrole Composite Ultrafiltration Membrane with Enhanced Hydrophilicity, Permeability, and Antifouling Properties for Efficient Crude Oil Wastewater Separation
by Banan Hudaib, Rund Abu-Zurayk, Asma Eskhan and Muayad Esaifan
Polymers 2025, 17(19), 2566; https://doi.org/10.3390/polym17192566 - 23 Sep 2025
Viewed by 350
Abstract
The treatment of oily wastewater poses a significant environmental challenge, creating a demand for advanced separation technologies. Membrane technologies, especially ultrafiltration (UF), offer a promising solution. A novel composite polyvinylidene fluoride (PVDF) and polypyrrole (PPy) membrane was created via an in situ polymerization [...] Read more.
The treatment of oily wastewater poses a significant environmental challenge, creating a demand for advanced separation technologies. Membrane technologies, especially ultrafiltration (UF), offer a promising solution. A novel composite polyvinylidene fluoride (PVDF) and polypyrrole (PPy) membrane was created via an in situ polymerization method, which enhances the membrane’s functionality by combining the chemical stability of PVDF with the outstanding properties of PPy, through a simple two-step process that decreases manufacturing costs. The PPy content in the PVDF matrix varies from 0 to 1.5 wt%. The membranes were analyzed for their structure, morphology, hydrophilicity, porosity, mechanical strength, flux, oil rejection, and antifouling performance. Fourier-transform infrared spectroscopy (FTIR) confirmed the successful integration of PPy, which increased hydrophilicity; the contact angle dropped from 68° for pure PVDF to 55.6° at a 1.5% PPy concentration. Scanning electron microscopy (SEM) images showed an evident increase in surface porosity and macrovoid formation; calculated porosity increased from 59.5% to 79.9%, and the hydraulic pore size increased from 2.8 nm to 28.5 nm with 1.5% PPy. Although porosity improved, mechanical strength decreased due to the formation of voids. The enhancement in hydrophilicity and porosity resulted in improved flux recovery (FR), with the PP-1 membrane achieving 93% FR and 93% fouling resistance (Rt), indicating an optimal balance for practical use. These modified membranes successfully reduce fouling, making them easier to clean in oil–water separation applications. PP-1 showed only a reduction in flux but maintained an oil rejection rate over 99%, demonstrating high stability. This combination of PVDF’s durability and PPy’s functionality makes a cost-effective, high-performance membrane that transforms oil/water separation processes for sustainable water security. Full article
Show Figures

Figure 1

22 pages, 3747 KB  
Article
Recycled Polystyrene as a Sustainable Material for Hollow Fiber Membranes in Dye Filtration
by Mauricio Huhn-Ibarra, Libia Madai Itza-Uitzil, Marcial Yam-Cervantes, Abigail González-Díaz, Fernando José Zapata-Catzin, Javier Ivan Cauich-Cupul, Manuel Aguilar-Vega and Maria Ortencia González-Díaz
Membranes 2025, 15(10), 285; https://doi.org/10.3390/membranes15100285 - 23 Sep 2025
Viewed by 405
Abstract
Expanded polystyrene (EPS) waste was chemically modified by sulfonation to obtain sulfonated EPS (sEPS), which was subsequently blended with virgin polyphenylsulfone (PPSU) at concentrations ranging from 10 to 50% to elaborate hollow fiber membranes for dye removal. The membranes were elaborated by non-solvent-induced [...] Read more.
Expanded polystyrene (EPS) waste was chemically modified by sulfonation to obtain sulfonated EPS (sEPS), which was subsequently blended with virgin polyphenylsulfone (PPSU) at concentrations ranging from 10 to 50% to elaborate hollow fiber membranes for dye removal. The membranes were elaborated by non-solvent-induced phase separation and characterized by scanning electron microscopy, mechanical properties, antifouling, water flux measurements, and dye rejection performance. Scanning electron microscopy images of PPSU/sEPS blends showed well-defined membrane cross-sections with no polymer segregation up to 30% recycled EPS content, indicating improved compatibility due to EPS sulfonation. The HFMs present mean pore radii ranging from 4.2 ± 0.5 to 11.1 ± 1.0 nm with porosity up to 80%. Water flux improved significantly from 3.1 to 21.2 L m−2 h−1 at 2 bar as sEPS content increased. Dye rejection performance was promising, with Reactive Black 5 rejection ranging from 77% to 99%. The 80/20s PPSU/sEPS membrane showed the highest Reactive Black 5 rejection at 98.3% and revealed a 70.3% rejection in a 24 h dye mixture test. Furthermore, the 70/30s displayed superior anti-fouling properties, achieving a 99.3% flux recovery ratio in a xanthan gum solution at 2 bar. This study demonstrates a novel approach to transform EPS waste into high-performance hollow fiber membrane with competitive antifouling and dye separation properties. Full article
Show Figures

Figure 1

44 pages, 4769 KB  
Review
Porosity and Permeability in Construction Materials as Key Parameters for Their Durability and Performance: A Review
by Almudena Ortiz-Marqués, Pablo Caldevilla, Eryk Goldmann, Małgorzata Safuta, María Fernández-Raga and Marcin Górski
Buildings 2025, 15(18), 3422; https://doi.org/10.3390/buildings15183422 - 22 Sep 2025
Viewed by 671
Abstract
This review provides a comprehensive examination of porosity and permeability as key parameters governing the durability and performance of construction materials, including natural stone, mortar, concrete, and other cementitious composites. It highlights the pivotal role of pore structure in transport phenomena and degradation [...] Read more.
This review provides a comprehensive examination of porosity and permeability as key parameters governing the durability and performance of construction materials, including natural stone, mortar, concrete, and other cementitious composites. It highlights the pivotal role of pore structure in transport phenomena and degradation mechanisms, examining how the variations in pore architecture, encompassing total vs. effective porosity, pore size distribution, and pore connectivity, dictate a material’s response to environmental stressors. A comparative evaluation of advanced pore characterization techniques is presented, including helium pycnometry, mercury intrusion porosimetry (MIP), nitrogen adsorption (BET/BJH), nuclear magnetic resonance (NMR) relaxometry, and imaging methods such as optical microscopy, scanning electron microscopy (SEM), and X-ray micro-computed tomography (micro-CT). Furthermore, it assesses how these porosity and permeability characteristics influence durability-related processes like freeze–thaw cycling, chloride ingress, sulphate attack, and carbonation. Case studies are discussed in which various additives have been employed to refine the pore structure of cement-based materials, and pervious concrete is highlighted as an example where deliberately high porosity and permeability confer functional benefits (e.g., enhanced drainage). Overall, these insights underscore the importance of tailoring porosity and permeability in material design to enhance durability and sustainability in construction engineering. Full article
Show Figures

Figure 1

15 pages, 1554 KB  
Article
Growth and Atomic-Scale Characterization of 2D Gallium Selenide Crystals via STEM and EELS
by Antonio Serra, Letizia Meleleo, Alessandro Buccolieri, Lucio Calcagnile and Daniela Manno
Crystals 2025, 15(9), 826; https://doi.org/10.3390/cryst15090826 - 20 Sep 2025
Viewed by 343
Abstract
The advent of graphene has catalyzed extensive exploration into two-dimensional (2D) materials, among which gallium selenide (GaSe)—a layered semiconductor—stands out for its promise in optoelectronic and nanoscale device applications. To elucidate the intricate correlation between structure and electronic properties, and to enable performance [...] Read more.
The advent of graphene has catalyzed extensive exploration into two-dimensional (2D) materials, among which gallium selenide (GaSe)—a layered semiconductor—stands out for its promise in optoelectronic and nanoscale device applications. To elucidate the intricate correlation between structure and electronic properties, and to enable performance optimization at the atomic scale, we employ advanced characterization methodologies. In this work, atomic-resolution Scanning Transmission Electron Microscopy (STEM) and Electron Energy Loss Spectroscopy (EELS) are utilized to investigate the structural and electronic characteristics of GaSe. STEM imaging confirms the atomic-level uniformity and verifies the β-GaSe phase, while EELS measurements reveal a thickness-dependent, tunable bandgap that decreases from 3.8 eV to 2.4 eV as the crystal thickness increases from approximately 1 nm to 30 nm—a trend attributable to quantum confinement effects. Full article
(This article belongs to the Section Crystal Engineering)
Show Figures

Figure 1

Back to TopTop