Sign in to use this feature.

Years

Between: -

Subjects

remove_circle_outline
remove_circle_outline
remove_circle_outline
remove_circle_outline
remove_circle_outline
remove_circle_outline
remove_circle_outline
remove_circle_outline
remove_circle_outline

Journals

remove_circle_outline
remove_circle_outline
remove_circle_outline
remove_circle_outline
remove_circle_outline
remove_circle_outline
remove_circle_outline
remove_circle_outline
remove_circle_outline

Article Types

Countries / Regions

remove_circle_outline
remove_circle_outline
remove_circle_outline
remove_circle_outline

Search Results (244)

Search Parameters:
Keywords = scale abbreviation

Order results
Result details
Results per page
Select all
Export citation of selected articles as:
13 pages, 310 KB  
Article
Personality Traits and Treatment Adherence Among Parents of Children with Atopic Dermatitis
by Adela Markota Čagalj, Zdenka Šitum Čeprnja, Dina Lešin Gaćina, Jasna Petrić Duvnjak, Maja Pavić, Tina Gogić Salapić, Bepa Pavlić, Shelly Melissa Pranić and Dubravka Vuković
Medicina 2026, 62(1), 59; https://doi.org/10.3390/medicina62010059 - 28 Dec 2025
Viewed by 28
Abstract
Background and Objectives: Atopic dermatitis (AD) is a prevalent, chronic, relapsing itchy skin disorder, affecting up to 20% of the pediatric population. Topical corticosteroids are the cornerstone of AD treatment, but their use is often limited due to topical corticosteroid phobia among [...] Read more.
Background and Objectives: Atopic dermatitis (AD) is a prevalent, chronic, relapsing itchy skin disorder, affecting up to 20% of the pediatric population. Topical corticosteroids are the cornerstone of AD treatment, but their use is often limited due to topical corticosteroid phobia among parents. Research on chronic illnesses highlights the significant role of personality traits in treatment adherence, with emotional stability and conscientiousness—within the framework of the Five-Factor Model—emerging as key predictors. The aim of our study was to examine the relationship between parental personality traits and their adherence to the treatment of their children with AD. Materials and Methods: A cross-sectional study was conducted at the Department of Dermatovenereology, University Hospital of Split, involving 90 parents of children diagnosed with AD. Personality traits were evaluated using the abbreviated version of the International Personality Item Pool Big-Five Personality Questionnaire (IPIP 50s). Treatment adherence was assessed through a valid and reliable questionnaire, the Morisky Medication Adherence Scale (MMAS-8). Statistical analyses were performed using JASP v.0.18.1.0. Results: According to MMAS-8, only a small proportion of the sample reported having high adherence (14.4%). The only significant associations between personality traits and adherence were found between conscientiousness and adherence and emotional stability and adherence, where more conscientious participants and more emotionally stable participants reported higher scores. Conclusions: The results suggest that parents of children with AD with higher scores on conscientiousness and emotional stability are more likely to demonstrate better treatment adherence. These insights may encourage a holistic and multidisciplinary approach to the treatment of children with AD, with an emphasis on providing psychological support to both the children and their parents in order to improve treatment adherence and the further clinical course of the disease. Full article
19 pages, 424 KB  
Article
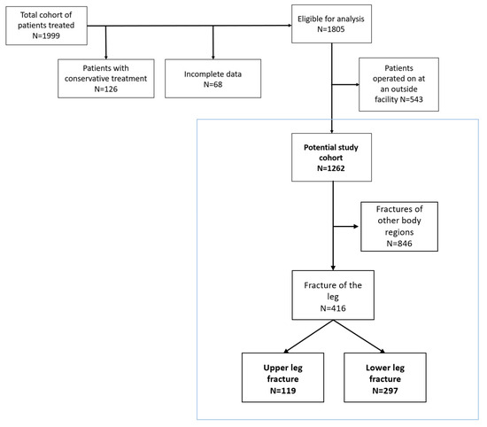
Distinct Patient Characteristics and Risk Profiles in Upper vs. Lower Leg Fractures: Insights from a Comprehensive Cohort Study
by Felix Erne, Christoph Ihle, Sabrina Ehnert, Tina Histing, Andreas K. Nüssler and Elke Maurer
Diagnostics 2026, 16(1), 11; https://doi.org/10.3390/diagnostics16010011 - 19 Dec 2025
Viewed by 266
Abstract
Background and Purpose: Surgical treatment of lower-extremity fractures can result in postoperative complications. Irrespective of specific surgical procedures, postoperative outcomes may be influenced by pre-existing comorbidities, as well as by the severity of the injury. This study investigates whether (I) internal factors [...] Read more.
Background and Purpose: Surgical treatment of lower-extremity fractures can result in postoperative complications. Irrespective of specific surgical procedures, postoperative outcomes may be influenced by pre-existing comorbidities, as well as by the severity of the injury. This study investigates whether (I) internal factors and (II) external factors are associated with (III) postoperative complication rates. Material and Methods: A prospective study was conducted at a Level I trauma center between 2014 and 2018. A cohort of 416 patients with surgical treatment after traumatic long bone fractures of the lower extremities was assessed, with comorbidities along with factors such as age, malnutrition, and impaired mobility systematically evaluated. Injury severity was classified using the Abbreviated Injury Scale; fracture type and location using the AO/OTA classification; and postoperative complications using the Clavien–Dindo system. Results: Across the cohort, internal factors such as immobility and malnutrition were associated with an increased complication rate. Age showed a weak correlation. Obesity demonstrated a trend toward a protective effect. Patients with femoral fractures exhibited a higher prevalence of cardiovascular comorbidities, with heart failure representing the most pronounced risk factor. In the subgroup with lower leg fractures, chronic heart disease also remained a significant predictor of complications. Correlation analysis further revealed a significant positive association between injury severity and the occurrence of complications across the overall cohort. Conclusions: This study provides valuable insights into risk factors for complicated postoperative courses. Injury severity appears to be a promising predictor of complication risk in patients with leg fractures. Reduced mobility and malnutrition, likewise, were significantly associated with increased complication rates; these may represent the most readily addressable modifiable risk factors. All data were collected using validated, user-friendly classification systems that may be suitable for predictive modeling. Full article
(This article belongs to the Section Clinical Diagnosis and Prognosis)
Show Figures

Figure 1

19 pages, 445 KB  
Article
Positive Mental Health, Anxiety and Prenatal Bonding: A Contextual Approach
by Laura Xu Ballesteros-Andrés, Raquel Luengo-González, Inmaculada Concepción Rodríguez-Rojo, Montserrat García-Sastre, Daniel Cuesta-Lozano, Jorge-Luis Gómez-González, José Alberto Martínez-Hortelano and Cecilia Peñacoba-Puente
Healthcare 2025, 13(24), 3300; https://doi.org/10.3390/healthcare13243300 - 16 Dec 2025
Viewed by 318
Abstract
Background/Objectives: The establishment of strong prenatal bonding is a key determinant of perinatal well-being, influencing maternal psychological adaptation and infant development. Numerous studies have examined risk factors and psychopathology during pregnancy, but limited research has explored the role of positive psychological constructs, such [...] Read more.
Background/Objectives: The establishment of strong prenatal bonding is a key determinant of perinatal well-being, influencing maternal psychological adaptation and infant development. Numerous studies have examined risk factors and psychopathology during pregnancy, but limited research has explored the role of positive psychological constructs, such as positive mental health (PMH). This study aimed to assess whether anxiety mediates the relationship between PMH and the quality of prenatal bonding. Methods: A total of 90 pregnant women participated. PMH was assessed using the Abbreviated Positive Mental Health Questionnaire; anxiety using the Hospital Anxiety and Depression Scale; and prenatal bonding using the Prenatal Assessment Scale for Pregnant Women (EVAP). A simple mediation model was tested, with anxiety as a mediator between PMH (predictor) and prenatal bonding (outcome), controlling the analysis for previous miscarriages, relationship stability, high-risk pregnancy, and employment. Results: The model revealed partial mediation (F = 16.617, p < 0.001). Higher PMH was associated with lower anxiety (B = −0.297, SE = 0.062, p < 0.001) and stronger prenatal bonding (B = 0.777, SE = 0.091, p < 0.001). Interestingly, anxiety emerged as an adaptive response, which could improve maternal sensitivity and communication with the unborn child (B = 0.316, SE = 0.145, p = 0.032). The model explained 56% of the variance in prenatal bonding, even after accounting for relevant covariates. Conclusions: These findings underscore the importance of considering contextual and psychosocial factors when assessing the role of emotions such as anxiety during pregnancy. Rather than being inherently maladaptive, anxiety may play a functional role in facilitating maternal engagement with the baby, especially when grounded in PMH. Given the limited research, our findings support the integration of positive psychology frameworks into perinatal health interventions. Full article
(This article belongs to the Section Women’s and Children’s Health)
Show Figures

Figure 1

16 pages, 338 KB  
Article
Examining the Brief Religious Coping (B-RCOPE) Instrument in a Sample of Emerging Latinx Adult Immigrants
by Camila A. Pulgar, Tatiana Villarreal-Otálora, Maria Isidro Necahual Hernandez, Katie E. Duckworth, Paige Bentley, Marcia H. McCall, David J. Johnson and Stephanie Daniel
Religions 2025, 16(12), 1542; https://doi.org/10.3390/rel16121542 - 8 Dec 2025
Viewed by 385
Abstract
The Brief Religious Coping Scale (B-RCOPE) is a widely recognized instrument for assessing how individuals draw upon religious coping strategies in response to life stressors. Religious coping is particularly salient among many in the Latinx community; however, shifting settlement patterns and increasing sociodemographic [...] Read more.
The Brief Religious Coping Scale (B-RCOPE) is a widely recognized instrument for assessing how individuals draw upon religious coping strategies in response to life stressors. Religious coping is particularly salient among many in the Latinx community; however, shifting settlement patterns and increasing sociodemographic diversity among Latinx immigrants in the United States (U.S.) necessitate a more nuanced approach to its measurement; (2) Methods: This cross-sectional study examined the religious coping of a growing but understudied population—Latinx emerging adults (ages 18–29; N = 150)—and conducted exploratory and confirmatory factor analyses of the English-language B-RCOPE within this group; (3) Results: Findings revealed that participants in our sample made only modest use of religious coping to manage life challenges. Analyses supported the original two-dimensional factor structure (i.e., positive and negative religious coping) of the English B-RCOPE, while also indicating that a more parsimonious 12-item version performs comparably to the full 14 items; (4) Conclusions: This study documents the usability and appropriateness of the abbreviated version and offers practitioners a culturally relevant and efficient tool for examining religious coping practices and trends among Latinx emerging adults. Full article
26 pages, 12819 KB  
Article
Multiscale Attention-Enhanced Complex-Valued Graph U-Net for PolSAR Image Classification
by Wanying Song, Qian Liu, Kuncheng Pu, Yinyin Jiang and Yan Wu
Remote Sens. 2025, 17(24), 3943; https://doi.org/10.3390/rs17243943 - 5 Dec 2025
Viewed by 371
Abstract
The powerful graph convolutional network (GCN) for polarimetric synthetic aperture radar (PolSAR) image classification generally relies on real-valued features, ignoring the phase information and thus limiting the modeling of complex-valued (CV) polarization characteristics. To address this issue, this paper proposes a novel multiscale [...] Read more.
The powerful graph convolutional network (GCN) for polarimetric synthetic aperture radar (PolSAR) image classification generally relies on real-valued features, ignoring the phase information and thus limiting the modeling of complex-valued (CV) polarization characteristics. To address this issue, this paper proposes a novel multiscale attention-enhanced CV graph U-Net model, abbreviated as MAE-CV-GUNet, by embedding CV-GCN into a graph U-Net framework augmented with multiscale attention mechanisms. First, a CV-GCN is constructed based on the real-valued GCN, to effectively capture the intrinsic amplitude and phase information of the PolSAR data, along with the underlying correlations between them. This way can well lead to an improved feature representation for PolSAR images. Based on CV-GCN, a CV graph U-Net (CV-GUNet) architecture is constructed by integrating multiple CV-GCN components, aiming to extract multi-scale features and further enhance the ability to extract discriminative features in the complex domain. Then, a multiscale attention (MSA) mechanism is designed, enabling the proposed MAE-CV-GUNet to adaptively learn the importances of features at various scales, thereby dynamically fusing the multiscale information among them. The comparisons and ablation experiments on three PolSAR datasets show that MAE-CV-GUNet has excellent performance in PolSAR image classification. Full article
Show Figures

Figure 1

16 pages, 1831 KB  
Article
The ICN-UN Battery: A Machine Learning-Optimized Tool for Expeditious Alzheimer’s Disease Diagnosis
by Ernesto Barceló, Duban Romero, Ricardo Allegri, Eliana Meza, María I. Mosquera-Heredia, Oscar M. Vidal, Carlos Silvera-Redondo, Mauricio Arcos-Burgos, Pilar Garavito-Galofre and Jorge I. Vélez
Diagnostics 2025, 15(23), 3045; https://doi.org/10.3390/diagnostics15233045 - 28 Nov 2025
Viewed by 345
Abstract
Background/Objectives: Alzheimer’s disease (AD) accounts for ~70% of global dementia cases, with projections estimating 139 million affected individuals by 2050. This increasing burden highlights the urgent need for accessible, cost-effective diagnostic tools, particularly in low- and middle-income countries (LMICs). Traditional neuropsychological assessments, [...] Read more.
Background/Objectives: Alzheimer’s disease (AD) accounts for ~70% of global dementia cases, with projections estimating 139 million affected individuals by 2050. This increasing burden highlights the urgent need for accessible, cost-effective diagnostic tools, particularly in low- and middle-income countries (LMICs). Traditional neuropsychological assessments, while effective, are resource-intensive and time-consuming. Methods: A total of 760 older adults (394 [51.8%] with AD) were recruited and neuropsychologically evaluated at the Instituto Colombiano de Neuropedagogía (ICN) in collaboration with Universidad del Norte (UN), Barranquilla. Machine learning (ML) algorithms were trained on a screening protocol incorporating demographic data and neuropsychological measures assessing memory, language, executive function, and praxis. Model performance was determined using 10-fold cross-validation. Variable importance analyses identified key predictors to develop optimized, abbreviated ML-based protocols. Metrics of compactness, cohesion, and separation further quantified diagnostic differentiation performance. Results: The eXtreme Gradient Boosting (xgbTree) algorithm achieved the highest diagnostic accuracy (91%) with the full protocol. Five ML-optimized screening protocols were also developed. The most efficient, the ICN-UN battery (including MMSE, Rey–Osterrieth Complex Figure recall, Rey Auditory Verbal Learning, Lawton & Brody Scale, and FAST), maintained strong diagnostic performance while reducing screening time from over four hours to under 25 min. Conclusions: The ML-optimized ICN-UN protocol offers a rapid, accurate, and scalable AD screening solution for LMICs. While promising for clinical adoption and earlier detection, further validation in diverse populations is recommended. Full article
Show Figures

Figure 1

13 pages, 1008 KB  
Article
Significance of Initial Serum Phosphate Imbalance in Traumatic Brain Injury with and Without Concomitant Spinal Injuries: Retrospective Analysis
by Ayman El-Menyar, Ahammed Mekkodathil, Naushad A. Khan, Mohammad Asim, Bellal Joseph and Hassan Al-Thani
Biomedicines 2025, 13(12), 2858; https://doi.org/10.3390/biomedicines13122858 - 24 Nov 2025
Viewed by 356
Abstract
Objectives: On-admission phosphate imbalance (OAPI) in traumatic brain injury (TBI) is scarce in the literature, either alone or with concomitant spinal injuries (CSI). We aimed to explore the OAPI in TBI and hypothesized that OAPI has unfavorable outcomes in TBI as well [...] Read more.
Objectives: On-admission phosphate imbalance (OAPI) in traumatic brain injury (TBI) is scarce in the literature, either alone or with concomitant spinal injuries (CSI). We aimed to explore the OAPI in TBI and hypothesized that OAPI has unfavorable outcomes in TBI as well as spinal injury. Methods: In this retrospective study, all hospitalized patients with TBI were reviewed, and their serum phosphate levels were measured upon admission. Outcomes included in-hospital mortality and neurological deficit. Results: Among 912 TBI patients, 13% had hyperphosphatemia (n = 118/912) and 30% had associated CSI (n = 272/912). Hypophosphatemia was found in two-thirds of TBI patients (n = 607/912). Thirteen patients of CSI group developed neurological deficits (4.8%) with hypophosphatemia. Serum phosphate levels were significantly correlated with serum potassium, magnesium, and lactate levels, as well as Injury Severity Score (ISS). The serum glucose-phosphate ratio was higher in patients with severe Glasgow Coma Scale (GCS). The overall mortality was 21.3% (47% had hyperphosphatemia, 17% had hypophosphatemia, and 18% had normophosphatemia). Multivariable analysis showed that hyperphosphatemia, high serum lactate, sodium, and potassium levels, high head Abbreviated Injury Scale (AIS), and low GCS were significantly associated with increased mortality. Conclusions: Hypophosphatemia was common in TBI patients regardless of the presence of spinal injuries and was observed in all patients with neurological deficits. Routine phosphate monitoring may help in early risk stratification and targeted management of TBI. Full article
(This article belongs to the Special Issue Mechanisms and Therapeutic Strategies of Brain and Spinal Cord Injury)
Show Figures

Figure 1

20 pages, 11124 KB  
Article
RMCMamba: A Multi-Factor High-Speed Railway Bridge Pier Settlement Prediction Method Based on RevIN and MARSHead
by Junjie Liu, Xunqiang Gong, Qi Liang, Zhiping Chen, Tieding Lu, Rui Zhang and Wenfei Mao
Remote Sens. 2025, 17(21), 3596; https://doi.org/10.3390/rs17213596 - 30 Oct 2025
Viewed by 502
Abstract
The precise prediction of high-speed railway bridge pier settlement plays a crucial role in construction, maintenance, and long-term operation; however, current mainstream prediction methods mostly rely on independent analyses based on traditional or hybrid models, neglecting the impact of geological and environmental factors [...] Read more.
The precise prediction of high-speed railway bridge pier settlement plays a crucial role in construction, maintenance, and long-term operation; however, current mainstream prediction methods mostly rely on independent analyses based on traditional or hybrid models, neglecting the impact of geological and environmental factors on subsidence. To address this issue, this paper proposes a multi-factor settlement prediction model for high-speed railway bridge piers named the Reversible Instance Normalization Multi-Scale Adaptive Resolution Stream CMamba, abbreviated as RMCMamba. During the data preprocessing process, the Enhanced PS-InSAR technology is adopted to obtain the time series data of land settlement in the study region. Utilizing the cubic improved Hermite interpolation method to fill the missing values of monitoring and considering the environmental parameters such as groundwater level, temperature, precipitation, etc., a multi-factor high-speed railway bridge pier settlement dataset is constructed. RMCMamba fuses the reversible instance normalization (RevIN) and the multiresolution forecasting head (MARSHead), enhancing the model’s long-range dependence capture capability and solving the time series data distribution drift problem. Experimental results demonstrate that in the multi-factor prediction scenario, RMCMamba achieves an MAE of 0.049 mm and an RMSE of 0.077 mm; in the single-factor prediction scenario, the proposed method reduces errors compared to traditional prediction approaches and other deep learning-based methods, with MAE values improving by 4.8% and 4.4% over the suboptimal method in multi-factor and single-factor scenarios, respectively. Ablation experiments further verify the collaborative advantages of combining reversible instance normalization and the multi-resolution forecasting head, as RMCMamba’s MAE values improve by 5.8% and 4.4% compared to the original model in multi-factor and single-factor scenarios. Hence, the proposed method effectively enhances the prediction accuracy of high-speed railway bridge pier settlement, and the constructed multi-source data fusion framework, along with the model improvement strategy, provides technological and experiential references for relevant fields. Full article
Show Figures

Graphical abstract

21 pages, 1176 KB  
Article
Identification of Compassion Fatigue Risk Profiles in Veterinarians: Implications for Prevention and Professional Well-Being
by David Cobos Sanchiz, José María León-Pérez, Francisco Javier Cantero-Sánchez and José María León-Rubio
Eur. J. Investig. Health Psychol. Educ. 2025, 15(10), 217; https://doi.org/10.3390/ejihpe15100217 - 21 Oct 2025
Viewed by 881
Abstract
Compassion fatigue is a widely recognized phenomenon in human care settings, but it has been little explored in the veterinary field, despite sharing many of the same determinants. This study aimed to (1) identify distinct emotional risk profiles in veterinarians based on their [...] Read more.
Compassion fatigue is a widely recognized phenomenon in human care settings, but it has been little explored in the veterinary field, despite sharing many of the same determinants. This study aimed to (1) identify distinct emotional risk profiles in veterinarians based on their levels of compassion fatigue and satisfaction; (2) estimate the relative prevalence of compassion fatigue in each of these profiles; and (3) analyze the predictive value of sociodemographic variables (gender, age, cohabitation) on belonging to these profiles. A cross-sectional study was conducted with 135 practising veterinarians. An abbreviated version of the ProQOL scale, adapted to the animal context, was used. Its two-dimensional structure (compassion fatigue and satisfaction) was validated using confirmatory factor analysis. Hierarchical cluster and k-means analyses were performed on the factor scores, which identified four emotional profiles: (1) intense emotional involvement, (2) emotional detachment, (3) functional distancing, and (4) high emotional risk. The latter grouped 23% of the sample, while 50.4% presented significant levels of emotional exhaustion. Finally, an ordinal regression was applied, which showed that being over 44 years of age (OR = 2.11) and living with a partner (OR = 1.94) increase perceived emotional risk, with no significant effects of gender. The findings highlight the need for training initiatives that enhance emotional regulation and communication with animal guardians or owners, while promoting sustainable, ethically responsible, and emotionally healthy professional practice. Full article
Show Figures

Figure 1

22 pages, 1516 KB  
Article
Investigation of the Physiological and Antioxidant Properties of the Medicinal and Endemic Hypericum bilgehan-bilgilii Species Under Different Cultivation Methods
by Huseyin Turker
Biology 2025, 14(9), 1302; https://doi.org/10.3390/biology14091302 - 20 Sep 2025
Viewed by 852
Abstract
Hypericum bilgehan bilgilii is a locally endemic species belonging to the genus Hypericum. Considering that the related plant has pharmacological and medicinal potential like other Hypericum species, this study has been conducted to determine its physiological and antioxidant activities. Plant extracts obtained [...] Read more.
Hypericum bilgehan bilgilii is a locally endemic species belonging to the genus Hypericum. Considering that the related plant has pharmacological and medicinal potential like other Hypericum species, this study has been conducted to determine its physiological and antioxidant activities. Plant extracts obtained through three different cultivation methods (wild, cultivated in a laboratory environment in peat, and cultivated using tissue culture methods) were used to determine physiological, biochemical, and antioxidant activity analyses. (The abbreviations for the cultivation methods are indicated as, respectively, W, in vivo in lab, in vitro in lab). In this study, the highest photosynthetic pigment content, total protein content, proline content, malondialdehyde (MDA) content, phenylalanine ammonium lyase (PAL) activity, antioxidant activity (2,2-Diphenyl-1-picryl hydrazyl radical scavenging activity, total phenolic content, carotenoid) values were determined for the first time in the in vitro in lab group in H. bilgehan bilgilii plants grown under three different cultivation methods. Superoxide dismutase (SOD) and catalase (CAT) enzyme activities were observed at the highest levels in the wild group. Based on these parameters, the physiological, biochemical, and antioxidant activities of the H. bilgehan bilgilii plant were studied for the first time under different cultivation conditions, producing new results. According to these results, it was determined that in vitro cultivated plants have higher physiological parameters and antioxidant content. This study has also demonstrated the significance of tissue culture, a biotechnological method, in enhancing bioactive compounds, and that in vitro cultures could be used as an alternative to traditional methods for producing larger quantities of bioactive compounds. In addition, establishing in vitro cultures for endemic, endangered, and medically significant species will enable the sustainable use of the local endemic species H. bilgehan-bilgilii, facilitate large-scale production of phytochemicals, and provide a valuable plant resource and information for future comprehensive phytochemical studies. Full article
Show Figures

Graphical abstract

19 pages, 501 KB  
Article
Correlating Various Clinical Outcomes Associated with Motor Vehicle Collision-Related Trauma
by Bharti Sharma, Luka Stepanovic, Sittha Cheerasarn, Samantha R. Kiernan, George Agriantonis, Navin D. Bhatia, Shalini Arora, Zahra Shafaee, Kate Twelker and Jennifer Whittington
Healthcare 2025, 13(18), 2314; https://doi.org/10.3390/healthcare13182314 - 16 Sep 2025
Viewed by 679
Abstract
Objectives: Despite the implementation of additional safety measures, motor vehicle collisions (MVCs) still result in significant injuries and fatalities. This study aims to explore the severity of these injuries and the length of hospital stays (LOS) following MVCs. Furthermore, this study will assess [...] Read more.
Objectives: Despite the implementation of additional safety measures, motor vehicle collisions (MVCs) still result in significant injuries and fatalities. This study aims to explore the severity of these injuries and the length of hospital stays (LOS) following MVCs. Furthermore, this study will assess how helmet use and alcohol influence trauma outcomes. Methods: This retrospective study from a single center includes 604 patients from 1 January 2016, to 31 December 2024. Patients were identified based on the Abbreviated Injury Scale (AIS) body regions. Descriptive statistics and ANOVA were performed on helmet use and blood alcohol concentration, with significance set at p < 0.01. Results: Mean LOS at the hospital (H) was 13 days, 10.53 h in the ED, and 113.32 h in the ICU. In total, 74.5% of patients were male and 25.5% were female. The mean injury severity score (ISS) was 22.58, with 99.83% representing blunt trauma. The majority of patients (94.21%) arrived with signs of life, with 50.99% patients discharged to home or self-care (routine discharge). A noticeable trend following 2020 showed an increase in ED discharges, and thus ED admissions, compared to years before 2020. Helmet use showed a non-significant trend toward reduced ISS and length of stay. ETOH level and primary payor source were not significantly associated with outcome variables in regression models, though patterns suggest a potential relationship between payor source and ED discharge disposition. Conclusions: This study identifies important clinical trends that merit further investigation. Helmet use may be associated with reduced injury severity and shorter hospital stays, while differences in primary payor source suggest disparities in ED discharge outcomes. These findings underscore the need for further research on payor disposition, helmet use, and ETOH level in MVCs. Full article
Show Figures

Figure 1

21 pages, 906 KB  
Article
Math Anxiety, Math Performance and Role of Field Experience in Preservice Teachers
by Bhesh Mainali and Danielle Spalding
Educ. Sci. 2025, 15(9), 1227; https://doi.org/10.3390/educsci15091227 - 16 Sep 2025
Viewed by 3555
Abstract
This study investigates the causes of mathematics anxiety, its effect on mathematical performance, and the influence of field placement among preservice teachers enrolled in a field-based elementary mathematics methods course. To investigate this, the study utilized four tools: the Abbreviated Mathematics Anxiety Rating [...] Read more.
This study investigates the causes of mathematics anxiety, its effect on mathematical performance, and the influence of field placement among preservice teachers enrolled in a field-based elementary mathematics methods course. To investigate this, the study utilized four tools: the Abbreviated Mathematics Anxiety Rating Scale (A-MARS), concept maps, Praxis Core test score, and questionnaires. The quantitative analysis indicates a negative correlation between anxiety and math performance. The analysis of concept maps and questionnaires indicate that key contributors to math anxiety include pop-up quizzes, tests, exams, memorization of mathematical ideas, and past negative experiences with school mathematics. The qualitative data analysis revealed that reduced mathematics anxiety during field placements was primarily due to practical teaching experience, constructive feedback, positive student interactions, and opportunities for observation and reflection. Understanding the root causes of mathematics anxiety is essential for supporting preservice teachers and improving their teaching effectiveness. Additionally, field placements play a crucial role in reducing math anxiety by providing hands-on teaching experience and building confidence. It is important to alleviate math anxiety in preservice teachers to have a more positive impact on their future students. Full article
Show Figures

Figure 1

14 pages, 682 KB  
Article
Evaluation of Traumatic Brain Injury Severity Using the Abbreviated Injury Scale and the Injury Severity Score: A Retrospective Study in Two Eastern European Centers
by Iulia-Maria Vadan, Diana Grad, Stefan Strilciuc, Alina Vasilica Blesneag, Marcin Michalak, Vitalie Vacaras, Adina Stan and Dafin F. Muresanu
J. Clin. Med. 2025, 14(17), 6259; https://doi.org/10.3390/jcm14176259 - 4 Sep 2025
Viewed by 1022
Abstract
Introduction: Traumatic brain injury (TBI) is a significant global public health issue, with long-term impacts on patients. This study examines the relationship between TBI severity, as measured by the Abbreviated Injury Scale (AIS) and the Injury Severity Score (ISS) at admission, and [...] Read more.
Introduction: Traumatic brain injury (TBI) is a significant global public health issue, with long-term impacts on patients. This study examines the relationship between TBI severity, as measured by the Abbreviated Injury Scale (AIS) and the Injury Severity Score (ISS) at admission, and various sociodemographic, clinical, and injury-related factors. Methods: We conducted a retrospective analysis using data from 164 adult TBI patients. All were admitted between March 2020 and June 2023 to two Eastern European tertiary hospitals. Variables included sex, age, education, employment, marital status, injury type and cause, place of injury, and clinical measures such as the Marshall score, AIS, and ISS. Statistical methods included Pearson’s Chi-squared, Fisher’s exact, Spearman correlation, Wilcoxon, and Kruskal–Wallis tests. Results: Most patients were male (65.9%), retired (59.8%), and urban residents (73.8%), with a mean age of 64.98 years. The most frequent mechanism of injury was falls (76.2%), typically occurring at home (61%). The predominant injury type was closed head trauma (93.3%). Most patients had mild AIS scores (75%), and the mean ISS was 6.52 (SD: 4.55). Statistically significant group differences were found for AIS among categories of Modified Marshall Score, injury type, and education categories and for ISS among categories of the Modified Marshall Score, injury type, cause and place of injury, employment status, and sex. No significant correlations were found between AIS or ISS and age or hospital length of stay. Conclusions: AIS is more anatomically focused. ISS reflects broader systemic injury patterns and is more influenced by contextual factors. These findings are particularly relevant for the Eastern European population and can help develop better healthcare policies for the region. Full article
(This article belongs to the Special Issue Traumatic Brain Injury: Current Treatment and Future Options)
Show Figures

Figure 1

16 pages, 821 KB  
Article
Comprehensive Geriatric Assessment of Older Patients with Multiple Myeloma: A Prospective Observational Study
by Paula Sobrini-Morillo, Celia Corral-Tuesta, Carmen Sánchez-Castellano, Tamara Gutiérrez-Blanco, Pablo Palomo-Rumschisky, Claudia Gabriela Álvarez-Pinheiro, María Jesús Blanchard-Rodríguez, José A. Serra-Rexach and Alfonso J. Cruz-Jentoft
Cancers 2025, 17(17), 2904; https://doi.org/10.3390/cancers17172904 - 4 Sep 2025
Viewed by 1134
Abstract
Background/Objectives: Multiple myeloma (MM) predominantly affects older adults, a heterogeneous population. Comprehensive Geriatric Assessment (CGA) and abbreviated tools support individualized treatment planning. This study aimed to evaluate the feasibility of CGA and its impact on clinical outcomes in this subgroup of patients. [...] Read more.
Background/Objectives: Multiple myeloma (MM) predominantly affects older adults, a heterogeneous population. Comprehensive Geriatric Assessment (CGA) and abbreviated tools support individualized treatment planning. This study aimed to evaluate the feasibility of CGA and its impact on clinical outcomes in this subgroup of patients. Methods: Prospective, observational, and single-center study including patients aged ≥65 years assessed at MM diagnosis and one year later in an onco-hematogeriatrics clinic. A CGA was performed, and frailty was evaluated using the following: G8, Geriatric Assessment in Hematology (GAH), Clinical Frailty Scale (CFS), Frail-VIG Index (FI-VIG), modified Fried phenotype, International Myeloma Working Group Frailty Index (IMWG-FI), and Revised Myeloma Comorbidity Index (R-MCI). At one year, patients were reassessed; treatment response (IMWG criteria), adverse events (CTCAE v5.03), and mortality were recorded. Results: Fifty-five patients (mean age 78.0 ± 5.4 years, 58.2% female) diagnosed between December 2019 and May 2024 were included. CGA completion exceeded 90% at both time points. At one year, 9 patients (16.4%) had died, and 16 (29.1%) achieved complete response, with daratumumab-lenalidomide-dexamethasone (DRd) being the most used regimen. Frailty prevalence significantly declined (FRAIL: p = 0.012; CFS: p = 0.016; IMWG-FI: p = 0.020). GAH was significantly associated with ≥grade 3 hematologic toxicity (OR = 5.67, p = 0.004) and mortality (AUC = 0.750, p = 0.027). FI-VIG also predicted mortality (OR = 14.67, p = 0.026). Conclusions: CGA and its abbreviated forms are feasible and clinically valuable tools for identifying vulnerable older adults with MM, enabling treatment individualization and improved risk stratification. Full article
Show Figures

Figure 1

11 pages, 210 KB  
Article
Incidence and Risk Factors of Developing a Dysrhythmia After Blunt Thoracic Trauma
by Jessica Jowers, Kevin Van Derveer, Katherine Moore, Nathaniel Harshaw, Julie M. Reichert, Hannah Karr, Urhum Khaliq, David J. Cziperle and Lindsey L. Perea
J. Clin. Med. 2025, 14(17), 6253; https://doi.org/10.3390/jcm14176253 - 4 Sep 2025
Viewed by 722
Abstract
Background/Objectives: The incidence of dysrhythmia after blunt thoracic trauma varies in the literature from 8–75%, and the complication rate from these dysrhythmias is not well studied. The aims of this study are to (1) identify the incidence of dysrhythmia following blunt thoracic [...] Read more.
Background/Objectives: The incidence of dysrhythmia after blunt thoracic trauma varies in the literature from 8–75%, and the complication rate from these dysrhythmias is not well studied. The aims of this study are to (1) identify the incidence of dysrhythmia following blunt thoracic trauma, (2) identify risk factors associated with developing a dysrhythmia, and (3) identify the incidence of cardiac intervention after developing a dysrhythmia. We hypothesize that blunt thoracic trauma may result in post-injury dysrhythmias. Methods: This is a retrospective review of trauma patients ≥ 18 years with a blunt mechanism of injury at a Level 1 Trauma Center from 1/2010 to 3/2022. Patients were included if they had one of the following: rib fracture, sternal fracture, chest wall contusion, pneumothorax, hemothorax, chest pain, chest wall deformity, or chest wall crepitus. Patients were excluded if they had an Abbreviated Injury Scale Chest = 0 or if they had a pre-existing dysrhythmia. Univariate, multivariate, and multivariable statistical analyses were performed. Results: In total, 2943 patients met inclusion criteria. In total, 574 (19.5%) developed a dysrhythmia; 100 (17.4%) required a new antiarrhythmic at discharge. Patients who developed a dysrhythmia had a nearly two times greater likelihood of requiring cardiac intervention than those without a dysrhythmia (AOR: 1.79; p = 0.004). Additional risk factors for requiring cardiac intervention included Injury Severity Score (ISS) 16–25 and >25 (p < 0.001). Conclusions: The incidence of dysrhythmia after blunt thoracic injury is 19.5% at our level I trauma center. Based on our study, patients that were older, had an ISS > 25, had a history of previous cardiac disease, or required > 5 units of blood products were at an increased risk of developing a dysrhythmia following trauma. As such, future consideration should be given to extended guidelines in monitoring these vulnerable patients. Full article
Back to TopTop