Sign in to use this feature.

Years

Between: -

Subjects

remove_circle_outline
remove_circle_outline
remove_circle_outline
remove_circle_outline
remove_circle_outline
remove_circle_outline
remove_circle_outline
remove_circle_outline
remove_circle_outline

Journals

remove_circle_outline
remove_circle_outline
remove_circle_outline
remove_circle_outline
remove_circle_outline
remove_circle_outline
remove_circle_outline
remove_circle_outline
remove_circle_outline

Article Types

Countries / Regions

remove_circle_outline
remove_circle_outline
remove_circle_outline
remove_circle_outline
remove_circle_outline
remove_circle_outline
remove_circle_outline

Search Results (3,751)

Search Parameters:
Keywords = salt tolerant

Order results
Result details
Results per page
Select all
Export citation of selected articles as:
22 pages, 6627 KB  
Article
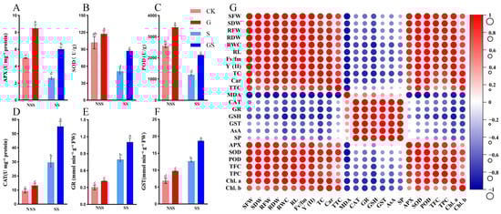
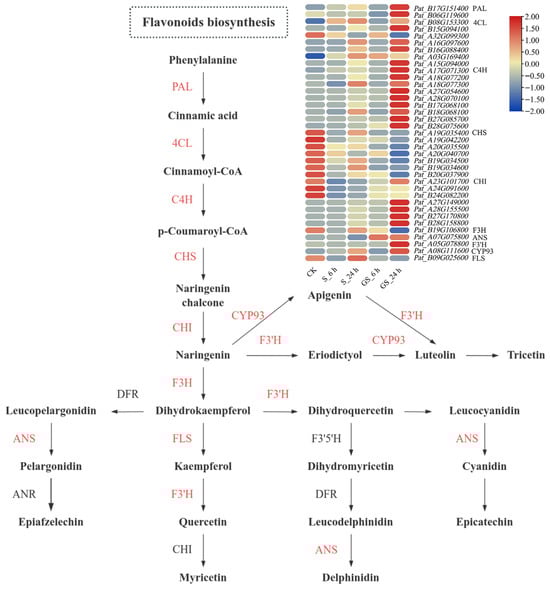
Exogenous Glutathione Enhances Salt Tolerance in Patchouli by Promoting the Antioxidant Capacity and Activating the Flavonoid Biosynthesis Pathway
by Heqin Yan, Yating Su, Jieyun Fang, Muhammad Zeeshan Ul Haq, Weizhe Su, Yougen Wu, Jiangtao Hu and Ya Liu
Plants 2026, 15(3), 457; https://doi.org/10.3390/plants15030457 - 2 Feb 2026
Abstract
Salt stress is a severe threat to medicinal plants, adversely affecting their growth, yield, and quality. As a key antioxidant tripeptide, glutathione (GSH) confers salinity stress resilience in plants. However, how GSH shapes the plant tolerance to salt stress remains a mystery, especially [...] Read more.
Salt stress is a severe threat to medicinal plants, adversely affecting their growth, yield, and quality. As a key antioxidant tripeptide, glutathione (GSH) confers salinity stress resilience in plants. However, how GSH shapes the plant tolerance to salt stress remains a mystery, especially in medicinal plants, including Pogostemon cablin. In this study, we investigated the regulatory effects of exogenous GSH on P. cablin seedlings under salt conditions. The results showed that GSH significantly improved seedling quality under both normal and salt conditions, evidenced by the increased shoot and root dry weight, plant height, and root length. Moreover, GSH effectively protected the photosynthetic system against salt-mediated damage via raised chlorophyll a, chlorophyll b, carotenoids, quantum yield of photosystem II [Y (II)], and PSII maximum efficiency (Fv/Fm). Furthermore, GSH stimulated the antioxidant defense system, including GSH, AsA, SOD, CAT, APX, POD, and GR, to restrain salt-induced malondialdehyde production and ROS burst. In addition, GSH treatment promoted the biosynthesis of secondary metabolites, including total polyphenol and flavonoid. RNA-seq analysis revealed that the activation of the flavonoid biosynthetic pathway significantly enhanced salt tolerance in P. cablin. Notably, several key regulatory genes within this pathway, including PAL, 4CL, C4H, CHI, ANS, F3′H, and CYP93, were significantly upregulated 24 h following GSH application under salt conditions. Therefore, exogenous GSH alleviates salt-induced oxidative stress in P. cablin via enhancing the antioxidant defense system and flavonoid biosynthetic activation. These findings provide valuable insights into the dual defense strategies of GSH for conferring salt resistance in plants. Full article
(This article belongs to the Special Issue Plant Salt Stress Tolerance: Mechanisms and Applications)
Show Figures

Figure 1

22 pages, 10273 KB  
Article
Physiological and Biochemical Mechanisms Behind Enhanced Salinity Tolerance in Limonium irtaense Seedlings Following Recovery from Salt Stress
by Diana-Maria Mircea, Adrián Sapiña-Solano, Eloy Molina, P. Pablo Ferrer-Gallego, Antonio Lidón, Jaime Prohens, Ricardo Mir, Oscar Vicente and Monica Boscaiu
Plants 2026, 15(3), 451; https://doi.org/10.3390/plants15030451 - 1 Feb 2026
Abstract
Limonium irtaense is an endangered halophyte endemic to coastal Castellón (Spain). This study aimed to support its conservation by assessing the effects of salinity on seed germination and seedling performance, as well as plants’ physiological and biochemical responses to salt stress during early [...] Read more.
Limonium irtaense is an endangered halophyte endemic to coastal Castellón (Spain). This study aimed to support its conservation by assessing the effects of salinity on seed germination and seedling performance, as well as plants’ physiological and biochemical responses to salt stress during early vegetative growth. Seed germination was tested in the presence of 0 to 300 mM NaCl, followed by recovery assays for non-germinated seeds. Seedlings were grown under three salinity levels, by irrigation with water (control), 300 mM NaCl or 600 mM NaCl. Growth parameters, photosynthetic pigments, osmolytes, ion contents, oxidative stress markers and antioxidant compounds were determined in plants derived from the initial germination tests and the recovery of germination assays and subjected to the different salt treatments. Germination was highest in distilled water and declined with increasing salinity; however, salt-inhibited seeds germinated rapidly and efficiently in the recovery assays. Seedlings from salt-primed seeds showed higher survival rates and biomass than those from control germination tests. Salt treatments significantly reduced growth, with plants derived from salt-treated seeds generally showing higher tolerance, probably because of enhanced proline accumulation, more efficient transport and sequestration of toxic ions in leaf vacuoles, and potassium retention. These findings provide insights into L. irtaense adaptation mechanisms and support using salt-priming to improve conservation and translocation efforts for this endangered species. Full article
(This article belongs to the Section Plant Response to Abiotic Stress and Climate Change)
Show Figures

Figure 1

16 pages, 4377 KB  
Article
Mechanistic Insights into Levilactobacillus brevis JYX2-Mediated Chinese Sauerkraut Fermentation: Nitrite Degradation and Flavor Enhancement
by Ying Ren, Weihong Tao, Wei Li, Tengda Xue, Zhijie Li, Yiwei Dai and Beiwei Zhu
Foods 2026, 15(3), 485; https://doi.org/10.3390/foods15030485 - 1 Feb 2026
Abstract
Traditional Chinese sauerkraut production is hindered by prolonged fermentation times, inconsistent quality, and nitrite accumulation during spontaneous fermentation, which collectively hinder industrial scalability. Levilactobacillus brevis JYX2, isolated from traditional fermented sauerkraut, exhibits excellent acid/salt tolerance, alongside distinctive metabolic pathways (for example, heterolactic fermentation, [...] Read more.
Traditional Chinese sauerkraut production is hindered by prolonged fermentation times, inconsistent quality, and nitrite accumulation during spontaneous fermentation, which collectively hinder industrial scalability. Levilactobacillus brevis JYX2, isolated from traditional fermented sauerkraut, exhibits excellent acid/salt tolerance, alongside distinctive metabolic pathways (for example, heterolactic fermentation, nitrite degradation, etc.), presenting a viable solution to these challenges. This study assessed its ability to improve sauerkraut quality at laboratory and pilot scales. Results indicated that JYX2 inoculation significantly reduced fermentation duration, expedited pH decline, and elevated total acid levels compared to spontaneous fermentation. The nitrite concentration in the inoculated sauerkraut was 0.72 mg/kg (p < 0.05), significantly lower than 1.86 mg/kg in spontaneous group. At pilot scale, nitrite levels further decreased to 0.44–0.70 mg/kg (p < 0.05), which is below the spontaneous group’s level of 1.61 mg/kg and approaches the “not detected” threshold (<1 mg/kg). Additionally, inoculation increased total organic acids, particularly lactic acid, and enhanced umami/sweet amino acid proportions. Microbial community analysis showed that JYX2-inoculated groups maintained higher relative abundances of core genera, including Leuconostoc and Latilactobacillus, with Firmicutes as the predominant phylum. Pilot tests confirmed consistent JYX2 performance during scale-up, with uniform quality across sauerkraut layers, showing strong industrial adaptability. In conclusion, JYX2 inoculation shortens fermentation, reduces nitrite levels, enhances flavor, and supports standardized, safe, efficient fermented vegetable production. Full article
(This article belongs to the Special Issue Changes in Microbial Community Structure of Fermented Food)
Show Figures

Figure 1

26 pages, 5584 KB  
Review
Molecular Mechanisms of NF-Y Transcription Factors in Horticultural Plant Development and Stress Responses: Recent Advances
by Mengxia Zhang, Dan Chen and Chunjuan Dong
Int. J. Mol. Sci. 2026, 27(3), 1443; https://doi.org/10.3390/ijms27031443 - 31 Jan 2026
Viewed by 54
Abstract
Nuclear Factor Y (NF-Y) transcription factors are evolutionarily conserved regulators that bind the CCAAT box, playing central roles in horticultural plant growth and adaptation. This review summarizes recent progress on NF-Ys in horticultural plants, focusing on their molecular mechanisms in development and stress [...] Read more.
Nuclear Factor Y (NF-Y) transcription factors are evolutionarily conserved regulators that bind the CCAAT box, playing central roles in horticultural plant growth and adaptation. This review summarizes recent progress on NF-Ys in horticultural plants, focusing on their molecular mechanisms in development and stress responses. For development, NF-Ys mediate phase transition, flowering regulation, embryogenesis, and organ development by integrating endogenous signals (gibberellic acid, GA; abscisic acid, ABA) and regulating downstream genes. For stress responses, they enhance tolerance to abiotic stresses (drought, salt, extreme temperatures) via regulating reactive oxygen species (ROS) scavenging, ABA biosynthesis, and stress networks, and mediate biotic stress resistance (e.g., pathogen infection) by activating defense pathways. This review also briefly covers species-specific genomic features (e.g., duplication-driven expansion) and structural traits (conserved core domains, variable termini) underpinning NF-Y specialization. Finally, it highlights key knowledge gaps (e.g., incomplete regulatory networks, limited translational application) and proposes future directions: deciphering NF-Y crosstalk, exploring combined stress responses, accelerating functional validation of uncharacterized NF-Y genes, and translating research into horticultural breeding. This work provides a holistic reference for understanding NF-Y function and improving horticultural plant yield, quality, and stress resilience. Full article
(This article belongs to the Special Issue Transcriptional Regulation in Plant Development: 3rd Edition)
Show Figures

Figure 1

20 pages, 2183 KB  
Article
Exogenous Melatonin Confers Salt-Alkali Tolerance in Fraxinus mandshurica by Orchestrating Resource Allocation and Activating Phenylpropanoid-Mediated Defenses
by Junqi Yu, Ziye Xu, Fan Huang, Jingqi Yin, Wenqian Dai, Yinglun Sun, Chi Zhang and Tongbao Qu
Plants 2026, 15(3), 438; https://doi.org/10.3390/plants15030438 - 30 Jan 2026
Viewed by 102
Abstract
The physiological mechanism of melatonin in alleviating combined saline-alkali stress in Fraxinus mandshurica remains unclear. This study aimed to determine the efficacy of exogenous melatonin in enhancing salt tolerance and elucidate the underlying mechanisms through integrated physiological and multi-omics analyses. Seedlings were subjected [...] Read more.
The physiological mechanism of melatonin in alleviating combined saline-alkali stress in Fraxinus mandshurica remains unclear. This study aimed to determine the efficacy of exogenous melatonin in enhancing salt tolerance and elucidate the underlying mechanisms through integrated physiological and multi-omics analyses. Seedlings were subjected to 400 mmol L−1 saline-alkali stress and treated with foliar melatonin. We quantified key growth indicators (height, diameter, dry biomass) and measured the activities of antioxidant enzymes (SOD, POD). Melatonin significantly alleviated growth inhibition, increasing biomass and height by 29% and 13%, respectively, while enhancing net photosynthetic rate and antioxidant capacity. To uncover the systemic regulation, conjoint analysis of transcriptome (RNA-seq) and metabolome data was performed. This integrated approach revealed that melatonin specifically activated common KEGG pathways pivotal for stress adaptation, including plant hormone signal transduction, phenylpropanoid biosynthesis, and starch and sucrose metabolism, with coordinated upregulation of associated genes and metabolites. Collectively, our integrated data demonstrate that melatonin enhances Fraxinus tolerance by synergistically improving photosynthesis and antioxidant defense, underpinned by a reconfigured molecular network. This study provides a theoretical basis for using melatonin as an eco-friendly biostimulant to improve woody plant resilience in saline-alkali soils. Full article
(This article belongs to the Special Issue Biostimulants for Plant Mitigation of Abiotic Stresses in Plants)
22 pages, 1786 KB  
Review
Salinity Stress in Strawberry (Fragaria × ananassa Duch.): Biological Intervention Strategies and Breeding Approaches for Salt-Tolerant Cultivars
by Kondylia Passa, Maria Gerakari, Maria Goufa, Eleni Tani and Vasileios Papasotiropoulos
Plants 2026, 15(3), 432; https://doi.org/10.3390/plants15030432 - 30 Jan 2026
Viewed by 221
Abstract
Soil salinity is a major constraint to strawberry cultivation, adversely affecting plant growth, yield, and fruit quality. Salinity stress triggers complex physiological and biochemical responses, including osmotic adjustment, antioxidant defense, ion homeostasis, and shifts in metabolite accumulation, ultimately reducing crop productivity and fruit [...] Read more.
Soil salinity is a major constraint to strawberry cultivation, adversely affecting plant growth, yield, and fruit quality. Salinity stress triggers complex physiological and biochemical responses, including osmotic adjustment, antioxidant defense, ion homeostasis, and shifts in metabolite accumulation, ultimately reducing crop productivity and fruit quality. This review synthesizes current knowledge on strawberry responses to salinity, with emphasis on physiological mechanisms, genotypic variation in tolerance, and emerging biologically based approaches, such as biostimulants, small signaling molecules, and beneficial microorganisms, that alleviate salinity stress and enhance plant resilience. In parallel, recent advances in the identification of stress-responsive genes and regulatory pathways are discussed in the context of their relevance for breeding salt-resilient cultivars. This review also identifies critical gaps in current knowledge that, despite significant progress, hinder the translation of mechanistic insights into stable yield and fruit quality under field conditions. By integrating physiological knowledge with advances in biological and breeding-based approaches, together with long-term field validation, this review provides a comprehensive framework for improving strawberry performance under saline conditions and guiding future cultivation and genetic improvement strategies. Full article
Show Figures

Figure 1

19 pages, 4708 KB  
Article
Integrated Physiological and Transcriptomic Analyses Reveal the Mechanism of Salt Acclimation-Induced Salinity Tolerance in Tomato Seedlings
by Nuo Fan, Ruiqing Li, Huixin Liu, Ke Zhang, Guan Pang, Xiaoying Liu, Lifei Yang, Jin Sun and Yu Wang
Horticulturae 2026, 12(2), 159; https://doi.org/10.3390/horticulturae12020159 - 30 Jan 2026
Viewed by 62
Abstract
Although salt acclimation is a recognized strategy for improving crop salt tolerance, its specific role in tomato (Solanum lycopersicum L.) remains unclear. This study investigated the effects of salt acclimation on enhancing salt tolerance in tomato seedlings through physiological and transcriptomic analyses. [...] Read more.
Although salt acclimation is a recognized strategy for improving crop salt tolerance, its specific role in tomato (Solanum lycopersicum L.) remains unclear. This study investigated the effects of salt acclimation on enhancing salt tolerance in tomato seedlings through physiological and transcriptomic analyses. Here, we found that T3 acclimation treatment (irrigation with 14 mL of 7.5 g L−1 NaCl solution per plant) effectively conferred enhanced salt tolerance in tomato seedlings, with plant height, stem diameter, leaf area, chlorophyll content, net photosynthetic rate, and soluble protein content increasing by 4.52, 5.13, 3.16, 10.78, 11.85, and 25.96%, respectively, compared with the control. T3 treatment also reduced oxidative damage and ionic stress, as evidenced by reduced electrolyte leakage, lower malondialdehyde content, and a decreased root Na+/K+ ratio, while simultaneously boosting antioxidant enzyme activities. Membership function analysis confirmed T3 as the optimal treatment, with a 9 d duration consistently benefiting multiple cultivars. Transcriptomic analysis revealed that salt acclimation upregulated genes associated with phenylpropanoid biosynthesis, lignin catabolic process, and peroxidase activity, suggesting that these pathways might mediate acclimation-induced salt tolerance through promoting lignin biosynthesis to reduce Na+/K+ ratio and enhancing reactive oxygen species’ scavenging capacity to maintain cellular homeostasis. Our results indicate that tomato seedlings acclimated with 14 mL of 7.5 g L−1 NaCl solution per plant for 9 d significantly improves salt tolerance through coordinated physiological adjustments and transcriptional reprogramming. Full article
Show Figures

Figure 1

17 pages, 2364 KB  
Article
Genome-Wide Identification and Expression Analysis of Tubby-like Proteins (TLPs) in Fragaria × ananassa Reveals Their Role in Abiotic Stress Responses
by Pedro Fernández-Roldán, M. Dolores Moreno-Recio, Facundo Spadoni-Revol, Francisco J. Molina-Hidalgo, José L. Caballero, Juan Muñoz-Blanco, Rosario Blanco-Portales and Enriqueta Moyano
Genes 2026, 17(2), 158; https://doi.org/10.3390/genes17020158 - 29 Jan 2026
Viewed by 231
Abstract
Background: Cultivated strawberry (Fragaria × ananassa) is one of the most valuable horticultural crops worldwide. Nevertheless, its productivity is increasingly constrained by high susceptibility to adverse environmental conditions, which are intensified by climate change. Drought represents a major limitation, often accompanied [...] Read more.
Background: Cultivated strawberry (Fragaria × ananassa) is one of the most valuable horticultural crops worldwide. Nevertheless, its productivity is increasingly constrained by high susceptibility to adverse environmental conditions, which are intensified by climate change. Drought represents a major limitation, often accompanied by water deficiency and elevated soil salinity. Plants counteract such abiotic stresses through complex molecular defense mechanisms involving transcription factors that regulate stress-responsive gene expression. Methods: In this study, we conducted a systematic bioinformatic analysis of the Tubby-like protein (TLP) transcription factor family in Fragaria × ananassa. RT-qPCR was used to analyze the expression patterns of FaTLP genes under different conditions to elucidate their potential roles in stress adaptation. Results: Eight FaTLP genes were identified in each of the four subgenomes, most of which retained the characteristic TUBBY and F-box domains. Gene expression profiling revealed that several FaTLP genes were differentially expressed in leaves under drought and salt stress, with FaTLP2 and FaTLP7 exhibiting strong induction. In addition, the expression of FaTLP2 and FaTLP7 under various oxidative and signaling-related treatments, as well as in different tissues of strawberry plants were analyzed. Promoter analysis identified multiple cis-regulatory elements associated with phytohormone signaling and abiotic stress responses, such as ABRE, MYB, and MYC motifs. Phylogenetic analysis showed that FaTLP2 and FaTLP7 share high sequence similarity with orthologous TLPs from other plant species known for enhanced stress tolerance, suggesting that these proteins may play conserved roles in the molecular mechanisms underlying drought and salinity resilience. Conclusions: This study provides valuable insights into the potential roles of FaTLPs in regulating environmental signal transduction and transcriptional control, contributing to abiotic stress tolerance in Fragaria × ananassa. Full article
(This article belongs to the Section Plant Genetics and Genomics)
Show Figures

Figure 1

20 pages, 13496 KB  
Article
Heterologous Expression of the StCML50 Gene Enhances Drought Tolerance in Transgenic Arabidopsis
by Xinglong Su, Jia Wei, Junmei Cui, Xianglin Sun, Jinjuan Ma, Zhenzhen Bi, Yuhui Liu, Zhen Liu, Yongwei Zhao, Yajie Li, Feng Zhao, Jiangping Bai, Panfeng Yao and Chao Sun
Plants 2026, 15(3), 417; https://doi.org/10.3390/plants15030417 - 29 Jan 2026
Viewed by 188
Abstract
Calmodulin-like proteins (CMLs) are key mediators of plant calcium signaling and participate in abiotic stress responses, but their functions in potato remain poorly understood. Here, we systematically identified 62 StCML genes in potato via genome-wide analysis, which were phylogenetically clustered into seven clades [...] Read more.
Calmodulin-like proteins (CMLs) are key mediators of plant calcium signaling and participate in abiotic stress responses, but their functions in potato remain poorly understood. Here, we systematically identified 62 StCML genes in potato via genome-wide analysis, which were phylogenetically clustered into seven clades and unevenly distributed across 12 chromosomes. Synteny analysis indicated that tandem and segmental duplications drove StCML family expansion, while promoter cis-element analysis suggested their involvement in phytohormone signaling and stress responses. Transcriptomic data showed StCMLs exhibited tissue-specific expression (high in roots, flowers, stamens) and were transcriptionally induced by drought, salt, and abscisic acid (ABA). Heterologous overexpression of StCML50 in Arabidopsis enhanced drought tolerance, as evidenced by improved germination, root elongation, and survival compared to wild-type. Physiologically, StCML50 overexpression increased proline accumulation, boosted antioxidant enzyme (SOD, CAT, POD) activities, and reduced malondialdehyde (MDA) levels under drought. Additionally, transgenic lines showed increased ABA sensitivity. This study provides insights into the potato CML gene family’s evolution and regulatory mechanisms, offering a valuable genetic resource for potato stress tolerance improvement. Full article
(This article belongs to the Section Plant Genetics, Genomics and Biotechnology)
Show Figures

Figure 1

25 pages, 4958 KB  
Article
Bioremediation of Saline-Alkali Soil Using a Waste Biomass-Functional Microorganism Composite Amendment and Preliminary Multi-Crop Field Validation
by Mengmeng Zhao, Xiong Chen, Wei Liu, Ziting Li, Wangrun Li, Fanfan Yang, Zixuan Guo, Zhaoyu Li, Yongqiang Tian, Wei Zhang, Gaosen Zhang and Tuo Chen
Microorganisms 2026, 14(2), 304; https://doi.org/10.3390/microorganisms14020304 - 28 Jan 2026
Viewed by 93
Abstract
Soil salinization threatens crop production; however, in multi-crop field systems, evidence for the effectiveness of waste biomass-functional microorganism composite amendments remains limited. Here, we developed a composite microbial soil conditioner (F2) using pine needles and crushed corn cobs as carriers combined with salt-tolerant [...] Read more.
Soil salinization threatens crop production; however, in multi-crop field systems, evidence for the effectiveness of waste biomass-functional microorganism composite amendments remains limited. Here, we developed a composite microbial soil conditioner (F2) using pine needles and crushed corn cobs as carriers combined with salt-tolerant strains Bacillus subtilis (K1), Azotobacter chroococcum (Y1), and Bacillus gelatinus (J3) to remediate moderately saline-alkali soil from central Gansu (pH 8.36 ± 0.18; EC 1658 ± 55.24 μS·cm−1). Saturation screening identified an optimal carrier ratio of pine needles:corn cobs = 1:2 and an inoculum ratio of K1:Y1:J3 = 1:2:1. In pot experiments, F2 increased soil organic matter and water-holding capacity, enhanced alkaline phosphatase, urease, and sucrase activities, and significantly reduced soil pH and EC. Maize seedling height and chlorophyll content increased by 53.87% and 38.88%, respectively. Amplicon-based microbiome profiling indicated enrichment of beneficial microbial taxa and strengthened primary metabolic functions under F2. Field validation across five crops (flax, potato, edible sunflower, sorghum, and maize) showed consistent growth and yield-related improvements. Overall, these results demonstrate that the biomass–microbe composite amendment effectively alleviates saline-alkali constraints by jointly improving soil properties, microbial functions, and crop performance. Full article
Show Figures

Figure 1

16 pages, 3960 KB  
Article
Doubling CO2 Modulates Root Morphology to Enhance Maize Elemental Stoichiometry and Water Use Efficiency Under Soil Drought and Salinity
by Changtong Xu, Haoran Tong, Zesen Gao, Wentong Zhao, Chunshuo Liu, Manyi Zhang and Zhenhua Wei
Agronomy 2026, 16(3), 326; https://doi.org/10.3390/agronomy16030326 - 28 Jan 2026
Viewed by 98
Abstract
This study aimed to explore the effect of doubled CO2 concentration (d[CO2]) on the modulation of root morphological structure, leaf potassium (K)/sodium (Na) ratio, and nutrient stoichiometry, as well as water use efficiency (WUE) of a C4 [...] Read more.
This study aimed to explore the effect of doubled CO2 concentration (d[CO2]) on the modulation of root morphological structure, leaf potassium (K)/sodium (Na) ratio, and nutrient stoichiometry, as well as water use efficiency (WUE) of a C4 maize (Zea mays L.) in response to soil drought and salinity. C4 maize was grown in two atmospheric CO2 concentrations of 400 and 800 ppm (a[CO2] and d[CO2]), subjected to two soil water regimes (well-watered and drought stress) and two soil salinity levels (0 and 100 mM NaCl pot−1 (non-salt and salt stress)). The results indicated that soil drought increased maize root tissue density and specific root length. Both d[CO2] and salt stress reduced leaf phosphorus (P) and K concentrations; conversely, drought stress enhanced leaf nitrogen (N) and K concentrations. The lower specific leaf area, but greater specific leaf N and N/K under soil drought, was amplified by salt stress. In contrast, d[CO2] promoted leaf carbon (C)/N and C/K. Notably, d[CO2] combined with soil drought enhanced leaf K/Na under salt stress. Moreover, d[CO2] ameliorated the adverse impacts of soil drought and salinity on root morphology in terms of enlarged root length and root surface area, contributing to superior leaf C, N, and K use efficiency and consequently improved C4 maize plant dry mass and WUE. These findings would provide essential knowledge to elevate salt tolerance and achieve optimal nutrient homeostasis and WUE in C4 maize, adapting to future drier and more saline soils under a CO2-enriched scenario. Full article
Show Figures

Figure 1

21 pages, 2194 KB  
Article
Identification of miRNAs and Profiling of ROS Metabolism in Response to Saline–Alkali Stress in Wheat (Triticum aestivum L.)
by Weilun Wang, Lanlan Zhang, Qingsong Ba, Gensheng Zhang, Guiping Li and Yue Zhuo
Biomolecules 2026, 16(2), 205; https://doi.org/10.3390/biom16020205 - 28 Jan 2026
Viewed by 231
Abstract
Saline–alkali stress is one of the important abiotic stresses, which affect plant growth and development. However, the understanding of miRNA pathways in different saline–alkali stress is still limited. In order to better understand the salt–alkali stress response mechanism of wheat, we analyzed miRNA [...] Read more.
Saline–alkali stress is one of the important abiotic stresses, which affect plant growth and development. However, the understanding of miRNA pathways in different saline–alkali stress is still limited. In order to better understand the salt–alkali stress response mechanism of wheat, we analyzed miRNA transcription levels in two wheat varieties differing in saline–alkali tolerance (Qingmai 6, QM, tolerant; Meisheng 0308, MS, sensitive) under mixed saline–alkali stress (150 mmol·L1 and 300 mmol·L1) for 7 days. High-throughput sequencing identified 11,368 miRNAs (106 conserved, 11,262 non-conserved), among which four miRNAs (miR9653b, miR5384-3p, miR9777, and miR531) exhibited a consistent expression trend across both varieties and all stress concentrations. Additionally, a potential miRNA-mediated regulatory network (including miR408 and miR1135) was predicted to regulate reactive oxygen species (ROS) metabolism via cytochrome P450, plant hormone signal transduction, and MAPK pathways. Saline–alkali-tolerant and sensitive wheat cultivars exhibited distinct miRNA expression patterns under stress. QM maintained higher contents of non-enzymatic antioxidants (ascorbic acid, AsA; reduced glutathione, GSH) and activities of key antioxidant enzymes (ascorbate peroxidase, APX; glutathione reductase, GR), which contributed to balanced ROS homeostasis and enhanced saline–alkali tolerance. Full article
(This article belongs to the Section Molecular Genetics)
Show Figures

Figure 1

31 pages, 25746 KB  
Article
Integrated Physiological and Multi-Omics Analyses Reveal the Coordinated Regulation of Carbon and Nitrogen Metabolism in Rapeseed (Brassica napus L.) Tolerance to Saline-Alkaline Stress
by Li He, Weichao Wang, Chenhao Zhang and Fenghua Zhang
Genes 2026, 17(2), 147; https://doi.org/10.3390/genes17020147 - 28 Jan 2026
Viewed by 81
Abstract
Background/Objectives: Soil salinization and alkalization critically limit global agricultural production. This study aimed to investigate the differential response mechanisms of rapeseed (Brassica napus L.) varieties to saline and alkaline stresses at the seedling stage. Methods: Seedlings of a salt-tolerant variety, Huayouza 62 [...] Read more.
Background/Objectives: Soil salinization and alkalization critically limit global agricultural production. This study aimed to investigate the differential response mechanisms of rapeseed (Brassica napus L.) varieties to saline and alkaline stresses at the seedling stage. Methods: Seedlings of a salt-tolerant variety, Huayouza 62 (H62), and a non-salt-tolerant variety, Xiangyou 15 (X15), were exposed to saline (NaCl:Na2SO4 = 1:1) and alkaline (Na2CO3:NaHCO3 = 1:1) stresses. An integrated analysis combining physiology, biochemistry, transcriptomics, and metabolomics was conducted to systematically elucidate their differential stress responses. Results: (1) H62 maintained favorable photosynthetic and carbon–nitrogen homeostasis. Notably, under saline and alkaline stresses, the activity of glutamate dehydrogenase (GDH) in H62 showed a significant increasing trend, whereas it was inhibited in X15. (2) Alkaline stress triggered more differential genes than saline stress, with H62 exhibiting broader transcriptional up-regulation in carbon–nitrogen metabolism. (3) Metabolomic profiling showed that H62 accumulated more beneficial metabolites than X15 under both stresses, such as phenolic acids, amino acids, and their derivatives. (4) In multi-omics analysis, key genes in starch–sucrose and amino acid metabolism in H62 were up-regulated to accumulate osmolytes, enabling an efficient defense network. However, X15’s responses were disordered. Conclusions: H62 leverages robust transcriptional reprogramming to coordinate carbon–nitrogen metabolism, constituting a multidimensional defense network. This study provides potential physiological indicators, candidate genes, and metabolite markers associated with short-term saline–alkaline stress responses, laying a foundation for further exploration of stress response mechanisms. Full article
(This article belongs to the Special Issue 5Gs in Crop Genetic and Genomic Improvement: 2025–2026)
Show Figures

Figure 1

17 pages, 8614 KB  
Article
Exogenous Melatonin Enhances the Salt Tolerance of Celery (Apium graveolens L.) by Regulating Osmotic Adaptation and Energy Metabolism via Starch and Sucrose Metabolic Pathways
by Zhiheng Chen, Wenhao Lin, Shengyan Yang, Wenjia Cui, Shiyi Zhang, Zexi Peng, Yonglu Li, Yangxia Zheng, Fangjie Xie and Mengyao Li
Int. J. Mol. Sci. 2026, 27(3), 1299; https://doi.org/10.3390/ijms27031299 - 28 Jan 2026
Viewed by 90
Abstract
Salt stress is one of the main abiotic stresses that restrict crop production. Melatonin (MT), a signal molecule widely present in plants, plays an important role in regulating abiotic stress response. In this study, celery seedlings were used as experimental materials, and the [...] Read more.
Salt stress is one of the main abiotic stresses that restrict crop production. Melatonin (MT), a signal molecule widely present in plants, plays an important role in regulating abiotic stress response. In this study, celery seedlings were used as experimental materials, and the control, salt stress, and exogenous MT treatment groups under salt stress were set up. Through phenotypic, physiological index determination, transcriptome sequencing, and expression analysis, the alleviation effects of MT on salt stress were comprehensively investigated. The results showed that exogenous MT treatment significantly reduced seedling growth inhibition caused by salt stress. Physiological measurements showed that MT significantly reduced malondialdehyde content, increased the activities of superoxide dismutase (SOD), peroxidase (POD) and catalase (CAT), promoted the accumulation of free proline and soluble protein, and increased photosynthetic parameters such as chlorophyll, ΦPSII, Fv/Fm, and ETR. Transcriptome analysis showed that MT regulates the expression of several genes associated with carbon metabolism, including β-amylase gene (AgBAM), sucrose-degrading enzyme genes (AgSUS, AgINV), and glucose synthesis-related genes (AgAG, AgEGLC, AgBGLU). The results of qRT-PCR verification were highly consistent with the transcriptome sequencing data, revealing that MT synergistically regulates starch and sucrose metabolic pathways, and effectively alleviates the damage of celery seedlings under salt stress at the molecular level. In summary, exogenous MT significantly improved the salt tolerance of celery by enhancing antioxidant capacity, maintaining photosynthetic function, promoting the accumulation of osmotic adjustment substances, and synergistically regulating carbon metabolism-related pathways. The concentration of 200 μM was identified as optimal, based on its most pronounced alleviating effects across the physiological parameters measured. This study provides an important theoretical basis for utilizing MT to enhance plant salt resistance. Full article
(This article belongs to the Collection Advances in Molecular Plant Sciences)
Show Figures

Figure 1

24 pages, 1920 KB  
Article
Robust Goat-Derived Enterococcus Isolates with Broad-Spectrum Antipathogenic Activity as Next-Generation Probiotic Candidates
by Mohamed Osman Abdalrahem Essa, Nosiba S. Basher, Layla Ahmed Mohammed Abdelhadi, Nasir A. Ibrahim, Shahab Ur Rehman, Hosameldeen Mohamed Husien, Ahmed A. Saleh and Darong Cheng
Vet. Sci. 2026, 13(2), 120; https://doi.org/10.3390/vetsci13020120 - 27 Jan 2026
Viewed by 106
Abstract
The rise of multidrug-resistant enteric pathogens and increased demand for antibiotic alternatives have intensified efforts to find reliable, safe, and effective probiotics. This study reports the isolation, characterization, and assessment of the probiotic potential of five Enterococcus strains isolated from the feces of [...] Read more.
The rise of multidrug-resistant enteric pathogens and increased demand for antibiotic alternatives have intensified efforts to find reliable, safe, and effective probiotics. This study reports the isolation, characterization, and assessment of the probiotic potential of five Enterococcus strains isolated from the feces of healthy goats aged 7–9 months raised under conventional management. Following an initial screening of 57 lactic acid bacteria, 5 isolates (Enterococcus faecium, E. hirae, E. faecalis, Enterococcus sp., and Streptococcus lutetiensis) were chosen based on their catalase-negative, non-motile, and non-hemolytic characteristics, in addition to their high tolerance to gastric (pH 2.0) and intestinal (pH 8.0, 0.3–1.5% bile salt) stress. In simulated gastric juice, survival rates reached 89.05% (E5) and 85.03% (E3), while in intestinal juice, survival peaked at 78.01% (E4). All strains thrived in 4% NaCl and maintained at least 8 Log10 CFU/mL after 12 h of exposure to 1.5% porcine bile salt. Cell surface hydrophobicity (0.78–93.85%) and auto-aggregation (23–91%) properties were strain-dependent, but exceeded the thresholds required for efficient gut colonization. Co-aggregation assays demonstrated over 45% binding with E. coli and S. typhimurium, suggesting a strong potential to displace pathogens. Cell-free supernatants created inhibition zones measuring 15.02 mm against E. coli and 11.04 mm against S. flexneri, while maintaining activity against methicillin-resistant S. aureus (MRSA). Antibiotic testing indicated that all strains were sensitive to ciprofloxacin and florfenicol. No β-hemolysis or mobile resistance genes were found, supporting the initial safety findings. This study reveals that Enterococcus isolates from goats display a unique combination of gastrointestinal survivability and broad-spectrum antipathogenic activity and, therefore, are promising candidates for the development of next-generation probiotic strains for use in livestock (and, potentially, humans). Further in vivo validation and genome-based safety assessments are warranted. Full article
Show Figures

Graphical abstract

Back to TopTop