Sign in to use this feature.

Years

Between: -

Subjects

remove_circle_outline
remove_circle_outline
remove_circle_outline
remove_circle_outline
remove_circle_outline
remove_circle_outline
remove_circle_outline
remove_circle_outline
remove_circle_outline

Journals

remove_circle_outline
remove_circle_outline
remove_circle_outline
remove_circle_outline
remove_circle_outline
remove_circle_outline
remove_circle_outline
remove_circle_outline
remove_circle_outline
remove_circle_outline
remove_circle_outline
remove_circle_outline
remove_circle_outline

Article Types

Countries / Regions

remove_circle_outline
remove_circle_outline
remove_circle_outline
remove_circle_outline
remove_circle_outline

Search Results (1,827)

Search Parameters:
Keywords = rotation velocity

Order results
Result details
Results per page
Select all
Export citation of selected articles as:
23 pages, 3212 KB  
Article
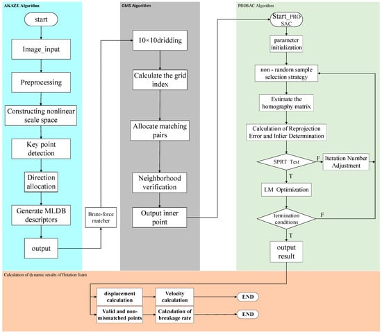
AKAZE-GMS-PROSAC: A New Progressive Framework for Matching Dynamic Characteristics of Flotation Foam
by Zhen Peng, Zhihong Jiang, Pengcheng Zhu, Gaipin Cai and Xiaoyan Luo
J. Imaging 2026, 12(1), 7; https://doi.org/10.3390/jimaging12010007 (registering DOI) - 25 Dec 2025
Abstract
The dynamic characteristics of flotation foam, such as velocity and breakage rate, are critical factors that influence mineral separation efficiency. However, challenges inherent in foam images, including weak textures, severe deformations, and motion blur, present significant technical hurdles for dynamic monitoring. These issues [...] Read more.
The dynamic characteristics of flotation foam, such as velocity and breakage rate, are critical factors that influence mineral separation efficiency. However, challenges inherent in foam images, including weak textures, severe deformations, and motion blur, present significant technical hurdles for dynamic monitoring. These issues lead to a fundamental conflict between the efficiency and accuracy of traditional feature matching algorithms. This paper introduces a novel progressive framework for dynamic feature matching in flotation foam images, termed “stable extraction, efficient coarse screening, and precise matching.” This framework first employs the Accelerated-KAZE (AKAZE) algorithm to extract robust, scale- and rotation-invariant feature points from a non-linear scale-space, effectively addressing the challenge of weak textures. Subsequently, it innovatively incorporates the Grid-based Motion Statistics (GMS) algorithm to perform efficient coarse screening based on motion consistency, rapidly filtering out a large number of obvious mismatches. Finally, the Progressive Sample and Consensus (PROSAC) algorithm is used for precise matching, eliminating the remaining subtle mismatches through progressive sampling and geometric constraints. This framework enables the precise analysis of dynamic foam characteristics, including displacement, velocity, and breakage rate (enhanced by a robust “foam lifetime” mechanism). Comparative experimental results demonstrate that, compared to ORB-GMS-RANSAC (with a Mean Absolute Error, MAE of 1.20 pixels and a Mean Relative Error, MRE of 9.10%) and ORB-RANSAC (MAE: 3.53 pixels, MRE: 27.36%), the proposed framework achieves significantly lower error rates (MAE: 0.23 pixels, MRE: 2.13%). It exhibits exceptional stability and accuracy, particularly in complex scenarios involving low texture and minor displacements. This research provides a high-precision, high-robustness technical solution for the dynamic monitoring and intelligent control of the flotation process. Full article
(This article belongs to the Section Image and Video Processing)
Show Figures

Figure 1

22 pages, 4935 KB  
Article
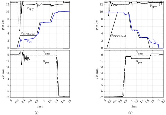
Energy-Efficient Actuator Concept for Two-Speed Transmissions in Battery Electric Vehicles
by Jonas Brauer, Hannes Bohne and Jens Falkenstein
World Electr. Veh. J. 2026, 17(1), 12; https://doi.org/10.3390/wevj17010012 - 24 Dec 2025
Abstract
Two-speed transmissions can improve battery electric vehicle (BEV) drivetrain efficiency. However, the additional losses caused by shifting actuators offset these efficiency gains. Particularly hydraulic actuated wet running multi-plate clutches, which enable powershifts, typically require rotary feedthroughs. Commonly used rectangular sealing rings (RSR) demand [...] Read more.
Two-speed transmissions can improve battery electric vehicle (BEV) drivetrain efficiency. However, the additional losses caused by shifting actuators offset these efficiency gains. Particularly hydraulic actuated wet running multi-plate clutches, which enable powershifts, typically require rotary feedthroughs. Commonly used rectangular sealing rings (RSR) demand continuous hydraulic power due to leakage and cause friction torque. This leads to high RSR temperatures, especially at high angular velocities of electric machines. This article introduces a two-speed BEV transmission concept using wet running multi-plate clutches actuated via a rotating 5/3-way valve that can shut off, i.e., lock up the actuating pressure directly in the rotating system. Consequently, the rotary feedthrough is depressurized and contactless gap seals are usable. This reduces supply pressure requirements and minimizes hydraulic and friction losses while retaining powershift capability. Component-level tests evaluate leakage, pressure shut off, actuator dynamics and power consumption. Results show that actuating pressure in a shut-off clutch is maintained for longer than 60 min and electrical actuator power consumption is less than 20 W. During overlapping gearshifts, gap seal leakage is less than 1 L/min at 10 bar and sufficient pressure dynamics are achieved. These findings confirm the feasibility of the proposed actuator for multi-plate clutches in two-speed BEV transmissions. Full article
(This article belongs to the Section Propulsion Systems and Components)
Show Figures

Figure 1

23 pages, 6286 KB  
Article
Kinematics and Dynamics Behaviour of Milling Media in Vertical Spiral Stirred Mill Based on DEM-CFD Coupling
by Ruijie Gu, Wenzhe Wu, Shuaifeng Zhao, Zhenyu Ma, Qiang Wang, Zhenzhong Qin and Yan Wang
Minerals 2026, 16(1), 24; https://doi.org/10.3390/min16010024 - 24 Dec 2025
Abstract
The kinematic and dynamic characteristics of the grinding media during the wet grinding process are investigated using a coupled Discrete Element Method (DEM)–Computational Fluid Dynamics (CFD) approach. Firstly, a coupled DEM-CFD model of the vertical spiral agitator mill is established and validated with [...] Read more.
The kinematic and dynamic characteristics of the grinding media during the wet grinding process are investigated using a coupled Discrete Element Method (DEM)–Computational Fluid Dynamics (CFD) approach. Firstly, a coupled DEM-CFD model of the vertical spiral agitator mill is established and validated with experimental torque measurements. Subsequently, a velocity analysis model is established using the vector decomposition method. The cylinder is then divided into multiple regions along its radial and axial directions. The effects of spiral agitator rotational speed, diameter, pitch, and media filling level are investigated with respect to the circumferential velocity, axial velocity, collision frequency, effective energy between media, and energy loss of the grinding media. The average effective energy between media is an innovative metric for evaluating the grinding effect. The results indicate that the peripheral region of the spiral agitator demonstrates superior kinematic and dynamic performance. The rotational speed of the spiral agitator exerts a highly significant influence on the kinematic and dynamic characteristics of the media. With a maximum rise of 0.2 m/s in circumferential velocity and a 16.7 J gain in total energy. The media filling level demonstrates a negligible influence on media kinematics, while it profoundly affects dynamic properties, evidenced by a substantial increase of 83.09 J in the total media–media energy. As the diameter increases, the peak media circumferential velocity shifts outward, and the total media–media energy rises by 5.4 J. The spiral agitator pitch has a minimal impact on both the kinematic and dynamic characteristics of the media. Full article
(This article belongs to the Section Mineral Processing and Extractive Metallurgy)
Show Figures

Graphical abstract

12 pages, 785 KB  
Article
Design and Performance Evaluation of Double-Curvature Impellers for Centrifugal Pumps
by Argemiro Palencia-Díaz, Alfredo M. Abuchar-Curi, Jonathan Fábregas-Villegas, Renny Guillén-Rujano, Melissa Parejo-García and Wilmer Velilla-Díaz
Appl. Sci. 2026, 16(1), 180; https://doi.org/10.3390/app16010180 - 24 Dec 2025
Abstract
The efficiency of centrifugal pumps is strongly influenced by impeller blade design; however, studies on double-curvature impellers remain limited. This research evaluates the impact of double-curvature impellers on pump performance through experimental measurements. Five impeller configurations were tested experimentally, and their hydraulic behavior [...] Read more.
The efficiency of centrifugal pumps is strongly influenced by impeller blade design; however, studies on double-curvature impellers remain limited. This research evaluates the impact of double-curvature impellers on pump performance through experimental measurements. Five impeller configurations were tested experimentally, and their hydraulic behavior was analyzed at three rotational speeds: 1400, 1700, and 1900 rpm. For each impeller–speed combination, 12 measurement points were recorded, capturing suction and discharge pressures, flow rate, rotational velocity, electrical parameters, and power consumption. Additionally, four impellers with double-curvature designs of 15%, 25%, and 35% were developed to improve flow guidance between blades and enhance the hydraulic performance of the pump. Quantitatively, the double-curvature impellers demonstrated performance improvements over the baseline configuration, achieving increases in hydraulic head of approximately 5–10% and peak efficiency gains of 4–8 percentage points (equivalent to 10–18% relative improvement), particularly in mid-range flow conditions. These enhancements confirm the beneficial role of blade double curvature in reducing internal losses and improving flow guidance. The results were used to derive head–flow and efficiency–flow relationships, demonstrating that specific double-curvature configurations can enhance pump performance compared to the original design. Full article
Show Figures

Figure 1

21 pages, 6239 KB  
Article
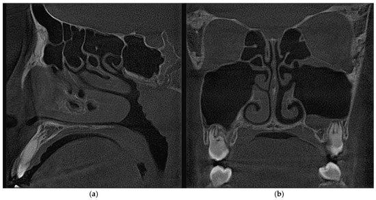
Impact of RAMPA Therapy on Nasal Cavity Expansion and Paranasal Drainage: Fluid Mechanics Analysis, CAE Simulation, and a Case Study
by Mohammad Moshfeghi, Yasushi Mitani, Yuko Okai-Kojima and Bumkyoo Choi
Biomimetics 2026, 11(1), 5; https://doi.org/10.3390/biomimetics11010005 - 23 Dec 2025
Abstract
Background: Impaired mucus drainage from the paranasal sinuses is often associated with nasal obstruction and reduced airway function in growing patients. Orthopedic maxillary protraction and expansion techniques can enhance airway dynamics, but their underlying fluid–structure mechanisms remain insufficiently understood. Objective: To validate that [...] Read more.
Background: Impaired mucus drainage from the paranasal sinuses is often associated with nasal obstruction and reduced airway function in growing patients. Orthopedic maxillary protraction and expansion techniques can enhance airway dynamics, but their underlying fluid–structure mechanisms remain insufficiently understood. Objective: To validate that the Right Angle Maxillary Protraction Appliance (RAMPA), combined with a semi-rapid maxillary expansion (sRME) intraoral device gHu-1, improves mucus drainage by enhancing nasal airflow through nasal cavity expansion. Methods: The effects of RAMPA therapy were analyzed using computational fluid dynamics (CFD) for single-phase (air) and two-phase (air–mucus) flows within the nasal cavity, employing the unsteady RANS turbulence model. Finite element method (FEM) results from prior studies were synthesized to assess changes in the center and radius of maxillary rotation induced by RAMPA-assisted sRME. A male patient (aged 8 years 7 months to 11 years 7 months) treated with extraoral RAMPA and the intraoral appliance (gHu-1) underwent pre- and post-treatment cone-beam computed tomography (CBCT) and ear, nose, and throat (ENT) evaluation. Results: FEM analysis revealed an increased radius and elevated center of maxillary rotation, producing expansion that was more parallel to the palatal plane. CFD simulations showed that nasal cavity expansion increased airflow velocity and pressure drop, enhancing the suction effect that promotes mucus clearance from the frontal sinus. Clinically, nasal passages widened, paranasal opacities resolved, and occlusal and intermolar widths improved. Conclusions: RAMPA combined with sRME improves nasal airflow and maxillary skeletal expansion, facilitating paranasal mucus clearance and offering a promising adjunctive approach for enhancing upper airway function in growing patients. Full article
(This article belongs to the Special Issue Dentistry and Craniofacial District: The Role of Biomimetics 2026)
Show Figures

Figure 1

17 pages, 3369 KB  
Article
Gradient-Descent-Based Control of Moving Deposition for Large-Aperture Multilayer Films
by Hanwen Hu, Haolong Tang, Yanchao Wang, Zhen Liu, Zhonghua Li and Wenkai Gao
Coatings 2026, 16(1), 16; https://doi.org/10.3390/coatings16010016 - 22 Dec 2025
Viewed by 45
Abstract
To address the challenge of achieving uniform coating on large-aperture substrates with significant sagittal height differences, this study employs a conventional-sized movable sputtering target combined with substrate rotation to realize high-uniformity control. The research establishes a geometric deposition model for the spatial thickness [...] Read more.
To address the challenge of achieving uniform coating on large-aperture substrates with significant sagittal height differences, this study employs a conventional-sized movable sputtering target combined with substrate rotation to realize high-uniformity control. The research establishes a geometric deposition model for the spatial thickness distribution of thin films on large-aperture, high-sagittal-height substrates and develops a precise control method for the deposition distribution on the substrate surface. Using the gradient descent algorithm, an optimal velocity modulation curve is calculated, and the spatial thickness distribution under this curve is determined. Compared with traditional least-squares optimization, this method effectively overcomes the issues of slow computation speed and poor convergence in large-scale numerical calculations, enabling rapid and uniform spatial control of large-aperture substrates. Calculation results demonstrate that the proposed method reduces the film non-uniformity from over 60% to a final value of 2.66%, with a corresponding PV value of 2.61%, across the 6550 mm aperture, showcasing its high precision. Full article
(This article belongs to the Section Thin Films)
Show Figures

Figure 1

19 pages, 2290 KB  
Article
Modeling the Posture–Movement Continuum: Predictive Mapping of Spinopelvic Control Across Gait Speeds
by Rofaida Mohamed Elsayed, Ibrahim M. Moustafa, Abdulla Alrahoomi, Mishal M. Aldaihan, Abdulrahman M. Alsubiheen and Iman Akef Khowailed
J. Clin. Med. 2026, 15(1), 73; https://doi.org/10.3390/jcm15010073 - 22 Dec 2025
Viewed by 113
Abstract
Background: This study investigated how static postural parameters influence dynamic spinopelvic balance across varying walking speeds. One hundred healthy young adults (aged 18–25) underwent rasterstereographic assessment (DIERS 4Dmotion®) to quantify static global alignment metrics including craniovertebral angle (CVA), Q-angle, sagittal [...] Read more.
Background: This study investigated how static postural parameters influence dynamic spinopelvic balance across varying walking speeds. One hundred healthy young adults (aged 18–25) underwent rasterstereographic assessment (DIERS 4Dmotion®) to quantify static global alignment metrics including craniovertebral angle (CVA), Q-angle, sagittal and coronal imbalance, pelvic rotation, torsion, obliquity, vertebral rotation, thoracic kyphosis, lumbar lordosis, and pelvic tilt, followed by dynamic spinopelvic analysis during treadmill walking at 1, 2, 4, and 5 km/h. Methods: Multiple linear regression models were used to determine the predictive value of static postural measures for dynamic outcomes at each speed. At slower walking speeds (1–2 km/h), static alignment variables significantly predicted dynamic spinopelvic parameters (adjusted R2 = 0.53–0.73; RMSE = 0.59–0.81), with CVA, sagittal imbalance, and pelvic torsion emerging as the most consistent predictors. Results: At higher speeds (4–5 km/h), predictive strength declined substantially (adjusted R2 = 0.04–0.34), indicating a shift from posture-driven to neuromuscular-governed gait control. The Q-angle showed limited and inconsistent predictive value across all conditions. Conclusions: Overall, static postural alignment, particularly CVA, sagittal imbalance, and pelvic torsion, serves as a moderate predictor of spinopelvic dynamics at slow to moderate gait speeds but loses explanatory power as velocity increases, emphasizing the growing role of neuromuscular control in maintaining dynamic balance. These findings highlight the clinical relevance of integrating both static and dynamic assessments to comprehensively evaluate postural and locomotor function. Full article
(This article belongs to the Section Sports Medicine)
Show Figures

Figure 1

23 pages, 10338 KB  
Article
Numerical Analysis of the Three-Dimensional Interaction Between Nanosecond-Pulsed Actuation and Pulsed H2 Jets in Supersonic Crossflow
by Keyu Li, Jiangfeng Wang and Yuxuan Gu
Aerospace 2025, 12(12), 1113; https://doi.org/10.3390/aerospace12121113 - 17 Dec 2025
Viewed by 100
Abstract
A combined flow control method, integrating nanosecond pulsed surface dielectric barrier discharge (NS-SDBD) with pulsed jets, is proposed to address the challenge of low mixing efficiency in supersonic combustion. Numerical validation and mechanism analysis were conducted by solving the three-dimensional unsteady Reynolds-averaged Navier–Stokes [...] Read more.
A combined flow control method, integrating nanosecond pulsed surface dielectric barrier discharge (NS-SDBD) with pulsed jets, is proposed to address the challenge of low mixing efficiency in supersonic combustion. Numerical validation and mechanism analysis were conducted by solving the three-dimensional unsteady Reynolds-averaged Navier–Stokes (RANS) equations, coupled with the shear stress transport (SST) k–ω turbulence model. The simulations were carried out under a Mach 2.8 inflow condition with a 50 kHz pulsed frequency for H2 jets. The results demonstrate that, compared to the steady jet case, the combined control scheme increases the combustion product mass flow rate by 27.1% and enhances combustion efficiency by 26.8%. The average temperature in the wake region increases by 65 K, while the total pressure recovery coefficient shows only a marginal change. The pressure disturbance center evolves along the outer edge of the counter-rotating vortex pair (CVP) and is eventually absorbed by the vortex core. This process generates favorable velocity and vorticity perturbations, which enhance O2 entrainment into the CVP and increase the average wake temperature. Meanwhile, the strengthened reflected shock induces favorable velocity perturbations in the upper shear layer of the wake and further elevates the local temperature. Full article
(This article belongs to the Section Aeronautics)
Show Figures

Figure 1

20 pages, 6671 KB  
Article
A Nanosecond-Scale, High-Spatiotemporal-Resolution, Near-UV–Visible Imaging System for Advanced Optical Diagnostics with Application to Rotating Detonation Engines
by Junhui Ma, Wen Dai, Dongqi Chen, Jingling Hu, Dong Yang, Lingxue Wang, Dezhi Zheng, Yingchen Shi, Haocheng Wen and Bing Wang
Photonics 2025, 12(12), 1233; https://doi.org/10.3390/photonics12121233 - 16 Dec 2025
Viewed by 237
Abstract
The combustion diagnostics of rotating detonation engines (RDE) based on excited-state hydroxyl radical (OH*) chemiluminescence imaging is an important method used to characterize combustion flow fields. Overcoming the limitations of imaging devices to achieve nanosecond-scale temporal resolution is crucial for observing the propagation [...] Read more.
The combustion diagnostics of rotating detonation engines (RDE) based on excited-state hydroxyl radical (OH*) chemiluminescence imaging is an important method used to characterize combustion flow fields. Overcoming the limitations of imaging devices to achieve nanosecond-scale temporal resolution is crucial for observing the propagation of high-frequency detonation waves. In this work, a nanosecond-scale imaging system with an ultra-high spatiotemporal resolution was designed and constructed. The system employs four near ultraviolet (NUV)-visible ICMOS, equipped with a high-gain, dual-microchannel plate (MCP) architecture fabricated using a new atomic layer deposition (ALD) process. The system has a maximum electronic gain of 107, a minimum integration time of 3 ns, a minimum interval time 4 ns, and an imaging resolution of 1608 × 1104 pixels. Using this system, high-spatiotemporal-resolution visualization experiments were conducted on RDE, fueled by H2–oxygen-enriched air and NH3–H2–oxygen-enriched air. The results enable the observation of the detonation wave structure, the cellular structure, and the propagation velocity. In combination with optical flow analysis, the images reveal vortex structures embedded within the cellular structure. For NH3-H2 mixed fuel, the results indicate that detonation wave propagation is more unstable than in H2 combustion, with a larger bright gray area covering both the detonation wave and the product region. The experimental results demonstrate that high spatiotemporal OH* imaging enables non-contact, full-field measurements, providing valuable data for elucidating RDE combustion mechanisms, guiding model design, and supporting NH3 combustion applications. Full article
(This article belongs to the Special Issue Optical Measurement Systems, 2nd Edition)
Show Figures

Figure 1

18 pages, 7811 KB  
Article
An Efficient Method for Rotor Aeroacoustic Calculation Accounting for Rotor Downwash Influence
by Bo Wang, Xuan Gao, Wei Bian, Xi Chen and Qijun Zhao
Aerospace 2025, 12(12), 1101; https://doi.org/10.3390/aerospace12121101 - 11 Dec 2025
Viewed by 188
Abstract
Based on the Ffowcs Williams–Hawkings equations and the computational fluid dynamics method, the rotor’s aeroacoustic characteristics, considering the influence of the downwash flowfield on the sound propagation process, are calculated and analyzed. First, a set of analysis methods for the aeroacoustic characteristics is [...] Read more.
Based on the Ffowcs Williams–Hawkings equations and the computational fluid dynamics method, the rotor’s aeroacoustic characteristics, considering the influence of the downwash flowfield on the sound propagation process, are calculated and analyzed. First, a set of analysis methods for the aeroacoustic characteristics is developed, and a convection-based propagation time model is developed, where acoustic group velocity along source–observer lines quantifies flowfield effects. Then, the rotor’s aerodynamic and aeroacoustic characteristics are calculated, and the employed numerical analysis method is validated through the comparisons with experimental data. Finally, the aeroacoustic characteristics of the rotor in hover are analyzed, and the sound pressure positive peak point with/without the influence of the flowfield of downwash on the propagation time is discussed in detail. In addition, parameters, such as the rotor’s collective pitch and the azimuthal angle of the sound source, are quantified, and some conclusions are obtained. For those observers below the rotor rotation plane, the downwash flowfield will influence the sound propagation time, resulting in the increase in the sound pressure and the advance of the arrival time. Full article
(This article belongs to the Special Issue Recent Advances in Aeroacoustics (2nd Edition))
Show Figures

Figure 1

43 pages, 6486 KB  
Review
Instrumentation Strategies for Monitoring Flow in Centrifugal Compressor Diffusers: Techniques and Case Studies
by Emilia-Georgiana Prisăcariu and Oana Dumitrescu
Sensors 2025, 25(24), 7526; https://doi.org/10.3390/s25247526 - 11 Dec 2025
Viewed by 327
Abstract
Monitoring the complex, three-dimensional flow within centrifugal compressor diffusers remains a major challenge due to geometric confinement, high rotational speeds, and strong unsteadiness near surge and stall. This review provides a comprehensive assessment of contemporary instrumentation strategies for diffuser flow characterization, spanning pressure, [...] Read more.
Monitoring the complex, three-dimensional flow within centrifugal compressor diffusers remains a major challenge due to geometric confinement, high rotational speeds, and strong unsteadiness near surge and stall. This review provides a comprehensive assessment of contemporary instrumentation strategies for diffuser flow characterization, spanning pressure, temperature, velocity, vibration, and acoustic measurements. The article outlines the standards governing compressor instrumentation, compares conventional probes with emerging high-resolution and high-bandwidth sensor technologies, and evaluates the effectiveness of pressure- and temperature-based diagnostics, optical methods, and advanced dynamic sensing in capturing diffuser behavior. Case studies from industrial compressors, research rigs, and high-speed experimental facilities illustrate how sensor layout, bandwidth, and synchronization influence the interpretation of flow stability, performance degradation, and surge onset. Collectively, these examples demonstrate that high-frequency pressure and temperature probes remain indispensable for instability detection, while optical techniques such as PIV, LDV, and PSP/TSP offer unprecedented spatial resolution for understanding flow structures. The findings highlight the growing integration of hybrid sensing architectures, digital acquisition systems, and data-driven analysis in diffuser research. Overall, the review identifies current limitations in measurement fidelity and accessibility while outlining promising paths toward more robust, real-time monitoring solutions for reliable centrifugal compressor operation. Full article
(This article belongs to the Section Physical Sensors)
Show Figures

Figure 1

23 pages, 4348 KB  
Article
Acute Decrease in Glenohumeral Internal Rotation During Repetitive Baseball Pitching Is Associated with Transient Structural Changes in Medial Longitudinal Arch of Stride Leg: Pilot Study Using Mixed Model
by Takeru Abekura, Noriaki Maeda, Tsubasa Tashiro, Satoshi Arima, Ryosuke Kaizuka, Madoka Koyanagi, Koshi Iwata, Haruka Yoshida, Ginji Ito, Mayu Ueda and Takashi Yamada
Sports 2025, 13(12), 446; https://doi.org/10.3390/sports13120446 - 10 Dec 2025
Viewed by 248
Abstract
Pitching requires effective transfer of ground reaction force (GRF), and structural breakdown of the medial longitudinal arch (MLA) may influence glenohumeral internal rotation (IR) deficits. This study investigated whether changes in foot morphology of the stride leg and soft tissue characteristics are associated [...] Read more.
Pitching requires effective transfer of ground reaction force (GRF), and structural breakdown of the medial longitudinal arch (MLA) may influence glenohumeral internal rotation (IR) deficits. This study investigated whether changes in foot morphology of the stride leg and soft tissue characteristics are associated with loss of IR during repeated pitching. Fifteen male college pitchers completed 60 pitches in a simulated game. IR range of motion (IRROM) was assessed before and after pitching. The navicular height, mechanical properties of the abductor hallucis (AbH) and plantar fascia, and GRF were measured at multiple time points. Correlation analysis and a linear mixed model were used to identify predictors of IRROM change. The mean change in shoulder IRROM during pitching was −21.9° ± 8.4°. IRROM and navicular height decreased significantly over time. The AbH elasticity increased throughout the pitching sequence. Greater reductions in IRROM appeared related to a higher vertical GRF (p = 0.021) and increased AbH elasticity (p = 0.046). Vertical GRF was unrelated to fastball velocity (p = 0.260), whereas anteroposterior GRF correlated with fastball velocity (p = 0.038). Morphological and mechanical changes in the stride leg, particularly within the support of the MLA, can influence IRROM. Reducing vertical GRF and stress on the AbH may help preserve the IRROM without compromising performance. Full article
Show Figures

Figure 1

27 pages, 59170 KB  
Article
Effects of Vectorial Inflow on the Multi-Axis Aerodynamic Performance of a Small-Sized UAV Rotor
by Cong Liu, Yu Wang and Zhiqiang Wei
Aerospace 2025, 12(12), 1096; https://doi.org/10.3390/aerospace12121096 - 10 Dec 2025
Viewed by 341
Abstract
Variations in flight trajectory and velocity during vertical takeoff, transition, and level flight cause substantial changes in the relative inflow vector of multi-rotor unmanned aerial vehicles (UAVs). In urban environments, disturbances from complex wind fields further increase the uncertainty of inflow conditions. This [...] Read more.
Variations in flight trajectory and velocity during vertical takeoff, transition, and level flight cause substantial changes in the relative inflow vector of multi-rotor unmanned aerial vehicles (UAVs). In urban environments, disturbances from complex wind fields further increase the uncertainty of inflow conditions. This study investigates the aerodynamic characteristics of a fixed-pitch small-sized UAV rotor under varying inflow angles, velocities, and rotational speeds using a subsonic return-flow wind tunnel. The experimental setup enables inflow angle control from −90° to +90° via a turntable. Results indicate that, without incoming flow, the axial thrust and torque coefficients remain nearly constant. With inflow, both coefficients become highly sensitive to velocity in the 2000–5000 rpm range, with deviations up to four times those under static conditions. The in-plane lateral force along the X-axis increases significantly with inflow velocity, reaching about half the axial force, while the Y-axis component is minor and negligible under symmetric configurations. Pitching and rolling moments increase rapidly once inflow velocity exceeds 8 m/s, surpassing the axial torque and exhibiting strong directional asymmetry around ±15° inflow angles. The results demonstrate coupled aerodynamic force and moment behavior of small rotors under complex inflow, providing experimental evidence for improved dynamic modeling, control design, and the energy optimization of UAVs operating in turbulent wind environments. Full article
Show Figures

Figure 1

17 pages, 2370 KB  
Article
Study on Specific Energy Consumption of Rotating Dynamic Filtration for Ship EGC Desulfurization Wastewater Treatment
by Shiyong Wang, Baohua Yang, Juan Wu, Yanlin Wu and Wenbo Dong
Membranes 2025, 15(12), 378; https://doi.org/10.3390/membranes15120378 - 9 Dec 2025
Viewed by 266
Abstract
In recent decades, rotating dynamic filtration (RDF) has attracted considerable attention due to its high efficiency and low energy consumption. While most studies have focused on separation behavior and membrane fouling, energy consumption in RDF has received limited attention. This study investigates the [...] Read more.
In recent decades, rotating dynamic filtration (RDF) has attracted considerable attention due to its high efficiency and low energy consumption. While most studies have focused on separation behavior and membrane fouling, energy consumption in RDF has received limited attention. This study investigates the specific energy consumption (SEC) of the RDF process for ship exhaust gas cleaning (EGC) desulfurization wastewater treatment and proposes an optimization method based on both energy consumption and equipment cost. The total SEC increases with rotational velocity, circulation flow, feed concentration, and membrane size but decreases with temperature and remains unaffected by the number of membrane elements. In RDF, the total SEC is only 9.05–19.29% of that in tubular cross-flow filtration (CFF) at equivalent shear force ranging from 3.86 Pa to 121.14 Pa. Operating energy and investment costs are primarily determined by the number of membrane elements and the rotational velocity. According to the economic analysis, the lowest treatment cost for EGC wastewater is CNY 6.09 per cubic meter for a 5 m3·h−1 capacity, using 84 membrane elements (374 mm, 0.2 µm) at a rotational velocity of 200 rpm, an operating pressure of 200 kPa, and a temperature of 40 °C. Full article
Show Figures

Figure 1

35 pages, 10852 KB  
Article
Unsteady Flow and Loading Characteristics of Rotating Spheres During Underwater Ejection
by Hao Xu, Mingyang Wang, Zhou Zhou, Tiezhi Sun and Guiyong Zhang
J. Mar. Sci. Eng. 2025, 13(12), 2331; https://doi.org/10.3390/jmse13122331 - 8 Dec 2025
Viewed by 329
Abstract
This study systematically investigates the evolution of the flow field and cavitation behavior during the underwater launch of a rotating sphere. By comparing surface pressure distribution, cavitation evolution, flow separation locations, and re-entrant jet formation under various rotational conditions, this study reveals the [...] Read more.
This study systematically investigates the evolution of the flow field and cavitation behavior during the underwater launch of a rotating sphere. By comparing surface pressure distribution, cavitation evolution, flow separation locations, and re-entrant jet formation under various rotational conditions, this study reveals the significant influence of rotation on both the cavitation processes and sphere’s motion trajectory. It is found that under rotational conditions, cavity detachment tends to occur earlier on the front side, and the re-entrant jet develops more fully, reaching maximum length and intensity at a moderate angular velocity. In additionally, rotation alters the cavity interface and overall flow structure, resulting in noticeable differences in surface wetting, pressure distribution, and separation behavior between the front and rear sides. As the rotational speed increases, flow separation points become less distinct, and pressure fluctuations on the rear side intensify, indicating that rotation plays a critical role in modulating underwater cavitation dynamics. The findings provide theoretical insights into flow control and cavitation risk assessment for underwater launches of rotating bodies. Full article
(This article belongs to the Section Ocean Engineering)
Show Figures

Figure 1

Back to TopTop