Due to scheduled maintenance work on our servers, there may be short service disruptions on this website between 11:00 and 12:00 CEST on March 28th.
Sign in to use this feature.

Years

Between: -

Subjects

remove_circle_outline
remove_circle_outline
remove_circle_outline
remove_circle_outline

Journals

Article Types

Countries / Regions

Search Results (11)

Search Parameters:
Keywords = rexinoids

Order results
Result details
Results per page
Select all
Export citation of selected articles as:
45 pages, 1951 KB  
Review
Targeting Multidrug Resistance in Cancer: Impact of Retinoids, Rexinoids, and Carotenoids on ABC Transporters
by Martina Čižmáriková, Viktória Háziková, Radka Michalková, Ondrej Franko, Beáta Lešková, Atila David Homolya, Juliana Gabzdilová and Peter Takáč
Int. J. Mol. Sci. 2025, 26(22), 11157; https://doi.org/10.3390/ijms262211157 - 18 Nov 2025
Cited by 1 | Viewed by 1140
Abstract
The active efflux of drugs by adenosine triphosphate (ATP)-binding cassette (ABC) trans-porters, such as multidrug resistance protein 1 (MDR1/ABCB1), multidrug resistance-associated protein 1 and 2 (MRP1/ABCC1; MRP2/ABCC2), and breast cancer resistance protein (BCRP/ABCG2), is a well-established mechanism contributing to multidrug resistance (MDR). Interestingly, [...] Read more.
The active efflux of drugs by adenosine triphosphate (ATP)-binding cassette (ABC) trans-porters, such as multidrug resistance protein 1 (MDR1/ABCB1), multidrug resistance-associated protein 1 and 2 (MRP1/ABCC1; MRP2/ABCC2), and breast cancer resistance protein (BCRP/ABCG2), is a well-established mechanism contributing to multidrug resistance (MDR). Interestingly, various vitamin A-based molecules have been found to influence the expression or function of these transporters. This work investigated the current evidence on the effects of retinoids, rexinoids, and carotenoids on ABC transporters and their potential to reverse MDR. Several studies indicated that these compounds could inhibit ABC transporter activity at non-toxic concentrations, either by downregulating gene/protein expression or by directly blocking efflux function. These effects were often associated with increased chemosensitivity to several conventional anticancer agents. Overall, the degree of inhibition varied depending on several factors, including compound type and their chemical modification, dose, incubation time, treatment timing, the type of target cells, method of transporter overexpression, and coadministration with other compounds. Although particular attention was paid to elucidating the underlying mechanisms, current knowledge in this area remains limited. Moreover, extensive in vivo and clinical studies validating these findings are still lacking, emphasizing the need for further research to evaluate their translational potential. Full article
Show Figures

Figure 1

14 pages, 1861 KB  
Brief Report
Exploring the Regulation of Tmem182 Gene Expression in the Context of Retinoid X Receptor Signaling
by Saadia Khilji, Munerah Hamed, Jihong Chen and Qiao Li
J. Dev. Biol. 2025, 13(4), 34; https://doi.org/10.3390/jdb13040034 - 24 Sep 2025
Viewed by 997
Abstract
We have previously established that bexarotene, a clinically approved agonist of retinoid X receptor (RXR), promotes the differentiation and fusion of skeletal myoblasts. We have also analyzed the genomic programs underlying rexinoid-enhanced myogenic differentiation to identify novel regulatory pathways. As such, we observed [...] Read more.
We have previously established that bexarotene, a clinically approved agonist of retinoid X receptor (RXR), promotes the differentiation and fusion of skeletal myoblasts. We have also analyzed the genomic programs underlying rexinoid-enhanced myogenic differentiation to identify novel regulatory pathways. As such, we observed a significant upregulation of a transcript encoding a predicted transmembrane protein, Tmem182, during C2C12 myoblast differentiation. Despite the documentation of Tmem182 expression in skeletal muscles, its regulation had yet to be explored. Here, we show that Tmem182 gene expression is markedly augmented in early myoblast differentiation and further enhanced by RXR signaling. In addition, Tmem182 expression is specific to muscle tissues and related to muscle master regulator MyoD. We found that MyoD and histone acetyltransferase p300 are bound to the Tmem182 promoter, and Tmem182 expression is p300-dependent. Thus, our data display a putative epigenetic signature associated with p300 and histone acetylation in rexinoid-responsive locus activation and transcription of myogenic targets. Full article
Show Figures

Figure 1

16 pages, 6902 KB  
Article
A Novel Rexinoid Agonist, UAB116, Decreases Metastatic Phenotype in Hepatoblastoma by Inhibiting the Wnt/β-Catenin Pathway via Upregulation of TRIM29
by Swatika Butey, Morgan L. Brown, Janet R. Julson, Raoud Marayati, Venkatram R. Atigadda, Maryam G. Shaikh, Nazia Nazam, Colin H. Quinn, Sorina Shirley, Laura L. Stafman and Elizabeth A. Beierle
Int. J. Mol. Sci. 2025, 26(9), 3933; https://doi.org/10.3390/ijms26093933 - 22 Apr 2025
Cited by 1 | Viewed by 1129
Abstract
Hepatoblastoma (HB) is the most common pediatric primary liver tumor. About 20% of affected children have pulmonary metastasis at presentation. Survival rates for these children are dismal, not exceeding 25%. To study this subset of patients, we sequenced a metastatic HB cell line, [...] Read more.
Hepatoblastoma (HB) is the most common pediatric primary liver tumor. About 20% of affected children have pulmonary metastasis at presentation. Survival rates for these children are dismal, not exceeding 25%. To study this subset of patients, we sequenced a metastatic HB cell line, HLM_2, and identified downregulation of the Liver X Receptor (LXR)/Retinoid X Receptor (RXR) pathway. LXR/RXRs function as transcriptional regulators that influence genes implicated in HB development, including the Wnt/β-catenin signaling pathway. We assessed the effects of a novel LXR/RXR agonist, UAB116, on metastatic HB, hypothesizing that this compound would affect genes governing the Wnt/β-catenin pathway, decreasing the metastatic phenotype of HLM_2 metastatic HB cells. We evaluated its effects on viability, proliferation, stemness, clonogenicity, and motility, and performed RNA sequencing to study differential gene regulation. Treatment with UAB116 for 72 h decreased HLM_2 proliferation, stemness, clonogenicity, and invasion. RNA sequencing identified an eight-fold increase in TRIM29, a gene known to inhibit β-catenin, in cells treated with UAB116. Administration of the LXR/RXR agonist, UAB116, reduces proliferation, stemness, and invasiveness of metastatic HB cells, potentially by upregulation of TRIM29, a known modulator of the Wnt/β-catenin pathway, providing support for further exploration of LXR/RXR agonism as a therapeutic strategy for metastatic HB. Full article
(This article belongs to the Special Issue Mechanisms of Small Molecule Inhibitors Targeting Cancer)
Show Figures

Figure 1

24 pages, 2175 KB  
Article
Synergistic Activation of VDR-RXR Heterodimers by Vitamin D and Rexinoids in Human Kidney and Brain Cells
by Mobin Emran Doost, Jennifer Hong, Jennifer E. Broatch, Michael T. Applegate, Carl E. Wagner, Pamela A. Marshall and Peter W. Jurutka
Cells 2024, 13(22), 1878; https://doi.org/10.3390/cells13221878 - 14 Nov 2024
Cited by 5 | Viewed by 4165
Abstract
The active form of vitamin D, 1,25-dihydroxyvitamin D (1,25D), binds to the vitamin D receptor (VDR) with high affinity. The VDR then heterodimerizes with the retinoid X receptor (RXR) and associates with vitamin D response elements (VDREs) to regulate the transcription of target [...] Read more.
The active form of vitamin D, 1,25-dihydroxyvitamin D (1,25D), binds to the vitamin D receptor (VDR) with high affinity. The VDR then heterodimerizes with the retinoid X receptor (RXR) and associates with vitamin D response elements (VDREs) to regulate the transcription of target genes. Bexarotene (Bex) is an RXR ligand (rexinoid) developed to treat cutaneous T-cell lymphoma and is a putative therapeutic for other diseases. We postulate that VDR ligands (1,25D) and RXR ligands (Bex/analogs) can “synergize” to “super-activate” the VDR-RXR heterodimer. This “cross-talk” could allow disorders treated with high-dose Bex therapy (leading to significant adverse side effects) to instead be treated using both low-dose Bex and vitamin D. Thus, we designed experiments to examine the effect of both VDR and RXR ligands, alone and in combination, to activate VDR-RXR-mediated transcription. The goal was to determine if selected RXR-specific ligands can synergize with vitamin D to amplify RXR-VDR activity. The results demonstrate a synergistic effect with both Bex and 1,25D which could be further modulated by (1) the protein levels (or polymorphic version) of VDR present in the cell, (2) the concentration of the ligands, (3) the cellular “background” (e.g., brain cells versus kidney cells), (4) the nature of the VDRE platform, or (5) the type of rexinoid (Bex analogs). Our findings suggest that diseases that respond to treatment with either vitamin D, or with rexinoids, may be amenable to enhanced therapeutic potential by employing multi-ligand dosing via combinatorial therapy. Full article
Show Figures

Figure 1

25 pages, 3908 KB  
Article
RAR-Dependent and RAR-Independent RXR Signaling in Stem-like Glioma Cells
by Amanda Dabrock, Natalie Ernesti, Florian Will, Manaf Rana, Nadja Leinung, Phillip Ehrich, Volker Tronnier and Christina Zechel
Int. J. Mol. Sci. 2023, 24(22), 16466; https://doi.org/10.3390/ijms242216466 - 17 Nov 2023
Cited by 1 | Viewed by 3456
Abstract
Retinoic acid (RA) exerts pleiotropic effects during neural development and regulates homeostasis in the adult human brain. The RA signal may be transduced through RXR (retinoid-X receptor)-non-permissive RA receptor/RXR heterodimers or through RXR-permissive RXR heterodimers. The significance of RA signaling in malignant brain [...] Read more.
Retinoic acid (RA) exerts pleiotropic effects during neural development and regulates homeostasis in the adult human brain. The RA signal may be transduced through RXR (retinoid-X receptor)-non-permissive RA receptor/RXR heterodimers or through RXR-permissive RXR heterodimers. The significance of RA signaling in malignant brain tumors such as glioblastoma multiforme (GBM) and gliosarcoma (GS) is poorly understood. In particular, the impact RA has on the proliferation, survival, differentiation, or metabolism of GBM- or GS-derived cells with features of stem cells (SLGCs) remains elusive. In the present manuscript, six GBM- and two GS-derived SLGC lines were analyzed for their responsiveness to RAR- and RXR-selective agonists. Inhibition of proliferation and initiation of differentiation were achieved with a RAR-selective pan-agonist in a subgroup of SLGC lines, whereas RXR-selective pan-agonists (rexinoids) supported proliferation in most SLGC lines. To decipher the RAR-dependent and RAR-independent effects of RXR, the genes encoding the RAR or RXR isotypes were functionally inactivated by CRISPR/Cas9-mediated editing in an IDH1-/p53-positive SLGC line with good responsiveness to RA. Stemness, differentiation capacity, and growth behavior were preserved after editing. Taken together, this manuscript provides evidence about the positive impact of RAR-independent RXR signaling on proliferation, survival, and tumor metabolism in SLGCs. Full article
(This article belongs to the Section Molecular Oncology)
Show Figures

Figure 1

19 pages, 1818 KB  
Article
Development of Bexarotene Analogs for Treating Cutaneous T-Cell Lymphomas
by Ankedo Warda, Lech J. P. Staniszewski, Zhela Sabir, Sarah Livingston, Michael Sausedo, Sabeeha Reshi, Eyal Ron, Michael T. Applegate, Dena Haddad, Madleen Khamisi, Pamela A. Marshall, Carl E. Wagner and Peter W. Jurutka
Cells 2023, 12(21), 2575; https://doi.org/10.3390/cells12212575 - 4 Nov 2023
Cited by 9 | Viewed by 4287
Abstract
Bexarotene, a drug approved for treatment of cutaneous T-cell lymphoma (CTCL), is classified as a rexinoid by its ability to act as a retinoid X receptor (RXR) agonist with high specificity. Rexinoids are capable of inducing RXR homodimerization leading to the induction of [...] Read more.
Bexarotene, a drug approved for treatment of cutaneous T-cell lymphoma (CTCL), is classified as a rexinoid by its ability to act as a retinoid X receptor (RXR) agonist with high specificity. Rexinoids are capable of inducing RXR homodimerization leading to the induction of apoptosis and inhibition of proliferation in human cancers. Numerous studies have shown that bexarotene is effective in reducing viability and proliferation in CTCL cell lines. However, many treated patients present with cutaneous toxicity, hypothyroidism, and hyperlipidemia due to crossover activity with retinoic acid receptor (RAR), thyroid hormone receptor (TR), and liver X receptor (LXR) signaling, respectively. In this study, 10 novel analogs and three standard compounds were evaluated side-by-side with bexarotene for their ability to drive RXR homodimerization and subsequent binding to the RXR response element (RXRE). In addition, these analogs were assessed for proliferation inhibition of CTCL cells, cytotoxicity, and mutagenicity. Furthermore, the most effective analogs were analyzed via qPCR to determine efficacy in modulating expression of two critical tumor suppressor genes, ATF3 and EGR3. Our results suggest that these new compounds may possess similar or enhanced therapeutic potential since they display enhanced RXR activation with equivalent or greater reduction in CTCL cell proliferation, as well as the ability to induce ATF3 and EGR3. This work broadens our understanding of RXR–ligand relationships and permits development of possibly more efficacious pharmaceutical drugs. Modifications of RXR agonists can yield agents with enhanced biological selectivity and potency when compared to the parent compound, potentially leading to improved patient outcomes. Full article
Show Figures

Graphical abstract

22 pages, 8717 KB  
Article
An Isochroman Analog of CD3254 and Allyl-, Isochroman-Analogs of NEt-TMN Prove to Be More Potent Retinoid-X-Receptor (RXR) Selective Agonists Than Bexarotene
by Peter W. Jurutka, Orsola di Martino, Sabeeha Reshi, Sanchita Mallick, Michael A. Sausedo, Grant A. Moen, Isaac J. Lee, Dominic J. Ivan, Tyler D. Krall, Samuel J. Peoples, Anthony Perez, Lucas Tromba, Anh Le, Iraj Khadka, Ryan Petros, Brianna M. Savage, Eleine Salama, Jakline Salama, Joseph W. Ziller, Youngbin Noh, Ming-Yue Lee, Wei Liu, John S. Welch, Pamela A. Marshall and Carl E. Wagneradd Show full author list remove Hide full author list
Int. J. Mol. Sci. 2022, 23(24), 16213; https://doi.org/10.3390/ijms232416213 - 19 Dec 2022
Cited by 6 | Viewed by 4163
Abstract
Bexarotene is an FDA-approved drug for the treatment of cutaneous T-cell lymphoma (CTCL); however, its use provokes or disrupts other retinoid-X-receptor (RXR)-dependent nuclear receptor pathways and thereby incites side effects including hypothyroidism and raised triglycerides. Two novel bexarotene analogs, as well as three [...] Read more.
Bexarotene is an FDA-approved drug for the treatment of cutaneous T-cell lymphoma (CTCL); however, its use provokes or disrupts other retinoid-X-receptor (RXR)-dependent nuclear receptor pathways and thereby incites side effects including hypothyroidism and raised triglycerides. Two novel bexarotene analogs, as well as three unique CD3254 analogs and thirteen novel NEt-TMN analogs, were synthesized and characterized for their ability to induce RXR agonism in comparison to bexarotene (1). Several analogs in all three groups possessed an isochroman ring substitution for the bexarotene aliphatic group. Analogs were modeled for RXR binding affinity, and EC50 as well as IC50 values were established for all analogs in a KMT2A-MLLT3 leukemia cell line. All analogs were assessed for liver-X-receptor (LXR) activity in an LXRE system to gauge the potential for the compounds to provoke raised triglycerides by increasing LXR activity, as well as to drive LXRE-mediated transcription of brain ApoE expression as a marker for potential therapeutic use in neurodegenerative disorders. Preliminary results suggest these compounds display a broad spectrum of off-target activities. However, many of the novel compounds were observed to be more potent than 1. While some RXR agonists cross-signal the retinoic acid receptor (RAR), many of the rexinoids in this work displayed reduced RAR activity. The isochroman group did not appear to substantially reduce RXR activity on its own. The results of this study reveal that modifying potent, selective rexinoids like bexarotene, CD3254, and NEt-TMN can provide rexinoids with increased RXR selectivity, decreased potential for cross-signaling, and improved anti-proliferative characteristics in leukemia models compared to 1. Full article
Show Figures

Graphical abstract

15 pages, 2445 KB  
Article
Redistribution of the SWI/SNF Complex Dictates Coordinated Transcriptional Control over Epithelial–Mesenchymal Transition of Normal Breast Cells through TGF-β Signaling
by Sham Jdeed, Máté Lengyel and Iván P. Uray
Cells 2022, 11(17), 2633; https://doi.org/10.3390/cells11172633 - 24 Aug 2022
Cited by 5 | Viewed by 2953
Abstract
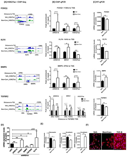
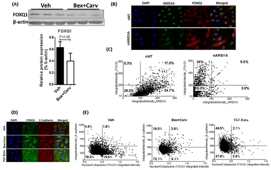
Therapeutic targets in cancer cells defective for the tumor suppressor ARID1A are fundamentals of synthetic lethal strategies. However, whether modulating ARID1A function in premalignant breast epithelial cells could be exploited to reduce carcinogenic potential remains to be elucidated. In search of chromatin-modulating mechanisms [...] Read more.
Therapeutic targets in cancer cells defective for the tumor suppressor ARID1A are fundamentals of synthetic lethal strategies. However, whether modulating ARID1A function in premalignant breast epithelial cells could be exploited to reduce carcinogenic potential remains to be elucidated. In search of chromatin-modulating mechanisms activated by anti-proliferative agents in normal breast epithelial (HME-hTert) cells, we identified a distinct pattern of genome-wide H3K27 histone acetylation marks characteristic for the combined treatment by the cancer preventive rexinoid bexarotene (Bex) and carvedilol (Carv). Among these marks, several enhancers functionally linked to TGF-β signaling were enriched for ARID1A and Brg1, subunits within the SWI/SNF chromatin-remodeling complex. The recruitment of ARID1A and Brg1 was associated with the suppression of TGFBR2, KLF4, and FoxQ1, and the induction of BMP6, while the inverse pattern ensued upon the knock-down of ARID1A. Bex+Carv treatment resulted in fewer cells expressing N-cadherin and dictated a more epithelial phenotype. However, the silencing of ARID1A expression reversed the ability of Bex and Carv to limit epithelial–mesenchymal transition. The nuclear levels of SMAD4, a canonical mediator of TGF-β action, were more effectively suppressed by the combination than by TGF-β. In contrast, TGF-β treatment exceeded the ability of Bex+Carv to lower nuclear FoxQ1 levels and induced markedly higher E-cadherin positivity, indicating a target-selective antagonism of Bex+Carv to TGF-β action. In summary, the chromatin-wide redistribution of ARID1A by Bex and Carv treatment is instrumental in the suppression of genes mediating TGF-β signaling, and, thus, the morphologic reprogramming of normal breast epithelial cells. The concerted engagement of functionally linked targets using low toxicity clinical agents represents an attractive new approach for cancer interception. Full article
(This article belongs to the Section Cell Signaling)
Show Figures

Figure 1

41 pages, 9248 KB  
Article
Modeling, Synthesis, and Biological Evaluation of Potential Retinoid-X-Receptor (RXR) Selective Agonists: Analogs of 4-[1-(3,5,5,8,8-Pentamethyl-5,6,7,8-tetrahyro-2-naphthyl)ethynyl]benzoic Acid (Bexarotene) and 6-(Ethyl(4-isobutoxy-3-isopropylphenyl)amino)nicotinic Acid (NEt-4IB)
by Peter W. Jurutka, Orsola di Martino, Sabeeha Reshi, Sanchita Mallick, Zhela L. Sabir, Lech J. P. Staniszewski, Ankedo Warda, Emma L. Maiorella, Ani Minasian, Jesse Davidson, Samir J. Ibrahim, San Raban, Dena Haddad, Madleen Khamisi, Stephanie L. Suban, Bradley J. Dawson, Riley Candia, Joseph W. Ziller, Ming-Yue Lee, Chang Liu, Wei Liu, Pamela A. Marshall, John S. Welch and Carl E. Wagneradd Show full author list remove Hide full author list
Int. J. Mol. Sci. 2021, 22(22), 12371; https://doi.org/10.3390/ijms222212371 - 16 Nov 2021
Cited by 10 | Viewed by 6007
Abstract
Five novel analogs of 6-(ethyl)(4-isobutoxy-3-isopropylphenyl)amino)nicotinic acid—or NEt-4IB—in addition to seven novel analogs of 4-[1-(3,5,5,8,8-pentamethyl-5,6,7,8-tetrahydro-2-naphthyl)ethynyl]benzoic acid (bexarotene) were prepared and evaluated for selective retinoid-X-receptor (RXR) agonism alongside bexarotene (1), a FDA-approved drug for cutaneous T-cell lymphoma (CTCL). Bexarotene treatment elicits side-effects by [...] Read more.
Five novel analogs of 6-(ethyl)(4-isobutoxy-3-isopropylphenyl)amino)nicotinic acid—or NEt-4IB—in addition to seven novel analogs of 4-[1-(3,5,5,8,8-pentamethyl-5,6,7,8-tetrahydro-2-naphthyl)ethynyl]benzoic acid (bexarotene) were prepared and evaluated for selective retinoid-X-receptor (RXR) agonism alongside bexarotene (1), a FDA-approved drug for cutaneous T-cell lymphoma (CTCL). Bexarotene treatment elicits side-effects by provoking or disrupting other RXR-dependent pathways. Analogs were assessed by the modeling of binding to RXR and then evaluated in a human cell-based RXR-RXR mammalian-2-hybrid (M2H) system as well as a RXRE-controlled transcriptional system. The analogs were also tested in KMT2A-MLLT3 leukemia cells and the EC50 and IC50 values were determined for these compounds. Moreover, the analogs were assessed for activation of LXR in an LXRE system as drivers of ApoE expression and subsequent use as potential therapeutics in neurodegenerative disorders, and the results revealed that these compounds exerted a range of differential LXR-RXR activation and selectivity. Furthermore, several of the novel analogs in this study exhibited reduced RARE cross-signaling, implying RXR selectivity. These results demonstrate that modification of partial agonists such as NEt-4IB and potent rexinoids such as bexarotene can lead to compounds with improved RXR selectivity, decreased cross-signaling of other RXR-dependent nuclear receptors, increased LXRE-heterodimer selectivity, and enhanced anti-proliferative potential in leukemia cell lines compared to therapeutics such as 1. Full article
(This article belongs to the Special Issue Medicinal Chemistry of Nuclear Receptors)
Show Figures

Graphical abstract

14 pages, 1605 KB  
Review
Retinoic Acid and Its Derivatives in Skin
by Łukasz Szymański, Rafał Skopek, Małgorzata Palusińska, Tino Schenk, Sven Stengel, Sławomir Lewicki, Leszek Kraj, Paweł Kamiński and Arthur Zelent
Cells 2020, 9(12), 2660; https://doi.org/10.3390/cells9122660 - 11 Dec 2020
Cited by 170 | Viewed by 32752
Abstract
The retinoids are a group of compounds including vitamin A and its active metabolite all-trans-retinoic acid (ATRA). Retinoids regulate a variety of physiological functions in multiple organ systems, are essential for normal immune competence, and are involved in the regulation of cell growth [...] Read more.
The retinoids are a group of compounds including vitamin A and its active metabolite all-trans-retinoic acid (ATRA). Retinoids regulate a variety of physiological functions in multiple organ systems, are essential for normal immune competence, and are involved in the regulation of cell growth and differentiation. Vitamin A derivatives have held promise in cancer treatment and ATRA is used in differentiation therapy of acute promyelocytic leukemia (APL). ATRA and other retinoids have also been successfully applied in a variety of dermatological conditions such as skin cancer, psoriasis, acne, and ichthyosis. Moreover, modulation of retinoic acid receptors and retinoid X (or rexinoid) receptors function may affect dermal cells. The studies using complex genetic models with various combinations of retinoic acid receptors (RARs) and retinoid X (or rexinoid) receptors (RXRs) indicate that retinoic acid and its derivatives have therapeutic potential for a variety of serious dermatological disorders including some malignant conditions. Here, we provide a synopsis of the main advances in understanding the role of ATRA and its receptors in dermatology. Full article
(This article belongs to the Section Cell Nuclei: Function, Transport and Receptors)
Show Figures

Graphical abstract

17 pages, 2465 KB  
Article
Epigallocatechin-3-gallate and 6-OH-11-O-Hydroxyphenanthrene Limit BE(2)-C Neuroblastoma Cell Growth and Neurosphere Formation In Vitro
by Fulvia Farabegoli, Marzia Govoni, Enzo Spisni and Alessio Papi
Nutrients 2018, 10(9), 1141; https://doi.org/10.3390/nu10091141 - 22 Aug 2018
Cited by 10 | Viewed by 4077
Abstract
We conducted an in vitro study combining a rexinoid, 6-OH-11-O-hydroxyphenanthrene (IIF), and epigallocatechin-3-gallate (EGCG), which is the main catechin of green tea, on BE(2)-C, a neuroblastoma cell line representative of the high-risk group of patients. Neuroblastoma is the most common malignancy of childhood: [...] Read more.
We conducted an in vitro study combining a rexinoid, 6-OH-11-O-hydroxyphenanthrene (IIF), and epigallocatechin-3-gallate (EGCG), which is the main catechin of green tea, on BE(2)-C, a neuroblastoma cell line representative of the high-risk group of patients. Neuroblastoma is the most common malignancy of childhood: high-risk patients, having N-MYC over-expression, undergo aggressive therapy and show high mortality or an increased risk of secondary malignancies. Retinoids are used in neuroblastoma therapy with incomplete success: the association of a second molecule might improve the efficacy. BE(2)-C cells were treated by EGCG and IIF, individually or in combination: cell viability, as evaluated by 3-(4,5-dimethylthiazol-2-yl)-2,5-diphenyl tetrazolium bromide (MTT) assay, was reduced, EGCG+IIF being the most effective treatment. Apoptosis occurred and the EGCG+IIF treatment decreased N-MYC protein expression and molecular markers of invasion (MMP-2, MMP-9 and COX-2). Zymography demonstrated nearly 50% inhibition of MMP activity. When BE(2)-C cells were grown in non-adherent conditions to enrich the tumor-initiating cell population, BE(2)-C-spheres were obtained. After 48 h and 72 h treatment, EGCG+IIF limited BE(2)-C-sphere formation and elicited cell death with a reduction of N-MYC expression. We concluded that the association of EGCG to IIF might be applied without toxic effects to overcome the incomplete success of retinoid treatments in neuroblastoma patients. Full article
(This article belongs to the Special Issue Tea in Health and Disease)
Show Figures

Figure 1

Back to TopTop