Sign in to use this feature.

Years

Between: -

Subjects

remove_circle_outline
remove_circle_outline
remove_circle_outline
remove_circle_outline

Journals

Article Types

Countries / Regions

Search Results (32)

Search Parameters:
Keywords = replication fork reversal

Order results
Result details
Results per page
Select all
Export citation of selected articles as:
17 pages, 2718 KB  
Review
The Zinc Finger Ran-Binding Protein 3 (ZRANB3): An Advanced Perspective
by Paride Pelucchi, Ettore Mosca, Nika Tomsič, Yossma Waheed, Wendalina Tigani, Alice Chiodi, Aditya Mojumdar, Marco Gerdol and Matteo De March
Int. J. Mol. Sci. 2026, 27(2), 574; https://doi.org/10.3390/ijms27020574 - 6 Jan 2026
Viewed by 371
Abstract
Human zinc finger Ran-binding protein 3 (ZRANB3) is crucial for DNA damage tolerance (DDT), as it prevents excessive damage, restores fork progression, and ultimately maintains genome stability. This unique and ancient architecture mainly exerts its function during replication fork reversal (RFR) and within [...] Read more.
Human zinc finger Ran-binding protein 3 (ZRANB3) is crucial for DNA damage tolerance (DDT), as it prevents excessive damage, restores fork progression, and ultimately maintains genome stability. This unique and ancient architecture mainly exerts its function during replication fork reversal (RFR) and within the p53/Polι axis; thus, ZRANB3 is considered a tumour suppressor. However, possible additional roles in DNA synthesis and cell metabolism have been proposed. In tumour cells, ZRANB3 gene expression is deregulated, a condition that is frequently associated with poor survival and adverse clinical outcomes. ZRANB3 can be altered by functional mutations, gene copy number alterations, and a combination of the two. Although its mRNA levels typically correlate with p53 expression, this correlation breaks down in the context of p53 mutations and high proliferative activity. This comprehensive review integrates the currently available yet fragmented literature on ZRANB3, both at the gene and protein levels, examines its regulation in cancer development, and discusses the evidence supporting its role as a tumour suppressor and prognostic biomarker. Full article
(This article belongs to the Special Issue Chromatin Remodelers as Players and Drivers in Pathological States)
Show Figures

Figure 1

17 pages, 3856 KB  
Article
Poly (ADP-Ribose) Polymerase Inhibitor Olaparib-Resistant BRCA1-Mutant Ovarian Cancer Cells Demonstrate Differential Sensitivity to PARP Inhibitor Rechallenge
by Chi-Ting Shih, Tzu-Ting Huang, Jayakumar R. Nair, Kristen R. Ibanez and Jung-Min Lee
Cells 2024, 13(22), 1847; https://doi.org/10.3390/cells13221847 - 7 Nov 2024
Cited by 3 | Viewed by 3773
Abstract
Poly (ADP-ribose) polymerase inhibitors (PARPis) show cytotoxicity in homologous recombination deficiency (HRD) seen in BRCA-mutant ovarian cancer (OvCa). Despite initial responses, resistance often develops. The reintroduction of different PARPis, such as niraparib or rucaparib, has shown some clinical activity in BRCA mutation-associated [...] Read more.
Poly (ADP-ribose) polymerase inhibitors (PARPis) show cytotoxicity in homologous recombination deficiency (HRD) seen in BRCA-mutant ovarian cancer (OvCa). Despite initial responses, resistance often develops. The reintroduction of different PARPis, such as niraparib or rucaparib, has shown some clinical activity in BRCA mutation-associated OvCa patients with prior olaparib treatment, yet the underlying mechanisms remain unclear. To investigate the differential sensitivity to different PARPis, we established an olaparib-resistant BRCA1-mutant OvCa cell line (UWB-OlaJR) by exposing UWB1.289 cells to gradually increasing concentrations of olaparib. UWB-OlaJR exhibited restored HR capability without BRCA1 reversion mutation or increased drug efflux. We examined cell viability, DNA damage, and DNA replication fork dynamics in UWB-OlaJR treated with various PARPis. UWB-OlaJR exhibits varying sensitivity to PARPis, showing cross-resistance to veliparib and talazoparib, and sensitivity with increased cytotoxicity to niraparib and rucaparib. Indeed, DNA fiber assay reveals that niraparib and rucaparib cause higher replication stress than the others. Moreover, S1 nuclease fiber assay shows that niraparib and rucaparib induce greater DNA single-strand gaps than other PARPis, leading to increased DNA damage and cell death. Our study provides novel insights into differential PARPi sensitivity in olaparib-resistant BRCA-mutant OvCa, which requires further investigation of inter-agent differences in large prospective studies. Full article
(This article belongs to the Special Issue DNA Damage and Repair for Targeted Cancer Therapy)
Show Figures

Figure 1

22 pages, 1537 KB  
Review
Canonical and Non-Canonical Roles of Human DNA Polymerase η
by Salma Bedaiwi, Anam Usmani and Michael P. Carty
Genes 2024, 15(10), 1271; https://doi.org/10.3390/genes15101271 - 27 Sep 2024
Cited by 2 | Viewed by 3275
Abstract
DNA damage tolerance pathways that allow for the completion of replication following fork arrest are critical in maintaining genome stability during cell division. The main DNA damage tolerance pathways include strand switching, replication fork reversal and translesion synthesis (TLS). The TLS pathway is [...] Read more.
DNA damage tolerance pathways that allow for the completion of replication following fork arrest are critical in maintaining genome stability during cell division. The main DNA damage tolerance pathways include strand switching, replication fork reversal and translesion synthesis (TLS). The TLS pathway is mediated by specialised DNA polymerases that can accommodate altered DNA structures during DNA synthesis, and are important in allowing replication to proceed after fork arrest, preventing fork collapse that can generate more deleterious double-strand breaks in the genome. TLS may occur directly at the fork, or at gaps remaining behind the fork, in the process of post-replication repair. Inactivating mutations in the human POLH gene encoding the Y-family DNA polymerase Pol η causes the skin cancer-prone genetic disease xeroderma pigmentosum variant (XPV). Pol η also contributes to chemoresistance during cancer treatment by bypassing DNA lesions induced by anti-cancer drugs including cisplatin. We review the current understanding of the canonical role of Pol η in translesion synthesis following replication arrest, as well as a number of emerging non-canonical roles of the protein in other aspects of DNA metabolism. Full article
(This article belongs to the Special Issue Mechanisms and Regulation of Human DNA Replication)
Show Figures

Figure 1

22 pages, 4831 KB  
Review
Guardians of the Genome: How the Single-Stranded DNA-Binding Proteins RPA and CST Facilitate Telomere Replication
by Conner L. Olson and Deborah S. Wuttke
Biomolecules 2024, 14(3), 263; https://doi.org/10.3390/biom14030263 - 22 Feb 2024
Cited by 3 | Viewed by 4703
Abstract
Telomeres act as the protective caps of eukaryotic linear chromosomes; thus, proper telomere maintenance is crucial for genome stability. Successful telomere replication is a cornerstone of telomere length regulation, but this process can be fraught due to the many intrinsic challenges telomeres pose [...] Read more.
Telomeres act as the protective caps of eukaryotic linear chromosomes; thus, proper telomere maintenance is crucial for genome stability. Successful telomere replication is a cornerstone of telomere length regulation, but this process can be fraught due to the many intrinsic challenges telomeres pose to the replication machinery. In addition to the famous “end replication” problem due to the discontinuous nature of lagging strand synthesis, telomeres require various telomere-specific steps for maintaining the proper 3′ overhang length. Bulk telomere replication also encounters its own difficulties as telomeres are prone to various forms of replication roadblocks. These roadblocks can result in an increase in replication stress that can cause replication forks to slow, stall, or become reversed. Ultimately, this leads to excess single-stranded DNA (ssDNA) that needs to be managed and protected for replication to continue and to prevent DNA damage and genome instability. RPA and CST are single-stranded DNA-binding protein complexes that play key roles in performing this task and help stabilize stalled forks for continued replication. The interplay between RPA and CST, their functions at telomeres during replication, and their specialized features for helping overcome replication stress at telomeres are the focus of this review. Full article
Show Figures

Figure 1

25 pages, 4112 KB  
Article
SMC5/6 Promotes Replication Fork Stability via Negative Regulation of the COP9 Signalosome
by Michelle J. Xu and Philip W. Jordan
Int. J. Mol. Sci. 2024, 25(2), 952; https://doi.org/10.3390/ijms25020952 - 12 Jan 2024
Cited by 4 | Viewed by 2927
Abstract
It is widely accepted that DNA replication fork stalling is a common occurrence during cell proliferation, but there are robust mechanisms to alleviate this and ensure DNA replication is completed prior to chromosome segregation. The SMC5/6 complex has consistently been implicated in the [...] Read more.
It is widely accepted that DNA replication fork stalling is a common occurrence during cell proliferation, but there are robust mechanisms to alleviate this and ensure DNA replication is completed prior to chromosome segregation. The SMC5/6 complex has consistently been implicated in the maintenance of replication fork integrity. However, the essential role of the SMC5/6 complex during DNA replication in mammalian cells has not been elucidated. In this study, we investigate the molecular consequences of SMC5/6 loss at the replication fork in mouse embryonic stem cells (mESCs), employing the auxin-inducible degron (AID) system to deplete SMC5 acutely and reversibly in the defined cellular contexts of replication fork stall and restart. In SMC5-depleted cells, we identify a defect in the restart of stalled replication forks, underpinned by excess MRE11-mediated fork resection and a perturbed localization of fork protection factors to the stalled fork. Previously, we demonstrated a physical and functional interaction of SMC5/6 with the COP9 signalosome (CSN), a cullin deneddylase that enzymatically regulates cullin ring ligase (CRL) activity. Employing a combination of DNA fiber techniques, the AID system, small-molecule inhibition assays, and immunofluorescence microscopy analyses, we show that SMC5/6 promotes the localization of fork protection factors to stalled replication forks by negatively modulating the COP9 signalosome (CSN). We propose that the SMC5/6-mediated modulation of the CSN ensures that CRL activity and their roles in DNA replication fork stabilization are maintained to allow for efficient replication fork restart when a replication fork stall is alleviated. Full article
(This article belongs to the Special Issue Molecular Mechanism of DNA Replication and Repair, 2nd Edition )
Show Figures

Figure 1

18 pages, 2730 KB  
Article
REV7 Monomer Is Unable to Participate in Double Strand Break Repair and Translesion Synthesis but Suppresses Mitotic Errors
by Faye M. Vassel, Daniel J. Laverty, Ke Bian, Cortt G. Piett, Michael T. Hemann, Graham C. Walker and Zachary D. Nagel
Int. J. Mol. Sci. 2023, 24(21), 15799; https://doi.org/10.3390/ijms242115799 - 31 Oct 2023
Cited by 3 | Viewed by 2607
Abstract
Rev7 is a regulatory protein with roles in translesion synthesis (TLS), double strand break (DSB) repair, replication fork protection, and cell cycle regulation. Rev7 forms a homodimer in vitro using its HORMA (Hop, Rev7, Mad2) domain; however, the functional importance of Rev7 dimerization [...] Read more.
Rev7 is a regulatory protein with roles in translesion synthesis (TLS), double strand break (DSB) repair, replication fork protection, and cell cycle regulation. Rev7 forms a homodimer in vitro using its HORMA (Hop, Rev7, Mad2) domain; however, the functional importance of Rev7 dimerization has been incompletely understood. We analyzed the functional properties of cells expressing either wild-type mouse Rev7 or Rev7K44A/R124A/A135D, a mutant that cannot dimerize. The expression of wild-type Rev7, but not the mutant, rescued the sensitivity of Rev7−/− cells to X-rays and several alkylating agents and reversed the olaparib resistance phenotype of Rev7−/− cells. Using a novel fluorescent host-cell reactivation assay, we found that Rev7K44A/R124A/A135D is unable to promote gap-filling TLS opposite an abasic site analog. The Rev7 dimerization interface is also required for shieldin function, as both Rev7−/− cells and Rev7−/− cells expressing Rev7K44A/R124A/A135D exhibit decreased proficiency in rejoining some types of double strand breaks, as well as increased homologous recombination. Interestingly, Rev7K44A/R124A/A135D retains some function in cell cycle regulation, as it maintains an interaction with Ras-related nuclear protein (Ran) and partially rescues the formation of micronuclei. The mutant Rev7 also rescues the G2/M accumulation observed in Rev7−/− cells but does not affect progression through mitosis following nocodazole release. We conclude that while Rev7 dimerization is required for its roles in TLS, DSB repair, and regulation of the anaphase promoting complex, dimerization is at least partially dispensable for promoting mitotic spindle assembly through its interaction with Ran. Full article
(This article belongs to the Special Issue Endogenous DNA Damage and Repair)
Show Figures

Figure 1

29 pages, 2462 KB  
Review
The Adaptive Mechanisms and Checkpoint Responses to a Stressed DNA Replication Fork
by Joanne Saldanha, Julie Rageul, Jinal A. Patel and Hyungjin Kim
Int. J. Mol. Sci. 2023, 24(13), 10488; https://doi.org/10.3390/ijms241310488 - 22 Jun 2023
Cited by 14 | Viewed by 7178
Abstract
DNA replication is a tightly controlled process that ensures the faithful duplication of the genome. However, DNA damage arising from both endogenous and exogenous assaults gives rise to DNA replication stress associated with replication fork slowing or stalling. Therefore, protecting the stressed fork [...] Read more.
DNA replication is a tightly controlled process that ensures the faithful duplication of the genome. However, DNA damage arising from both endogenous and exogenous assaults gives rise to DNA replication stress associated with replication fork slowing or stalling. Therefore, protecting the stressed fork while prompting its recovery to complete DNA replication is critical for safeguarding genomic integrity and cell survival. Specifically, the plasticity of the replication fork in engaging distinct DNA damage tolerance mechanisms, including fork reversal, repriming, and translesion DNA synthesis, enables cells to overcome a variety of replication obstacles. Furthermore, stretches of single-stranded DNA generated upon fork stalling trigger the activation of the ATR kinase, which coordinates the cellular responses to replication stress by stabilizing the replication fork, promoting DNA repair, and controlling cell cycle and replication origin firing. Deregulation of the ATR checkpoint and aberrant levels of chronic replication stress is a common characteristic of cancer and a point of vulnerability being exploited in cancer therapy. Here, we discuss the various adaptive responses of a replication fork to replication stress and the roles of ATR signaling that bring fork stabilization mechanisms together. We also review how this knowledge is being harnessed for the development of checkpoint inhibitors to trigger the replication catastrophe of cancer cells. Full article
(This article belongs to the Special Issue Endogenous DNA Damage and Repair)
Show Figures

Figure 1

21 pages, 5296 KB  
Review
Noncanonical Roles of RAD51
by Mélissa Thomas, Caroline Dubacq, Elise Rabut, Bernard S. Lopez and Josée Guirouilh-Barbat
Cells 2023, 12(8), 1169; https://doi.org/10.3390/cells12081169 - 15 Apr 2023
Cited by 17 | Viewed by 5611
Abstract
Homologous recombination (HR), an evolutionary conserved pathway, plays a paramount role(s) in genome plasticity. The pivotal HR step is the strand invasion/exchange of double-stranded DNA by a homologous single-stranded DNA (ssDNA) covered by RAD51. Thus, RAD51 plays a prime role in HR through [...] Read more.
Homologous recombination (HR), an evolutionary conserved pathway, plays a paramount role(s) in genome plasticity. The pivotal HR step is the strand invasion/exchange of double-stranded DNA by a homologous single-stranded DNA (ssDNA) covered by RAD51. Thus, RAD51 plays a prime role in HR through this canonical catalytic strand invasion/exchange activity. The mutations in many HR genes cause oncogenesis. Surprisingly, despite its central role in HR, the invalidation of RAD51 is not classified as being cancer prone, constituting the “RAD51 paradox”. This suggests that RAD51 exercises other noncanonical roles that are independent of its catalytic strand invasion/exchange function. For example, the binding of RAD51 on ssDNA prevents nonconservative mutagenic DNA repair, which is independent of its strand exchange activity but relies on its ssDNA occupancy. At the arrested replication forks, RAD51 plays several noncanonical roles in the formation, protection, and management of fork reversal, allowing for the resumption of replication. RAD51 also exhibits noncanonical roles in RNA-mediated processes. Finally, RAD51 pathogenic variants have been described in the congenital mirror movement syndrome, revealing an unexpected role in brain development. In this review, we present and discuss the different noncanonical roles of RAD51, whose presence does not automatically result in an HR event, revealing the multiple faces of this prominent actor in genomic plasticity. Full article
(This article belongs to the Section Cell Nuclei: Function, Transport and Receptors)
Show Figures

Figure 1

22 pages, 2216 KB  
Article
Bacillus subtilis RadA/Sms-Mediated Nascent Lagging-Strand Unwinding at Stalled or Reversed Forks Is a Two-Step Process: RadA/Sms Assists RecA Nucleation, and RecA Loads RadA/Sms
by Rubén Torres, Begoña Carrasco and Juan C. Alonso
Int. J. Mol. Sci. 2023, 24(5), 4536; https://doi.org/10.3390/ijms24054536 - 25 Feb 2023
Cited by 3 | Viewed by 1828
Abstract
Replication fork rescue requires Bacillus subtilis RecA, its negative (SsbA) and positive (RecO) mediators, and fork-processing (RadA/Sms). To understand how they work to promote fork remodeling, reconstituted branched replication intermediates were used. We show that RadA/Sms (or its variant, RadA/Sms C13A) binds to [...] Read more.
Replication fork rescue requires Bacillus subtilis RecA, its negative (SsbA) and positive (RecO) mediators, and fork-processing (RadA/Sms). To understand how they work to promote fork remodeling, reconstituted branched replication intermediates were used. We show that RadA/Sms (or its variant, RadA/Sms C13A) binds to the 5′-tail of a reversed fork with longer nascent lagging-strand and unwinds it in the 5′→3′ direction, but RecA and its mediators limit unwinding. RadA/Sms cannot unwind a reversed fork with a longer nascent leading-strand, or a gapped stalled fork, but RecA interacts with and activates unwinding. Here, the molecular mechanism by which RadA/Sms, in concert with RecA, in a two-step reaction, unwinds the nascent lagging-strand of reversed or stalled forks is unveiled. First, RadA/Sms, as a mediator, contributes to SsbA displacement from the forks and nucleates RecA onto single-stranded DNA. Then, RecA, as a loader, interacts with and recruits RadA/Sms onto the nascent lagging strand of these DNA substrates to unwind them. Within this process, RecA limits RadA/Sms self-assembly to control fork processing, and RadA/Sms prevents RecA from provoking unnecessary recombination. Full article
Show Figures

Graphical abstract

32 pages, 657 KB  
Review
DNA Damage Response in Cancer Therapy and Resistance: Challenges and Opportunities
by Dana Jurkovicova, Christiana M. Neophytou, Ana Čipak Gašparović and Ana Cristina Gonçalves
Int. J. Mol. Sci. 2022, 23(23), 14672; https://doi.org/10.3390/ijms232314672 - 24 Nov 2022
Cited by 106 | Viewed by 11962
Abstract
Resistance to chemo- and radiotherapy is a common event among cancer patients and a reason why new cancer therapies and therapeutic strategies need to be in continuous investigation and development. DNA damage response (DDR) comprises several pathways that eliminate DNA damage to maintain [...] Read more.
Resistance to chemo- and radiotherapy is a common event among cancer patients and a reason why new cancer therapies and therapeutic strategies need to be in continuous investigation and development. DNA damage response (DDR) comprises several pathways that eliminate DNA damage to maintain genomic stability and integrity, but different types of cancers are associated with DDR machinery defects. Many improvements have been made in recent years, providing several drugs and therapeutic strategies for cancer patients, including those targeting the DDR pathways. Currently, poly (ADP-ribose) polymerase inhibitors (PARP inhibitors) are the DDR inhibitors (DDRi) approved for several cancers, including breast, ovarian, pancreatic, and prostate cancer. However, PARPi resistance is a growing issue in clinical settings that increases disease relapse and aggravate patients’ prognosis. Additionally, resistance to other DDRi is also being found and investigated. The resistance mechanisms to DDRi include reversion mutations, epigenetic modification, stabilization of the replication fork, and increased drug efflux. This review highlights the DDR pathways in cancer therapy, its role in the resistance to conventional treatments, and its exploitation for anticancer treatment. Biomarkers of treatment response, combination strategies with other anticancer agents, resistance mechanisms, and liabilities of treatment with DDR inhibitors are also discussed. Full article
Show Figures

Figure 1

21 pages, 1439 KB  
Review
Role of Cockayne Syndrome Group B Protein in Replication Stress: Implications for Cancer Therapy
by John R. Walker and Xu-Dong Zhu
Int. J. Mol. Sci. 2022, 23(18), 10212; https://doi.org/10.3390/ijms231810212 - 6 Sep 2022
Cited by 6 | Viewed by 3962
Abstract
A variety of endogenous and exogenous insults are capable of impeding replication fork progression, leading to replication stress. Several SNF2 fork remodelers have been shown to play critical roles in resolving this replication stress, utilizing different pathways dependent upon the nature of the [...] Read more.
A variety of endogenous and exogenous insults are capable of impeding replication fork progression, leading to replication stress. Several SNF2 fork remodelers have been shown to play critical roles in resolving this replication stress, utilizing different pathways dependent upon the nature of the DNA lesion, location on the DNA, and the stage of the cell cycle, to complete DNA replication in a manner preserving genetic integrity. Under certain conditions, however, the attempted repair may lead to additional genetic instability. Cockayne syndrome group B (CSB) protein, a SNF2 chromatin remodeler best known for its role in transcription-coupled nucleotide excision repair, has recently been shown to catalyze fork reversal, a pathway that can provide stability of stalled forks and allow resumption of DNA synthesis without chromosome breakage. Prolonged stalling of replication forks may collapse to give rise to DNA double-strand breaks, which are preferentially repaired by homology-directed recombination. CSB plays a role in repairing collapsed forks by promoting break-induced replication in S phase and early mitosis. In this review, we discuss roles of CSB in regulating the sources of replication stress, replication stress response, as well as the implications of CSB for cancer therapy. Full article
Show Figures

Figure 1

16 pages, 2735 KB  
Review
The Biochemical Mechanism of Fork Regression in Prokaryotes and Eukaryotes—A Single Molecule Comparison
by Piero R. Bianco
Int. J. Mol. Sci. 2022, 23(15), 8613; https://doi.org/10.3390/ijms23158613 - 3 Aug 2022
Cited by 4 | Viewed by 3349
Abstract
The rescue of stalled DNA replication forks is essential for cell viability. Impeded but still intact forks can be rescued by atypical DNA helicases in a reaction known as fork regression. This reaction has been studied at the single-molecule level using the Escherichia [...] Read more.
The rescue of stalled DNA replication forks is essential for cell viability. Impeded but still intact forks can be rescued by atypical DNA helicases in a reaction known as fork regression. This reaction has been studied at the single-molecule level using the Escherichia coli DNA helicase RecG and, separately, using the eukaryotic SMARCAL1 enzyme. Both nanomachines possess the necessary activities to regress forks: they simultaneously couple DNA unwinding to duplex rewinding and the displacement of bound proteins. Furthermore, they can regress a fork into a Holliday junction structure, the central intermediate of many fork regression models. However, there are key differences between these two enzymes. RecG is monomeric and unidirectional, catalyzing an efficient and processive fork regression reaction and, in the process, generating a significant amount of force that is used to displace the tightly-bound E. coli SSB protein. In contrast, the inefficient SMARCAL1 is not unidirectional, displays limited processivity, and likely uses fork rewinding to facilitate RPA displacement. Like many other eukaryotic enzymes, SMARCAL1 may require additional factors and/or post-translational modifications to enhance its catalytic activity, whereas RecG can drive fork regression on its own. Full article
(This article belongs to the Special Issue Mechanisms of DNA Replication Fork Progression, Stalling, and Rescue)
Show Figures

Figure 1

29 pages, 2645 KB  
Review
Post-Translational Modifications of PCNA: Guiding for the Best DNA Damage Tolerance Choice
by Gemma Bellí, Neus Colomina, Laia Castells-Roca and Neus P. Lorite
J. Fungi 2022, 8(6), 621; https://doi.org/10.3390/jof8060621 - 10 Jun 2022
Cited by 12 | Viewed by 7648
Abstract
The sliding clamp PCNA is a multifunctional homotrimer mainly linked to DNA replication. During this process, cells must ensure an accurate and complete genome replication when constantly challenged by the presence of DNA lesions. Post-translational modifications of PCNA play a crucial role in [...] Read more.
The sliding clamp PCNA is a multifunctional homotrimer mainly linked to DNA replication. During this process, cells must ensure an accurate and complete genome replication when constantly challenged by the presence of DNA lesions. Post-translational modifications of PCNA play a crucial role in channeling DNA damage tolerance (DDT) and repair mechanisms to bypass unrepaired lesions and promote optimal fork replication restart. PCNA ubiquitination processes trigger the following two main DDT sub-pathways: Rad6/Rad18-dependent PCNA monoubiquitination and Ubc13-Mms2/Rad5-mediated PCNA polyubiquitination, promoting error-prone translation synthesis (TLS) or error-free template switch (TS) pathways, respectively. However, the fork protection mechanism leading to TS during fork reversal is still poorly understood. In contrast, PCNA sumoylation impedes the homologous recombination (HR)-mediated salvage recombination (SR) repair pathway. Focusing on Saccharomyces cerevisiae budding yeast, we summarized PCNA related-DDT and repair mechanisms that coordinately sustain genome stability and cell survival. In addition, we compared PCNA sequences from various fungal pathogens, considering recent advances in structural features. Importantly, the identification of PCNA epitopes may lead to potential fungal targets for antifungal drug development. Full article
Show Figures

Figure 1

20 pages, 6262 KB  
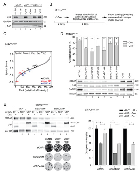
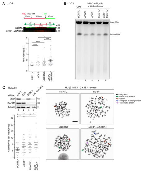
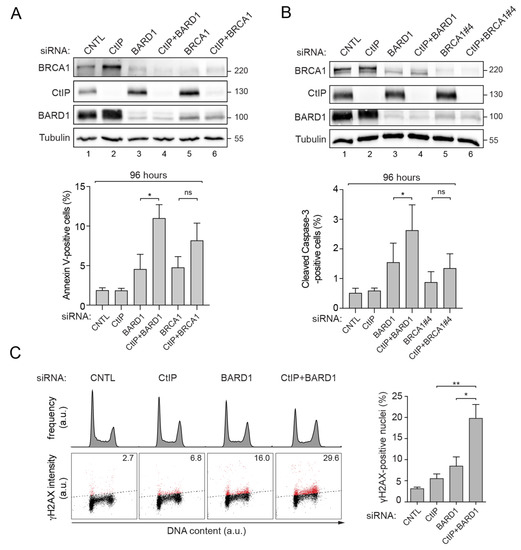
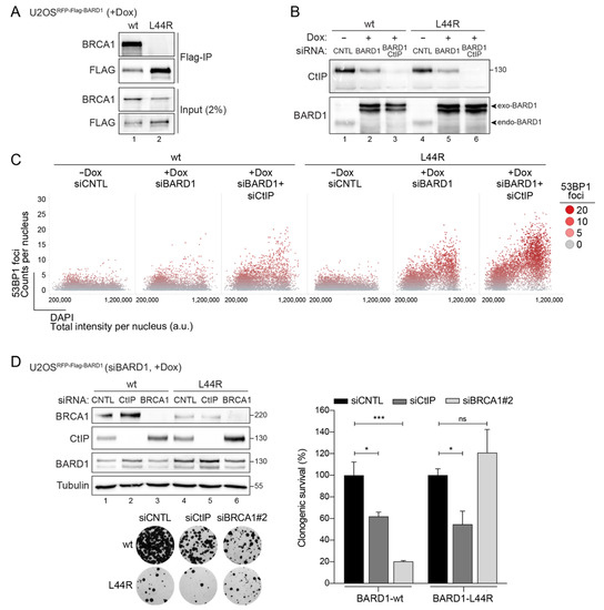
Article
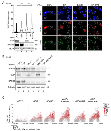
RNAi Screening Uncovers a Synthetic Sick Interaction between CtIP and the BARD1 Tumor Suppressor
by Hella A. Bolck, Sara Przetocka, Roger Meier, Christine von Aesch, Christina Zurfluh, Kay Hänggi, Vincent Spegg, Matthias Altmeyer, Michael Stebler, Simon F. Nørrelykke, Peter Horvath, Alessandro A. Sartori and Antonio Porro
Cells 2022, 11(4), 643; https://doi.org/10.3390/cells11040643 - 12 Feb 2022
Cited by 4 | Viewed by 4298
Abstract
Human CtIP is best known for its role in DNA end resection to initiate DNA double-strand break repair by homologous recombination. Recently, CtIP has also been shown to protect reversed replication forks from nucleolytic degradation upon DNA replication stress. However, still little is [...] Read more.
Human CtIP is best known for its role in DNA end resection to initiate DNA double-strand break repair by homologous recombination. Recently, CtIP has also been shown to protect reversed replication forks from nucleolytic degradation upon DNA replication stress. However, still little is known about the DNA damage response (DDR) networks that preserve genome integrity and sustain cell survival in the context of CtIP insufficiency. Here, to reveal such potential buffering relationships, we screened a DDR siRNA library in CtIP-deficient cells to identify candidate genes that induce synthetic sickness/lethality (SSL). Our analyses unveil a negative genetic interaction between CtIP and BARD1, the heterodimeric binding partner of BRCA1. We found that simultaneous disruption of CtIP and BARD1 triggers enhanced apoptosis due to persistent replication stress-induced DNA lesions giving rise to chromosomal abnormalities. Moreover, we observed that the genetic interaction between CtIP and BARD1 occurs independently of the BRCA1-BARD1 complex formation and might be, therefore, therapeutical relevant for the treatment of BRCA-defective tumors. Full article
Show Figures

Graphical abstract

16 pages, 3569 KB  
Article
XRCC1 Prevents Replication Fork Instability during Misincorporation of the DNA Demethylation Bases 5-Hydroxymethyl-2′-Deoxycytidine and 5-Hydroxymethyl-2′-Deoxyuridine
by María José Peña-Gómez, Marina Suárez-Pizarro and Iván V. Rosado
Int. J. Mol. Sci. 2022, 23(2), 893; https://doi.org/10.3390/ijms23020893 - 14 Jan 2022
Cited by 2 | Viewed by 4532
Abstract
Whilst avoidance of chemical modifications of DNA bases is essential to maintain genome stability, during evolution eukaryotic cells have evolved a chemically reversible modification of the cytosine base. These dynamic methylation and demethylation reactions on carbon-5 of cytosine regulate several cellular and developmental [...] Read more.
Whilst avoidance of chemical modifications of DNA bases is essential to maintain genome stability, during evolution eukaryotic cells have evolved a chemically reversible modification of the cytosine base. These dynamic methylation and demethylation reactions on carbon-5 of cytosine regulate several cellular and developmental processes such as embryonic stem cell pluripotency, cell identity, differentiation or tumourgenesis. Whereas these physiological processes are well characterized, very little is known about the toxicity of these cytosine analogues when they incorporate during replication. Here, we report a role of the base excision repair factor XRCC1 in protecting replication fork upon incorporation of 5-hydroxymethyl-2′-deoxycytosine (5hmC) and its deamination product 5-hydroxymethyl-2′-deoxyuridine (5hmU) during DNA synthesis. In the absence of XRCC1, 5hmC exposure leads to increased genomic instability, replication fork impairment and cell lethality. Moreover, the 5hmC deamination product 5hmU recapitulated the genomic instability phenotypes observed by 5hmC exposure, suggesting that 5hmU accounts for the observed by 5hmC exposure. Remarkably, 5hmC-dependent genomic instability and replication fork impairment seen in Xrcc1−/− cells were exacerbated by the trapping of Parp1 on chromatin, indicating that XRCC1 maintains replication fork stability during processing of 5hmC and 5hmU by the base excision repair pathway. Our findings uncover natural epigenetic DNA bases 5hmC and 5hmU as genotoxic nucleosides that threaten replication dynamics and genome integrity in the absence of XRCC1. Full article
(This article belongs to the Section Molecular Genetics and Genomics)
Show Figures

Graphical abstract

Back to TopTop