Sign in to use this feature.

Years

Between: -

Subjects

remove_circle_outline
remove_circle_outline
remove_circle_outline
remove_circle_outline
remove_circle_outline
remove_circle_outline
remove_circle_outline
remove_circle_outline
remove_circle_outline

Journals

remove_circle_outline
remove_circle_outline
remove_circle_outline
remove_circle_outline
remove_circle_outline
remove_circle_outline
remove_circle_outline
remove_circle_outline
remove_circle_outline

Article Types

Countries / Regions

remove_circle_outline
remove_circle_outline
remove_circle_outline
remove_circle_outline
remove_circle_outline

Search Results (1,332)

Search Parameters:
Keywords = regulator tuning

Order results
Result details
Results per page
Select all
Export citation of selected articles as:
22 pages, 3445 KB  
Article
Decoding the Impacts of Mating Behavior on Ovarian Development in Mud Crab (Scylla paramamosain, Estampador 1949): Insights from SMRT RNA-seq
by Chenyang Wu, Sadek Md Abu, Xiyi Zhou, Yang Yu, Mhd Ikhwanuddin, Waqas Waqas and Hongyu Ma
Biology 2025, 14(10), 1362; https://doi.org/10.3390/biology14101362 (registering DOI) - 4 Oct 2025
Abstract
Pubertal molting represents a pivotal transition in the life cycle of crustaceans, marking the shift from somatic growth to reproductive development. In mud crabs, mating is known to facilitate this process, yet the molecular mechanisms remain poorly understood. Here, we applied full-length transcriptome [...] Read more.
Pubertal molting represents a pivotal transition in the life cycle of crustaceans, marking the shift from somatic growth to reproductive development. In mud crabs, mating is known to facilitate this process, yet the molecular mechanisms remain poorly understood. Here, we applied full-length transcriptome sequencing to characterize changes in gene expression and alternative splicing (AS) across post-mating ovarian development. AS analysis revealed extensive transcript diversity, predominantly alternative first exon (AF) and alternative 5′ splice site (A5) events, enriched in genes linked to chromatin remodeling, protein regulation, and metabolism, underscoring AS as a fine-tuning mechanism in ovarian development. Comparative analyses revealed profound molecular reprogramming after mating. In the UM vs. M1 comparison, pathways related to serotonin and catecholamine signaling were enriched, suggesting early neuroendocrine regulation. Serotonin likely promoted, while dopamine inhibited, oocyte maturation, indicating a potential “inhibition–activation” switch. In the UM vs. M3 comparison, pathways associated with oxidative phosphorylation, ATP biosynthesis, and lipid metabolism were upregulated, reflecting heightened energy demands during vitellogenesis. ECM-receptor interaction, HIF-1, and IL-17 signaling pathways further pointed to structural remodeling and tissue regulation. Enhanced antioxidant defenses, including upregulation of SOD2, CAT, GPX4, and GSTO1, highlighted the importance of redox homeostasis. Together, these findings provide the first comprehensive view of transcriptional and splicing dynamics underlying post-mating ovarian maturation in Scylla paramamosain, offering novel insights into the molecular basis of crustacean reproduction. Full article
(This article belongs to the Section Marine Biology)
Show Figures

Figure 1

19 pages, 5542 KB  
Article
Enhanced Frequency Regulation of Islanded Airport Microgrid Using IAE-Assisted Control with Reaction Curve-Based FOPDT Modeling
by Tarun Varshney, Naresh Patnana and Vinay Pratap Singh
Inventions 2025, 10(5), 88; https://doi.org/10.3390/inventions10050088 - 2 Oct 2025
Abstract
This paper investigates frequency regulation of an airport microgrid (AIM) through the application of an integral absolute error (IAE)-assisted control approach. The islanded AIM is initially captured using a linearized transfer function model to accurately reflect its dynamic characteristics. This model is then [...] Read more.
This paper investigates frequency regulation of an airport microgrid (AIM) through the application of an integral absolute error (IAE)-assisted control approach. The islanded AIM is initially captured using a linearized transfer function model to accurately reflect its dynamic characteristics. This model is then simplified using a first-order plus dead time (FOPDT) approximation derived via a reaction-curve-based method, which balances between model simplicity and accuracy. Two different proportional–integral–derivative (PID) controllers are designed to meet distinct objectives: one focuses on set-point tracking (SPT) to maintain the target frequency levels, while the other addresses load disturbance rejection (LDR) to reduce the effects of load fluctuations. A thorough comparison of these controllers demonstrates that the SPT-mode PID controller outperforms the LDR-mode controller by providing an improved transient response and notably lower error measures. The results underscore the effectiveness of combining IAE-based control with reaction curve modeling to tune PID controllers for islanded AIM systems, contributing to enhanced and reliable frequency regulation for microgrid operations. Full article
27 pages, 1191 KB  
Review
Small RNA and Epigenetic Control of Plant Immunity
by Sopan Ganpatrao Wagh, Akshay Milind Patil, Ghanshyam Bhaurao Patil, Sumeet Prabhakar Mankar, Khushboo Rastogi and Masamichi Nishiguchi
DNA 2025, 5(4), 47; https://doi.org/10.3390/dna5040047 - 1 Oct 2025
Abstract
Plants have evolved a complex, multilayered immune system that integrates molecular recognition, signaling pathways, epigenetic regulation, and small RNA-mediated control. Recent studies have shown that DNA-level regulatory mechanisms, such as RNA-directed DNA methylation (RdDM), histone modifications, and chromatin remodeling, are critical for modulating [...] Read more.
Plants have evolved a complex, multilayered immune system that integrates molecular recognition, signaling pathways, epigenetic regulation, and small RNA-mediated control. Recent studies have shown that DNA-level regulatory mechanisms, such as RNA-directed DNA methylation (RdDM), histone modifications, and chromatin remodeling, are critical for modulating immune gene expression, allowing for rapid and accurate pathogen-defense responses. The epigenetic landscape not only maintains immunological homeostasis but also promotes stress-responsive transcription via stable chromatin modifications. These changes contribute to immunological priming, a process in which earlier exposure to pathogens or abiotic stress causes a heightened state of preparedness for future encounters. Small RNAs, including siRNAs, miRNAs, and phasiRNAs, are essential for gene silencing before and after transcription, fine-tuning immune responses, and inhibiting negative regulators. These RNA molecules interact closely with chromatin features, influencing histone acetylation/methylation (e.g., H3K4me3, H3K27me3) and guiding DNA methylation patterns. Epigenetically encoded immune memory can be stable across multiple generations, resulting in the transgenerational inheritance of stress resilience. Such memory effects have been observed in rice, tomato, maize, and Arabidopsis. This review summarizes new findings on short RNA biology, chromatin-level immunological control, and epigenetic memory in plant defense. Emerging technologies, such as ATAC-seq (Assay for Transposase-Accessible Chromatin using Sequencing), ChIP-seq (Chromatin Immunoprecipitation followed by Sequencing), bisulfite sequencing, and CRISPR/dCas9-based epigenome editing, are helping researchers comprehend these pathways. These developments hold an opportunity for establishing epigenetic breeding strategies that target the production of non-GMO, stress-resistant crops for sustainable agriculture. Full article
Show Figures

Figure 1

25 pages, 656 KB  
Article
Bayesian Optimization for the Synthesis of Generalized State-Feedback Controllers in Underactuated Systems
by Miguel A. Solis, Sinnu S. Thomas, Christian A. Choque-Surco, Edgar A. Taya-Acosta and Francisca Coiro
Mathematics 2025, 13(19), 3139; https://doi.org/10.3390/math13193139 - 1 Oct 2025
Abstract
Underactuated systems, such as rotary and double inverted pendulums, challenge traditional control due to nonlinear dynamics and limited actuation. Classical methods like state-feedback and Linear Quadratic Regulators (LQRs) are commonly used but often require high gains, leading to excessive control effort, poor energy [...] Read more.
Underactuated systems, such as rotary and double inverted pendulums, challenge traditional control due to nonlinear dynamics and limited actuation. Classical methods like state-feedback and Linear Quadratic Regulators (LQRs) are commonly used but often require high gains, leading to excessive control effort, poor energy efficiency, and reduced robustness. This article proposes a generalized state-feedback controller with its own internal dynamics, offering greater design flexibility. To automate tuning and avoid manual calibration, we apply Bayesian Optimization (BO), a data-efficient strategy for optimizing closed-loop performance. The proposed method is evaluated on two benchmark underactuated systems, including one in simulation and one in a physical setup. Compared with standard LQR designs, the BO-tuned state-feedback controller achieves a reduction of approximately 20% in control signal amplitude while maintaining comparable settling times. These results highlight the advantages of combining model-based control with automatic hyperparameter optimization, achieving efficient regulation of underactuated systems without increasing design complexity. Full article
(This article belongs to the Special Issue New Advances in Control Theory and Its Applications)
Show Figures

Figure 1

45 pages, 6118 KB  
Review
Research Progress on Tunable Absorbers for Various Wavelengths Based on Metasurfaces
by Ke Jiang, Huizhen Feng, Manna Gu, Xufeng Jing and Chenxia Li
Photonics 2025, 12(10), 968; https://doi.org/10.3390/photonics12100968 - 29 Sep 2025
Abstract
In complex electromagnetic environments, traditional static absorbers struggle to meet dynamic control requirements. Tunable absorbers based on metasurfaces have emerged as a research hotspot due to their ability to flexibly control electromagnetic wave properties. This paper provides a systematic review of research progress [...] Read more.
In complex electromagnetic environments, traditional static absorbers struggle to meet dynamic control requirements. Tunable absorbers based on metasurfaces have emerged as a research hotspot due to their ability to flexibly control electromagnetic wave properties. This paper provides a systematic review of research progress in tunable absorbers across the microwave, terahertz, and infrared bands, with a focus on analyzing the physical mechanisms, material systems, and performance characteristics of five dynamic control methods: electrical control, magnetic control, optical control, temperature control, and mechanical control. Electrical control achieves rapid response through materials such as graphene and varactor diodes; magnetic control utilizes ferrites and other materials for stable tuning; optical control relies on photosensitive materials for ultrafast switching; temperature control employs phase-change materials for large-range reversible regulation; and mechanical control expands tuning freedom through structural deformation. Research indicates that multi-band compatibility faces challenges due to differences in structural scale and physical mechanisms, necessitating the integration of emerging materials and synergistic control strategies. This paper summarizes the core performance metrics and typical applications of absorbers across various bands and outlines future development directions such as multi-field synergistic control and low-power design, providing theoretical references and technical pathways for the development of intelligent tunable absorber devices. Full article
(This article belongs to the Special Issue Advances in Metasurfaces: Novel Designs and Applications)
Show Figures

Figure 1

17 pages, 1932 KB  
Article
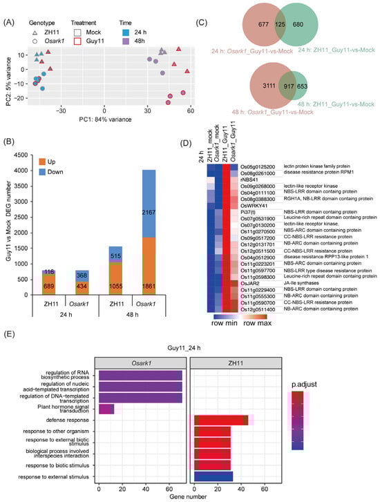
A Mycorrhiza-Associated Receptor-like Kinase Regulates Disease Resistance in Rice
by Zichao Zheng, Ke Zou, Guodong Lu, Zonghua Wang, Haitao Cui and Airong Wang
Agronomy 2025, 15(10), 2298; https://doi.org/10.3390/agronomy15102298 - 28 Sep 2025
Abstract
Most terrestrial plants establish symbiotic relationships with microorganisms to acquire nutrients and simultaneously restrict pathogen infection. In rice, the receptor-like kinase OsARK1 is essential for the colonization and development of arbuscular mycorrhizal (AM) fungi. However, whether OsARK1 participates in plant–pathogen interactions remain unknown. [...] Read more.
Most terrestrial plants establish symbiotic relationships with microorganisms to acquire nutrients and simultaneously restrict pathogen infection. In rice, the receptor-like kinase OsARK1 is essential for the colonization and development of arbuscular mycorrhizal (AM) fungi. However, whether OsARK1 participates in plant–pathogen interactions remain unknown. Here, we demonstrate that OsARK1 is involved in the transcriptional reprogramming of immune defense-related genes prior to and following AM colonization. Mutation of OsARK1 resulted in increased susceptibility to Magnaporthe oryzae (blast fungus) and Xanthomonas oryzae (bacterial blight). Transcriptomic profiling during blast infection demonstrated OsARK1 coordinates early immune responses; particularly, the upregulation of genes encoding lectin receptor-like kinases (LecRLKs), nucleotide-binding leucine-rich repeat (NLR) immune receptors and secondary metabolism-related genes was significantly impaired in Osark1 mutant. Collectively, OsARK1 acts as a positive regulator of rice immunity against pathogens while fine-tuning defense suppression during beneficial AM symbiosis. Full article
(This article belongs to the Special Issue Interaction Mechanisms Between Crops and Pathogens)
Show Figures

Figure 1

17 pages, 3062 KB  
Article
Enhancing AVR System Stability Using Non-Monopolize Optimization for PID and PIDA Controllers
by Ahmed M. Mosaad, Mahmoud A. Attia, Nourhan M. Elbehairy, Mohammed Alruwaili, Amr Yousef and Nabil M. Hamed
Processes 2025, 13(10), 3072; https://doi.org/10.3390/pr13103072 - 25 Sep 2025
Abstract
This work suggests a new use for the Non-Monopolize Optimization (NO) method to improve the dynamic stability and robustness of PID and PIDA controllers in Automatic Voltage Regulator (AVR) systems when there are load disruptions. The NO algorithm is a new search method [...] Read more.
This work suggests a new use for the Non-Monopolize Optimization (NO) method to improve the dynamic stability and robustness of PID and PIDA controllers in Automatic Voltage Regulator (AVR) systems when there are load disruptions. The NO algorithm is a new search method that does not use metaphors and only looks for one answer. It utilizes adaptive dimension modifications to strike a balance between exploration and exploitation. Its addition to AVR control makes parameter tweaking more efficient, without relying on random metaphors or population-based heuristics. MATLAB/Simulink R2025a runs full simulations to check how well the system works in both the time domain (step response, root locus) and the frequency domain (Bode plot). We compare the results to those of well-known optimizers like WOA, TLBO, ARO, GOA, and GA. The suggested NO-based PID and PIDA controllers always show less overshoot, faster rise and settling periods, and higher phase and gain margins, which proves that they are more stable and responsive. A robustness test with a load change of ±50% shows that NO-tuned controllers are even more reliable. The results show that using NO to tune different controllers could be a good choice for real-time AVR controller tuning in modern power systems because it is lightweight and works well. Full article
(This article belongs to the Special Issue AI-Based Modelling and Control of Power Systems)
Show Figures

Figure 1

32 pages, 2223 KB  
Review
Changes Induced in Seeds as a Result of Non-Thermal Plasma Treatment in Plasma Agriculture Applications
by Camelia Elena Luchian, Constantin Lungoci, Mihai-Alexandru Ciolan, Cristina-Mihaela Rimbu, Liviu Dan Miron and Iuliana Motrescu
Appl. Sci. 2025, 15(19), 10366; https://doi.org/10.3390/app151910366 - 24 Sep 2025
Viewed by 113
Abstract
Non-thermal or cold plasma is an innovative agricultural technology used for the treatment of seeds, producing physicochemical and biochemical changes without thermal damage and stimulating germination and plant growth. The interaction of reactive species generated in cold plasma modifies the morphology of the [...] Read more.
Non-thermal or cold plasma is an innovative agricultural technology used for the treatment of seeds, producing physicochemical and biochemical changes without thermal damage and stimulating germination and plant growth. The interaction of reactive species generated in cold plasma modifies the morphology of the seed surface, increasing porosity, producing microcracks, removing material or producing other physical changes, and chemically modifying it. The changes induced positively influence the rate, speed, and uniformity of germination, as it is believed that these changes take place as a result of activated metabolic pathways, regulated hormone balance, and stimulated production of enzymes involved in the mobilisation of nutrient reserves needed for seedling growth. Plasma sources, electrical parameters, feed gas, and processing time are some of the essential factors involved in tuning the effects on seeds. Optimising the outcomes and their adaptation for specific species is crucial to maximise the benefits and avoid inhibitory effects. In the frame of ecological and sustainable agriculture, with the benefits given by cold plasma, this review follows the modifications produced by different sources on the seeds, starting from morphological changes to biochemical ones, up to germination, aiming to facilitate the understanding of the interaction and outcomes. We also address the challenges, including variability of biological responses, the need for standard procedures and parameters, and development of scalable technologies. A thorough examination of the changes induced in seeds as a result of non-thermal plasma treatment not only facilitates the improvement of experimental designs and reproducibility but also plays an important role in advancing seed treatment technologies and, ultimately, enhancing crop yields in a sustainable manner. Full article
(This article belongs to the Special Issue Technical Advances in Plasma Agriculture)
Show Figures

Figure 1

18 pages, 5078 KB  
Article
Nicotiana tabacum Kunitz Peptidase Inhibitor-like Protein Regulates Intercellular Transport
by Natalia M. Ershova, Ekaterina V. Sheshukova, Alfiya R. Alimova, Kamila A. Kamarova, Eugene A. Arifulin and Tatiana V. Komarova
Plants 2025, 14(19), 2955; https://doi.org/10.3390/plants14192955 - 23 Sep 2025
Viewed by 91
Abstract
A coordinated and generalized plant response to adverse environmental factors largely depends on the proper and finely-tuned regulation of intercellular transport via plasmodesmata (PD). However, the knowledge of the whole network of PD-controlling mechanisms is far from complete. Earlier, a cellular factor, Kunitz [...] Read more.
A coordinated and generalized plant response to adverse environmental factors largely depends on the proper and finely-tuned regulation of intercellular transport via plasmodesmata (PD). However, the knowledge of the whole network of PD-controlling mechanisms is far from complete. Earlier, a cellular factor, Kunitz peptidase inhibitor-like protein (KPILP), that affects PD gating and plays a proviral role, was identified in Nicotiana benthamiana plants. Here we characterized its homolog from N. tabacum, NtKPILP, which is hardly detectable in leaves of intact plants, in contrast to roots, flowers and seeds where NtKPILP is highly expressed. However, its mRNA accumulation in leaves increases in response to various stresses, including viral infection. NtKPILP was demonstrated to affect chloroplast functioning. Using the virus-induced gene silencing approach, we have shown that NtKPILP downregulation negatively affects intercellular transport of macromolecules, inducing callose deposition at PD and suppressing beta-1,3-glucanase mRNA accumulation. Together, the obtained results indicate that NtKPILP is a viral infection-responsive cellular factor that is involved in PD permeability regulation, sharing thus the features of KPILPs from other Nicotiana species. Full article
(This article belongs to the Special Issue The Mechanisms of Plant Resistance and Pathogenesis)
Show Figures

Figure 1

26 pages, 9188 KB  
Article
Revolutionizing Hybrid Microgrids Enhanced Stability and Efficiency with Nonlinear Control Strategies and Optimization
by Rimsha Ghias, Atif Rehman, Hammad Iqbal Sherazi, Omar Alrumayh, Abdulrahman Alsafrani and Abdullah Alburidy
Energies 2025, 18(19), 5061; https://doi.org/10.3390/en18195061 - 23 Sep 2025
Viewed by 111
Abstract
Microgrid systems play a vital role in managing distributed energy resources like solar, wind, batteries, and supercapacitors. However, maintaining stable AC/DC bus voltages and minimizing grid reliance under dynamic conditions is challenging. Traditional control methods such as Sliding Mode Controllers (SMCs) suffer from [...] Read more.
Microgrid systems play a vital role in managing distributed energy resources like solar, wind, batteries, and supercapacitors. However, maintaining stable AC/DC bus voltages and minimizing grid reliance under dynamic conditions is challenging. Traditional control methods such as Sliding Mode Controllers (SMCs) suffer from issues like chattering and slow convergence, reducing practical effectiveness. This paper proposes a hybrid AC/DC microgrid that operates in both grid-connected and islanded modes while ensuring voltage stability and efficient energy use. A Conditional-Based Super-Twisting Sliding Mode Controller (CBSTSMC) is employed to address the limitations of conventional SMCs. The CBSTSMC enhances system performance by reducing chattering, improving convergence speed, and offering better tracking and disturbance rejection. To further refine controller performance, an Improved Grey Wolf Optimization (IGWO) algorithm is used for gain tuning, resulting in enhanced system robustness and precision. An Energy Management System (EMS) is integrated to intelligently regulate power flow based on renewable generation and storage availability. The proposed system is tested in real time using a Texas Instruments Delfino C2000 microcontroller through a Controller-in-the-Loop (CIL) setup. The simulation and hardware results confirm the system’s ability to maintain stability and reliability under diverse operating scenarios, proving its suitability for future smart grid applications. Full article
Show Figures

Figure 1

27 pages, 4674 KB  
Article
Design of a Robust Adaptive Cascade Fractional-Order Proportional–Integral–Derivative Controller Enhanced by Reinforcement Learning Algorithm for Speed Regulation of Brushless DC Motor in Electric Vehicles
by Seyyed Morteza Ghamari, Mehrdad Ghahramani, Daryoush Habibi and Asma Aziz
Energies 2025, 18(19), 5056; https://doi.org/10.3390/en18195056 - 23 Sep 2025
Viewed by 202
Abstract
Brushless DC (BLDC) motors are commonly used in electric vehicles (EVs) because of their efficiency, small size and great torque-speed performance. These motors have a few benefits such as low maintenance, increased reliability and power density. Nevertheless, BLDC motors are highly nonlinear and [...] Read more.
Brushless DC (BLDC) motors are commonly used in electric vehicles (EVs) because of their efficiency, small size and great torque-speed performance. These motors have a few benefits such as low maintenance, increased reliability and power density. Nevertheless, BLDC motors are highly nonlinear and their dynamics are very complicated, in particular, under changing load and supply conditions. The above features require the design of strong and adaptable control methods that can ensure performance over a broad spectrum of disturbances and uncertainties. In order to overcome these issues, this paper uses a Fractional-Order Proportional-Integral-Derivative (FOPID) controller that offers better control precision, better frequency response, and an extra degree of freedom in tuning by using non-integer order terms. Although it has the benefits, there are three primary drawbacks: (i) it is not real-time adaptable, (ii) it is hard to choose appropriate initial gain values, and (iii) it is sensitive to big disturbances and parameter changes. A new control framework is suggested to address these problems. First, a Reinforcement Learning (RL) approach based on Deep Deterministic Policy Gradient (DDPG) is presented to optimize the FOPID gains online so that the controller can adjust itself continuously to the variations in the system. Second, Snake Optimization (SO) algorithm is used in fine-tuning of the FOPID parameters at the initial stages to guarantee stable convergence. Lastly, cascade control structure is adopted, where FOPID controllers are used in the inner (current) and outer (speed) loops. This construction adds robustness to the system as a whole and minimizes the effect of disturbances on the performance. In addition, the cascade design also allows more coordinated and smooth control actions thus reducing stress on the power electronic switches, which reduces switching losses and the overall efficiency of the drive system. The suggested RL-enhanced cascade FOPID controller is verified by Hardware-in-the-Loop (HIL) testing, which shows better performance in the aspects of speed regulation, robustness, and adaptability to realistic conditions of operation in EV applications. Full article
Show Figures

Figure 1

18 pages, 3887 KB  
Article
Tuning White-Light Emission of POSS-Based Fluorescent Hybrid Porous Polymers via Physical Blending for White LEDs
by Qiming Huo, Zhuo Lv, Shengyu Feng, Dengxu Wang and Hongzhi Liu
Polymers 2025, 17(18), 2558; https://doi.org/10.3390/polym17182558 - 22 Sep 2025
Viewed by 225
Abstract
The development of a straightforward strategy for preparing organic fluorescent materials, fine-tuning white-light emission, and subsequently constructing white light-emitting diodes (LEDs) is of great significance. Herein, we report on the modulation of white-light emission and the fabrication of white LEDs using polyhedral oligomeric [...] Read more.
The development of a straightforward strategy for preparing organic fluorescent materials, fine-tuning white-light emission, and subsequently constructing white light-emitting diodes (LEDs) is of great significance. Herein, we report on the modulation of white-light emission and the fabrication of white LEDs using polyhedral oligomeric silsesquioxane (POSS)-based fluorescent hybrid porous polymers (HPPs) through simple physical blending. Two HPPs, namely HPP-1 and HPP-2, which emit blue and red light, respectively, were synthesized via the efficient Heck reactions of octavinylsilsesquioxane with 4,4′-dibromobiphenyl and 1,3,6,8-tetrabromopyrene. By physically doping of HPP-1 and HPP-2 in variable ratios in solvent suspensions, it was discovered that white-light emission is significantly influenced by the concentrations of the materials and the excitation wavelength. Similar findings were also observed in the solid-state physical doping. An ideal white light emission with a CIE coordinate of (0.33, 0.33) can be achieved when excited at 380 nm with a mass ratio of HPP-1 to HPP-2 of 1:2. Finally, the two HPPs were dispersed in polysiloxane matrices, and a white LED with a CIE coordinate of (0.42, 0.36) was obtained. The LED exhibited a color rendering index of up to 90 and a correlated color temperature of 2858 K, realizing warm white light emission. This simple and convenient white-light regulation strategy holds great promise for application in the development of novel white LEDs based on organic fluorescent porous materials. Full article
(This article belongs to the Section Polymer Networks and Gels)
Show Figures

Graphical abstract

22 pages, 4454 KB  
Review
The Role of MicroRNA-Based Strategies in Optimizing Plant Biomass Composition for Bio-Based Packaging Materials
by Ayaz M. Belkozhayev, Arman Abaildayev, Bekzhan D. Kossalbayev, Aygul Kerimkulova, Danara K. Kadirshe and Gaukhar Toleutay
Plants 2025, 14(18), 2905; https://doi.org/10.3390/plants14182905 - 18 Sep 2025
Viewed by 224
Abstract
The growing demand for sustainable alternatives to petroleum-based plastics has driven interest in bio-based packaging derived from renewable plant biomass. Cellulose, the most abundant biopolymer on Earth, provides high tensile strength, water resistance, and biodegradability, making it a key raw material for eco-friendly [...] Read more.
The growing demand for sustainable alternatives to petroleum-based plastics has driven interest in bio-based packaging derived from renewable plant biomass. Cellulose, the most abundant biopolymer on Earth, provides high tensile strength, water resistance, and biodegradability, making it a key raw material for eco-friendly packaging. However, its extraction and processing are hindered by lignin, a complex polymer that adds structural rigidity but reduces cellulose accessibility. Recent research has identified plant microRNAs (miRNAs) as powerful post-transcriptional regulators capable of modifying cell wall composition by simultaneously targeting multiple genes involved in lignin biosynthesis, cellulose synthesis, and secondary cell wall formation. By fine-tuning specific miRNAs, it is possible to increase cellulose yield, reduce lignin content, and enhance overall biomass productivity without severely compromising plant growth or stress tolerance. This review summarizes the roles of major plant miRNAs in biomass regulation and outlines biotechnological strategies such as transgenic overexpression, target mimicry, artificial miRNAs (amiRNAs), and CRISPR-based editing for improving bio-based packaging feedstocks. Harnessing miRNA-mediated gene regulation offers a promising pathway toward producing high-quality biomass with optimized cellulose–lignin ratios, enabling more efficient, cost-effective, and sustainable packaging material production. Full article
Show Figures

Graphical abstract

15 pages, 4560 KB  
Article
Harmonic-Recycling Passive RF Energy Harvester with Integrated Power Management
by Ruijiao Li, Yuquan Hu, Hui Li, Haiyan Jin and Dan Liao
Micromachines 2025, 16(9), 1053; https://doi.org/10.3390/mi16091053 - 15 Sep 2025
Viewed by 341
Abstract
The rapid growth of low-power Internet of Things (IoT) applications has created an urgent demand for compact, battery-free power solutions. However, most existing RF energy harvesters rely on active rectifiers, multi-phase topologies, or complex tuning networks, which increase circuit complexity and static power [...] Read more.
The rapid growth of low-power Internet of Things (IoT) applications has created an urgent demand for compact, battery-free power solutions. However, most existing RF energy harvesters rely on active rectifiers, multi-phase topologies, or complex tuning networks, which increase circuit complexity and static power overhead while struggling to maintain high efficiency under microwatt-level inputs. To address this challenge, this work proposes a harmonic-recycling, passive, RF-energy-harvesting system with integrated power management (HR-P-RFEH). The system adopts a planar microstrip architecture compatible with MEMS fabrication, integrating a dual-stage voltage multiplier rectifier (VMR) and a stub-based harmonic suppression–recycling network. The design was verified through combined electromagnetic/circuit co-simulations, PCB prototyping, and experimental measurements. Operating at 915 MHz under a 0 dBm input and a 2 kΩ load, the HR-P-RFEH achieves a stable 1.4 V DC output and a peak rectification efficiency of 70.7%. Compared with a conventional single-stage rectifier, it improves the output voltage by 22.5% and the efficiency by 16.4%. The rectified power is further regulated by a BQ25570-based unit to provide a stable 3.3 V supply buffered by a 47 mF supercapacitor, ensuring continuous operation under intermittent RF input. In comparison with the state of the art, the proposed fully passive, harmonic-recycling design achieves competitive efficiency without active bias or adaptive tuning while remaining MEMS- and LTCC-ready. These results highlight HR-P-RFEH as a scalable and fabrication-friendly building block for next-generation energy-autonomous IoT and MEMS systems. Full article
(This article belongs to the Special Issue Micro-Energy Harvesting Technologies and Self-Powered Sensing Systems)
Show Figures

Figure 1

36 pages, 6566 KB  
Article
Algorithmic Optimal Control of Screw Compressors for Energy-Efficient Operation in Smart Power Systems
by Kassym Yelemessov, Dinara Baskanbayeva, Leyla Sabirova, Nikita V. Martyushev, Boris V. Malozyomov, Tatayeva Zhanar and Vladimir I. Golik
Algorithms 2025, 18(9), 583; https://doi.org/10.3390/a18090583 - 14 Sep 2025
Viewed by 564
Abstract
This work presents the results of a research study focused on the development and evaluation of an algorithmic optimal control framework for energy-efficient operation of screw compressors in smart power systems. The proposed approach is based on the Pontryagin maximum principle (PMP), which [...] Read more.
This work presents the results of a research study focused on the development and evaluation of an algorithmic optimal control framework for energy-efficient operation of screw compressors in smart power systems. The proposed approach is based on the Pontryagin maximum principle (PMP), which enables the synthesis of a mathematically grounded regulator that minimizes the total energy consumption of a nonlinear electromechanical system composed of a screw compressor and a variable-frequency induction motor. Unlike conventional PID controllers, the developed algorithm explicitly incorporates system constraints, nonlinear dynamics, and performance trade-offs into the control law, allowing for improved adaptability and energy-aware operation. Simulation results obtained using MATLAB/Simulink confirm that the PMP-based regulator outperforms classical PID solutions in both transient and steady-state regimes. Experimental tests conducted in accordance with standard energy consumption evaluation methods showed that the proposed PMP-based controller provides a reduction in specific energy consumption of up to 18% under dynamic load conditions compared to a well-tuned basic PID controller, while maintaining high control accuracy, faster settling, and complete suppression of overshoot under external disturbances. The control system demonstrates robustness to parametric uncertainty and load variability, maintaining a statistical pressure error below 0.2%. The regulator’s structure is compatible with real-time execution on industrial programmable logic controllers (PLCs), supporting integration into intelligent automation systems and smart grid infrastructures. The discrete-time PLC implementation of the regulator requires only 103 arithmetic operations per cycle and less than 102 kB of RAM for state, buffers, and logging, making it suitable for mid-range industrial controllers under 2–10 ms task cycles. Fault-tolerance is ensured via range and rate-of-change checks, residual-based plausibility tests, and safe fallbacks (baseline PID or torque-limited speed hold) in case of sensor faults. Furthermore, the proposed approach lays the groundwork for hybrid extensions combining model-based control with AI-driven optimization and learning mechanisms, including reinforcement learning, surrogate modeling, and digital twins. These enhancements open pathways toward predictive, self-adaptive compressor control with embedded energy optimization. The research outcomes contribute to the broader field of algorithmic control in power electronics, offering a scalable and analytically justified alternative to heuristic and empirical tuning approaches commonly used in industry. The results highlight the potential of advanced control algorithms to enhance the efficiency, stability, and intelligence of energy-intensive components within the context of Industry 4.0 and sustainable energy systems. Full article
(This article belongs to the Special Issue AI-Driven Control and Optimization in Power Electronics)
Show Figures

Figure 1

Back to TopTop