Sign in to use this feature.

Years

Between: -

Subjects

remove_circle_outline
remove_circle_outline
remove_circle_outline
remove_circle_outline

Journals

Article Types

Countries / Regions

Search Results (14)

Search Parameters:
Keywords = redox-sensitive GFP

Order results
Result details
Results per page
Select all
Export citation of selected articles as:
22 pages, 4545 KB  
Article
The Manifestation of the Dual ROS-Processing and Redox Signaling Roles of Glutathione Peroxidase-like Enzymes in Development of Arabidopsis Seedlings
by Krisztina Bela, Bernát Tompa, Riyazuddin Riyazuddin, Edit Horváth, Krisztián Jász, Ádám Hajnal, Sajid Ali Khan Bangash, Ágnes Gallé and Jolán Csiszár
Antioxidants 2025, 14(5), 518; https://doi.org/10.3390/antiox14050518 - 25 Apr 2025
Viewed by 1550
Abstract
Plant glutathione peroxidase-like (GPXL) enzymes are thiol-based peroxidases that reduce H2O2 or hydroperoxides to water or alcohols using electrons principally from thioredoxin. Arabidopsis thaliana possesses eight isoenzymes (AtGPXL1−8) located in different plant organelles and have various roles in redox-dependent processes. [...] Read more.
Plant glutathione peroxidase-like (GPXL) enzymes are thiol-based peroxidases that reduce H2O2 or hydroperoxides to water or alcohols using electrons principally from thioredoxin. Arabidopsis thaliana possesses eight isoenzymes (AtGPXL1−8) located in different plant organelles and have various roles in redox-dependent processes. The determination of the redox potential of 6-day-old T-DNA insertional mutants (Atgpxl1Atgpxl8) using a cytosolic redox-sensitive fluorescent probe (roGFP2) uncovered more oxidized redox status in the shoot and/or root of the untreated mutants, except for Atgpxl5. To investigate the involvement of AtGPXLs in the growth and abiotic stress responses of seedlings, the 4-day-old Atgpxls were exposed to salt and osmotic stresses for two weeks. The evaluation of the reactive oxygen species (ROS) levels of untreated 18-day-old plants using fluorescent microscopy revealed the elevated accumulation of total ROS in the shoots and, in some cases, the roots of the mutants. Regarding the growth of roots, both the length of primary roots and/or the number of lateral roots were affected by the mutation of AtGPXLs. A strong negative correlation was observed between the ROS level of wild type shoots and the development of lateral roots, but it was altered in mutants, while in the case of Atgpxl1, Atgpxl5, and Atgpxl7 seedlings, it disappeared; in other mutants (Atgpxl4, Atgpxl6, and Atgpxl8), the correlation became stronger. Our analysis underpins the discrete role of AtGPXL enzymes in controlling the growth and development of plants by fine tuning the ROS contents and redox status in an organ-specific way. Differences in root phenotype and metabolic activity between Atgpxl mutants and wild type plants highlight the essential role of AtGPXLs in ROS processing to support growth, which is particularly evident when one GPXL isoenzyme is absent or its activity is reduced, both under normal and abiotic stress conditions. Full article
Show Figures

Figure 1

26 pages, 6132 KB  
Article
Role of Antioxidant Molecules in the Oxidative Stress Response Networks in the Tangerine Pathotype of Alternaria alternata
by Xingxing Liang, Qichen Niu, Jinchao Kong, Xiaoyan Zhao, Bin Zhang, Lei Li, Chen Jiao and Yunpeng Gai
Agronomy 2023, 13(11), 2735; https://doi.org/10.3390/agronomy13112735 - 30 Oct 2023
Cited by 6 | Viewed by 3093
Abstract
Antioxidant molecules play a crucial role in maintaining redox homeostasis, eliminating oxidative damage, and regulating pathogenesis in phytopathogenic fungi. These antioxidants function through a complex regulatory network involving enzymatic scavengers such as the superoxide dismutases (SODs), catalases, thioredoxins, and glutathiones, as well as [...] Read more.
Antioxidant molecules play a crucial role in maintaining redox homeostasis, eliminating oxidative damage, and regulating pathogenesis in phytopathogenic fungi. These antioxidants function through a complex regulatory network involving enzymatic scavengers such as the superoxide dismutases (SODs), catalases, thioredoxins, and glutathiones, as well as non-enzymatic molecules. Specifically, the thioredoxin and glutathione systems (AaTrr1, AaTsa1, AaGpx3, and AaGlr1) mediated by NADPH oxidase represent vital thiol antioxidant systems utilized to regulate the detoxification of reactive oxygen species (ROS) in Alternaria alternata. This present study investigated the regulatory roles of AaBemA, a component of the fungal NADPH oxidase (Nox) complex, in the tangerine pathotype of A. alternata. Loss-of-function genetic analysis demonstrated that AaBemA is essential for the accumulation of cellular hydrogen peroxide (H2O2). Mutant strains with defective AaBemA displayed higher sensitivity to H2O2 and the ROS-generating oxidant tert-butyl-hydroperoxide. These phenotypes closely resembled those previously observed in AaNoxB, AaTrr1, AaTsa1, AaGlr1, and AaYap1 mutants, suggesting a potential interconnection among them. Notably, the defective phenotype of ΔAaBemA could be restored through genetic complementation with wildtype AaBemA gene. Subcellular localization of a functional AaBemA fused with green fluorescent protein (GFP) gene under confocal microscope revealed a widespread distribution of green fluorescence in the cytoplasm and cell membrane, indicating high expression of AaBemA during fungal growth in A. alternata. Intriguingly, inactivation of AaBemA did not affect the morphological phenotype and pathogenicity, indicating that the AaBemA is dispensable for the aforementioned phenotypes. To explore the molecular mechanisms underlying the regulation of ROS stress response, we sequenced the whole transcriptomes of A. alternata wildtype and ROS-sensitive mutants (ΔAaBemA, ΔAaNoxB, ΔAaGlr1, ΔAaTrr1, ΔAaTsa1, ΔAaYap1) which displayed considerable sensitivity to oxidants. Comparative transcriptome analysis revealed significant influence on the gene-expression pattern of numerous genes related to glutathione metabolism, cellular oxidant detoxification, cellular response to abiotic stimulus, and cellular response to osmotic stress. The gene-expression data and pathways related to various essential metabolic processes and ROS tolerance enabled us to propose a NADPH oxidase-mediated regulatory network involving NADPH oxidase (AaNoxB, AaBemA), AaYap1, glutaredoxin (AaGPx3, AaGlr1), and thioredoxin systems (AaTrr1, AaTsa1) in responding to ROS stress in A. alternata. Full article
(This article belongs to the Special Issue Research Progress on Pathogenicity of Fungus in Crop)
Show Figures

Figure 1

23 pages, 3263 KB  
Article
NPR1 Translocation from Chloroplast to Nucleus Activates Plant Tolerance to Salt Stress
by Soyeon Seo, Yumi Kim and Kyyoung Park
Antioxidants 2023, 12(5), 1118; https://doi.org/10.3390/antiox12051118 - 18 May 2023
Cited by 15 | Viewed by 5742
Abstract
Chloroplasts play crucial roles in biotic and abiotic stress responses, regulated by nuclear gene expression through changes in the cellular redox state. Despite lacking the N-terminal chloroplast transit peptide (cTP), nonexpressor of pathogenesis-related genes 1 (NPR1), a redox-sensitive transcriptional coactivator was consistently found [...] Read more.
Chloroplasts play crucial roles in biotic and abiotic stress responses, regulated by nuclear gene expression through changes in the cellular redox state. Despite lacking the N-terminal chloroplast transit peptide (cTP), nonexpressor of pathogenesis-related genes 1 (NPR1), a redox-sensitive transcriptional coactivator was consistently found in the tobacco chloroplasts. Under salt stress and after exogenous application of H2O2 or aminocyclopropane-1-carboxylic acid, an ethylene precursor, transgenic tobacco plants expressing green fluorescent protein (GFP)-tagged NPR1 (NPR1-GFP) showed significant accumulation of monomeric nuclear NPR1, irrespective of the presence of cTP. Immunoblotting and fluorescence image analyses indicated that NPR1-GFP, with and without cTP, had similar molecular weights, suggesting that the chloroplast-targeted NPR1-GFP is likely translocated from the chloroplasts to the nucleus after processing in the stroma. Translation in the chloroplast is essential for nuclear NPR1 accumulation and stress-related expression of nuclear genes. An overexpression of chloroplast-targeted NPR1 enhanced stress tolerance and photosynthetic capacity. In addition, compared to the wild-type lines, several genes encoding retrograde signaling-related proteins were severely impaired in the Arabidopsis npr1-1 mutant, but were enhanced in NPR1 overexpression (NPR1-Ox) transgenic tobacco line. Taken together, chloroplast NPR1 acts as a retrograding signal that enhances the adaptability of plants to adverse environments. Full article
Show Figures

Graphical abstract

13 pages, 2439 KB  
Article
Expression of the H2O2 Biosensor roGFP-Tpx1.C169S in Fission and Budding Yeasts and Jurkat Cells to Compare Intracellular H2O2 Levels, Transmembrane Gradients, and Response to Metals
by Laura de Cubas, Jorge Mallor, Víctor Herrera-Fernández, José Ayté, Rubén Vicente and Elena Hidalgo
Antioxidants 2023, 12(3), 706; https://doi.org/10.3390/antiox12030706 - 13 Mar 2023
Cited by 6 | Viewed by 3341
Abstract
Intracellular hydrogen peroxide (H2O2) levels can oscillate from low, physiological concentrations, to intermediate, signaling ones, and can participate in toxic reactions when overcoming certain thresholds. Fluorescent protein-based reporters to measure intracellular H2O2 have been developed in [...] Read more.
Intracellular hydrogen peroxide (H2O2) levels can oscillate from low, physiological concentrations, to intermediate, signaling ones, and can participate in toxic reactions when overcoming certain thresholds. Fluorescent protein-based reporters to measure intracellular H2O2 have been developed in recent decades. In particular, the redox-sensitive green fluorescent protein (roGFP)-based proteins fused to peroxiredoxins are among the most sensitive H2O2 biosensors. Using fission yeast as a model system, we recently demonstrated that the gradient of extracellular-to-intracellular peroxides through the plasma membrane is around 300:1, and that the concentration of physiological H2O2 is in the low nanomolar range. Here, we have expressed the very sensitive probe roGFP2-Tpx1.C169S in two other model systems, budding yeast and human Jurkat cells. As in fission yeast, the biosensor is ~40–50% oxidized in these cell types, suggesting similar peroxide steady-state levels. Furthermore, probe oxidation upon the addition of extracellular peroxides is also quantitatively similar, suggesting comparable plasma membrane H2O2 gradients. Finally, as a proof of concept, we have applied different concentrations of zinc to all three model systems and have detected probe oxidation, demonstrating that an excess of this metal can cause fluctuations of peroxides, which are moderate in yeasts and severe in mammalian cells. We conclude that the principles governing H2O2 fluxes are very similar in different model organisms. Full article
(This article belongs to the Special Issue Cellular ROS and Antioxidants: Physiological and Pathological Role)
Show Figures

Figure 1

18 pages, 3142 KB  
Article
Stimuli-Responsive Polypeptide Nanoparticles for Enhanced DNA Delivery
by Olga Korovkina, Dmitry Polyakov, Viktor Korzhikov-Vlakh and Evgenia Korzhikova-Vlakh
Molecules 2022, 27(23), 8495; https://doi.org/10.3390/molecules27238495 - 2 Dec 2022
Cited by 11 | Viewed by 2804
Abstract
The development of non-viral delivery systems for effective gene therapy is one of the current challenges in modern biomedicinal chemistry. In this paper, the synthesis of pH- and redox-responsive amphiphilic polypeptides for intracellular DNA delivery is reported and discussed. Two series of polypeptides [...] Read more.
The development of non-viral delivery systems for effective gene therapy is one of the current challenges in modern biomedicinal chemistry. In this paper, the synthesis of pH- and redox-responsive amphiphilic polypeptides for intracellular DNA delivery is reported and discussed. Two series of polypeptides consisting of L-lysine, L-phenylalanine, L-histidine, and L-cysteine as well as the same amino acids with L-glutamic acid were synthesized by a combination of copolymerization of N-carboxyanhydrides of α-amino acids and post-polymerization modification of the resulting copolymers. The presence of histidine provided pH-sensitive properties under weakly acidic conditions specific to endosomal pH. In turn, the presence of cysteine allowed for the formation of redox-responsive disulfide bonds, which stabilized the self-assembled nanoparticles in the extracellular environment but could degrade inside the cell. The formation of intraparticle disulfide bonds resulted in their compactization from 200–250 to 55–100 nm. Empty and pDNA-loaded cross-linked nanoparticles showed enhanced stability in various media compared to non-crosslinked nanoparticles. At the same time, the addition of glutathione promoted particle degradation and nucleic acid release. The delivery systems were able to retain their size and surface charge at polypeptide/pDNA ratios of 10 or higher. GFP expression in HEK 293 was induced by the delivery of pEGFP-N3 with the developed polypeptide nanoparticles. The maximal transfection efficacy (70%) was observed when the polypeptide/pDNA ratio was 100. Full article
(This article belongs to the Special Issue Smart Polymeric Micro/Nanomaterials)
Show Figures

Figure 1

19 pages, 4197 KB  
Article
Nitric Oxide Sensing by a Blue Fluorescent Protein
by Chiara Montali, Stefania Abbruzzetti, Arne Franzen, Giorgia Casini, Stefano Bruno, Pietro Delcanale, Sandra Burgstaller, Jeta Ramadani-Muja, Roland Malli, Thomas Gensch and Cristiano Viappiani
Antioxidants 2022, 11(11), 2229; https://doi.org/10.3390/antiox11112229 - 11 Nov 2022
Cited by 5 | Viewed by 3355
Abstract
S-Nitrosylation of cysteine residues is an important molecular mechanism for dynamic, post-translational regulation of several proteins, providing a ubiquitous redox regulation. Cys residues are present in several fluorescent proteins (FP), including members of the family of Aequorea victoria Green Fluorescent Protein (GFP)-derived FPs, [...] Read more.
S-Nitrosylation of cysteine residues is an important molecular mechanism for dynamic, post-translational regulation of several proteins, providing a ubiquitous redox regulation. Cys residues are present in several fluorescent proteins (FP), including members of the family of Aequorea victoria Green Fluorescent Protein (GFP)-derived FPs, where two highly conserved cysteine residues contribute to a favorable environment for the autocatalytic chromophore formation reaction. The effect of nitric oxide on the fluorescence properties of FPs has not been investigated thus far, despite the tremendous role FPs have played for 25 years as tools in cell biology. We have examined the response to nitric oxide of fluorescence emission by the blue-emitting fluorescent protein mTagBFP2. To our surprise, upon exposure to micromolar concentrations of nitric oxide, we observed a roughly 30% reduction in fluorescence quantum yield and lifetime. Recovery of fluorescence emission is observed after treatment with Na-dithionite. Experiments on related fluorescent proteins from different families show similar nitric oxide sensitivity of their fluorescence. We correlate the effect with S-nitrosylation of Cys residues. Mutation of Cys residues in mTagBFP2 removes its nitric oxide sensitivity. Similarly, fluorescent proteins devoid of Cys residues are insensitive to nitric oxide. We finally show that mTagBFP2 can sense exogenously generated nitric oxide when expressed in a living mammalian cell. We propose mTagBFP2 as the starting point for a new class of genetically encoded nitric oxide sensors based on fluorescence lifetime imaging. Full article
(This article belongs to the Special Issue NO Role in Evolution: Significance and Signaling)
Show Figures

Figure 1

16 pages, 3592 KB  
Article
Folic Acid Improves Parkin-Null Drosophila Phenotypes and Transiently Reduces Vulnerable Dopaminergic Neuron Mitochondrial Hydrogen Peroxide Levels and Glutathione Redox Equilibrium
by Katherine L. Houlihan, Petros P. Keoseyan, Amber N. Juba, Tigran Margaryan, Max E. Voss, Alexander M. Babaoghli, Justin M. Norris, Greg J. Adrian, Artak Tovmasyan and Lori M. Buhlman
Antioxidants 2022, 11(10), 2068; https://doi.org/10.3390/antiox11102068 - 20 Oct 2022
Cited by 7 | Viewed by 3281
Abstract
Loss-of-function parkin mutations cause oxidative stress and degeneration of dopaminergic neurons in the substantia nigra. Several consequences of parkin mutations have been described; to what degree they contribute to selective neurodegeneration remains unclear. Specific factors initiating excessive reactive oxygen species production, inefficient antioxidant [...] Read more.
Loss-of-function parkin mutations cause oxidative stress and degeneration of dopaminergic neurons in the substantia nigra. Several consequences of parkin mutations have been described; to what degree they contribute to selective neurodegeneration remains unclear. Specific factors initiating excessive reactive oxygen species production, inefficient antioxidant capacity, or a combination are elusive. Identifying key oxidative stress contributors could inform targeted therapy. The absence of Drosophila parkin causes selective degeneration of a dopaminergic neuron cluster that is functionally homologous to the substantia nigra. By comparing observations in these to similar non-degenerating neurons, we may begin to understand mechanisms by which parkin loss of function causes selective degeneration. Using mitochondrially targeted redox-sensitive GFP2 fused with redox enzymes, we observed a sustained increased mitochondrial hydrogen peroxide levels in vulnerable dopaminergic neurons of parkin-null flies. Only transient increases in hydrogen peroxide were observed in similar but non-degenerating neurons. Glutathione redox equilibrium is preferentially dysregulated in vulnerable neuron mitochondria. To shed light on whether dysregulated glutathione redox equilibrium primarily contributes to oxidative stress, we supplemented food with folic acid, which can increase cysteine and glutathione levels. Folic acid improved survival, climbing, and transiently decreased hydrogen peroxide and glutathione redox equilibrium but did not mitigate whole-brain oxidative stress. Full article
Show Figures

Graphical abstract

18 pages, 5772 KB  
Article
Generation and Characterization of Stable Redox-Reporter Mammalian Cell Lines of Biotechnological Relevance
by Karen Perelmuter, Inés Tiscornia, Marcelo A. Comini and Mariela Bollati-Fogolín
Sensors 2022, 22(4), 1324; https://doi.org/10.3390/s22041324 - 9 Feb 2022
Viewed by 3253
Abstract
Cellular functions such as DNA replication and protein translation are influenced by changes in the intracellular redox milieu. Exogenous (i.e., nutrients, deterioration of media components, xenobiotics) and endogenous factors (i.e., metabolism, growth) may alter the redox homeostasis of cells. Thus, monitoring redox changes [...] Read more.
Cellular functions such as DNA replication and protein translation are influenced by changes in the intracellular redox milieu. Exogenous (i.e., nutrients, deterioration of media components, xenobiotics) and endogenous factors (i.e., metabolism, growth) may alter the redox homeostasis of cells. Thus, monitoring redox changes in real time and in situ is deemed essential for optimizing the production of recombinant proteins. Recently, different redox-sensitive variants of green fluorescent proteins (e.g., rxYFP, roGFP2, and rxmRuby2) have been engineered and proved suitable to detect, in a non-invasive manner, perturbations in the pool of reduced and oxidized glutathione, the major low molecular mass thiol in mammals. In this study, we validate the use of cytosolic rxYFP on two cell lines widely used in biomanufacturing processes, namely, CHO-K1 cells expressing the human granulocyte macrophage colony-stimulating factor (hGM-CSF) and HEK-293. Flow cytometry was selected as the read-out technique for rxYFP signal given its high-throughput and statistical robustness. Growth kinetics and cellular metabolism (glucose consumption, lactate and ammonia production) of the redox reporter cells were comparable to those of the parental cell lines. The hGM-CSF production was not affected by the expression of the biosensor. The redox reporter cell lines showed a sensitive and reversible response to different redox stimuli (reducing and oxidant reagents). Under batch culture conditions, a significant and progressive oxidation of the biosensor occurred when CHO-K1-hGM-CSF cells entered the late-log phase. Medium replenishment restored, albeit partially, the intracellular redox homeostasis. Our study highlights the utility of genetically encoded redox biosensors to guide metabolic engineering or intervention strategies aimed at optimizing cell viability, growth, and productivity. Full article
(This article belongs to the Special Issue Sensors in Fluorescence Imaging)
Show Figures

Figure 1

12 pages, 2732 KB  
Article
The Mitochondria-to-Cytosol H2O2 Gradient Is Caused by Peroxiredoxin-Dependent Cytosolic Scavenging
by Laura de Cubas, Valeriy V. Pak, Vsevolod V. Belousov, José Ayté and Elena Hidalgo
Antioxidants 2021, 10(5), 731; https://doi.org/10.3390/antiox10050731 - 6 May 2021
Cited by 38 | Viewed by 6032
Abstract
Fluorescent protein-based reporters used to measure intracellular H2O2 were developed to overcome the limitations of small permeable dyes. The two major families of genetically encoded redox reporters are the reduction-oxidation sensitive green fluorescent protein (roGFP)-based proteins fused to peroxiredoxins and [...] Read more.
Fluorescent protein-based reporters used to measure intracellular H2O2 were developed to overcome the limitations of small permeable dyes. The two major families of genetically encoded redox reporters are the reduction-oxidation sensitive green fluorescent protein (roGFP)-based proteins fused to peroxiredoxins and HyPer and derivatives. We have used the most sensitive probes of each family, roGFP2-Tpx1.C169S and HyPer7, to monitor steady-state and fluctuating levels of peroxides in fission yeast. While both are able to monitor the nanomolar fluctuations of intracellular H2O2, the former is two-five times more sensitive than HyPer7, and roGFP2-Tpx1.C169S is partially oxidized in the cytosol of wild-type cells while HyPer7 is fully reduced. We have successfully expressed HyPer7 in the mitochondrial matrix, and it is ~40% oxidized, suggesting higher steady-state levels of peroxides, in the low micromolar range, than in the cytosol. Cytosolic HyPer7 can detect negligible H2O2 in the cytosol from mitochondrial origin unless the main H2O2 scavenger, the cytosolic peroxiredoxin Tpx1, is absent, while mitochondrial HyPer7 is oxidized to the same extent in wild-type and ∆tpx1 cells. We conclude that there is a bidirectional flux of H2O2 across the matrix and the cytosol, but Tpx1 rapidly and efficiently scavenges mitochondrial-generated peroxides and stops their steady-state cytosolic levels rising. Full article
(This article belongs to the Special Issue Thiol-Based Redox Regulation of Cellular and Organismal Function)
Show Figures

Figure 1

14 pages, 2690 KB  
Article
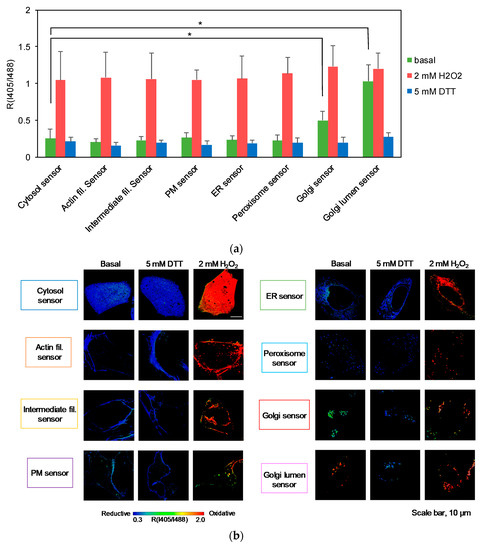
Visualization of the Redox Status of Cytosolic Glutathione Using the Organelle- and Cytoskeleton-Targeted Redox Sensors
by Yuta Hatori, Takanori Kubo, Yuichiro Sato, Sachiye Inouye, Reiko Akagi and Toshio Seyama
Antioxidants 2020, 9(2), 129; https://doi.org/10.3390/antiox9020129 - 3 Feb 2020
Cited by 15 | Viewed by 4840
Abstract
Glutathione is a small thiol-containing peptide that plays a central role in maintaining cellular redox homeostasis. Glutathione serves as a physiologic redox buffer by providing thiol electrons for catabolizing harmful oxidants and reversing oxidative effects on biomolecules. Recent evidence suggests that the balance [...] Read more.
Glutathione is a small thiol-containing peptide that plays a central role in maintaining cellular redox homeostasis. Glutathione serves as a physiologic redox buffer by providing thiol electrons for catabolizing harmful oxidants and reversing oxidative effects on biomolecules. Recent evidence suggests that the balance of reduced and oxidized glutathione (GSH/GSSG) defines the redox states of Cys residues in proteins and fine-tunes their stabilities and functions. To elucidate the redox balance of cellular glutathione at subcellular resolution, a number of redox-sensitive green fluorescent protein (roGFP) variants have been developed. In this study, we constructed and functionally validated organelle- and cytoskeleton-targeted roGFP and elucidated the redox status of the cytosolic glutathione at a subcellular resolution. These new redox sensors firmly established a highly reduced redox equilibrium of cytosolic glutathione, wherein significant deviation was observed among cells. By targeting the sensor to the cytosolic and lumen sides of the Golgi membrane, we identified a prominent redox gradient across the biological membrane at the Golgi body. The results demonstrated that organelle- and cytoskeleton-targeted sensors enable the assessment of glutathione oxidation near the cytosolic surfaces of different organelle membranes. Full article
Show Figures

Figure 1

15 pages, 1697 KB  
Communication
Mycoredoxins Are Required for Redox Homeostasis and Intracellular Survival in the Actinobacterial Pathogen Rhodococcus equi
by Álvaro Mourenza, Natalia Bravo-Santano, Inés Pradal, Jose A. Gil, Luis M. Mateos and Michal Letek
Antioxidants 2019, 8(11), 558; https://doi.org/10.3390/antiox8110558 - 15 Nov 2019
Cited by 11 | Viewed by 5439
Abstract
Rhodococcus equi is a facultative intracellular pathogen that can survive within macrophages of a wide variety of hosts, including immunosuppressed humans. Current antibiotherapy is often ineffective, and novel therapeutic strategies are urgently needed to tackle infections caused by this pathogen. In this study, [...] Read more.
Rhodococcus equi is a facultative intracellular pathogen that can survive within macrophages of a wide variety of hosts, including immunosuppressed humans. Current antibiotherapy is often ineffective, and novel therapeutic strategies are urgently needed to tackle infections caused by this pathogen. In this study, we identified three mycoredoxin-encoding genes (mrx) in the genome of R. equi, and we investigated their role in virulence. Importantly, the intracellular survival of a triple mrx-null mutant (Δmrx1Δmrx2Δmrx3) in murine macrophages was fully impaired. However, each mycoredoxin alone could restore the intracellular proliferation rate of R. equi Δmrx1Δmrx2Δmrx3 to wild type levels, suggesting that these proteins could have overlapping functions during host cell infection. Experiments with the reduction-oxidation sensitive green fluorescent protein 2 (roGFP2) biosensor confirmed that R. equi was exposed to redox stress during phagocytosis, and mycoredoxins were involved in preserving the redox homeostasis of the pathogen. Thus, we studied the importance of each mycoredoxin for the resistance of R. equi to different oxidative stressors. Interestingly, all mrx genes did have overlapping roles in the resistance to sodium hypochlorite. In contrast, only mrx1 was essential for the survival against high concentrations of nitric oxide, while mrx3 was not required for the resistance to hydrogen peroxide. Our results suggest that all mycoredoxins have important roles in redox homeostasis, contributing to the pathogenesis of R. equi and, therefore, these proteins may be considered interesting targets for the development of new anti-infectives. Full article
(This article belongs to the Section Antioxidant Enzyme Systems)
Show Figures

Figure 1

15 pages, 741 KB  
Article
A High-Throughput Oxidative Stress Biosensor Based on Escherichia coli roGFP2 Cells Immobilized in a k-Carrageenan Matrix
by Lia Ooi, Lee Yook Heng and Izumi C. Mori
Sensors 2015, 15(2), 2354-2368; https://doi.org/10.3390/s150202354 - 22 Jan 2015
Cited by 25 | Viewed by 6710
Abstract
Biosensors fabricated with whole-cell bacteria appear to be suitable for detecting bioavailability and toxicity effects of the chemical(s) of concern, but they are usually reported to have drawbacks like long response times (ranging from hours to days), narrow dynamic range and instability during [...] Read more.
Biosensors fabricated with whole-cell bacteria appear to be suitable for detecting bioavailability and toxicity effects of the chemical(s) of concern, but they are usually reported to have drawbacks like long response times (ranging from hours to days), narrow dynamic range and instability during long term storage. Our aim is to fabricate a sensitive whole-cell oxidative stress biosensor which has improved properties that address the mentioned weaknesses. In this paper, we report a novel high-throughput whole-cell biosensor fabricated by immobilizing roGFP2 expressing Escherichia coli cells in a k-carrageenan matrix, for the detection of oxidative stress challenged by metalloid compounds. The E. coli roGFP2 oxidative stress biosensor shows high sensitivity towards arsenite and selenite, with wide linear range and low detection limit (arsenite: 1.0 × 10−3–1.0 × 101 mg·L−1, LOD: 2.0 × 10−4 mg·L−1; selenite: 1.0 × 10−5–1.0 × 102 mg·L−1, LOD: 5.8 × 10−6 mg·L−1), short response times (0–9 min), high stability and reproducibility. This research is expected to provide a new direction in performing high-throughput environmental toxicity screening with living bacterial cells which is capable of measuring the bioavailability and toxicity of environmental stressors in a friction of a second. Full article
(This article belongs to the Section Biosensors)
Show Figures

17 pages, 754 KB  
Article
Micropatterning of 3D Microenvironments for Living Biosensor Applications
by William F. Hynes, Nate J. Doty, Thomas I. Zarembinski, Michael P. Schwartz, Michael W. Toepke, William L. Murphy, Sarah K. Atzet, Ryan Clark, J. Andres Melendez and Nathaniel C. Cady
Biosensors 2014, 4(1), 28-44; https://doi.org/10.3390/bios4010028 - 27 Feb 2014
Cited by 36 | Viewed by 11874
Abstract
Micro-scale printing and patterning of living cells has multiple applications including tissue engineering, cell signaling assays, and the fabrication of cell-based biosensors. In this work, a molecular printing instrument, the Bioforce Nano eNabler, was modified to enable micron-scale “quill-pen” based printing of mammalian [...] Read more.
Micro-scale printing and patterning of living cells has multiple applications including tissue engineering, cell signaling assays, and the fabrication of cell-based biosensors. In this work, a molecular printing instrument, the Bioforce Nano eNabler, was modified to enable micron-scale “quill-pen” based printing of mammalian cells in a 3D hyaluronan/gelatin based hydrogel. Specifically, photo-initiated “thiol-ene” click chemistry was used to couple the thiol groups of thiolated hyaluronan/thiolated gelatin to the alkene groups of 4-arm polyethylene glycol (PEG)-norbornene molecules. Rapid photopolymerization enabled direct printing and controlled curing of living cells within the hydrogel matrix. The resulting hydrogels were biocompatible with human adipose-derived stem cells, NIH-3T3 cells, and mouse embryonic stem cells. The utility of this printing approach was also explored for cell-based biosensors. Micro-printed cells expressing a redox sensitive variant of the green fluorescent protein (roGFP-R12) showed a measurable fluorescent response to addition of oxidizing and then reducing agents. This work represents a novel approach to micron-scale cell patterning, and its potential for living, cell-based biosensors. Full article
(This article belongs to the Special Issue Sensors and Analytics for Cell Biology and Tissue Engineering)
Show Figures

Figure 1

17 pages, 718 KB  
Article
A Bacterial Biosensor for Oxidative Stress Using the Constitutively Expressed Redox-Sensitive Protein roGFP2
by Carlos R. Arias-Barreiro, Keisuke Okazaki, Apostolos Koutsaftis, Salmaan H. Inayat-Hussain, Akio Tani, Maki Katsuhara, Kazuhide Kimbara and Izumi C. Mori
Sensors 2010, 10(7), 6290-6306; https://doi.org/10.3390/s100706290 - 24 Jun 2010
Cited by 40 | Viewed by 13447
Abstract
A highly specific, high throughput-amenable bacterial biosensor for chemically induced cellular oxidation was developed using constitutively expressed redox-sensitive green fluorescent protein roGFP2 in E. coli (E. coli-roGFP2). Disulfide formation between two key cysteine residues of roGFP2 was assessed using a double-wavelength [...] Read more.
A highly specific, high throughput-amenable bacterial biosensor for chemically induced cellular oxidation was developed using constitutively expressed redox-sensitive green fluorescent protein roGFP2 in E. coli (E. coli-roGFP2). Disulfide formation between two key cysteine residues of roGFP2 was assessed using a double-wavelength ratiometric approach. This study demonstrates that only a few minutes were required to detect oxidation using E. coli-roGFP2, in contrast to conventional bacterial oxidative stress sensors. Cellular oxidation induced by hydrogen peroxide, menadione, sodium selenite, zinc pyrithione, triphenyltin and naphthalene became detectable after 10 seconds and reached the maxima between 80 to 210 seconds, contrary to Cd2+, Cu2+, Pb2+, Zn2+ and sodium arsenite, which induced the oxidation maximum immediately. The lowest observable effect concentrations (in ppm) were determined as 1.0 x 10−7 (arsenite), 1.0 x 10−4 (naphthalene), 1.0 x 10−4 (Cu2+), 3.8 x 10−4 (H2O2), 1.0 x 10−3 (Cd2+), 1.0 x 10−3 (Zn2+), 1.0 x 10−2 (menadione), 1.0 (triphenyltin), 1.56 (zinc pyrithione), 3.1 (selenite) and 6.3 (Pb2+), respectively. Heavy metal-induced oxidation showed unclear response patterns, whereas concentration-dependent sigmoid curves were observed for other compounds. In vivo GSH content and in vitro roGFP2 oxidation assays together with E. coli-roGFP2 results suggest that roGFP2 is sensitive to redox potential change and thiol modification induced by environmental stressors. Based on redox-sensitive technology, E. coli-roGFP2 provides a fast comprehensive detection system for toxicants that induce cellular oxidation. Full article
(This article belongs to the Section Biosensors)
Show Figures

Back to TopTop