Sign in to use this feature.

Years

Between: -

Subjects

remove_circle_outline
remove_circle_outline
remove_circle_outline
remove_circle_outline
remove_circle_outline
remove_circle_outline
remove_circle_outline

Journals

Article Types

Countries / Regions

Search Results (72)

Search Parameters:
Keywords = pulp dentin complex

Order results
Result details
Results per page
Select all
Export citation of selected articles as:
10 pages, 3467 KB  
Article
The Effect of Simvastatin on Odontoblastic Differentiation of Human Dental Pulp Stem Cells: An In Vitro Study
by Carmela Del Giudice, Flavia Iaculli, Carlo Rengo, Alessandro Salucci, Gianrico Spagnuolo, Francesco Riccitiello, Maurizio Bossù, Antonella Polimeni and Gianni Di Giorgio
Dent. J. 2025, 13(9), 428; https://doi.org/10.3390/dj13090428 - 16 Sep 2025
Viewed by 234
Abstract
Objectives: The aim of the current in vitro study was to assess the effect of simvastatin on the early-stage differentiation of human dental pulp stem cells (hDPSCs) in an odontogenic pattern by evaluating the expression of specific odontogenic-related genes. Methods: hDPSCs were cultured [...] Read more.
Objectives: The aim of the current in vitro study was to assess the effect of simvastatin on the early-stage differentiation of human dental pulp stem cells (hDPSCs) in an odontogenic pattern by evaluating the expression of specific odontogenic-related genes. Methods: hDPSCs were cultured in the presence of different concentrations of simvastatin (0.1, 0.5, 1, 5, and 10 µM) to evaluate cytotoxicity. Moreover, osteogenic differentiation was assessed by Alkaline Phosphatase (ALP) activity and alizarin red staining (ARS) after 7 days of culture. Finally, odontogenic-related gene (OCN, MEPE, DSPP, and DMP-1) expression analysis was performed. Results: Three days after treatment, higher concentrations of simvastatin (1, 5, and 10 µM) significantly limited cell viability. Upregulation of ALP activity and odontoblastic cell-related genes (OCN and MEPE) was observed in the presence of 1 µM simvastatin. The expression was statistically higher for ALP (p = 0.0001) and OCN (p = 0.0231). On the other hand, comparable or slightly less effect concerning mineralization ability with respect to the control group, as well as in the expression of DSPP and DMP-1, was observed. Conclusions: Simvastatin demonstrated a positive influence on dentinogenesis by improving the expression of specific markers such as MEPE and OCN. However, its effect on inflammation reduction and the potential to be used in combination with other materials should be further assessed. Simvastatin might be successfully applied in the regeneration of damaged dental pulp tissues and promotion of reparative dentinogenesis. Additional studies should be carried out to support the obtained outcomes. Full article
Show Figures

Figure 1

23 pages, 3724 KB  
Article
An Injectable, Dual-Curing Hydrogel for Controlled Bioactive Release in Regenerative Endodontics
by Meisam Omidi, Daniela S. Masson-Meyers and Jeffrey M. Toth
J. Compos. Sci. 2025, 9(8), 424; https://doi.org/10.3390/jcs9080424 - 7 Aug 2025
Viewed by 830
Abstract
Regenerative endodontics seeks to restore the vascularized pulp–dentin complex following conventional root canal therapy, yet reliable neovascularization within the constrained root canal remains a key challenge. This study investigates the development of an injectable, dual-curing hydrogel based on methacrylated decellularized amniotic membrane (dAM-MA) [...] Read more.
Regenerative endodontics seeks to restore the vascularized pulp–dentin complex following conventional root canal therapy, yet reliable neovascularization within the constrained root canal remains a key challenge. This study investigates the development of an injectable, dual-curing hydrogel based on methacrylated decellularized amniotic membrane (dAM-MA) and compares its performance to a conventional gelatin methacryloyl (GelMA). The dAM-MA platform was designed for biphasic release, incorporating both free vascular endothelial growth factor (VEGF) for an initial burst and matrix-metalloproteinase-cleavable VEGF conjugates for sustained delivery. The dAM-MA hydrogel achieved shape-fidelity via thermal gelation at 37 °C and possessed tunable stiffness (0.5–7.8 kPa) after visible-light irradiation. While showing high cytocompatibility comparable to GelMA (>125% hDPSC viability), the dAM-MA platform markedly outperformed the control in promoting endothelial tube formation (up to 800 µm total length; 42 branch points at 96 h). The biphasic VEGF release from dAM-MA matched physiological injury kinetics, driving both early chemotaxis and late vessel maturation. These results demonstrate that dAM-MA hydrogels combine native extracellular matrix complexity with practical, dual-curing injectability and programmable VEGF kinetics, offering a promising scaffold for minimally invasive pulp–dentin regeneration. Full article
(This article belongs to the Special Issue Biomedical Composite Applications)
Show Figures

Figure 1

11 pages, 1820 KB  
Article
Establishment of Dental Pulp Cell Culture System for Analyzing Dentinogenesis in Mouse Incisors
by Yuka Kato, Insoon Chang and Satoshi Yokose
Dent. J. 2025, 13(6), 270; https://doi.org/10.3390/dj13060270 - 18 Jun 2025
Viewed by 428
Abstract
Background: The dentin–pulp complex plays a vital role in tooth health. Dentin forms the main body the tooth and continues to form throughout life to maintain homeostasis and provide protection against deleterious external stimuli. However, the detailed mechanism of dentin formation remains [...] Read more.
Background: The dentin–pulp complex plays a vital role in tooth health. Dentin forms the main body the tooth and continues to form throughout life to maintain homeostasis and provide protection against deleterious external stimuli. However, the detailed mechanism of dentin formation remains poorly understood, and there is a need for new regenerative therapies. This study therefore investigated whether primary dental pulp cells from mice could be used to establish a new culture system. Methods: Mouse mandibles were divided along the ramus to extract dental pulp tissue containing cervical loops. The extracted tissue was cultured in an incubator to promote cell out-growth and increase the number of cells available for experimentation. Results: Cultured cells formed mineralized nodules, confirmed by Alizarin red S staining. The expression levels of dentin sialo protein, bone gamma-carboxyglutamate protein, and type I collagen mRNAs in cultured dental pulp cells on day 15 were lower than those in intact mouse dental pulp tissue, and the expression of all mRNAs was confirmed through electrophoresis. Conclusions: This study established a primary culture system using dental pulp tissue extracted from mouse mandibular incisors. The results demonstrated that dental pulp cells can differentiate into odontoblast-like cells and form dentin-like mineralized nodules, thereby offering a useful system for studying dentin formation and odontoblast differentiation. Full article
Show Figures

Figure 1

32 pages, 2858 KB  
Review
Regenerative Endodontic Therapies: Harnessing Stem Cells, Scaffolds, and Growth Factors
by Rosana Farjaminejad, Samira Farjaminejad and Franklin Garcia-Godoy
Polymers 2025, 17(11), 1475; https://doi.org/10.3390/polym17111475 - 26 May 2025
Cited by 2 | Viewed by 2429
Abstract
Regenerative Endodontic Therapies (RETs) offer transformative potential by leveraging polymer-based scaffolds, stem cells, and growth factors to regenerate damaged dental pulp tissue, thereby restoring tooth vitality and prolonging tooth function. While conventional treatments focus on infection control, they often compromise the structural and [...] Read more.
Regenerative Endodontic Therapies (RETs) offer transformative potential by leveraging polymer-based scaffolds, stem cells, and growth factors to regenerate damaged dental pulp tissue, thereby restoring tooth vitality and prolonging tooth function. While conventional treatments focus on infection control, they often compromise the structural and biological integrity of the tooth. RETs, in contrast, aim to restore the natural function of the pulp–dentin complex by promoting cellular regeneration and immune modulation. In this context, biodegradable polymers—such as collagen, gelatin methacryloyl (GelMA), and synthetic alternatives—serve as scaffolding materials that mimic the extracellular matrix, support cell attachment and proliferation, and enable localized delivery of bioactive factors. Together, the tissue engineering triad—polymer-based scaffolds, stem cells, and signaling molecules—facilitates root development, apical closure, and increased fracture resistance. Recent innovations in polymeric scaffold design, including injectable hydrogels and 3D bioprinting technologies, have enhanced clinical translation by enabling minimally invasive and patient-specific RETs. Despite progress, challenges such as immune compatibility, scaffold degradation rates, and the standardization of clinical protocols remain. RETs, thus, represent a paradigm shift in dental care, aligning with the body’s intrinsic healing capacity and offering improved long-term outcomes for patients. Full article
(This article belongs to the Special Issue Sustainable Bio-Based and Circular Polymers and Composites)
Show Figures

Figure 1

16 pages, 2764 KB  
Article
Inducing Osteogenesis in Human Pulp Stem Cells Cultured on Nano-Hydroxyapatite and Naringin-Coated 3D-Printed Poly Lactic Acid Scaffolds
by Reem Mones Dawood and Anas Falah Mahdee
Polymers 2025, 17(5), 596; https://doi.org/10.3390/polym17050596 - 24 Feb 2025
Cited by 2 | Viewed by 2680
Abstract
Background: Regeneration dentistry demonstrates significant challenges due to the complexity of different dental structures. This study aimed to investigate osteogenic differentiation of human pulp stem cells (hDPSCs) cultured on a 3D-printed poly lactic acid (PLA) scaffold coated with nano-hydroxyapatite (nHA) and naringin (NAR) [...] Read more.
Background: Regeneration dentistry demonstrates significant challenges due to the complexity of different dental structures. This study aimed to investigate osteogenic differentiation of human pulp stem cells (hDPSCs) cultured on a 3D-printed poly lactic acid (PLA) scaffold coated with nano-hydroxyapatite (nHA) and naringin (NAR) as a model for a dental regenerative. Methods: PLA scaffolds were 3D printed into circular discs (10 × 1 mm) and coated with nHA, NAR, or both. Scaffolds were cultured with hDPTCs to identify cellular morphological changes and adhesion over incubation periods of 3, 7, and 21 days using SEM. Then, the osteogenic potential of PLA, PLA/nHA/NAR, or PLA scaffolds coated with MTA elutes (PLA/MTA scaffolds) were evaluated by measuring mineralized tissue deposition using calcium concentration assays and alizarin red staining (ARS). Also, immunofluorescence labelling of alkaline phosphatase (ALP) and dentine sialophosphoprotein (DSPP) within cultured cells were evaluated. Results: The highest cellular attachment was identified on the PLA/nHA/NAR scaffold, with morphological changes reflecting cellular differentiation. The highest calcium deposition and ARS were recognized in the PLA/nHA/NAR culture, with statistically significant difference (p < 0.05) compared to PLA/MTA. Also, ALP and DSPP markers showed statistically significantly higher (p < 0.05) immunoreactivity in cells cultured within PLA/nHA/NAR compared to PLA/MTA. Conclusions: The results confirm the osteogenic potential of PLA scaffolds coated with nHA/NAR for future animal and human investigations. Full article
(This article belongs to the Special Issue 3D and 4D Printing of Polymers: Modeling and Experimental Approaches)
Show Figures

Figure 1

28 pages, 943 KB  
Review
Cell Homing Strategies in Regenerative Endodontic Therapy
by David Kim and Sahng G. Kim
Cells 2025, 14(3), 201; https://doi.org/10.3390/cells14030201 - 29 Jan 2025
Cited by 4 | Viewed by 2879
Abstract
Cell homing, a process that leverages the body’s natural ability to recruit cells and repair damaged tissues, presents a promising alternative to cell transplantation methods. Central to this approach is the recruitment of endogenous stem/progenitor cells—such as those from the apical papilla, bone [...] Read more.
Cell homing, a process that leverages the body’s natural ability to recruit cells and repair damaged tissues, presents a promising alternative to cell transplantation methods. Central to this approach is the recruitment of endogenous stem/progenitor cells—such as those from the apical papilla, bone marrow, and periapical tissues—facilitated by chemotactic biological cues. Moreover, biomaterial scaffolds embedded with signaling molecules create supportive environments, promoting cell migration, adhesion, and differentiation for the regeneration of the pulp–dentin complex. By analyzing in vivo animal studies using cell homing strategies, this review explores how biomolecules and scaffold materials enhance the recruitment of endogenous stem cells to the site of damaged dental pulp tissue, thereby promoting repair and regeneration. It also examines the key principles, recent advancements, and current limitations linked to cell homing-based regenerative endodontic therapy, highlighting the interplay of biomaterials, signaling molecules, and their broader clinical implications. Full article
(This article belongs to the Special Issue Recent Advances in Regenerative Dentistry—Second Edition)
Show Figures

Figure 1

11 pages, 241 KB  
Review
How to Deal with Pulpitis: An Overview of New Approaches
by Jakub Fiegler-Rudol, Wojciech Niemczyk, Katarzyna Janik, Anna Zawilska, Małgorzata Kępa and Marta Tanasiewicz
Dent. J. 2025, 13(1), 25; https://doi.org/10.3390/dj13010025 - 8 Jan 2025
Cited by 2 | Viewed by 2960
Abstract
Background: Traditional root canal therapy (RCT) effectively removes diseased or necrotic pulp tissue and replaces it with inorganic materials. Regenerative endodontics is an alternative to conventional RCT by using biologically based approaches to restore the pulp–dentin complex. This review explores emerging techniques, including [...] Read more.
Background: Traditional root canal therapy (RCT) effectively removes diseased or necrotic pulp tissue and replaces it with inorganic materials. Regenerative endodontics is an alternative to conventional RCT by using biologically based approaches to restore the pulp–dentin complex. This review explores emerging techniques, including autogenic and allogenic pulp transplantation, platelet-rich fibrin, human amniotic membrane scaffolds, specialized pro-resolving mediators, nanofibrous and bioceramic scaffolds, injectable hydrogels, dentin matrix proteins, and cell-homing strategies. These methods utilize stem cells, growth factors, and biomaterials to regenerate vascularized, functional pulp tissue. Methods: A narrative review was conducted using PubMed, Scopus, and Embase to identify studies published between 2010 and 2023. In vitro, animal, and clinical studies focusing on innovative regenerative endodontic techniques were analyzed. Conclusions: Although regenerative endodontics demonstrates great potential, challenges remain in standardizing protocols, addressing biological variability, and achieving consistent clinical outcomes. Future research must focus on refining these techniques to ensure their safety, efficacy, and accessibility in routine practice. By addressing current limitations, regenerative endodontics could redefine the management of pulpitis, offering biologically based treatments that enhance tooth vitality, structural integrity, and long-term prognosis. Full article
(This article belongs to the Special Issue Endodontics and Restorative Sciences: 2nd Edition)
24 pages, 4561 KB  
Review
Advances in Regenerative Dentistry: A Systematic Review of Harnessing Wnt/β-Catenin in Dentin-Pulp Regeneration
by Mariam Amir, Lakshmi Jeevithan, Maham Barkat, Syeda Habib Fatima, Malalai Khan, Sara Israr, Fatima Naseer, Sarmad Fayyaz, Jeevithan Elango, Wenhui Wu, José Eduardo Maté Sánchez de Val and Saeed Ur Rahman
Cells 2024, 13(13), 1153; https://doi.org/10.3390/cells13131153 - 6 Jul 2024
Cited by 2 | Viewed by 3469
Abstract
Dentin pulp has a complex function as a major unit in maintaining the vitality of teeth. In this sense, the Wnt/β-Catenin pathway has a vital part in tooth development, maintenance, repair, and regeneration by controlling physiological activities such as growth, differentiation, and migration. [...] Read more.
Dentin pulp has a complex function as a major unit in maintaining the vitality of teeth. In this sense, the Wnt/β-Catenin pathway has a vital part in tooth development, maintenance, repair, and regeneration by controlling physiological activities such as growth, differentiation, and migration. This pathway consists of a network of proteins, such as Wnt signaling molecules, which interact with receptors of targeted cells and play a role in development and adult tissue homeostasis. The Wnt signals are specific spatiotemporally, suggesting its intricate mechanism in development, regulation, repair, and regeneration by the formation of tertiary dentin. This review provides an overview of the recent advances in the Wnt/β-Catenin signaling pathway in dentin and pulp regeneration, how different proteins, molecules, and ligands influence this pathway, either upregulating or silencing it, and how it may be used in the future for clinical dentistry, in vital pulp therapy as an effective treatment for dental caries, as an alternative approach for root canal therapy, and to provide a path for therapeutic and regenerative dentistry. Full article
(This article belongs to the Special Issue Molecular Mechanism of Bone Disease)
Show Figures

Figure 1

16 pages, 9548 KB  
Article
Dynamic Alterations in Acetylation and Modulation of Histone Deacetylase Expression Evident in the Dentine–Pulp Complex during Dentinogenesis
by Yukako Yamauchi, Emi Shimizu and Henry F. Duncan
Int. J. Mol. Sci. 2024, 25(12), 6569; https://doi.org/10.3390/ijms25126569 - 14 Jun 2024
Cited by 1 | Viewed by 1409
Abstract
Epigenetic modulation, including histone modification, alters gene expression and controls cell fate. Histone deacetylases (HDACs) are identified as important regulators of dental pulp cell (DPC) mineralisation processes. Currently, there is a paucity of information regarding the nature of histone modification and HDAC expression [...] Read more.
Epigenetic modulation, including histone modification, alters gene expression and controls cell fate. Histone deacetylases (HDACs) are identified as important regulators of dental pulp cell (DPC) mineralisation processes. Currently, there is a paucity of information regarding the nature of histone modification and HDAC expression in the dentine–pulp complex during dentinogenesis. The aim of this study was to investigate post-translational histone modulation and HDAC expression during DPC mineralisation and the expression of Class I/II HDACs during tooth development and in adult teeth. HDAC expression (isoforms −1 to −6) was analysed in mineralising primary rat DPCs using qRT-PCR and Western blot with mass spectrometry being used to analyse post-translational histone modifications. Maxillary molar teeth from postnatal and adult rats were analysed using immunohistochemical (IHC) staining for HDACs (1–6). HDAC-1, -2, and -4 protein expression increased until days 7 and 11, but decreased at days 14 and 21, while other HDAC expression increased continuously for 21 days. The Class II mineralisation-associated HDAC-4 was strongly expressed in postnatal sample odontoblasts and DPCs, but weakly in adult teeth, while other Class II HDACs (-5, -6) were relatively strongly expressed in postnatal DPCs and adult odontoblasts. Among Class I HDACs, HDAC-1 showed high expression in postnatal teeth, notably in ameloblasts and odontoblasts. HDAC-2 and -3 had extremely low expression in the rat dentine–pulp complex. Significant increases in acetylation were noted during DPC mineralisation processes, while trimethylation H3K9 and H3K27 marks decreased, and the HDAC-inhibitor suberoylanilide hydroxamic acid (SAHA) enhanced H3K27me3. These results highlight a dynamic alteration in histone acetylation during mineralisation and indicate the relevance of Class II HDAC expression in tooth development and regenerative processes. Full article
(This article belongs to the Special Issue Epigenetic Modifications in Health and Disease)
Show Figures

Figure 1

23 pages, 2316 KB  
Review
Dentin Mechanobiology: Bridging the Gap between Architecture and Function
by Xiangting Fu and Hye Sung Kim
Int. J. Mol. Sci. 2024, 25(11), 5642; https://doi.org/10.3390/ijms25115642 - 22 May 2024
Cited by 12 | Viewed by 3683
Abstract
It is remarkable how teeth maintain their healthy condition under exceptionally high levels of mechanical loading. This suggests the presence of inherent mechanical adaptation mechanisms within their structure to counter constant stress. Dentin, situated between enamel and pulp, plays a crucial role in [...] Read more.
It is remarkable how teeth maintain their healthy condition under exceptionally high levels of mechanical loading. This suggests the presence of inherent mechanical adaptation mechanisms within their structure to counter constant stress. Dentin, situated between enamel and pulp, plays a crucial role in mechanically supporting tooth function. Its intermediate stiffness and viscoelastic properties, attributed to its mineralized, nanofibrous extracellular matrix, provide flexibility, strength, and rigidity, enabling it to withstand mechanical loading without fracturing. Moreover, dentin’s unique architectural features, such as odontoblast processes within dentinal tubules and spatial compartmentalization between odontoblasts in dentin and sensory neurons in pulp, contribute to a distinctive sensory perception of external stimuli while acting as a defensive barrier for the dentin-pulp complex. Since dentin’s architecture governs its functions in nociception and repair in response to mechanical stimuli, understanding dentin mechanobiology is crucial for developing treatments for pain management in dentin-associated diseases and dentin-pulp regeneration. This review discusses how dentin’s physical features regulate mechano-sensing, focusing on mechano-sensitive ion channels. Additionally, we explore advanced in vitro platforms that mimic dentin’s physical features, providing deeper insights into fundamental mechanobiological phenomena and laying the groundwork for effective mechano-therapeutic strategies for dentinal diseases. Full article
(This article belongs to the Collection Feature Papers in Materials Science)
Show Figures

Figure 1

15 pages, 1867 KB  
Systematic Review
Use of Nanoparticles in Regenerative Dentistry: A Systematic Review
by María Pilar Pecci-Lloret, Silvia Gea-Alcocer, Laura Murcia-Flores, Francisco Javier Rodríguez-Lozano and Ricardo Elías Oñate-Sánchez
Biomimetics 2024, 9(4), 243; https://doi.org/10.3390/biomimetics9040243 - 18 Apr 2024
Cited by 6 | Viewed by 2845
Abstract
Introduction: nanoparticles are tiny-sized materials whose characteristics and properties mean that their association with dental materials is being investigated to ascertain their effects and possible benefits on tooth structures. This systematic review aimed to qualitatively collect in vitro studies that address the potential [...] Read more.
Introduction: nanoparticles are tiny-sized materials whose characteristics and properties mean that their association with dental materials is being investigated to ascertain their effects and possible benefits on tooth structures. This systematic review aimed to qualitatively collect in vitro studies that address the potential application of different nanoparticles in dental regeneration. Following an exhaustive search and article selection process, 16 in vitro studies that met our eligibility criteria were included. BG-NPs were analyzed across five studies, with three demonstrating their impact on the growth and differentiation of human hDPSCs. CS-NPs were examined in three studies, with findings from two indicating a significant effect on the differentiation of SCAPs. Nanoparticles’ therapeutic potential and their stimulatory effect on promoting the regeneration of cells of the dentin-pulp complex have been proven. Their effect is altered according to the type of nanoparticle, concentration, and substances associated with them and, depending on these variables, they will affect the pulp, dentine, and dental cementum differently. Full article
(This article belongs to the Special Issue Biomimetic Remineralization on Enamel and Dentin: 2nd Edition)
Show Figures

Figure 1

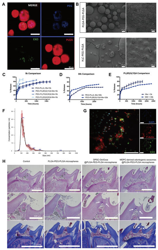
25 pages, 7565 KB  
Review
Exosomes as Promising Therapeutic Tools for Regenerative Endodontic Therapy
by Qingyue Kong, Yujie Wang, Nan Jiang, Yifan Wang, Rui Wang, Xiaohan Hu, Jing Mao and Xin Shi
Biomolecules 2024, 14(3), 330; https://doi.org/10.3390/biom14030330 - 11 Mar 2024
Cited by 9 | Viewed by 4927
Abstract
Pulpitis is a common and frequent disease in dental clinics. Although vital pulp therapy and root canal treatment can stop the progression of inflammation, they do not allow for genuine structural regeneration and functional reconstruction of the pulp–dentin complex. In recent years, with [...] Read more.
Pulpitis is a common and frequent disease in dental clinics. Although vital pulp therapy and root canal treatment can stop the progression of inflammation, they do not allow for genuine structural regeneration and functional reconstruction of the pulp–dentin complex. In recent years, with the development of tissue engineering and regenerative medicine, research on stem cell-based regenerative endodontic therapy (RET) has achieved satisfactory preliminary results, significantly enhancing its clinical translational prospects. As one of the crucial paracrine effectors, the roles and functions of exosomes in pulp–dentin complex regeneration have gained considerable attention. Due to their advantages of cost-effectiveness, extensive sources, favorable biocompatibility, and high safety, exosomes are considered promising therapeutic tools to promote dental pulp regeneration. Accordingly, in this article, we first focus on the biological properties of exosomes, including their biogenesis, uptake, isolation, and characterization. Then, from the perspectives of cell proliferation, migration, odontogenesis, angiogenesis, and neurogenesis, we aim to reveal the roles and mechanisms of exosomes involved in regenerative endodontics. Lastly, immense efforts are made to illustrate the clinical strategies and influencing factors of exosomes applied in dental pulp regeneration, such as types of parental cells, culture conditions of parent cells, exosome concentrations, and scaffold materials, in an attempt to lay a solid foundation for exploring and facilitating the therapeutic strategy of exosome-based regenerative endodontic procedures. Full article
Show Figures

Figure 1

18 pages, 4824 KB  
Review
Mechanobiology of Dental Pulp Cells
by Natalia Bryniarska-Kubiak, Agnieszka Basta-Kaim and Andrzej Kubiak
Cells 2024, 13(5), 375; https://doi.org/10.3390/cells13050375 - 21 Feb 2024
Cited by 8 | Viewed by 5430
Abstract
The dental pulp is the inner part of the tooth responsible for properly functioning during its lifespan. Apart from the very big biological heterogeneity of dental cells, tooth microenvironments differ a lot in the context of mechanical properties—ranging from 5.5 kPa for dental [...] Read more.
The dental pulp is the inner part of the tooth responsible for properly functioning during its lifespan. Apart from the very big biological heterogeneity of dental cells, tooth microenvironments differ a lot in the context of mechanical properties—ranging from 5.5 kPa for dental pulp to around 100 GPa for dentin and enamel. This physical heterogeneity and complexity plays a key role in tooth physiology and in turn, is a great target for a variety of therapeutic approaches. First of all, physical mechanisms are crucial for the pain propagation process from the tooth surface to the nerves inside the dental pulp. On the other hand, the modulation of the physical environment affects the functioning of dental pulp cells and thus is important for regenerative medicine. In the present review, we describe the physiological significance of biomechanical processes in the physiology and pathology of dental pulp. Moreover, we couple those phenomena with recent advances in the fields of bioengineering and pharmacology aiming to control the functioning of dental pulp cells, reduce pain, and enhance the differentiation of dental cells into desired lineages. The reviewed literature shows great progress in the topic of bioengineering of dental pulp—although mainly in vitro. Apart from a few positions, it leaves a gap for necessary filling with studies providing the mechanisms of the mechanical control of dental pulp functioning in vivo. Full article
(This article belongs to the Section Stem Cells)
Show Figures

Graphical abstract

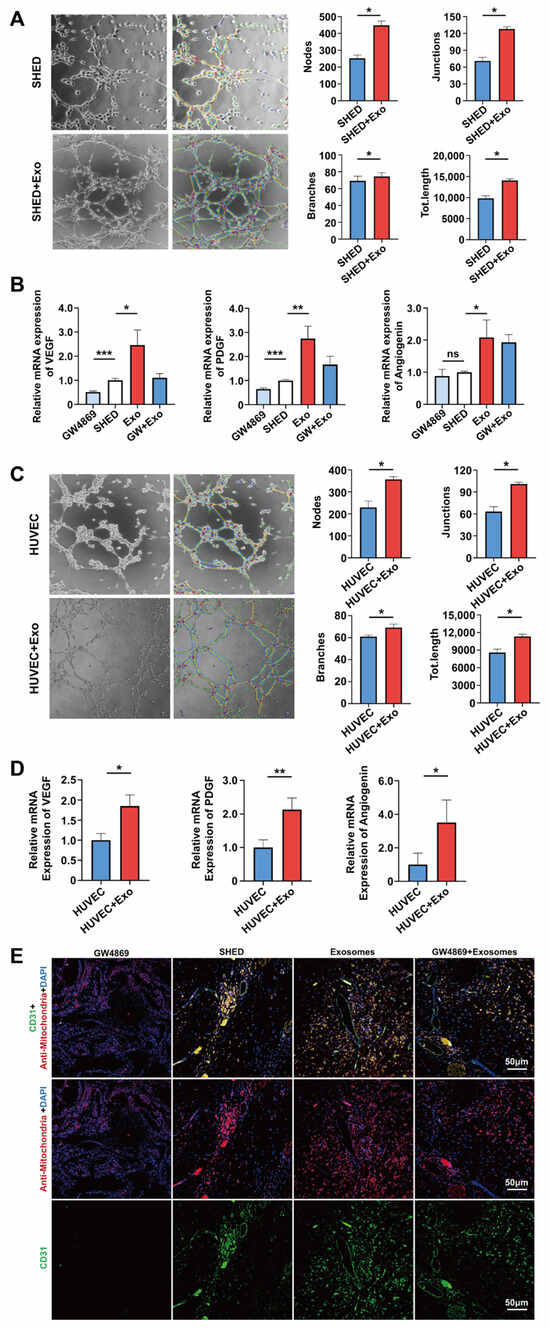
25 pages, 6841 KB  
Article
Multifunctional Exosomes Derived from M2 Macrophages with Enhanced Odontogenesis, Neurogenesis and Angiogenesis for Regenerative Endodontic Therapy: An In Vitro and In Vivo Investigation
by Yujie Wang, Jing Mao, Yifan Wang, Nan Jiang and Xin Shi
Biomedicines 2024, 12(2), 441; https://doi.org/10.3390/biomedicines12020441 - 16 Feb 2024
Cited by 12 | Viewed by 3017
Abstract
Introduction: Exosomes derived from M2 macrophages (M2-Exos) exhibit tremendous potential for inducing tissue repair and regeneration. Herein, this study was designed to elucidate the biological roles of M2-Exos in regenerative endodontic therapy (RET) compared with exosomes from M1 macrophages (M1-Exos). Methods: The internalization [...] Read more.
Introduction: Exosomes derived from M2 macrophages (M2-Exos) exhibit tremendous potential for inducing tissue repair and regeneration. Herein, this study was designed to elucidate the biological roles of M2-Exos in regenerative endodontic therapy (RET) compared with exosomes from M1 macrophages (M1-Exos). Methods: The internalization of M1-Exos and M2-Exos by dental pulp stem cells (DPSCs) and human umbilical vein endothelial cells (HUVECs) was detected by uptake assay. The effects of M1-Exos and M2-Exos on DPSC and HUVEC behaviors, including migration, proliferation, odonto/osteogenesis, neurogenesis, and angiogenesis were determined in vitro. Then, Matrigel plugs incorporating M2-Exos were transplanted subcutaneously into nude mice. Immunostaining for vascular endothelial growth factor (VEGF) and CD31 was performed to validate capillary-like networks. Results: M1-Exos and M2-Exos were effectively absorbed by DPSCs and HUVECs. Compared with M1-Exos, M2-Exos considerably facilitated the proliferation and migration of DPSCs and HUVECs. Furthermore, M2-Exos robustly promoted ALP activity, mineral nodule deposition, and the odonto/osteogenic marker expression of DPSCs, indicating the powerful odonto/osteogenic potential of M2-Exos. In sharp contrast with M1-Exos, which inhibited the neurogenic capacity of DPSCs, M2-Exos contributed to a significantly augmented expression of neurogenic genes and the stronger immunostaining of Nestin. Consistent with remarkably enhanced angiogenic markers and tubular structure formation in DPSCs and HUVECs in vitro, the employment of M2-Exos gave rise to more abundant vascular networks, dramatically higher VEGF expression, and widely spread CD31+ tubular lumens in vivo, supporting the enormous pro-angiogenic capability of M2-Exos. Conclusions: The multifaceted roles of M2-Exos in ameliorating DPSC and HUVEC functions potentially contribute to complete functional pulp–dentin complex regeneration. Full article
(This article belongs to the Section Immunology and Immunotherapy)
Show Figures

Graphical abstract

18 pages, 4256 KB  
Article
Dental Pulp Cell Transplantation Combined with Regenerative Endodontic Procedures Promotes Dentin Matrix Formation in Mature Mouse Molars
by Jorge Luis Montenegro Raudales, Yuta Okuwa and Masaki Honda
Cells 2024, 13(4), 348; https://doi.org/10.3390/cells13040348 - 16 Feb 2024
Cited by 1 | Viewed by 2978
Abstract
Regenerative endodontic procedures (REPs) are promising for dental pulp tissue regeneration; however, their application in permanent teeth remains challenging. We assessed the potential combination of an REP and local dental pulp cell (DPC) transplantation in the mature molars of C57BL/6 mice with (REP [...] Read more.
Regenerative endodontic procedures (REPs) are promising for dental pulp tissue regeneration; however, their application in permanent teeth remains challenging. We assessed the potential combination of an REP and local dental pulp cell (DPC) transplantation in the mature molars of C57BL/6 mice with (REP + DPC group) or without (REP group) transplantation of DPCs from green fluorescent protein (GFP) transgenic mice. After 4 weeks, the regenerated tissue was evaluated by micro-computed tomography and histological analyses to detect odontoblasts, vasculogenesis, and neurogenesis. DPCs were assessed for mesenchymal and pluripotency markers. Four weeks after the REP, the molars showed no signs of periapical lesions, and both the REP and REP + DPC groups exhibited a pulp-like tissue composed of a cellular matrix with vessels surrounded by an eosin-stained acellular matrix that resembled hard tissue. However, the REP + DPC group had a broader cellular matrix and uniquely contained odontoblast-like cells co-expressing GFP. Vasculogenesis and neurogenesis were detected in both groups, with the former being more prominent in the REP + DPC group. Overall, the REP was achieved in mature mouse molars and DPC transplantation improved the outcomes by inducing the formation of odontoblast-like cells and greater vasculogenesis. Full article
(This article belongs to the Special Issue Oral Tissue Stem Cells in Regenerative Dentistry)
Show Figures

Graphical abstract

Back to TopTop