Sign in to use this feature.

Years

Between: -

Subjects

remove_circle_outline
remove_circle_outline
remove_circle_outline
remove_circle_outline
remove_circle_outline
remove_circle_outline
remove_circle_outline
remove_circle_outline
remove_circle_outline

Journals

Article Types

Countries / Regions

Search Results (196)

Search Parameters:
Keywords = pseudorabies

Order results
Result details
Results per page
Select all
Export citation of selected articles as:
17 pages, 4382 KB  
Article
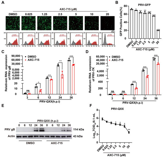
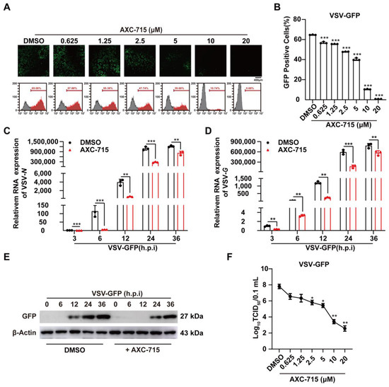
A Novel Small-Molecule TLR7 Agonist AXC-715 Stabilizes TLR7 Dimerization and Exhibits Broad-Spectrum Antiviral Activity
by Chen Yao, Meng-Hua Du, Yan-Jie Ma, Heng Wang, Liu Hang, Zhi-Cheng Li, Hong-Yu Yang, Guo-Yu Yang, Meng-Di Wang and Sheng-Li Ming
Microorganisms 2026, 14(4), 862; https://doi.org/10.3390/microorganisms14040862 - 11 Apr 2026
Viewed by 221
Abstract
Toll-like receptor 7 (TLR7) agonism offers a promising avenue for antiviral intervention. This study characterizes AXC-715, a novel small-molecule agonist that selectively targets TLR7 to elicit broad-spectrum antiviral effects. Structural analysis of the AXC-715–hTLR7 complex (PDB ID: 5GMH) elucidates the molecular basis of [...] Read more.
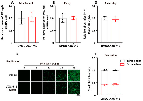
Toll-like receptor 7 (TLR7) agonism offers a promising avenue for antiviral intervention. This study characterizes AXC-715, a novel small-molecule agonist that selectively targets TLR7 to elicit broad-spectrum antiviral effects. Structural analysis of the AXC-715–hTLR7 complex (PDB ID: 5GMH) elucidates the molecular basis of receptor activation. AXC-715 occupies the interface of TLR7 monomers, establishing critical hydrogen bonds with D555 and T586, alongside π-π and π-alkyl interactions with F408, V381, and L557. These interactions effectively promote and stabilize the active TLR7 dimeric conformation. Functionally, AXC-715 activates NF-κB signaling in a P65-dependent manner without inducing cytotoxicity in PK-15 or THP-1 cells. In vitro assays demonstrated that AXC-715 potently inhibits the replication of both pseudorabies virus (PRV) and vesicular stomatitis virus (VSV) by specifically impairing viral replication, distinct from adsorption, entry, assembly, or release processes. The antiviral effect was abolished in TLR7-knockout PK-15 cells, confirming the strict dependence of AXC-715 on on-target TLR7 signaling. These findings highlight AXC-715 as a potent TLR7 agonist that stabilizes receptor dimerization to inhibit viral replication, providing a valuable framework for developing TLR7-based antiviral therapeutics. Full article
(This article belongs to the Special Issue Novel Disinfectants and Antiviral Agents)
Show Figures

Figure 1

12 pages, 2626 KB  
Brief Report
Aujeszky’s Disease in a Grey Wolf (Canis lupus) in Poland
by Wojciech Wójcik, Anna Didkowska, Blanka Orłowska, Sabina Nowak, Bartosz Sell, Krzysztof Anusz, Florian Pfaff and Bernd Hoffmann
Viruses 2026, 18(4), 449; https://doi.org/10.3390/v18040449 - 8 Apr 2026
Viewed by 2105
Abstract
Aujeszky’s disease (AD), caused by suid herpesvirus 1 (pseudorabies virus, PRV), is a highly contagious infection primarily affecting swine, with wild boars serving as an important reservoir in Europe. Spillover infections in non-suid species, including carnivores, are rare but typically fatal and of [...] Read more.
Aujeszky’s disease (AD), caused by suid herpesvirus 1 (pseudorabies virus, PRV), is a highly contagious infection primarily affecting swine, with wild boars serving as an important reservoir in Europe. Spillover infections in non-suid species, including carnivores, are rare but typically fatal and of epidemiological concern. This study presents the first case of AD in a grey wolf (Canis lupus) in Central Europe with genomic characterization. The 8-month-old wolf was found in the Carpathians (SE Poland), moribund with acute neurological signs, and euthanized for animal welfare reasons. Necropsy revealed no pathognomonic gross lesions. Molecular analyses of tissues confirmed the presence of PRV DNA using real-time PCR, and virus isolation was successful. Genomic analysis revealed that the PRV isolate clustered within genotype I, the predominant circulating genotype in Europe. However, due to the limited availability of reference PRV genome sequences from European wildlife, the precise geographic origin and transmission pathways of this strain could not be fully resolved. In the presented case, wild boars were considered a possible source of infection. This highlights the potential for PRV transmission to apex predators. This study emphasizes the importance of systematic surveillance of PRV in wildlife and the need for expanded genomic databases of PRV strains. Full-genome sequencing is crucial for improving the understanding of PRV transmission. Full article
(This article belongs to the Special Issue Herpesviruses and Associated Diseases, 2nd Edition)
Show Figures

Figure 1

26 pages, 5479 KB  
Article
Regional and Temporal Patterns of Long-Term Pseudorabies Virus Detection and Neuropathology in the Murine CNS
by Viktoria Korff, Issam El-Debs, Barbara G. Klupp, Conrad M. Freuling, Jens P. Teifke, Thomas C. Mettenleiter and Julia Sehl-Ewert
Pathogens 2026, 15(4), 395; https://doi.org/10.3390/pathogens15040395 - 7 Apr 2026
Viewed by 352
Abstract
Alphaherpesviruses, including Herpes Simplex Virus 1 (HSV-1) and Pseudorabies Virus (PrV), establish lifelong latency in the nervous system and can cause recurrent disease. While latency has classically been attributed to peripheral sensory ganglia, accumulating evidence indicates that the central nervous system (CNS) may [...] Read more.
Alphaherpesviruses, including Herpes Simplex Virus 1 (HSV-1) and Pseudorabies Virus (PrV), establish lifelong latency in the nervous system and can cause recurrent disease. While latency has classically been attributed to peripheral sensory ganglia, accumulating evidence indicates that the central nervous system (CNS) may also serve as a site of long-term viral persistence and reactivation. Here, we investigated the CNS as a viral reservoir using the attenuated mutant PrV-∆UL21/US3∆kin, which preferentially targets mesiotemporal brain regions. Following intranasal inoculation, mice were analyzed at 11–14, 21, 28, 42, 105, and 190 days post-infection (dpi). To assess the reactivation potential, a subset of animals received cyclophosphamide/dexamethasone at 170 dpi. Viral transcripts were detected by RNAscope™ in situ hybridization and RT-qPCR targeting the lytic gene UL19 encoding the major capsid protein and the latency-associated transcript (LAT). Histopathology included hematoxylin and eosin staining and immunohistochemistry for CD3, Iba1, GFAP, cleaved caspase-3 and viral glycoprotein gB. UL19 RNA signals displayed marked regional and temporal heterogeneity, with prominent detection in mesiotemporal structures. In contrast, LAT RNA levels remained low overall, with a transient peak during the acute phase. RT-qPCR confirmed high UL19 and LAT transcript levels during early infection, while LAT transcription returned to baseline levels thereafter. Histopathology showed a transition from acute necrotizing meningoencephalitis to prolonged low-grade inflammation with glial activation and focal apoptosis. Notably, UL19 RNA signals strongly correlated with T-cell infiltration, particularly at 42 dpi. Together, these findings define regional and temporal patterns of long-term PrV transcriptional activity and associated neuropathology in the murine CNS. Full article
(This article belongs to the Section Viral Pathogens)
Show Figures

Figure 1

24 pages, 1451 KB  
Article
Probiotic Gordonia alkanivorans Enhances Phagocytic Function of Porcine Alveolar Macrophages and Modulates Immune Responses in Piglets
by Xuwen Lu, Jieyang Wu, Zhiyi Zhang, Xiang Li, Zikui Liu, Gaofeng Liu and Guiping Wang
Vet. Sci. 2026, 13(3), 271; https://doi.org/10.3390/vetsci13030271 - 15 Mar 2026
Viewed by 410
Abstract
This study aimed to evaluate effect of Gordonia alkanivorans on phagocytic activity of porcine alveolar macrophages (PAMs) and immune function in piglets. Quantitative PCR and fluorescence tracing were used to measure phagocytic efficiency of G. alkanivorans-intervened PAMs against PRRSV and E. coli [...] Read more.
This study aimed to evaluate effect of Gordonia alkanivorans on phagocytic activity of porcine alveolar macrophages (PAMs) and immune function in piglets. Quantitative PCR and fluorescence tracing were used to measure phagocytic efficiency of G. alkanivorans-intervened PAMs against PRRSV and E. coli. Sixty-four 45-day-old cross-bred piglets with equal sex were randomly divided into four groups (n = 16/group). Growth performance, immune function, and intestinal flora were analyzed. G. alkanivorans extract exhibited half cytotoxic concentration of 36.43 mg/mL, half effective concentration of 0.1009 mg/mL, and half inhibitory concentration of 0.0043 mg/mL in PAMs, significantly increasing their phagocytic efficiency by 98.5% against PRRSV and 2.31- to 13.46-fold against E. coli. Dietary supplementation with G. alkanivorans elevated antibody-positive rates against classical swine fever virus (47.92%) and pseudorabies virus (14.58%), modified serum cytokine: Interleukin (IL)-1β, IL-2, Tumor Necrosis Factor -α, Interferon (IFN)-α, IFN-γ, IL-4, and IL-10 (−144.51% to +191.72%). It increased intestinal operational taxonomic units by 152%, the Shannon index by 14.62%, and the Chao index by 11.37%, while reducing the Firmicutes/Bacteroidetes ratio by 713.90%. In conclusion, G. alkanivorans enhances immunity and antiviral activity in piglets by gut and immune regulation. Full article
(This article belongs to the Section Veterinary Microbiology, Parasitology and Immunology)
Show Figures

Figure 1

21 pages, 2212 KB  
Review
Veterinary Herpesviruses: Experimental Tools for Transcriptomics and Neuroscience
by Zsolt Boldogkői, Gábor Torma and Dóra Tombácz
Vet. Sci. 2026, 13(3), 228; https://doi.org/10.3390/vetsci13030228 - 27 Feb 2026
Viewed by 553
Abstract
Here we discuss three veterinary alphaherpesviruses—pseudorabies virus, equid alphaherpesvirus 1, and bovine alphaherpesvirus 1—that were instrumental in uncovering the true extent of transcriptome complexity through long-read RNA sequencing, which earlier short-read approaches could not resolve. We focus on three major transcriptomic features whose [...] Read more.
Here we discuss three veterinary alphaherpesviruses—pseudorabies virus, equid alphaherpesvirus 1, and bovine alphaherpesvirus 1—that were instrumental in uncovering the true extent of transcriptome complexity through long-read RNA sequencing, which earlier short-read approaches could not resolve. We focus on three major transcriptomic features whose discovery and characterization relied heavily on these viral models: (i) widespread transcriptional overlaps that complicate read assignment and may drive transcriptional interference; (ii) diverse transcript isoforms arising from alternative 5′ and 3′ transcript termini, as well as splicing; and (iii) non-coding RNAs clustered near replication origins that illuminate potential replication–transcription interactions on a shared nuclear template. Long-read viromics in these veterinary systems has additionally served as a stringent benchmark for transcript callers and annotation pipelines, because the extreme density of overlaps and co-terminal transcript families exposes errors that often go unnoticed in typical mammalian transcriptomes. This has made veterinary herpesvirus datasets disproportionately influential in shaping best practices for full-length isoform calling, transcript end mapping, and artifact-robust cDNA library handling. We also discuss animal gammaherpesviruses as proxies for human gammaherpesviruses, allowing experimental investigation of viral programs difficult to study in human infection. Finally, we describe pseudorabies virus applications as a retrograde transneuronal tracer. Full article
(This article belongs to the Section Veterinary Microbiology, Parasitology and Immunology)
Show Figures

Graphical abstract

14 pages, 1782 KB  
Article
Comparative Transcriptomic Analysis Reveals Divergent Host Cell Responses to Classical and Variant Pseudorabies Virus Strains
by Zihan Yang, Xi Yang, Yuqing Duan, Pei Zhu, Jinping Wang, Mengting Zuo, Yun Zhou, Kewei Fan, Lei Tan and Jun Yao
Vet. Sci. 2026, 13(3), 226; https://doi.org/10.3390/vetsci13030226 - 27 Feb 2026
Viewed by 390
Abstract
Pseudorabies virus (PRV), also called suid alphaherpesvirus 1, is a double-stranded linear DNA virus belonging to the subfamily Alphaherpsvirinae of the family Herpesviridae [...] Full article
(This article belongs to the Special Issue Prevention and Control of Swine Infectious Diseases: 2nd Edition)
Show Figures

Figure 1

23 pages, 16289 KB  
Article
Rosmarinic Acid Inhibits PRV Replication by Regulating Oxidative Stress Through the Nrf2 Signaling Pathway
by Ruifei Li, Yanfeng Zhang, Zhaokun Wan, Zhiyuan Ren, Zhiying Wang, Juanjuan Xu, Yan Zhu and Su Li
Animals 2026, 16(3), 493; https://doi.org/10.3390/ani16030493 - 4 Feb 2026
Viewed by 448
Abstract
Pseudorabies (PR) is an acute and highly contagious disease caused by the pseudorabies virus (PRV). This virus has a wide range of susceptible hosts and has caused major economic losses to the global swine industry. While rosmarinic acid possesses broad antioxidant and antiviral [...] Read more.
Pseudorabies (PR) is an acute and highly contagious disease caused by the pseudorabies virus (PRV). This virus has a wide range of susceptible hosts and has caused major economic losses to the global swine industry. While rosmarinic acid possesses broad antioxidant and antiviral properties, its efficacy against PRV has remained unexplored. Therefore, this study aimed to evaluate the anti-PRV activity of rosmarinic acid and to elucidate its underlying mechanism, with a focus on the nuclear factor erythroid 2-related factor 2 (Nrf2) signaling pathway. The results revealed that rosmarinic acid exhibited potent, concentration-dependent antiviral activity in vitro, with a half-maximal inhibitory concentration (IC50) of 0.02654 mg/mL, a half-maximal cytotoxic concentration (CC50) of 0.1043 mg/mL, and a selectivity index (SI) of 3.9. Rosmarinic acid inhibited virus adsorption, entry, and intracellular replication. It also significantly suppressed the expression of the gB protein. In a mouse model, rosmarinic acid treatment (200 mg/kg) significantly enhanced the survival rate to 28.5%. This treatment reduced the viral load in the brain, lungs, kidneys, heart, and spleen. It also alleviated the tissue damage caused by PRV infection. Furthermore, rosmarinic acid counteracted PRV-induced oxidative stress by elevating the activity of the antioxidant factors SOD and CAT and reducing the level of the oxidative factor MDA. Network pharmacology analyses predicted the Nrf2 signaling pathway as a key target for rosmarinic acid. Subsequent mechanistic studies confirmed that rosmarinic acid upregulated the expression of the Nrf2, HO-1, GPX, SOD, and CAT genes, as well as Nrf2 and HO-1 proteins, thereby promoting the nuclear translocation of Nrf2. These results identify rosmarinic acid as a promising anti-PRV agent that acts through multi-phase viral inhibition and activation of the Nrf2-mediated antioxidant defense, suggesting its potential as a novel pharmacological strategy against PRV. Full article
(This article belongs to the Section Veterinary Clinical Studies)
Show Figures

Graphical abstract

14 pages, 1731 KB  
Article
Pseudorabies Virus Infection Triggers PANoptosis to Enhance Inflammatory Responses Both In Vitro and In Vivo
by Liangzheng Yu, Yue Chen, Zhenbang Zhu and Xiangdong Li
Microorganisms 2026, 14(2), 303; https://doi.org/10.3390/microorganisms14020303 - 28 Jan 2026
Viewed by 505
Abstract
Pseudorabies virus (PRV), an alphaherpesvirus, causes severe neurological and respiratory diseases in multiple mammalian species and poses an emerging threat to public health. Increasing evidence suggests that virus-induced inflammatory cell death plays a pivotal role in shaping host immune responses and disease outcomes. [...] Read more.
Pseudorabies virus (PRV), an alphaherpesvirus, causes severe neurological and respiratory diseases in multiple mammalian species and poses an emerging threat to public health. Increasing evidence suggests that virus-induced inflammatory cell death plays a pivotal role in shaping host immune responses and disease outcomes. PANoptosis, a newly defined inflammatory programmed cell death pathway integrating pyroptosis, apoptosis, and necroptosis, has been implicated in host defense against diverse pathogens. However, whether PRV infection induces PANoptosis and contributes to inflammatory pathology remains largely unexplored. In this study, we demonstrate that PRV efficiently replicates in Human Acute Monocytic Leukemia Cells (THP-1)-derived macrophages and robustly induces PANoptosis, characterized by the concurrent activation of Gasdermin D, caspase-3, and Mixed Lineage Kinase Domain-Like (MLKL). Pharmacological inhibition of PANoptosis markedly attenuated PRV-induced inflammatory cytokine production in vitro. Furthermore, intranasal inoculation of PRV in Balb/c mice resulted in productive lung infection accompanied by pronounced pulmonary inflammation. Lung tissues from PRV-challenged mice exhibited molecular and histopathological hallmarks of PANoptosis. Importantly, drug-mediated suppression of PANoptosis significantly reduced lung inflammation and inflammatory cytokine expression in vivo. Collectively, our findings identify PANoptosis as a critical mechanism underlying PRV-induced inflammatory responses and suggest that targeting PANoptosis may represent a promising therapeutic strategy for PRV-associated inflammatory diseases. Full article
(This article belongs to the Special Issue New Progress in Animal Herpesviruses)
Show Figures

Figure 1

50 pages, 27805 KB  
Review
Evolution of Porcine Virus Isolation: Guidelines for Practical Laboratory Application
by Danila Moiseenko, Roman Chernyshev, Natalya Kamalova, Vera Gavrilova and Alexey Igolkin
Microorganisms 2025, 13(12), 2658; https://doi.org/10.3390/microorganisms13122658 - 22 Nov 2025
Cited by 1 | Viewed by 2294
Abstract
Cell cultures are an essential tool for laboratory diagnosis of porcine viral infections. However, interpreting the results requires considering the species and tissue origin of cell lines as well as the specific virus replication characteristics (cytopathic effect). This guide discusses the development of [...] Read more.
Cell cultures are an essential tool for laboratory diagnosis of porcine viral infections. However, interpreting the results requires considering the species and tissue origin of cell lines as well as the specific virus replication characteristics (cytopathic effect). This guide discusses the development of techniques for the primary isolation of viruses from biological material and provides recommendations for culturing viruses in different cell types. According to the World Organization for Animal Health, laboratory diagnosis should aim to isolate the virus in cell culture. We have studied the evolution of virus isolation methods for various diseases affecting pigs, including African swine fever virus (ASFV), classical swine fever virus (CSFV), porcine reproductive and respiratory syndrome virus (PRRSV), pseudorabies virus (Aujeszky’s disease, PRV), rotaviruses (RV), teschoviruses (PTVs), swine pox virus (SwPV), swine influenza A virus (IAVs), parvovirus (PPV), coronaviruses, circoviruses (PCVs), diseases with vesicular syndrome, and others. During our analysis of the literature and our own experience, we found that the porcine kidney (PK-15) cell line is the most suitable for isolating most viral porcine pathogens. For ASFV and PRRSV, the porcine alveolar macrophages (PAMs) continue to remain the primary model for isolation. These findings can serve as a starting point for virological reference laboratories to select optimal conditions for cultivating, obtaining field isolates, and strain adaptation. Full article
(This article belongs to the Section Virology)
Show Figures

Figure 1

18 pages, 2714 KB  
Article
PRV gD-Based DNA Vaccine Candidates Adjuvanted with cGAS, UniSTING, or IFN-α Enhance Protective Immunity
by Xinqi Shi, Shibo Su, Yongbo Yang, Liang Meng, Wei Yang, Xinyu Qi, Xuyan Xiang, Yandong Tang, Xuehui Cai, Haiwei Wang, Tongqing An and Fandan Meng
Pathogens 2025, 14(10), 1026; https://doi.org/10.3390/pathogens14101026 - 11 Oct 2025
Viewed by 1584
Abstract
Pseudorabies virus (PRV), a major swine pathogen, causes severe neurological, respiratory, and reproductive disorders, resulting in substantial economic losses to the global swine industry. Previous studies have shown that the gD glycoprotein of PRV has an effective protective effect. In this study, we [...] Read more.
Pseudorabies virus (PRV), a major swine pathogen, causes severe neurological, respiratory, and reproductive disorders, resulting in substantial economic losses to the global swine industry. Previous studies have shown that the gD glycoprotein of PRV has an effective protective effect. In this study, we constructed a plasmid DNA vaccine (pVAX1-GD-Fc) encoding a gD protein fused with pig IgG Fc and evaluated the adjuvant effects of porcine cGAS, the universal STING complex mimic (UniSTING), or IFN-α in mice. The mice were immunized three times (days 0, 14, and 21) with pVAX1-GD-Fc in the presence or absence of an adjuvant, followed by lethal challenge with PRV-HLJ8 3 days after the final immunization. The results revealed that the pVAX1-GD-Fc group exhibited 20% mortality (1/5 mice) on day 7 postchallenge, and all adjuvanted groups achieved 100% survival during the 14-day observation period. Flow cytometric analysis of splenocytes one week after the second immunization revealed significantly greater CD8+ T cell proportions in the adjuvant groups than in both the mock and pVAX1-GD-Fc-only control groups (p < 0.01). Furthermore, T cell proliferation assays demonstrated a significantly increased stimulation index in the adjuvant-treated mice, confirming enhanced cellular immunity. These findings demonstrate that cGAS, UniSTING, and IFN-α can serve as effective vaccine adjuvants to rapidly enhance cellular immune responses to PRV, highlighting their potential application in veterinary vaccines. Full article
Show Figures

Figure 1

14 pages, 1622 KB  
Article
Codon Usage Preference and Evolutionary Analysis of Pseudorabies Virus
by Aolong Xiong, Kai Li, Xiaodong Liu, Yunxin Ren, Fuchao Zhang, Xiaoqi Li, Ziqing Yuan, Junhong Bie, Jinxiang Li and Changzhan Xie
Genes 2025, 16(10), 1155; https://doi.org/10.3390/genes16101155 - 29 Sep 2025
Cited by 1 | Viewed by 1207
Abstract
Background: Pseudorabies virus (PRV), a critical porcine herpesvirus, induces severe diseases in both livestock and wildlife, imposing an incalculable burden and economic losses in livestock production. In this study, we investigated the evolutionary mechanisms and host adaptation strategies of the PRV gB gene [...] Read more.
Background: Pseudorabies virus (PRV), a critical porcine herpesvirus, induces severe diseases in both livestock and wildlife, imposing an incalculable burden and economic losses in livestock production. In this study, we investigated the evolutionary mechanisms and host adaptation strategies of the PRV gB gene through genomic alignment. The gB gene is highly conserved in PRV, and its encoded gB protein exhibits functional interchangeability across different herpesvirus species. Notably, the gB protein elicits the production of both complement-dependent and complement-independent neutralizing antibodies in animals, while also being closely associated with syncytium formation. Methods: Phylogenetic analysis and codon usage pattern analysis were performed in this study. A total of 110 gB gene sequences were analyzed, which were collected from [2011 to 2024] across the following regions: [Fujian, Shanxi, Guangxi, Guangdong, Chongqing, Henan, Shaanxi, Heilongjiang, Sichuan, Jiangsu, Jilin, Huzhou, Shandong, Hubei, Jiangxi, Beijing, Shanghai, Chengdu (China)], [Budapest, Szeged (Hungary)], [Tokyo (Japan)], [London (United Kingdom)], [Athens (Greece)], [Berlin (Germany)], and [New Jersey (United States)]. Results: The gB gene of PRV employs an evolutionary “selective optimization” strategy to maintain a dynamic balance between ensuring functional expression and evading host immune pressure, with this core trend strongly supported by its codon usage bias and mutation characteristics. First, the gene exhibits significant codon usage bias [Effective Number of Codons (ENC) = 27.94 ± 0.1528], driven primarily by natural selection rather than mere mutational pressure. Second, phylogenetic analysis shows that the second codon position of gB has the highest mutation rate (1.0586)—a feature closely linked to its antigenic variation and immune escape capabilities, further reflecting adaptive evolution against host immune pressure. Additionally, ENC-GC3 plot analysis reveals the complex regulatory mechanisms underlying codon bias formation, providing molecular evidence for the “selective optimization” strategy and clarifying PRV’s core evolutionary path to balance functional needs and immune pressure over time. Conclusions: Our study findings deepen our understanding of the evolutionary mechanisms of PRV and provide theoretical support for designing vaccines and assessing the risk of cross-species transmission. Full article
(This article belongs to the Section Microbial Genetics and Genomics)
Show Figures

Figure 1

10 pages, 1699 KB  
Article
Detection of Pseudorabies Virus in Hunting Dogs in Greece: The Role of Wild Boars in Virus Transmission
by Konstantinos Papageorgiou, Ilias Bouzalas, Kiriaki Giamoustari, Małgorzata Wróbel, Dimitrios Doukas, Aikaterini Stoikou, Zoi Athanasakopoulou, Dimitrios Chatzopoulos, Dimitrios Papadopoulos, Spyridon Pakos, Chrysanthi Karapetsiou, Charalambos Billinis, Evanthia Petridou and Spyridon K. Kritas
Pathogens 2025, 14(9), 905; https://doi.org/10.3390/pathogens14090905 - 9 Sep 2025
Viewed by 1363
Abstract
Aujeszky’s disease, or pseudorabies, is a viral infection caused by Suid herpesvirus 1 (pseudorabies virus), with swine as its natural host. Although eradicated in domestic pigs in many European countries, PRV remains endemic in wild boar populations, posing a risk to other species, [...] Read more.
Aujeszky’s disease, or pseudorabies, is a viral infection caused by Suid herpesvirus 1 (pseudorabies virus), with swine as its natural host. Although eradicated in domestic pigs in many European countries, PRV remains endemic in wild boar populations, posing a risk to other species, including carnivores. In this study, we report eight fatal cases of PRV infection in hunting dogs from Epirus and Thessaly, Greece, all of which followed direct contact with hunted wild boars. Postmortem brain samples tested positive for PRV via PCR targeting the glycoprotein C (gC) gene. Partial sequencing and phylogenetic analysis of the amplified gC fragments revealed genetic divergence among the examined isolates. The Epirus-derived strains formed a distinct cluster, closely related to previously reported Greek strains from the region of Central Macedonia as well as to the French strain FRA 527 and the German isolate GER614BW. In contrast, the two Thessaly sequenced isolates were phylogenetically distant from all other Greek strains, potentially representing an independently evolving lineage, and clustered more closely with the Kaplan strain. These findings underscore the persistent threat of PRV transmission from wild to domestic species and highlight the genetic heterogeneity of PRV strains circulating in Greece. Veterinary practitioners should consider PRV in the differential diagnosis of encephalitic symptoms in hunting dogs. Enhanced molecular surveillance and public awareness are critical to mitigating the risks posed by this emerging threat. Full article
Show Figures

Figure 1

22 pages, 3886 KB  
Article
Retrospective Analysis of Central Nervous System Diseases in Dogs, with Special Focus on Non-Suppurative Encephalomyelitis (1962–2022)
by Inga Marie Nägler, Adnan Fayyad, Christina Puff, Wolfgang Baumgärtner and Peter Wohlsein
Vet. Sci. 2025, 12(9), 869; https://doi.org/10.3390/vetsci12090869 - 8 Sep 2025
Cited by 1 | Viewed by 2349
Abstract
Studies spanning decades provide important information about the epidemiology and occurrence of a broad range of diseases that affect the central nervous system (CNS) of dogs. This study analyzed records and formalin-fixed paraffin-embedded (FFPE) CNS tissue samples from necropsied dogs with neuropathologic changes [...] Read more.
Studies spanning decades provide important information about the epidemiology and occurrence of a broad range of diseases that affect the central nervous system (CNS) of dogs. This study analyzed records and formalin-fixed paraffin-embedded (FFPE) CNS tissue samples from necropsied dogs with neuropathologic changes between 1962 and 2022. A total of 134,854 animals, including 20,117 dogs, were submitted for necropsy during this time span. Of these dogs, 2646 displayed alterations of the CNS. Degenerative and non-suppurative inflammatory lesions were the most common changes, accounting for 35.6% and 28.6%, respectively. Vascular diseases, neoplasms, congenital malformations, and suppurative inflammation represented 13.8%, 8.6%, 7.2%, and 5.4% of cases, respectively. Morbillivirus canis, the agent of canine distemper, was the most commonly diagnosed. The second most commonly detected virus, varicellovirus suidalpha1, the agent of pseudorabies, occurred almost exclusively between the mid-1970s and 1990s. Other pathogens, including Lyssavirus rabies, canine herpes virus, tick-borne encephalitis virus, apicomplexan parasites, such as Neospora caninum and Toxoplasma gondii, as well as fungal and other parasitic infections, were less frequently diagnosed. Interestingly, 47.6% of cases with non-suppurative inflammation remained etiologically undetermined. This study provides insights into the epidemiology of canine neurotropic infections and shows the value of FFPE material for investigations of past disease outbreaks. Full article
Show Figures

Figure 1

16 pages, 3023 KB  
Article
Antiviral Activity of Diltiazem HCl Against Pseudorabies Virus Infection In Vitro
by Mengting Zuo, Decai Xiang, Zhen-Xing Zhang, Xi Yang, Yuqing Duan, Juan Li, Bangquan Zeng, Lu Dong, Guoquan Wu, Yi Zhou, Lei Tan and Bofang Duan
Vet. Sci. 2025, 12(9), 864; https://doi.org/10.3390/vetsci12090864 - 5 Sep 2025
Cited by 1 | Viewed by 1236
Abstract
Pseudorabies virus (PRV) is a highly pathogenic agent that adversely impacts swine populations, leading to considerable economic losses within the Chinese pig industry. Furthermore, the potential for PRV to transmit across species from pigs to other hosts has attracted significant attention. In light [...] Read more.
Pseudorabies virus (PRV) is a highly pathogenic agent that adversely impacts swine populations, leading to considerable economic losses within the Chinese pig industry. Furthermore, the potential for PRV to transmit across species from pigs to other hosts has attracted significant attention. In light of this, it is essential to identify efficacious antiviral agents for the treatment of PRV infection. In this study, we investigated the antiviral properties of Diltiazem HCl (DTZ) against PRV infection in susceptible cell lines. Our results demonstrated that DTZ significantly inhibited PRV infection in both PK15 and Vero cells. Moreover, this chemical compound exhibited antiviral activity against both variant and classical strains of PRV, as well as herpes simplex virus type 1 (HSV-1). Time-of-addition assays showed that DTZ exerted its inhibitory effect through specific interference with the virus replication process. Subsequent transcriptomic analysis via RNA sequencing indicated that the calcium signaling pathway might be involved in the antiviral properties of DTZ against PRV infection. Specifically, treatment with EGTA or calcium ion (Ca2+)-free medium inhibited PRV infection; this inhibitory effect was substantially mitigated upon the reintroduction of CaCl2. In summary, DTZ effectively suppressed PRV infection in vitro, demonstrating its potential as an antiviral agent against PRV infections. Full article
Show Figures

Figure 1

14 pages, 3442 KB  
Article
Drebrin Is Involved in the Life Cycle of Pseudorabies Virus by Regulating the Actin Cytoskeleton
by Kun Xu, Xiao-Han Wang, Yan-Pei Ku, Jie-Yuan Guo, Shu-Han Fan, Miao-Miao Xue, Jiang Wang, Shuang Guo, Jia-Jia Pan and Bei-Bei Chu
Microorganisms 2025, 13(9), 1969; https://doi.org/10.3390/microorganisms13091969 - 22 Aug 2025
Cited by 1 | Viewed by 942
Abstract
Pseudorabies virus (PRV), a highly pathogenic alphaherpesvirus, poses a potential threat to public health and safety due to its broad host range and risk of cross-species transmission. Viruses have evolved multiple strategies to exploit host factors for entry into and survival in host [...] Read more.
Pseudorabies virus (PRV), a highly pathogenic alphaherpesvirus, poses a potential threat to public health and safety due to its broad host range and risk of cross-species transmission. Viruses have evolved multiple strategies to exploit host factors for entry into and survival in host cells. Drebrin is an actin-binding protein that restricts rotavirus entry by inhibiting dynamin-mediated endocytosis. However, its role and mechanism in DNA virus infection, particularly in herpesviruses, remain unexplored. In this study, we investigated the role of Drebrin in PRV infection using pharmacological inhibition (BTP−2) and CRISPR-Cas9-mediated gene knockout. Both the Drebrin inhibitor BTP−2 and gene knockout significantly suppressed PRV replication. Intriguingly, Drebrin exhibited stage-specific effects on the viral life cycle: its inhibition enhanced viral internalization during early infection but impaired viral replication at later stages, suggesting that Drebrin plays a complex role in the regulation of PRV infection. PRV infection partially disrupted actin stress fibers and caused an increase in cell size. Drebrin knockout also altered the host-cell morphology, reduced the cell surface area, and induced actin cytoskeleton rearrangement, which was further modulated in PRV-infected cells. In summary, our data demonstrate that Drebrin functions as a critical host factor governing the entire PRV life cycle by regulating actin cytoskeleton reorganization. Full article
(This article belongs to the Section Virology)
Show Figures

Figure 1

Back to TopTop