Sign in to use this feature.

Years

Between: -

Subjects

remove_circle_outline
remove_circle_outline
remove_circle_outline
remove_circle_outline
remove_circle_outline

Journals

Article Types

Countries / Regions

Search Results (19)

Search Parameters:
Keywords = protein-based nanocomplex

Order results
Result details
Results per page
Select all
Export citation of selected articles as:
20 pages, 5255 KB  
Article
Virus-Mimicking Polymer Nanocomplexes Co-Assembling HCV E1E2 and Core Proteins with TLR 7/8 Agonist—Synthesis, Characterization, and In Vivo Activity
by Thomas R. Fuerst, Alexander Marin, Sarah Jeong, Liudmila Kulakova, Raman Hlushko, Katrina Gorga, Eric A. Toth, Nevil J. Singh and Alexander K. Andrianov
J. Funct. Biomater. 2025, 16(1), 34; https://doi.org/10.3390/jfb16010034 - 19 Jan 2025
Cited by 1 | Viewed by 2025
Abstract
Hepatitis C virus (HCV) is a major public health concern, and the development of an effective HCV vaccine plays an important role in the effort to prevent new infections. Supramolecular co-assembly and co-presentation of the HCV envelope E1E2 heterodimer complex and core protein [...] Read more.
Hepatitis C virus (HCV) is a major public health concern, and the development of an effective HCV vaccine plays an important role in the effort to prevent new infections. Supramolecular co-assembly and co-presentation of the HCV envelope E1E2 heterodimer complex and core protein presents an attractive vaccine design strategy for achieving effective humoral and cellular immunity. With this objective, the two antigens were non-covalently assembled with an immunostimulant (TLR 7/8 agonist) into virus-mimicking polymer nanocomplexes (VMPNs) using a biodegradable synthetic polyphosphazene delivery vehicle. The resulting assemblies were characterized using dynamic light scattering and asymmetric flow field-flow fractionation methods and directly visualized in their vitrified state by cryogenic electron microscopy. The in vivo superiority of VMPNs over the individual components and an Alum-formulated vaccine manifests in higher neutralizing antibody titers, the promotion of a balanced IgG response, and the induction of a cellular immunity—CD4+ T cell responses to core proteins. The aqueous-based spontaneous co-assembly of antigens and immunopotentiating molecules enabled by a synthetic biodegradable carrier offers a simple and effective pathway to the development of polymer-based supramolecular nanovaccine systems. Full article
(This article belongs to the Special Issue Synthesis, Biomanufacturing, and Bio-Application of Advanced Polymers)
Show Figures

Graphical abstract

22 pages, 2852 KB  
Article
Upgrading Mitochondria-Targeting Peptide-Based Nanocomplexes for Zebrafish In Vivo Compatibility Assays
by Rúben Faria, Eric Vivès, Prisca Boisguérin, Simon Descamps, Ângela Sousa and Diana Costa
Pharmaceutics 2024, 16(7), 961; https://doi.org/10.3390/pharmaceutics16070961 - 20 Jul 2024
Cited by 2 | Viewed by 1839
Abstract
The lack of effective delivery systems has slowed the development of mitochondrial gene therapy. Delivery systems based on cell-penetrating peptides (CPPs) like the WRAP (tryptophan and arginine-rich peptide) family conjugated with a mitochondrial targeting sequence (MTS) have emerged as adequate carriers to mediate [...] Read more.
The lack of effective delivery systems has slowed the development of mitochondrial gene therapy. Delivery systems based on cell-penetrating peptides (CPPs) like the WRAP (tryptophan and arginine-rich peptide) family conjugated with a mitochondrial targeting sequence (MTS) have emerged as adequate carriers to mediate gene expression into the mitochondria. In this work, we performed the PEGylation of WRAP/pDNA nanocomplexes and compared them with previously analyzed nanocomplexes such as (KH)9/pDNA and CpMTP/pDNA. All nanocomplexes exhibited nearly homogeneous sizes between 100 and 350 nm in different environments. The developed complexes were biocompatible and hemocompatible to both human astrocytes and lung smooth muscle cells, ensuring in vivo safety. The nanocomplexes displayed mitochondria targeting ability, as through transfection they preferentially accumulate into the mitochondria of astrocytes and muscle cells to the detriment of cytosol and lysosomes. Moreover, the transfection of these cells with MTS–CPP/pDNA complexes produced significant levels of mitochondrial protein ND1, highlighting their efficient role as gene delivery carriers toward mitochondria. The positive obtained data pave the way for in vivo research. Using confocal microscopy, the cellular internalization capacity of these nanocomplexes in the zebrafish embryo model was assessed. The peptide-based nanocomplexes were easily internalized into zebrafish embryos, do not cause harmful or toxic effects, and do not affect zebrafish’s normal development and growth. These promising results indicate that MTS–CPP complexes are stable nanosystems capable of internalizing in vivo models and do not present associated toxicity. This work, even at an early stage, offers good prospects for continued in vivo zebrafish research to evaluate the performance of nanocomplexes for mitochondrial gene therapy. Full article
Show Figures

Figure 1

13 pages, 2800 KB  
Article
Enhanced Oral Efficacy of Semaglutide via an Ionic Nanocomplex with Organometallic Phyllosilicate in Type 2 Diabetic Rats
by Gyu Lin Kim, Jae Geun Song and Hyo-Kyung Han
Pharmaceutics 2024, 16(7), 886; https://doi.org/10.3390/pharmaceutics16070886 - 30 Jun 2024
Cited by 7 | Viewed by 5232
Abstract
This study aimed to develop an effective oral formulation of semaglutide, a glucagon-like peptide-1 receptor agonist, using an organometallic phyllosilicate-based colonic delivery system. The core nanocomplex (AMP-Sema) of 3-aminopropyl-functionalized magnesium phyllosilicate (AMP) and semaglutide was prepared via electrostatic interactions. Subsequently, AMP-Sema was coated [...] Read more.
This study aimed to develop an effective oral formulation of semaglutide, a glucagon-like peptide-1 receptor agonist, using an organometallic phyllosilicate-based colonic delivery system. The core nanocomplex (AMP-Sema) of 3-aminopropyl-functionalized magnesium phyllosilicate (AMP) and semaglutide was prepared via electrostatic interactions. Subsequently, AMP-Sema was coated with a polymer showing pH-dependent solubility (Eudragit® S100) for preferential colonic delivery. The surface-coated nanoparticles (EAMP-Sema) showed a narrow size distribution, and the encapsulated semaglutide maintained its conformational stability. The pH-dependent drug release property of EAMP-Sema yielded around 20% and 62% drug release at pH 1.2 and 7.4, respectively. The nanoparticles exhibited significantly decreased size and surface charge at pH 7.4, which indicated the pH-dependent dissolution of the coating layer. Furthermore, EAMP-Sema effectively improved the membrane permeability and metabolic stability of semaglutide in the gastrointestinal tract. It protected the encapsulated drugs from proteolysis in simulated intestinal fluids and increased drug transport by 2.5-fold in Caco-2 cells. Consequently, orally administered EAMP-Sema (equivalent to 8 mg/kg of semaglutide) showed significant therapeutic benefits, yielding effective glycemic control and weight loss in high-fat diet/streptozotocin (40 mg/kg)-induced type 2 diabetic rats. These results demonstrate that EAMP-Sema could improve the efficacy of orally administered semaglutide by enhancing the GI stability and cellular uptake of protein drugs. Full article
(This article belongs to the Special Issue Dosage Form Design for Oral Administration)
Show Figures

Figure 1

25 pages, 9698 KB  
Article
Development of Novel Nano-Sized Imine Complexes Using Coriandrum sativum Extract: Structural Elucidation, Non-Isothermal Kinetic Study, Theoretical Investigation and Pharmaceutical Applications
by Shimaa Hosny, Randa F. Abd El-Baki, Zeinab H. Abd El-Wahab, Gamal A. Gouda, Mohammed S. Saddik, Ateyatallah Aljuhani and Ahmed M. Abu-Dief
Int. J. Mol. Sci. 2023, 24(18), 14259; https://doi.org/10.3390/ijms241814259 - 19 Sep 2023
Cited by 34 | Viewed by 2106
Abstract
A new Schiff base (H2L) generated from sulfamethazine (SMT), as well as its novel micro- and nanocomplexes with Ni(II) and Cd(II) metal ions, have been synthesized. The proposed structures of all isolated solid compounds were identified with physicochemical, spectral, and thermal [...] Read more.
A new Schiff base (H2L) generated from sulfamethazine (SMT), as well as its novel micro- and nanocomplexes with Ni(II) and Cd(II) metal ions, have been synthesized. The proposed structures of all isolated solid compounds were identified with physicochemical, spectral, and thermal techniques. Molar conductance studies confirmed that the metal complexes are not electrolytic. The molecular geometry located at the central metal ion was found to be square planar for the NiL2 and tetrahedral for the CdL2 complexes. The kinetic and thermal parameters were obtained using the Coats and Redfern approach. Coriandrum sativum (CS) in ethanol was used to create the eco-friendly Ni and Cd nanocomplexes. The size of the obtained nanoparticles was examined using PXRD and TEM, and found to be in the sub-nano range (3.07–4.61 nm). Furthermore, the TEM micrograph demonstrated a uniform and homogeneous surface morphology. The chemistry of the prepared nanocomplexes was studied using TGA and TEM techniques. The effect of temperature on the prepared nanocomplexes’ size revealed a decrease in size by heating. Furthermore, the nanocomplexes’ antimicrobial and anticancer properties were evaluated. The outcomes demonstrated that the nanocomplexes exhibited better antimicrobial properties. Moreover, the antitumor results showed that after heating, the Ni nanocomplex exhibited a substantial antitumor activity (IC50 = 1.280 g/mL), which was higher than the activity of cis-platin (IC50 = 1.714 g/mL). Finally, molecular-docking studies were performed to understand the evaluated compounds’ ability to bind to methionine adenosyl-transferases (PDB ID: 5A19) in liver cancer and COVID-19 main protease (PDB ID: 6lu7) cell-proteins. The findings reveal that [NiL2]·1.5H2O2 has a higher binding energy of −37.5 kcal/mol with (PDB ID: 5A19) cell protein. Full article
(This article belongs to the Special Issue The Design, Synthesis and Study of Metal Complexes)
Show Figures

Figure 1

15 pages, 4529 KB  
Article
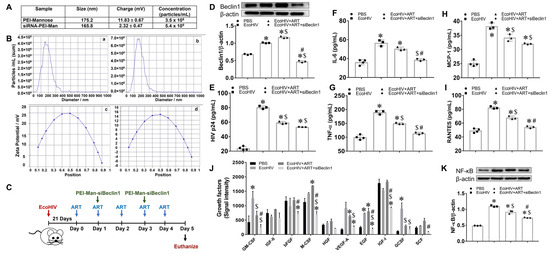
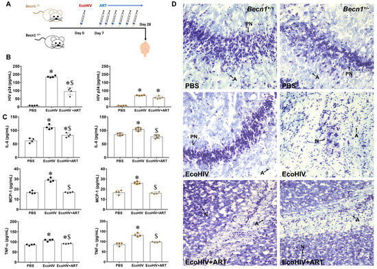
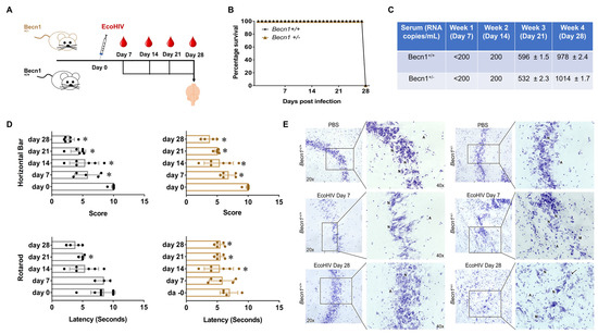
Implication of the Autophagy-Related Protein Beclin1 in the Regulation of EcoHIV Replication and Inflammatory Responses
by Myosotys Rodriguez, Florida Owens, Marissa Perry, Nicole Stone, Yemmy Soler, Rianna Almohtadi, Yuling Zhao, Elena V. Batrakova and Nazira El-Hage
Viruses 2023, 15(9), 1923; https://doi.org/10.3390/v15091923 - 14 Sep 2023
Cited by 6 | Viewed by 1811
Abstract
The protein Beclin1 (BECN1, a mammalian homologue of ATG6 in yeast) plays an important role in the initiation and the normal process of autophagy in cells. Moreover, we and others have shown that Beclin1 plays an important role in viral replication and the [...] Read more.
The protein Beclin1 (BECN1, a mammalian homologue of ATG6 in yeast) plays an important role in the initiation and the normal process of autophagy in cells. Moreover, we and others have shown that Beclin1 plays an important role in viral replication and the innate immune signaling pathways. We previously used the cationic polymer polyethyleneimine (PEI) conjugated to mannose (Man) as a non-viral tool for the delivery of a small interfering (si) Beclin1-PEI-Man nanoplex, which specifically targets mannose receptor-expressing glia (microglia and astrocytes) in the brain when administered intranasally to conventional mice. To expand our previous reports, first we used C57BL/6J mice infected with EcoHIV and exposed them to combined antiretroviral therapy (cART). We show that EcoHIV enters the mouse brain, while intranasal delivery of the nanocomplex significantly reduces the secretion of HIV-induced inflammatory molecules and downregulates the expression of the transcription factor nuclear factor (NF)-kB. Since a spectrum of neurocognitive and motor problems can develop in people living with HIV (PLWH) despite suppressive antiretroviral therapy, we subsequently measured the role of Beclin1 in locomotor activities using EcoHIV-infected BECN1 knockout mice exposed to cART. Viral replication and cytokine secretion were reduced in the postmortem brains recovered from EcoHIV-infected Becn1+/− mice when compared to EcoHIV-infected Becn1+/+ mice, although the impairment in locomotor activities based on muscle strength were comparable. This further highlights the importance of Beclin1 in the regulation of HIV replication and in viral-induced cytokine secretion but not in HIV-induced locomotor impairments. Moreover, the cause of HIV-induced locomotor impairments remains speculative, as we show that this may not be entirely due to viral load and/or HIV-induced inflammatory cytokines. Full article
(This article belongs to the Section Human Virology and Viral Diseases)
Show Figures

Figure 1

14 pages, 1789 KB  
Article
A Comparative Study of Binding Interactions between Proteins and Flavonoids in Angelica Keiskei: Stability, α-Glucosidase Inhibition and Interaction Mechanisms
by Rui Wang, Lanlan Tu, Daodong Pan, Xinchang Gao, Lihui Du, Zhendong Cai, Jinhong Wu and Yali Dang
Int. J. Mol. Sci. 2023, 24(7), 6582; https://doi.org/10.3390/ijms24076582 - 1 Apr 2023
Cited by 9 | Viewed by 3054
Abstract
Flavonoids are easily destroyed and their activity lost during gastrointestinal digestion. Protein-based nanocomplexes, a delivery system that promotes nutrient stability and bioactivity, have received increasing attention in recent years. This study investigated the stability, inhibitory activity against α-glucosidase and interaction mechanisms of protein-based [...] Read more.
Flavonoids are easily destroyed and their activity lost during gastrointestinal digestion. Protein-based nanocomplexes, a delivery system that promotes nutrient stability and bioactivity, have received increasing attention in recent years. This study investigated the stability, inhibitory activity against α-glucosidase and interaction mechanisms of protein-based nanocomplexes combining whey protein isolate (WPI), soybean protein isolate (SPI) and bovine serum albumin (BSA) with flavonoids (F) from A. keiskei using spectrophotometry, fluorescence spectra and molecular docking approaches. The results show that the flavonoid content of WPI-F (23.17 ± 0.86 mg/g) was higher than those of SPI-F (19.41 ± 0.56 mg/g) and BSA-F (20.15 ± 0.62 mg/g) after simulated digestion in vitro. Furthermore, the inhibition rate of WPI-F (23.63 ± 0.02%) against α-glucosidase was also better than those of SPI-F (18.56 ± 0.02%) and BSA-F (21.62 ± 0.02%). The inhibition rate of WPI-F increased to nearly double that of F alone (12.43 ± 0.02%) (p < 0.05). Molecular docking results indicated that the protein-flavonoids (P-F) binding occurs primarily through hydrophobic forces, hydrogen bonds and ionic bonds. Thermodynamic analysis (ΔH > 0, ΔS > 0) indicated that the P-F interactions are predominantly hydrophobic forces. In addition, the absolute value of ΔG for WPI-F is greater (−30.22 ± 2.69 kJ mol−1), indicating that WPI-F releases more heat energy when synthesized and is more conducive to combination. This paper serves as a valuable reference for the stability and bioactivity of flavonoids from A. keiskei. Full article
(This article belongs to the Special Issue Bioactive Phenolics and Polyphenols 2022)
Show Figures

Graphical abstract

13 pages, 3699 KB  
Article
Peptide-Based siRNA Nanocomplexes Targeting Hepatic Stellate Cells
by Chien-Yu Lin, Umar-Farouk Mamani, Yuhan Guo, Yanli Liu and Kun Cheng
Biomolecules 2023, 13(3), 448; https://doi.org/10.3390/biom13030448 - 28 Feb 2023
Cited by 9 | Viewed by 3685
Abstract
Liver fibrosis is the excessive accumulation of extracellular matrix (ECM) in the liver due to chronic injuries and inflammation. These injuries activate and transform quiescent hepatic stellate cells (HSCs) into proliferative myofibroblast-like cells, which are the key contributors to the secretin of ECM [...] Read more.
Liver fibrosis is the excessive accumulation of extracellular matrix (ECM) in the liver due to chronic injuries and inflammation. These injuries activate and transform quiescent hepatic stellate cells (HSCs) into proliferative myofibroblast-like cells, which are the key contributors to the secretin of ECM in the fibrotic liver. The insulin-like growth factor 2 receptor (IGF2R) is a multifunctional receptor that is overexpressed on activated HSCs and is a specific molecular marker of activated HSCs in the fibrotic liver. We recently discovered an IGF2R-specific peptide that significantly increases the binding affinity and uptake of a protein-based siRNA nanocomplex to activated HSCs. However, there is a potential concern about the immunogenicity of protein-based siRNA delivery systems. In this study, we used the IGF2R-specific peptide to modify a small peptide-based siRNA nanocomplex for HSC-specific drug delivery. We incorporated a short spacer and glutamate residues into the IGF2R peptides. The siRNA nanocomplex modified with the IGF2R-3GK6E peptide demonstrated higher HSC specificity compared to an unmodified nanocomplex. This peptide-based nanocomplex provides a promising platform to effectively deliver Pcbp2 siRNA to activated HSCs for the treatment of liver fibrosis. Full article
(This article belongs to the Special Issue Targets and Treatment Approaches for End-Stage Liver Diseases)
Show Figures

Figure 1

20 pages, 4734 KB  
Article
Hyper-Branched Cationic Cyclodextrin Polymers for Improving Plasmid Transfection in 2D and 3D Spheroid Cells
by Yousef Khazaei Monfared, Mohammad Mahmoudian, Claudio Cecone, Fabrizio Caldera, Sanya Haiaty, Hamid Reza Heidari, Reza Rahbarghazi, Adrián Matencio, Parvin Zakeri-Milani and Francesco Trotta
Pharmaceutics 2022, 14(12), 2690; https://doi.org/10.3390/pharmaceutics14122690 - 1 Dec 2022
Cited by 10 | Viewed by 2883
Abstract
In this article, we used monolayer two dimensional (2D) and 3D multicellular spheroid models to improve our understanding of the gene delivery process of a new modified cationic hyper-branched cyclodextrin-based polymer (Ppoly)-loaded plasmid encoding Enhanced Green Fluorescent Protein (EGFP). A comparison between the [...] Read more.
In this article, we used monolayer two dimensional (2D) and 3D multicellular spheroid models to improve our understanding of the gene delivery process of a new modified cationic hyper-branched cyclodextrin-based polymer (Ppoly)-loaded plasmid encoding Enhanced Green Fluorescent Protein (EGFP). A comparison between the cytotoxicity effect and transfection efficiency of the plasmid DNA (pDNA)-loaded Ppoly system in 2D and 3D spheroid cells determined that the transfection efficiency and cytotoxicity of Ppoly–pDNA nanocomplexes were lower in 3D spheroids than in 2D monolayer cells. Furthermore, histopathology visualization of Ppoly–pDNA complex cellular uptake in 3D spheroids demonstrated that Ppoly penetrated into the inner layers. This study indicated that the Ppoly, as a non-viral gene delivery system in complex with pDNA, is hemocompatible, non-toxic, high in encapsulation efficiency, and has good transfection efficiency in both 2D and 3D cell cultures compared to free pDNA and lipofectamine (as the control). Full article
(This article belongs to the Special Issue Cyclodextrins and Their Inclusion Complexes for Pharmaceutical Uses)
Show Figures

Figure 1

23 pages, 4876 KB  
Article
Cytoprotective Properties of a New Nanocomplex of Selenium with Taxifolin in the Cells of the Cerebral Cortex Exposed to Ischemia/Reoxygenation
by Elena G. Varlamova, Venera V. Khabatova, Sergey V. Gudkov, Egor Y. Plotnikov and Egor A. Turovsky
Pharmaceutics 2022, 14(11), 2477; https://doi.org/10.3390/pharmaceutics14112477 - 16 Nov 2022
Cited by 23 | Viewed by 2445
Abstract
The neuroprotective effect of the natural antioxidant taxifolin (TAX) is well known for ischemic pathologies. However, the limitations of taxifolin application are described—poor solubility, low ability to penetrate the blood–brain barrier, and side effects from high doses for stroke therapy. We proposed the [...] Read more.
The neuroprotective effect of the natural antioxidant taxifolin (TAX) is well known for ischemic pathologies. However, the limitations of taxifolin application are described—poor solubility, low ability to penetrate the blood–brain barrier, and side effects from high doses for stroke therapy. We proposed the problem of targeted delivery of taxifolin and achievement effective concentrations could be solved by developing a nanocomplex of selenium nanoparticles (SeNPs) with taxifolin (Se–TAX). In this study, we developed a selenium–taxifolin nanocomplex based on selenium nanoparticles with a 100 nm size. It was shown that TAX, SeNPs, and Se–TAX were all able to suppress the production of ROS in neurons and astrocytes under exposure to exogenous H2O2 and ischemia-like conditions. However, the Se–TAX nanocomplex appeared to be the most effective, displaying a lower working concentration range and negligible pro-oxidant effect compared with pure SeNPs. The mechanism of Se–TAX beneficial effects involved the activation of some antioxidant enzymes and the suppression of ROS-generating systems during OGD/reoxygenation, while TAX and “naked” SeNPs were less effective in regulating the cellular redox status. Naked SeNPs inhibited a global increase in Ca2+ ions in cytosol, but not OGD-induced hyperexcitation of the neuroglial network, while Se–TAX suppressed both [Ca2+]i rise and hyperexcitation. The effect of TAX at similar doses appeared exclusively in inhibiting OGD-induced hyperexcitation. Analysis of necrosis and apoptosis after OGD/reoxygenation revealed the highest efficiency of the Se–TAX nanocomplex as well. Se–TAX suppressed the expression of proinflammatory and proapoptotic proteins with simultaneous activation of protective genes. We conclude that the Se–TAX nanocomplex combines the antioxidative features taxifolin and the antiapoptotic effect of nanoselenium, involving the regulation of Ca2+ dynamics. Full article
(This article belongs to the Special Issue New Properties of Supramolecular Complexes and Drug Nanoparticles)
Show Figures

Figure 1

13 pages, 3009 KB  
Article
Nanozyme Based on Dispersion of Hemin by Graphene Quantum Dots for Colorimetric Detection of Glutathione
by Zhaoshen Li, Xiaochun Deng, Xiaoping Hong and Shengfa Zhao
Molecules 2022, 27(20), 6779; https://doi.org/10.3390/molecules27206779 - 11 Oct 2022
Cited by 15 | Viewed by 3104
Abstract
Compared with natural enzymes, nanozymes have the advantages of good catalytic performance, high stability, low cost, and can be used under extreme conditions. Preparation of highly active nanozymes through simple methods and their application in bioanalysis is highly desirable. In this work, a [...] Read more.
Compared with natural enzymes, nanozymes have the advantages of good catalytic performance, high stability, low cost, and can be used under extreme conditions. Preparation of highly active nanozymes through simple methods and their application in bioanalysis is highly desirable. In this work, a nanozyme based on dispersion of hemin by graphene quantum dot (GQD) is demonstrated, which enables colorimetric detection of glutathione (GSH). GQD was prepared by a one-step hydrothermal synthesis method. Hemin, the catalytic center of heme protein but with low solubility and easy aggregation that limits its catalytic activity, can be dispersed with GQD by simple sonication. The as-prepared Hemin/GQD nanocomplex had excellent peroxidase-like activity and can be applied as a nanozyme. In comparison with natural horseradish peroxidase (HRP), Hemin/GQD nanozyme exhibited a clearly reduced Michaelis–Menten constant (Km) when tetramethylbenzidine (TMB) was used as the substrate. With H2O2 being the substrate, Hemin/GQD nanozyme exhibited a higher maximum reaction rate (Vmax) than HRP. The mechanisms underlying the nanozyme activity were investigated through a free radical trapping experiment. A colorimetric platform capable of sensitive detection of GSH was developed as the proof-of-concept demonstration. The linear detection range was from 1 μM to 50 μM with a low limit of detection of 200 nM (S/N = 3). Determination of GSH in serum samples was also achieved. Full article
Show Figures

Figure 1

11 pages, 13571 KB  
Article
Gold-Nanoparticle-Coated Magnetic Beads for ALP-Enzyme-Based Electrochemical Immunosensing in Human Plasma
by Seo-Eun Lee, Se-Eun Jeong, Jae-Sang Hong, Hyungsoon Im, Sei-Young Hwang, Jun Kyun Oh and Seong-Eun Kim
Materials 2022, 15(19), 6875; https://doi.org/10.3390/ma15196875 - 3 Oct 2022
Cited by 5 | Viewed by 3614
Abstract
A simple and sensitive AuNP-coated magnetic beads (AMB)-based electrochemical biosensor platform was fabricated for bioassay. In this study, AuNP-conjugated magnetic particles were successfully prepared using biotin–streptavidin conjugation. The morphology and structure of the nanocomplex were characterized by scanning electron microscopy (SEM) with energy-dispersive [...] Read more.
A simple and sensitive AuNP-coated magnetic beads (AMB)-based electrochemical biosensor platform was fabricated for bioassay. In this study, AuNP-conjugated magnetic particles were successfully prepared using biotin–streptavidin conjugation. The morphology and structure of the nanocomplex were characterized by scanning electron microscopy (SEM) with energy-dispersive X-ray analysis (EDX) and UV–visible spectroscopy. Moreover, cyclic voltammetry (CV) was used to investigate the effect of AuNP-MB on alkaline phosphatase (ALP) for electrochemical signal enhancement. An ALP-based electrochemical (EC) immunoassay was performed on the developed AuNP-MB complex with indium tin oxide (ITO) electrodes. Subsequently, the concentration of capture antibodies was well-optimized on the AMB complex via biotin–avidin conjugation. Lastly, the developed AuNP-MB immunoassay platform was verified with extracellular vesicle (EV) detection via immune response by showing the existence of EGFR proteins on glioblastoma multiforme (GBM)-derived EVs (108 particle/mL) spiked in human plasma. Therefore, the signal-enhanced ALP-based EC biosensor on AuNP-MB was favorably utilized as an immunoassay platform, revealing the potential application of biosensors in immunoassays in biological environments. Full article
(This article belongs to the Special Issue Application of Nanoparticles as Biosensors in the Biomedical Field)
Show Figures

Figure 1

19 pages, 3160 KB  
Article
RETRACTED: Ceftriaxone and Melittin Synergistically Promote Wound Healing in Diabetic Rats
by Nabil A. Alhakamy, Giuseppe Caruso, Basma G. Eid, Usama A. Fahmy, Osama A. A. Ahmed, Ashraf B. Abdel-Naim, Abdulmohsin J. Alamoudi, Shareefa A. Alghamdi, Hadeel Al Sadoun, Basmah M. Eldakhakhny, Filippo Caraci and Wesam H. Abdulaal
Pharmaceutics 2021, 13(10), 1622; https://doi.org/10.3390/pharmaceutics13101622 - 6 Oct 2021
Cited by 24 | Viewed by 4413 | Retraction
Abstract
High glucose levels in diabetic patients are implicated in delay wound healing that could lead to more serious clinical complications. The aim of the present work was to examine the formulation of ceftriaxone (CTX) and melittin (MEL) as nanoconjugate (nanocomplex)-loaded hydroxypropyl methylcellulose (HPMC) [...] Read more.
High glucose levels in diabetic patients are implicated in delay wound healing that could lead to more serious clinical complications. The aim of the present work was to examine the formulation of ceftriaxone (CTX) and melittin (MEL) as nanoconjugate (nanocomplex)-loaded hydroxypropyl methylcellulose (HPMC) (1.5% w/v)-based hydrogel for healing of acute wounds in diabetic rats. The CTX–MEL nanoconjugate, formulated by ion-pairing at different molar ratio, was characterized for size and zeta potential and investigated by transmission electron microscopy. CTX–MEL nanoconjugate was prepared, and its preclinical efficacy evaluated in an in vivo model of acute wound. In particular, the potential ability of the innovative CTX–MEL formulation to modulate wound closure, oxidative status, inflammatory markers, and hydroxyproline was evaluated by ELISA, while the histopathological examination was obtained by using hematoxylin and eosin or Masson’s trichrome staining techniques. Quantitative real-time PCR (qRT-PCR) of the excised tissue to measure collagen, type I, alpha 1 (Col1A1) expression and immunohistochemical assessment of vascular endothelial growth factor A (VEGF-A) and transforming growth factor beta 1 (TGF-β1) were also carried out to shed some light on the mechanism of wound healing. Our results show that the CTX–MEL nanocomplex has enhanced ability to regenerate epithelium, also giving better keratinization, epidermal proliferation, and granulation tissue formation, compared to MEL, CTX, or positive control. The nanocomplex also significantly ameliorated the antioxidant status by decreasing malondialdehyde (MDA) and increasing superoxide dismutase (SOD) levels. The treatment of wounded skin with the CTX–MEL nanocomplex also showed a significant reduction in interleukin-6 (IL-6) and tumor necrosis factor alpha (TNF-α) pro-inflammatory cytokines combined with a substantial increase in hydroxyproline, VEFG-A, and TGF-β1 protein expression compared to individual components or negative control group. Additionally, the CTX–MEL nanocomplex showed a significant increase in mRNA expression levels of Col1A1 as compared to individual compounds. In conclusion, the ion-pairing nanocomplex of CTX–MEL represents a promising carrier that can be topically applied to improve wound healing. Full article
(This article belongs to the Special Issue Biomaterials in Skin Wound Healing and Tissue Regenerations)
Show Figures

Graphical abstract

20 pages, 3238 KB  
Article
An Iron Shield to Protect Epigallocatehin-3-Gallate from Degradation: Multifunctional Self-Assembled Iron Oxide Nanocarrier Enhances Protein Kinase CK2 Intracellular Targeting and Inhibition
by Luca Fasolato, Massimiliano Magro, Giorgio Cozza, Ferruccio Sbarra, Simone Molinari, Enrico Novelli, Fabio Vianello and Andrea Venerando
Pharmaceutics 2021, 13(8), 1266; https://doi.org/10.3390/pharmaceutics13081266 - 16 Aug 2021
Cited by 7 | Viewed by 3598
Abstract
Protein kinase CK2 is largely involved in cell proliferation and apoptosis and is generally recognized as an Achilles’ heel of cancer, being overexpressed in several malignancies. The beneficial effects of (−)-epigallocatechin-3-gallate (EGCG) in the prevention and treatment of several diseases, including cancer, have [...] Read more.
Protein kinase CK2 is largely involved in cell proliferation and apoptosis and is generally recognized as an Achilles’ heel of cancer, being overexpressed in several malignancies. The beneficial effects of (−)-epigallocatechin-3-gallate (EGCG) in the prevention and treatment of several diseases, including cancer, have been widely reported. However, poor stability and limited bioavailability hinder the development of EGCG as an effective therapeutic agent. The combination of innovative nanomaterials and bioactive compounds into nanoparticle-based systems demonstrates the synergistic advantages of nanocomplexes as compared to the individual components. In the present study, we developed a self-assembled core-shell nanohybrid (SAMN@EGCG) combining EGCG and intrinsic dual-signal iron oxide nanoparticles (Surface Active Maghemite Nanoparticles). Interestingly, nano-immobilization on SAMNs protects EGCG from degradation, preventing its auto-oxidation. Most importantly, the nanohybrid was able to successfully deliver EGCG into cancer cells, displaying impressive protein kinase CK2 inhibition comparable to that obtained with the most specific CK2 inhibitor, CX-4945 (5.5 vs. 3 µM), thus promoting the phytochemical exploitation as a valuable alternative for cancer therapy. Finally, to assess the advantages offered by nano-immobilization, we tested SAMN@EGCG against Pseudomonas aeruginosa, a Gram-negative bacterium involved in severe lung infections. An improved antimicrobial effect with a drastic drop of MIC from 500 to 32.7 μM was shown. Full article
(This article belongs to the Special Issue Nanomaterials for Smart Therapeutic Treatments)
Show Figures

Figure 1

18 pages, 3366 KB  
Article
Silencing of HMGA2 by siRNA Loaded Methotrexate Functionalized Polyamidoamine Dendrimer for Human Breast Cancer Cell Therapy
by Fereydoon Abedi Gaballu, William Chi-Shing Cho, Gholamreza Dehghan, Amir Zarebkohan, Behzad Baradaran, Behzad Mansoori, Soheil Abbaspour-Ravasjani, Ali Mohammadi, Nader Sheibani, Ayuob Aghanejad and Jafar Ezzati Nazhad Dolatabadi
Genes 2021, 12(7), 1102; https://doi.org/10.3390/genes12071102 - 20 Jul 2021
Cited by 24 | Viewed by 4050
Abstract
The transcription factor high mobility group protein A2 (HMGA2) plays an important role in the pathogenesis of some cancers including breast cancer. Polyamidoamine dendrimer generation 4 is a kind of highly branched polymeric nanoparticle with surface charge and highest density peripheral groups that [...] Read more.
The transcription factor high mobility group protein A2 (HMGA2) plays an important role in the pathogenesis of some cancers including breast cancer. Polyamidoamine dendrimer generation 4 is a kind of highly branched polymeric nanoparticle with surface charge and highest density peripheral groups that allow ligands or therapeutic agents to attach it, thereby facilitating target delivery. Here, methotrexate (MTX)- modified polyamidoamine dendrimer generation 4 (G4) (G4/MTX) was generated to deliver specific small interface RNA (siRNA) for suppressing HMGA2 expression and the consequent effects on folate receptor (FR) expressing human breast cancer cell lines (MCF-7, MDA-MB-231). We observed that HMGA2 siRNA was electrostatically adsorbed on the surface of the G4/MTX nanocarrier for constructing a G4/MTX-siRNA nano-complex which was verified by changing the final particle size and zeta potential. The release of MTX and siRNA from synthesized nanocomplexes was found in a time- and pH-dependent manner. We know that MTX targets FR. Interestingly, G4/MTX-siRNA demonstrates significant cellular internalization and gene silencing efficacy when compared to the control. Besides, the 3-(4,5-dimethylthiazol-2-yl)-2,5-diphenyl tetrazolium bromide (MTT) assay demonstrated selective cell cytotoxicity depending on the folate receptor expressing in a dose-dependent manner. The gene silencing and protein downregulation of HMGA2 by G4/MTX-siRNA was observed and could significantly induce cell apoptosis in MCF-7 and MDA-MB-231 cancer cells compared to the control group. Based on the findings, we suggest that the newly developed G4/MTX-siRNA nano-complex may be a promising strategy to increase apoptosis induction through HMGA2 suppression as a therapeutic target in human breast cancer. Full article
(This article belongs to the Special Issue Transcription Factors in Cancer Progression)
Show Figures

Figure 1

27 pages, 1913 KB  
Review
Peptide-Based Nanoparticles for Therapeutic Nucleic Acid Delivery
by Prisca Boisguérin, Karidia Konate, Emilie Josse, Eric Vivès and Sébastien Deshayes
Biomedicines 2021, 9(5), 583; https://doi.org/10.3390/biomedicines9050583 - 20 May 2021
Cited by 65 | Viewed by 9291
Abstract
Gene therapy offers the possibility to skip, repair, or silence faulty genes or to stimulate the immune system to fight against disease by delivering therapeutic nucleic acids (NAs) to a patient. Compared to other drugs or protein treatments, NA-based therapies have the advantage [...] Read more.
Gene therapy offers the possibility to skip, repair, or silence faulty genes or to stimulate the immune system to fight against disease by delivering therapeutic nucleic acids (NAs) to a patient. Compared to other drugs or protein treatments, NA-based therapies have the advantage of being a more universal approach to designing therapies because of the versatility of NA design. NAs (siRNA, pDNA, or mRNA) have great potential for therapeutic applications for an immense number of indications. However, the delivery of these exogenous NAs is still challenging and requires a specific delivery system. In this context, beside other non-viral vectors, cell-penetrating peptides (CPPs) gain more and more interest as delivery systems by forming a variety of nanocomplexes depending on the formulation conditions and the properties of the used CPPs/NAs. In this review, we attempt to cover the most important biophysical and biological aspects of non-viral peptide-based nanoparticles (PBNs) for therapeutic nucleic acid formulations as a delivery system. The most relevant peptides or peptide families forming PBNs in the presence of NAs described since 2015 will be presented. All these PBNs able to deliver NAs in vitro and in vivo have common features, which are characterized by defined formulation conditions in order to obtain PBNs from 60 nm to 150 nm with a homogeneous dispersity (PdI lower than 0.3) and a positive charge between +10 mV and +40 mV. Full article
(This article belongs to the Special Issue Oligonucleotides-Based Therapeutics)
Show Figures

Figure 1

Back to TopTop